Denoising of Heavily Contaminated Partial Discharge Signals in High-Voltage Cables Using Maximal Overlap Discrete Wavelet Transform
Abstract
:1. Introduction
2. Maximal Overlap Discrete Wavelet Transform (MODWT)
3. Generation of the Partial Discharge Signal
4. Denoising of the Partial Discharge Signal
4.1. Modeling of Noises Present On-Site
4.1.1. Gaussian White Noise (GWN)
4.1.2. Discrete Spectral Interference (DSI)
4.1.3. Stochastic Pulse Shaped Interference (SPI)
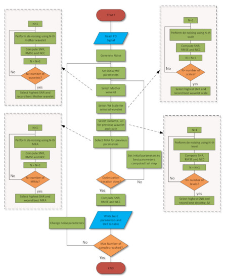
4.2. Denoising Algorithm
- A PD signal is generated as described in Section 3.
- A random noise is generated and combined with the PD signal from the previous step.
- The contaminated PD signal is then fed to an algorithm that applies the MODWT denoising, using random wavelet parameters (i.e., mother wavelet, level, wavelet scale, and combination of MRA).
- For each category of these parameters, one specific parameter is changed (e.g., the mother wavelet is sequentially varied (between Symlets, Daubechies, bi-orthogonal, Fejer–Korovkin, and Coiflets), the level is varied from 1 to 8, etc.) and the SNR is calculated. The best parameter corresponding to the highest SNR value is recorded.
- Using the best parameter in a specific category, the next category of parameters is changed in succession, recording the best parameter as in the previous step.
- Using the best parameter in each category, the whole process is repeated to improve the accuracy of the denoising.
- The final denoised signal is outputted along with the output SNR.
5. Results and Discussion
6. Conclusions
- The proposed MODWT algorithm consumes less computational time, which is considered an advantage to insulators’ condition monitoring.
- The MODWT-based algorithm improved the SNR values of the signal by an average of 9.4 dB, 7.89 dB, and 6.81 dB after denoising SPI-, DSI-, and GWN-contaminated PD signals, respectively. This signifies the ability of the proposed algorithm to decrease the noisiness of the signal.
- The MODWT-based algorithm also increased the values of the NCC after denoising SPI, DSI, and GWN-contaminated PD signals to 0.97, 0.91, and 0.76, respectively, which indicates the ability to preserve the features of the PD signal.
- Moreover, the MODWT-based algorithm had a small impact on the features of the signal (i.e., amplitude and spectrum). This proves advantageous in assessing the severity of the PD and hence, the condition of the insulation.
- Comparing the MODWT-based algorithm to the EBWT shows better results for the former over the latter after denoising SPI-contaminated signals and DSI-contaminated signals in terms of SNR and NCC values.
- While the EBWT algorithm showed slightly better results in denoising GWN-contaminated PD, as the contamination level increases, the performance difference over the MODWT algorithm decreases substantially until the performance overlaps and becomes very similar for very heavy contamination.
- The most obvious point of strength that differentiates MODWT from EBWT is the very good results in denoising SPI-contaminated PD, while the EBWT completely failed to remove this noise type.
- The MODWT-based algorithm could differentiate between the PD signal and the similarly shaped SPI, providing high and NCC, even when there is a visible overlap between the PD pulse and the SPI pulse.
- In the case of concurrently existing noises, the MODWT algorithm achieved better results for both lightly contaminated and heavily contaminated signals.
Author Contributions
Funding
Institutional Review Board Statement
Informed Consent Statement
Data Availability Statement
Acknowledgments
Conflicts of Interest
Abbreviations
| PD | Partial discharge |
| RC | Rogowski coil |
| HFCT | High-frequency current transformer |
| WT | Wavelet transform |
| DWT | Discrete wavelet transform |
| MODWT | Maximal overlap discrete wavelet transform |
| EBWT | Empirical Bayesian wavelet transform |
| MRA | Multi-resolution analysis |
| SPI | Stochastic pulse interference |
| DSI | Discrete spectral interference |
| GWN | Gaussian white noise |
| PRPD | Phase resolved partial discharge |
| TRPD | Time resolved partial discharge |
| SVD | Singular value decomposition |
| EMD | Empirical mode decomposition |
| ANN | Artificial neural networks |
| MLP | Multi-layer perceptron network |
| SNR | Signal-to-noise ratio |
| NCC | Normalized correlation coefficient |
References
- Gan, L. Insulation Coordination in the Alberta Interconnected Electric System; Technical Report; Alberta Electric System Operator: Calgary, AB, Canada, 2015. [Google Scholar]
- Zhou, S.; Tang, J.; Pan, C.; Luo, Y.; Yan, K. Partial Discharge Signal Denoising Based on Wavelet Pair and Block Thresholding. IEEE Access 2020, 8, 119688–119696. [Google Scholar] [CrossRef]
- Abdel-salam, M.; Anis, H.; El-Morshedy, A.; Radwan, R. High Voltage Engineering (Theory and Practice), 2nd ed.; Marcel Dekker, Inc.: New York, NY, USA, 2000; pp. 1–743. [Google Scholar] [CrossRef]
- IEC. Electrical Test Methods for Electric Cables-Part 3: Test Methods for Partial Discharge Measurements on Lengths of Extruded Power Cables; Standard IEC 60885-3:2015; International Electrotechnical Commission: Geneva, Switzerland, 2015. [Google Scholar]
- IEC. Power Cables with Extruded Insulation and Their Accessories for Rated Voltages Above 150 kV (Um = 170 kV) up to 500 kV (Um = 550 kV)-Test Methods and Requirementss; Standard IEC 62067:2011; International Electrotechnical Commission: Geneva, Switzerland, 2011. [Google Scholar]
- Shafiq, M.; Kauhaniemi, K.; Robles, G.; Isa, M.; Kumpulainen, L. Online condition monitoring of MV cable feeders using Rogowski coil sensors for PD measurements. Electr. Power Syst. Res. 2019, 167, 150–162. [Google Scholar] [CrossRef]
- Tulsani, H.; Gupta, R. Impact of Different Wavelets for Discrete and Shift Invariant Wavelet Transforms on Partial Discharge Signal Denoising. Int. J. Eng. Technol. Innov. 2014, 1, 13–21. [Google Scholar]
- Vidya H.A, V.H.; Tyagi, B.; V Krishnan, V.K.; Mallikarjunappa, K.M. Removal of Interferences from Partial Discharge Pulses using Wavelet Transform. Telecommun. Comput. Electron. Control 2015, 9, 107. [Google Scholar] [CrossRef]
- Suganya, G.; Jayalalitha, S.; Kannan, K.; Venkatesh, S. Survey of de-noising techniques for partial discharge interferences. ARPN J. Eng. Appl. Sci. 2017, 12, 414–427. [Google Scholar]
- Soltani, A.A.; El-Hag, A. Denoising of radio frequency partial discharge signals using artificial neural network. Energies 2019, 12, 3485. [Google Scholar] [CrossRef] [Green Version]
- Ashtiani, M.; Shahrtash, S. Partial discharge de-noising employing adaptive singular value decomposition. IEEE Trans. Dielectr. Electr. Insul. 2014, 21, 775–782. [Google Scholar] [CrossRef]
- Rojas-Moreno, M.V.; Robles, G.; Martinez-Tarifa, J.M.; Fresno, J.M. Ensemble Empirical Mode Decomposition for the denoising of partial discharges measured in UHF. In Proceedings of the 2016 IEEE International Conference on Dielectrics, ICD 2016, Montpellier, France, 3–7 July 2016; Volume 2, pp. 963–966. [Google Scholar] [CrossRef]
- Jin, T.; Li, Q.; Mohamed, M.A. A Novel Adaptive EEMD Method for Switchgear Partial Discharge Signal Denoising. IEEE Access 2019, 7, 58139–58147. [Google Scholar] [CrossRef]
- Zhong, J.; Bi, X.; Shu, Q.; Chen, M.; Zhou, D.; Zhang, D. Partial Discharge Signal Denoising Based on Singular Value Decomposition and Empirical Wavelet Transform. IEEE Trans. Instrum. Meas. 2020, 69, 8866–8873. [Google Scholar] [CrossRef]
- Yusoff, N.A.; Isa, M.; Hamid, H.; Adzman, M.R.; Rohani, M. Denoising Technique for Partial Discharge Signal: A Comparison Performance between Artificial Neural Network, Fast Fourier Transform and Discrete Wavelet Transform. In Proceedings of the 2016 IEEE International Conference on Power and Energy (PECon), Melaka, Malaysia, 28–29 November 2016; pp. 311–316. [Google Scholar]
- Guzmán, I.a.C.; Oslinger, J.L.; Nieto, R.D. Wavelet denoising of partial discharge signals and their pattern classification using artificial neural networks and support vector machines [Filtrado wavelet de descargas parciales y su clasificación de patrones usando redes neuronales artificiales y máq. DYNA 2017, 84, 240–248. [Google Scholar] [CrossRef]
- Soltani, A.A.; El-Hag, A. A new radial basis function neural network-based method for denoising of partial discharge signals. Meas. J. Int. Meas. Confed. 2021, 172, 108970. [Google Scholar] [CrossRef]
- Mas’ud, A.A.; Albarracín, R.; Ardila-Rey, J.A.; Muhammad-Sukki, F.; Illias, H.A.; Bani, N.A.; Munir, A.B. Artificial neural network application for partial discharge recognition: Survey and future directions. Energies 2016, 9, 574. [Google Scholar] [CrossRef] [Green Version]
- Li, S.; Sun, S.; Shu, Q.; Chen, M.; Zhang, D.; Zhou, D. Partial discharge signal denoising method based on frequency spectrum clustering and local mean decomposition. IET Sci. Meas. Technol. 2020, 14, 853–861. [Google Scholar] [CrossRef]
- Yang, X.; Cai, Y.; Zhang, J.; Cheng, L.; Wang, F. Periodic narrow-band noise denoising of partial discharge signal through time-frequency analysis. In Proceedings of the 2020 IEEE 4th Conference on Energy Internet and Energy System Integration: Connecting the Grids Towards a Low-Carbon High-Efficiency Energy System, EI2 2020, Wuhan, China, 30 October–1 November 2020; pp. 2248–2251. [Google Scholar] [CrossRef]
- Ergen, B. Signal and Image Denoising Using Wavelet Transform. In Advances in Wavelet Theory and Their Applications in Engineering, Physics and Technology; IntechOpen: Rijeka, Croatia, 2012. [Google Scholar] [CrossRef] [Green Version]
- Ning, T.; Huang, C.h.; Jensen, J.A.; Wong, V.; Sheet, L. Application of Discrete-Wavelet Transform Compression in Wafer Fabrication. In Proceedings of the 2014 12th International Conference on Signal Processing (ICSP), Hangzhou, China, 19–23 October 2014; pp. 2272–2276. [Google Scholar]
- Saini, S.; Dewan, L. Application of discrete wavelet transform for analysis of genomic sequences of Mycobacterium tuberculosis. SpringerPlus 2016, 5, 64. [Google Scholar] [CrossRef] [Green Version]
- Ma, X.; Zhou, C.; Kemp, I.J. Interpretation of wavelet analysis and its application in partial discharge detection. IEEE Trans. Dielectr. Electr. Insul. 2002, 9, 446–457. [Google Scholar] [CrossRef] [Green Version]
- Zhou, X.; Zhou, C.; Kemp, I.J. An Improved Methodology for Application of Wavelet Transform to Partial Discharge Measurement Denoising. IEEE Trans. Dielectr. Electr. Insul. 2005, 12, 586–594. [Google Scholar] [CrossRef]
- Yang, X.; Cai, Y.; Zhang, J.; Cheng, L.; Wang, F. Denoising of partial discharge signal by common factor method and wavelet thresholding. In Proceedings of the 2020 IEEE 4th Conference on Energy Internet and Energy System Integration: Connecting the Grids Towards a Low-Carbon High-Efficiency Energy System, EI2 2020, Wuhan, China, 30 October–1 November 2020; pp. 2252–2255. [Google Scholar] [CrossRef]
- Ma, X.; Zhou, C.; Kemp, I.J. Investigation into The Use Of Wavelet Theory For Partial Discharge Pulse Extraction in Electrically Noisy Environments. In Proceedings of the Eighth International Conference on Dielectric Materials, Measurements and Applications, Edinburgh, UK, 17–21 September 2000; Volume 4, pp. 123–126. [Google Scholar]
- Luo, L.; Han, B.; Chen, J.; Sheng, G.; Jiang, X. Partial Discharge Detection and Recognition in Random Matrix Theory Paradigm. IEEE Access 2017, 5, 8205–8213. [Google Scholar] [CrossRef]
- Shams, M.A.; El-Shahat, M.; Anis, H.I. Detection and de-noising of PD signal contaminated with stochastic pulse interference using maximal overlap discrete wavelet transform. In Proceedings of the 2020 IEEE 3rd International Conference on Dielectrics (ICD), Valencia, Spain, 5–31 July 2020; pp. 834–837. [Google Scholar] [CrossRef]
- Cornish, C.R.; Bretherton, C.S.; Percival, D.B. Maximal overlap wavelet statistical analysis with application to atmospheric turbulence. Bound.-Layer Meteorol. 2006, 119, 339–374. [Google Scholar] [CrossRef]
- Polanco-Martínez, J.M.; Abadie, L.M. Analyzing crude oil spot price dynamics versus long term future prices: A wavelet analysis approach. Energies 2016, 9, 1089. [Google Scholar] [CrossRef] [Green Version]
- Seo, Y.; Choi, Y.; Choi, J. River stage modeling by combining maximal overlap discrete wavelet transform, support vector machines and genetic algorithm. Water 2017, 9, 525. [Google Scholar] [CrossRef] [Green Version]
- AL-Musaylh, M.S.; Deo, R.C.; Li, Y. Electrical energy demand forecasting model development and evaluation with maximum overlap discrete wavelet transform-online sequential extreme learning machines algorithms. Energies 2020, 13, 2307. [Google Scholar] [CrossRef]
- Wang, Y.; Zhang, B.; Ding, F.; Ren, H. Estimating Dynamic Motion Parameters with an Improved Wavelet Thresholding and Inter-Scale Correlation. IEEE Access 2018, 6, 39827–39838. [Google Scholar] [CrossRef]
- Satish, L.; Nazneen, B. Wavelet-based denoising of partial discharge signals buried in excessive noise and interference. IEEE Trans. Dielectr. Electr. Insul. 2003, 10, 354–367. [Google Scholar] [CrossRef] [Green Version]
- Johnstone, I.M.; Silverman, B.W. Empirical bayes selection of wavelet thresholds. Ann. Stat. 2005, 33, 1700–1752. [Google Scholar] [CrossRef] [Green Version]
- Jansen, M.; Bultheel, A. Empirical bayes approach to improve wavelet thresholding for image noise reduction. J. Am. Stat. Assoc. 2001, 96, 629–639. [Google Scholar] [CrossRef]
- Kim, C.H.; Agganrval, R. Wavelet transforms in power systems: Part 1 General introduction to the wavelet transforms. Power Eng. J. 2000, 14, 81–88. [Google Scholar]
- Song, X.; Zhou, C.; Hepburn, D.M.; Zhang, G.; Michel, M. Second generation wavelet transform for data denoising in PD measurement. IEEE Trans. Dielectr. Electr. Insul. 2007, 14, 1531–1537. [Google Scholar] [CrossRef]
- Percival, D.B.; Walden, A.T. Wavelet Methods for Time SeriesAnalysis; Cambridge University Press: Cambridge, UK, 2000. [Google Scholar] [CrossRef]
- Shafiq, M.; Kiitam, I.; Taklaja, P.; Kutt, L.; Kauhaniemi, K.; Palu, I. Identification and Location of PD Defects in Medium voltage Underground Power Cables Using High Frequency Current Transformer. IEEE Access 2019, 7, 103608–103618. [Google Scholar] [CrossRef]
- Gomez, F.A.; la Moneda, J.O.; Vecino, F.G.; Gonzalez, M.A.S.U. A clustering technique for partial discharge and noise sources identification in power cables by means of waveform parameters. IEEE Trans. Dielectr. Electr. Insul. 2016, 23, 469–481. [Google Scholar]
- Álvarez, F.; Garnacho, F.; Ortego, J.; Sánchez-Urán, M.Á. Application of HFCT and UHF sensors in on-line partial discharge measurements for insulation diagnosis of high voltage equipment. Sensors 2015, 15, 7360–7387. [Google Scholar] [CrossRef] [PubMed] [Green Version]
- Marmarelis, V.Z. Nonlinear Dynamic modeling of Physiological Systems; John Wiley & Sons, Ltd.: Hoboken, NJ, USA, 2004; pp. 499–501. [Google Scholar]
- Xie, J.; Lv, F.; Li, M.; Wang, Y. Suppressing the discrete spectral interference of the partial discharge signal based on bivariate empirical mode decomposition. Int. Trans. Electr. Energy Syst. 2017, 27, 1–17. [Google Scholar] [CrossRef]
- Zhang, H.; Blackburn, T.R.; Phung, B.T.; Sen, D. A novel wavelet transform technique for on-line partial discharge measurements part 1: WT de-noising algorithm. IEEE Trans. Dielectr. Electr. Insul. 2007, 14, 3–14. [Google Scholar] [CrossRef]
- Shetty, P.K.; Srikanth, R.; Ramu, T.S. Modeling and on-line recognition of PD signal buried in excessive noise. Signal Process. 2004, 84, 2389–2401. [Google Scholar] [CrossRef]
- Zhang, H.; Blackburn, T.R.; Phung, B.T.; Sen, D. A novel wavelet transform technique for on-line partial discharge measurements part 2: On-site noise rejection application. IEEE Trans. Dielectr. Electr. Insul. 2007, 14, 15–22. [Google Scholar] [CrossRef]































| MODWT | EBWT | MODWT | EBWT | |||
|---|---|---|---|---|---|---|
| SPI | Min. SNR | 7.702788 | 0.004511 | NCC In | 0.802583 | 0.805013 |
| Max. SNR | 10.81265 | 0.015302 | NCC Out | 0.979162 | 0.805224 | |
| Avg. SNR | 9.409513 | 0.008991 | ||||
| DSI | Min. SNR | 4.042913 | 1.258958 | NCC In | 0.541432 | 0.541559 |
| Max. SNR | 12.93946 | 7.176028 | NCC Out | 0.917836 | 0.788407 | |
| Avg. SNR | 7.890591 | 3.561922 | ||||
| GWN | Min. SNR | 3.804889 | 9.617872 | NCC In | 0.650192 | 0.619359 |
| Max. SNR | 14.89552 | 15.29064 | NCC Out | 0.759157 | 0.829106 | |
| Avg. SNR | 6.815711 | 11.71665 | ||||
| All 3 | Min. SNR | 0.175361 | −1.833993 | NCC In | 0.377073 | 0.375178 |
| Max. SNR | 6.369339 | 3.253451 | NCC Out | 0.665364 | 0.572604 | |
| Avg. SNR | 2.661951 | 1.113674 |
Publisher’s Note: MDPI stays neutral with regard to jurisdictional claims in published maps and institutional affiliations. |
© 2021 by the authors. Licensee MDPI, Basel, Switzerland. This article is an open access article distributed under the terms and conditions of the Creative Commons Attribution (CC BY) license (https://creativecommons.org/licenses/by/4.0/).
Share and Cite
Shams, M.A.; Anis, H.I.; El-Shahat, M. Denoising of Heavily Contaminated Partial Discharge Signals in High-Voltage Cables Using Maximal Overlap Discrete Wavelet Transform. Energies 2021, 14, 6540. https://doi.org/10.3390/en14206540
Shams MA, Anis HI, El-Shahat M. Denoising of Heavily Contaminated Partial Discharge Signals in High-Voltage Cables Using Maximal Overlap Discrete Wavelet Transform. Energies. 2021; 14(20):6540. https://doi.org/10.3390/en14206540
Chicago/Turabian StyleShams, Mohammed A., Hussein I. Anis, and Mohammed El-Shahat. 2021. "Denoising of Heavily Contaminated Partial Discharge Signals in High-Voltage Cables Using Maximal Overlap Discrete Wavelet Transform" Energies 14, no. 20: 6540. https://doi.org/10.3390/en14206540
APA StyleShams, M. A., Anis, H. I., & El-Shahat, M. (2021). Denoising of Heavily Contaminated Partial Discharge Signals in High-Voltage Cables Using Maximal Overlap Discrete Wavelet Transform. Energies, 14(20), 6540. https://doi.org/10.3390/en14206540

