Costs to Reduce the Human Health Toxicity of Biogas Engine Emissions
Abstract
:1. Introduction
- There is no common emissions standard, nor a clear distinction among regulated and unregulated emissions;
- The literature lacks studies in which experimental measurements acquired from in-operation plants are used to compute the impact of the measured pollutants on human health.
2. The Biogas Facility
- The higher the exhaust gases’ temperature is, the higher the thermal pollution is. Thus, these engines are the source of waste heat. On the market, there are waste heat recovery technologies that can be used to recover the waste heat and to produce (i) thermal energy (e.g., hot water or steam) or (ii) electrical energy. However, the latter is not an applied solution because the additional electricity coming from, e.g., an organic Rankine cycle turbogenerator is added to the ICE one and, then, this leads to exceeding the 999 kWel and losing the generous incentivised tariff.
- An exhaust gases’ temperature higher than 300 C does not allow measuring some types of emissions due to equipment technical limits.
- Three earth-banked silos: These structures are made of precast concrete panels, and the plant owner uses them to stock maize silage as a silage pit. The stored quantity of maize silage needs to be enough to cover the daily need (27–28 ton day−1) for a year of operation.
- One concrete-walled covered structure for solid manure storage: In this storage area, the plant owner stocks chicken manure in a quantity able to feed the biogas plant for at least 10 days. The daily introduced quantity varies from 22–23 ton.
- One fully sealed underground tank: This storage device is used to store a quantity of pig manure able to cover 15 d of operation considering a plant daily need of 59–61 m3.
- One preliminary tank (sometimes called a pit): In this storage, the different types of biomass and manure are collected and mixed. Then, the mixture is pumped into the primary fermenter.
- Two primary and two secondary digesters: In these devices, the anaerobic digestion process takes place, and the biogas fuel is produced and stored at the top (hood) of the fermenter. The biogas is directly collected and stored above the fermenting biomass (digesters’ domes). In the digesters’ ground surface and walls, a heating system is integrated to maintain the anaerobic digestion process at a temperature ranging from 42–44 C. In the heating system, hot water is circulated, which is heated up by the internal combustion engine’s waste heat.
- One digestion residue storage: From this tank, there is a system that separates the liquid part from the solid one. The former is sent back to the digesters, while the solid part is collected in an earth-banked silo. Following the regional directives, the solid part is used as fertiliser to cultivate the maize.
- A biogas filtration unit.
- A CHP unit adopting the ICE technology. As said, the ICE nameplate thermal power is 2.459 MW, while the electrical one is 0.999 MW. The engine rotates at 1500 rpm; it is characterised by an electrical efficiency of 40.58%, and annually, it runs for 8000–8200 h. Additional technical data of the engine can be found in the manufacturer’s data sheet [28]. In terms of fuel consumption, the biogas ICE requires 547 Nm3 h−1 of raw biogas. At the stack, the exhaust gases’ flow rate and temperature are equal to 5312 kg h−1 and 457 C, respectively. The heat recovered from the engine-cooling water and from the lube oil is used to heat up the water that circulates in the digesters’ heating system, while the exhaust gases’ heat content is used to generate hot water at 90 C for an external user. After the waste heat recovery unit, there is an oxidizing catalytic converter, and then, the flue gases are released into the environment.
- A pumping station to circulate the digestate in the digesters, preliminary tank, digestion residue tank, etc.
- A control room that accommodates the electric and electronic apparatuses.
3. Materials and Methods
- 1.
- Emissions’ inventory;
- 2.
- Characterization;
- 3.
- Damage assessment;
- 4.
- Normalization.
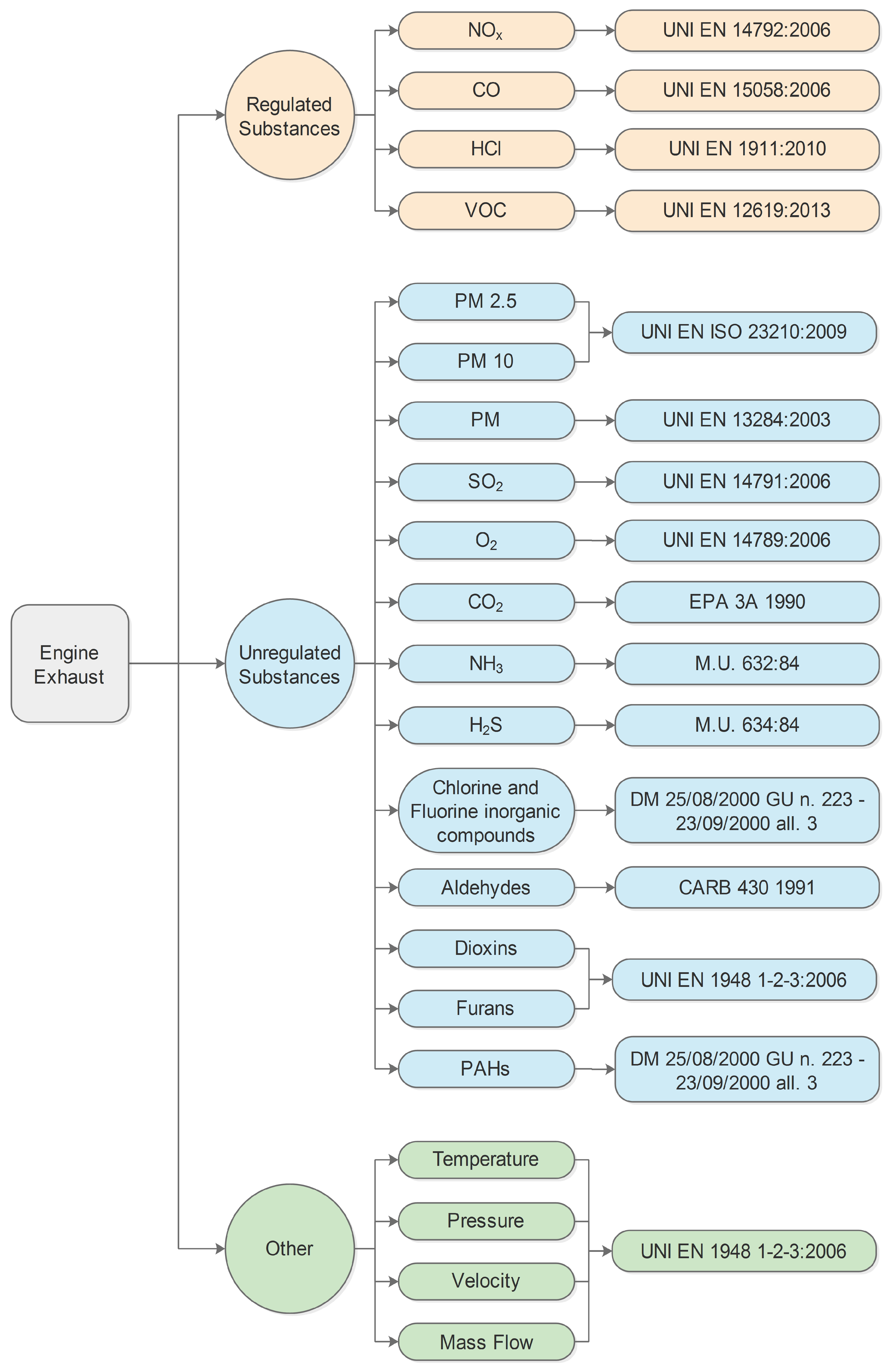
- The ones monitored in the Italian standard in the case of biogas: NOx, CO, VOCs and HCl.
- The ones monitored in the German standards and not in the Italian ones in the case of biogas: SOx and formaldehyde.
- The ones monitored by the Italian standard in the case of the direct competitor of biogas: natural gas, thus particulate matter and, in particular, PM 2.5.
- Benzo(a)pyrene (B(a)P), one of the most dangerous PAHs because it is well known to be carcinogenic to humans.
4. Results and Discussion
4.1. Results of the Experimental Campaign
4.2. The Health Impact Assessment Outcomes
4.3. The Cost of Avoided Damage
- System type: selective catalytic reduction;
- Installation cost: 72,000 including VAT;
- Reducing agent: urea;
- Maximum urea flow rate: 2 L h−1;
- Operating cost for the urea mass flow rate: 1.68 € h−1.
- Biogas plant lifespan: 15 years;
- Installation cost of the denitrification system: 72,000 €;
- Year of operation of the denitrification system if the plant is already in operation: 7 years;
- Installation time if the plant is already in operation: 15 days;
- Installation cost of the denitrification system in the case of a new plant: 67,000 €;
- Year of operation of the denitrification system if the plant is a new installation: 15 years;
- Installation time if the plant is a new installation: 0 days.
- The SAD of the denitrification system and the SAD of the oxidizing catalytic converter had the same order of magnitude, while the hourly damage of the NOx emissions was 43-times that of the CO+VOCs emissions. In a nutshell, the cost of the device had a great weight in determining the value of the SAD: the low cost of the system for CO+VOCs raised its SAD almost to the level of the NOx one;
- In the case of Scenario 1 (see Figure 4), if the reduction of NOx required or imposed by law is modest (between 350 mg Nm−3 and 500 mg Nm−3), there is no health advantage in investing in a denitrification system rather than in an oxidizing converter, especially taking into account that the latter requires less investment. In other words, if legislators want to make biogas technology more acceptable by lowering the NOx limit to that of natural gas, i.e., from 500 to 350 mg Nm−3, the installation of the denitrification system could have specific costs practically equivalent to those of a simple oxidant converter. On the other hand, if the required reduction is conspicuous, it is always beneficial to invest in the installation of the denitrification system, because its SAD is three-times the one achievable with the oxidizing converter;
- In the case of Scenario 2 (see Figure 5), the situation is paradoxically reversed: it is always convenient to act on the least harmful emissions, CO+VOCs, rather than on NOx. This is linked to the converter costs, which are even lower than in Scenario 1, as there are now no plant shutdown costs. The denitrification system, on the other hand, maintains very high costs despite the absence of plant shutdown costs.
5. Conclusions
Author Contributions
Funding
Institutional Review Board Statement
Informed Consent Statement
Data Availability Statement
Acknowledgments
Conflicts of Interest
Abbreviations
| AD | anaerobic digestion |
| B(a)P | benzo(a)pyrene |
| CAR | carcinogens |
| CHP | combined heat and power |
| CO | carbon monoxide |
| CO2 | carbon dioxide |
| DALY | disability-adjusted life year |
| EU | European Union |
| HCl | hydrogen chloride |
| HIA | Health Impact Assessment |
| ICE | internal combustion engine |
| LCIA | Life Cycle Impact Assessment |
| NCAR | noncarcinogen |
| NOx | nitrogen oxides |
| PAHs | polycyclic aromatic hydrocarbons |
| PM | particulate matter |
| RI | respiratory inorganics |
| RO | respiratory organics |
| SOx | sulphur oxides |
| UHC | unburned hydrocarbons |
| VOCs | volatile organic compounds |
| C | expenditure, € |
| hourly operating cost | |
| loss of earnings, € | |
| cost of avoided damage, € DALY−1 | |
| cost flow, € h−1 | |
| operating cost expressed per unit of removed substance | |
| characterization factor, kgsubstance,eq. kgemission−1 | |
| specific reduction cost, € kg−1 | |
| D | damage, DALY |
| I | device investment cost, € |
| m | mass, kg |
| hourly flow rate of removed substance | |
| N | number of years of service life of the abatement device, y |
| n | number of days, d |
| number of operating hours | |
| P | power, kW |
| electricity selling price, € kWh−1 | |
| specific avoided damage, DALY €−1 | |
| specific damage, DALY kgsubstance,eq.−1 |
References
- Benato, A.; Macor, A. Italian Biogas Plants: Trend, Subsidies, Cost, Biogas Composition and Engine Emissions. Energies 2019, 12, 979. [Google Scholar] [CrossRef] [Green Version]
- Jaffrin, A.; Bentounes, N.; Joan, A.M.; Makhlouf, S. Landfill biogas for heating greenhouses and providing carbon dioxide supplement for plant growth. Biosyst. Eng. 2003, 86, 113–123. [Google Scholar] [CrossRef]
- Amiri, S.; Henning, D.; Karlsson, B.G. Simulation and introduction of a CHP plant in a Swedish biogas system. Renew. Energy 2013, 49, 242–249. [Google Scholar] [CrossRef]
- Yağli, H.; Koç, Y.; Koç, A.; Görgülü, A.; Tandiroğlu, A. Parametric optimization and exergetic analysis comparison of subcritical and supercritical organic Rankine cycle (ORC) for biogas fuelled combined heat and power (CHP) engine exhaust gas waste heat. Energy 2016, 111, 923–932. [Google Scholar] [CrossRef]
- Benato, A.; Macor, A. Biogas engine waste heat recovery using organic Rankine cycle. Energies 2017, 10, 327. [Google Scholar] [CrossRef]
- Zhang, T.; Tan, Y.; Zhang, X. Using a hybrid heating system to increase the biogas production of household digesters in cold areas of China: An experimental study. Appl. Therm. Eng. 2016, 103, 1299–1311. [Google Scholar] [CrossRef]
- Colorado, A.; McDonell, V. Emissions and stability performance of a low-swirl burner operated on simulated biogas fuels in a boiler environment. Appl. Therm. Eng. 2018, 130, 1507–1519. [Google Scholar] [CrossRef]
- Berglund, M.; Börjesson, P. Assessment of energy performance in the life-cycle of biogas production. Biomass Bioenergy 2006, 30, 254–266. [Google Scholar] [CrossRef]
- Pehnt, M. Dynamic life cycle assessment (LCA) of renewable energy technologies. Renew. Energy 2006, 31, 55–71. [Google Scholar] [CrossRef]
- Amponsah, N.Y.; Troldborg, M.; Kington, B.; Aalders, I.; Hough, R.L. Greenhouse gas emissions from renewable energy sources: A review of lifecycle considerations. Renew. Sustain. Energy Rev. 2014, 39, 461–475. [Google Scholar] [CrossRef]
- Ingrao, C.; Bacenetti, J.; Adamczyk, J.; Ferrante, V.; Messineo, A.; Huisingh, D. Investigating energy and environmental issues of agro-biogas derived energy systems: A comprehensive review of life cycle assessments. Renew. Energy 2019, 136, 296–307. [Google Scholar] [CrossRef]
- Food and Agriculture Organization of the United Nations. Bioenergy and Food Security-the BEFS Analytical Framework; Food and Agriculture Organization of the United Nations: Rome, Italy, 2010. [Google Scholar]
- Tran, N.; Illukpitiya, P.; Yanagida, J.F.; Ogoshi, R. Optimizing biofuel production: An economic analysis for selected biofuel feedstock production in Hawaii. Biomass Bioenergy 2011, 35, 1756–1764. [Google Scholar] [CrossRef]
- Wesseler, J.; Drabik, D. Prices matter: Analysis of food and energy competition relative to land resources in the European Union. NJAS Wagening. J. Life Sci. 2016, 77, 19–24. [Google Scholar] [CrossRef]
- Ministero dell’Ambiente e Della Tutela del Territorio e del Mare. Decreto 19 Maggio 2016, n. 118. Regolamento Recante Aggiornamento dei Valori Limite di Emissione in Atmosfera per le Emissioni di Carbonio Organico Totale Degli Impianti Alimentati a biogas, ai Sensi dell’articolo 281, Comma 5, del Decreto Legislativo n. 152 del 2006. Available online: https://www.gazzettaufficiale.it/eli/id/2016/06/30/16G00129/sg (accessed on 20 September 2021).
- GMBl (Gemeinsames Ministerialblatt). Technische Anleitung zur Reinhaltung der Luft-TA Luft; 2002; pp. 25–29. Available online: https://www.bmu.de/fileadmin/Daten_BMU/Download_PDF/Luft/taluft.pdf (accessed on 20 September 2021).
- Bundesministerium für Wirtschaft und Enrgie. Das Erneuerbare-Energien-Gesetz. 2016. Available online: https://www.bundesregierung.de/breg-de/leichte-sprache/bundes-ministerien/bundes-ministerium-fuer-wirtschaft-und-energie (accessed on 20 September 2021).
- Bari, S. Effect of carbon dioxide on the performance of biogas/diesel duel-fuel engine. Renew. Energy 1996, 9, 1007–1010. [Google Scholar] [CrossRef]
- Swami Nathan, S.; Mallikarjuna, J.M.; Ramesh, A. An experimental study of the biogas-diesel HCCI mode of engine operation. Energy Convers. Manag. 2010, 51, 1347–1353. [Google Scholar] [CrossRef]
- Kalsi, S.S.; Subramanian, K.A. Effect of simulated biogas on performance, combustion and emissions characteristics of a bio-diesel fueled diesel engine. Renew. Energy 2017, 106, 78–90. [Google Scholar] [CrossRef]
- Hotta, S.K.; Sahoo, N.; Mohanty, K. Comparative assessment of a spark ignition engine fueled with gasoline and raw biogas. Renew. Energy 2019, 134, 1307–1319. [Google Scholar] [CrossRef]
- Kristensen, P.G.; Jensen, J.K.; Nielsen, M.; Illerup, J.B. Emission Factors for Gas Fired CHP Units <25 MW. 2004. Available online: https://www2.dmu.dk/1_viden/2_Miljoe-tilstand/3_luft/4_adaei/doc/EmissionfactorsforgasfiredCHPunits.pdf (accessed on 20 September 2021).
- Nielsen, M.; Nielsen, O.K.; Marlene, P. Danish Emission Inventories for Stationary Combustion Plants-Inventories Until 2011; Technical Report; Department of Environmental Science, Aarhus University: Aarhus, Denmark, 2014. [Google Scholar]
- Macor, A.; Benato, A. Regulated emissions of biogas engines—On site experimental measurements and damage assessment on human health. Energies 2020, 13, 1044. [Google Scholar] [CrossRef] [Green Version]
- Macor, A.; Benato, A. A Human Health Toxicity Assessment of Biogas Engines Regulated and Unregulated Emissions. Appl. Sci. 2020, 10, 7048. [Google Scholar] [CrossRef]
- International Renewable Energy Agency. Renewable Energy Capacity Statistics 2018; Technical Report; 2018; Available online: https://www.irena.org/publications/2018/mar/renewable-capacity-statistics-2018 (accessed on 20 September 2021).
- Benato, A.; Macor, A.; Rossetti, A. Biogas Engine Emissions: Standards and On-Site Measurements. Energy Procedia 2017, 126, 398–405. [Google Scholar] [CrossRef]
- GE. GE’s Jenbacher Gas Engines. 2021. Available online: https://www.innio.com/en/products/jenbacher (accessed on 20 September 2021).
- Jolliet, O.; Margni, M.; Charles, R.; Humbert, S.; Payet, J.; Rebitzer, G.; Rosenbaum, R. IMPACT 2002+: A New Life Cycle Impact Assessment Methodology. Int. J. Life Cycle Assess. 2003, 8, 324–330. [Google Scholar] [CrossRef] [Green Version]
- Frischknecht, R.; Editors, N.J.; Althaus, H.J.; Bauer, C.; Doka, G.; Dones, R.; Hischier, R.; Hellweg, S.; Köllner, T.; Loerincik, Y.; et al. Implementation of Life Cycle Impact Assessment Methods. Am. Midl. Nat. 2007. Available online: https://inis.iaea.org/collection/NCLCollectionStore/_Public/41/028/41028089.pdf (accessed on 20 September 2021).
- Menichini, E.; Monfredini, F. Monitoring of Carcinogenic PAHs in Air Under Mild-Warm Ambient Temperatures: Relative Importance of Vapour- and Particulate-phase Analyses in Assessing Exposure and Risk. Int. J. Environ. Anal. Chem. 2003, 83, 897–908. [Google Scholar] [CrossRef]





| Emission | Unit | Impact | Measured | Damage | ||
|---|---|---|---|---|---|---|
| Category | Value | (DALY Nm−3) | (DALY h−1) | (%) | ||
| NOx | mg Nm−3 | RI | 527 | 4.70 × 10−8 | 2.04 × 10−4 | 91.22 |
| CO | mg Nm−3 | RI | 512 | 3.74 × 10−10 | 1.61 × 10−6 | 0.73 |
| VOCs | mg Nm−3 | RO | 560 | 7.24 × 10−10 | 3.11 × 10−6 | 1.41 |
| SO2 | mg Nm-3 | RI | 62 | 3.39 × 10−9 | 1.46 × 10−5 | 6.58 |
| PM 2.5 | mg Nm−3 | RI | <0.1 | 3.50 × 10−11 | 1.51 × 10−7 | 0.07 |
| Formaldehyde | mg Nm−3 | RO | <0.03 | 1.64 × 10−14 | 7.16 × 10−11 | 0.00 |
| Formaldehyde | mg Nm−3 | CAR | <0.03 | 3.80 × 10−14 | 1.64 × 10−10 | 0.00 |
| Formaldehyde | mg Nm−3 | NCAR | <0.03 | 1.37 × 10−13 | 5.90 × 10−10 | 0.00 |
| Benzo(a)pyrene | μg Nm−3 | CAR | <0.003 | 1.49 × 10−10 | 6.39 × 10−7 | 0.29 |
| 2.21 × 10−4 | 100.00 | |||||
Publisher’s Note: MDPI stays neutral with regard to jurisdictional claims in published maps and institutional affiliations. |
© 2021 by the authors. Licensee MDPI, Basel, Switzerland. This article is an open access article distributed under the terms and conditions of the Creative Commons Attribution (CC BY) license (https://creativecommons.org/licenses/by/4.0/).
Share and Cite
Benato, A.; Macor, A. Costs to Reduce the Human Health Toxicity of Biogas Engine Emissions. Energies 2021, 14, 6360. https://doi.org/10.3390/en14196360
Benato A, Macor A. Costs to Reduce the Human Health Toxicity of Biogas Engine Emissions. Energies. 2021; 14(19):6360. https://doi.org/10.3390/en14196360
Chicago/Turabian StyleBenato, Alberto, and Alarico Macor. 2021. "Costs to Reduce the Human Health Toxicity of Biogas Engine Emissions" Energies 14, no. 19: 6360. https://doi.org/10.3390/en14196360
APA StyleBenato, A., & Macor, A. (2021). Costs to Reduce the Human Health Toxicity of Biogas Engine Emissions. Energies, 14(19), 6360. https://doi.org/10.3390/en14196360
