You are currently viewing a new version of our website. To view the old version click .
Energies
  • Article
  • Open Access

16 July 2021

The Impact of the Pandemic on Vehicle Traffic and Roadside Environmental Pollution: Rzeszow City as a Case Study

,
,
,
and
1
Faculty of Management, Rzeszow University of Technology, al. Powstancow Warszawy 10, 35-959 Rzeszow, Poland
2
Ukraine Department of Cyber Security, Banking University 61, V. Chornovola Ave., 79020 Lviv, Ukraine
*
Author to whom correspondence should be addressed.

Abstract

The development of the COVID-19 pandemic and the related lockdown had a major impact on vehicle traffic in cities. Based on available data from the selected city of Rzeszow, Poland, it was decided to assess changes in vehicle traffic and the impact of these changes on roadside environmental pollution. As part of the research, data from the first half of 2020 regarding vehicle traffic on selected streets of the city and on the city’s inlet routes were analyzed. For the selected road sections, changes in hourly traffic volume in 2020, compared with 2019, were also determined. With data on traffic volume, an attempt was made to estimate the impact of changes in traffic volume on air pollution in the city. Research on air pollution from motor vehicles was focused on a selected section of a city road that was equipped with an automatic air pollution measurement station located very close to the road. Additionally, at the road intersection and in the vicinity of the measuring station, a sensor was installed in the roadway to count passing vehicles. A preliminary analysis of air pollution data revealed that factors such as wind speed and direction and outside temperature had a large impact on measurement results. To eliminate the influence of these factors and to obtain data concerning only contamination originating from motor vehicles traveling along the road, an appropriate mathematical model of the traffic flow–roadside environment system was built. This model was designed to determine the air pollution in the vicinity of the road generated by traffic flow. The constructed model was verified, and the conditions for its use were determined in order to study the impact of traffic and roadside environment on the level of air pollution from harmful exhaust substances. It was shown that at certain times of the day, especially at low temperatures, other sources of harmful emissions related to home heating play a major role in air pollution in the city.

1. Introduction

The global COVID-19 pandemic has had a huge impact on the world economy in terms of its development. Significant restrictions on all economic activities significantly reduced the mobility of the population and consequently reduced traffic intensity. Today, it is difficult to predict the economic losses of individual regions due to the pandemic, but it is possible to assess the impact of changes in urban mobility caused by quarantines.
Urban transport is essential for the proper functioning and development of cities. Economic development and an increase in the number of inhabitants generate increased traffic intensity and use of public and private transport. All of this leads to unfavorable phenomena such as congestion, air pollution, noise, and road accidents [1,2]. There are many forms of urban transport. The most preferred form of mass transport is public transport. From the point of view of environmental protection and human health, forms such as bicycle and pedestrian transport are also important [3]. In some Western European cities, cycling has a significant share of urban transport [4].
The pandemic, which spread to all countries, has caused many changes in passenger transport. These changes apply to both urban and intercity transport. The most important of these changes is the decline in passenger transport. This decrease is due to the lockdown, limited economic activity, sanitary recommendations, and people’s fear of infection. One study [5] describes how the criteria for selecting means of transport changed in particular phases of the pandemic. In the first phase, covering March 2020, the most important aspect was personal and road safety. In the second phase, June 2020, travel time and flexible departure time were the most important criteria. Another study [6] reviewed the literature on the role of transport in the spread of disease, including COVID-19, and described the impact of the pandemic on traveler behavior and mobility. Fear of COVID-19 and government-imposed mobility restrictions were shown to be among the major factors limiting mobility.
Various methods have been used to analyze the condition of transport. Examples of modern solutions using mobile phones and Google Maps, Apple, or Baidu Maps platforms are presented in [7,8,9,10,11,12]. These studies analyze cases of different countries and continents. A method for determining the number, type, and length of journeys based on the registered logins of mobile phones to base transmitters is described in [7]. Two data recording systems were used in [8]. In the first part of that article, mobility in the workplace in six selected countries was defined using data from Google Maps. In the second part of the article, traffic detectors at 24 intersections were used to analyze traffic in the city of Doha. Between February and April 2020, traffic volume fell by up to 50%. In April and May 2020, the number of fatal accidents also decreased by approximately 50% compared with 2019. Data from the Apple platform and traffic detectors were used in [9]. In two locations under consideration, Los Angeles and Virginia, the maximum decrease in mobility compared with February occurred in April. In the category of walking and driving mobility, the decline was 70% in Los Angeles and 55% in Virginia. In May in Virginia and June in Los Angeles, mobility in both categories returned to pre-pandemic conditions.
Changes in travel time between selected points in the analyzed area based on data from Google Maps are presented in [10]. There are also data on the decline in various categories of mobility in individual voivodeships of Poland in February and March 2020. The impact of the pandemic on congestion in Shanghai is analyzed in [11]. Based on data from Baidu Maps, changes in average traffic speed in the first three months of 2020 were determined depending on the time of day and the route. Using data on mobility from Google and Apple Maps, changes in individual mobility categories in New Zealand during COVID-19 from February to July were examined in [12]. The largest drops in mobility were recorded in the category of public transport. Since June, mobility in the workplace has reached pre-pandemic levels. Public transport was characterized by a further 40% decrease.
To analyze the intensity of vehicle traffic, a system recording Wi-Fi signals from passing cars was used in [13]. The paper presents changes in traffic intensity in March and June 2020 in a city in India, and includes graphs illustrating vehicle traffic flow rates on selected days during the pandemic period. During the curfew, the drop in traffic reached more than 85%. The data on traffic volume show only the number of passing cars with a Wi-Fi transmitter turned on. The share of cars in traffic with Wi-Fi enabled has a different value and is closely related to the specific city. In many countries, traffic restrictions have varied. Passenger car traffic in England, after a sudden steep decline at the end of March 2020 of about 70%, was partially restored within a few months [14]. In September, the decline was only around 20%. In the following months, during the next wave of the epidemic, traffic was limited, and in November the drop reached about 35%. More detailed data on the functioning of many forms of transport in the UK from 1 March 2020 to May 2021 can be found in [15]. At the end of the period considered, only motor vehicles and bicycles had reached their pre-pandemic state.
Even greater declines were seen in public transport. Here, additional factors influencing the decline included sanitary restrictions regarding the maximum number of passengers allowed on a given means of transport and passengers’ fear of infection.
In public transport, the changes are more permanent. In most cities, there was an 80% decrease in public transport [16,17,18,19] and its restoration was much slower than that of passenger cars. Selected US cities were examined in [16] through a series of statistical analyses aimed at assessing the phenomena occurring in public transport. Data on reduced travel in selected US and Canadian cities and selected countries up to June 2020 can be found in [17].
Data on decreased travel in eight selected cities and in Israel from 11 March to 30 August 2020 are presented in [18]. The pace of restoration of transport was different in individual cities. At the end of August, the decline compared with the pre-pandemic period in many cities was still from 25% to 68%. For example, in April, Israel saw an almost 86% drop in transport, and in Madrid, the decline was 88%; after 5 months, the decline was 24% and 44%, respectively. In general, there has been a significant decrease in mobility everywhere considering all forms of transport, including pedestrian transport. According to data in [10], shortly after the introduction of lockdown in Poland, the decline in mobility in terms of work, shopping, and travel reached 40% to 80%. In the cities examined in [8,16,17,18,19], the limitations on the mobility of inhabitants resulted in different values. The mobility of residents in New York City at the end of January 2021 was 23% of the level at the end of January 2020. In Stockholm and Moscow [19], the mobility of residents after the sudden collapse in April 2020 increased in August to 70–80% of the previous year’s value. The second wave of the pandemic reduced that value at the end of January 2021 to around 50%. The problem of the decline in mobility in 10 selected countries was studied in [20]. Current data on the status of selected mobility categories in relation to the baseline are available in [21]. The baseline is the median value for the corresponding day of the week during the 5-week period from 3 January to 6 February 2020.
One of the few forms of urban transport that in many cases did not experience a significant decrease after the period of sudden decline in the mobility of inhabitants is bicycle transport. Due to their zero emissivity, bicycles are a preferred form of transport. However, during the pandemic, fear of infection was the main factor behind the choice to use bicycles [22]. In London, after all transport collapsed in April, cycling quickly recovered; by May 2020, it was at least 200% [14] of the pre-pandemic level. A similar situation took place in China [23]. After a sudden traffic slump at the end of January, in early March the city’s bike rental system saw a significant increase in travel, reaching at least 50% of the pre-pandemic level. Information on the growing importance of bicycle transport can also be found in [24,25]. Their research results clearly show increases in the shares of motor vehicle, bicycle, and pedestrian traffic.
Many studies dealing with the impact of the pandemic on vehicle traffic also considered the impact on road safety and environmental pollution. Road safety issues were analyzed in [26] concerning a city in Spain, as well as in a previously cited work [8].
The issue of the emission of environmental pollutants by vehicle traffic was considered in many studies from different countries. One study examined this issue in Croatia [27]. Other studies examined the impact of the pandemic on air pollution in Portugal [28] and China [29]. The problems of road traffic and its impact on air pollution in India were studied in [30,31]. Another study from Asia [32] shows the state of air pollution in selected Malaysian cities in January 2020. A global analysis of the impact of the pandemic on air quality in many regions was presented in [33].
All of the previously discussed factors, in particular sanitary restrictions, made necessary an analysis of the functioning of existing transport systems and the development of post-pandemic guidelines [34].
The decrease in traffic in city areas undoubtedly contributes to a reduction in the emission of harmful substances into the atmosphere.
However, the total level of air pollution measured above the earth’s surface depends on many sources and the external weather conditions. The influence of such external meteorological conditions on air pollution was considered in [29]. The structure, type, and share of these sources in total pollution can vary in different cities.
Therefore, in the measurement data recorded during the spring, for example in Poland, Portugal, and India [28,30,31,32], the shares of means of transport in total air pollution were not the same. In April and early May, temperatures in Poland often remained below freezing at night. For space heating, coal heating appliances are often used, representing a significant source of emissions. Such a situation certainly does not exist in Portugal, India, or the Mediterranean countries. To estimate the impact of road vehicles on air pollution and environmental safety, it was decided to use simulation studies based on a developed mathematical model. This model uses data on traffic volume, vehicle structure, and external environmental conditions.
Research on methods for assessing and improving the environmental safety of road vehicles has been carried out by many authors [35,36,37,38]. The application of systemic methods to determine the level of environmental pollution from exhaust gases and to assess fuel efficiency under operating conditions is described in [39]. This work also indicates ways to improve the environmental safety of vehicles and determine their effectiveness. The development of such research is closely related to the integration of innovative information and communication technologies. These technologies enable us to receive, process, and analyze large amounts of structured and unstructured information.
Big data, Internet of things (IoT), sensors, a variety of small devices, and video that transmits data in real time (data in motion) expand the functionality of intelligent transport systems and smart cities to optimize and improve transport infrastructure and traffic. The features of the vehicle-to-infrastructure (V2I) information system and the process of monitoring and evaluating vehicle technical conditions while under operation, with the possibility of forecasting, are described in [40]. The peculiarities of developing a mathematical model of the traffic flow–road system and the creation of specific elements for an intelligent system to monitor vehicle environmental safety in operational conditions are described in [41,42]. Individual vehicles, their propulsion systems, and urban traffic flows are considered as objects for monitoring in [43]. The features of information and analytical systems for the monitoring of road vehicle performance and environmental impact under different conditions are presented. Similarly, the features of information and analytical systems for the monitoring of the operating processes and environmental performance of vehicle propulsion systems are described in [44]. A simulation of vehicle environmental indicators in traffic flow and an evaluation of roadside pollution by traffic flow are presented in [45].
The aim of this paper was to investigate the impact of the COVID-19 pandemic and related restrictions on city traffic and to determine the impact of changes in urban traffic on the level of environmental pollution due to harmful gases from vehicles, based on the example city of Rzeszow, Poland.
The paper is organized as follows: Section 2 presents the characteristics of the studied city, including data on the number of registered vehicles and the number of vehicles entering the city. Section 3 analyzes the data obtained from traffic and air pollution measuring devices. The first part presents vehicle traffic data and analyses, and the second part focuses on the analysis of direct roadside pollution data and external conditions. Section 4 presents the selected method used to determine air pollution from means of transport, and describes and verifies the adaptation of the mathematical model of the transport flow–roadside environment system to the studied conditions. Section 5 presents the results of the air pollution simulation on a selected road section under normal traffic conditions and in the quarantine period. Section 6 summarizes the obtained results and presents conclusions.

2. Characteristics of the Object of Study

The city of Rzeszow is the center of Podkarpackie Voivodeship, located in southeastern Poland, and has about 200,000 inhabitants. Over the past 10 years, the level of motorization of the city has increased more than 1.5 times and, since 2017, has exceeded 500 cars per 1000 inhabitants. The increase in the number of passenger cars registered in the city in recent years is shown in Figure 1a. Not only vehicles registered in Rzeszow participate in city traffic; every working day, more than 100,000 cars enter the city. The graph in Figure 1b presents data illustrating the number of vehicles entering the city in individual months.
Figure 1. Number of vehicles (a) registered yearly and (b) entering the city in individual months.
There is a visibly clear decrease in February in all analyzed years as there are fewer days in that month.
The analysis of statistical information on the composition of the vehicle fleet of Rzeszow shows that 78% are cars of category M1, and about 16% are trucks of categories N1, N2, and N3. Vehicle category designations M and N follow the classification of the United Nations Economic Commission for Europe. This is also a group of registered buses, constituting 0.5% of the total vehicles. The average age of category M1 vehicles is approximately 13.5 years. The share of individual age groups is shown in Figure 2a. These cars use petroleum fuel, and the percentage share of individual types of fuel is shown in Figure 2b.
Figure 2. Details of vehicles registered in Rzeszow: (a) age of vehicles; (b) source of propulsion.
Fuels of petroleum origin remain the main source of energy for road vehicles; more than half of vehicles use gasoline, about 30% use diesel fuel, and the share of alternative fuels, including LPG and CNG, does not exceed 15%.
Transit traffic of N3 vehicles was eliminated from the city area and traffic of N2 vehicles has been significantly reduced. The traffic of transit vehicles is transferred to the ring road or bypasses Rzeszow via the motorway. Figure 3 shows the scheme of the road system in the city. Three national roads, 9, 19, and 94, pass through the city. Depending on the location in the diagram in relation to the city, the inlets of individual roads are marked as follows: road 94 has an east inlet, 94 E, and a west inlet, 94 W; road 19 has a north inlet, 19 N, and a south inlet, 19 S; and road 9 has a north inlet, 9 N, and joins road 19 S in the south of the city. About 70% of vehicles enter Rzeszow using these inlets, shown in Figure 3. In addition to the main entry routes, the figure also shows the bypass road and three selected sections of city streets, which are the subject of further analysis in Section 3.
Figure 3. Scheme of city road system.
Figure 4 [46] shows the types of vehicle traffic on the entry roads from the east to the city, marked as 94 E, and from the south, marked as 19 S. The share of N3 heavy vehicles in the traffic on road 94 is negligible. Road 94 is parallel to the A4 motorway, which connects the east and west of Poland and is a transit route from Germany to Ukraine.
Figure 4. Percentage of individual vehicle types on access roads to Rzeszow.
Data on the traffic composition on entry road 19 S to Rzeszow came from a measuring station located a few kilometers outside the city limits. The share of trucks is much greater here. Cars from southern Europe (Slovakia, Hungary) travel along this road. However, these vehicles do not participate in city traffic. They use the bypass road around the city to continue their way north or west.

3. Analysis of Measurement Data after Introduction of Lockdown

3.1. Changes in Traffic Volume

Pandemic restrictions, such as the closure of schools and shopping malls and the transition to remote work, had a significant impact on traffic in the city. The decrease in vehicle traffic is particularly visible in the first period of the pandemic, i.e., March and April 2020. This applies both to internal traffic within the city and to traffic entering the city. In April, there was an almost 30% decrease in daily entries to Rzeszow. The course of these entrances can be observed in Figure 5. Figure 5a presents average daily entries to Rzeszow from all directions, and Figure 5b shows average daily entries from the five routes with the highest traffic. Apart from the 19 S entry route, the nature and size of the changes in traffic intensity caused by the lockdown are similar. As the restrictions were lifted, the situation slowly returned to the pre-lockdown state. In June 2020, the number of entries to Rzeszow was close to the value in February 2020.
Figure 5. Average daily entries to Rzeszow in January–June 2020: (a) total; (b) via the five largest entry routes.
The functioning of public transport also underwent significant changes, as shown in Figure 6. The number of vehicle-kilometers traveled decreased by about 35% (Figure 6a). The reduction in monthly passenger transport was much greater, amounting to approximately 80% (Figure 6b). This large decrease in passenger transport was caused by restrictions on the number of passengers per vehicle, based on sanitary precautions, and the public’s fear of infection.
Figure 6. Transport performance of public transport in January–June: (a) completed vehicle-kilometers; (b) monthly passenger transport.
The decrease in traffic was also noticeable on the main streets of the city. Figure 7 shows the monthly flow rate on two selected sections of the main urban routes. Pilsudski Street runs along the east–west axis through the city center. Powstancow Warszawy Avenue connects the southern areas of the city with industrial and residential areas and also, to a small extent, fulfills the functions of a transit route.
Figure 7. Monthly traffic volume on selected sections of main city routes: (a) Pilsudski Street; (b) Powstancow Warszawy Avenue.
The data on hourly traffic volume in the middle section of Pilsudski Street for the first week of April 2019 and 2020 and the second half of May 2019 and 2020 are shown in Figure 8.
Figure 8. Hourly traffic volume of vehicles on selected sections of Pilsudski Street in 2019–2020: (a) first week of April; (b) second half of May.
Analysis of the measurement results from the observation section showed that the introduction of quarantine due to the coronavirus pandemic initially resulted in a significant decrease in hourly traffic volume (Figure 8a). In the first week of April 2020, the decrease was from 30% to 60%, compared with 2019. The comparison of data from May 2019 and 2020 does not show such a significant drop in hourly traffic volume, except for Sunday (Figure 8b).
Pilsudski Street is located downtown. Before the pandemic, daily traffic from 7:00 a.m. to 5:00 p.m. showed no visible morning or afternoon peaks. The pandemic, to a large extent, eliminated the movement of vehicles not related to commuting, thus changing the nature of mileage on working days. In Figure 8a, two peaks related to the morning and afternoon rush hours are noticeable in the traffic volume of 2020. The situation is different on Kwiatkowski Street, which is an access route from the residential area to the city center. The recorded traffic flows from the first week of April 2019 and 2020 are shown in Figure 9. The data came from sensors at the intersection with a main urban route, Powstancow Warszawy Avenue.
Figure 9. Hourly traffic volume of vehicles at the beginning of Kwiatkowski Street in the first week of April 2019 and 2020: (a) traffic in both directions in 2019; (b) traffic in both directions in 2020; (c) traffic from the city center in 2019–2020; (d) traffic to the city center in 2019–2020.
Before and during the pandemic, the nature of hourly traffic volume did not change. The maximum traffic volume in the direction of the city center occurred in the morning, while maximum traffic from the city center occurred in the afternoon, as shown in Figure 9a,b. The pandemic-related constraints only contributed to a decrease in traffic, as shown in Figure 9c,d.

3.2. Analysis of Changes in Air Pollution

To study the impact of the pandemic on changes in urban mobility and the level of roadside pollution, a four-lane section of Pilsudski Street with two-way traffic was chosen. A stationary observation station was installed on the studied section of the street (Figure 10).
Figure 10. Location of studied road section: (a) studied section of Pilsudski Street; (b) stationary observation station.
This station was equipped with tools to determine the current (hourly) indicators of atmospheric air quality (concentrations of carbon monoxide (CO), hydrocarbons (CH), nitrogen dioxide (NO2), particulate matter (PM10 and PM2.5), and other harmful substances), as well as air temperature and humidity, wind speed and direction, etc. [47]. Measurement sensors were also installed in the analyzed section, providing data on the number of cars that passed. The data obtained from these measurements are shown in Figure 8 and Table 1.
Table 1. Traffic of studied road section and atmospheric indicators on observation days.
The characteristics of the daily traffic flow of the experimental section of the street for one week each in April and May 2019 (normal) and 2020 (quarantine), as well as the corresponding indicators of temperature and wind speed on the observation days, were studied (Table 1). An analysis of the data shows that the average daily traffic intensity in April 2020 (the beginning of the quarantine period) was 38–66% lower than in April 2019. In May 2020, the difference in intensity during the week decreased significantly, amounting to 6–8% compared with May 2019, except for Sunday, when urban mobility decreased by 47%.
The average daily temperature in April 2020 was lower than in other observation periods and did not exceed 9 °C, which apparently led to the intensive use of heaters as additional sources of harmful emissions into the atmosphere. The average daily wind speed on most days of observation was 0.5–1.5 m/s.
For a comparative assessment of the characteristics of road traffic on the studied road section under normal and quarantine conditions at the first stage, the weekends of 7 April 2019 and 5 April 2020 were chosen (Figure 11).
Figure 11. Intensity of traffic flow and air temperature during the day in the observation period.
Figure 12 shows the dependencies of measured values of concentrations of harmful substances in the air on the experimental section of the road, obtained using the observation station.
Figure 12. Measured values of concentrations of harmful substances in the air on days of observation: (a) CO concentration; (b) CnHm concentration; (c) NOx concentration; (d) PM concentration.
An analysis of the nature of changes in the concentrations of harmful substances showed that they do not depend only on the intensity of traffic. This is especially noticeable in the morning and at night, when traffic intensity is minimal, and the concentration of harmful substances in the air increases sharply. Obviously, this can be explained by the presence of other sources of harmful emissions that are associated with residential heating due to lower ambient temperature.
To determine the role of city traffic in air pollution, it was decided to conduct a simulation of harmful emissions by traffic flow.

4. Method of Air Pollution Simulation

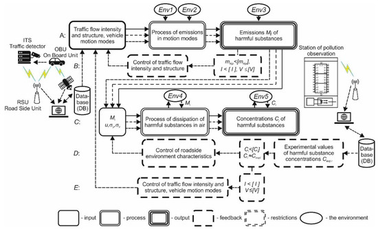
The simulation of air pollution in the observation zones was carried out with the help of an information analytical system based on the model of the traffic flow–roadside environment system [41,42,43,45]. Considering the information from external stationary observations of the movement of vehicles and atmospheric conditions and on-board measuring systems, the basic model was adapted to the study conditions. The modified structure of the model is presented in Figure 13.
Figure 13. Modified structure of model of traffic flow–roadside environment system.
During traffic flow on the road section, the main process (level A) determines the level of roadside pollution in terms of the emissions Mi of pollutants as the sum of the specific emissions mikjp of individual vehicles. The intensity and parameters of vehicle traffic modes are fixed by the external surveillance system measurements, as well as on-board telematics units.
Simulation of vehicle motion in the traffic flow was carried out on the 1 km experimental section of the road during the driving cycle, which includes the following traffic modes: active idling mode, to simulate the expectation of a green light at the intersection; acceleration to 50 km/h; motion with constant speed on a certain section; and braking to a complete stop. Figure 14 shows the structure of the traffic flow of Rzeszow, which was adopted to simulate the level of air pollution on the experimental section of the road.
Figure 14. Structure of traffic flow.
Regarding the composition of the fleet, the share of vehicles that meet higher environmental standards of Euro 5 and 6 (under 10 years old) is growing every year, reaching 49%, but about a quarter of the fleet is comprised of vehicles with high emissions that meet environmental standards below Euro 3 (over 15 years old).
The types of vehicles in traffic on the selected road section differs from that of vehicles registered in the city. Not all vehicles registered in the city are involved in everyday traffic, and, in addition, a significant number of vehicles entering Rzeszow from outside the city are on the streets every day.
Specific emissions of carbon monoxide (CO), hydrocarbons (CnHm), nitrogen oxides (NOx), and particulate matter (PM) were determined by the simulation results depending on the parameters and modes of motion of individual vehicles in the flow. For this purpose, mathematical models were used, which are described in detail in [41,42,43,45].
The output of the emission process at level A is the mass emissions of pollutants Mi by the traffic flow as the sum of specific emissions mikjp of individual vehicles, μg/s:
M i = 1 3.6 I i = 1 6 p = 1 4 k = 1 6 ( m i k j p γ k j p )
where I is traffic intensity (units/hour); mikjp represents specific emissions of the ith pollutant of a vehicle of the kth category of the jth Euro standard operating on the pth type of fuel in the corresponding mode of motion (g/km); and γkjp is the share of vehicles of the kth category of the jth Euro standard on the pth type of fuel.
Feedback at level B enables control of the output of the level A process by changing the intensity, composition, and modes of motion of the traffic flow. The restrictions of this process are the permissible specific emissions of the vehicle mikjp < [mikjp], and the velocity V < [V] and intensity I < [I] of traffic flow on the studied section.
The process of level C is the dissipation of pollutants Mi in air under given atmospheric conditions. The output of the process of level C is the concentrations of the ith pollutants C(x)i in the air at a given distance x (μg/m3):
C x i = M i π u sin α σ y σ z e h 2 2 σ z 2
where u is the wind speed (m/s); α is the angle between the wind direction and road direction (°); σy and σz are dispersions of the distribution of substances in the atmosphere in directions y and z at a given distance x from the axis of the road (m); and h is the height of the emission source (m).
Feedback at level D controls the output of process C by influencing the characteristics of the roadside environment, and by changing the intensity, composition, and modes of motion of the traffic flow. Restrictions of the process are the permissible concentrations of Ci < [Ci], and the velocity V < [V] and intensity I < [I] of traffic flow on the studied section.

5. Results of Air Pollution Simulation

The model was verified by comparing the calculated Ci and measured Cexpi values of pollutant concentrations in the air. The results of calculating these concentrations, obtained on the basis of simulating pollution of the roadside environment by traffic flow using the described model, compared with their values as measured by the observation station on 7 April 2019 and 5 April 2020 are shown in Figure 15.
Figure 15. Comparison of calculated and measured values of hourly concentrations of air pollutants on experimental section of road: (a) CO concentration; (b) CnHm concentration; (c) NOx concentration; (d) PM concentration.
Analysis of the comparison results demonstrated that the mathematical model adequately describes the process of pollution of the roadside environment by traffic flow during the day between 9:00 a.m. and 5:00 p.m., when vehicles are the main source of emissions. However, a significant increase in pollutant concentrations was observed from 6:00 p.m. to 8:00 a.m. Concentrations of NOx and PM even exceeded the maximum permissible values, which are 30 and 50 μg/m3, respectively. This is caused by other sources of emissions related to the combustion of solid fuels for heating due to low ambient temperature.
The improved mathematical model enables us to assess the impact of changes in urban mobility caused by the COVID-19 pandemic on the level of environmental pollution due to traffic flow, and to determine the role of road vehicles in urban air pollution.
To address this task, a comparative assessment of air pollution by traffic flow on the studied road section under normal (7 April 2019) and quarantine (5 April 2020) conditions was conducted. The introduction of quarantine led to a decrease in average daily traffic intensity by 66%, and hourly intensity by 47–85%.
Traffic intensity under the same weather conditions is a determining factor of the level of roadside pollution, which was confirmed by the simulation results (Figure 16).
Figure 16. Comparative assessment of air pollution by traffic flow in studied area under normal and quarantine conditions: (a) CO concentration; (b) CnHm concentration; (c) NOx concentration; (d) PM concentration.
Analysis of the dependencies of changes in hourly pollutant concentrations in the air demonstrated that their values are proportional to traffic intensity. The decreased traffic intensity during the quarantine period led to a decrease in CO concentration by 1.58–3.68 times, CnHm concentration by 1.81–5.96 times, NOx concentration by 1.45–4.98 times, and PM concentration by 1.39–3.42 times. For total daily emissions, the decreases amounted to: CO, 2.25; CnHm, 3.55; NOx, 2.64; and PM, 1.96.
The significant influence of atmospheric characteristics on the level of roadside pollution, especially wind speed, should also be noted, as well as the class of atmospheric stability; these determine the nature of the dissipation of harmful substances in the air.
Thus, the proposed approach for the assessment of roadside pollution by traffic flow enabled us to assess the impact of the pandemic on the level of air pollution in Rzeszow and to show that city traffic is often not the main source of air pollution.
The improved mathematical model of the traffic flow–roadside environment system is a powerful tool for studying the impact of traffic flow characteristics and road infrastructure on the level of urban air pollution, and for evaluating the effectiveness of ways to reduce roadside pollution by traffic flow.

6. Discussion and Conclusions

The main goal of this work was to investigate the impact of the pandemic on city traffic in Rzeszow in the first half of 2020 and to determine changes in the emission of pollutants emitted into the atmosphere by motor vehicles.
The COVID-19 pandemic is significantly changing the way urban transport functions. The introduction of lockdown significantly reduced city traffic and passenger transport everywhere. Changes in vehicle traffic and passenger transport that were observed in Rzeszow do not differ from changes in the other cities described in the first part of this paper.
In this study, the data necessary to conduct relevant analyses of traffic volume were obtained in a different way, as was the case in most of the discussed works in Section 1 [7,8,9,10,11,12,13]. For the city of Rzeszow, the data came from sensors equipped with induction loops installed on access roads to the city and a significant number of intersections. This superior system counts and records the number of passing vehicles in real time. Using this data on actual registered journeys of vehicles and by selecting the appropriate time point (the reference period was the beginning of 2020 or the appropriate week in 2019), hourly, daily, and monthly drops in traffic were determined. In the earlier works cited, which were based on data from the Google, Apple, and Baidu Maps systems, only information on percentage drops in individual mobility categories was included. Comparing the data presented there with the data obtained for Rzeszow in Figure 4, Figure 6, Figure 7 and Figure 8, a clear similarity can be seen. In most cases, for Rzeszow, vehicle traffic decreased 40% to 60%. On the other hand, public transport decreased almost 80% (Figure 5b). Such declines can be found in other studies [10,16,17,18]. In May and June, motor vehicle traffic in Rzeszow increased. In June, the decrease in traffic compared with January did not exceed 20%. Similar information on the decline in vehicle traffic in June compared with the period before the lockdown can be found in [8,9,12,15]. The routes shown in Figure 7a also inform us about changes in the types of travel. At the beginning of April 2020, travel related to work, characterized by morning and afternoon peaks, dominated. In May, the number of non-commuting journeys increased and the peaks observed previously were no longer as marked. The quoted literature sources also note such changes in the nature of travel.
Limiting vehicle traffic also means reducing the emission of harmful substances into the atmosphere. Such changes have been observed in most cities [27,28,29,30,31,32,33].
In the case of Rzeszow, when analyzing the results for air pollution obtained from the analyzed roadside measuring station from March and April, it is possible to make an erroneous conclusion about the lack of or low impact of vehicle traffic on the degree of pollutant emissions into the atmosphere.
The maximum concentrations shown in Figure 12 occurred at times of the day when traffic was light. March and April are months when the city has low outside air temperature. In the evening and morning hours, air temperature very often reaches zero or negative degrees Celsius. Thus, the sharp increases in the concentrations of harmful substances in the air in the evening, night, and morning hours, as seen in Figure 12, are caused by non-automotive emission sources. The combustion of solid fuels in home heating devices when there is low ambient temperature is responsible for that increase.
To determine the impact of the intensity of traffic flow on emission levels, a mathematical model was built based on the transport flow–roadside environment system. This model required data on actual hourly traffic volume. Such data were available for Rzeszow, along with data on the level of air contamination and meteorological conditions.
The model was verified with the example of a section of the road network of the city equipped with tools to determine air quality and traffic characteristics under normal and quarantine conditions. The model was verified with the use of measurement data from the hours when the air temperature did not change significantly and was close to the maximum temperature. The obtained results of the computer simulation enabled a comparison of the hourly concentrations of harmful substances in the air and the total pollutant emissions of traffic flows on the given section of the route under normal and quarantine conditions. In the case of total daily emissions, the decreases in specific factors amounted to 2.25 for CO, 3.55 for CnHm, 2.64 for NOx, and 1.96 for PM. The maximum hourly emissions of individual substances into the atmosphere were reduced to a similar extent. However, emission reductions in 2020 resulting from the decreased traffic volume on many analyzed days with lower outside temperature were significantly lower than the additional increase in emissions from other sources, e.g., devices used for space heating. As a result, on the days in 2020 with low external temperature, the level of total contamination exceeded that of comparable days in 2019. The situation observed in Rzeszow is not unique in this respect. Similar data on the lack of impact of the pandemic on total air pollution in selected cities can be found in [29,32]. In those cities, other sources of pollution dominated motorized sources.
The proposed approach for the assessment of roadside pollution enables analysis of the impact of traffic flow characteristics and road infrastructure on the level of urban air pollution, and evaluation of the effectiveness of ways to reduce roadside pollution.

Author Contributions

Conceptualization, M.S., M.D. and V.M.; methodology, G.W., M.S. and V.M.; software, G.W. and V.M.; validation, G.W., V.M. and M.S.; formal analysis, V.M., G.W. and M.S.; investigation, V.M., M.S. and M.D.; resources, M.D., P.D. and M.S.; data curation, M.D., P.D. and M.S.; writing—original draft preparation, P.D., M.D. and M.S.; writing—review and editing, P.D., M.D. and V.M.; visualization, G.W. and P.D.; supervision, V.M., M.D., P.D. and M.S.; project administration, M.S., M.D. All authors have read and agreed to the published version of the manuscript.

Funding

This research received no external funding.

Institutional Review Board Statement

Not applicable.

Data Availability Statement

Not applicable.

Conflicts of Interest

The authors declare no conflict of interest.

References

  1. Smieszek, M.; Dobrzanska, M.; Dobrzanski, P. Rzeszow as a City Taking Steps Towards Developing Sustainable Public Transport. Sustainability 2019, 11, 402. [Google Scholar] [CrossRef] [Green Version]
  2. Wang, C.; Sun, Z.; Ye, Y. On-Road Bus Emission Comparison for Diverse Locations and Fuel Types in Real-World Operation Conditions. Sustainability 2020, 12, 1798. [Google Scholar] [CrossRef] [Green Version]
  3. Appolloni, L.; Giretti, A.; Corazza, M.V.; D’Alessandro, D. Walkable Urban Environments: An Ergonomic Approach of Evaluation. Sustainability 2020, 12, 8347. [Google Scholar] [CrossRef]
  4. Dobrzanski, P.; Smieszek, M.; Dobrzanska, M. Bicycle transport within selected Polish and European Union cities. Humanit. Soc. Sci. 2020, 27, 55–66. [Google Scholar]
  5. Tarasi, D.; Daras, T.; Tournaki, S.; Tsoutsos, T. Transportation in the Mediterranean during the COVID-19 pandemic era. Glob. Transit. 2021, 3, 55–71. [Google Scholar] [CrossRef]
  6. Muley, D.; Shahin, M.; Dias, C.; Abdullah, M. Role of Transport during Outbreak of Infectious Diseases: Evidence from the Past. Sustainability 2020, 12, 7367. [Google Scholar] [CrossRef]
  7. Peng, Z.; Bai, G.; Wu, H.; Liu, L.; Yu, Y. Travel mode recognition of urban residents using mobile phone data and MapAPI. Urban Anal. City Sci. 2020, 1–16. [Google Scholar] [CrossRef]
  8. Muley, D.; Ghanim, M.; Mohammad, A.; Kharbeche, M. Quantifying the impact of COVID–19 preventive measures on traffic in the State of Qatar. Transp. Policy 2021, 103, 45–59. [Google Scholar] [CrossRef]
  9. Du, J.; Rakha, H.; Filali, F.; Eldardiry, H. COVID-19 pandemic impacts on traffic system delay, fuel consumption and emissions. Int. J. Transp. Sci. Technol. 2021, in press. [Google Scholar] [CrossRef]
  10. Tarkowski, M.; Puzdrakiewicz, K.; Jaczewska, J.; Połom, M. COVID-19 lockdown in Poland—changes in regional and local mobility patterns based on Google Maps data. Transp. Geogr. Pap. Pol. Geogr. Soc. 2020, 23, 46–55. [Google Scholar]
  11. Li, J.; Xu, P.; Li, W. Urban road congestion patterns under the COVID-19 pandemic: A case study in Shanghai. Int. J. Transp. Sci. Technol. 2021, 10, 212–222. [Google Scholar] [CrossRef]
  12. Wen, L.; Sheng, M.; Sharp, B. The Impact of COVID-19 on Changes in Community Mobility and Variation in Transport Modes; New Zealand Association of Economists Incorporated: Wellington, New Zealand, 2021. [Google Scholar]
  13. Patra, S.; Chilukuri, B.; Vanajakshi, L. Analysis of road traffic pattern changes due to activity restrictions during COVID-19 pandemic in Chennai. Transp. Lett. 2021, 13, 473–481. [Google Scholar] [CrossRef]
  14. Vickerman, R. Will Covid-19 put the public back in public transport? A UK perspective. Transp. Policy 2021, 103, 95–102. [Google Scholar] [CrossRef] [PubMed]
  15. Available online: https://www.gov.uk/government/statistics/transport-use-during-the-coronavirus-covid-19-pandemic (accessed on 10 May 2021).
  16. Liu, L.; Miller, H.; Scheff, J. The impacts of COVID-19 pandemic on public transit demand in the United States. PLoS ONE 2020. [CrossRef] [PubMed]
  17. Abu-Rayash, A.; Dincer, I. Analysis of mobility trends during the COVID-19 coronavirus pandemic: Exploring the impacts on global aviation and travel in selected cities. Energy Res. Soc. Sci. 2020, 68, 1–9. [Google Scholar] [CrossRef]
  18. Mobility in Selected Cities between 3 March 2020 and 1 June 2021, Compared with Movement Prior to the Coronavirus Outbreak. Available online: https://www.statista.com/statistics/1106798/change-in-traffic-volume-amid-coronavirus-crisis-selected-cities/ (accessed on 10 May 2021).
  19. COVID-19 and Urban Passenger Transport Services. Available online: https://www.ilo.org/sector/Resources/publications/WCMS_757023/lang--en/index.htm (accessed on 10 May 2021).
  20. Gargoum, S.; Gargoum, A. Limiting mobility during COVID-19, when and to what level? An international comparative study using change point analysis. J. Transp. Health 2021, 20, 1–8. [Google Scholar]
  21. Community Mobility Reports. Available online: https://www.google.com/covid19/mobility/ (accessed on 10 May 2021).
  22. Kazemzadeh, K.; Koglin, T. Electric bike (non)users’ health and comfort concerns pre and peri a world pandemic (COVID-19): A qualitative study. J. Transp. Health 2021, 20, 1–10. [Google Scholar] [CrossRef]
  23. Shang, W.; Chen, J.; Bi, H.; Sui, Y.; Chen, Y.; Yu, H. Impacts of COVID-19 pandemic on user behaviors and environmental benefits of bike sharing: A big-data analysis. Appl. Energy 2021, 285, 1–14. [Google Scholar] [CrossRef]
  24. Mahajan, V.; Cantelmo, G.; Antoniou, C. Explaining demand patterns during COVID-19 using opportunistic data: A case study of the city of Munich. Eur. Transp. Res. Rev. 2021, 13, 26. [Google Scholar] [CrossRef]
  25. Anke, J.; Francke, A.; Schaefer, L.; Petzoldt, T. Anke2021 Impact of SARS-CoV-2 on the mobility behaviour in Germany. Eur. Transp. Res. Rev. 2021, 13, 10. [Google Scholar] [CrossRef]
  26. Saladié, O.; Bustamante, E.; Gutiérrez, A. COVID-19 lockdown and reduction of traffic accidents in Tarragona province, Spain. Transp. Res. Interdiscip. Perspect. 2020, 8, 1–10. [Google Scholar] [CrossRef] [PubMed]
  27. Jakovljević, I.; Štrukil1, Z.; Godec, R.; Davila, S.; Pehnec, G. Influence of lockdown caused by the COVID-19 pandemic on air pollution and carcinogenic content of particulate matter observed in Croatia. Air Qual. Atmos. Health 2021, 14, 467–472. [Google Scholar] [CrossRef]
  28. Gama, G.; Relvas, H.; Lopes, M.; Monteiro, A. The impact of COVID-19 on air quality levels in Portugal: A way to assess traffic contribution. Environ. Res. 2021, 193, 1–7. [Google Scholar] [CrossRef]
  29. Gao, C.; Li, S.; Liu, M.; Zhan, F.; Achal, V.; Tu, Y.; Zhang, S.; Cai, C. Impact of the COVID-19 pandemic on air pollution in Chinese megacities from the perspective of traffic volume and meteorological factors. Sci. Total Environ. 2021, 773, 145545. [Google Scholar] [CrossRef]
  30. Kabiraj, S.; Gavli, N. Impact of SARS-CoV-2 Pandemic Lockdown on Air Quality Using Satellite Imagery with Ground Station Monitoring Data in Most Polluted City Kolkata, India. Aerosol Sci. Eng. 2020, 4, 320–330. [Google Scholar] [CrossRef]
  31. Ramesh, P.; Singh, R.; Chauhan, A. Impact of lockdown on air quality in India during COVID-19 pandemic. Air Qual. Atmos. Health 2020, 13, 921–928. [Google Scholar]
  32. Othman, M.; Latif, M. Air pollution impacts from COVID-19 pandemic control strategies in Malaysia. J. Clean. Prod. 2021, 291, 1–11. [Google Scholar] [CrossRef] [PubMed]
  33. Khan, I.; ·Shah, D.; Shah, S. COVID-19 pandemic and its positive impacts on environment: An updated review. Int. J. Environ. Sci. Technol. 2021, 18, 521–530. [Google Scholar] [CrossRef]
  34. Corazza, M.V.; Musso, A. Urban transport policies in the time of pandemic, and after: An ARDUOUS research agenda. Transp. Policy 2021, 103, 31–44. [Google Scholar] [CrossRef]
  35. Lukanin, V.N.; Trofimenko, Y.V. Environmental burden decrease in motor transport operation. In The Outcomes of Science and Technology; Series Automobile and City Transport; VINITI: Moscow, Russia, 1996. [Google Scholar]
  36. Kanilo, P.M. Motor transport. In Fuel and Environmental Problems and Prospects; Monograph; KhNADU: Kharkiv, Ukraine, 2013. [Google Scholar]
  37. Eastwood, P. Particulate Emissions from Vehicles; John Wiley & Sons Ltd.: Chichester, UK, 2008. [Google Scholar]
  38. Faiz, A.; Weaver, C.S.; Walsh, M.P. Air Pollution from Motor Vehicles: Standards and Technologies for Controlling Emissions; The World Bank: Washington, DC, USA, 1996. [Google Scholar]
  39. Mateichyk, V.P. Evaluation Methods and Methods for Improving Environmental Safety of Road Vehicles; Monograph; NTU: Kyiv, Ukraine, 2006. [Google Scholar]
  40. Gritsuk, I.V.; Volkov, V.; Mateichyk, V.; Grytsuk, Y.; Nikitchenko, Y.; Klets, D.; Smieszek, M.; Volkov, Y.; Symonenko, R.; Grytsuk, A. Information Model of V2I System of the Vehicle Technical Condition Remote Monitoring and Control under Operating Conditions. In SAE Technical Paper; SAE International: Warrendale, PA, USA, 2018. [Google Scholar] [CrossRef]
  41. Mateichyk, V.P.; Waigang, H.O.; Smieszek, M. Information monitoring system of roadside pollution by traffic flows. Automobile and Electronics. Mod. Technol. 2013, 4, 74–77. [Google Scholar]
  42. Mateichyk, V.P.; Tsiuman, M.P.; Waigang, H.O. Simulation of the “traffic flow—road” system. Inter Univ. Collect. Artic. Sci. Notes 2014, 46, 371–381. [Google Scholar]
  43. Kuric, I.; Mateichyk, V.; Smieszek, M.; Tsiuman, M.; Goridko, N.; Gritsuk, I. The peculiarities of monitoring road vehicle performance and environmental impact. In Proceedings of the MATEC Web of Conferences ITEP’18, Bojnice, Slovak Republic, 11–13 September 2018. [Google Scholar] [CrossRef]
  44. Mateichyk, V.; Saga, M.; Smieszek, M.; Tsiuman, M.; Goridko, N.; Gritsuk, I.; Symonenko, R. Information and analytical system to monitor operating processes and environmental performance of vehicle propulsion systems. IOP Conf. Ser. Mater. Sci. Eng. 2020, 776, 012064. [Google Scholar] [CrossRef]
  45. Mateichyk, V.; Tsuman, M.; Weigang, G.; Kozodoy, D.; Sansyzbajeva, Z.; Grytsuk, Y. The Information and Analytical System for Monitoring Roadside Pollution by Traffic Flows. ICTE Transp. Logist. 2019, 352–359. [Google Scholar] [CrossRef]
  46. Available online: https://www.gddkia.gov.pl/pl/4234/Stacje-Ciaglych-Pomiarow-Ruchu-dane-z-roku-2019 (accessed on 10 May 2021).
  47. Available online: http://stacje.wios.rzeszow.pl/stacje/stacja/109 (accessed on 10 May 2021).
Publisher’s Note: MDPI stays neutral with regard to jurisdictional claims in published maps and institutional affiliations.

Article Metrics

Citations

Article Access Statistics

Multiple requests from the same IP address are counted as one view.