Business Processes and Comfort Demand for Energy Flexibility Analysis in Buildings
Abstract
1. Introduction
- Capture the current performance of a building since they are based on unrealistic simulated data.
- Assess the performance of a building in detail since the analysis is performed on the basis of cumulative data.
- Consider the human factor as basic a parameter affecting energy consumption.
- Assess energy efficiency on homogeneous indicators instead of on heterogeneous ones.
- Propose energy-saving solutions in the day-to-day operation of the building.
- Take user data into account for dynamically adapting energy efficiency strategies.
2. Materials and Methods
2.1. Methodology
2.2. Context Aware Flexibility Framework
2.2.1. DER Modeling and Energy Profiling
2.2.2. Occupant Comfort Profiling
- “Context-based”: the relationship of occupant actions with indications related to comfort under distinct environmental conditions.
- “Pattern-based”: they adapt to seasonal patterns according to the information captured from sensors.
2.2.3. Business Process Analysis
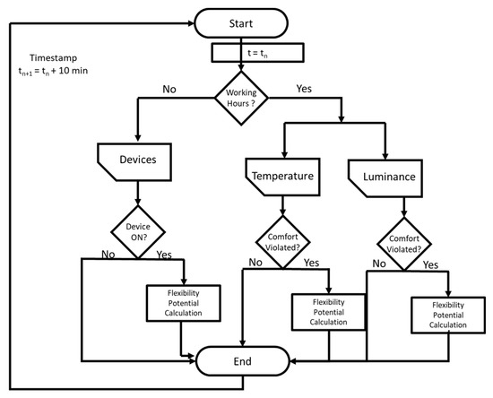
2.2.4. Context-Aware Demand Flexibility Profiles
3. Results
3.1. Pilot Site Demonstration and Evaluation
Pilot Site Description
3.2. Pilot Results
3.2.1. Energy Profiling
- A macroscopic analysis for the correlation of environmental conditions to heating consumption. Figure 9 indicates the heating consumption for a period of five weekdays and its correlation with external and internal environmental operating conditions, while Figure 10 indicates the correlation between heating consumption and indoor temperature conditions for a period of four weeks.
- A microscopic analysis to extract the operating profile of each individual device. In the context of microscopic analysis, capturing consumption over a period of 6 h (Figure 11) demonstrated the circular operation of a typical heat pump unit.
3.2.2. Occupant Comfort Profiling
3.2.3. Business Process Analysis
3.2.4. Analytics Process
3.2.5. Demand Flexibility Calculation
4. Discussion and Conclusions
- User energy profiles can be used for room and devices arrangement purposes in order to achieve better spatial usage. The cooling-heating unit flexibility is considerably larger in absolute size due to the size of the load in a building arrangement. However, in percentage analysis, the flexibility margin is limited (the thermostat provides a wide range of control to the end-user).
- The flexibility of the lighting units is considerably larger in percentage by virtue of the load flexibility (when there is a dimming margin) in a building arrangement. There is a need for dimming for greater control flexibility in a building facility.
- The loss rate is fixed for typical office spaces due to the non-idle operation of the devices in non-operational conditions.
- The loss rate for lighting is limited to non-operational modes.
- Modular gateway configuration capable of installing a count of metrics (N *256 metric devices).
- Modular development of sub-systems with the ability to process large amounts of data.
- Development of sub-systems in a central cloud infrastructure that allows for application expandability in a dynamic way.
- Expandability to a larger installation
- Interoperability.
- Use of standard protocols to incorporate information about the building facility Green Building XML schema (gbXML).
- Use of standard protocols for the incorporation of operational functions information Business Process Model and Notation (BPMN).
- Use of standard protocols to incorporate information about the metric data.
- Functionality expandability.
- Development of additional applications for modeling human behavior in the building environment.
- Developing more decision-making applications with a focus on automated management in the building environment.
Supplementary Materials
Author Contributions
Funding
Conflicts of Interest
Appendix A


Appendix B
References
- European Commission. Sustainable, Secure and Affordable Energy for Europeans; Publications Office of the European Union: Brussels, Belgium, 2012. [Google Scholar]
- Kamat, V.R.; Menassa, C.C.; Lee, S. On-line simulation of building energy processes: Need and research requirements. In Proceedings of the 2013 Winter Simulations Conference (WSC), Washington, DC, USA, 8–11 December 2013; IEEE Press: Piscataway, NJ, USA, 2013; pp. 3008–3017. [Google Scholar]
- Delzendeh, E.; Wu, S.; Lee, A.; Zhou, Y. The impact of occupants’ behaviours on building energy analysis: A research review. Renew. Sustain. Energy Rev. 2017, 80, 1061–1071. [Google Scholar] [CrossRef]
- Lopes, M.A.R.; Antunes, C.H.; Martins, N. Energy behaviors as promoters of energy efficiency: A 21st century review. Renew. Sustain. Energy Rev. 2012, 16, 4095–4104. [Google Scholar] [CrossRef]
- Bourgeois, D.; Reinhart, C.; Macdonald, I. Adding advanced behavioural models in whole building energy simulation: A study on the total energy impact of manual and automated lighting control. Energy Build. 2006, 38, 814–823. [Google Scholar] [CrossRef]
- Hoes, P.; Hensen, J.L.M.; Loomans, M.G.L.C.; de Vries, B.; Bourgeois, D. User behaviour in whole building simulation. Energy Build. 2009, 41, 295–302. [Google Scholar] [CrossRef]
- Keyvanfar, A.; Shafaghat, A.; Majid, M.Z.A.; Lamit, H.; Ali, K.N. Correlation Study on User Satisfaction from Adaptive Behavior and Energy Consumption in Office Buildings. J. Teknol. 2014, 70, 89–97. [Google Scholar] [CrossRef][Green Version]
- Rafsanjani, H.N.; Ahn, C.R. Linking building energy-load variations with occupants’ energy-use behaviors in commercial buildings: Non-intrusive occupant load monitoring (NIOLM). Procedia Eng. 2016, 145, 532–539. [Google Scholar] [CrossRef]
- Lin, Y.; Yang, W.; Gabriel, K.S. A Study on the Impact of Household Occupants’ Behavior on Energy Consumption Using an Integrated Computer Model. Front. Built Environ. 2015, 1, 16. [Google Scholar] [CrossRef]
- Morton, A.; Reeves, A.; Bull, R.; Preston, S. Empowering and Engaging European building users for energy efficiency. Energy Res. Soc. Sci. 2020, 70, 101772. [Google Scholar] [CrossRef]
- Yang, B.; Li, X.; Hou, Y.; Meier, A.; Cheng, X.; Choi, J.-H.; Wang, F.; Wang, H.; Wagner, A.; Yan, D.; et al. Non-invasive (non-contact) measurements of human thermal physiology signals and thermal comfort/discomfort poses—A review. Energy Build. 2020, 224, 110261. [Google Scholar] [CrossRef]
- Liu, J.; Yao, R.; Wang, J.; Li, B. Occupants’ behavioral adaptation in workplaces with non-central heating and cooling systems. Appl. Therm. Eng. 2012, 35, 40–54. [Google Scholar] [CrossRef]
- Shaikh, P.H.; Nor, N.B.M.; Nallagownden, P.; Elamvazuthi, I.; Ibrahim, T. A review on optimized control systems for building energy and comfort management of smart sustainable buildings. Renew. Sustain. Energy Rev. 2014, 34, 409–429. [Google Scholar] [CrossRef]
- Jang, H.; Kang, J. A stochastic model of integrating occupant behaviour into energy simulation with respect to actual energy consumption in high-rise apartment buildings. Energy Build. 2016, 121, 205–216. [Google Scholar] [CrossRef]
- Dietz, T.; Gardner, G.T.; Gilligan, J.M.; Stern, P.C.; Vandenbergh, M.P. Household actions can provide a behavioral wedge to rapidly reduce US carbon emissions. Proc. Natl. Acad. Sci. USA 2009, 106, 18452–18456. [Google Scholar] [CrossRef] [PubMed]
- Nguyen, T.A.; Aiello, M. Energy intelligent buildings based on user activity: A survey. Energy Build. 2013, 56, 244–257. [Google Scholar] [CrossRef]
- Ghaffarianhoseini, A.; Berardi, U.; Al Waer, H.; Chang, S.; Halawa, E.; Ghaffarianhoseini, A.; Clements-Croome, D. What is an intelligent building? Analysis of recent interpretations from an international perspective. Archit. Sci. Rev. 2016, 59, 338–357. [Google Scholar] [CrossRef]
- GhaffarianHoseini, A.; Dahlan, N.D.; Berardi, U.; GhaffarianHoseini, A.; Makaremi, N.; GhaffarianHoseini, M. Sustainable energy performances of green buildings: A review of current theories, implementations and challenges. Renew. Sustain. Energy Rev. 2013, 25, 1–17. [Google Scholar] [CrossRef]
- Crawley, D.B.; Hand, J.W.; Kummert, M.; Griffith, B.T. Contrasting the capabilities of building energy performance simulation programs. Build. Environ. 2008, 43, 661–673. [Google Scholar] [CrossRef]
- Chassiakos, A.P.; Karatzas, S.K. Process Centric Building Energy Management-As-A-Service. In Proceedings of the International Conference on Smart Infrastructure and Construction 2019 (ICSIC), Cambridge, UK, 8–10 July 2019; pp. 11–20. [Google Scholar] [CrossRef]
- Caicedo, D.; Pandharipande, A.; Willems, F.M. Daylight-adaptive lighting control using light sensor calibration prior-information. Energy Build. 2014, 73, 105–114. [Google Scholar] [CrossRef]
- Bomela, W.; Zlotnik, A.; Li, J.-S. A phase model approach for thermostatically controlled load demand response. Appl. Energy 2018, 228, 667–680. [Google Scholar] [CrossRef]
- Raj, P.A.D.V.; Sudhakaran, M.; Raj, P.P.-D.-A.; Polytechnic, P.M.N.G. Estimation of Standby Power Consumption for Typical Appliances. J. Eng. Sci. Technol. Rev. 2009, 2, 71–75. [Google Scholar] [CrossRef]
- ANSI/ASHRAE. Thermal Environmental Conditions for Human Occupancy, Standard 55-2004; American Society of Heating, Refrigerating and Air-Conditioning Engineers, Inc.: Atlanta, GA, USA, 2005. [Google Scholar]
- Ghose, A.; Hoesch-Klohe, K.; Hinsche, L.; Lê, L.-S. Green business process management: A research agenda. Australas. J. Inf. Syst. 2010, 16, 103–117. [Google Scholar] [CrossRef]
- Liu, L.; Wang, H.; Liu, X.; Jin, X.; He, W.B.; Wang, Q.B.; Chen, Y. GreenCloud: A new architecture for green data center. In Proceedings of the 6th International Conference Industry Session on Autonomic Computing and Communications Industry Session, Barcelona, Spain, 15–19 June 2009; ACM: Barcelona, Spain, 2009; pp. 29–38. [Google Scholar]
- Reiter, M.; Fettke, P.; Loos, P. Towards green business process management: Concept and implementation of an artifact to reduce the energy consumption of business processes. In Proceedings of the 2014 47th Hawaii International Conference on System Sciences, Waikoloa, HI, USA, 6–9 January 2014; IEEE: Piscataway, NJ, USA, 2014; pp. 885–894. [Google Scholar]
















| Offices | |
|---|---|
| Illumination | 16 × luminaries with 4 × 18 W fluorescent lamps | 
| Air conditioning | All rooms are air conditioned (heating or cooling) by split machines8 × Air to Air units 0 8 × Air to Air units 0.5–2.0 kW 8 × Θερμοστάτες (έλεγχολειτουργίας)8 × Thermostats (operation control) | 
| Office devices | 17 × screens, computers 10 × εκτυπωτ10 × printers | 
| Offices | ||
|---|---|---|
| Load | Controller | Functionality | 
| Illumination | 8 × Z-Wave Universal Dimmer | ON/OFF, dimming level, consumption metering | 
| Air conditioning | 8 × Z-Wave to IR Extender | ON/OFF, operational mode, state | 
| 8 × Z-Wave Smart Plugs | Consumption metering | |
| Office devices | 27 × Z-Wave Smart Plugs | ON/OFF, consumption metering | 
| Office | Zone | Total (Wh) | Daily Average (Wh) | Max (Wh) | 
|---|---|---|---|---|
| HVAC | ||||
| Research Offices | 1 | 185.380 | 7.415 | 10.260 | 
| 2 | 241.750 | 9.500 | 13.250 | |
| 3 | 270.500 | 10.820 | 13.500 | |
| 4 | 182.560 | 7.302 | 8.736 | |
| Public Transaction Offices | 5 | 64.960 | 2.598 | 3.136 | 
| 6 | 285.600 | 11.424 | 13.888 | |
| Administration Offices | 7 | 149.001 | 5.960 | 7.481 | 
| 8 | 134.728 | 5.389 | 6.764 | |
| Lighting | ||||
| Research Offices | 1 | 78.348 | 3.730 | 13.558 | 
| 2 | 70.308 | 3.515 | 5.757 | |
| 3 | 57.671 | 2.507 | 5.082 | |
| 4 | 53.740 | 2.559 | 5.759 | |
| Public Transaction Offices | 5 | 72.033 | 2.881 | 4.367 | 
| 6 | 61.919 | 2.948 | 4.516 | |
| Administration Offices | 7 | 75.877 | 3.793 | 6.382 | 
| 8 | 61.495 | 2.795 | 4.109 | |
| Office Devices | ||||
| Research Offices | 1 | 105.420 | 3.400 | 6.780 | 
| 2 | 79.962 | 2.855 | 6.578 | |
| 3 | 54.600 | 1.761 | 4.363 | |
| 4 | 44.875 | 1.495 | 4.635 | |
| Public Transaction Offices | 5 | 80.035 | 2.581 | 10.842 | 
| 6 | 74.852 | 2.495 | 10.810 | |
| Administration Offices | 7 | 66.956 | 2.159 | 11.072 | 
| 8 | 47.509 | 1.532 | 3.513 | |
| Office | Zone | Average (for One Month) | Min | Max | 
|---|---|---|---|---|
| Temperature (°C) | ||||
| Research Offices | 1 | 19.65 | 15.4 | 23.7 | 
| 2 | 21.6 | 16.2 | 24.5 | |
| 3 | 21.26 | 18.4 | 24.4 | |
| 4 | 20.55 | 16.1 | 23.9 | |
| Public Transactions Offices | 5 | 20.2 | 16.7 | 23.8 | 
| 6 | 21.7 | 17.6 | 24.3 | |
| Administration Offices | 7 | 22.3 | 17.1 | 25.7 | 
| 8 | 21.7 | 16.2 | 24.7 | |
| Luminance (lux) | ||||
| Research Offices | 1 | 74.58 | 212 | |
| 2 | 65.68 | 182 | ||
| 3 | 55.92 | 250 | ||
| 4 | 68.70 | 191 | ||
| Public Transactions Offices | 5 | 82.40 | 190 | |
| 6 | 89.20 | 500 | ||
| Administration Offices | 7 | 50.20 | 325 | |
| 8 | 57.40 | 254 | ||
| Office | Zone | Comfort | |
|---|---|---|---|
| Visual (LUX) | Thermal (°C) | ||
| Research Offices | 1 | 58° | 19–21° | 
| 2 | 54° | 21–23° | |
| 3 | 52 | 20.5–22.5° | |
| 4 | 78 | 20–22° | |
| Public Transaction Offices | 5 | 146° | 18.5–21.5° | 
| 6 | 71° | 21–23° | |
| Administration Offices | 7 | 70° | 22–24° | 
| 8 | 81° | 20.5–23.5° | |
| Office | Profile | Consumption per Profile (Wh) | Consumption (Wh) per Business Process | |||||
|---|---|---|---|---|---|---|---|---|
| Zones | Consumption | Adm. Work | Public Attendance | Break | Print Task | Bilateral Meeting | ||
| Research Offices | A | 1 + 3 | 751.921 | 653.844 | 0 | 40.865 | 16.346 | 40.865 | 
| B | 2 + 4 × 0.7 | 588.844 | 529.298 | 0 | 33.081 | 6.616 | 19.848 | |
| Public Transactions Offices | C | 5 + 6 | 639.400 | 0 | 597,242.38 | 35.131 | 7.026 | 0 | 
| Administration Offices | D | 7 | 291.834 | 257.501 | 0 | 17.166 | 6.866 | 10.300 | 
| E | 8 | 243.732 | 214.270 | 0 | 0 | 2.678 | 26.783 | |
| Meeting Room | MIX | 4 × 0.3 | 84.352 | |||||
| Profiles | Admin Work | Public Attendance | Break | Print Task | Bilateral Meeting | Total | 
|---|---|---|---|---|---|---|
| A | 8 | 0 | 0.5 | 0.2 | 0.5 | 9.2 | 
| B | 8 | 0 | 0.5 | 0.1 | 0.3 | 8.9 | 
| C | 0 | 8.5 | 0.5 | 0.1 | 9.1 | |
| D | 7.5 | 0 | 0.5 | 0.2 | 0.3 | 8.5 | 
| E | 8 | 0 | 0 | 0.1 | 1 | 9.1 | 
| Zone | Profile | Business Processes | |||||||
|---|---|---|---|---|---|---|---|---|---|
| Check In | Admin Work | Public Attendance | Break | Meeting Attendance | Print Task | Bilateral Meeting | Check Out | ||
| Research Offices | A | 10:00 | 10:00–14:00 and 14:30–19:00 | - | 14:00–14:30 | Rarely | 16:00–17:00 | Rarely | 19:00 | 
| Β | 8:00 | 8:00–3:00 and 13:30–17:00 | - | 13:00–13:30 | Rarely | Seldom | Rarely | 17:00 | |
| Public Transactions Offices | C | 7:00 | - | 7:00–12:00 and 12:30–16:00 | 12:00–12:30 | - | Random | - | 16:00 | 
| Administration Offices | D | 9:00–9:30 | 9:00–14:00 and 14:30–8:00 | - | 14:00–14:30 | Rarely | 15:00–16:00 | Occasional | 18:00 | 
| E | 9:00–9:30 | 9:30–19:00 | - | Random | Occasional | Seldom | Occasional | 19:00 | |
| Offices | Zone | Comfort Demand Flexibility Analysis | Business Process Flexibility Analysis | Total Savings (kwh) | ||||
|---|---|---|---|---|---|---|---|---|
| HVAC (%) | Lights (%) | Total Savings (Wh) | Office Appliances (%) | Lights (%) | Total Savings (Wh) | |||
| Research Offices | 1 | 7.08% | 10.94% | 21693 | 5.19% | 0.00% | 5471 | 27.164 | 
| 2 | 6.06% | 6.00% | 18865 | 4.70% | 0.00% | 3758 | 22.263 | |
| 3 | 4.25% | 8.97% | 16660 | 4.37% | 0.18% | 2487 | 19.147 | |
| 4 | 4.26% | 15.27% | 15981 | 4.45% | 0.32% | 2168 | 18.149 | |
| Public Transactions Offices | 5 | 4.34% | 19.46% | 16839 | 4.44% | 0.00% | 3557 | 20.396 | 
| 6 | 5.24% | 14.87% | 24164 | 6.34% | 0.86% | 5280 | 27.444 | |
| Administration Offices | 7 | 5.67% | 7.05% | 13805 | 4.04% | 0.57% | 3131 | 16.936 | 
| 8 | 4.44% | 10.16% | 12226 | 4.35% | 0.38% | 2302 | 14.528 | |
| Publisher’s Note: MDPI stays neutral with regard to jurisdictional claims in published maps and institutional affiliations. | 
© 2020 by the authors. Licensee MDPI, Basel, Switzerland. This article is an open access article distributed under the terms and conditions of the Creative Commons Attribution (CC BY) license (http://creativecommons.org/licenses/by/4.0/).
Share and Cite
Karatzas, S.K.; Chassiakos, A.P.; Karameros, A.I. Business Processes and Comfort Demand for Energy Flexibility Analysis in Buildings. Energies 2020, 13, 6561. https://doi.org/10.3390/en13246561
Karatzas SK, Chassiakos AP, Karameros AI. Business Processes and Comfort Demand for Energy Flexibility Analysis in Buildings. Energies. 2020; 13(24):6561. https://doi.org/10.3390/en13246561
Chicago/Turabian StyleKaratzas, Stylianos K., Athanasios P. Chassiakos, and Anastasios I. Karameros. 2020. "Business Processes and Comfort Demand for Energy Flexibility Analysis in Buildings" Energies 13, no. 24: 6561. https://doi.org/10.3390/en13246561
APA StyleKaratzas, S. K., Chassiakos, A. P., & Karameros, A. I. (2020). Business Processes and Comfort Demand for Energy Flexibility Analysis in Buildings. Energies, 13(24), 6561. https://doi.org/10.3390/en13246561
 
        



 
       