Abstract
This work presents the results of analysis of the final energy demand (Qk) for a single-family house in a pandemic situation and accompanying self-isolation of residents. It was assumed that the object of study is located in Bialystok (Poland). This analysis covers the impact of various factors such as specific periods of the active pandemic phase, the length of the inhabitants’ self-isolation period, the number of residents at home, and the type of energy source used in the building. Based on the results of computational experiments, a deterministic mathematical model of the relationship between these variables was developed, and the effects of the selected factors on the final energy demand were analyzed for the typical meteorological year (TMY) weather data. It turned out that the change in the length of the self-isolation period from 0 to 31 days caused an increase of Qk by about 6.5% for the analyzed building. When the number of inhabitants changed from 1 to 4, Qk increased by 34.7%. A change from 4 to 7 people causes an additional 26.7% increase in Qk. It was found that the structure of energy demand for this building operation during the period of inhabitants’ self-isolation also changed. With the increase in the length of the self-isolation period from 0 to 31 days, the electricity demand (Eel) increases by about 40–42%, while the demand for energy related to fuel consumption (Qg) decreases by about 7–10%. The article also presents an analysis of the impact of residents’ self-isolation on indoor air quality (IAQ) and thermal comfort. The simulation results showed that the use of variable air volume ventilation allows the CO2 concentration to be kept significantly below the limit value.
1. Introduction
The 2020 global emergence of a new coronavirus disease (COVID-19) pandemic, caused by a SARS-CoV-2 virus infection and the introduction of a number of restrictions aimed at stopping the spread of the virus has brought many unexpected consequences. One of them is the inhibition of the upward trend of global energy consumption, observed in recent years and caused by the growing urban population and economic development [1]. According to data provided by the International Energy Agency, global energy demand in the first quarter of 2020 decreased by 3.8% when compared to the first quarter of 2019.
Lockdowns and restrictions pertaining to the majority of social and economic activities, including industry, trade, services, transport and education, resulted in a decreased demand for almost all major fuels, especially coal (which dropped by almost 8% compared to the first quarter of 2019), oil (by almost 5%) and gas (by about 2%). Not all these decreases were caused by the coronavirus pandemic, as some of them are a consequence of milder than average weather conditions, which persisted for most of the winter in the Northern Hemisphere. The global electricity demand in the first quarter of 2020 decreased by 2.5% [2]. In countries with a full lockdown (France, India, Spain, Great Britain and the northwest United States), daily electricity demand in households and industries, after correcting for weather effects, was lower by at least 15% [3]. In Italy—where strict lockdown measures were implemented and where services make up a larger part of the economy—the overall electricity demand fell by over 25% [3]. However, it is worth to highlight that lower electricity demand caused by closed bars, restaurants, hotels, or shops is partly compensated by the increase in its consumption by households. Also, restrictions imposed on people’s mobility, which widely introduced online working and learning during the pandemic, have increased the use of electrical devices, and thus an increase in electricity consumption in households.
A further impact of the crisis on energy demand is heavily dependent on the duration and stringency of measures aimed at curbing the spread of the virus, but also on the unpredictable effects of the economic crisis that may occur in the coming months. The International Energy Agency found that each additional month of worldwide lockdown imposed at the levels seen in early April 2020 would reduce the global annual energy demand by about 1.5% [2].
Economidou et al. [4] noted that, until now, a key pillar of the European Union (EU) climate and energy strategy has been to reduce energy demand in buildings through the adoption of energy efficiency policy. They described the progress made over the last 50 years in addressing energy efficiency in buildings and highlighted the successes and remaining challenges. Bouzarovski et al. [5] noted the problem of energy poverty in post-communist countries of Central and Eastern Europe. They performed a socio-spatial and temporal assessment of energy poverty in Hungary, the Czech Republic and Poland. Their results showed that the increase in domestic energy prices and expenditure over the past decade had not been offset by increases in purchasing power or improvements in energy efficiency, resulting in persistent and increasing levels of energy poverty. Consequently, they questioned policy approaches that favoured income-based solutions and failed to consider housing and demographic weaknesses. The status and trends of the European Union energy consumption in light of the energy consumption targets set by the EU 2020 and 2030 energy and climate strategies were discussed by Tsemekidi-Tzeiranaki et al. [6]. Analyses were carried out on the basis of official Eurostat data on the energy efficiency of the four sectors with the largest share in EU final energy consumption, i.e., transport, residential, industry and services. Reuter et al. [7] additionally analysed the agriculture sector, and Tsemekidi-Tzeiranaki et al. [8] emphasized the household sector and extended the analysis period to 2016. The results showed that final energy consumption in the EU decreased by 2.2% in 2016 compared to 2000. In 2016, energy consumption in the residential sector, the second-largest energy consumption sector after transport, accounted for 25.71% of the final energy consumption in the EU and was lower by 2.1% than in 2000 and by 8% compared to 2005. These recent changes in energy consumption were mainly due to an improvement in the unit energy consumption for space heating, caused by the implementation of energy efficiency policies for buildings (−20%) and fluctuations in weather and climate conditions (−4.2%). On the other hand, the growing urban population caused an increase in energy consumption in the building sector by 3.2%, and the advancements in the socioeconomic status and quality of life (and thus equipping homes with more electrical devices) caused an increase in energy consumption by another 13%. In Poland, the share of households in total energy consumption in 2018 was 18.2% [9].
In Polish residential buildings most of the energy (65.1%) is still used for space heating [9], despite a downward trend (similar to that seen in the rest of Europe) resulting from the improvement in the quality of their thermal properties through the adoption of increasingly stringent energy regulations. The change in the structure of energy consumption for households in Poland in recent years is shown in Figure 1. In European Union countries, heating and ventilation account for 57% of total energy consumption, 25% for hot water preparation, 7% for cooking and the remaining 11% is related to lighting and the use of household appliances [10].
Figure 1.
Structure of energy consumption in households in Poland [9,11].
Many factors [12] influence the amount of heat consumed for heating, ventilation and cooling which are the dominant components of the structure of total energy consumption in households [9,11]. These include:
- geometrical parameters (including the shape factor or the ratio of the window area to the wall area),
- urban conditions (determining the orientation towards cardinal directions and shadows from surrounding buildings, elements of small architecture and greenery),
- material and technical solutions (thermal–physical properties of building materials, accumulation capacities and variable solar energy transmission parameters of transparent partitions),
- installation solutions (type of ventilation, heating, and hot water preparation system as well as the possibility of their regulation and intelligent energy and building management) and internal equipment.
Local climate conditions and the way the building is used to fulfill the function resulting from residents’ needs and habits, are also important [12,13].
The impact of thermal properties of a building constructed from traditional materials on heating needs is a topic well recognized in literature. Researchers’ attention is currently focused on analyzing modern or integrated solutions. Pacheco et al. [14] emphasized that, when making decisions at the design stage, a building with installations should be treated as one entity. They reviewed research works that assessed the impact of building orientation, shape, envelope system, passive heating and cooling mechanisms, shading, and glazing on the energy demand for heating and cooling of residential buildings. Goja [15] was researching the optimal window-to-wall ratio in different European climates pertaining to an office building characterized by best-available technologies for building envelope components and installations. The influence of the orientation on the optimal glazing size for passive houses in different European climates for non-cardinal directions was studied by Obrecht et al. [16]. Brom et al. [17] attempted to assess the role of the occupants in shaping thermal energy consumption, which is particularly important in buildings with better energy performance. The conducted analyses indicated that about 50% of differences in heat consumption between the same houses can be explained by the characteristics of the building itself and other physical parameters. These factors are often not taken into account in simulation models of heat transfer in buildings. The remaining 50% of differences may result from residents’ behavior. Santin [18] made a statistical evaluation of behavioral patterns associated with the energy needed for heating, which can be used to identify household and building characteristics that could contribute to the development of energy-focused user profiles. However, it was emphasized that it is difficult to establish relationships between energy consumption, behavioral patterns and household groups. Nguyen and Aiello [19] estimated that applied control, regulation and control systems can bring up to 40% energy savings in the HVAC system and up to 40% electricity for lighting.
From the necessity for rational planning of energy resources, a question arises: how does longer duration of residents’ stay in their buildings change the demand for energy? Is it influenced by factors such as the month of the active pandemic phase and the length of the self-isolation period, as well as the number of residents at home? What role does type of energy source play in energy demand? There is no accurate knowledge about the building’s energy during a pandemic. A broad review of the literature has shown that there is a lack of similar research results to estimate the energy effects caused by the COVID-19 pandemic and the basic method of combating it: self-isolation of residents. Actual coronavirus pandemic and the wave forecasts pertaining to the spread of similar pandemics argue that the topic of the energy demand of residential buildings in these conditions should be considered. Due to the fact, that single-family houses represent over 90% of the Polish residential building stock [20,21], the authors of this article decided that research would be concerns his type of building. According to the data of the Statistics Poland [21], in 2019, most of the new residential buildings were constructed using the traditional method and 65.7% of them had 2 storeys. In most cases, these were houses with a ground floor and a usable attic, as well as had a gas boiler for space heating [22]. The average useful floor space of houses was 134.4 m2, and the average number of rooms in the building was 5.3 [21].
In view of the above, the purpose of this article is to examine the monthly final energy demand of a selected single-family house located in Bialystok (Poland) depending on the period (month) of the active pandemic phase, length of residents’ self-isolation period, the number of inhabitants in the house and the type of energy source in the building. Based on the results of computational experiments, a deterministic mathematical model of this relationship was developed and the effects of selected factors on the Qk for the assumed conditions were analyzed. Changes in the structure of energy consumption were also examined.
2. Materials and Methods
2.1. Description of the Single-Family House and the Assumptions Used in the Calculations
It was assumed that the building in the base variant is located in Bialystok, north-eastern part of Poland. It consists of two heated floors and the unheated attic. Other important data describing the analyzed building are listed below. Table 1 contains the characteristics of all rooms, including floor, wall and glazing area as well as their volume.
Table 1.
General characteristics of all rooms.
The building subject of research should be classified as a typical representative of currently built houses in Poland. An important parameter related to the energy performance of the building is the ratio of the window area to the wall area. The list of this parameter depending on the four cardinal directions is shown in Table 2.
Table 2.
Window to wall ratio.
Heat transfer coefficients of the building partitions are the following: external walls—0.20 W/(m2K); pitched roof—0.149 W/(m2K); ground floor—0.232 W/(m2K); ceiling under the attic—0.145 W/(m2K); window—0.982 W/(m2K). The main parameters of the windows are: solar heat gain coefficient—0.474; visible radiation transmittance factor—0.661; shading implemented with blinds with slats with an average reflection coefficient; painted wooden frames.
Other assumptions for the preparation of the building energy and HVAC system models are listed below.
- Latitude: 53.1°; Longitude: 23.17°; elevation above sea level—151 m.
- Annual average outdoor air temperature: 6.92 °C, maximal difference monthly average outdoor temperature: 22.17 °C,
- One person consumes 50 L of domestic hot water daily, which gives 72.99 m3 annual consumption for 4 people; peak flow rate—0.00000216 m3/s.
- In order to assess thermal comfort in rooms and heat gains from people, the insulation of residents’ clothing was assumed to be 1clo during the winter and 0.5 during the summer; activity—manual work; CO2 generation rate—0.0000000382 (m3/s−W).
2.2. Description of the Software Used for Energy Simulations and Single-Family House Computational Model
DesignBuilder software version 6.1.5.004 was used to perform the simulations. This program is based on a powerful calculation engine EnergyPlus and in practice is an advanced graphical interface. The algorithm of this software applies a number of blocks used for balancing energy and mass. These modules are connected by hydraulic and airflow loops. A simplified diagram of the software structure is presented in Figure 2.
Figure 2.
A diagram of the calculation process in EnergyPlus.
The calculation methodology for heat and mass transport is based on the division of the building into zones. Solution Manager performs the heat balance on the zone air, which can be described by the following relationship [23]:
Heat transport through building partitions is calculated based on the Conduction Transfer Function—CTF. In this software, heat gains from solar radiation through transparent partitions are determined taking into account direct, diffuse and reflected from the ground solar radiation. Calculations of radiation intensity and area of shading surface are based on two procedures: coordinate transformation method developed by Groth and Lokmanhekim [24] and shadow overlap method [25]. The model developed by Hendron et al. [26] and Burch and Christensen [27] is used to calculate the energy required for heating domestic hot water. In this algorithm the temperature of network cold water is estimated with high accuracy based on the maximum difference in monthly average outdoor air temperature and the average annual outdoor air temperature.
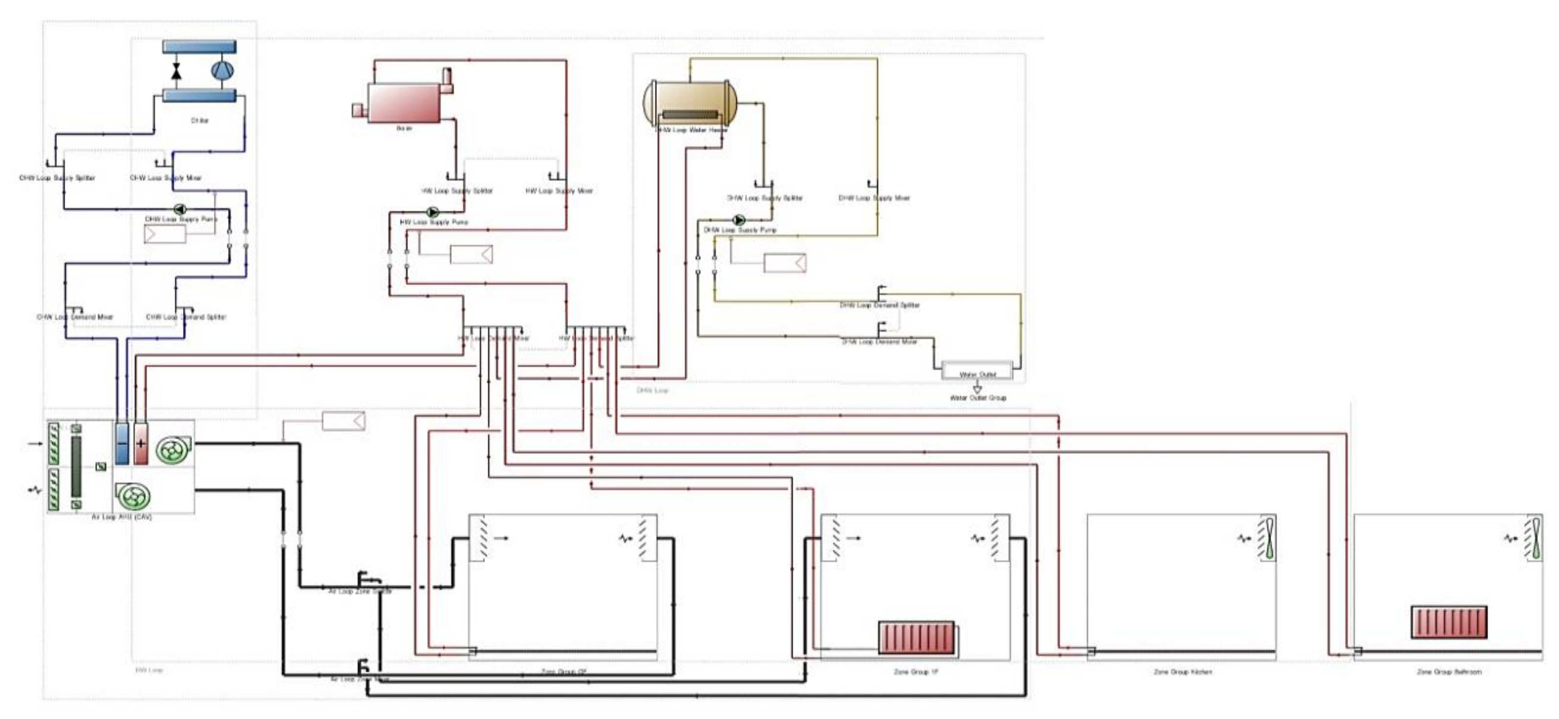
The building model, shown in Figure 3, was divided into ten isothermal zones as listed in Table 1. Seven zones are heated, two rooms and the attic are unheated, five zones have a supply-exhaust ventilation system, and two zones have exhaust fans. Figure 4 and Figure 5 show 3D views of both floors. Rooms with mechanical ventilation are marked with a red cross. The central heating system consists of floor heating and panel radiators. An electric heater is also provided in the bathroom. It allows a quick increase in air temperature and turns on when the floor heater does not provide the operating temperature. The supply-exhaust ventilation system is equipped with a heat recovery using a cross-flow exchanger. The gas condensing boiler is a heat source in the basic variant. Domestic hot water is heated by this boiler. A diagram of the whole heating and ventilation system is presented in Figure 6.
Figure 3.
Visualization of the single-family house model made in DesignBuilder software.
Figure 4.
Model of dividing the ground floor into zones.
Figure 5.
Model of dividing the first floor into zones.
Figure 6.
HVAC system developed in DesignBuilder software.
Meteorological databases located on the EnergyPlus—Weather Data by Location [28] website were used during the simulations. Typical meteorological year data for the Bialystok station with the symbol 122950—IMGW was applied.
The simulation of the heating and ventilation system and the building’s energy balance, including heat gains, were implemented using appropriate schedules. The calculations included a number of daily, weekly and annual timetables regarding occupancy of the building by residents, lighting operation, operation of electrical equipment, control method of indoor air temperature, operation of the supply and exhaust ventilation system and the demand for domestic hot water. As an example, two schedules prepared as shares (fractions) of maximum values are presented in the form of charts. Figure 7 shows the frequency of common areas/rooms occupancy by residents, and Figure 8 presents the same schedule in self-insulation conditions. Figure 9 and Figure 10 show the frequency of using the shower and sinks in the bathroom under typical and self-insulation conditions. Developing schedules accurately ensures a real reflection of the residents’ behavior in the building, which increases the reliability of numerical simulations.
Figure 7.
Daily schedule of occupation of common spaces by residents of the building.
Figure 8.
Daily schedule of occupation of common areas for residents of the building in the case of self-isolation.
Figure 9.
Daily schedule of using sanitary facilities in the bathroom.
Figure 10.
Daily schedule of using sanitary facilities in the bathroom by residents in the event of their self-insulation.
2.3. Mathematical Model of the Final Energy Demand for a Selected Residential Building
The first step was to calculate the building’s energy consumption in various variants using the DesignBuilder software. An example of the result for March is presented in Figure 11 as a screenshot of this software. The positive energy balance values shown in the diagram resulted from the operation of the underfloor heating system.
Figure 11.
Energy balance of the building in March.
The correlation between the energy consumption for heating of the building and the amount of ventilation air changes is shown in Figure 12.
Figure 12.
The energy demand for space-heating of the building as a function of the number of air changes.
As the next step after creating the database of the final energy demand, mathematical modeling was used as another research method. It allows, through mathematical relationships, to describe the functioning of the tested object, determine the output parameters and search for optimal values of input parameters in the object under investigation. The use of mathematical modeling allows one to opt out of physical modeling, reduce the amount of sampling and reduce the labor demand of the test. The main component in such a system is the mathematical model.
Mathematical models are effective tools for performing analyses of the examined object, provided that the developed relationships are short, use the most relevant factors describing the examined process or property and have significant information about the examined object [29].
Monthly final energy demand for the tested building was selected as a function of goal Y depending on the period (month) of the active pandemic phase m (factor X1), the length of the self-isolation period of residents τ (factor X2), the number of residents in the house N (factor X3) and the type of energy source in the building r (factor X4). The building’s final energy demand has a clear physical expression as a measurable value. The selected factors result from the purpose of the study. They are measurable, controllable, independent, unambiguous, and consistent, i.e., they meet the basic requirements of mathematical modeling [29]. It was assumed that the desired dependency Y = f (X1, X2, X3, X4) could be described by the second-degree polynomial in the form:
Y = a0 + a1X1 + a2X2 + a3X3 + a4X4 + a12X1X2 + a13X1X3 + a14X1X4 + a23X2X3 + a24X2X4 + a34X3X4 + a11X12 + a22X22 + a33X32 + a44X422,
To obtain data for the description of this dependency, a 4-factorial calculation experiment was carried out according to the second-degree plan. A compositional symmetrical three-level plan, consisting of 24 trials [30] was applied.
When choosing the range of factor X1 variability, i.e., the period (month) of the active pandemic phase θ, at the lower level the value of this factor was adopted as 1—the first month of the year, i.e., January. This month is the coldest and the epidemics associated with viral diseases often begin at this time. Subsequent values of factor X1 were assumed at levels 3—March and 5—May. As the experience of this year shows, in April–May the pandemic peaked in various countries. According to many forecasts, it should end by the end of July. In the authors’ opinion, the range of variability of the annual period of occurrence of the active pandemic phase corresponds to reality and overlaps with seasonal changes in the outdoor temperature, which extends the possibilities of detecting the effects of this factor on the building’s energy needs. Because the calculation of the building’s energy demand for each month includes several climate parameters that vary considerably during the year, factor X1 levels are taken as discrete and total values: 1, 3, 5.
Factor X2, i.e., the length of the self-isolation period of residents τ, was adopted at the basic level of 14 days. It has been considered that the incubation period of this virus is about 14 days. It was assumed that self-isolation will last from 1–14 January, 1–14 March, or 1–14 May. The upper level was declared as 31 days. To protect people against a viral infection, it was considered deliberate to extend self-isolation to 31 days. At present, this period of self-isolation has been characteristic of most countries in the world. The lower level was set by 0 days, i.e., it considers the best case scenario when the pandemic did not occur at all, and self-isolation turned out to be unnecessary. In this case, the demand for final energy was calculated for standard climatic conditions and for the standard building use mode according to the plan shown in Table 3. Because the method of planning the experiment requires symmetrical values of factor levels with the same range of change for each of them, a linearization procedure was performed for factor X2 (τ) and a function τ* = −0.0061τ2 + 1.1568τ that enabled this requirement to be met was developed.
Table 3.
Planning matrix and calculation results of Qk (Yi).
In the case of factor X3, i.e., the number of inhabitants in house N, 4 people were assumed at the average level; on the upper level—7 people; on the lower level—1 person. Thus, factor X3 levels were taken as integers: 1, 4, 7.
The last factor X4, i.e., the type of energy source in building r, was also assumed on three levels. Variant 1 was adopted at the lower level, when a coal-fueled boiler was used in the building. At the medium level, option 2 with a gas boiler was used. At the top level, option 3, electric heating was assumed. This factor in the study is considered as an integral parameter and takes discrete and integer values. Considering this factor made sense in explaining the energy efficiency of various types of energy sources in a single-family residential building in extreme conditions that arose because of the need to protect ourselves against the new virus.
The above-mentioned natural values of factors , , , and the corresponding standardized values (in brackets) of normed values X1, X2, X3, X4 are presented in Table 4. The transition from natural to normative values Xi [30] is expressed by the formula:
where , , are the current, maximum and minimum natural values of the i-th factor, respectively.
Table 4.
Natural and standardized values of selected factors.
Other input variables have been adopted at a constant level. Geometrical parameters characterizing the building’s envelope and usable area, as well as characteristics of building partitions have been described previously.
Based on the results of Qk calculations (Table 3) using the method of least squares [31], a mathematical model was developed in the form of regression equations for the dependence of Y = f(X1, X2, X3, X4):
Y = 1315.97 − 889.82X1 + 41.42X2 + 300.53X3 − 159.95X4 + 28.24X1X2 − 99.02X1X3 + 85.79X1X4 + 19.27X2X3 − 5.21X2X4 − 33.24X3X4 − 2,41X12 − 38.73X32 + 228.07X42
Deterministic models are characterized by mutually unambiguous compatibility between the external interaction and the reaction to this impact. It was taken into account when testing the adequacy of models. Only one experiment was performed at each point of the plan. Then, in the absence of repetition and variance of measurement inaccuracies, the adequacy of the obtained equation according to Hartmann at al. [32] can be assessed by comparing the variances of the mean S2y and the residual variance S2r. They are calculated according to the following formulas:
where N is number of calculations, Nb is number of coefficients in the regression equation.
The Fischer criterion was applied for testing, which shows the reduction in spread with respect to the regression equation compared to the average spread [32]:
where f1 and f2 are the number of degrees of freedom: f1 = (N − 1) = 24 − 1 = 23; f2 = (N − Nb) = 24 − 15 = 9.
F = S2y(f1)/S2r(f2),
The regression equation describes the results of calculations adequately if the value of F is much greater than the tabular value Ft at the level of significance p and degrees of freedom f1 and f2. Calculations show that for model (Equation (4)) value F = 735,105.0974/3606.1669 = 203.8467. Tabular value Ft = F0.05;23.9 = 2.91 [32]. So, the value of FI exceed Ft many times, which means that the model is adequate. Its high quality is also confirmed by the coefficient of determination at the level of R2 = 0.9981. The significance of coefficients in Equation (4) was also checked. Testing was performed using the t-criterion. Because, at each point of the plan, there is one result without repeats, the approach described by Hartmann at al. [32] was used. According to it, for each coefficient tj = |bj|/Sbj, was calculated, where bj—values of coefficients of the regression equation; Sbj—standard deviation of the j-th coefficient. To determine Sbj, the residual variance Sr2 was used based on the sum of squared deviations . The values were compared with the critical value t0.05;9 = 1.83 [32]. If tj < t0.05;9 the coefficient was considered irrelevant. After testing and analyzing the results, the model was considered useful for further analysis. The effects of selected factors on the Qk for the assumed conditions were analyzed. The impact of pandemic factors on changing the structure of the consumed energy was also examined. Electricity demand Eel for the operation of various types of electrical equipment and energy from fuels (gas) for heating rooms and domestic water preparation Qg were considered. Changes in Eel and Qg values were analyzed depending on the length of the X2 self-isolation period and the number of residents in the X3 house in March.
2.4. List of Parameters for Assessing the Indoor Air Qualit and Scenarios under Test
In addition, it was decided to analyse the impact of changing the schedule of people staying at home on the indoor air quality (IAQ) and thermal comfort conditions. A series of simulations were performed using the model of building created in DesignBuilder to determine the following parameters:
- Carbon dioxide concentration,
- Indoor air humidity,
- Predicted mean vote (PMV)—index from the static model of thermal comfort, which was developed by Fanger [33],
- Operative temperature TO, defined according to Equation (8):where TMR—mean radiant temperature, TA—air temperature and v—air velocity.
The next parameter taken into account was the air flow rate generated by the mechanical ventilation system, because ventilation level was changed depending on the number of people who lives in the house, and the time of their stay. Thermal comfort was also estimated on the basis of the determination of the PMV index. Two variants were analyzed, i.e., the traditional way of using the rooms and the conditions of self-isolation of the residents. The scenarios under test are presented in Table 5.
Table 5.
Analysed factors and scenarios under test.
3. Results and Discussion
3.1. Analysis of the Examined Relationship Based on the Mathematical Model
The analysis of the impact of the examined factors on the demand for final energy for heating and ventilation, as well as domestic hot water preparation Qk of a selected building was made using a mathematical model described by the formula Equation (4). For better clarity, the results are being discussed on natural variables. The wording "favorable factor influence" has been adopted if the value of Qk decreases with its increase, and the term "unfavorable" is used if, with its increase, the function Qk also increases.
Analyzing the developed model, it was found that in the Gp center of multifactorial space, which is characterized by the following values: m = 3 (March); τ = 14 days; N = 4 people; r = 2 (gas), the building’s final energy demand is Qk = 1315.97 kWh/month.
Using the Gp point as a reference, the influence of individual factors was estimated. According to the obtained model (Equation (4)), factor X1 shows the strongest and beneficial effect on Qk—the period (month) of pandemic m. When the month m changes from 1 to 5, there is a clear decrease in Qk from 2203.38 to 423.74 kWh/month, i.e., by 80.7%.
Similarly, the factor X4—the type of energy source in the building is affected with less force. When changing r from 1 (coal) to 2 (gas), Qk decreases from 1703.99 to 1315.97 kWh/month, i.e., by 22.8%. The use of electric heating (r = 3) compared to gas heating gives a slight increase to 1384.09 kWh/month, i.e., by 4.0%.
Factor X2 has a smaller, but already negative, impact on Qk—the length of the self-isolation period τ. With a change in τ from 0 to 31 days, there is a linear increase in Qk from 1274.55 to 1357.39 kWh/month, i.e., by 6.5%.
Factor X3—number of inhabitants in the house N, showed a stronger adverse effect. With a change of N from 1 to 4 inhabitants, Qk increases from 976.71 to 1315.97 kWh/month, i.e., by 34.7%, and with an increase of N from 4 to 7, the function of Qk increases more slowly—from 1315.97 to 1577.77kWh/month, i.e., by 26.87%.
The described nature of those factors’ influence is also reflected in the graph (Figure 13), which shows the graphical relationship Qk = f (τ, N) for m = 1 − January (X1 = −1); r = 2 − gas (X4 = 0).
Figure 13.
Dependence of the monthly final energy demand Qk (kWh/month) of the tested building on the length of the residents’ self-isolation period τ (factor X2) and number of residents in the house N (factor X3) at values m = 1 (January); r = 0 (gas).
As can be seen from the results obtained, fluctuations in the considered factors confirm the sensitivity of the examined function (Equation (4)). However, they cause varying Qk increments. Based on the analysis of the sign effects of factor X3 interaction, it was found that its effect weakens with the increase of factors X1 and X4 and is strengthened with the increase of factor X2, yielding a synergistic effect.
The impact of pandemic factors on changing the structure of the consumed energy was also examined. Electricity demand Eel for the operation of various types of electrical equipment and energy from fuels (gas) for heating rooms and domestic water preparation Qg were considered. Changes in Eel and Qg values were analyzed depending on the length of the X2 self-isolation period and the number of residents in the X3 house in March. The results of the calculations are presented in Figure 14. As can be seen from these diagrams, both Eel and Qg values increase as the number of inhabitants increases. However, as the length of self-isolation increases, only electricity Eel increases by about 40–42%, while the demand for energy from the Qg fuel burned decreases by about 7–10% for each number of inhabitants in self-isolation. This indicates structural changes in the energy demand of residential buildings during periods of residents’ self-isolation.
Figure 14.
Change in the structure of energy used in the building: electricity Eel and energy from fuel (gas) Qg.
3.2. Example Application of the Developed Mathematical Model
The possibility of practical application of the developed model can be shown on the following example. We assume that we want to calculate the monthly final energy demand in a selected residential building in March (m = 3) for τ = 24 days of self-isolation, five residents (N = 5) and the use of two energy source variants: a) coal boiler (r = 1) and b) gas boiler (r = 2). Other data were adopted as in the study. The solution consists of the following steps:
Step 1: We calculate the length of the self-isolation period after linearization according to the formula:
τ* = −0.0061τ2 + 1.1568τ = −0.0061 · 242 + 1.1568 · 24 = 24.25 days.
Step 2: We calculate normalized values of factors Xi according to Equation (3):
X1 = [2 × 3 − (5 + 1)]/(5 − 1) = 0; X2 = [2 × 24.25 − (30 + 0)]/(30 − 0) = 0.6167;
X3 = [2 × 5 − (7 + 1)]/(7 − 1) = 0.3333; X4a = [2 × 1 − (3 + 1)]/(3 − 1) = −1;
X4b = [2 × 2 − (3 + 1)]/(3 − 1) = 0.
X3 = [2 × 5 − (7 + 1)]/(7 − 1) = 0.3333; X4a = [2 × 1 − (3 + 1)]/(3 − 1) = −1;
X4b = [2 × 2 − (3 + 1)]/(3 − 1) = 0.
Step 3: We calculate the monthly demand for final energy in the selected building according to the model (Equation (4)):
- With coal boiler:Ya = 1315.97− 889.82·0 + 41.42·0.6167 + 300.53·0.3333 − 159.95·(−1) + 28.24·0·0.6167 − 99.02·0·0.3333 + 85.79·0·(−1) + 19.27·0.6167·0.3333 − 5.21·0.6167·(−1) − 33.24·0.3333·(−1) − 2.41·02 − 38.73·0.33332 + 228.07·(−1)2 = 1843.65 kWh/month;
- With a gas boiler:Yb = 1315.97 − 889.82·0 + 41.42·0.6167 + 300.53·0.3333 − 159.95·0 + 28.24·0·0.6167 − 99.02·0·0.3333 + 85.79·0·0 + 19.27·0.6167·0.3333 − 5.21·0.6167·0 − 33.24·0.3333·0 − 2.41·02 − 38.73·0.33332 + 228.07·02 = 1441.34 kWh/month.
The described nature of the impact of selected factors supplements the knowledge of changes in the building’s energy demand depending on the way its operation changes during a pandemic and the associated self-isolation of residents. To sum up, it should be stated that preventive isolation of residents in their homes places increases the energy consumption of buildings and changes the its structure.
3.3. Analysis of Indoor Air Quality and Thermal Comfort
Due to the huge number of calculation results, it was decided to present the analysis of only one selected room used in the period from March 1 to 14. The living room was selected as the most representative room in this house in terms of IAQ analysis.
It was assumed in the simulations that the default outdoor CO2 level was 400 ppm. The acceptable level of concentration of this gas inside the living spaces should not exceed 1000 ppm.
The next three figures (Figure 15, Figure 16 and Figure 17) compare the change in CO2 concentration for the presence of 1, 4 and 7 people in the building during one day in the middle of the week. Two variants were analyzed, i.e., the traditional way of using the rooms and the conditions of self-isolation of the residents. As it turned out, the acceptable level of CO2 concentration was not exceeded in all cases. Its maximum value was less than 600 ppm. We can only notice differences in the fluctuations of this concentration during the day. As could be expected, there is a significant drop in the CO2 share in the air in the period when people left the house. In the case of the self-isolated variant, only slight changes related to the movement of people inside the house can be observed. A relatively low concentration of CO2, even with the largest number of people, was ensured by mechanical ventilation. The ventilation air flow rate VV is shown in Figure 18 for all cases. When there was one person in the building, the VV value did not exceed 0.2 ach (Table 6). The increase in the number of people to 4 resulted in a threefold increase in the amount of air flow rate. However, in the case of 7 people, this increase was over five times. Comparing the differences between the standard conditions and the period of self-isolation, the increase in the value of the ventilation air flow was: in the case of 1 person—less than 3%, 4 people—about 7%, and 7 people—about 8%.
Figure 15.
Change the CO2 concentration for the presence of one person in the house.
Figure 16.
Change the CO2 concentration for the presence of four people in the house.
Figure 17.
Change the CO2 concentration for the presence of seven people in the house.
Figure 18.
Change of the ventilation airflow rate.
Table 6.
Average values of indoor air quality and thermal comfort indicators.
It should be emphasized that ensuring adequate air quality was obviously associated with a change in energy consumption resulting from the need to heat the outside air, as described in previous chapters.
Another indicator for assessing indoor air quality is its humidity. Table 5 shows the average values of this parameter, which varied in a very small range between 20% and 21% in the period from March 1 to 14. Recommended range is usually 45–55%. Thus it should be noted that the air was too dry. Unfortunately, this is normal when using mechanical ventilation and there is no humidification.
Thermal comfort can be estimated on the basis of the determination of the PMV index, the recommended value of which is in the range from −0.5 to +0.5. In the analysed period, PMV not much lower than −1 (Table 6), which means that the inhabitants may experience slight discomfort. This is mainly due to the lower surface temperature of external partitions in winter, large glazing area and increased air velocity resulting from the operation of mechanical ventilation.
Recommended requirements for the indoor operative temperature it should be in the range from 20°C to 24°C in winter [34]. In all cases, the TO value was about 21°C (Table 6), so the thermal conditions can be considered as adequate.
To sum up, it should be stated that the air quality and thermal comfort inside the building is relatively good, regardless of the number of people and the length of their stay at home. The use of variable air volume ventilation primarily contributed to the achievement of such conditions. The only disadvantages are too low air humidity and a significant increase in energy consumption simultaneously with the increase in the number of inhabitants.
4. Conclusions
The developed deterministic mathematical model allowed the authors to estimate the effects of the selected factors on the monthly demand for final energy Qk for a selected residential building with the most frequently chosen shape in Poland, located in Bialystok in the conditions of residents’ self-isolation during a pandemic. Based on the analysis, three main conclusions can be drawn:
- It was found that preventive self-isolation of residents noticeably increases final energy demand for space heating and heating domestic hot water in inhabited buildings. When changing the length of the self-isolation period of four residents in the selected building from 0 to 31 days, there is a linear increase of Qk by about 6.5%. On the other hand, when the number of inhabitants in this building changes from one to four people, Qk increases by 34.7%, while with four to seven people, Qk increases by 26.9%. On the basis of the developed model (4), it is possible to determine the monthly demand for final energy of a single-family residential building with a form and climatic conditions similar to the analyzed ones.
- It can also be said that during periods of residents’ self-isolation, there are changes in the structure of building energy demand. With the increase in the length of the self-isolation period from 0 to 31 days, the demand for electricity for the operation of various types of electrical equipment Eel increases by about 40–42%, while the demand for energy contained in the fuel burned Qg decreases by about 7–10% for each number of residents remaining in self-isolation.
- The article also analyses whether the self-isolation of residents can affect the quality of indoor air. As shown by the simulation results, the IAQ remained at a similar level, within the recommended range. It was the result of using mechanical ventilation and changing the air flow rate VV as a function of the number of inhabitants and the schedule of their stay at home. The increase in the number of inhabitants from one to four and to seven required a triple and fivefold increase in the value of VV, respectively. The only negative consequence of the operation of ventilation system was too low moisture content in the indoor air.
As we know, many factors affect the energy demand of a building. Creating a universal model represented by one equation is practically impossible. The analysis presented above could also take into account other factors affecting the building’s energy demand during a pandemic. However, each additional factor causes a very high increase in the number of matrix elements resulting from their mutual combination. According to the authors, a greater than 4 factors would affect the complexity of regression equations, a significant increase in discretization error, and would complicate the analysis of mutual correlation of variables.
The authors plan to carry out similar tests for other types of buildings under different boundary conditions. It is also planned to validate numerical models as a future research direction. An energy-efficient demonstration building located at the Faculty of Architecture of the Bialystok University of Technology will be used as the research object.
Author Contributions
Conceptualization, W.J., M.Z. and B.S.; methodology, W.J. and M.Z.; software, M.Z.; validation, W.J.; formal analysis, W.J. and M.Z.; investigation, W.J., M.Z. and B.S.; resources, W.J., M.Z. and B.S.; writing—Original draft preparation, W.J., M.Z. and B.S.; writing—Review and editing, M.Z. and B.S.; visualization, M.Z. and B.S.; project administration, W.J. and M.Z.; funding acquisition, W.J. and M.Z. All authors have read and agreed to the published version of the manuscript.
Funding
This work was performed within the framework of grants of the Bialystok University of Technology (WZ/WB-IIL/5/2019, WZ/WBiIS/9/2019) and financed by the Ministry of Science and Higher Education of the Republic of Poland.
Conflicts of Interest
The authors declare no conflict of interest.
Abbreviations
| heat capacity of the zone | |
| zone air temperature | |
| t | time |
| Nl | number of internal loads |
| internal load | |
| Ns | number of zone surfaces |
| hi | convective heat transfer coefficient |
| Ai | area of zone surface |
| Tsi | temperature of zone surface |
| inter-zone mass flow rate | |
| cp | air specific heat |
| Tsi | temperature of zone surface |
| Nz | number of adjacent zones |
| Tzi | temperature of adjacent zone |
| infiltration mass flow rate | |
| Tamb | ambient air temperature |
| HVAC system mass flow rate | |
| Ts | supply air temperature |
References
- Global Energy Statistical Yearbook—2019 Edition—Enerdata. Available online: https://yearbook.enerdata.net/total-energy/world-consumption-statistics.html (accessed on 20 May 2020).
- Global Energy Review 2020—Analysis IEA. Available online: https://www.iea.org/reports/global-energy-review-2020 (accessed on 20 May 2020).
- Global Energy Review 2020—The impacts of the COVID-19 Crisis on Global Energy Demand and CO2 Emissions; IEA’s Flagship Report—April 2020. Available online: https://www.iea.org/reports/global-energy-review-2020/electricity (accessed on 20 May 2020).
- Economidou, M.; Todeschi, V.; Bertoldi, P.; D’Agostino, D.; Zangheri, P.; Castellazzi, L. Review of 50 years of EU energy efficiency policies for buildings. Energy Build. 2020, 225. [Google Scholar] [CrossRef]
- Bouzarovski, S.; Herrero, S.T.; Petrova, S.; ÜrgeVorsatz, D. Unpacking the spaces and politics of energy poverty: Path-dependencies, deprivation and fuel switching in post-communist Hungary. Local Environ. 2016, 21, 1151–1170. [Google Scholar] [CrossRef]
- Tsemekidi-Tzeiranaki, S.; Bertoldi, P.; Labanca, N.; Castellezzi, L.; Serrenho, T.; Economidou, M.; Zangheri, P. Energy Consumption and Energy Efficiency Trends in the EU-28 for the Period. 2000–2016 EUR 29473 EN; Publications Office of the European Union: Luxembourg, 2018. [Google Scholar]
- Reuter, M.; Patel, M.K.; Eichhammer, W. Applying ex post index decomposition analysis to final energy consumption for evaluating European energy efficiency policies and targets. Energy Effic. 2019, 12, 1329–1357. [Google Scholar] [CrossRef]
- Tsemekidi-Tzeiranaki, S.; Bertoldi, P.; Diluiso, F.; Castellezzi, L.; Economidou, M.; Labanca, N.; Serrenho, T.; Zangher, P. Analysis of the EU residential energy consumption: Trends and determinant. Energies 2019, 12, 1065. [Google Scholar] [CrossRef]
- Statistics Poland Household Energy Consumption in 2018. Available online: https://stat.gov.pl/obszary-tematyczne/srodowisko-energia/energia/zuzycie-energii-w-gospodarstwach-domowych-w-2018-roku,2,4.html (accessed on 20 May 2020).
- National Plan for Increasing the Number of Nearly Zero-Energy Buildings as Required by Directive 2010/31/EU on the Energy Performance of Buildings (EPBD Recast)—Poland. 2015. Available online: https://eli.gov.pl/api/acts/MP/2015/614/text/I/M20150614.pdf (accessed on 25 May 2020).
- BPIE; Staniaszek, D.; Firląg, S.Z. Financing Building Energy Performance Improvement in Poland. Status Report. 2016. Available online: http://bpie.eu/publication/financing-building-energy-performance-improvement-in-poland-status-report/ (accessed on 20 May 2020).
- Grudzińska, M.; Ostańska, A.; Życzyńska, A. Low Energy and Passive Buildings; Medium Group: Warsaw, Poland, 2017. [Google Scholar]
- Chen, S.; Zhang, G.; Xia, X.; Setunge, S.; Shi, L. A review of internal and external influencing factors on energy efficiency design of buildings. Energy Build. 2020, 216, 109944. [Google Scholar] [CrossRef]
- Pacheco, R.; Ordonez, J.; Martinez, G. Energy efficient design of building: A review. Ren. Sustain. Energy Rev. 2012, 16, 3559–3573. [Google Scholar] [CrossRef]
- Goia, F. Search for the optimal window-to-wall ratio in office buildings in different European climates and the implications on total energy saving potential. Sol. Energy 2016, 132, 467–492. [Google Scholar] [CrossRef]
- Obrecht, T.; Vesn, M.P.; Leskovar, Ž. Influence of the orientation on the optimal glazing size for passive houses in different European climates (for non-cardinal directions). Sol. Energy 2019, 189, 15–25. [Google Scholar] [CrossRef]
- Brom, P.; Hansen, A.R.; Gram-Hanssen, K.; Meijer, A.; Visscher, H. Variances in residential heating consumption – Importance of building characteristics and occupants analysed by movers and stayers. Appl. Energy 2019, 250, 713–728. [Google Scholar] [CrossRef]
- Santin, O.G. Behavioural patterns and user profiles related to energy consumption for heating. Energy Build. 2011, 43, 2662–2672. [Google Scholar] [CrossRef]
- Nguyen, T.A.; Aiello, M. Energy intelligent buildings based on user activity: A survey. Energy Build. 2016, 56, 244–257. [Google Scholar] [CrossRef]
- Main Office of Building Control. Construction market in Poland in 2018. 2018. Available online: https://www.gunb.gov.pl/aktualnosc/ruch-budowlany-w-2018-r (accessed on 28 April 2020).
- Statistics Poland. Statistical Analyses. Construction Result in 2019; Statistical Office in Lublin: Warsaw, Poland, 2020; pp. 33–34. [Google Scholar]
- Report on the Construction of Houses in Poland in 2018; Oferteo.pl Service Report. Available online: https://www.nieruchomosci.egospodarka.pl/154042,Budowa-domow-w-Polsce-2018,1,80,1.html (accessed on 26 October 2020).
- EnergyPlus™ Version 9.3.0 Documentation. Engineering Reference; U.S. Department of Energy: Washington, DC, USA, 27 March 2020. Available online: https://www.google.com/url?sa=t&rct=j&q=&esrc=s&source=web&cd=&ved=2ahUKEwi_5aqBpbftAhUllosKHQCPDR0QFjAAegQIBRAC&url=https%3A%2F%2Fenergyplus.net%2Fsites%2Fall%2Fmodules%2Fcustom%2Fnrel_custom%2Fpdfs%2Fpdfs_v9.3.0%2FEngineeringReference.pdf&usg=AOvVaw1drV7NwKPCki4unAIb0UZ6 (accessed on 5 December 2020).
- Groth, C.C.; Lokmanhekim, M.S.A. New technique for the calculation of shadow shapes and areas by digital computer. In Proceedings of the Second Hawaii International Conference on System Sciences, Honolulu, HI, USA, 22–24 January 1969. [Google Scholar]
- Walton, G.N. The Thermal Analysis Research Program. Reference Manual Program. (TARP); National Bureau of Standards (now National Institute of Standards and Technology): Washington, DC, USA, 1983. [Google Scholar]
- Hendron, R.; Anderson, R.; Christensen, C.; Eastment, M.; Reeves, P. Development of an Energy Savings Benchmark for All Residential End-Uses. In Proceedings of the Development of an Energy Savings Benchmark for All Residential End-Uses SimBuild, Boulder, CO, USA, 4–6 August 2004. [Google Scholar]
- Burch, J.; Christensen, C. Towards development of an algorithm for mains water temperature. In Proceedings of the ASES Annual Conference, Cleveland, OH, USA, 10–12 October 2007. [Google Scholar]
- EnergyPlus—Weather Data by Location. 2020. Available online: https://energyplus.net/weather (accessed on 10 May 2020).
- Gutenbaum, J. Modelowanie Matematyczne Systemów; EXIT: Warszawa, Poland, 2003. (In Polish) [Google Scholar]
- Korzyński, M. Metodyka Eksperymentu. Planowanie, Realizacja i Statystyczne Opracowanie Wyników Eksperymentów Technologicznych; WNT: Warszawa, Poland, 2006. (In Polish) [Google Scholar]
- Durakovic, B. Design of experiments application, concepts, examples: State of the art. Per. Eng. Nat. Sci. 2017, 5, 421–439. [Google Scholar] [CrossRef]
- Hartmann, K.; Lezki, E.; Schär, W. Statistische Versuchsplanung und–Auswertung in der Stoffwirtschaft; VEB: Leipzig, Germany, 1977. (In German) [Google Scholar]
- Fanger, P.O. Thermal comfort. In Analysis and Applications in Environmental Engineering; Danish Technical Press: Copenhagen, Denmark, 1970. [Google Scholar]
- Boerstra, A. New health & comfort promoting CEN standard. REHVA J. 2019, 56, 8. Available online: https://www.rehva.eu/rehva-journal/chapter/new-health-comfort-promoting-cen-standard (accessed on 7 November 2020).
Publisher’s Note: MDPI stays neutral with regard to jurisdictional claims in published maps and institutional affiliations. |
© 2020 by the authors. Licensee MDPI, Basel, Switzerland. This article is an open access article distributed under the terms and conditions of the Creative Commons Attribution (CC BY) license (http://creativecommons.org/licenses/by/4.0/).

















