Abstract
Common property (CP) is a significant consumer of electricity in apartment buildings. Although some apartments in Australia have adopted shared microgrid configurations to offset grid consumption, the characteristics and load patterns of CP are rarely discussed due to lack of available data. As common areas normally constitute part of owner corporations, energy distribution in these premises requires attention. This paper presents empirical analysis of the CP load connected to shared solar and battery storage for three apartment complexes located in Perth Australia. Load patterns for CP over a defined dataset period were analyzed, and grid usage reduction was examined by implementing and comparing three energy allocation strategies based on surplus energy utilization. The findings indicated significant grid usage reduction for CP load in different apartments after implementation of three strategies. Instantaneous consumption decreased 72%, and surplus allocation strategy reduced 91%, while consumption-based allocation reduced 76%, of grid electricity. Moreover, consumption-based allocation offered improved cost benefits compared to the other two strategies. The results further revealed the usefulness of energy allocation and effectiveness of surplus energy utilization. Based on outcomes, the strategies provide consolidation with conventional energy trading mechanisms and broadly link to the virtual power plant concept for coordinating energy flows between multiple generators.
1. Introduction
In recent years, attention has been paid to the reduction of residential electricity consumption driven by motivations, such as bill cost reduction and abatement of carbon emissions. Carbon emission mitigation has mainly become a global objective for achieving energy transition from fossil fuel-based power sources to distributed renewable energy resources (DRES). Environmental concerns have led to large augmentation of DRES, including solar photovoltaic (PV) and wind in the global energy market. The share of global installed PV capacity in 2019 reached approximately 580 GW [1] which is expected to grow to 1320 GW by 2029 [2]. In this context, several market trials of grid connected PV microgrids have been demonstrated due to this increased penetration. Despite the large potential of electricity generation, PV and wind are highly dependent on weather conditions; hence, intermittency is a major challenge due to irregular generation. To overcome the intermittency issue, stable storage technology is required for balancing energy supply and demand. Energy storage technology has been acknowledged to provide flexibility services to improve grid stability by providing operating reserves and time shifting to match load and generation [3,4]. In terms of long-term balancing of supply and demand, large scale storage technologies, such as battery storage, pumped hydro-storage, flywheel, and compressed air storage, hold primary interest (ibid). With the decline of battery costs, small size, low maintenance, and high efficiency, it is becoming the most feasible storage option for co-location with PV and wind.
With the majority of its energy still derived from fossil-fuel based sources, Australia is at a critical stage of energy transition supported by its favorable geophysical condition to broadly adopt DRES [5]. Soaring electricity bills in conjunction with the decline in prices of PV and battery storage have caused the domestic uptake of DRES in Australia and provided energy autonomy to consumers, thereby reducing reliance on utility grid network. The South West Interconnected System (SWIS) is an islanded electricity network in Western Australia, which relies on its own domestic power generation to maintain supply and demand without the assistance of other regional networks. The massive uptake of renewable energy has pushed the Wholesale Electricity Market in the SWIS network into a renewable energy transition, which is similar to other national and global transitions [6]. Most notably, the excessive daytime PV generation in Western Australia can jeopardize the viability of baseload generators [7]. It is anticipated that solar PV generation capacity in Western Australia will reach 1500 MW by 2030 [7].
DRES can also support local energy markets in terms of ancillary services whilst providing additional capacity. At present, ancillary services, such as voltage and frequency control, are supported by synchronous generators. If DRES are controlled and aggregated, they can leverage ancillary services not only at the distribution level but also by providing dynamic balancing to resolve demand and supply and peak management issues. On the other hand, in the event of any network failure, the distributed resources can feed power to the main infrastructure. In the medium term, this rapid uptake will result in the decommissioning of coal-based power plants, being replaced by distributed rooftop PV, large PV plants, and wind energy.
A significant proportion of consumers living in the approximately 2 million houses in Australia have access to PV generated electricity. Apartment buildings contribute to one third of all residential housing approvals [8], and, indeed, apartments are a prime utilizer of electricity. Notwithstanding the fact that PV and battery energy storage system (BESS) have been fitted mostly on freehold dwellings [9,10,11,12,13,14], widespread adoption of PV-BESS on apartment buildings have seen less installations. Detached houses have adequate roof space to accommodate PV panels, and the systems are straightforward to design and install. Energy from a grid or PV-BESS is generally distributed through a single meter connection for a single dwelling, so there is no complexity in energy accounting for the building. In contrast, there are many constraints when it comes to the deployment of PV-BESS systems in multi-residential buildings, particularly apartments. Apartments carry less roof-space to power maximum households through PV in a vertical spaced area, and individual PV connections demand complex technical retrofits. Under Australian strata law, the apartment roof containing solar panels is a shared resource managed by a legal committee known as Owners Corporation (OC) [15]. The OC governs the building ownership management, such as controlling the utility, asset maintenance, and billing, for common property (CP) areas. The OC also normally owns the CP electricity. Hence, for installation of a new PV-BESS or retrofit in the building, an agreement or bylaw is generally needed from the OC. Difficulties occur when some residents wish to install an individual PV system in a shared space, while others opt out creating inequitable distribution of the solar resource. In tandem with this, there is no clear business model for commissioning PV-BESS in apartments, while network constraints and regulatory issues have also impeded the uptake of renewable energy in strata titled apartment buildings [4,16].
Consequently, consumers living in multi-residential buildings are deprived of the energy and cost benefits enjoyed by detached house residents. Only a few studies have demonstrated the impact of PV-BESS on apartment buildings [4,15,16,17]. The studies [15,16] emphasized that a shared microgrid for apartment buildings can be more effective as it offers techno-economic benefits by reducing grid imported electricity during peak periods while storing excess energy during the daytime. Common areas (The terms common property and common areas are interchangeably used in this paper.) in apartments are also known as common property (CP) in Australia, common hold in the UK and commodious in the U.S. and Canada and hold prime importance in terms of high electricity usage [15]. Strata title apartments contain properties sold to more than one owner having ownership of a residential unit, as well as common areas [17]. Much like residential units in apartments, it follows that measures are needed to solve the electricity cost problem resulting from common areas energy usage, such as the installation of solar PV modules and BESS.
Study Objective
Despite the large-scale rollout of PV installations in detached residential houses, a steady decline and in some cases, abandonment of the feed-in-tariff subsidy has reduced the incentives for consumers. These incentives are gained from exporting surplus PV to the utility. However, high-rise apartments still face an existing barrier of a relatively small rooftop area, which avoids them covering their energy demand through solar PV alone [18]. Although battery storage and demand response strategies can be added to optimize energy usage [19], through increasing self-consumption and self-sufficiency, a practical solution to utilize excess exported solar energy among apartment units is still under exploration.
Integration of PV-BESS to an existing grid connected system can power apartment and common area electricity needs through energy management strategies, which fairly allocate and distribute energy from both sources. This is important if certain innovative solutions are envisaged in order to incentivize consumers. Although the techniques require advanced metering equipment and a dynamic communication infrastructure, the pathway to a dynamic energy system demands the incorporation of such mechanisms for a cost-effective low carbon outcome. On the apartment scale, the methodologies can be effective within the building for strata management or a local aggregator. Data related to PV generation, apartment consumption, and therewith CP usage holds utmost importance. Regardless of whether the split-incentive issue can be resolved through a shared embedded microgrid [4,20], the energy accounting of excess renewable energy shared between consumers and the CP load needs further investigation.
Considering the elements of common areas grid electricity reduction and excess energy distribution, this paper undertakes an empirical analysis of CP loads connected to a shared microgrid with PV and BESS in three apartment complexes in the White Gum Valley (WGV), Perth, Australia. For a rigorous analysis of the CP load, a large sample would be required from a variety of apartment complexes; however, there is scant literature support when it comes to the usage of PV and BESS specially to offset CP grid electricity usage. Only a few studies [21,22] have discussed the CP consumption with PV. However, to the best of our knowledge, except Reference [4,21], the academic literature does not consider the role of deployed battery storage with PV in meeting the CP load demand. Similarly, there is a lack of published work on the CP load behavior of Australian apartment buildings. This work also fills the gap of data scarcity pertaining to common areas of Australian apartments by demonstrating CP load consumption trends for each site, as well as a comparison of three strategies, which allocate and distribute excess renewable energy in order to lower CP consumption from the grid. The study differs from any conventional peer-to-peer trading mechanism, such as auction-based approaches [23,24,25], blockchain based algorithms [26], or game theory [27,28]. Alternatively, we first show CP load patterns in apartment buildings and then include three strategies to illustrate the grid usage reduction in meeting CP demand. This removes sophisticated forecasting models used for energy trading. Moreover, we also discuss the empirical results from surplus energy gained by apartment units and further recommend the energy trading algorithms to be implemented.
The paper is structured as follows:
- ➢
- Section 2 discusses electricity consumption in common areas and includes a literature review on energy allocation and distribution in multi-residential buildings.
- ➢
- Section 3 presents the methodology and analysis in detail. Initially, CP load characteristics at WGV are presented, followed by information about the shared microgrid configuration, as well as CP load consumption patterns from three apartments. Thereafter, three energy allocation strategies are explained.
- ➢
- Section 4 presents the results post implementation of the three strategies.
- ➢
- Lastly, Section 5 concludes the paper, highlighting major findings and recommendations for future research.
2. Electricity Consumption in Common Areas
Multi-residential strata buildings vary in terms of design and construction. Apart from the residential units, the CP load generally includes carpark lights, sensors supply, ventilation fans, pumps, foyers and vertical transportation, such as lifts [18,29,30]. Each Australian state applies their own legislation for management of strata developments [14]. In Western Australia, there are many approaches to managing common areas and individual ownership. Individuals can own the inside, as well as outside, sections of the buildings. However, for a general understanding, common area is specified here as the premises jointly owned by owners in a strata titled scheme, i.e., owners as tenants in common [18].
There has been a reporting range in the literature regarding the amount of electricity consumption in common areas. This variance is due to the variety of factors, such as number of stories, floor area, and number or type of appliances [15,31]. For these reasons, there may be a difference in energy consumption between household electricity and common areas [32]. In a study of Australian virtual apartment buildings, the average annual CP ratio in different characteristic buildings varied between 33% and 57% of the total load. Another study [33] examining three housing forms found that electricity use in medium and high-density housing increased as floor area (comprising common areas) was expanded. Common areas electricity consumption of medium to high-rise buildings in a Japanese region [34] documented an annual 886 kWh energy usage/dwelling, equivalent to 10% of the multi-dwelling unit. Close to this result, another study [30] stated the average annual common areas electricity usage of 1026 kWh. A residential apartment building in Italy [29] reported annual common services energy usage of 2114 kWh. Apartment buildings with old construction and vertical transportation contribute to higher electricity consumption. Monthly common areas usage in a 40-unit Canadian condominium building [35] was found to be large at 26,715 kWh. Similarly, a 16-story apartment building in Lithuania [22] consumed 28,390 kWh of energy usage annually from the common areas. There are certain factors to be considered before deploying common area load, such as shape factor and specific energy usage. Specific final energy use (kWh/m2), as explained in Reference [36], was found to be four times lower than apartment areas. Although increasing the common area size might decrease the final energy use of the building, it will inevitably increase the energy usage of the building.
Regardless of rules and regulations, the overall CP load is observed to be higher than total apartment loads in medium and high-rise buildings [20,21,37]. Hence, meeting the CP load demand through renewables becomes a critical part of offsetting high electricity bills and carbon emission reductions. Indeed, several solutions can be implemented for enhancing the operation of appliances in common areas [18], such as the replacement of energy efficient lights [38], placement of motion sensors to activate the lights, or particular function only in the presence of human, timers, and usage of energy efficient devices [39]. However, it is a normal observation that electricity use in common areas requires nonstop operation, and, if the location is the basement, the majority of load comes from lighting [29,40,41]. Although the above-mentioned literature draws attention to electricity use in common areas, the appliances have been mostly grid supplied. There is lack of data and literature related to PV-BESS implementation in common areas, and withal utilization of surplus PV for powering common areas has not yet been discussed.
Energy Allocation and Distribution in Multi-Residential Buildings
Distribution of energy among apartment and CP loads from shared PV-BESS still requires research. Shared PV and BESS has been installed in apartments [16] where metered CP load provides a much better understanding of the diurnal and monthly electricity usage. Although CP usage as a rule of thumb can be billed equally among the residents, equitable allocation of CP load demand with the majority of load met by renewable sources is still a challenging issue. In a shared microgrid, there is no demarcation between energy utilized from the grid or imported through PV-storage on a single bus. This occurs in non-optimized systems with no PV export control nor utilization; thus, the only way to assess the net consumption of a particular unit or CP is through multiplying instantaneous load by the overall shared percentage of grid or renewable. Thus, considering higher CP loads of apartment buildings, energy flows should be investigated for grid reliance reduction.
A significant literature has recently addressed energy sharing problems in the form of trading methodologies and energy allocation mechanisms to examine benefits for consumers living in a shared space. Energy and price allocation issues in apartment buildings were addressed in Reference [23] by developing two models maximizing the welfare of the dwelling, as well as increase of revenue. In both models, consumer preferences were driven by certain objectives, such as emission mitigation, cost, and onsite generation. The findings concluded that both models optimize energy allocation fairly based on price auction.
A simulation of peer-to-peer energy trading was performed in Reference [27] using game theory. The authors used a four-layer architecture to categorize the involved elements in the “Elecbay” trading process. The results demonstrated the energy reduction between the utility sourced electricity and distributed generators. A two-stage aggregated battery control was proposed in Reference [42] to simulate peer-to-peer energy sharing in a community microgrid. An external arbitrator controlled the prosumers’ renewable system, which was developed for energy sharing. Energy sharing resulted in 30% cost savings as compared to other peer-to-peer trading tools.
To achieve maximum profit through energy sharing, a system model was designed in Reference [28] to address the problem by considering the prosumer perspective. Moreover, the authors proposed an optimal pricing model based on Stackleberg game, in which microgrid operators served as masters, while prosumers acted as slaves. The model saw a positive effect on microgrid energy profile. A simulated peer-to-peer bidding mechanism was introduced in Reference [24] for supplier and consumer nodes for energy trading. Two different price modes were used for buying and selling subject to change in different time periods. Simulation outcomes suggested the effectiveness of the proposed method in improving the efficiency and cost savings from local decentralized consumption compared to centralized systems. A dual energy sharing strategy was proposed in Reference [43] to reduce energy costs and encourage renewable utilization for a prosumer community. The strategies included intra and inter community energy sharing in a day ahead stage. The framework was fast and efficient and provided practical application recommendations. In Reference [44], the impact of peer-to-peer trading was assessed using sensitivity analysis in view of network constraints. The article gave an explicit focus to measure the impact of exported and imported power in peer-to-peer exchange using double auction. The proposed model decreased electricity costs, while maintaining the demand and supply balance.
A peer-to-peer blockchain based energy-sharing platform was proposed in Reference [26]. The optimization of energy exchange prices by game theory proved more effective and profitable than non-game theory. Similarly, a multi-story apartment building in the UK was simulated in Reference [45] to propose a novel aggregator service for providing billing and distribution benefits. A model predictive control algorithm optimized the renewable system. A comparison of different tariffs suggested effectiveness of aggregator service in terms of bill savings, load shifting, and energy exchange. Peer-to-peer energy trading was applied in Reference [46] on a community microgrid using three different market models of bill sharing, mid-market rate, and auction-based pricing. Different PV-penetrations were tested to analyze cost reductions. The model demonstrated a 30% cost reduction from various levels of demand.
A co-simulation methodology was presented in Reference [25] analyzing distribution networks and peer-to-peer energy trading. An open source simulator was used to model the distribution network, which was interfaced with a peer-to-peer energy exchange simulator. The P2P energy simulator employed a double-auction mechanism based on blockchain. The proposed co-simulation demonstrated the ability of measuring the distributed network voltage effects on peer-to-peer trading. A case study of peer-to-peer energy trading in low voltage networks was presented in Reference [47]. The study particularly considered network constraints for energy trading models. The simulation demonstrated the usefulness of considering network constraints for future peer-to-peer trading as consumers received financial benefits.
Lastly, a transactive energy trading framework was proposed in Reference [48] for the community microgrid with PV and BESS in 15 apartment buildings. The framework traded excess energy with non-contributing owners via a transactive energy sharing game, while the profits were shared with contributing owners and also their renters. Simulation results revealed the benefits of the trading framework for all participants as grid reliance was significantly mitigated.
While the literature collated above has considered energy allocation and trading for multi-residential settings, there is still a lack of information regarding common area electricity exchange within the apartment building. To reduce costs from high CP grid electricity usage in apartments, utilization of DRES with the conventional grid is also instrumental. In terms of dispatching excess PV energy, the allocation strategies for apartment buildings can be intertwined with a sub-virtual power plant to coordinate energy flow between multiple PV generators, battery storage, and loads. Moreover, the surplus export solutions can be profitable for the local market as they can be interconnected to other markets within the same distribution network in order to share excess energy at times of load demand. Strategists and policy designers may also take advantage of energy trading and allocation strategies from consumers with PV and BESS to incentivize customers without it, on one hand, while backing up the grid with ancillary support.
3. Methodology and Analysis
3.1. Common Property Loads at WGV
The WGV development is a 2.2-hectare development, located in the city of Fremantle, Perth, Australia. The project site embeds three multi-residential apartment buildings known as Evermore [49], Generation Y (Gen Y) [50], and Sustainable Housing for Artists and Creatives (SHAC) [51], as shown in Figure 1. The WGV research project exhibited the use of solar PV and BESS in these multi-residential strata developments to demonstrate a governance model that enables the effective sharing of the energy and costs benefits between households, developers, owners, and utilities. The three apartment buildings differ in size and construction. Evermore consists of 24 one, two, and three-bedroom apartments. Gen Y is a two-story triplex apartment building built on an area of 250 m2. SHAC is affordable apartments built for artists and creatives, which contains three 3-bedroom townhouses, eight 2-bedroom units, one 1-bedroom unit, and two communal artist studios. Although the three apartments differ in construction, we do not specify individual dwelling characteristics in this study, such as floor area, household size, and thermal features. Rather, we concentrate on analyzing energy consumption in common areas and effects of the PV-BESS on load demand.
Figure 1.
Apartment complexes investigated in this study: (a) Evermore (24 apartments), (b) Gen Y (3 apartment units), and (c) SHAC (12 apartments, 2 studios).
Conventionally common areas of each apartment complex differs in dimension according to the requirements and capacity of the building. The CP loads at the three sites of WGV do not contain any community pools, vertical transportation and space-heating requirements except the air conditioner used in the Evermore battery room. All car parks are open spaced; hence, the only ventilation needed was in the battery room. The absence of large load presumes a lower energy consumption from common areas. Table 1 includes three site characteristics, type of CP loads and renewable system installed. A PV energy distributed model for the apartment buildings was mainly comprised of a common utility sharing model [52] where PV generation supplies CP load. This is the simplest model, which ensures an equity in energy sharing. In the WGV apartment complexes, CP load is part of the shared microgrid, which connects to the centralized PV-BESS and grid. In the Gen Y and Evermore apartments, the PV and BESS are co-owned by apartment owners and managed by the strata company with authorization of the developers, whereas the developer manages the system at SHAC [53]. The battery technology used in the BESS is lithium iron phosphate, a type of lithium ion battery, which is among the most stable of lithium ion technologies. Lithium ion batteries provide high efficiency, high energy density, large power capability, and improved life cycle [3,4]. It is hoped that with addition of battery storage, this study expands the functionality of CP load demand coverage through PV and grid. Although the size of common areas and electricity usage is quite site specific, the jurisdictions with similar characteristics must be considered before scaling the results.
Table 1.
Apartment site characteristics.
3.2. Shared Microgrid Configurations
Generally, the shared microgrid consists of a centralized BESS, PV source, and metering network connected to the apartment loads [4,16,54]. This also includes the CP load, which forms an integral part of the shared network. A counterpart to this is the separate connection of PV to supply CP or individual apartment loads. Typically, the apartments and communities deploy these two connection arrangements. The connection diagram of shared loads along with CP in the three apartments is shown in Figure 2. Usually, there are two types of PV-BESS configurations in residential applications, Alternating current (AC) coupled and Direct current (DC) coupled. In this study, Evermore and Gen Y implemented AC-coupled systems, whereas SHAC installed DC-coupled systems [16].
Figure 2.
(a) Common property (CP) load connection to AC- and DC-coupled configurations. (b) Pulse meters used for measuring CP demand.
The primary rationale for selecting these configurations are based on the following particular preferences: (1) Storing PV generation in batteries; (2) covering apartment load demand according to available PV-BESS capacity; (3) export excess generation to the local aggregator for implementation of energy trading and allocation; and (4) export the remaining surplus to the utility. AC-coupled systems have the advantage of connecting to multiple AC sources without complexity, e.g., grid and PV. In a DC-coupled system, PV connects on a DC bus, whilst the inverter input links to the DC bus, and its output supplies the load. DC coupling generally demands one conversion and hence requires less power converting equipment. Each configuration holds pros and cons in terms of efficiencies and operation, which is endorsed by the literature with mixed opinion. Some articles [55,56] have claimed higher efficiency of AC-coupled systems than DC-coupled systems. On the other hand, DC-coupled systems have improved performance and longevity in terms of technical performance [57]. Although the basic difference between the two configurations is the connection of electrical bus to the loads, the common objective is to offset grid usage electricity and utilization of excess energy for trading and energy allocation. In the WGV project, the secondary reason for choosing these two configurations by stakeholders and developers was also contingent to cost savings.
The connection schematic in Figure 2a shows individual apartment load connected and metered separately alongside common property load, and this is often termed a Shared Energy Microgrid [16] and embedded network [20]. As indicated earlier, the AC-coupled system links to the AC bus via the bidirectional DC-AC inverter and DC-DC converter. Additionally, a PV inverter also links to the AC bus; hence, the load is supplied from the BESS via a bidirectional converter, PV inverter, and grid. On the other side, in the DC-coupled system, the battery inside the BESS is first charged via the DC-DC converter and then converted to AC via the inverter.
As shown in Figure 2b, the pulse sub-meters used for CP at the three sites are KMP1-50 (from K-Mac Powerheads) and IEM3255 (from Schneider), in particular KMP1-50 at Gen Y and IEM3255 at Evermore and SHAC. The measurement data from these meters is recorded by a data-logger, which employs a communication method as given in Reference [16] to forward information for data analysis. Due to the multi-load connection of CP (lights, fans, and ancillaries), obtaining an appliance-based breakdown of common areas electricity was not possible; however, the pulse metering reads energy and power consumption measurements at 15-min resolution. This granularity facilitates in accumulating measurements to understand temporal CP demand.
3.3. CP Load Patterns
Figure 3 shows the average day common property load demand from common areas of the 3 apartment buildings. The temporal data consists of 15-min interval values averaged over the period of one year (from January–December 2019). It is noteworthy that, for the three sites, Evermore, Gen Y, and SHAC differ in common area sizes, appliances type and time of operation. For instance, the Gen Y plot illustrates a rather flatter response over the diurnal period whilst Evermore usage peaks around midday and in the evening (around 9:00 p.m.). The Gen Y CP load, contrary to large developments and the other two apartments in this study, is relatively small. The load patterns of Gen Y CP load exhibit an identical pattern with little variation in amplitude due to a fixed appliance operation [4].
Figure 3.
CP diurnal load profile averaged over the period of available data for each site.
The walkway lights operate in the evening until early morning, whilst the control supply provide uninterruptible power to sensors. The pattern of CP load at SHAC gives a more usual operation of common area electricity usage, which peaks in the evening until the next morning [29]. This is due to switching on of lights in that particular period. However, as mentioned earlier, the CP load usage may vary according to the location and construction of the building. In some cases, daytime CP load is higher [15], which is evident from the Evermore plot in Figure 3. The large battery in Evermore required a separate switchboard room for battery storage and inverter operation; hence, heat caused by electronic switching required temperature maintenance controlled by the use of a ventilator fan and air-conditioner. Moreover, the battery storage switchboard room was located in an open space in common areas at a distance from the residential units; thus, it received direct sunlight, which also contributes inward heat in the battery switchboard room. The battery rooms at Gen Y and SHAC, on the other hand, were located on the ground floor with adequate wind passage; thus, ventilator fans were sufficient for temperature control. Therefore, the daytime consumption at SHAC remained lower than evening. Nevertheless, the plot in Figure 3 reveals an interesting challenge of meeting CP load demand through the use of renewables at different times of the day. In the case of Evermore, it becomes easier as the majority of load demand can be covered through solar PV. However, in cases similar to SHAC, the developments depending solely on PV would need additional battery storage if they want to reduce high electricity costs from the grid in the evening.
The electricity data used in Figure 3 was further individualized to reveal weekend CP load consumption in Figure 4; however, no such difference was observed between the normal weekday and weekend profiles [32,41], thus demonstrating a fixed operation of common areas in three apartment buildings (ibid).
Figure 4.
CP diurnal weekend load profile averaged over the period of available data for each site.
Similarly monthly consumption in Figure 5 illustrates homogeneous consumption over the full data period in SHAC and Gen Y, whilst no seasonal variation effect on CP load was observed. In Evermore, the summer months illustrate a high electricity usage due to the space-cooling consumption inside the battery switchboard room, as described earlier in Figure 3. As indicated earlier, CP load varies according to the load requirement of an individual apartment building, its coverage area, and time of use. In a similar manner, the monthly measurements in high-rise apartments may have a significant impact on common energy use with high heating and cooling requirements. Moreover, high-rise apartments may have vertical moving conveyance, such as lifts. Similarly, low-rise stretched buildings may have a large underground carpark requiring nonstop ventilation and lights. The overall apartment to CP load ratio in Table 2 implies a small size of CP load in three dwellings, which has elsewhere been reported as large, and may be more than the sum of individual apartment usage [21].
Figure 5.
Monthly consumption proportion of total apartment load and CP for each site: (a) Evermore, (b) Gen Y, and (c) SHAC.
Table 2.
CP load to total load proportion in three apartment buildings.
Regardless of the relatively small CP load in this study, the main intent has been to scrutinize how solar PV and battery storage reduces the grid reliance when covering CP demand. This is an important case for the majority of developments lacking PV and battery storage deployments and heavily relying on wholesale market electricity. Based on the CP load details given above, the shared microgrid of Figure 2, and the load patterns details given in Figure 3 and Figure 5, we now proceed to explore the strategies to analyze energy allocation, as well as the results of the CP load consumption with apportionment of PV-BESS and grid.
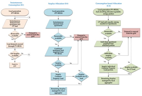
3.4. Energy Allocation Strategies
The investigation of the energy allocation can be carried out by careful consideration of energy flows; this is through a virtual mechanism considered alongside tangible operation. For managing the market arrangement for energy flows, a middle body, such as an aggregator, or, in strata, OC, can leverage the execution of a virtual trading mechanism. Often, these methods rely on physical sub-metering with advanced communication infrastructure [58], which provide a deep understanding of load profiles and renewable generation [27], and sub-metering has also been shown to reduce electricity usage [35].
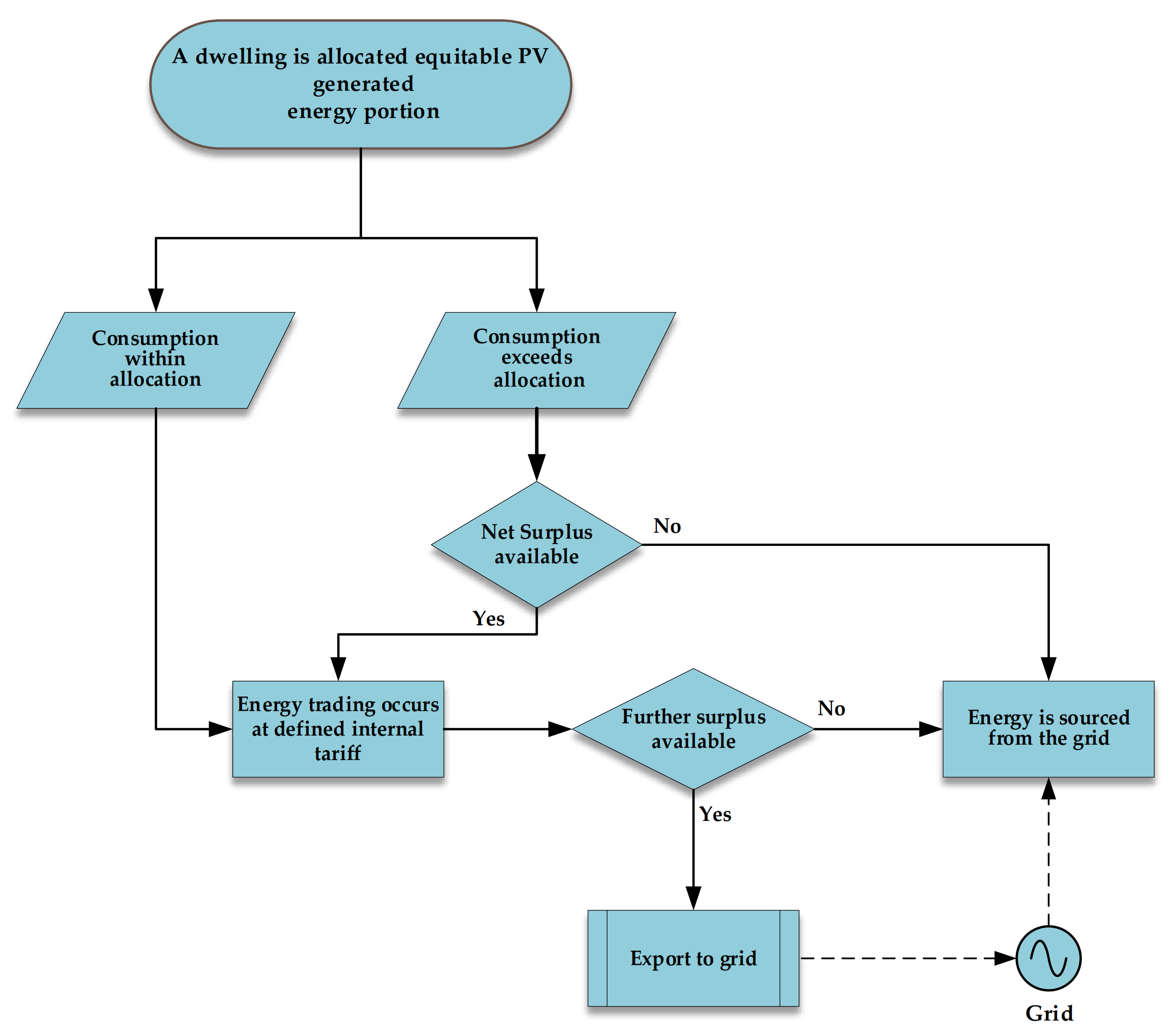
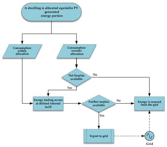
The prevailing models allocate a portion from the shared energy system to a unit at each time interval. If energy consumption is lower than production, it is either stored in a battery or fed back to the grid. A conventional implementation of an energy trading mechanism is shown in Figure 6. After allocating an equal portion of local energy generation to an apartment unit, the process verifies if energy consumption falls within the allocation, and then local energy trading occurs via a virtual trading mechanism. As stated earlier in the literature review section, these mechanisms usually rely on blockchain based algorithms or peer-to-peer trading techniques. Although this energy distribution method is still viable in many cases, the drawback lies in the limitation of excess exports to the grid in the case that the electricity consumption remains well under the allocated energy portion. With the low feed-in-tariff in Western Australia, this will provide less cost benefits to the local energy market dealing with the energy trade [16].
Figure 6.
Conventional energy trading in a multi-residential building with grid connected renewable system.
The inevitable existence of CP load in apartment buildings implies that there is a good opportunity to use the excess available energy to meet the load demand of common areas instead of exporting back to the grid. In the event of large consumption from apartments, CP load demand normally draws energy from the grid, whilst billing costs are equally shared between consumers as part of OC.
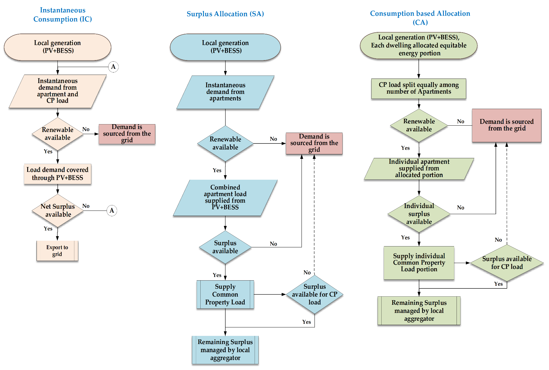
Using real time data from the three apartment buildings, we propose this alternative approach of using excess allocated energy for CP loads, and we then compare three methods to demonstrate results in terms of grid energy savings and cost benefits achieved by consumers. Our proposed strategies can be intertwined with techniques that share excess energy with multiple residents in the same microgrid at an internal retail rate defined by the local aggregator. In so doing, the efficiency increases as excess energy would be shared between consumers, as well as supplied to the CP load, which, in existing models, is exported back to the grid at low tariff. Figure 7 maps the three strategies in the form of flowcharts. The three strategies included in this study are Instantaneous consumption (IC), Surplus Allocation (SA), and Consumption-based Allocation (CA). The strategies rely on real time 15-min resolution data from WGV apartments. The dataset is largely comprised of cumulative values; therefore, in order to get the output, we need the delta difference of two intervals, i.e., the present and the previous, as shown in Equation (1) [4].
where n represents particular interval, and A, B are output and cumulative values, respectively. It is important to note that the strategies calculate generation, load demand, and allocation parameter for the next interval using the previous interval delta.
Figure 7.
Energy allocation strategies workflow for offsetting CP load demand.
3.4.1. Instantaneous Consumption
IC is the current methodology applied for meeting overall load demand through grid connected shared configurations in WGV apartments. The amount of consumption from each residential unit including CP load is supplied by PV-BESS depending on the available generation and storage capacity. For AC-coupled systems, the demand is fulfilled from the PV and BESS simultaneously, whereas, in DC-coupled systems, the battery inverter supplies the instantaneous demand after charging by solar PV. The surplus generation from the system is exported to the grid. In the event of low PV and BESS capacity, the system draws power from the grid.
A simple way to elucidate this phenomenon can be given as in Equations (2) and (3) [4].
IC (kWh) = Source (%) * Unit Consumption (kWh).
Here, load consumed is the contribution of source (either grid or PV-BESS) in meeting load demand, whereas t denotes a 15-min interval, which makes per day 96 iterations based on 15-min data resolution. The unit consumption in Equation (3) defines any apartment or CP load. The above method can be useful to implement in a shared cooperative scheme where consumers and strata agree to equally earn benefits from the shared system based on their electricity usage. It is clearly observed that the apportioned CP load consumption is congruent to the monthly fraction of PV-BESS and grid. However, where energy trading and optimization are applied, the methodology needs improvement in energy resource allocation to gain further benefits.
3.4.2. Surplus Allocation
SA initially prioritizes apartment instantaneous load demand supplied from renewable generation () and any surplus () remainder is used to cover CP load before being exported to the local aggregator for energy management. The process follows temporal computations on measured data from meters, which is presented here in Equation (4) [28,42,46].
Here, n represents a particular apartment.
If the above, Equation (4), returns a positive value (i.e., surplus energy), and then the energy will be used to supply CP load ( as written in Equation (5) [54]. The local aggregator would manage any excess energy remaining after supplying CP load shown as Excess.
3.4.3. Consumption Based Allocation
For CA, a uniform renewable generation capacity () is allocated to each apartment unit (except CP load) for each 15-min time interval. Additionally, the CP load consumption () is also split proportionally between numbers of apartments to keep uniformity for net energy exchange. Each apartments’ consumption is then netted off from its allocated portion of renewable energy. Any surplus available () after utilization of allocated energy [28,42,46] is then dedicated to meet the individual portion of CP load demand [54]. Here, subscript x represents a particular apartment. Should an individual unit consume more than its allocated portion, then the grid fulfils the remaining demand. Even though each residential unit is allocated a fixed energy portion, the real distributed energy could deviate from the allocated energy. If a customer energy trading mechanism (such as peer-to-peer) is applied here, then the unit consuming more energy receives the benefit of importing shared energy at a cheaper rate from the immediate neighborhood in the same microgrid. The individual excess energy after covering CP demand ( > 0) is then received by the local aggregator to leverage subsequent monetary benefit or further use for energy trading purposes. A similar analogy was discussed in Reference [52], where an apartment unit with a positive value difference was titled a prosumer, whilst a unit with negative value becomes a consumer. Equations (6)–(8) determine the values for the CA strategy.
If > 0,
If < 0, supplies from grid; and if > 0, Excess energy.
We will further show utilization of this Excess in Section 4.2.
4. Results and Discussions
4.1. Instantaneous Consumption
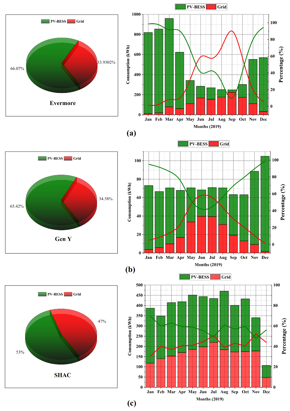
Referring to Figure 3, Figure 4 and Figure 5, we now discuss the impact of CP load integration into a shared microgrid. As mentioned previously, the IC strategy is currently implemented in the studied shared microgrid that distributes renewable and grid electricity based on instantaneous consumption of a particular load. A detailed chart of the CP renewable fraction and grid consumption in three apartment complexes is illustrated in Figure 8. On the left, the energy fraction over the dataset period (January 2019–December 2019) from PV-BESS and grid are displayed in pie charts as percentages. Subsequently, the monthly distribution of CP load apportioned according to the monthly percentage of PV-BESS and grid are shown on the right side. This energy percentage from the PV-BESS can also be defined in terms of self-sufficiency [16].
Figure 8.
Pie chart of total renewable and grid fraction for CP load at three sites with monthly bar chart of CP instantaneous load distribution according to the Instantaneous consumption (IC) strategy, (a) Evermore (b) Gen Y (c) SHAC.
Evermore and Gen Y, despite having different household and system capacity, show a similar annual energy fraction and grid imported electricity (66% and 33%, respectively) whilst SHAC relied 53% on grid and 47% on PV-BESS. The CP monthly energy distribution chart shows monthly consumption bar charts on the left axis compared to monthly consumption percentages from PV-BESS and grid on the right axis. Monthly bar charts illustrate CP load usage covered by both sources based on instantaneous consumption. For each of the three sites, seasonal variation affected the load consumption in the winter months (May to August), which is most likely due to high utilization of heating appliances inside apartments and concurrently low PV generation, resulting in less battery storage in evening hours [4,16]. Since all loads share energy from a centralized microgrid, the lowered availability of renewable energy demands more energy from the grid. On the other hand, during the summer months (December to March), we learned that the greater proportion of energy demand was supplied by the PV-BESS due to the large availability of PV.
Based on the load patterns presented in Figure 3, we can clearly see CP usage at SHAC increases during the evening period. Hence, we can deduce that we need more battery storage for meeting the majority of the CP load demand in SHAC as compared to Evermore and Gen Y. Nevertheless, it seems obvious that, regardless of the load patterns, it is critical for a system to retain adequate PV size and battery storage capacity in order to cover the bulk of total load consumption.
In the case of strata developments where CP load consumption is usually higher than apartment units, this strategy would indeed require optimization to allocate renewable energy from the shared microgrid to common areas compared to residential units. Moreover, seasonal effects due to low PV production might be overcome by introducing hydrogen-based or other storage solutions for common areas [59].
4.2. Comparison of Strategies
We will now proceed to compare the three strategies IC, SA, and CA applied to different datasets for the three apartment buildings and analyze monthly grid reduction. The dataset chosen for Gen Y was similar to the previous plots (Figure 8), whereas, for Evermore and SHAC, we chose most recent ones (i.e., December 2019 to August 2020).
From Figure 9, we can see that overall SA achieved the lowest grid consumption with 91% for CP load at Evermore, followed by CA 76% and IC 72%. Similarly, for Gen Y, SA reduced grid usage by 82%, IC reduced to 72%, and then CA by 70%. In SHAC, the grid usage remained higher, and we have stated the reasons of this large usage to be the undersized PV-BESS system, as well as high consumption by the apartments [16]. At SHAC, the greatest grid reduction was attained by IC (24%), 14% by CA, and only 9% by SA. It is interesting to see that the three strategies achieved grid usage reduction differently in all three developments, except SA, which remained the largest contributor in Evermore and Gen Y. From the analyzed data, we did not find any seasonal dependency of high grid reduction at Evermore, albeit, in Gen Y and SHAC, the highest consumption by all three strategies occurred in winter (May to August). It can be assumed that the high grid reduction by SA at Evermore and Gen Y was due to excess energy availability. In SHAC, SA contributed the lowest in grid usage mitigation due to low production and high electricity consumption. Table A1, Table A3 and Table A5 list the detailed numeric monthly distribution.
Figure 9.
Comparison of actual CP load consumption with three strategies to analyze grid usage reduction: (a) Evermore, (b) Gen Y, and (c) SHAC.
On the other hand, if we consider seasonal variation, the excess generation from PV is expected in summer (December to March). The residual PV generation after application of one of the three strategies would also depend on the amount of electricity consumed by apartments, which will influence the CP load demand through renewables. Figure 10 illustrates the excess energy acquired after all temporal energy exchanges were performed by the three strategies. This meant that renewable energy was utilized by the apartment and CP loads at each time interval; therefore, we aggregated the remainder as excess energy. We have also shown the cost credits due to this monthly excess energy on the right axis. We assume the internal tariff rate of 15 cents/kWh for excess energy. We define excess energy plainly as “Excess”, followed by each strategy’s acronym. The associated costs from the three strategies are calculated as given in Equations (9)–(11) below:
Figure 10.
Excess energy gained after implementation of the three strategies and associated cost benefits. (a) Evermore, (b) Gen Y, and (c) SHAC.
For IC: If exported energy to the grid = Excess-IC (kWh), then,
Cost IC ($) = Excess-IC (kWh) × 0.15.
For SA: If > 0; Excess-SA (kWh), then,
Cost SA ($) = Excess-SA (kWh) × 0.15.
For CA: If > 0; Sum of all = Excess-CA (kWh), then,
Cost CA ($) = Excess-CA (kWh) × 0.15.
As we already pointed out, the summer period generates more excess energy, this is also reflected in the chart where the December–February period gave the highest surplus energy. It is apparent from Figure 10 that, by comparing the three strategies, we see that the CA strategy congregated more surplus energy and thus costs throughout the dataset in all sites, i.e., 8086.20 kWh ($1212.93) at Gen Y, 10,106.26 kWh ($1519.9) at Evermore, and 2906.12 kWh ($435.9) at SHAC. Meanwhile, excess energy and cost from the other two strategies remained lower than CA. SA collected 3827.3 kWh ($574) at Evermore, 2264.16 kWh ($1018.8) at Gen Y, and 1537.12 kWh ($230.5) at SHAC, whereas IC gathered 4111.9 kWh ($616.78) at Evermore, 2262 kWh ($1017.9) at Gen Y, and 1738.8 kWh ($260.8) at SHAC.
Table A2, Table A4, and Table A6 list monthly figures of excess energy and costs for Evermore, Gen Y, and SHAC, respectively. We can relate the difference in results to the fact that, in both IC and SA, the available energy is netted from total apartment load (with the exception of CP load exclusion from the total load in SA). The assumption is different in CA, where renewable energy and the portion of CP load usage is allocated to each unit.
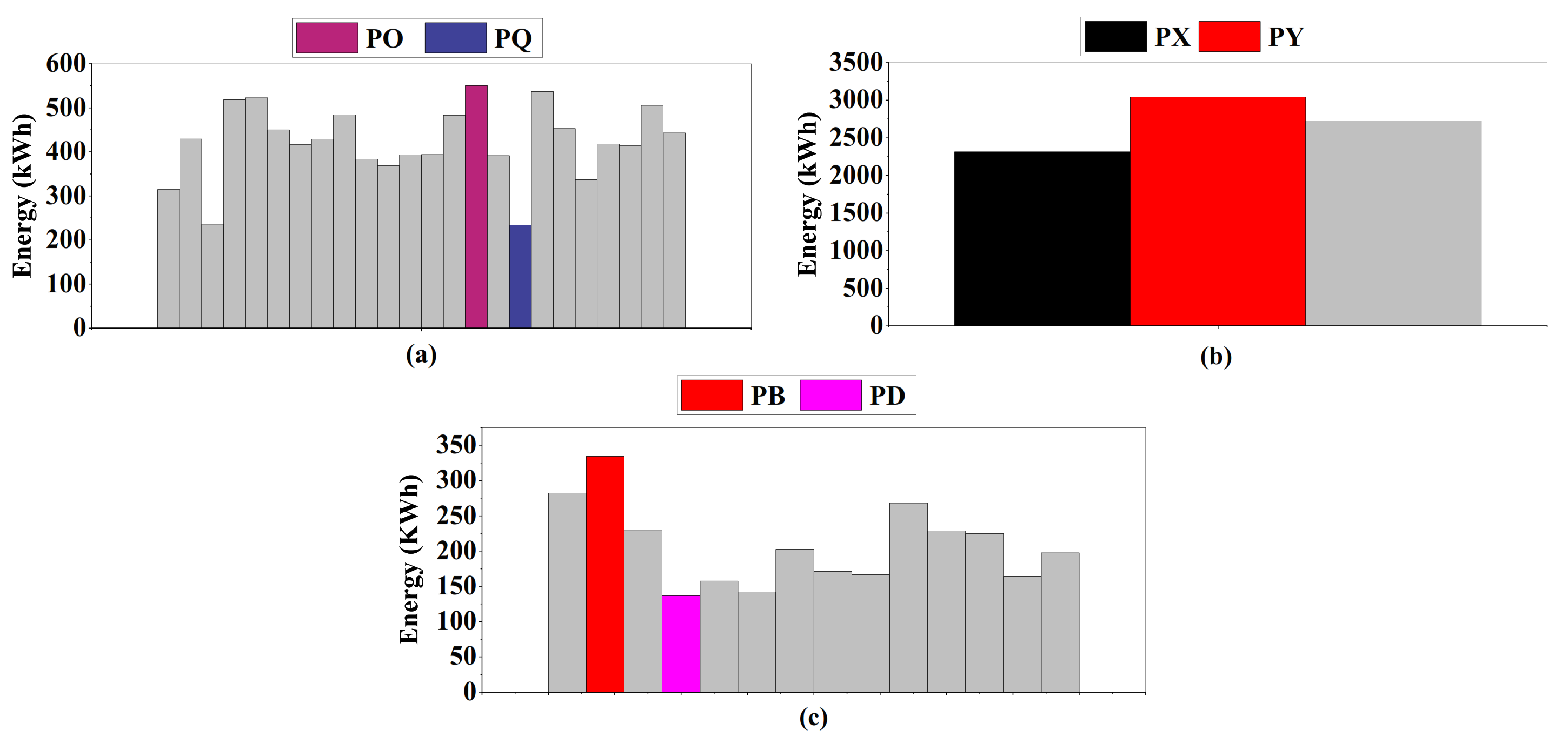
We further analyze excess energy obtained from CA in Figure 11 and demonstrate the annual contribution of energy from each apartment unit for the three sites. This reveals the excess energy generated by each unit after meeting the individual load demand and its allocated CP usage. Consequently, the apartment, which utilizes least electricity or displays efficient load consumption is credited with high excess energy and cost benefits. A similar convention is shown in Reference [52], where the apartment residents are considered as prosumer and consumer based on their energy consumption with the energy efficient user receiving more cost incentives. The apartment residents in Figure 11 are alphabetically named PX (where x = apartment). The chart only highlights minimum and maximum energy attained by individual units in three apartment sites by color bars. Consumer PO collated more excess energy (550 kWh) among all the residents at Evermore, PY (3043 kWh) at Gen Y, and PB (334 kWh) at SHAC, respectively. Apartment unit PQ (234 kWh) at Evermore, conversely, retrieved less energy due to large energy consumption, PX (2314 kWh) at Gen Y, and PD (136 kWh) at SHAC. Individual cost benefits retrieved after applying the CA strategy for the three sites have been included in the Appendix A (Figure A1). Comparing the three sites, we note the high excess energy generated by Gen Y and Evermore residents, while values from SHAC remained lower. It could be asserted that an adequately sized renewable system would prove effective in incentivizing consumers if excess energy is properly managed. Likewise, the surplus energy and potential cost benefits derived from the results provides a good opportunity for implementing an energy trading system within these apartment complexes.
Figure 11.
Minimum and maximum excess energy obtained by individual apartments from Consumption-based Allocation (CA) strategy: (a) Evermore, (b) Gen Y, and (c) SHAC.
Table 3 summarizes merits and demerits of three strategies. Although complete abatement of grid electricity usage for CP load could not be achieved, we still suggest for future studies to implement the CA strategy. The integration of the current methodology of shared system with energy trading mechanisms entails an energy efficient system where excess energy may be redistributed to further decrease CP load from the grid; thus, increasing self-sufficiency or the excess energy could even be available for user interaction in the form of energy trading with other consumers in neighborhood microgrids. Although the current study limits its focus to the energy effects of the shared system on CP loads, it will be informative to discern results from peer-to-peer trading among residents in similar shared microgrid settings with CP load.
Table 3.
Advantages and disadvantages of the three strategies.
5. Conclusions
This article investigated the application of a shared microgrid for mitigating grid usage of CP load. By including CP load profiles from apartment buildings, the study contributed to the scarce literature and data regarding common areas electricity usage in Australian Apartment buildings that are connected to a shared microgrid with PV and BESS. The load profiles from three apartment buildings confirmed that common areas load patterns are highly building specific; however, they are usually invariable in terms of daily usage due to fixed operation of appliances. Contrary to conventional apartment complexes, where common areas serve the major portion of load consumption, the monthly and annual CP to apartment load ratio in this study remained lower. By utilizing real time data from three apartments, we implemented three allocation strategies to evaluate grid usage reduction for CP load and its resultant cost effectiveness. The first strategy IC utilized PV-BESS supply to cover instantaneous load demand from CP and apartments. The other two strategies (SA and CA) were based on the approach of employing excess PV energy to supply for CP load instead of exporting back to the grid.
IC strategy has usefulness of utilizing maximum PV-BESS energy by any apartment unit in a shared microgrid, wherefore the residential unit or CP at any interval may benefit by consuming a maximum amount of renewable energy given its load demand is higher than the other unit. Unavailability of PV, on the other hand, puts a high electricity consumer in energy debit, as all energy consumed would be imported from the grid. A drawback of this strategy is non-reservation-based energy distribution, in which a consumer may only gain maximum profit when renewable generation is available, and the resident has appliances to run. Nonetheless, the IC strategy overall achieved grid reduction of 72% at Evermore, 72% at Gen Y, and 24% at SHAC.
SA supplements IC strategy by utilizing the remainder of the excess energy by apartments to cover CP load demand. The benefits and downsides are very similar to IC, however; the utilization of excess energy instead of grid export is the major advantage. It would be valuable to employ this strategy in jurisdictions where the renewable system generates ample surplus energy with less feed-in tariffs; hence, the utilization of excess energy could be more productive. The SA strategy achieved grid usage reduction of CP load by 91% at Evermore, 82% at Gen Y, and 9% at SHAC. Absence of energy allocation would mean that the cost benefits obtained from excess energy in two strategies are aggregated but could not be accorded to any individual consumer.
A uniform portion of renewable energy was allocated to apartments in the CA strategy, which presented more benefits than the previous two strategies. Firstly, an allocated share of renewable implies a responsible electricity usage by consumers in order to avoid grid electricity imports. Secondly, total CP load consumption is proportionally distributed among apartment units; hence, cost benefits are contingent on self-electricity usage and ability to cover maximum CP load demand. Lastly, the strategy can easily be interlinked with peer-to-peer trading mechanisms to share excess power with other consumers in a microgrid. Overall, CA collected more surplus energy than the other two strategies. Similarly, CA resulted in higher cost benefits as compared to the other two strategies. The strategy achieved overall grid reduction of 76% at Evermore, 70% at Gen Y, and 14% at SHAC. Notwithstanding the fact that a complete reduction of grid usage for CP could not be achieved, it is worth considering that the investigated strategies attained cost benefits by reduced grid usage (through SA), while gaining excess energy and cost benefits (through CA).
There was a marked effect of seasonal variations noticed during the winter period, especially with IC strategy (Figure 9). These adversities might be addressed by installing seasonal storage technologies with the current system [59]. Since energy allocation and consumption in the right time frame have high relevance for energy efficiency, consumer behavior should also not be overlooked in this regard. A balanced utilization of energy could imply net benefits. The findings from this study also indicated cost and surplus energy provision for consumers utilizing less energy (Figure A1). On an individual basis, consumers may benefit from these strategies by remaining conscious of their energy consumption. This could be enabled by linking the system output with visualization platforms providing feedback to consumers of their energy consumption and exchanges.
In apartment buildings, where common areas generally contribute a majority of energy consumption, application of shared microgrid with energy allocation strategies could be an effective solution. With the large availability of excess energy in apartments, like Evermore and Gen Y, it would be a good practice in future studies to orchestrate these strategies with energy trading mechanisms to incentivize consumers. This will require supervision of energy flows and grid export by a strata body or local aggregator to handle the process virtually. The mechanisms could be similar to peer-to-peer trading or, on a larger scale, may link with virtual power plants for apartment precincts. Considering the global upswing of apartment living concentrated in urban areas, the uptake of DRES, including PV and BESS, in these buildings is of paramount importance to reduce high billing costs from the utility and mitigate carbon emissions that would have incurred due to high usage of grid electricity. Against this backdrop, the energy transition to DRES in future can accelerate phase-out of fossil-fuel plants in regional networks, like SWIS, and similar global utility networks.
Author Contributions
Conceptualization, M.M.S. and J.D.; methodology, M.M.S.; software, M.M.S.; validation, M.M.S., G.M.M.; formal analysis, M.M.S.; investigation, M.M.S.; resources, M.M.S.; data curation, M.M.S.; writing—original draft preparation, M.M.S.; writing—review and editing, G.M.M.; visualization, M.M.S.; supervision, G.M.M.; project administration, M.M.S. and G.M.M.; funding acquisition, G.M.M. All authors have read and agreed to the published version of the manuscript.
Funding
This research was funded by the Australian Renewable Energy Agency (ARENA) as part of its Research and Development Program.
Acknowledgments
We are thankful to B.H. from Vam media (www.vammedia.com) for providing site photos to be included in the paper.
Conflicts of Interest
The authors declare no conflict of interest.
Nomenclature
| Δ | Delta difference output between two intervals |
| Cumulative value of current interval | |
| Cumulative value of previous interval | |
| Excess energy after supplying CP load in SA | |
| CP load demand covered for individual apartment | |
| The CP load consumption split proportionally between numbers of apartments in CA | |
| Renewable generation | |
| Renewable generation capacity allocated to each apartment unit | |
| Energy consumption of apartment | |
| CP energy consumption | |
| Surplus remainder after subtracting apartment load from renewable generation in SA strategy | |
| The surplus available after utilization of allocated energy | |
| AC | Alternating Current |
| BESS | Battery Energy Storage System |
| CA | Consumption based Allocation |
| Cost CA | associated costs from CA strategy |
| Cost IC | associated costs from IC strategy |
| Cost SA | associated costs from SA strategy |
| CP | Common Property |
| DC | Direct Current |
| DRES | Distributed Renewable Energy System |
| Excess-CA | excess energy obtained from CA strategy |
| Excess-IC | excess energy obtained from IC strategy |
| Excess-SA | excess energy obtained from SA strategy |
| GW | Gigawatts |
| IC | Instantaneous Consumption |
| kWh | kilowatt-hours |
| OC | Owner Corporation |
| PV | Photovoltaics |
| SA | Surplus Allocation |
| SWIS | South West Interconnected System |
| WGV | White Gum Valley |
Appendix A
Figure A1.
Monthly associated costs from excess energy retrieved by individual. Apartment units at (a) Evermore, (b) Gen Y, and (c) SHAC.
Figure A1.
Monthly associated costs from excess energy retrieved by individual. Apartment units at (a) Evermore, (b) Gen Y, and (c) SHAC.

Table A1.
Monthly grid usage reduction for CP load using three strategies at Evermore.
Table A1.
Monthly grid usage reduction for CP load using three strategies at Evermore.
| Months | Actual Load (kWh) | Grid Usage-IC (kWh) | Reduction (%) | Grid Usage-SA (kWh) | Reduction (%) | Grid Usage-CA (kWh) | Reduction (%) |
|---|---|---|---|---|---|---|---|
| Dec | 979.58 | 59.15 | 93.97 | 19.98 | 97.97 | 167.89 | 97.97 |
| Jan | 1040.02 | 58.29 | 94.4 | 17 | 98.37 | 167.91 | 98.37 |
| Feb | 1003.95 | 198.87 | 80.2 | 61.43 | 93.89 | 219.87 | 93.89 |
| Mar | 1036.58 | 172.5 | 83.36 | 63.38 | 93.89 | 230.67 | 93.89 |
| Apr | 806.2 | 188.08 | 76.68 | 74.4 | 90.78 | 197.25 | 90.78 |
| May | 629.16 | 223.18 | 64.53 | 90.26 | 85.66 | 194.28 | 85.66 |
| Jun | 473.43 | 347.61 | 26.58 | 88.72 | 81.27 | 156.4 | 81.27 |
| Jul | 617.97 | 341.93 | 44.67 | 96.98 | 84.31 | 193.06 | 84.31 |
| Aug | 694.69 | 389.07 | 44 | 83.23 | 88.03 | 198.35 | 88.03 |
Table A2.
Total monthly excess energy and costs obtained from three strategies at Evermore.
Table A2.
Total monthly excess energy and costs obtained from three strategies at Evermore.
| Months | Excess-IC (kWh) | Excess-CA (kWh) | Excess-SA (kWh) | Cost IC ($) | Cost SA ($) | Cost CA ($) |
|---|---|---|---|---|---|---|
| Dec | 1192.09 | 1892.14 | 1168.32 | 178.82 | 175.25 | 283.83 |
| Jan | 1305.68 | 1947.34 | 1274.92 | 195.86 | 191.24 | 292.11 |
| Feb | 620.81 | 1236.24 | 585.6 | 93.13 | 87.84 | 185.44 |
| Mar | 509.02 | 1198.1 | 463.98 | 76.36 | 69.6 | 179.72 |
| Apr | 166.07 | 860.65 | 131.19 | 24.91 | 19.68 | 129.1 |
| May | 45.53 | 710.36 | 16.34 | 6.83 | 2.46 | 106.56 |
| Jun | 29.36 | 567.85 | 4 | 4.41 | 0.6 | 85.18 |
| Jul | 62.32 | 709.68 | 33.26 | 9.35 | 4.99 | 106.46 |
| Aug | 181.08 | 983.95 | 149.74 | 27.17 | 22.47 | 147.6 |
Table A3.
Monthly grid usage reduction for CP load using three strategies at Gen Y.
Table A3.
Monthly grid usage reduction for CP load using three strategies at Gen Y.
| Months | Actual Load (kWh) | Grid Usage-IC (kWh) | Reduction (%) | Grid Usage-CA (kWh) | Reduction (%) | Grid Usage-SA (kWh) | Reduction (%) |
|---|---|---|---|---|---|---|---|
| Jan | 73.15 | 3.72 | 94.93 | 25.42 | 65.25 | 23.96 | 67.25 |
| Feb | 66.61 | 5.7 | 91.46 | 12.09 | 81.86 | 10.91 | 83.64 |
| Mar | 70.46 | 9.75 | 86.17 | 20.83 | 70.45 | 7.37 | 89.55 |
| Apr | 67.86 | 16.67 | 75.44 | 20.75 | 69.43 | 8.57 | 87.39 |
| May | 70.7 | 33.62 | 52.45 | 25.39 | 64.1 | 13.7 | 80.63 |
| Jun | 68.37 | 39.71 | 41.93 | 31.68 | 53.67 | 25.01 | 63.43 |
| Jul | 71.02 | 39.45 | 44.46 | 28.25 | 60.23 | 16.67 | 76.53 |
| Aug | 70.62 | 30.97 | 56.15 | 25.02 | 64.58 | 12.2 | 82.74 |
| Sep | 63.27 | 19.33 | 69.46 | 9.79 | 84.54 | 4.12 | 93.51 |
| Oct | 63.21 | 13.04 | 79.38 | 17.14 | 72.89 | 5.36 | 91.53 |
| Nov | 69.18 | 7.14 | 89.69 | 10.01 | 85.55 | 2.51 | 96.38 |
| Dec | 53.24 | 0.8 | 98.5 | 14.22 | 73.3 | 7 | 86.86 |
Table A4.
Total monthly excess energy and costs obtained from three strategies at Gen Y.
Table A4.
Total monthly excess energy and costs obtained from three strategies at Gen Y.
| Months | Excess-IC (kWh) | Excess-CA (kWh) | Excess-SA (kWh) | Cost IC ($) | Cost SA ($) | Cost CA ($) |
|---|---|---|---|---|---|---|
| Jan | 339.7 | 1067.31 | 348.24 | 152.87 | 156.71 | 160.1 |
| Feb | 201.28 | 618.58 | 198.81 | 90.58 | 89.47 | 92.79 |
| Mar | 237.53 | 775.19 | 236.93 | 106.89 | 106.62 | 116.28 |
| Apr | 160.7 | 575.45 | 159.99 | 72.32 | 72 | 86.32 |
| May | 102.76 | 508.55 | 102.27 | 46.25 | 46.02 | 76.29 |
| Jun | 31.56 | 270.94 | 28.77 | 14.2 | 12.95 | 40.64 |
| Jul | 62.77 | 440.06 | 62.23 | 28.25 | 28 | 66.01 |
| Aug | 114.96 | 548.04 | 114.19 | 51.73 | 51.39 | 82.21 |
| Sep | 109.46 | 389.69 | 109.24 | 49.26 | 49.16 | 58.46 |
| Oct | 312.8 | 1046.13 | 312.37 | 140.76 | 140.57 | 156.92 |
| Nov | 243.54 | 769.73 | 242.96 | 109.6 | 109.33 | 115.46 |
| Dec | 345.02 | 1076.6 | 348.24 | 155.26 | 156.71 | 161.49 |
Table A5.
Monthly grid usage reduction for CP load using three strategies at SHAC.
Table A5.
Monthly grid usage reduction for CP load using three strategies at SHAC.
| Months | Actual Load (kWh) | Grid Usage-CA (kWh) | Reduction (%) | Grid Usage-IC (kWh) | Reduction (%) | Grid Usage-SA (kWh) | Reduction (%) |
|---|---|---|---|---|---|---|---|
| Dec | 236.43 | 160.53 | 32.11 | 165.83 | 29.87 | 190.99 | 19.23 |
| Jan | 268.89 | 188.55 | 29.88 | 186.18 | 30.77 | 214.8 | 20.12 |
| Feb | 267.72 | 183.6 | 31.42 | 168.48 | 37.07 | 215.69 | 19.44 |
| Mar | 307.72 | 224.33 | 27.1 | 205.96 | 33.07 | 263.11 | 14.5 |
| Apr | 314.92 | 305.78 | 2.91 | 241.54 | 23.31 | 308.47 | 2.05 |
| May | 340.41 | 332.36 | 2.37 | 272.35 | 20 | 334.71 | 1.68 |
| Jun | 338.46 | 331.53 | 2.05 | 282.89 | 16.42 | 334.63 | 1.14 |
| Jul | 328.73 | 295.28 | 10.18 | 268.56 | 18.31 | 292.17 | 11.13 |
| Aug | 321.38 | 314.25 | 2.22 | 271.59 | 15.5 | 317.08 | 1.34 |
Table A6.
Total monthly excess energy and costs obtained from three strategies at SHAC.
Table A6.
Total monthly excess energy and costs obtained from three strategies at SHAC.
| Months | Excess-IC (kWh) | Excess-CA (kWh) | Excess-SA (kWh) | Cost IC ($) | Cost SA ($) | Cost CA ($) |
|---|---|---|---|---|---|---|
| Dec | 228.37 | 327.81 | 175.62 | 34.26 | 26.35 | 49.18 |
| Jan | 221.41 | 350.99 | 193.06 | 33.22 | 28.96 | 52.65 |
| Feb | 233.24 | 407.83 | 279.92 | 34.99 | 41.99 | 61.18 |
| Mar | 254.91 | 398.69 | 242.37 | 38.24 | 36.36 | 59.81 |
| Apr | 206.72 | 306.41 | 148.47 | 31.01 | 22.27 | 45.97 |
| May | 184.42 | 302.15 | 155.05 | 27.67 | 23.26 | 45.33 |
| Jun | 124.23 | 236.51 | 100.6 | 18.64 | 15.09 | 35.48 |
| Jul | 118.48 | 267.42 | 100.27 | 17.78 | 15.04 | 40.12 |
| Aug | 167.11 | 308.43 | 141.81 | 25.07 | 21.28 | 46.27 |
References
- IRENA. Renewable Energy Statistics Report 2020; IRENA: Abu Dhabi, UAE, 2020; Available online: https://www.irena.org/publications/2020/Jul/Renewable-energy-statistics-2020 (accessed on 5 November 2020).
- IEEFA. Fitch Solutions: Global Installed Solar Capacity Will Climb 125% in Next 10 Years. IEEFA, 2020. Available online: https://ieefa.org/fitch-solutions-global-installed-solar-capacity-will-climb-125-in-next-10-years/ (accessed on 5 November 2020).
- Zsiborács, H.; Baranyai, N.H.; Vincze, A.; Háber, I.; Pintér, G. Economic and Technical Aspects of Flexible Storage Photovoltaic Systems in Europe. Energies 2018, 11, 1445. [Google Scholar] [CrossRef]
- Syed, M.M.; Hansen, P.; Morrison, G.M. Performance of a shared solar and battery storage system in an Australian apartment building. Energy Build. 2020, 225, 110321. [Google Scholar] [CrossRef]
- Li, H.X.; Edwards, D.; Hosseini, M.R.; Costin, G.P. A review on renewable energy transition in Australia: An updated depiction. J. Clean. Prod. 2020, 242, 118475. [Google Scholar] [CrossRef]
- Wilkinson, S.; Davidson, M.; Morrison, G.M. Historical transitions of Western Australia’s electricity system, 1880–2016. Environ. Innov. Soc. Transit. 2020, 34, 151–164. [Google Scholar] [CrossRef]
- Wilkinson, S.; Morrison, G.M. Enablers of an Electricity System Transition. In Proceedings of the International Conference on Sustainability in Energy and Buildings, Gold Coast, Australia, 20–22 June 2018; Springer: Cham, Switzerland, 2018; pp. 464–477. [Google Scholar]
- Foster, S.; Hooper, P.; Kleeman, A.; Martino, E.; Giles-Corti, B. The high life: A policy audit of apartment design guidelines and their potential to promote residents’ health and wellbeing. Cities 2020, 96, 102420. [Google Scholar] [CrossRef]
- Ren, Z.; Grozev, G.; Higgins, A. Modelling impact of PV battery systems on energy consumption and bill savings of Australian houses under alternative tariff structures. Renew. Energy 2016, 89, 317–330. [Google Scholar] [CrossRef]
- Goop, J.; Nyholm, E.; Odenberger, M.; Johnsson, F. Impact of electricity market feedback on investments in solar photovoltaic and battery systems in Swedish single-family dwellings. Renew. Energy 2019, 163, 1078–1091. [Google Scholar] [CrossRef]
- Nyholm, E.; Goop, J.; Odenberger, M.; Johnsson, F. Solar photovoltaic-battery systems in Swedish households—Self-consumption and self-sufficiency. Appl. Energy 2016, 183, 148–159. [Google Scholar] [CrossRef]
- Jones, P.; Li, X.; Perisoglou, E.; Patterson, J. Five energy retrofit houses in South Wales. Energy Build. 2017, 154, 335–342. [Google Scholar] [CrossRef]
- Sharma, V.; Haque, M.H.; Aziz, S.M. Comparative Evaluation of Alternative Tariffs on Energy Cost of Households with PV and Battery. In Proceedings of the 29th Australasian Universities Power Engineering Conference (AUPEC), Momi Bay, Fiji, 26–29 November 2019; pp. 1–6. [Google Scholar]
- Byrne, J.; Taylor, M.; Green, J. Josh’s Battery-a more even relationship with the grid. Renew. Energy Environ. Sustain. 2017, 2, 1–6. [Google Scholar] [CrossRef]
- Roberts, M.B.; Bruce, A.; MacGill, I. A comparison of arrangements for increasing self-consumption and maximising the value of distributed photovoltaics on apartment buildings. Sol. Energy 2019, 193, 372–386. [Google Scholar] [CrossRef]
- Syed, M.M.; Morrison, G.M.; Darbyshire, J. Shared Solar and Battery Storage Configuration Effectiveness for Reducing the Grid Reliance of Apartment Complexes. Energies 2020, 13, 4820. [Google Scholar] [CrossRef]
- Altmann, E. Apartments, Co-ownership and Sustainability: Implementation Barriers for Retrofitting the Built Environment. J. Environ. Policy Plan. 2013, 16, 437–457. [Google Scholar] [CrossRef]
- Li, J.; Ng, S.T.; Skitmore, M. Review of low-carbon refurbishment solutions for residential buildings with particular reference to multi-story buildings in Hong Kong. Renew. Sustain. Energy Rev. 2017, 73, 393–407. [Google Scholar] [CrossRef]
- Susowake, Y.; Masrur, H.; Yabiku, T.; Senjyu, T.; Howlader, A.M.; Abdel-Akher, M.; Hemeida, A.M. A multi-objective optimization approach towards a Proposed Smart Apartment with Demand-Response in Japan. Energies 2019, 13, 127. [Google Scholar] [CrossRef]
- Roberts, M.B.; Bruce, A.; MacGill, I. PV for Apartment Buildings: Which Side of the Meter? In Proceedings of the Asia Pacific Solar Research Conference, Melbourne, Australia, 5–7 December 2017. [Google Scholar]
- Roberts, M.B.; Huxham, G.; Bruce, A.; MacGill, I.; Strata, A.E. Using PV to help meet Common Property Energy Demand in Residential Apartment Buildings. In Proceedings of the Australian Summer Study on Energy Productivity, Sydney, Australia, 24–26 February 2016. [Google Scholar]
- Valančius, K.; Mikučionienė, R. Solar energy as a tool of renovating soviet-type multi apartment buildings. Sol. Energy 2020, 198, 93–100. [Google Scholar] [CrossRef]
- Fleischhacker, A.; Auer, H.; Lettner, G. Botterud, Sharing solar PV and energy storage in apartment buildings: Resource Allocation and Pricing. IEEE Trans. Smart Grid 2019, 10, 3963–3973. [Google Scholar] [CrossRef]
- Chen, Z.; Xu, P.; Chen, Y. A Peer-to-Peer Electricity System and Its Simulation; IOP Conference Series: Earth and Environmental Science; IOP Publishing: Bristol, UK, 2019; Volume 238, p. 012081. [Google Scholar] [CrossRef]
- Hayes, B.; Thakur, S.; Breslin, J.G. Co-simulation of electricity distribution networks and peer to peer energy trading platforms. Int. J. Electr. Power Energy Syst. 2020, 115, 105419. [Google Scholar] [CrossRef]
- Han, X.; Sun, L.; Tao, Y.; Zhao, J.; Wang, G.; Yuan, D. Distributed Energy-Sharing Strategy for Peer-to-Peer Microgrid System. J. Energy Eng. 2020, 146, 04020033. [Google Scholar] [CrossRef]
- Zhang, C.; Wu, J.; Zhou, Y.; Cheng, M.; Long, C. Peer-to-Peer energy trading in a Microgrid. Appl. Energy 2018, 220, 1–12. [Google Scholar] [CrossRef]
- Liu, N.; Yu, X.; Wang, C.; Wang, J. Energy Sharing Management for Microgrids With PV Prosumers: A Stackelberg Game Approach. IEEE Trans. Ind. Inf. 2017, 13, 1088–1098. [Google Scholar] [CrossRef]
- Sajjad, I.A.; Manganelli, M.; Martirano, L.; Napoli, R.; Chicco, G.; Parise, G. Net metering benefits for residential buildings: A case study in Italy. In Proceedings of the IEEE 15th International Conference on Environment and Electrical Engineering (EEEIC), Rome, Italy, 10–13 June 2015; pp. 1647–1652. [Google Scholar]
- Malaviya, S.; Krishnan, S.; Cibi, S.; Kajol; Nath, S.; Krishnan, D.S. Assessing Clean Energy Opportunities Through Demand Aggregation in Bengaluru’s Apartment Buildings; World Resources Institute: Washington, DC, USA, 2020. [Google Scholar]
- Danielski, I. Energy Variations in Apartment Buildings Due to Different Shape Factors and Relative Size of Common Areas. In Proceedings of the World Renewable Energy Congress, Linköping, Sweden, 8–13 May 2011; Volume 57, pp. 1000–1007. [Google Scholar] [CrossRef]
- Choi, I.Y.; Cho, S.H.; Kim, J.T. Energy consumption characteristics of high-rise apartment buildings according to building shape and mixed-use development. Energy Build. 2012, 46, 123–131. [Google Scholar] [CrossRef]
- O’Brien, W.T.; Kennedy, C.A.; Athienitis, A.K.; Kesik, T. The relationship between net energy use and the urban density of solar buildings. Environ. Plan. B Plan. Des. 2010, 37, 1002–1021. [Google Scholar] [CrossRef]
- Ao, T.; Nagai, H.; Iwata, T.; Hitsuda, N.; Yamaha, M.; Shuku, M. A study on electric power consumption of common space in multiple dwelling houses. J. Environ. Eng. 2011, 76, 1017–1023. [Google Scholar] [CrossRef][Green Version]
- Dewees, D.; Tombe, T. The impact of sub-metering on condominium electricity demand. Can. Public Policy 2011, 37, 435–457. [Google Scholar] [CrossRef]
- Danielski, I. Large variations in specific final energy use in Swedish apartment buildings: Causes and solutions. Energy Build. 2012, 49, 276–285. [Google Scholar] [CrossRef]
- Hamburg, A.; Kuusk, K.; Mikola, A.; Kalamees, T. Realisation of energy performance targets of an old apartment building renovated to nZEB. Energy 2020, 194, 116874. [Google Scholar] [CrossRef]
- Rolim, C.; Gomes, R. Citizen Engagement in Energy Efficiency Retrofit of Public Housing Buildings: A Lisbon Case Study. In Sustainability in Energy and Buildings; Springer: Singapore, 2019; pp. 421–431. [Google Scholar]
- Hevko, B. Promising Projects of Energy Soving in Housing and Communal Services of Ukraine. Adv. Sci. J. 2015, 103–105. [Google Scholar] [CrossRef]
- Zimmermann, J.P. End-Use Metering Campaign in 400 Households in Sweden-Assessment of the Potential Electricity Savings; Contract; ENERTECH: Chungju-si, Korea, 2009; pp. 5–2743. [Google Scholar]
- Rehman, W.U.; Bhatti, A.R.; Awan, A.B.; Sajjad, I.A.; Khan, A.A.; Bo, R.; Haroon, S.S.; Amin, S.; Tlili, I.; Oboreh-Snapps, O. The Penetration of Renewable and Sustainable Energy in Asia: A State-of-the-Art Review on Net-Metering. IEEE Access 2020, 8, 170364–170388. [Google Scholar] [CrossRef]
- Long, C.; Wu, J.; Zhou, Y.; Jenkins, N. Peer-to-peer energy sharing through a two-stage aggregated battery control in a community Microgrid. Appl. Energy 2018, 226, 261–276. [Google Scholar] [CrossRef]
- Cui, S.; Wang, Y.-W.; Shi, Y.; Xiao, J.-W. An Efficient Peer-to-Peer Energy-Sharing Framework for Numerous Community Prosumers. IEEE Trans. Ind. Inf. 2020, 16, 7402–7412. [Google Scholar] [CrossRef]
- Guerrero, J.; Chapman, A.; Verbic, G. Peer-to-Peer Energy Trading: A Case Study Considering Network Constraints. In Proceedings of the Asia-Pacific Solar Research Conference, Sydney, Australia, 4–6 December 2018. [Google Scholar]
- Li, J.; Wu, Z.; Gu, W.; Fu, H.; Zhang, X.-P. Aggregator service for PV and battery energy storage systems of residential building. CSEE J. Power Energy Syst. 2015, 1, 3–11. [Google Scholar] [CrossRef]
- Long, C.; Wu, J.; Zhang, C.; Thomas, L.; Cheng, M.; Jenkins, N. Peer-to-peer energy trading in a community microgrid. In Proceedings of the IEEE Power & Energy Society General Meeting, Chicago, IL, USA, 16–20 July 2017; pp. 1–5. [Google Scholar]
- Guerrero, J.; Chapman, A.C.; Verbic, G. Decentralized P2P Energy Trading Under Network Constraints in a Low-Voltage Network. IEEE Trans. Smart Grid 2019, 10, 5163–5173. [Google Scholar] [CrossRef]
- Akter, M.N.; Mahmud, M.A.; Haque, M.E.; Oo, A.M. A Transactive Energy Trading Framework for Community Microgrids in Residential Multi-Dwelling Apartment Buildings. In Proceedings of the IEEE Power & Energy Society General Meeting (PESGM), Atlanta, GA, USA, 4–8 August 2019; pp. 1–5. [Google Scholar] [CrossRef]
- Evermore-wgv. Solar Battery Innovation. News. 2018. Available online: http://www.evermorewgv.com.au/solar-powered-apartments-fremantle-wgv.html (accessed on 10 October 2020).
- Landcorp. Initiative Gen Y Project. Innovation through Demonstration. 2017. Available online: https://www.landcorp.com.au/innovation/wgv/initiatives/Gen-Y-House/ (accessed on 10 October 2020).
- Access-Housing. Solar to Power Access Housing’s White Gum Valley Development. News. 2016. Available online: https://www.accesshousing.org.au/solar-to-power-access-housings-white-gum-valley-development/ (accessed on 10 October 2020).
- Choudhry, A.; Dimobi, I.; Gould, Z.M.I. Blockchain Driven Platform for Energy Distribution in a Microgrid. In Data Privacy Management, Cryptocurrencies and Blockchain Technology; Springer: Berlin/Heidelberg, Germany, 2019; pp. 271–288. [Google Scholar]
- Hansen, P.; Morrison, G.M.; Zaman, A.U.; Liu, X. Smart technology needs smarter management: Disentangling the dynamics of digitalism in the governance of shared solar energy in Australia. Energy Res. Soc. Sci. 2020, 60, 101322. [Google Scholar] [CrossRef]
- Lee, W.Y.; Samsung SDI Co Ltd. Energy Storage System of Apartment Building, Integrated Power Management System, and Method of Controlling the System. U.S. Patent 8,766,590, 1 July 2014. [Google Scholar]
- Atia, H.R.; Shakya, A.; Tandukar, P.; Tamrakar, U.; Hansen, T.M.; Tonkoski, R. Efficiency analysis of AC coupled and DC coupled microgrids considering load profile variations. In Proceedings of the 2016 IEEE International Conference on Electro Information Technology (EIT), Grand Forks, ND, USA, 19–21 May 2016; pp. 0695–0699. [Google Scholar]
- He, J.; Yang, Y.; Vinnikov, D. Energy Storage for 1500 V Photovoltaic Systems: A Comparative Reliability Analysis of DC- and AC-Coupling. Energies 2020, 13, 3355. [Google Scholar] [CrossRef]
- Sandelic, M.; Sangwongwanich, A.; Blaabjerg, F. Reliability Evaluation of PV Systems with Integrated Battery Energy Storage Systems: DC-Coupled and AC-Coupled Configurations. Electronics 2019, 8, 1059. [Google Scholar] [CrossRef]
- Zafar, R.; Mahmood, A.; Razzaq, S.; Ali, W.; Naeem, U.; Shehzad, K. Prosumer based energy management and sharing in smart grid. Renew. Sustain. Energy Rev. 2018, 82, 1675–1684. [Google Scholar] [CrossRef]
- Leonard, M.D.; Michaelides, E.E. Grid-independent residential buildings with renewable energy sources. Energy 2018, 148, 448–460. [Google Scholar] [CrossRef]
Publisher’s Note: MDPI stays neutral with regard to jurisdictional claims in published maps and institutional affiliations. |
© 2020 by the authors. Licensee MDPI, Basel, Switzerland. This article is an open access article distributed under the terms and conditions of the Creative Commons Attribution (CC BY) license (http://creativecommons.org/licenses/by/4.0/).










