A Method to Improve Torque Density in a Flux-Switching Permanent Magnet Machine
Abstract
1. Introduction
2. Model of Machines
3. Performance Comparisons
3.1. No-Load Performance
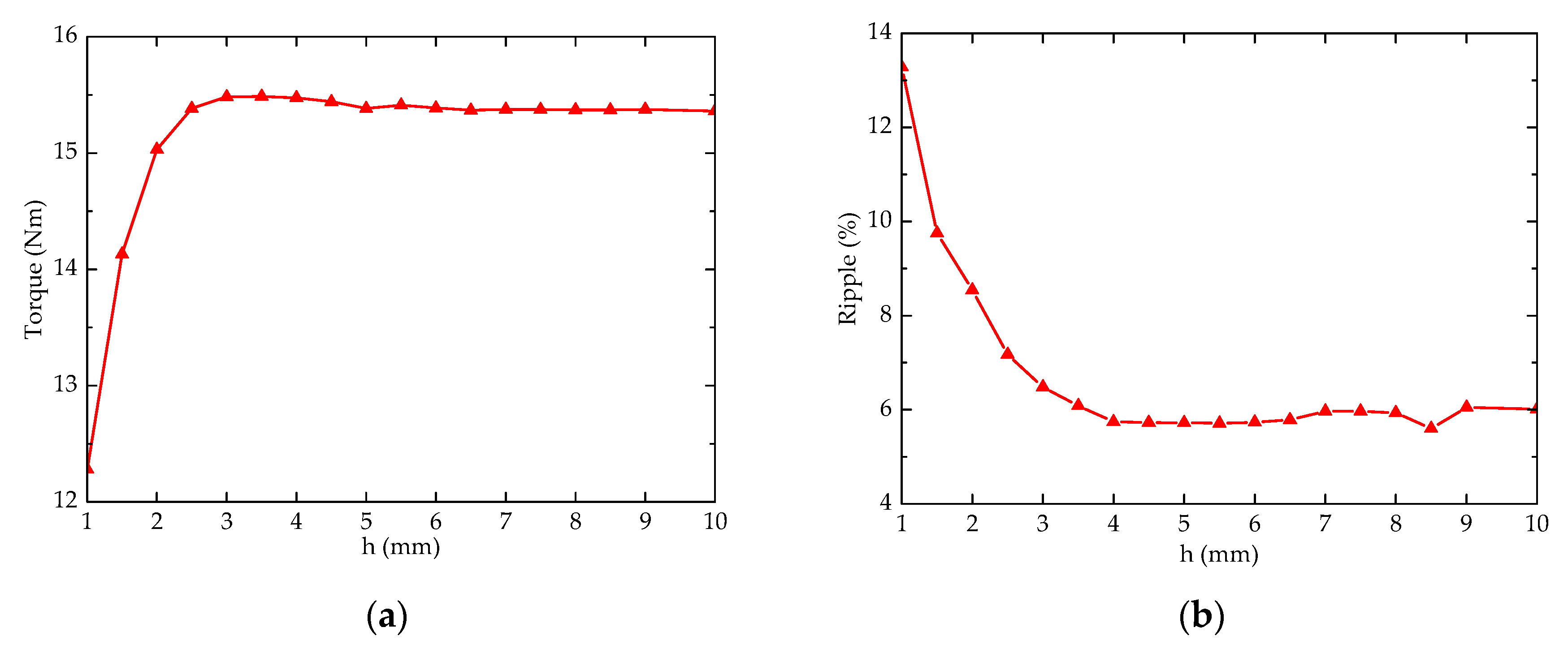
3.2. Torque Performance
4. Conclusions
Author Contributions
Funding
Conflicts of Interest
References
- Hoang, E.; Ahmed, B.; Lucidarme, J. Switching flux permanent magnet polyphased synchronous machines. In Proceedings of the European Conference Power Electrinics and Applications, Trondheim, Norway, 8–10 September 1997; pp. 903–908. [Google Scholar]
- Wu, Z.Z.; Zhu, Z.Q. Analysis of air-gap field modulation and magnetic gearing effects in switched flux permanent magnet machines. IEEE Trans. Magn. 2015, 51, 1–12. [Google Scholar] [CrossRef]
- Hua, W.; Cheng, M.; Zhu, Z.Q.; Howe, D. Analysis and optimization of back EMF waveform of a flux-switching permanent magnet motor. IEEE Trans. Energy Convers. 2008, 23, 727–733. [Google Scholar] [CrossRef]
- Chen, J.T.; Zhu, Z.Q. Winding configurations and optimal stator and rotor pole combination of flux-switching PM brushless AC machines. IEEE Trans. Energy Convers. 2010, 25, 293–302. [Google Scholar] [CrossRef]
- Xiang, Z.; Zhu, X.; Quan, L.; Du, Y.; Zhang, C.; Fan, D. Multilevel design optimization and operation of a brushless double mechanical port flux-switching permanent-magnet motor. IEEE Trans. Ind. Electron. 2016, 63, 6042–6054. [Google Scholar] [CrossRef]
- Zhou, Y.J.; Zhu, Z.Q. Torque density and magnet usage efficiency enhancement of sandwiched switched flux permanent magnet machines using V-shaped magnets. IEEE Trans. Magn. 2013, 49, 3834–3837. [Google Scholar] [CrossRef]
- Zhao, G.; Hua, W. Comparative study between a novel multi-tooth and a V-shaped flux-switching permanent magnet machines. IEEE Trans. Magn. 2019, 55, 1–8. [Google Scholar] [CrossRef]
- Guo, X.; Wu, S.; Fu, W.N.; Liu, Y.; Wang, Y.; Zeng, P. Control of a dual-stator flux-modulated motor for electric vehicles. Energies 2016, 9, 517. [Google Scholar] [CrossRef]
- Guo, X.; Wang, Q.; Shang, R.; Chen, F.; Fu, W.; Hua, W. Design and analysis of a novel synthetic slot dual-PM machine. IEEE Access 2019, 7, 29916–29923. [Google Scholar] [CrossRef]
- Zhu, X.; Hua, W.; Cheng, M. Cogging torque minimization in flux-switching permanent magnet machines by tooth chamfering. In Proceedings of the IEEE Energy Conversion Congress and Exposition, Milwaukee, WI, USA, 18–22 September 2016; pp. 1–7. [Google Scholar]
- Zhu, X.; Hua, W.; Wu, Z.; Huang, W.; Zhang, H.; Cheng, M. Analytical approach for cogging torque reduction in flux-switching permanent magnet machines based on magnetomotive force-permeance model. IEEE Trans. Ind. Electron. 2018, 65, 1965–1979. [Google Scholar] [CrossRef]











| Items | Initial | Novel |
|---|---|---|
| Stator coils number | 6 | 6 |
| Rotor teeth number | 17 | 17 |
| Stack length (mm) | 75 | 75 |
| Stator outer diameter (mm) | 130 | 130 |
| Stator inner diameter (mm) | 70 | 70 |
| Air-gap length (mm) | 0.35 | 0.35 |
| Slot package factor (kpf) | 0.45 | 0.45 |
| Machine volume (m3) | 9.95 × 10−4 | 9.95 × 10−4 |
| Rated speed (r/min) | 1500 | 1500 |
| Rated current density (A/mm2) | 5 | 5 |
| PM type | N35SH | N35SH |
| PM volume (mm3) | 63,900 | 77,400 |
| Remnant Br (T) | 1.2 | 1.2 |
| Coercivity Hc (kA/m) | 909 | 909 |
| Stator slot area (mm2) | 408 | 408 |
| Coil turns | 73 | 73 |
| Coil number per phase | 2 | 2 |
| Items | Initial | Novel |
|---|---|---|
| Amplitude of fundamental phase back-EMF (V) | 176.1 | 200.6 |
| Total harmonic distribution (THD) of phase back-EMF | 5.7% | 4.7% |
| Average torque (Nm) | 13.04 | 15.38 |
| Torque ripple | 8.8% | 5.7% |
| Ratio of torque to machine volume (Nm/m3) | 13,169 | 15,530 |
| Efficiency at 5 A/mm2 and 1500 r/min | 0.877 | 0.897 |
© 2020 by the authors. Licensee MDPI, Basel, Switzerland. This article is an open access article distributed under the terms and conditions of the Creative Commons Attribution (CC BY) license (http://creativecommons.org/licenses/by/4.0/).
Share and Cite
Cao, J.; Guo, X.; Fu, W.; Wang, R.; Liu, Y.; Lin, L. A Method to Improve Torque Density in a Flux-Switching Permanent Magnet Machine. Energies 2020, 13, 5308. https://doi.org/10.3390/en13205308
Cao J, Guo X, Fu W, Wang R, Liu Y, Lin L. A Method to Improve Torque Density in a Flux-Switching Permanent Magnet Machine. Energies. 2020; 13(20):5308. https://doi.org/10.3390/en13205308
Chicago/Turabian StyleCao, Junshuai, Xinhua Guo, Weinong Fu, Rongkun Wang, Yulong Liu, and Liaoyuan Lin. 2020. "A Method to Improve Torque Density in a Flux-Switching Permanent Magnet Machine" Energies 13, no. 20: 5308. https://doi.org/10.3390/en13205308
APA StyleCao, J., Guo, X., Fu, W., Wang, R., Liu, Y., & Lin, L. (2020). A Method to Improve Torque Density in a Flux-Switching Permanent Magnet Machine. Energies, 13(20), 5308. https://doi.org/10.3390/en13205308

