Modeling Cost Saving and Innovativeness for Blockchain Technology Adoption by Energy Management
Abstract
1. Introduction
- RQ1.
- What are the aspects that drive the attention of the energy sector to implement distributed ledger technology?
- RQ2.
- Among the factors, which has a better impact on the disruptive technology acceptance intention?
2. Literature Review
2.1. Distributed Ledger Technology
2.2. Blockchain in Energy Sector
2.3. Technology Adoption Model
2.4. TAM
3. Proposed Model
3.1. Hypothesis Development
3.1.1. Cost Saving
3.1.2. Innovativeness
4. Research Methodology
4.1. Data Collection
4.2. Structural Equation Modeling
4.3. Common Method Bias Issues
5. Results
5.1. Measurement Model
5.1.1. Construct Reliability
5.1.2. Discriminant Validity
5.2. Structural Model
5.2.1. Goodness of Model Fit
5.2.2. Structural Model Assessment
6. Discussion
6.1. Major Findings
6.2. Theoretical Implications
6.3. Practical Implication
6.4. Limitations and Conclusions
Author Contributions
Funding
Acknowledgments
Conflicts of Interest
References
- Jiang, Y. Total factor productivity, pollution and ‘green’economic growth in China. J. Int. Dev. 2015, 27, 504–515. [Google Scholar] [CrossRef]
- Chen, C.; Lan, Q.; Gao, M.; Sun, Y. Green total factor productivity growth and its determinants in China’s industrial economy. Sustainability 2018, 10, 1052. [Google Scholar] [CrossRef]
- Brilliantova, V.; Thurner, T.W. Blockchain and the future of energy. Technol. Soc. 2019, 57, 38–45. [Google Scholar] [CrossRef]
- Kamran, M.; Fazal, M.R.; Mudassar, M. Towards empowerment of the renewable energy sector in Pakistan for sustainable energy evolution: SWOT analysis. Renew. Energy 2020, 146, 543–558. [Google Scholar] [CrossRef]
- Solangi, Y.A.; Tan, Q.; Mirjat, N.H.; Ali, S. Evaluating the strategies for sustainable energy planning in Pakistan: An integrated SWOT-AHP and Fuzzy-TOPSIS approach. J. Clean. Prod. 2019, 236, 117655. [Google Scholar] [CrossRef]
- Zhang, Y.-J.; Hao, J.-F. Carbon emission quota allocation among China’s industrial sectors based on the equity and efficiency principles. Ann. Oper. Res. 2017, 255, 117–140. [Google Scholar] [CrossRef]
- Di Silvestre, M.L.; Gallo, P.; Guerrero, J.M.; Musca, R.; Sanseverino, E.R.; Sciumè, G.; Vásquez, J.C.; Zizzo, G. Blockchain for power systems: Current trends and future applications. Renew. Sustain. Energy Rev. 2020, 119, 109585. [Google Scholar] [CrossRef]
- Ahl, A.; Yarime, M.; Goto, M.; Chopra, S.S.; Kumar, N.M.; Tanaka, K.; Sagawa, D. Exploring blockchain for the energy transition: Opportunities and challenges based on a case study in Japan. Renew. Sustain. Energy Rev. 2020, 117, 109488. [Google Scholar] [CrossRef]
- Ruben, R.B.; Vinodh, S.; Asokan, P. Implementation of Lean Six Sigma framework with environmental considerations in an Indian automotive component manufacturing firm: A case study. Prod. Plan. Control 2017, 28, 1193–1211. [Google Scholar] [CrossRef]
- Hansen, P.; Liu, X.; Morrison, G. Agent-based modelling and socio-technical energy transitions: A systematic literature review. Energy Res. Soc. Sci. 2019, 49, 41–52. [Google Scholar] [CrossRef]
- Bheemaiah, K. The Blockchain Alternative: Rethinking Macroeconomic Policy and Economic Theory; Apress: New York, NY, USA, 2017. [Google Scholar]
- Griffoli, T.M.; Peria, M.M.; Agur, I.; Ari, A.; Kiff, J.; Popescu, A.; Rochon, C. Casting light on central bank digital currency. IMF Staff Discuss. Notes 2018. [Google Scholar] [CrossRef]
- Andoni, M.; Robu, V.; Flynn, D.; Abram, S.; Geach, D.; Jenkins, D.; McCallum, P.; Peacock, A.D. Blockchain technology in the energy sector: A systematic review of challenges and opportunities. Renew. Sustain. Energy Rev. 2019, 100, 143–174. [Google Scholar] [CrossRef]
- Camarinha-Matos, L.M. Collaborative smart grids–A survey on trends. Renew. Sustain. Energy Rev. 2016, 65, 283–294. [Google Scholar] [CrossRef]
- Wu, J.; Tran, N.K. Application of blockchain technology in sustainable energy systems: An overview. Sustainability 2018, 10, 3067. [Google Scholar] [CrossRef]
- Mengelkamp, E.; Gärttner, J.; Rock, K.; Kessler, S.; Orsini, L.; Weinhardt, C. Designing microgrid energy markets: A case study: The Brooklyn Microgrid. Appl. Energy 2018, 210, 870–880. [Google Scholar] [CrossRef]
- Sabounchi, M.; Wei, J. Towards resilient networked microgrids: Blockchain-enabled peer-to-peer electricity trading mechanism. In Proceedings of the 2017 IEEE Conference on Energy Internet and Energy System Integration (EI2), Beijing, China, 26–28 November 2017; pp. 1–5. [Google Scholar]
- Mingxiao, D.; Xiaofeng, M.; Zhe, Z.; Xiangwei, W.; Qijun, C. A review on consensus algorithm of blockchain. In Proceedings of the 2017 IEEE International Conference on Systems, Man, and Cybernetics (SMC), Banff, AB, Canada, 5–8 October 2017; pp. 2567–2572. [Google Scholar]
- Cohn, A.; West, T.; Parker, C. Smart after all: Blockchain, smart contracts, parametric insurance, and smart energy grids. Georget. Law Technol. Rev. 2017, 1, 273–304. [Google Scholar]
- Teufel, B.; Sentic, A.; Barmet, M. Blockchain energy: Blockchain in future energy systems. J. Electr. Sci. Technol. 2019, 17, 100011. [Google Scholar] [CrossRef]
- Miraz, M.H.; Ali, M. Applications of blockchain technology beyond cryptocurrency. arXiv 2018, arXiv:1801.03528. [Google Scholar] [CrossRef]
- Szabo, N. Formalizing and securing relationships on public networks. First Monday 1997. [Google Scholar] [CrossRef]
- Li, Y.; Yang, W.; He, P.; Chen, C.; Wang, X. Design and management of a distributed hybrid energy system through smart contract and blockchain. Appl. Energy 2019, 248, 390–405. [Google Scholar] [CrossRef]
- Cali, U.; Fifield, A. Towards the decentralized revolution in energy systems using blockchain technology. Int. J. Smart Grid Clean Energy 2019, 8, 245–256. [Google Scholar] [CrossRef]
- Zhao, Y.; Peng, K.; Xu, B.; Liu, Y.; Xiong, W.; Han, Y. Applied engineering programs of energy blockchain in US. Energy Proc. 2019, 158, 2787–2793. [Google Scholar] [CrossRef]
- Albrecht, S.; Reichert, S.; Schmid, J.; Strüker, J.; Neumann, D.; Fridgen, G. Dynamics of blockchain implementation-a case study from the energy sector. In Proceedings of the 51st Hawaii International Conference on System Sciences, Waikoloa Village, HI, USA, 3–6 January 2018. [Google Scholar]
- Davis, F.D. Perceived usefulness, perceived ease of use, and user acceptance of information technology. MIS Quart. 1989, 319–340. [Google Scholar] [CrossRef]
- Globerson, S.; Maggard, M.J. A conceptual model of self-service. Int. J. Oper. Prod. Manag. 1991. [Google Scholar] [CrossRef]
- Parasuraman, A. Technology Readiness Index (TRI) a multiple-item scale to measure readiness to embrace new technologies. J. Serv. Res. 2000, 2, 307–320. [Google Scholar] [CrossRef]
- Nakamoto, S. Re: Bitcoin P2P e-cash paper. In The Cryptography Mailing List; Nakamoto Institute: Austin, TX, USA, 2008. [Google Scholar]
- Lin, I.-C.; Liao, T.-C. A survey of blockchain security issues and challenges. IJ Netw. Secur. 2017, 19, 653–659. [Google Scholar]
- Bashir, I. Mastering Blockchain: Distributed Ledger Technology, Decentralization, and Smart Contracts Explained; Packt Publishing Ltd.: Birmingham, UK, 2018. [Google Scholar]
- Ølnes, S.; Ubacht, J.; Janssen, M. Blockchain in Government: Benefits and Implications of Distributed Ledger Technology for Information Sharing; Elsevier: Amsterdam, The Netherlands, 2017. [Google Scholar]
- Bettio, M.; Bruse, F.; Franke, A.; Jakoby, T.; Schärf, D. Hyperledger fabric as a blockchain framework in the financial industry. In The Impact of Digital Transformation and FinTech on the Finance Professional; Springer: Berlin, Germany, 2019; pp. 29–44. [Google Scholar]
- Cong, L.W.; He, Z. Blockchain disruption and smart contracts. Rev. Financ. Stud. 2019, 32, 1754–1797. [Google Scholar] [CrossRef]
- Levy, K.E. Book-smart, not street-smart: Blockchain-based smart contracts and the social workings of law. Engag. Sci. Technol. Soc. 2017, 3, 1–15. [Google Scholar] [CrossRef]
- Sun, M.; Zhang, J. Research on the application of block chain big data platform in the construction of new smart city for low carbon emission and green environment. Comp. Commun. 2020, 149, 332–342. [Google Scholar] [CrossRef]
- Thakre, A.; Thabtah, F.; Shahamiri, S.R.; Hammoud, S. A novel block chain technology publication model proposal. Appl. Comput. Inf. 2019. [Google Scholar] [CrossRef]
- Tapscott, A.; Tapscott, D. How blockchain is changing finance. Harv. Bus. Rev. 2017, 1, 2–5. [Google Scholar]
- Macrinici, D.; Cartofeanu, C.; Gao, S. Smart contract applications within blockchain technology: A systematic mapping study. Telemat. Inf. 2018, 35, 2337–2354. [Google Scholar] [CrossRef]
- Tang, H.; Shi, Y.; Dong, P. Public blockchain evaluation using entropy and TOPSIS. Exp. Syst. Appl. 2019, 117, 204–210. [Google Scholar] [CrossRef]
- Wright, A.; De Filippi, P. Decentralized blockchain technology and the rise of lex cryptographia. SSRN 2015. [Google Scholar] [CrossRef]
- Lund, H.; Mathiesen, B.V. Energy system analysis of 100% renewable energy systems—The case of Denmark in years 2030 and 2050. Energy 2009, 34, 524–531. [Google Scholar] [CrossRef]
- Zhu, S.; Song, M.; Lim, M.K.; Wang, J.; Zhao, J. The development of energy blockchain and its implications for China’s energy sector. Resour. Policy 2020, 66, 101595. [Google Scholar] [CrossRef]
- Sikorski, J.J.; Haughton, J.; Kraft, M. Blockchain technology in the chemical industry: Machine-to-machine electricity market. Appl. Energy 2017, 195, 234–246. [Google Scholar] [CrossRef]
- Pop, C.; Cioara, T.; Antal, M.; Anghel, I.; Salomie, I.; Bertoncini, M. Blockchain based decentralized management of demand response programs in smart energy grids. Sensors 2018, 18, 162. [Google Scholar] [CrossRef]
- Mollah, M.B.; Zhao, J.; Niyato, D.; Lam, K.-Y.; Zhang, X.; Ghias, A.M.; Koh, L.H.; Yang, L. Blockchain for future smart grid: A comprehensive survey. IEEE Internet Things J. 2020. [Google Scholar] [CrossRef]
- Thakur, S.; Breslin, J.G. Peer to peer energy trade among microgrids using blockchain based distributed coalition formation method. Technol. Econ. Smart Grids Sustain. Energy 2018, 3, 5. [Google Scholar] [CrossRef]
- Su, Z.; Wang, Y.; Xu, Q.; Fei, M.; Tian, Y.-C.; Zhang, N. A secure charging scheme for electric vehicles with smart communities in energy blockchain. IEEE Internet Things J. 2018, 6, 4601–4613. [Google Scholar] [CrossRef]
- Mengelkamp, E.; Notheisen, B.; Beer, C.; Dauer, D.; Weinhardt, C. A blockchain-based smart grid: Towards sustainable local energy markets. Comp. Sci. Res. Dev. 2018, 33, 207–214. [Google Scholar] [CrossRef]
- Elmustapha, H.; Hoppe, T.; Bressers, H. Consumer renewable energy technology adoption decision-making; comparing models on perceived attributes and attitudinal constructs in the case of solar water heaters in Lebanon. J. Clean. Prod. 2018, 172, 347–357. [Google Scholar] [CrossRef]
- Cho, Y.; Shaygan, A.; Daim, T.U. Energy technology adoption: Case of solar photovoltaic in the Pacific Northwest USA. Sustain. Energy Technol. Assess. 2019, 34, 187–199. [Google Scholar] [CrossRef]
- Mejia, M.A.; Melo, J.D.; Zambrano-Asanza, S.; Padilha-Feltrin, A. Spatial-temporal growth model to estimate the adoption of new end-use electric technologies encouraged by energy-efficiency programs. Energy 2020, 191, 116531. [Google Scholar] [CrossRef]
- Szajna, B. Empirical evaluation of the revised technology acceptance model. Manag. Sci. 1996, 42, 85–92. [Google Scholar] [CrossRef]
- Lu, J.; Yu, C.S.; Liu, C.; Yao, J.E. Technology acceptance model for wireless Internet. Internet Res. 2003. [Google Scholar] [CrossRef]
- Pavlou, P.A. Consumer acceptance of electronic commerce: Integrating trust and risk with the technology acceptance model. Int. J. Electron. Commerce 2003, 7, 101–134. [Google Scholar]
- Larasati, N.; Santosa, P.I. Technology readiness and technology acceptance model in new technology implementation process in low technology SMEs. Int. J. Innov. Manag. Technol. 2017, 8, 113. [Google Scholar] [CrossRef]
- Venkatesh, V.; Davis, F.D. A theoretical extension of the technology acceptance model: Four longitudinal field studies. Manag. Sci. 2000, 46, 186–204. [Google Scholar] [CrossRef]
- Rezaei, R.; Ghofranfarid, M. Rural households’ renewable energy usage intention in Iran: Extending the unified theory of acceptance and use of technology. Renew. Energy 2018, 122, 382–391. [Google Scholar] [CrossRef]
- Yoon, C. Extending the TAM for Green IT: A normative perspective. Comp. Hum. Behav. 2018, 83, 129–139. [Google Scholar] [CrossRef]
- Zhao, Q.; Chen, C.-D.; Wang, J.-L. The effects of psychological ownership and TAM on social media loyalty: An integrated model. Telemat. Inf. 2016, 33, 959–972. [Google Scholar] [CrossRef]
- Grover, P.; Kar, A.K.; Janssen, M.; Ilavarasan, P.V. Perceived usefulness, ease of use and user acceptance of blockchain technology for digital transactions–insights from user-generated content on Twitter. Enterp. Inf. Syst. 2019, 13, 771–800. [Google Scholar] [CrossRef]
- Al-Rahmi, W.M.; Alzahrani, A.I.; Yahaya, N.; Alalwan, N.; Kamin, Y.B. Digital Communication: Information and Communication Technology (ICT) Usage for Education Sustainability. Sustainability 2020, 12, 5052. [Google Scholar] [CrossRef]
- Tumasjan, A.; Beutel, T. Blockchain-based decentralized business models in the sharing economy: A technology adoption perspective. In Business Transformation through Blockchain; Springer: Berlin, Germany, 2019; pp. 77–120. [Google Scholar]
- Nuryyev, G.; Wang, Y.-P.; Achyldurdyyeva, J.; Jaw, B.-S.; Yeh, Y.-S.; Lin, H.-T.; Wu, L.-F. Blockchain Technology Adoption Behavior and Sustainability of the Business in Tourism and Hospitality SMEs: An Empirical Study. Sustainability 2020, 12, 1256. [Google Scholar] [CrossRef]
- Schuetz, S.; Venkatesh, V. Blockchain, adoption, and financial inclusion in India: Research opportunities. Int. J. Inf. Manag. 2020, 52, 101936. [Google Scholar] [CrossRef]
- Davis, F.D.; Bagozzi, R.P.; Warshaw, P.R. User acceptance of computer technology: A comparison of two theoretical models. Manag. Sci. 1989, 35, 982–1003. [Google Scholar] [CrossRef]
- Ho, S.H.; Ko, Y.Y. Effects of self-service technology on customer value and customer readiness. Internet Res. 2008. [Google Scholar] [CrossRef]
- Pattansheti, M.; Kamble, S.S.; Dhume, S.M.; Raut, R.D. Development, measurement and validation of an integrated technology readiness acceptance and planned behaviour model for Indian mobile banking industry. Int. J. Bus. Inf. Syst. 2016, 22, 316–342. [Google Scholar]
- Yang, H.-D.; Yoo, Y. It’s all about attitude: Revisiting the technology acceptance model. Decis. Support Syst. 2004, 38, 19–31. [Google Scholar] [CrossRef]
- Kleijnen, M.; Wetzels, M.; De Ruyter, K. Consumer acceptance of wireless finance. J. Financ. Serv. Mark. 2004, 8, 206–217. [Google Scholar] [CrossRef]
- Wamba, S.F.; Queiroz, M.M.; Trinchera, L. Dynamics between blockchain adoption determinants and supply chain performance: An empirical investigation. Int. J. Prod. Econ. 2020, 107791. [Google Scholar] [CrossRef]
- Alamri, M.M.; Almaiah, M.A.; Al-Rahmi, W.M. Social Media Applications Affecting Students’ Academic Performance: A Model Developed for Sustainability in Higher Education. Sustainability 2020, 12, 6471. [Google Scholar] [CrossRef]
- Chen, S.; Chen, H. The influence of technology readiness on the theory of planned behavior with self-service technologies. In Proceedings of the WMSCI The 12th World Multi-Conference on Systemics, Cybernetics and Informatics, Orlando, FL, USA, 29 June–2 July 2008; Volume 6, pp. 85–90. [Google Scholar]
- Wang, Y.S.; Wang, Y.M.; Lin, H.H.; Tang, T.I. Determinants of user acceptance of Internet banking: An empirical study. Int. J. Serv. Ind. Manag. 2003. [Google Scholar] [CrossRef]
- Karamchandani, A.; Srivastava, S.K.; Srivastava, R.K. Perception-based model for analyzing the impact of enterprise blockchain adoption on SCM in the Indian service industry. Int. J. Inf. Manag. 2019, 102019. [Google Scholar] [CrossRef]
- Venkatesh, V.; Morris, M.G.; Davis, G.B.; Davis, F.D. User acceptance of information technology: Toward a unified view. MIS Q. 2003, 27, 425–478. [Google Scholar] [CrossRef]
- Folkinshteyn, D.; Lennon, M. Braving Bitcoin: A technology acceptance model (TAM) analysis. J. Inf. Technol. Case Appl. Res. 2016, 18, 220–249. [Google Scholar] [CrossRef]
- Guriting, P.; Ndubisi, N.O. Borneo online banking: Evaluating customer perceptions and behavioural intention. Manag. Res. News 2006. [Google Scholar] [CrossRef]
- Ajzen, I.; Fishbein, M. Handbook of Attitudes; Albarracín, D., Johnson, B.T., Zanna, M.P., Eds.; Erlbaum: Mahwah, NJ, USA, 2005. [Google Scholar]
- Taylor, S.; Todd, P.A. Understanding information technology usage: A test of competing models. Inf. Syst. Res. 1995, 6, 144–176. [Google Scholar] [CrossRef]
- Agarwal, R.; Prasad, J. The antecedents and consequents of user perceptions in information technology adoption. Decis. Support Syst. 1998, 22, 15–29. [Google Scholar] [CrossRef]
- Gefen, D.; Karahanna, E.; Straub, D.W. Inexperience and experience with online stores: The importance of TAM and trust. IEEE Trans. Eng. Manag. 2003, 50, 307–321. [Google Scholar] [CrossRef]
- Kamble, S.; Gunasekaran, A.; Arha, H. Understanding the Blockchain technology adoption in supply chains-Indian context. Int. J. Prod. Res. 2019, 57, 2009–2033. [Google Scholar] [CrossRef]
- Ding, X.; Verma, R.; Iqbal, Z. Self-service technology and online financial service choice. Int. J. Serv. Ind. Manag. 2007. [Google Scholar] [CrossRef]
- Meuter, M.L.; Ostrom, A.L.; Roundtree, R.I.; Bitner, M.J. Self-service technologies: Understanding customer satisfaction with technology-based service encounters. J. Mark. 2000, 64, 50–64. [Google Scholar] [CrossRef]
- Howard, M.; Worboys, C. Self-service–a contradiction in terms or customer-led choice? J. Consum. Behav. Int. Res. Rev. 2003, 2, 382–392. [Google Scholar] [CrossRef]
- Maggard, M.; Globerson, S. Employee Cross-Training: A Corporate Strategy for Increasing Productivity. In Toward the Factory of the Future; Springer: Berlin, Germany, 1985; p. 948. [Google Scholar]
- Kim, S.H. Moderating effects of job relevance and experience on mobile wireless technology acceptance: Adoption of a smartphone by individuals. Inf. Manag. 2008, 45, 387–393. [Google Scholar] [CrossRef]
- Museli, A.; Navimipour, N.J. A model for examining the factors impacting the near field communication technology adoption in the organizations. Kybernetes 2018. [Google Scholar] [CrossRef]
- Tashkandi, A.N.; Al-Jabri, I.M. Cloud computing adoption by higher education institutions in Saudi Arabia: An exploratory study. Cluster Comput. 2015, 18, 1527–1537. [Google Scholar] [CrossRef]
- Swan, M. Blockchain: Blueprint for a New Economy; O’Reilly Media, Inc.: Newton, MA, USA, 2015. [Google Scholar]
- Vasseur, V.; Kemp, R. The adoption of PV in the Netherlands: A statistical analysis of adoption factors. Renew. Sustain. Energy Rev. 2015, 41, 483–494. [Google Scholar] [CrossRef]
- Gallardo, G.; Hernantes, J.; Serrano, N. Designing SaaS for enterprise adoption based on task, company, and value-chain context. IEEE Internet Comput. 2018, 22, 37–45. [Google Scholar] [CrossRef]
- Godoe, P.; Johansen, T. Understanding adoption of new technologies: Technology readiness and technology acceptance as an integrated concept. J. Eur. Psychol. Stud. 2012, 3, 1. [Google Scholar] [CrossRef]
- Walczuch, R.; Lemmink, J.; Streukens, S. The effect of service employees’ technology readiness on technology acceptance. Inf. Manag. 2007, 44, 206–215. [Google Scholar] [CrossRef]
- Yi, Y.; Tung, L.L.; Wu, Z. Incorporating Technology Readiness (TR) into TAM: Are Individual Traits Important to Understand Technology Acceptance? DIGIT 2003 Proc. 2003, p. 2. Available online: https://aisel.aisnet.org/digit2003/2/ (accessed on 7 May 2020).
- Sun, S.; Cegielski, C.G.; Jia, L.; Hall, D.J. Understanding the factors affecting the organizational adoption of big data. J. Comp. Inf. Syst. 2018, 58, 193–203. [Google Scholar] [CrossRef]
- Yoon, J.; Talluri, S.; Yildiz, H.; Sheu, C. The value of Blockchain technology implementation in international trades under demand volatility risk. Int. J. Prod. Res. 2020, 58, 2163–2183. [Google Scholar] [CrossRef]
- Kuo, K.-M.; Liu, C.-F.; Ma, C.-C. An investigation of the effect of nurses’ technology readiness on the acceptance of mobile electronic medical record systems. BMC Med. Inform. Decis. Mak. 2013, 13, 88. [Google Scholar] [CrossRef]
- Allen, I.E.; Seaman, C.A. Likert scales and data analyses. Qual. Prog. 2007, 40, 64–65. [Google Scholar]
- Croasmun, J.T.; Ostrom, L. Using Likert-Type Scales in the Social Sciences. J. Adult Educ. 2011, 40, 19–22. [Google Scholar]
- Bentler, P.M.; Chou, C.-P. Practical issues in structural modeling. Sociol. Methods Res. 1987, 16, 78–117. [Google Scholar] [CrossRef]
- Sideridis, G.; Simos, P.; Papanicolaou, A.; Fletcher, J. Using structural equation modeling to assess functional connectivity in the brain: Power and sample size considerations. Educ. Psychol. Meas. 2014, 74, 733–758. [Google Scholar] [CrossRef]
- Chin, W.W. The partial least squares approach to structural equation modeling. Modern Methods Bus. Res. 1998, 295, 295–336. [Google Scholar]
- Lowry, P.B.; Gaskin, J. Partial least squares (PLS) structural equation modeling (SEM) for building and testing behavioral causal theory: When to choose it and how to use it. IEEE Trans. Prof. Commun. 2014, 57, 123–146. [Google Scholar] [CrossRef]
- Hwang, H.; Malhotra, N.K.; Kim, Y.; Tomiuk, M.A.; Hong, S. A comparative study on parameter recovery of three approaches to structural equation modeling. J. Mark. Res. 2010, 47, 699–712. [Google Scholar] [CrossRef]
- Hair, J.F.; Ringle, C.M.; Sarstedt, M. PLS-SEM: Indeed a silver bullet. J. Mark. Theory Pract. 2011, 19, 139–152. [Google Scholar] [CrossRef]
- Alalwan, N.; Al-Rahmi, W.M.; Alfarraj, O.; Alzahrani, A.; Yahaya, N.; Al-Rahmi, A.M. Integrated Three Theories to Develop a Model of Factors Affecting Students’ Academic Performance in Higher Education. IEEE Access 2019, 7, 98725–98742. [Google Scholar] [CrossRef]
- Warkentin, M.; Sharma, S.; Gefen, D.; Rose, G.M.; Pavlou, P. Social identity and trust in internet-based voting adoption. Govern. Inf. Quart. 2018, 35, 195–209. [Google Scholar] [CrossRef]
- Alenazy, W.M.; Al-Rahmi, W.M.; Khan, M.S. Validation of TAM model on social media use for collaborative learning to enhance collaborative authoring. IEEE Access 2019, 7, 71550–71562. [Google Scholar] [CrossRef]
- Aboelmaged, M.; Gebba, T.R. Mobile banking adoption: An examination of technology acceptance model and theory of planned behavior. Int. J. Bus. Res. Dev. 2013, 2, 1. [Google Scholar] [CrossRef]
- Wong, L.-W.; Leong, L.-Y.; Hew, J.-J.; Tan, G.W.-H.; Ooi, K.-B. Time to seize the digital evolution: Adoption of blockchain in operations and supply chain management among Malaysian SMEs. Int. J. Inform. Manag. 2020, 52, 101997. [Google Scholar] [CrossRef]
- Al-Rahmi, W.M.; Yahaya, N.; Aldraiweesh, A.A.; Alturki, U.; Alamri, M.M.; Saud, M.S.B.; Kamin, Y.B.; Alhamed, O.A. Big data adoption and knowledge management sharing: An empirical investigation on their adoption and sustainability as a purpose of education. IEEE Access 2019, 7, 47245–47258. [Google Scholar] [CrossRef]
- Lilliefors, H.W. On the Kolmogorov-Smirnov test for normality with mean and variance unknown. J. Am. Stat. Assoc. 1967, 62, 399–402. [Google Scholar] [CrossRef]
- Ryans, A.B. Estimating consumer preferences for a new durable brand in an established product class. J. Mark. Res. 1974, 11, 434–443. [Google Scholar] [CrossRef]
- Wallace, R.O.; Mellor, C. Nonresponse bias in mail accounting surveys: A pedagogical note. Br. Account. Rev. 1988, 20, 131–139. [Google Scholar] [CrossRef]
- Oppenheim, A. Questionnaire Design and Attitude Measurement Heinemann; Continuum: London, UK, 1966. [Google Scholar]
- Tan, G.W.-H.; Lee, V.-H.; Hew, J.-J.; Ooi, K.-B.; Wong, L.-W. The interactive mobile social media advertising: An imminent approach to advertise tourism products and services? Telemat. Inform. 2018, 35, 2270–2288. [Google Scholar] [CrossRef]
- Wong, C.-H.; Tan, G.W.-H.; Tan, B.-I.; Ooi, K.-B. Mobile advertising: The changing landscape of the advertising industry. Telemat. Inform. 2015, 32, 720–734. [Google Scholar] [CrossRef]
- Chuah, S.H.-W.; Marimuthu, M.; Kandampully, J.; Bilgihan, A. What drives Gen Y loyalty? Understanding the mediated moderating roles of switching costs and alternative attractiveness in the value-satisfaction-loyalty chain. J. Retail. Consum. Serv. 2017, 36, 124–136. [Google Scholar] [CrossRef]
- Hair, J.F., Jr.; Hult, G.T.M.; Ringle, C.; Sarstedt, M. A Primer on Partial Least Squares Structural Equation Modeling (PLS-SEM); Sage Publications: Thousand Oaks, CA, USA, 2016. [Google Scholar]
- Fornell, C.; Larcker, D.F. Structural Equation Models with Unobservable Variables and Measurement Error: Algebra and Statistics; Sage Publications Sage CA: Los Angeles, CA, USA, 1981. [Google Scholar]
- Wong, K.K.-K. Partial least squares structural equation modeling (PLS-SEM) techniques using SmartPLS. Mark. Bull. 2013, 24, 1–32. [Google Scholar]
- Xie, Q.; Song, W.; Peng, X.; Shabbir, M. Predictors for e-government adoption: Integrating TAM, TPB, trust and perceived risk. Electron. Libr. 2017, 35, 2–20. [Google Scholar] [CrossRef]
- López-Nicolás, C.; Molina-Castillo, F.J.; Bouwman, H. An assessment of advanced mobile services acceptance: Contributions from TAM and diffusion theory models. Inf. Manag. 2008, 45, 359–364. [Google Scholar] [CrossRef]
- Aboelmaged, M.G. Predicting e-procurement adoption in a developing country. Ind. Manag. Data Syst. 2010. [Google Scholar] [CrossRef]
- Chen, J.V.; Yen, D.C.; Chen, K. The acceptance and diffusion of the innovative smart phone use: A case study of a delivery service company in logistics. Inf. Manag. 2009, 46, 241–248. [Google Scholar] [CrossRef]
- Amoako-Gyampah, K.; Salam, A.F. An extension of the technology acceptance model in an ERP implementation environment. Inf. Manag. 2004, 41, 731–745. [Google Scholar] [CrossRef]
- Bröhl, C.; Nelles, J.; Brandl, C.; Mertens, A.; Schlick, C.M. TAM Reloaded: A Technology Acceptance Model for Human-Robot Cooperation in Production Systems. In Proceedings of the International Conference on Human-Computer Interaction, Aachen, Germany, 2–4 March 2016; Springer: Berlin, Germany; pp. 97–103. [Google Scholar]
- Gao, L.; Bai, X. A unified perspective on the factors influencing consumer acceptance of internet of things technology. Asia Pac. J. Mark. Logist. 2014. [Google Scholar] [CrossRef]
- Lee, M.S. An empirical study about RFID acceptance—Focus on the employees in Korea. Int. J. Bus. Econ. Finance Manag. Sci. 2009, 1, 1539–1548. [Google Scholar]
- Moon, J.-W.; Kim, Y.-G. Extending the TAM for a World-Wide-Web context. Inform. Manag. 2001, 38, 217–230. [Google Scholar] [CrossRef]
- Shih, B.-Y.; Chen, C.-Y.; Chen, C.-L. An enhanced acceptance model for exploring user intention towards virtual reality environment: Partial least squares (PLS) statistical method. Int. J. Phys. Sci. 2012, 7, 776–786. [Google Scholar]
- Chau, P.Y.; Hu, P.J.-H. Investigating healthcare professionals’ decisions to accept telemedicine technology: An empirical test of competing theories. Inform. Manag. 2002, 39, 297–311. [Google Scholar] [CrossRef]
- Alalwan, A.A.; Baabdullah, A.M.; Rana, N.P.; Tamilmani, K.; Dwivedi, Y.K. Examining adoption of mobile internet in Saudi Arabia: Extending TAM with perceived enjoyment, innovativeness and trust. Technol. Soc. 2018, 55, 100–110. [Google Scholar] [CrossRef]
- Mylrea, M.; Gourisetti, S.N.G. Blockchain for smart grid resilience: Exchanging distributed energy at speed, scale and security. In Proceedings of the 2017 Resilience Week (RWS), Wilmington, DE, USA, 18–22 September 2017; pp. 18–23. [Google Scholar]
- Oosterhuis, M.; Van der Vaart, T.; Molleman, E. Perceptions of technology uncertainty and the consequences for performance in buyer-supplier relationships. Int. J. Prod. Res. 2011, 49, 6155–6173. [Google Scholar] [CrossRef]
- Ying, W.; Jia, S.; Du, W. Digital enablement of blockchain: Evidence from HNA group. Int. J. Inform. Manag. 2018, 39, 1–4. [Google Scholar] [CrossRef]
- Lu, Y. The blockchain: State-of-the-art and research challenges. J. Ind. Inf. Integr. 2019. [Google Scholar] [CrossRef]
- Hughes, L.; Dwivedi, Y.K.; Misra, S.K.; Rana, N.P.; Raghavan, V.; Akella, V. Blockchain research, practice and policy: Applications, benefits, limitations, emerging research themes and research agenda. Int. J. Inform. Manag. 2019, 49, 114–129. [Google Scholar] [CrossRef]
- Tapscott, D.; Tapscott, A. How blockchain will change organizations. MIT Sloan Manag. Rev. 2017, 58, 10. [Google Scholar]
- Imran, A.; Gregor, S. A comparative analysis of strategies for egovernment in developing countries. J. Law Govern. 2007, 2, 3. [Google Scholar] [CrossRef]




| Authors | Study Objectives | Results |
|---|---|---|
| [59] | Using TAM four variables in the energy sector (Perceived behavior, moral norms, awareness, and social norms). | The paper concluded TAM in the renewable energy sector in Iran. The findings confirm a significant relationship among the variables of intentions and a negative relationship with intentions in terms of social norms. |
| [60] | The paper is about the implementation of Green IT using the extended TAM. The study predicts environment IT is an emerging trend. | The study determined the TAM for Green IT by using constructs (injunctive, descriptive, and personnel norms). The results describe that environmental beliefs, descriptive, personal norms, and perceived usefulness directly impact the intentions towards green IT. Moreover, environmental beliefs and government policies have significant effects on normative variables. |
| [61] | The study focus on importance of psychological ownership of user attitudes performed in the organization. | The research is connected with the TAM of antecedents and results with psychological ownership. TAM has a significant relationship in long term customer loyalty and customer engagement in media use. |
| [62] | The work is about perceived usefulness, how the users get to use the blockchain technology in the digital world transactions. The paper specifically focused on Twitter insights of users. | Blockchain technology is the modern emergence in the digital world. The paper explores the individual acceptance toward the disruptive technology models and exchanges. The research concluded that users are inclined towards security, ease of use, traceability, verifications, and digital transactions. The paper explains the managerial implications with the future of blockchain technology. |
| [63] | The adoption Cycle of Cryptocurrency. | The research discussed the TAM from the perspective of Blockchain technology. The study explains the consumer’s acceptance behavior by using digital currencies. |
| [64] | Blockchain technology as a decentralized Business. A sharing economy perspective with technology adoption Model (TAM) | The work focused on the blockchain technology adoption in the business and economy. The work explains the business transactions which are decentralized and more secured using BT. The paper elaborates on the ease of use and technology adoption models using Blockchain technology. |
| [65] | Blockchain Technology in terms of Business Sustainability and Adoption behaviors of users in SMEs, Hospitality, and Tourism sector. | The paper determined the implementation of the Cryptocurrency in Small and Medium-sized firms like the Hospitality sector, Small business, and Tourism under the Technology Adoption Model for the business transaction. The results declared that managers of the organizations play a key role to implement Blockchain Technology. Perceived usefulness works as a mediating factor among strategic orientation. |
| [66] | Adoption of blockchain technology for financial development. | The study focused on the expansion of the supply chain structure of India to the rural areas. Authors analyzed implementation of Blockchain technology in remote areas to get economic development. BT connects the rural areas with the global business. It is concluded that Technology Adoption is necessary for economic growth. |
| Frequency | Percentage | ||
|---|---|---|---|
| Designation | Chairman | 08 | 4.49% |
| Director | 16 | 8.98% | |
| Executive Director | 32 | 17.97% | |
| Secretary | 34 | 19.10% | |
| Deputy Secretary | 68 | 38.20% | |
| Research and Development Experts | 20 | 11.23% | |
| Experience | ≤5 years | 33 | 18.53% |
| >5 ≤ 10 years | 45 | 25.28% | |
| >10 years | 52 | 29.21% | |
| >15 years | 48 | 26.96% | |
| Areas | Islamabad division | 28 | 15.73% |
| Rawalpindi division | 24 | 13.48% | |
| Sargodha | 22 | 12.35% | |
| Mianwali | 26 | 14.60% | |
| Khyber circle | 17 | 9.55% | |
| Peshawar circle | 14 | 7.86% | |
| Okara | 18 | 10.11% | |
| Kasur | 29 | 16.29% | |
| Companies | IESCO | 54 | 30.33% |
| FESCO | 44 | 24.71% | |
| PESCO | 42 | 23.59% | |
| LESCO | 38 | 21.34% |
| Construct | Code | Question | Adapted From |
|---|---|---|---|
| Perceived Ease of use | PEOU1 | Blockchain technology is compatible for energy management | [27,63,73,109,110] |
| PEOU2 | You think blockchain technology is faultless | ||
| PEOU3 | It is easy to do multitask through blockchain quickly | ||
| PEOU4 | Blockchain is easy to use than traditional Energy management system | ||
| Perceived Usefulness | PU1 | Blockchain can help firms for fast transactions | [27,111] |
| PU2 | Blockchain can bring transparency in firms | ||
| PU3 | Blockchain can help in anti counter measures | ||
| PU4 | Blockchain technology can help you to reach stock in a real time | ||
| Attitude | ATT1 | In your opinion, blockchain is necessary for Energy sector | [27,84,112] |
| ATT2 | You think, blockchain will improve the traditional energy management system | ||
| Cost Saving | CS1 | Distributed ledgers will reduce transaction cost in the firms | [28,85,113] |
| CS2 | Distributed ledgers are cost-effective | ||
| CS3 | Distributed ledgers are compatible for improving supply chain efficiencies and cost saving | ||
| CS4 | Distributed ledgers are compatible with most aspects of Energy Management firms | ||
| Innovativeness | INN1 | Other people give you suggestion to use blockchain technology for access at your firm | [29,63] |
| INN2 | You would usually use blockchain to access your firm database without any help | ||
| Intention to Use | BI2 | Firms will use distributed ledgers very well | [68,77,114] |
| BI3 | It is expected that Energy firms will take advantages from the blockchain application in the manufacturing and service operations. | ||
| BI34 | By developing blockchain technology, Energy sector would increase resource usage and provide better services. |
| Construct | N | S.D | Mean | Sig. Value |
|---|---|---|---|---|
| ATT | ER = 132 | 0.743 | 3.17 | 0.92 |
| LR = 46 | 0.756 | 3.32 | ||
| BI | ER = 132 | 0.643 | 3.65 | 0.74 |
| LR = 46 | 0.723 | 3.74 | ||
| CS | ER = 132 | 0.856 | 3.54 | 0.85 |
| LR = 46 | 0.863 | 3.17 | ||
| INN | ER = 132 | 0.927 | 3.44 | 0.92 |
| LR = 46 | 0.914 | 3.54 | ||
| PEOU | ER = 132 | 0.896 | 3.63 | 1 |
| LR = 46 | 0.732 | 3.28 | ||
| PU | ER = 132 | 0.764 | 3.72 | 1 |
| LR = 46 | 0.756 | 3.15 |
| Inner VIF | Values | Outer VIF | Outer Values | |||||
|---|---|---|---|---|---|---|---|---|
| ATT1 | 1.615 | |||||||
| ATT | BI | CS | INN | PEOU | PU | ATT2 | 1.615 | |
| ATT | 2.644 | BI2 | 1.976 | |||||
| BI | BI3 | 1.469 | ||||||
| CS | 1.276 | 1.812 | BI34 | 1.660 | ||||
| INN | 1.276 | 1.321 | CS1 | 1.661 | ||||
| PEOU | 3.261 | 1.723 | CS2 | 1.552 | ||||
| PU | 3.261 | 2.644 | CS3 | 1.871 | ||||
| CS4 | 1.519 | |||||||
| INN1 | 1.692 | |||||||
| INN2 | 1.692 | |||||||
| PEOU1 | 1.953 | |||||||
| PEOU2 | 1.975 | |||||||
| PEOU3 | 2.332 | |||||||
| PEOU4 | 2.048 | |||||||
| PU1 | 1.966 | |||||||
| PU2 | 2.143 | |||||||
| PU3 | 2.427 | |||||||
| PU4 | 2.102 |
| ATT | BI | CS | INN | PEOU | PU | |
|---|---|---|---|---|---|---|
| ATT1 | 0.896 | |||||
| ATT2 | 0.903 | |||||
| BI2 | 0.876 | |||||
| BI3 | 0.761 | |||||
| BI34 | 0.850 | |||||
| CS1 | 0.796 | |||||
| CS2 | 0.751 | |||||
| CS3 | 0.843 | |||||
| CS4 | 0.774 | |||||
| INN1 | 0.927 | |||||
| INN2 | 0.881 | |||||
| PEOU1 | 0.831 | |||||
| PEOU2 | 0.818 | |||||
| PEOU3 | 0.861 | |||||
| PEOU4 | 0.831 | |||||
| PU1 | 0.818 | |||||
| PU2 | 0.853 | |||||
| PU3 | 0.875 | |||||
| PU4 | 0.843 |
| CA | CR | AVE | |
|---|---|---|---|
| ATT | 0.763 | 0.894 | 0.809 |
| BI | 0.775 | 0.869 | 0.690 |
| CS | 0.801 | 0.870 | 0.627 |
| INN | 0.780 | 0.900 | 0.818 |
| PEOU | 0.855 | 0.902 | 0.698 |
| PU | 0.869 | 0.911 | 0.718 |
| ATT | BI | CS | INN | PEOU | PU | |
|---|---|---|---|---|---|---|
| ATT | 0.899 | |||||
| BI | 0.722 | 0.831 | ||||
| CS | 0.709 | 0.655 | 0.792 | |||
| INN | −0.456 | −0.433 | −0.465 | 0.904 | ||
| PEOU | 0.770 | 0.744 | 0.632 | −0.420 | 0.835 | |
| PU | 0.789 | 0.735 | 0.613 | −0.404 | 0.833 | 0.848 |
| ATT | BI | CS | INN | PEOU | PU | |
|---|---|---|---|---|---|---|
| ATT | ||||||
| BI | 0.826 | |||||
| CS | 0.802 | 0.820 | ||||
| INN | 0.582 | 0.548 | 0.571 | |||
| PEOU | 0.852 | 0.809 | 0.761 | 0.505 | ||
| PU | 0.867 | 0.889 | 0.731 | 0.486 | 0.864 |
| R2 | R2 Adjusted | SM | EM | ||
|---|---|---|---|---|---|
| ATT | 0.664 | 0.660 | SRMR | 0.061 | 0.077 |
| BI | 0.594 | 0.589 | d_ULS | 0.708 | 1.135 |
| PEOU | 0.420 | 0.413 | d_G | 0.456 | 0.528 |
| PU | 0.707 | 0.702 | Chi-Square | 478.392 | 523.820 |
| NFI | 0.979 | 0.959 |
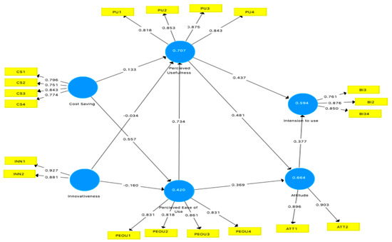
| O | M | SD | T Values | P Values | Decision | ||
|---|---|---|---|---|---|---|---|
| H1 | PEOU -> PU | 0.734 | 0.731 | 0.041 | 17.735 | 0.000 | Accepted |
| H2 | PEOU -> ATT | 0.369 | 0.364 | 0.098 | 3.755 | 0.000 | Accepted |
| H3 | PU -> ATT | 0.481 | 0.489 | 0.093 | 5.154 | 0.000 | Accepted |
| H4 | ATT -> BI | 0.377 | 0.367 | 0.091 | 4.160 | 0.000 | Accepted |
| H5 | PU -> BI | 0.437 | 0.450 | 0.088 | 4.979 | 0.000 | Accepted |
| H6 | CS -> PU | 0.133 | 0.137 | 0.047 | 2.822 | 0.005 | Accepted |
| H7 | CS -> PEOU | 0.557 | 0.559 | 0.076 | 7.363 | 0.000 | Accepted |
| H8 | INN -> PU | −0.034 | −0.036 | 0.049 | 0.682 | 0.496 | Rejected |
| H9 | INN -> PEOU | −0.160 | −0.164 | 0.066 | 2.409 | 0.016 | Accepted |
© 2020 by the authors. Licensee MDPI, Basel, Switzerland. This article is an open access article distributed under the terms and conditions of the Creative Commons Attribution (CC BY) license (http://creativecommons.org/licenses/by/4.0/).
Share and Cite
Ullah, N.; Alnumay, W.S.; Al-Rahmi, W.M.; Alzahrani, A.I.; Al-Samarraie, H. Modeling Cost Saving and Innovativeness for Blockchain Technology Adoption by Energy Management. Energies 2020, 13, 4783. https://doi.org/10.3390/en13184783
Ullah N, Alnumay WS, Al-Rahmi WM, Alzahrani AI, Al-Samarraie H. Modeling Cost Saving and Innovativeness for Blockchain Technology Adoption by Energy Management. Energies. 2020; 13(18):4783. https://doi.org/10.3390/en13184783
Chicago/Turabian StyleUllah, Nazir, Waleed S. Alnumay, Waleed Mugahed Al-Rahmi, Ahmed Ibrahim Alzahrani, and Hosam Al-Samarraie. 2020. "Modeling Cost Saving and Innovativeness for Blockchain Technology Adoption by Energy Management" Energies 13, no. 18: 4783. https://doi.org/10.3390/en13184783
APA StyleUllah, N., Alnumay, W. S., Al-Rahmi, W. M., Alzahrani, A. I., & Al-Samarraie, H. (2020). Modeling Cost Saving and Innovativeness for Blockchain Technology Adoption by Energy Management. Energies, 13(18), 4783. https://doi.org/10.3390/en13184783

