Next Article in Journal
Study on the Correlation between Partial Discharge Energy and SF6 Decomposition Gas Generation
Previous Article in Journal
A Multi-Criteria Evaluation of the Effectiveness of Nitrogen and Sulfur Fertilization in Different Cultivars of Winter Rapeseed—Productivity, Economic and Energy Balance
 
 
Font Type:
Arial Georgia Verdana
Font Size:
Aa Aa Aa
Line Spacing:
Column Width:
Background:
Article

Modeling and Simulation of a Hybrid System of Solar Panels and Wind Turbines for the Supply of Autonomous Electrical Energy to Organic Architectures

by
Daniel Icaza
1,*,†,
David Borge-Diez
2,
Santiago Pulla Galindo
1,† and
Carlos Flores-Vázquez
1
1
GIRVyP Group Reserch, Faculty of Electrical Engineering, Catholic University of Cuenca, Cuenca 010111, Ecuador
2
Department of Electrical, Systems and Automation Engineering, University of Leon, 24007 León, Spain
*
Author to whom correspondence should be addressed.
PHD Student at the University of Leon, 24007 León, Spain.
Energies 2020, 13(18), 4649; https://doi.org/10.3390/en13184649
Submission received: 22 July 2020 / Revised: 15 August 2020 / Accepted: 25 August 2020 / Published: 7 September 2020
(This article belongs to the Section A3: Wind, Wave and Tidal Energy)

Abstract

In this research, the modeling, simulation, and analysis of the energy conversion equations that describe the behavior of a hybrid photovoltaic and wind turbine system that supplies electrical energy to an average organic architecture is performed. Organic constructions have a philosophy that seeks to understand and integrate into the site, taking advantage of the natural potentials and their resources of the surrounding areas so that they form part of a unified and correlated composition. The rooms in these buildings are designed similar to a bean, inspired by the uterus of a mother and her child who are comfortable, at rest, and alive. We are left with the task of spreading this research to integrate its energy potential from the surroundings and transform it into autonomous electrical energy. In this article, a numerical model based on the fundamental equations was developed and coded, and the results compared with experimental data with a real airplane-type system located in a remote area of Ecuador. The model is intended to be used as an optimization and design tool for such hybrid systems applied to organic constructions. After an error analysis it was determined that this model predicted quite interesting results compared to the experimental data under various conditions. It is important to indicate that this analysis has been carried out so that in the future, these power generation systems can be exploited and applied more efficiently in areas far from the public electricity grid.

Graphical Abstract

1. Introduction

The flight of the birds, the shapes of the plants, the color of the flowers, the sprouting of the waters, among other prodigies of nature, were the inspiration for the multiple and revolutionary inventions that have been made so far and that over the years human beings continue to develop for the benefit of the countries and their continents [1].
Organic architecture is a philosophy of architecture that promotes harmony between the human habitat and the natural world. Through design, it seeks to understand and integrate the territory, through real territorial development plans, to small complementary works in public or private spaces [2]. Larger buildings, such as buildings, furniture, housing, and the surroundings, are propitious spaces for them to become part of a unified and correlated composition [3].
Explained in another way, each environment seeks to make it cozy and pleasant, where the people who inhabit it really feel at home with spaces specially designed and inspired by mother nature. Figure 1 and Figure 2 identify how these spaces are perfectly designed to welcome the family. The aspects related to natural lighting are essential, it is important that the basic services for living are available, such as drinking water, sewerage, electricity, internet, etc.
Taking Figure 1 and Figure 2 as a reference, it was born from the idea of creating a space adapted to man according to his environmental, physical and psychological needs, taking into account its origin in nature [4]. As a result of these designs, it inspires to create different environments according to the reality of each locality.
Our interest is focused on the supply of electrical energy, a major limitation when making locations in rural areas and far from commercial distribution networks. This infrastructure is full of comfort, but when we carry it out, we continually have difficulty in supplying electricity. For this reason, our study seeks a mathematical model that is a reference when making our developments in the field. Below, we are immensely interested in reviewing the progress that has been made in related infrastructures that are not common and possess great gifts of innovation and are gaining strength.

1.1. Review of the Literature

There are several developed architectural designs that are related to nature such as the one presented by Avila et al. [5], which consists of an interesting development of a tree that produces shadows with the intention that the people who are under the tree are protected against solar radiation but at the same time take advantage of this solar radiation to transform it into electrical energy.
Another article that refers to designed systems that link natural environments with innovative architectures is that of E. Duque et al. [6] where it is supplied with photovoltaic solar energy.
Although there are small developments such as those indicated above, they do not at all address organic habitable constructions such as what is intended to be addressed in this article. This type of organic construction has been developed by architects, but within the literature no developments related to the supply of electrical energy are identified, even knowing that it is a major limitation when putting all basic infrastructure and services into operation.
The present investigation has been a motivation of the authors that when seeing the limited literature, we seek to give a point of reference so that they continue progressively addressing this subject, there really is much that can be studied. In our case, we take energy supply from renewable energy sources as a reference, since when considering that these constructions must be located in considerable spaces and that are related to the environment, there is not always available electrical energy supplied by the public electricity network by which is a sufficient reason to provide a contribution.
Given that access to commercial electrical distribution networks is not always available, it has been seen that it is necessary to provide us with a distributed electric power system.
Distributed generation is known as decentralized or on-site generation and has several benefits including low cost, less complexity, eliminates the interdependencies and inefficiencies associated with transmission and distribution. There are many reasons to use distributed generation, such as standby or emergency generation, as well as backup and the great potential of a green energy source using renewable technology, particularly for the electrification of remote locations disconnected from the grid such which raised Ayodele [7].
Renewable and unconventional methods of energy generation such as wind, solar, hydro, biomass, geothermal, thermal storage, and waste heat recovery are the generations that have radically changed the productive matrix of developed countries and that are currently entering strongly in developing countries.
The aforementioned power generation technologies also offer power supply solutions for remote areas, in the case of organic constructions which is the objective of the analysis of this article, it is a certain possibility for autonomous power supply, not accessible by the supply of energy from the public electricity grid [8].
Another recommended aspect is to implement hybrid systems for the generation of electricity using renewable energy sources. There are several experiences in this regard. Maleki A. et al. constructed a model for the optimal operation of a hybrid system for residential applications [9].
Ming, Mengjun, et al. present in reference [10] an algorithm to optimize the energy of a hybrid system (wind and PhotovoltaicPV). Oviroh, P. et al. in reference [11] present a gasoline generator in their hybrid system and analyze the costs that must be paid in comparison with the different renewable energy sources.
The hybrid renewable energy system is becoming popular in several South American countries such as Chile [12], Colombia [13], Brazil [14], Peru [15], etc. The big producers of solar panels are located in Europe and the United States. Today, these technologies to generate energy from renewable sources are increasingly accessible. What is also important is that these systems can complement each other, provide higher quality and a more reliable energy supply independent of the grid, and electrify rural areas. Rural areas that become more productive, in our experience, attract a greater flow of tourists to the area and nearby communities also grow indirectly [11,12,13,14,15].
In South America, one of the countries that has made the most progress in the last decade is Ecuador, since that country changed its constitution and modified its productive matrix, as highlighted [16,17] in its published articles. Among the most important projects carried out are those of Villonaco in the Province of Loja [18] and the Solar and Wind Park in Galapagos [19,20]. Other implementations have been attracting interest with collaborative work between countries such as those carried out by [21,22]. The applications that can be carried out with the intervention of renewable energies can be varied and according to the needs of the territory within their countries and the energy and territorial policies that are considered in their laws regarding land use. In this sense, in reference to organic constructions, we began to study the degree of utility and comfort they provide, according to references [23,24] presents a design of a telecommunications system that allows monitoring these architectures as an extension of an existing system. On the other hand, in [24], a solar energy system is considered as the only source of supply. As a result of these studies, it has been considered that organic architectures can be better analyzed considering that there are different developments in this area, but that they require greater energy guarantees for being special architectural constructions and their comfort is one of the prevailing demands.
With these experiences, once again it is confirmed that a hybrid system is an excellent option for this type of construction [25,26,27,28,29,30]. Although in this article we are treating the hybrid system arranged by solar panels and wind turbines for being the most well-known, it remains open to the fact that they can be made up of the mentioned sources and others such as sources of hydraulic energy, biomass, tidal power, geothermal, etc.
Even developments can go further, that even wind turbines must be designed in such a way that it is in harmony with these organic constructions, for example, the shape of the wind turbine is designed and built with flower-like blades and its kinematic chain is related to the stem. Such equipment has not been developed considering that there is no demand, but several families would be happy to acquire it given their preferences for this type of architecture. The same relationship can be given to solar panels that can take various forms, such as those seen in the Figure 3.

1.2. Control Approach

Controlling remote power systems remains a challenge, taking into account the variability of the output power Renewable Energy System RES [31]. Focus is given according to [32], where they are addressed quite well. However, in order to design efficient management of resources and to allow optimal operation of each component and the general system [32,33], we seek that from the point of view of the load is consumed with efficiency, that is to say, that the lighting systems occupy LED(light-emitting diode) bulbs, have the appropriate equipment in each designed environment. For this reason, we consider that the system for cooking and heating water is independent and, through natural gas, it is accessible in our environment. It is also a reason to have a new energy input such as wind, which we address in the section below, and thus not only have a single source as we considered in our previous research [24]. Still, every application has particular requirements and therefore specific control targets as confirmed [34].
Our lithium battery charge control module is programmed to start charging and finish charging at a voltage of 24 V.
An integrated renewable energy system (IRES) has been proposed by various researchers to electrify remote areas and above all allows either centralized or decentralized control. All renewable energy sources have their own different operating characteristics, and it is necessary to make a standard procedure for integrating renewable energy sources in an integrated system. Generally, there are three possible configurations to integrate different renewable energy sources: DC-coupled configuration, AC-coupled configuration, and hybrid coupled configuration [35]. In our case, it is a 24 V DC bus-type-coupled system.
This configuration has a single DC bus and all two reneable energy sources are connected to the bus using suitable power electronics interconnect circuits. Power sources that produce DC power connect directly to the DC bus. To supply energy to the load, we use a modern inverter that converts DC/AC.
In IRES, energy flow management is necessary to promise a continuous power supply for the load demand. An optimal energy management strategy ensures a highly efficient and integrated energy system. Therefore, there is a need to control and monitor the renewable energy-based system. This implies that energy sources, demand and scheduling of energy sources, and storage devices are optimized to achieve optimal energy flow in the integrated system.
Generally, the IRES control structure for energy flow management falls into three categories; centralized control arrangement, distributed control arrangement, and hybrid centralized and distributed control arrangement. In all three categories, each renewable energy resource has its own local controller (slave controller) that determines the optimal operation of the unit based on current information.
The measurement signals of all energy resources, as seen in Figure 4, are sent to the master controller. The master controller acts as an energy supervisor and makes decisions about control actions based on all measured signals and a set of predetermined goals and limitations. Based on resource generation availability and load demand, it will prioritize and manage the flow of energy between the various renewable energy resources in the integrated system that also includes the battery bank. The centralized control structure is the most suitable for the energy management of the RES that converges to global optimal values based on the available information.
It is important to note that the 1.5 kW Carbon i-1500 wind turbine was available and equipped with a direct drive permanent magnet synchronous generator. A permanent magnet synchronous generator (PMSG), a diode rectifier, and a 24 V step-down converter (DC/DC) is included. In the DC regime, the wind turbine can enter the bus at a voltage of 24 V DC without problems. Otherwise, if the wind turbine provided alternating current, an AC/DC converter would be required before entering the 24 V bus.
IRES have the potential to add benefits such as energy efficiency and energy conservation, as a result of the combination of renewable energy sources, which is our case. The integrated use of different renewable energy resources increases the reliability of the power supply and the quality of power. For standalone applications, these systems always embedded with storage devices in order to manage the stochastic behavior of renewable energy sources such as solar and wind. The control system regulates the production of renewable energy sources and also generates the signals for storage programming subsystem and load discharge.

2. Hybrid PV-Wind System Structure

Figure 4 shows the proposed design of a hybrid PV-wind renewable energy system. The system is represented by a PV that can be considered according to the characteristics of the organic construction, in such a way that it can be rectangular, circular, oval, star, etc. Ultimately, it will depend on the architectural styles that can be carried out and must be adequately coupled to the electric power generation system. We also represent a wind turbine, which must be dimensioned based on the installed load of the organic construction and this system must be complementary to the PV. There is also a battery bank for energy storage for the hours of lack of energy production, which would supply the load. It also consists of a charge controller; the energy inputs enter its terminals and connects with the batteries. An inverter is also available, which transforms direct current into alternating current.
If the power, generated by renewable sources (wind and solar), is insufficient according to the current and voltage measurements for the demand power on the load side (PL), this causes a drop in DC link voltage VDC. The positive mistake (V * DC-VDC) produces a positive reference current, in buck mode to transfer power from the power bank batteries to charge (discharge) if their State of Charge (SOC) is greater than the minimum value; otherwise, load shedding is required that keeps the power balance as the power supply is less than demand and the battery is at minimum (SOCmin). In case of power generation exceeding load power, DC link voltage VDC increases, causing a reference current to control the battery bank power in boost mode, in which the power flows from the main DC link to the battery with the extra generated power. However, if the battery’s SOC exceeds its maximum (SOCmax), the battery charging mode stops, and the PV system operates in Maximum Power Point Tracking (MPPT) off mode to reduce the energy generated to balance energy.
In our study, we consider the basic load 18 lighting points based on 25 W led bulbs, 12 outlets to which basic electronic equipment is connected, and 2 special 150 W outdoor reflectors.
To analyze the proposed system, the equivalent circuit with two diode models for the photovoltaic generator has been used due to its better power extraction capacity compared to the single diode model. The rotor of the wind turbine is mechanically tied to a generator to produce electrical energy. A wind turbine is a complex system, but a reasonably simple representation is possible by modeling the aerodynamic torque or power based on the characteristics of the turbine. A battery solution is also required to balance the stochastic fluctuations of photovoltaic (PV) energy and wind energy injected into the load. Below in this section, a brief description is presented on how these main components that go into the organic architecture that is used have been modeled.

2.1. PV Mathematical Model

The solar cell, the building block of the solar array, is basically a P-N junction semiconductor capable of producing electricity due to the photovoltaic effect as stated by Hong S. et al. [25]. The photovoltaic cells are interconnected in such a series-parallel configuration to form a photovoltaic matrix as manifested by Kanellos, F. [26]. For the effect, it is modeled with the ideal single diode as expressed in the Figure 5. In addition to the references [24,25,26], the Equations (1)–(3) referring to the mathematical model of Figure 5 appear.
The current Ipv we can calculate by [27,28]:
I p v ( t ) = I p h ( t ) I r s ( t ) [ exp ( q ( V p v ( t ) + I p v ( t ) I r s ) A c K T ( t ) ) 1 ]
Iph is the current generated under a given insolation. Irs is the saturation current, Iph is the current generated under a given insolation on the surface of the panel located on the organic construction. Irs is the cellular reverse saturation current. VPV is the voltage level at the array terminals photovoltaic panel. Q is the charge of an electron. Rs is the intrinsic resistance cell. Ac is the cell deviation from the ideal P-N binding characteristic. K is the Boltzmann constant. T is the cell temperature.
The reverse saturation current and the photocurrent depend on the solar energy, irradiation, and temperature according to the following mathematical expressions:
I r s ( t ) = I o r ( T ( t ) T r e f ) 3 e x p ( q ( E g 0 ( 1 / T r ) 1 / T   ( t ) ) K T ( t ) )
I p h ( t ) = ( I s c + K l T ( t ) T r ) λ ( t ) / 1000
where Ior is the inverse saturation current at the reference temperature Tref, Eg0 is the band gap energy of the semiconductor used in the cell, ISC is the short-circuit cellular current at the reference and solar temperature irradiation, K is the temperature short-circuit current, and λ is the insolation in mW/cm2. The values of these constants are given in Table 1.
Solar cells are generally modeled as single diode in Figure 5 and double diode circuit model in Figure 6. Single diode model uses an additional shunt resistance in parallel to ideal shunt diode model. I-V characteristics of PV cell can be derived using single diode model. From here, Equations (4)–(8) follow from the references [27,28,29,30].
The PV cell output current is expressed mathematically as:
I N = I P h o t o n I D i o d e 1 I D i o d e 2 ( V N + I N R S E R P a r a l l e l )
Photon current is expressed mathematically as:
I P h o t o n = [ I P h o t o n _ S T C + K S ( T C T S T C ) ] × G G S T C
Diode saturation current can be expressed as:
I D i o d e 1 = I D i o d e 2 = I S h o r t _ S T C + K S ( T C T S T C ) e x p [ V o p e n S T C + K V L ( T C T S T C ) ] V T h e r m a l 1
The thermal energy absorbed by the PV solar collector is [29];
P pv = η pvg A pvg G t
where ηpvg is PV generation efficiency, Apvg is PV generator area (m2), and Gt is solar irradiation in tilted module plane (W/m2). ηpvg is further defined as:
η pvg = η r η pc [ 1 β ( T c T c   r e f ) ]
where ηpc is power conditioning efficiency which is equal to one when MPPT is used, β is temperature coefficient ((0.004–0.006) per 0 C), ηr is the reference module efficiency, Tc ref is reference cell temperature in °C, and Tc ref is the collector reference temperature.
The determination of the area of the solar panel A pvg will depend on its shape with respect to the reference plane, whether it is rectangular, circular, oval, star type, etc. as can be seen in Figure 6. In organic construction, one or more panels can be installed that contrast with its architecture and will depend on special manufacturing.
The area A bounded by the region formed by f and g, with x = a and x = b can be calculated by subtracting the area under g. For this purpose, we use the line integral (9).
A = a b f ( x ) d x a b g ( x ) d x = a b [ f ( x ) g ( x ) ] d x
According to the photovoltaic matrix grouped into several photovoltaic modules that are connected in series-parallel, this connection is allowed to have the current and voltage value of the PV matrix and therefore we can obtain its power [36,37] according to the Equations (10) and (11):
P p v a v ( t ) = n p I p h ( t ) n p I r s ( t ) [ exp ( q ( V p v ( t ) + I p v ( t ) R s ) n s A c K T ( t ) ) 1 ]
where np represents the number of modules connected in parallel, and ns is the number of cells connected in series. On the other hand, the obtainable generation of energy from a PV matrix is finally obtained:
P p v a v ( t ) = V p v ( t ) I p v a v ( t )

2.2. Wind Turbine Model

The wind turbine is a machine that allows the kinetic energy of the wind to be converted into mechanical energy by colliding with its blades, allowing the main axis of the turbine to rotate and then transforming into electrical energy by receiving sufficient speed from the generator shaft. The generation of electrical energy by the wind turbine depends mainly on how much wind speed exists in the area where the turbine is located and at the same time, in which the rotors are mechanically coupled to an electric generator. It can be modeled in a simple way using the power coefficient expressed by its acronym Cp, which is closely related to the speed of the end and the angle of inclination of the blade as we can identify it in Figure 7.
Figure 7 involves analyzing the efficiency of the turbine and allows expressing the mathematical relationship (12) that will also be a function of the relationship λ defined as λ = rωm/v, where r is the radius of the wind turbine and ωm is the angle of turbine shaft speed. The ratio Cp., depending on λ and the angle of inclination of the blade β [29,30], can be expressed (12) and (13) as:
C p ( λ ,   β ) = 1 2 ( r C r λ 0.022   β 2 ) e 0.255 r C r β
Generated mechanical power output from the wind turbine can be written using (13) which is depending on wind velocity (VWT) = v, R is the turbine radius, ρ a air density, and Cp is performance coefficient.
P W T ( t ) = 1 2 C p ( λ ,   β ) ρ a A v 3
For a better understanding of this aspect, Figure 8 is represented to its aspects that transcend for the input-output transformation, relating wind power and electrical power.
This power is possible to obtain for a certain range of wind speed.
The operating range of the wind turbine can be considered in two regions.
(a)
Above a nominal wind speed v (full load).
(b)
Wind speed lower than nominal (partial load).
When the load is below the rated power P w r , the turbine runs at variable rotor speed, setting the angle of inclination of the blade. For wind speeds above the rate value, the turbine operates at a constant output power, varying the blade pitch angle.
On the other hand, the operation of the wind turbine is stopped for wind speeds less than the nominal speed v < v i [m/s] and an upper limit v > v c [m/s].
The output power of the wind turbine is a function of the wind speed and is considered according to the limits expressed by (14), according to reference [7]:
P w a v ( t ) = { 0   i f   v < v i 1 2 C p ( λ ,   β ) ρ a A v 3 ( t )   i f   v i v v r P w r   i f   v r < v < v c 0   i f   v > v c
The blade angle control is linked to the mechanical aspect when speeds are too high, it is designed to regulate the speed of the generator and mitigate the loads of the components under a turbulent wind field. The pitch of the mechanical subassembly related to the blades is also mitigated somewhat.

2.3. Battery Storage Model

The battery is an important piece of equipment within a hybrid system, its number will depend on how much energy is available in hours when the load is not active, it provides us with the solution under the fluctuating action of renewable PV-wind energy sources. The equivalent battery model is represented by an electrical circuit, which provides a better analysis of the generation-power consumption dynamics for a state-of-charge mode of operation.
It comprises an idealized voltage source with an internal series resistance as shown in Figure 9. Equations (15)–(18) are provided by references [28,29,30].
When the total output of the WT and the PV units are greater than the load [31,32,33,34,35,36], the capacity of the available battery bank at time t can be obtained by:
S O C   ( t ) = S O C   ( t 1 ) ( 1 σ ) + [ E g ( t ) E l ( y ) n i n v ] n b c
where SOC (t) and SOC (t − 1) are the battery bank charge levels at times t and t − 1 in kWh, σ is the self-discharge rate per hour.
Since the maximum energy stored in the battery bank cannot exceed the maximum state of charge ( S O C m a x ) , there is the following restriction.
S O C   ( t ) S O C m a x
The discharge capacity of the battery bank at time t can be obtained by:
S O C   ( t ) = S O C ( t 1 ) ( 1 σ ) + [ E l ( t ) n i n v E g ( t ) ] n b f
where ηbf is the charging efficiency of the battery bank. ηbf is the discharge efficiency of the battery bank during the discharge process.
The efficiency was set equal to 1 and during charging, the efficiency is 0.65–0.85 depending on the charging current, and ηinv is the efficiency of the inverter [37,38,39,40,41]. To supply the charge, SOC must satisfy the minimum state of charge ( S O C m i n ), so the following restriction applies during discharge:
S O C   ( t ) S O C m i n
The loss of power in the supply LPS is obtained:
L P S   ( t ) = E l ( t ) n i n v E g ( t ) [ S O C ( t 1 ) ( 1 σ ) S O C m i n ] / n b f
Bhattacharjee AK et al. in reference [42] consider analyzing the restrictions in the power ramp; however, in this research, we welcome the literature of Anoune K. et al. according to reference [41] analyzing the loading and unloading points of the battery bank.

2.4. Inverter Performance Model

The characteristics of the inverter are given by the ratio of the input power to the inverter P i n v i p and inverter output power P i n v o p . The inverter will incur conversion losses and to account for the inverter efficiency losses, η i n v are used by the references [24,30] and below, Equations (20) and (21) are expressed;
P i n v i p . η i n v = P i n v o p
Load may not be served with the desired amount of energy. This situation is described as loss of load probability (LLP) and can be calculated using the following equation and also, LLP can represent the system reliability [30,43];
L L P = E n e r g y _ D e m a n d E n e r g y _ S e r v e d

3. Modeling and Simulation

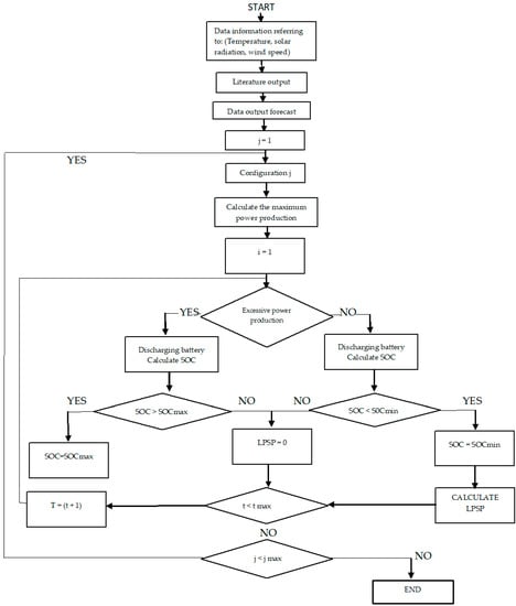
In Figure 10, the flow diagram of the hybrid PV-wind turbine system is presented, where the informative referring data is entered that will ultimately allow the energy conversion and a simulation of the energy conversion equations described in the literature of this section. The battery bank is also considered in this process, so the discharge limits are analyzed [44].
Equations (1)–(20) have been solved according to the flow diagram shown in Figure 10, where the independent input parameters are defined and other dependent parameters are calculated and integrated into the system of equations. Iterations were performed until a solution was reached with an acceptable iteration error. The tests determined that the model is significant at the 95% confidence level.
A small amount is always necessary for auxiliary consumptions, such as emergency lighting and fire alarms. We consider supplying from the battery bank.
The research by Diaf et al. [45] focuses on estimating the appropriate dimensions of an autonomous PV-wind hybrid system (PWHS) based on the meteorological conditions of the place, giving us some guidelines so that energy autonomy is guaranteed from a typical remote consumer with the lowest levelized energy cost (LCE), giving a high reliability of hybrid systems. Yang et al. [46] recommended an optimal design model to design hybrid solar-wind systems employing battery banks to calculate the system with optimal configurations and ensuring that the cost of the systems is minimized. Although real-time data analysis over a good number of months create greater confidence for the sizing of hybrid systems, H. X. Yang, Lu, and Burnett et al. [46] rely heavily on analyzing local weather data patterns where solar energy and wind power can compensate well for each other and can provide a good utilization factor for renewable energy applications. For the loss of power supply probability analysis (LPSP), the calculation objective functions and restrictions are established for the design of hybrid systems and to assess its reliability.
The hourly data used in the model are the solar radiation in horizontal surface, ambient temperature, wind speed, and load energy consumption. The output power of the photovoltaic system is determined according to the system model, also using the specifications of the photovoltaic module as the solar radiation data. The performance calculations of the wind turbine take into account the effects of the installation height which is at 10 m. The battery bank, with total nominal capacity Cbat(Ah), downloading is allowed up to a limit defined by the maximum discharge depth, which is specified by the system designer at the beginning of the optimal sizing process (j = 1). Then, the system configuration will be optimized according to a dynamic search for the optimal system configuration [47].
For each system configuration, the system LPSP will be examined to see if the load requirement (LPSP target) can be satisfied. Then, the configurations satisfied with the lower cost load requirement, will be subject to the simultaneous operation of the two systems (PV-wind) to produce the next generation, up to a preset number of generations, when a criterion that determines convergence is satisfied. So, for the desired LPSP value, the optimal setting can be identified both technically and economically.
The power input to the storage system is controlled by the equation C ( t ) = P ( t ) L ( t ) in which P ( t ) = P w   ( t ) + P p v ( t ) . It is evident that the power generated by the hybrid system and the amount of energy stored are time-dependent. For the charging process of the battery. [ P w   ( t ) + P p v ( t ) ] > L b ( t ) .
The data considered for the simulation were those of Figure 11 and Figure 12. However, we must recognize the averaged data will serve as a reference under normal conditions without extreme disturbances. In fact, several authors consider averaged data such as Sami S. [48]. However, it should be recognized that real-time data may be more useful for studying the system.

3.1. PV Simulation

The photovoltaic solar system used for this purpose is carried out at the simulation level, it is analyzed with a matrix of ten panels with an output of 240 watts estimated at an irradiance of 1000 W/m2 with an direct current intensity Idc of 15.14 A and an open circuit voltage Voc of 21.7 V. Module efficiency and cell temperature are 13.3% and 27 °C. Each panel is 156 × 156 mm polycrystalline type. Each solar panel has 36 cells and the module size is 1.482 ∗ 0.67 ∗ 0.035 m. The inverter output is at a constant 24 volts, so the batteries are constantly charged with 24 volts. With the help of the inverter, the output AC voltage is 120 volts. Figure 10 presents typical solar insulation at the site during a calendar year at different times of the day (July 2018–June 2019). It is quite evident that the peak of solar irradiation occurs at noon. However, the average solar irradiance was used in the simulation of the photovoltaic panels. We consider the ranges of highest solar radiation and average ambient temperature that is around noon as shown in Figure 11 and Figure 12. The predicted results of the photovoltaic simulation at different irradiations are shown in Figure 13 and Figure 14. The set output voltage solar in parallel and the amount of energy generated by the photovoltaic solar array are variable, and depend mainly on insolation and temperatures. It is important to consider the voltage-current relationship, as well as the non-linear power-voltage relationship as shown in Figure 11 and Figure 12. It is quite clear that increased irradiation will result in higher energy conversion efficiency. Therefore, solar panels will be more efficient to operate in sites with higher irradiation, such as this Ecuadorian case applied to organic constructions.

3.2. Wind Turbine Simulation

The wind turbine considered for this study has the capacity to generate energy up to a speed of up to 20 m/s to reach the maximum allowed power, since exceeding this speed it is possible to reach the runaway speed of the generator and end up being destroyed their internal windings or the mechanical parts subjected to a rotary movement. If the wind speed is less than 2.5 m/s, no energy is produced. To analyze in which speed range the turbine is exposed to operate, the speed profile obtained by a meteorological station installed on the site is available, the same meteorological station from which the solar irradiation profile was obtained in the case of the solar system. The wind speed profile of the place where the organic construction is located is presented in Figure 15.
The diameter of the turbine rotor is 3.0 m three blades; it is a type of generator that has given us very good results in cases previously experienced in our geographical area. The nominal power is 1.5 kW. The nominal speed at which the wind turbine operates is 9 m/s. The voltage is 24 dc. The predicted results of the wind turbine model are presented in Figure 16, where various wind speeds are considered and various power values are obtained, that is, its power production increases as a function of the rotor speed and when it reaches the speed of 9 m/s is reached its maximum power output whatever its speed. The power that governs the wind turbine is given by Equations (12) to (14). The maximum theoretical power has a Betz coefficient of 0.59 which is often expressed in terms of the speed of the rotor tip to the wind speed ratio.

4. Description of the Case Study and Discussion

To carry out this analysis, we went to Ecuador, a small country and very privileged to have the four geographical areas, coast, mountains, amazon and the Galapagos Islands, which are not too far from each other. Figure 17 shows the position of the Equator on the globe.
Ecuador is one of the countries that crosses the equator; it was chosen by international scientists as the base to carry out geodetic research back in the 17th century, there they defined this line with the name of “equator” and it was one of the main reasons why the country has its name.
About 13 km from Quito is the place where these meetings were held, and it is called “Half of the World.”
The most important thing for our case study is that Ecuador, has a latitude of 00°00′00″, which implies some benefits and privileges that cannot easily occur in other countries of the world, such as radiation. The sun is perpendicular and therefore its radiation levels are considered one of the highest. Of course, in many aspects it can be harmful, such as the need to use sunscreen for the skin, but also opportunities for energy generation, as is our purpose in this article.
Nature is so wise in which everything is balanced and in the city of Quito you can see unusual situations in its art centers: Clear examples are how an egg can be balanced on the tip of a nail, water when passing through a funnel does not rotate but falls, and at various points you tend to walk in a straight line. Information on many of these features can be found in the various pavilions of this museum city.
As indicated, it makes some points of Ecuador the closest to the sun on the planet, and the furthest from the core of the earth. This also causes conditions that produce quite interesting endemic fauna and flora. In our case, where we seek to tackle organic constructions, it can be really interesting research.

4.1. Construccion Site

To carry out this project, it was important to decide on a place where they have enough area to carry out organic construction, join the decision to carry out a site of this type and that the place meets some minimum conditions so that its environment is not altered. A great opportunity and decision was found to carry out the location in the town of El Valle corresponding to the Canton Cuenca, See Figure 18. It has a land area of 2 hectares, here a site for an airplane-type hotel was decided as shown in Figure 17, and can even be viewed using Google Earth.
The topography of the place allows internally to build the environments as comfortable as possible, with natural light ducts during the day and the necessary lighting at night using the renewable energy system. With the support of the walls, focused light bounces are caused in certain places as shown in Figure 19. It is important to indicate that guests of this organic construction can easily change environments with a pleasant panoramic view, fresh air, and services.
The importance of these organic constructions inspired by [25] not only uses the interior space of the plane’s frame, but also allows the construction of a subway, including its access through the tail, as shown in the prototype of Figure 20 and also for the laterals.
Figure 21 presents the comparative results between the prediction model and the experimental curve of the wind turbine.
In order to validate the prediction of our model and given that the data of temperature, irradiance, and wind speeds at the site where the location of the organic airplane-type construction is being carried out must be evaluated and compared with the experimental curves, we have chosen to use the data of solar radiation and average wind speeds that would turn out to be the most characteristic of the site. Figure 22a,b shows the prediction of the model referring to the solar PV and wind turbine in terms of voltage-amperage and Power-speed respectively. It is quite evident from the data presented in the following figures that the numerical model predicted the output data very well.
Comparison between experimental data and that of prediction of the mathematical model of the solar panel at 600 W/m2 has been shown in Figure 22. Of course, in this project 10 solar panels are considered for their high potential for solar irradiation and a single turbine; however, it remains to be analyzed with the increase in more wind turbines how the system can increase in energy production. Despite the fact that this type of construction is exclusive and the potential beneficiaries have sufficient economic resources to make their projects a reality, it must be considered that their energy production systems are not excessively high. It is important to note that until now what exists of the construction progress on the site there is an advantage with which people lived in the field is that at an underground level the noise produced by the turbine is null, included at night, it really means that this type of technology they give samples that go very well with organic constructions and that according to the designs we can achieve luxurious final environments.

4.2. Battery Bank

After several acquired experiences carried out in remote places, it is important to be clear about the model used in Figure 9 and the respective literature, a fairly simple model that has given us very good results, especially in the application made according to reference [37]. Based on this adopted model, we must be careful when sizing the battery bank so that the SOC does not exceed the maximum state of charge ( S O C m a x ) , and in turn is not minimized during discharge ( S O C m i n ) . With these restrictions that logically depend on the lifestyle of people and the type of charge, we use Equations (15) and (17) considering that there is an average chargeability of 8 h and 8 h of discharge, it implies that we need 8 batteries of 300 Ah at 24 V in parallel connection, also considering that there is a deterioration factor that would be progressing even if there are the best environmental and ventilation conditions. The system is specifically designed for the worst case that reaches its maximum utilization power of 3.9 kW. In the extreme scenario that the load is maximum (coincidence factor equal to 1), 8 h can be used and approximately 15% of charge will be maintained in the battery bank. Not so likely scenario but we must assume the most unfavorable condition.

4.3. Precision Degree of the Model

We are aware that the mathematical model we build will differ from the experimental curve both in relation to the production of energy by the wind and solar sources. To determine the degree of precision, we use the iterative method proposed by the reference [38], there are really various methods to estimate the error, then in Table 2 and Table 3 we can obtain the percentages of ea% as stated in the Figure 23 and Figure 24 depending on the case of each energy source. As we observed, in no case does it exceed 5%, which speaks volumes for the model used. It is very important that the data obtained in the field is using well-calibrated and certified equipment, so we can greatly guarantee current and voltage measurements.
The measurements that are carried out are always tedious and above all, they must coincide with the simulated irradiation, which in this case is 600 W/m2, only in this way will we be comparing the values and obtaining the level of variation between the simulated and the measured.
In the case of the turbine it is much more practical to obtain the measurements with a tachometer giving different speed values. At different speed values, the respective power is obtained moment by moment and the respective curve is obtained. In fact, wind turbine construction companies in the final tests do it carefully in a similar way.
The determination of errors can be obtained through different methods; in our case we use the relation (21) widely used in reference [38] to even use much more accurate methods for calculating errors. We can determine that the error in neither case exceeds 5%.
Here is the relationship for calculating errors:
ε a = V a l o r   a c t u a l V a l o r   m e d i d o V a l o r   a c t u a l 100 %
It is important to indicate that the model referring to the wind turbine predicts quite well at low speeds, as observed in Figure 24 and Table 3; however, for high speeds, the margin of error will increase considerably so the model cannot be used. The analysis carried out is based on the average wind characteristics in Ecuador according to the reference [39] presented by the Ecuadorian Ministry of Renewable Energy. In the wind map, it is identified that the winds in Ecuador in the inter-Andean mountain range are at an average annual speed of 8 m/s at a height of 30 m. There are other points that exceed this speed especially in Bolivar, Azuay, and Loja where the located wind farms are located and others in projection, places destined for energy production on a larger scale, which is not the case to analyze these sites and our study does not have that purpose.

4.4. Complementary Aspects

Next in Figure 25, the environments projected in the underground part of the organic airplane-type construction are presented. Reference [4] indicates that these environments should be as conformable as possible. As we noticed these designs hold that deep inspiration of what a mother’s womb is, making it a warm and welcoming home. The lighting system used plays an important role in the environments, direct light is avoided, as it may not make coexistence so pleasant. It is sought that there be a diversity of electrical circuits that supply the lighting systems with the intention of not depending 100% of one of them. Natural lighting is also a source of life, so it is considerable that there are external and lateral ducts that allow its entry. Of course, in this organic construction there are two floors, one on the surface (own plane), and one underground where the guest is provided with rest and has all the basic services.
Figure 26 shows the progress that organic construction has, it is a project that aims to break the general paradigms of the sectors in Cuenca of Ecuador based on the general planning. It is important to indicate that although the raised construction must be well carried out, it should not be neglected that the entire environment must be considered in the project. That is to say, all the landscape aspect that is around is studied so that it is cozy. Plants to be planted in their surroundings should be medium in size. High-growth plants can be an obstacle for the wind to reach the wind turbine at the current speed, likewise if there are plants that are large, they can create shadows on the panels and not have the expected energy production.

5. Conclusions

The organic architectures are awakening interest in certain countries, they are exclusive and give rise to making different designs and models that contrast with the environment depending on the area in which it will be located. Renewable energies in this type of construction begin to play an important role due to the fact that the vast majority of commercial distribution networks are distant. Generally, where these architectures are located, it is recommended that the entire environment contrast in a natural and ecological way, making it more welcoming. Depending on the energy available, it is also possible to extend the lighting circuits to the outdoors, especially to walkways or parking lots. The shapes and sizes, especially of panels and wind turbines, are recommended to be exclusive and to contrast with the respective organic architectures. It surely implies an increase in your costs but in the end, it will be worth it.
Focusing on the two main sources of renewable energy discussed in this article, we have presented a summary of mathematical modeling. The non-linear characteristics of the wind energy system and the photovoltaic system, such as power, voltage, and current, are summarized in the quest to achieve greater power depending on the resource available on the site. The energy conversion equations that describe the total power generated by a hybrid solar energy system photovoltaic and wind turbine, introduced and integrated simultaneously.
To validate this simulation model, the aforementioned equations were coded with MATLAB 2020 and can be used as optimization and a design tool. Comparison between model predictions and on-site data according to the airplane-type organic construction being built and adapting its green environment in the Cuenca of Ecuador, as shown in Figure 26.
It was shown that the model predicted data well under various conditions. According to field tests, it is possible to supply enough cargo to all the organic construction detailed in Figure 18 and Figure 19; these are 8 bedrooms, 3 rooms, 3 entrance halls, 1 restaurant, and 1 restroom with a view of the river. Particularly they are lighting circuits and outlets that feed these comfortable environments such as those considered in Figure 25. It is important to indicate that for cooking and heating water in this case liquefied petroleum gas, very accessible in our environment, has been considered. However, it is also possible to join the renewable energy system in an urgent situation or, in turn, expand coverage with these or other renewable energy systems that may be hot water tanks.
According to the functional tests, the battery bank provides us with 8 h of backup with 100% charge, that is to say at 3.2 kW between lighting, outlets, and two special charges. It implies that the supply of energy to all environments and the continuity of services are guaranteed with complete safety, including a remainder for 0.7 kW situations for extreme situations of cloudiness and an increase in the future load as an increase in lighting in some specific sector or reduction of the quality of the batteries.
These constructions in Ecuador have created novelty and above all the upper and upper middle class are building this type of average buildings, taking advantage of the benefits that solar energy offers in its simple transformation into electrical energy.
In this research where organic constructions are presented, the nature of the study is different but we seek to focus its approach in a similar direction to the regularly published literature in the field of renewable energy. Although the topic lends itself to present a significant novelty, our interest on this occasion is that the reader finds the relationship with the established literature and in the new editions disseminate specific aspects that have greater innovation. In this way, the research is open to researchers in the area to experience new experiences and give different approaches.

Author Contributions

Data curation, D.I., C.F.-V. and S.P.G.; Formal analysis, D.I. and D.B.-D.; Writing—original draft, D.I. and S.P.G. and D.B.-D.; Writing—review and editing, D.B.-D. All authors have read and agreed to the published version of the manuscript.

Funding

The University of León supported the contributions of David Borge-Diez from the Department of Electrical, Systems and Automation Engineering and Daniel Icaza, PhD student. Santiago Pulla Galindo and Carlos Flores-Vázquez members of the GIRVyP Group who received the support of the Catholic University of Cuenca in Ecuador.

Acknowledgments

Both the University of León of Spain and the Catholic University of Cuenca are thanked for promoting this research, pleasantly promoting the internationalization processes. To David Borge-Diez, researcher at UNILEON, for his contribution of the highest value so that this research has had the expected success.

Conflicts of Interest

The authors declare no conflict of interest.

References

  1. Jue, C.; Chen, W. Region Adaptability of XiGuan Grand House and Its Value to Ecological Architecture Design. In IOP Conference Series: Earth and Environmental Science; IOP Publishing: Bristol, UK, 2020; p. 012032. [Google Scholar]
  2. Kirsch, G.E. Developing a sustainable land ethic in 21st century cities. WIT Trans. Ecol. Environ. 2012, 165, 139–147. [Google Scholar]
  3. Semenyuk, O. The influence of ecology and economic factors on eco-architecture and the design of energy efficient buildings. World Trans. Eng. Technol. Educ. 2018, 16, 186–192. [Google Scholar]
  4. Senosiain, J. Arquitectura Organica, Memoria de la Exposición en el Museo Nacional de Arquitectura; Presentado en la Ciudad de México, Paseo de los Tamarindos 400B, suite 109 Col. Bosques de las Lomas, C.P. 05120; Impreso en China; AM Editores: Mexico, 2017; pp. 1–176. ISBN 978-607-437-414-8. Available online: http://www.libun.edu.pe/carrito/principal.php/articulo/00152467 (accessed on 27 August 2020).
  5. Avila, M.; Toledo, J.; Córdova, F.; Icaza, D.; de los Angeles Tello, M. Intelligent Multifunctional Solar Urban Furniture: A multidisciplinary methodological vision of technology. In Proceedings of the 2018 International Conference on Smart Grid (icSmartGrid), Nagasaki, Japan, 4–6 December 2018; pp. 184–194. [Google Scholar]
  6. Duque, E.; Isaza, A.; Ortiz, P.; Chica, S.; Luján, A.; Molina, J. Urban Sets Innovation: Design of a solar tree PV system charging mobile devices in Medellin—Colombia. In Proceedings of the 2017 IEEE 6th International Conference on Renewable Energy Research and Applications (ICRERA), San Diego, CA, USA, 5–8 December 2017; pp. 495–498. [Google Scholar]
  7. Ayodele, T.R. Challenges of grid integration of wind power on power system grid integrity: A review. World 2020, 3, 6. [Google Scholar]
  8. Stamatescu, I. Decision support system for a low voltage renewable energy system. Energies 2017, 10, 118. [Google Scholar] [CrossRef]
  9. Maleki, A.; Rosen, M.A.; Pourfayaz, F. Optimal operation of a grid-connected hybrid renewable energy system for residential applications. Sustainability 2017, 9, 1314. [Google Scholar] [CrossRef]
  10. Ming, M. Multi-objective optimization of hybrid renewable energy system using an enhanced multi-objective evolutionary algorithm. Energies 2017, 10, 674. [Google Scholar] [CrossRef]
  11. Oviroh, P.O.; Jen, T.-C. The energy cost analysis of hybrid systems and diesel generators in powering selected base transceiver station locations in Nigeria. Energies 2018, 11, 687. [Google Scholar] [CrossRef]
  12. Nasirov, S.; Silva, C.; Agostini, C.A. Investors’ perspectives on barriers to the deployment of renewable energy sources in Chile. Energies 2015, 8, 3794–3814. [Google Scholar] [CrossRef]
  13. Valencia, G.; Benavides, A.; Cárdenas, Y. Economic and environmental multiobjective optimization of a wind–solar–fuel cell hybrid energy system in the colombian caribbean region. Energies 2019, 12, 2119. [Google Scholar] [CrossRef]
  14. Gils, H.C.; Simon, S.; Soria, R. 100% renewable energy supply for Brazil—The role of sector coupling and regional development. Energies 2017, 10, 1859. [Google Scholar] [CrossRef]
  15. Calderón-Vargas, F.; Asmat-Campos, D.; Carretero-Gómez, A. Sustainable tourism and renewable energy: Binomial for local development in Cocachimba, Amazonas, Peru. Sustainability 2019, 11, 4891. [Google Scholar] [CrossRef]
  16. Irena—International Renewable Energy Agency. IRENA: Measuring the Socio-Economics of Transition: Focus on Jobs; International Renewable Energy Agency: Abu Dhabi, UAE, 2020. [Google Scholar]
  17. Ponce-Jara, M.A. Electricity sector in Ecuador: An overview of the 2007–2017 decade. Energy Policy 2018, 113, 513–522. [Google Scholar] [CrossRef]
  18. Ayala, M. Wind power resource assessment in complex terrain: Villonaco case-study using computational fluid dynamics analysis. Energy Procedia 2017, 107, 41–48. [Google Scholar] [CrossRef]
  19. Quiroga, D. Galapagos: A Microcosm of Sustainable Energy Mix in Fragile Environments. In Sustainable Energy Mix in Fragile Environments; Springer: Cham, Switzerland, 2018; pp. 1–19. [Google Scholar]
  20. Llerena-Pizarro, O.R. Electricity sector in the Galapagos Islands: Current status, renewable sources, and hybrid power generation system proposal. Renew. Sustain. Energy Rev. 2019, 108, 65–75. [Google Scholar] [CrossRef]
  21. Nova, F.M.; Icaza, D.; Lojano, A.; Herrera, L.C.; Herrera, M.C.; Flores, C. Projection of a Renewable Energy System for the Observatory of Extraterrestrial Life in Ecuador and Peru. In Proceedings of the 2019 8th International Conference on Renewable Energy Research and Applications (ICRERA), Brasov, Romania, 3–6 November 2019; pp. 815–820. [Google Scholar]
  22. Leal, W. Understanding the role of universities in technology transfer in the renewable energy sector in Bolivia. Manag. Environ. Qual. Int. J. 2012, 23, 291–299. [Google Scholar]
  23. Icaza, D. Telecommunication System for the Monitoring of Tourist Hotels Type Airplane and Heritage Monuments Supplied by Solar Energy. In 2019 IEEE CHILEAN Conference on Electrical, Electronics Engineering, Information and Communication Technologies (CHILECON); IEEE: Piscataway, NJ, USA, 2019; pp. 1–8. [Google Scholar]
  24. Icaza, D. Organic Constructions and Airplane Type Hostels in Isolated Places Supplied with Solar Energy. In International Conference on Applied Technologies; Springer: Cham, Switzerland, 2019; pp. 231–243. [Google Scholar]
  25. Hong, S.; Bae, J.; Koo, B.; Chang, I.; Cho, G. Nanostructuring methods for Enhancing Light Absorption Rate of Si-based Photovoltaic Devices: A review. Int. J. Precis. Eng. Manuf. Green Tech. 2014, 1, 67–74. [Google Scholar] [CrossRef]
  26. Kanellos, F.; Tsouchnikas, A.I.; Hatziargyriou, N. Micro-grid Simulation during Grid-Connected and Islanded Modes of Operation. In Proceedings of the International Conference on Power Systems Transients, Montreal, QC, Canada, 19–23 June 2005. Paper No. IPST05-113. [Google Scholar]
  27. Zhou, W.; Yang, H.; Fang, Z. Un nuevo modelo para el rendimiento de la matriz fotovoltaica predicción. Appl. Energy 2007, 84, 1187–1198. [Google Scholar] [CrossRef]
  28. Anuncie, K.; Bouya, M.; Abdellah, A.B. Nuevo diseño y arquitectura de un rastreador inteligente: Flexible y escalable para sistemas fotovoltaicos y CSP. J. Energy Power Eng. 2015, 3, 66–71. [Google Scholar]
  29. Kavitha, S.; Kamdi, S.Y. Solar Hydro Hybrid Energy System Simulation. Int. J. Soft Comput. Eng. (IJSCE) 2013, 2, 500–503. [Google Scholar]
  30. Portoviejo, J.M. Análisis de Factibilidad Para la Implementación de Sistemas Híbridos (Eólico-Fotovoltaico) en las Inmediaciones del Centro Patrimonial de Quingeo y Zona Arqueológica Curiquinga. Bachelor’s Thesis, Carrera de Ingeniería Eléctrica, Cuenca, Ecuador, 2018. [Google Scholar]
  31. Colmenar-Santos, A. Distributed generation: A review of factors that can contribute most to achieve a scenario of DG units embedded in the new distribution networks. Renew. Sustain. Energy Rev. 2016, 59, 1130–1148. [Google Scholar] [CrossRef]
  32. Ponce-Jara, M.A. Smart Grid: Assessment of the past and present in developed and developing countries. Energy Strategy Rev. 2017, 18, 38–52. [Google Scholar] [CrossRef]
  33. Serban, E.; Serban, H. A control strategy for a distributed power generation microgrid application with voltage-and current-controlled source converter. IEEE Trans. Power Electron. 2010, 25, 2981–2992. [Google Scholar] [CrossRef]
  34. Ciupageanu, D.; Barelli, L.; Lazaroiu, G. Design of a Fuzzy Logic Controller for a Remote Power Application. In Proceedings of the 2019 IEEE PES Innovative Smart Grid Technologies Europe (ISGT-Europe), Bucharest, Romania, 29 September–2 October 2019; pp. 1–5. [Google Scholar] [CrossRef]
  35. Salto, A.B. Análisis de Factibilidad Para el uso de la Energía Fotovoltaica Aislada en Sistemas de Iluminación en la Comunidad Puntahacienda de Quingeo. Bachelor’s Thesis, Carrera de Ingeniería Eléctrica, Cuenca, Ecuador, 2018. [Google Scholar]
  36. Romero, D.H.; Daniel, I.; Javier, G. Technical-Economic Study for the Implementation of Solar Energy in the Presence of Biomass and Micro Hydraulic Generation, for Sectors that do not Have Electricity Supply in the Province of Bolívar-Ecuador. In 2019 7th International Conference on Smart Grid (icSmartGrid); IEEE: Piscataway, NJ, USA, 2019. [Google Scholar]
  37. Castro, C.M. Análisis de la factibilidad de un Sistema de Generación Híbrido Eólico-Fotovoltaico, Para el Mirador Turístico La Tranca del Cantón Chordeleg. Bachelor’s Thesis, Carrera de Ingeniería Eléctrica, Cuenca, Ecuador, 2017. [Google Scholar]
  38. Steven, C.; Raymond, C. Numerical Methods for Engineers, 5th ed.; McGraw-Hill: New York, NY, USA, 2006. [Google Scholar]
  39. MEER. Wind Atlas in Ecuador for Electricity Generation Purposes. 2012. Available online: http://biblioteca.olade.org/opac-tmpl/Documentos/cg00048.pdf (accessed on 27 August 2020).
  40. Swokowski, E.; William, J.L.; Martha, O. Calculus with Analytic Geometry; PWS Publishers, Editorial Group of Iberoamerica: San Francisco, CA, USA, 1989. [Google Scholar]
  41. Anoune, K.; Bouya, M.; Astito, A.; Abdellah, A.B. Sizing methods and optimization techniques for PV-wind based hybrid renewable energy system: A review. Renew. Sustain. Energy Rev. 2018, 93, 652–673. [Google Scholar] [CrossRef]
  42. Bhattacharjee, A.K.; Batarseh, I.; Hu, H.; Kutkut, N. An efficient ramp rate and state of charge control for PV-battery system capacity firming. In 2017 IEEE Energy Conversion Congress and Exposition (ECCE); IEEE: Piscataway, NJ, USA, 2017; pp. 2323–2329. [Google Scholar]
  43. Chauhan, A.; Saini, R.P. A review on integrated renewable energy system based power generation for stand-alone applications: Configurations, storage options, sizing methodologies and control. Renew. Sustain. Energy Rev. 2014, 38, 99–120. [Google Scholar] [CrossRef]
  44. Farret, F.A.; Simoes, M.G. Integration of Alternative Sources of Energy; John Wiley and Sons: Hoboken, NJ, USA, 2006. [Google Scholar]
  45. Diaf, S.; Notton, G.; Belhamel, M.; Haddadi, M.; Louche, A. Design and techno-economical optimization for hybrid PV/wind system under various meteorological conditions. Appl. Energy 2008, 85, 968–987. [Google Scholar] [CrossRef]
  46. Yang, H.; Zhou, W.; Lou, C. Optimal design and techno-economic analysis of a hybrid solar–wind power generation system. Appl. Energy 2009, 86, 163–169. [Google Scholar] [CrossRef]
  47. Merabet, A.; Ahmed, K.T.; Ibrahim, H.; Beguenane, R.; Ghias, A.M. Energy management and control system for laboratory scale microgrid based wind-PV-battery. IEEE Trans. Sustain. Energy 2016, 8, 145–154. [Google Scholar] [CrossRef]
  48. Sami, S. Modeling and Simulation of a Novel Combined Solar Photovoltaic-Thermal Panel and Heat Pump Hybrid System. Clean Technol. 2018, 1, 89–113. [Google Scholar] [CrossRef]
Figure 1. Internal structure based on anti-seismic rods.
Figure 1. Internal structure based on anti-seismic rods.
Energies 13 04649 g001
Figure 2. Construction that harmonizes with nature.
Figure 2. Construction that harmonizes with nature.
Energies 13 04649 g002
Figure 3. Organic architectures raised with renewable energy equipment inspired in [4].
Figure 3. Organic architectures raised with renewable energy equipment inspired in [4].
Energies 13 04649 g003aEnergies 13 04649 g003b
Figure 4. A block diagram with the structure of a hybrid Photovoltaic -wind micro grid system.
Figure 4. A block diagram with the structure of a hybrid Photovoltaic -wind micro grid system.
Energies 13 04649 g004
Figure 5. Single diode PV model.
Figure 5. Single diode PV model.
Energies 13 04649 g005
Figure 6. Double diode PV model.
Figure 6. Double diode PV model.
Energies 13 04649 g006
Figure 7. Cp vs. tip speed (λ). Curve is plotted for different β.
Figure 7. Cp vs. tip speed (λ). Curve is plotted for different β.
Energies 13 04649 g007
Figure 8. Generic scheme of energy conversion.
Figure 8. Generic scheme of energy conversion.
Energies 13 04649 g008
Figure 9. Equivalent battery circuit.
Figure 9. Equivalent battery circuit.
Energies 13 04649 g009
Figure 10. Flow diagram of the process for supplying energy to organic construction.
Figure 10. Flow diagram of the process for supplying energy to organic construction.
Energies 13 04649 g010
Figure 11. Ambient temperature profile (July 2018–June 2019).
Figure 11. Ambient temperature profile (July 2018–June 2019).
Energies 13 04649 g011
Figure 12. Solar irradiances profile (July 2018–June 2019).
Figure 12. Solar irradiances profile (July 2018–June 2019).
Energies 13 04649 g012
Figure 13. Voltage photovoltaic Vpv-Current photovoltaic Ipv curves at different values of irradiance-W/m2.
Figure 13. Voltage photovoltaic Vpv-Current photovoltaic Ipv curves at different values of irradiance-W/m2.
Energies 13 04649 g013
Figure 14. Voltage Vpvp Power Ppv curves at different values of irradiance-W/m2.
Figure 14. Voltage Vpvp Power Ppv curves at different values of irradiance-W/m2.
Energies 13 04649 g014
Figure 15. Wind speed profile (July 2018–June 2019).
Figure 15. Wind speed profile (July 2018–June 2019).
Energies 13 04649 g015
Figure 16. Wind speed vs. power at different values of Betz coefficient.
Figure 16. Wind speed vs. power at different values of Betz coefficient.
Energies 13 04649 g016
Figure 17. Referential diagram after energy conversion by hybrid systems in organic construction.
Figure 17. Referential diagram after energy conversion by hybrid systems in organic construction.
Energies 13 04649 g017
Figure 18. Preliminary outline of the organic construction type airplane.
Figure 18. Preliminary outline of the organic construction type airplane.
Energies 13 04649 g018
Figure 19. General scheme of organic airplane-type construction supplied by a hybrid renewable energy system.
Figure 19. General scheme of organic airplane-type construction supplied by a hybrid renewable energy system.
Energies 13 04649 g019
Figure 20. (a) Model where you can see the accesses and rest places at the bottom of the tail. (b) Frame of the tail of the plane before carrying out the high decoration of environments.
Figure 20. (a) Model where you can see the accesses and rest places at the bottom of the tail. (b) Frame of the tail of the plane before carrying out the high decoration of environments.
Energies 13 04649 g020
Figure 21. Representative curves of the mathematical model and the experimental curve in a wind turbine.
Figure 21. Representative curves of the mathematical model and the experimental curve in a wind turbine.
Energies 13 04649 g021
Figure 22. (a) Comparison of voltage—current experimental data and mathematical model at 600 W/m2. (b) Comparison of voltage—power experimental data and mathematical model at 600 W/m2.
Figure 22. (a) Comparison of voltage—current experimental data and mathematical model at 600 W/m2. (b) Comparison of voltage—power experimental data and mathematical model at 600 W/m2.
Energies 13 04649 g022
Figure 23. Referential graph for the estimation of errors between the mathematical model and the experimental curve of the PV system.
Figure 23. Referential graph for the estimation of errors between the mathematical model and the experimental curve of the PV system.
Energies 13 04649 g023
Figure 24. Referential graph for the estimation of errors between the mathematical model and the experimental curve of the wind turbine.
Figure 24. Referential graph for the estimation of errors between the mathematical model and the experimental curve of the wind turbine.
Energies 13 04649 g024
Figure 25. Main views of the interior lighting system.
Figure 25. Main views of the interior lighting system.
Energies 13 04649 g025
Figure 26. General views of the environment regarding organic construction.
Figure 26. General views of the environment regarding organic construction.
Energies 13 04649 g026
Table 1. Parameters used in the solar system.
Table 1. Parameters used in the solar system.
AltDescriptionParameterValue
1Charge of an electron.q 1.6 × 10 19   C
2Cell deviation from the ideal p-n junction characteristic.Ac1.6
3Boltzmann constant.K 1.3805 × 10 23   Nmk 1
4Short-circuit cell current at the reference temperature and solar irradiation.Kl 0.0017   A   ° C 1
5Reverse saturation current at the reference temperature Tref.Ior 2.0793 × 10 6 A
6Reference temperature.Tref301.18 K
7Bandgap energy of the semiconductor used in the cell.Ego1.10 V
Table 2. Summary table of quantification of maximum percentage errors regarding the PV system.
Table 2. Summary table of quantification of maximum percentage errors regarding the PV system.
TermsReference Curve 1Reference Curve 2Ea (%)
129.328.33.41296928
228.427.72.46478873
327.326.81.83150183
41.61.60
52.272.270
622.280.21881838
72.32.280.86956522
82.362.283.38983051
92.382.33.36134454
Table 3. Summary table of quantification of maximum percentage errors regarding of the wind turbine.
Table 3. Summary table of quantification of maximum percentage errors regarding of the wind turbine.
TermsReference Curve 1Reference Curve 2Ea (%)
12001924
23603454.16666667
35805554.31034483
48758354.57142857

Share and Cite

MDPI and ACS Style

Icaza, D.; Borge-Diez, D.; Pulla Galindo, S.; Flores-Vázquez, C. Modeling and Simulation of a Hybrid System of Solar Panels and Wind Turbines for the Supply of Autonomous Electrical Energy to Organic Architectures. Energies 2020, 13, 4649. https://doi.org/10.3390/en13184649

AMA Style

Icaza D, Borge-Diez D, Pulla Galindo S, Flores-Vázquez C. Modeling and Simulation of a Hybrid System of Solar Panels and Wind Turbines for the Supply of Autonomous Electrical Energy to Organic Architectures. Energies. 2020; 13(18):4649. https://doi.org/10.3390/en13184649

Chicago/Turabian Style

Icaza, Daniel, David Borge-Diez, Santiago Pulla Galindo, and Carlos Flores-Vázquez. 2020. "Modeling and Simulation of a Hybrid System of Solar Panels and Wind Turbines for the Supply of Autonomous Electrical Energy to Organic Architectures" Energies 13, no. 18: 4649. https://doi.org/10.3390/en13184649

APA Style

Icaza, D., Borge-Diez, D., Pulla Galindo, S., & Flores-Vázquez, C. (2020). Modeling and Simulation of a Hybrid System of Solar Panels and Wind Turbines for the Supply of Autonomous Electrical Energy to Organic Architectures. Energies, 13(18), 4649. https://doi.org/10.3390/en13184649

Note that from the first issue of 2016, this journal uses article numbers instead of page numbers. See further details here.

Article Metrics

Back to TopTop