A Bidirectional Electrical Vehicle Charger and Grid Interface for Grid Voltage Dip Mitigation
Abstract
1. Introduction
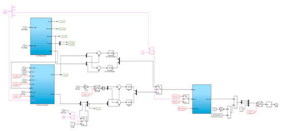
2. System Configuration
2.1. System Topology
2.2. System Operation
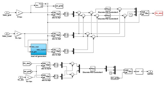
3. Control Strategy
3.1. Shunt Converter Control
3.1.1. Voltage Mode
3.1.2. Power Mode
3.1.3. Compensation Mode
3.2. Series Converter Control
3.3. DC/DC Converter Control
3.4. Local Controller
4. Results
5. Discussion
6. Conclusions
Author Contributions
Funding
Acknowledgments
Conflicts of Interest
References
- Kesler, M.; Kisacikoglu, M.C.; Tolbert, L.M. Vehicle-to-grid reactive power operation using plug-in electric vehicle bidirectional off board charger. IEEE Trans. Ind. Electron. 2014, 61, 6778–6784. [Google Scholar] [CrossRef]
- Borlease, S. Smart Grids: Infrastructure, Technology and Solutions; CRC Press: Boca Raton, FL, USA, 2013. [Google Scholar]
- Feilat, E.A. Voltage dip estimation techniques, an overview. In Proceedings of the 7th Regional Conference of CIGRE National Committees in Arab Countries, Amman, Jordan, 3–5 November 2007; pp. 1–14. [Google Scholar]
- Choi, W.L.; Han, D.; Sarlioglu, B. New configuration of multi-functional grid-connected inverter to improve both current-based and voltage-based power quality. In Proceedings of the 2016 IEEE Energy Conversion Congress and Exposition (ECCE), Milwaukee, WI, USA, 18–22 September 2016; pp. 1–8. [Google Scholar]
- Choi, W.; Lee, W.; Sarlioglu, B. Performance evaluation of shunt-series switched multi-functional grid-connected inverter for voltage regulation. In Proceedings of the 2017 IEEE Energy Conversion Congress and Exposition (ECCE), Cincinnati, OH, USA, 1–5 October 2017; pp. 2996–3003. [Google Scholar]
- Ashourpouri, A.; Dargahi, M.; Nabavi Niaki, S. Residential voltage dip and swell mitigation using plug-in hybrid electric vehicle in smart grid. In Proceedings of the 2013 Australasian Universities Power Engineering Conference (AUPEC), Hobart, Australia, 29 September–3 October 2013; pp. 1–5. [Google Scholar]
- Zhang, X.; Zheng, F.; Zhang, J.; Huang, J. Grid voltage sags control strategy for photovoltaic inverter based on adaptive dynamic reactive power compensation. In Proceedings of the International Conference on Renewable Power Generation, Beijing, China, 17–18 October 2015; pp. 1–5. [Google Scholar]
- Choi, W.; Lee, W.; Sarlioglu, B. Reactive power control of grid-connected inverter in vehicle-to-grid application for voltage regulation. In Proceedings of the 2016 IEEE Transportation Electrification Conference and Expo (ITEC), Dearborn, MI, USA, 27–29 June 2016; pp. 1–7. [Google Scholar]
- Hossain, M.; Ali, M. Fuzzy logic controlled power balancing for low voltage ride-through capability enhancement of large-scale grid-connected pv plants. In Proceedings of the 2017 IEEE Texas Power and Energy Conference (TPEC), College Station, TX, USA, 9–10 February 2017; pp. 1–6. [Google Scholar]
- Jayasankar, V.; Kumar, N.; Vinatha, U. Enhancement of load voltage compensation using positive sinusoidal sequence regulator in fuzzy logic controlled three phase series active filter. In Proceedings of the 2017 International Conference on Technological Advancements in Power and Energy (TAP Energy), Kollam, India, 21–23 December 2017; pp. 1–6. Available online: https://www.semanticscholar.org/paper/Enhancement-of-load-voltage-compensation-using-in-Jayasankar-Kumar/55f92cbf5df02896dbd37f15e479267e46641859 (accessed on 22 July 2020).
- Kubragyi, S.; Luk, P.; Economou, J. Sugeno—PI fuzzy controller for battery bidirectional charging in the electric vehicle to support voltage stability in V2G distribution grids. In Proceedings of the 7th International Conference on Power Electronics Systems and Applications—Smart Mobility, Power Transfer & Security (PESA), Hong Kong, China, 12–14 December 2017; pp. 1–8. [Google Scholar]
- Choi, W.; Wu, Y.; Han, D.; Joseph, G.; Palavicino, P.; Lee, W.; Sarlioglu, B. Reviews on grid-connected inverter, utility-scaled battery energy storage system, and vehicle-to-grid application—Challenges and opportunities. In Proceedings of the 2017 IEEE Transportation Electrification Conference and Expo (ITEC), Chicago, IL, USA, 22–24 June 2017; pp. 203–210. [Google Scholar]
- Painuli, S.; Rawat, M.S.; Rayudu, D.R. A comprehensive review on electric vehicles operation, development and grid stability. In Proceedings of the 2018 International Conference on Power Energy, Environment and Intelligent Control (PEEIC), Greater Noida, India, 13–14 April 2018; pp. 807–814. [Google Scholar]
- Trovão, J.P.; Pereirinha, P.G.; Trovão, L.; Jorge, H.M. Electric vehicles chargers characterization: Load demand and harmonic distortion. In Proceedings of the 11th International Conference on Electrical Power Quality and Utilisation, Lisbon, Portugal, 17–19 October 2011; pp. 1–7. [Google Scholar]
- Kisacikoglu, M.C.; Ozpineci, B.; Tolbert, L.M. Examination of a PHEV bidirectional charger for V2G reactive power compensation. In Proceedings of the IEEE Applied Power Electronics Conference and Exposition (APEC), Palm Springs, CA, USA, 21–25 February 2010; pp. 458–465. [Google Scholar]
- Kisacikoglu, M.C.; Ozpineci, B.; Tolbert, L.M. EV/PHEV bidirectional charger assessment for V2G reactive power operation. IEEE Trans. Power Electron. 2013, 28, 5717–5727. [Google Scholar] [CrossRef]
- Sun, B.O.; Dragicevic, T.; Savaghebi, M.; Vasquez, J.C.; Guerrero, J.M. Reactive power support of electrical vehicle charging station upgraded with flywheel energy storage system. In Proceedings of the 2015 IEEE Eindhoven PowerTech, Eindhoven, The Netherlands, 29 June–2 July 2015; pp. 1–6. [Google Scholar]
- Khan, S.U.; Mehmood, K.K.; Haider, Z.M.; Bukhari, S.B.A.; Lee, S.-J.; Rafique, M.K.; Kim, C.-H. Energy management scheme for an ev smart charger V2G/G2V application with an ev power allocation technique and voltage regulation. Appl. Sci. 2018, 8, 648. [Google Scholar] [CrossRef]
- de Melo, H.N.; Trovão, J.P.F.; Pereirinha, P.G.; Jorge, H.M.; Antunes, C.H. A controllable bidirectional battery charger for electric vehicles with vehicle-to-grid capability. IEEE Trans. Veh. Technol. 2018, 67, 114–123. [Google Scholar] [CrossRef]
- Brenna, M.; Foiadelli, F.; Zaninelli, D. Voltage sags compensation through a DVR supplied by V2G vehicles charging stations. In Proceedings of the 2013 IEEE PES ISGT Europe, Lyngby, Denmark, 6–9 October 2013; pp. 1–5. [Google Scholar]
- Hinz, H. Comparison of Lithium-Ion battery models for simulating storage systems in distributed power generation. Inventions 2019, 4, 41. [Google Scholar] [CrossRef]
- Liu, K.; Li, K.; Zhang, C. Constrained generalized predictive control of battery charging process based on a coupled thermoelectric model. J. Power Sources 2017, 347, 145–158. [Google Scholar] [CrossRef]
- Shang, Y.; Liu, K.; Cui, N.; Wang, N.; Li, K.; Zhang, C. A compact resonant switched-capacitor heater for lithium-ion battery self-heating at low temperatures. IEEE Trans. Power Electron. 2020, 35, 7134–7144. [Google Scholar] [CrossRef]
- Shen, W.; Vo, T.; Kapoor, A. charging algorithms of lithium-ion batteries: An overview. In Proceedings of the 7th IEEE Conference on Industrial Electronics and Applications (ICIEA), Singapore, 18–20 July 2012; pp. 1567–1572. [Google Scholar]
- Khan, A.B.; Choi, W. Optimal charge pattern for the high-performance multistage constant current charge method for the li-ion batteries. IEEE Trans. Energy Conv. 2018, 33, 1132–1140. [Google Scholar] [CrossRef]
- Liu, K.; Zou, C.; Li, K.; Wik, T. Charging pattern optimization for lithium-ion batteries with an electrothermal-aging model. IEEE Trans. Ind. Inform. 2018, 14, 5463–5474. [Google Scholar] [CrossRef]
- Liu, K.; Hu, X.; Yang, Z.; Xie, Y.; Feng, S. Lithium-ion battery charging management considering economic costs of electrical energy loss and battery degradation. Energy Convers. Manag. 2019, 195, 167–179. [Google Scholar] [CrossRef]
- Singh, B.; Chandra, K.; Al-Haddad, K. Power Quality Problems and Mitigation Techniques, 1st ed.; John Wiley and Sons Ltd.: Chichester, UK, 2015. [Google Scholar]
- Remya, V.K.; Parthiban, P.; Nandakumar, A. Phase advance compensation of voltage sags using full bridge inverter based dvr. In Proceedings of the 2017 International Conference on Technological Advancements in Power and Energy, Kollam, India, 21–23 December 2017; pp. 1–6. Available online: https://www.semanticscholar.org/paper/Phase-advance-compensation-of-voltage-sags-using-Remya-Parthiban/55bc46affb2e76eb9bf05213bae151772799b2f9 (accessed on 22 July 2020).
- Mukundan, C.M.N.; Mithun, K.; Jayaprakash, P. Modular five-level inverter with binary sources based dvr for power quality improvement. In Proceedings of the 2017 International Conference on Technological Advancements in Power and Energy, Kollam, India, 21–23 December 2017; pp. 1–6. Available online: https://www.semanticscholar.org/paper/Modular-five-level-inverter-with-binary-sources-DVR-Mukundan-Mithun/fc18f9844a3a0d45777e1a84b9f0168588a84fd9 (accessed on 22 July 2020).
- Morris, J. Design and Testing of a Bidirectional Smart Charger Prototype. Master’s Thesis, University of Waterloo, Waterloo, ON, Canada, 2015. [Google Scholar]
- Stanisavljević, A.M.; Katić, V.A.; Dumnić, B.P.; Popadić, B.P. Overview of voltage dips detection analysis methods. In Proceedings of the 2017 International Symposium on Power Electronics, NoviSad, Serbia, 19–21 October 2017; pp. 1–6. [Google Scholar]
- Stanisavljević, A.M.; Katić, V.A.; Popadić, B.P.; Dumnić, B.P.; Radišić, R.J.; Kovačević, I.M. Reduced fft algorithm for network voltage disturbances detection. In Proceedings of the 2016 International Symposium on Industrial Electronics, Banja Luka, Bosnia Herzegovina, 3–5 November 2016; pp. 1–6. [Google Scholar]
- Bollen, M. Understanding Power Quality Problems—Voltage Sags and Interruptions; John Wiley and Sons: Piscataway, NJ, USA, 2000. [Google Scholar]















| Component | Parameter | Value |
|---|---|---|
| Distribution System | Phase voltage | 220 V |
| frequency, f | 50 Hz | |
| AC/DC Shunt Converter | Rated apparent power, | 62 kVA |
| Switching Frequency, | 5 kHz | |
| LCL Input Filter | Converter side inductance, | 2 mH |
| Grid side inductance, | 3 mH | |
| Filter capacitor, | 100 μF | |
| Damping resistance, | 2.5 ohm | |
| AC/DC Series Converter | Rated apparent power, P | 16 kVA |
| Switching Frequency, | 10 kHz | |
| LC Output Filter | Inductance, | 6 mH |
| Capacitor, | 300 μF | |
| Damping resistance, | 6 ohm | |
| DC Link | DC link capacitance, | 1.3 mF |
| DC link voltage, | 700 V | |
| DC/DC Converter | Rated power, P | 48 kW |
| Switching Frequency, f | 5 kHz | |
| DC/DC Output Filter | Battery side capacitance, | 150 μF |
| Battery side inductor, | 2 mH | |
| Load | Phase voltage, | 220 V |
| Grid frequency, f | 50 Hz |
© 2020 by the authors. Licensee MDPI, Basel, Switzerland. This article is an open access article distributed under the terms and conditions of the Creative Commons Attribution (CC BY) license (http://creativecommons.org/licenses/by/4.0/).
Share and Cite
Saadeh, O.; Al Nawasrah, A.; Dalala, Z. A Bidirectional Electrical Vehicle Charger and Grid Interface for Grid Voltage Dip Mitigation. Energies 2020, 13, 3784. https://doi.org/10.3390/en13153784
Saadeh O, Al Nawasrah A, Dalala Z. A Bidirectional Electrical Vehicle Charger and Grid Interface for Grid Voltage Dip Mitigation. Energies. 2020; 13(15):3784. https://doi.org/10.3390/en13153784
Chicago/Turabian StyleSaadeh, Osama, Anwar Al Nawasrah, and Zakariya Dalala. 2020. "A Bidirectional Electrical Vehicle Charger and Grid Interface for Grid Voltage Dip Mitigation" Energies 13, no. 15: 3784. https://doi.org/10.3390/en13153784
APA StyleSaadeh, O., Al Nawasrah, A., & Dalala, Z. (2020). A Bidirectional Electrical Vehicle Charger and Grid Interface for Grid Voltage Dip Mitigation. Energies, 13(15), 3784. https://doi.org/10.3390/en13153784

