Innovative Control Strategies for the Diagnosis of Injector Performance in an Internal Combustion Engine via Turbocharger Speed
Abstract
1. Introduction
2. Developed Techniques to Monitor the Injector Performance Based on Turbocharger Speed
- the acceleration of the turbocharger equal to the derivative of the TC speed signal
- the frequency content of the TC speed signal analyzed by means of a Fast Fourier Transformation (FFT)
2.1. Technique Based on TC Acceleration
- at high engine rotational speeds, the scavenging phase (if present) managed by the valve overlap makes the pressure wave coming from the inlet duct (i.e., from the compressor) affect the pressure at the turbine inlet and the instantaneous TC speed;
- high engine speeds are connected to strong pressure pulsations, and consequently to instantaneous TC speed oscillations, characterized by very high frequency, as testified by Equation (3), where is the number of cylinders, N is the average engine speed and T is the number of strokes of the engine. This frequency is called firing frequency;
- since the turbine response is mostly affected by its inertia, the difference between the acceleration trend and the pressure oscillation increases with respect to lower regimes and the TCAF is not able to give useful information about the cylinder-to-cylinder injection variation.
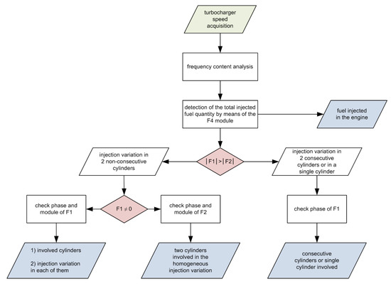
2.2. Frequency Content-Based Monitoring Technique
- F1, first order corresponds to one event for each engine cycle. F1 will be dominant in the case of injection variation on one cylinder or in the case of an equal injection variation in two cylinders, which are consecutive in the firing order (1&3 or 2&4). F1 is defined in Equation (4).
- F2, second order corresponds to two events for each engine cycle. This order becomes dominant in the specific case in which there is an equal injection for nonconsecutive cylinders in the firing order (1&4 and 2&3).
- F3, third order corresponds to three events for each engine cycle. It is not connected with a specific injection case.
- F4, fourth order corresponds to four events for each engine cycle. It represents the firing frequency (Equation (5)) and it is the dominant order in case of homogeneous injection.
3. Experiments
3.1. Experimental Layout
- in-cylinder pressure in all the cylinders
- ○
- Piezoelectric sensor Kistler 6125C11
- ○
- Max pressure 300 bar
- pressure in the exhaust manifold upstream the turbine
- ○
- Piezoresistive sensor Kulite EWCT-312M, air cooled
- ○
- Max pressure 3.5 barA
- injection phasing
- ○
- Chauvin Arnoux E3N Current clamp
- ○
- Operating range: 50 to 100 mA
- crankshaft angular position and TDC reference
- ○
- optical Encoder AVL 365C
- ○
- Angular resolution 0.5°
- compressor blade passage (turbocharger speed)
- ○
- AEC turbo speed unit SF-030
- ○
- blade number from 8 to 20
- ○
- max speed 150000 rpm (20 blades) / 400000 rpm (8 blades)
- torque and power of the engine
- exhaust temperature of each cylinder
- temperature and pressure at the compressor inlet
- temperature and pressure at the compressor outlet
- temperature and pressure at the turbine inlet
- temperature and pressure at the turbine outlet
- fuel flow
- ○
- volumetric fuel flow meter, AVL PLU 110
- ○
- max fuel flow 40 l/h
- ○
- resolution 0.1%
- air flow
- ○
- volumetric air flow meter, Aerzen ZF039
- ○
- max air flow 250 m3/h
- ○
- resolution 0.1%
- liquid and oil temperature of the engine
- temperature and pressure of the test cell
3.2. Turbocharger Speed Acquisition
4. Results
4.1. Experimental Assessment of the Monitoring Methodologies
4.2. Proposal of an Integrated Approach for the Injection Correction
4.3. Misfiring Detection
5. Conclusions
Author Contributions
Funding
Conflicts of Interest
References
- Luján, J.M.; Guardiola, C.; Pla, B.; Reig, A. Optimal control of a turbocharged direct injection diesel engine by direct method optimization. Int. J. Engine Res. 2018, 1468087418772231. [Google Scholar] [CrossRef]
- Mohammadpour, J.; Franchek, M.; Grigoriadis, K. A survey on diagnostic methods for automotive engines. Int. J. Engine Res. 2012, 13, 41–64. [Google Scholar] [CrossRef]
- Kyrtatos, N.P.; Tzanos, E.I.; Papadopoulos, C.I. Diesel engine control optimization for transient operation with lean/rich switches. Int. J. Engine Res. 2003, 4, 219–231. [Google Scholar] [CrossRef]
- Asad, U.; Zheng, M. Diesel pressure departure ratio algorithm for combustion feedback and control. Int. J. Engine Res. 2014, 15, 101–111. [Google Scholar] [CrossRef]
- Kamimoto, T. A review of soot sensors considered for on-board diagnostics application. Int. J. Engine Res. 2017, 18, 631–641. [Google Scholar] [CrossRef]
- Tschanz, F.; Amstutz, A.; Onder, C.H.; Guzzella, L. Control of diesel engines using NOx-emission feedback. Int. J. Engine Res. 2013, 14, 45–56. [Google Scholar] [CrossRef]
- Chiatti, G.; Chiavola, O.; Palmieri, F.; Piolo, A. Diagnostic methodology for internal combustion diesel engines via noise radiation. Energy Convers. Manag. 2015, 89, 34–42. [Google Scholar] [CrossRef]
- Barelli, L.; Bidini, G.; Buratti, C.; Mariani, R. Diagnosis of internal combustion engine through vibration and acoustic pressure non-intrusive measurements. Appl. Therm. Eng. 2009, 29, 1707–1713. [Google Scholar] [CrossRef]
- Albarbar, A.; Gu, F.; Ball, A.D.; Starr, A.G. Acoustic monitoring of engine fuel injection based on adaptive filtering techniques. Appl. Acoust. 2010, 71, 1132–1141. [Google Scholar] [CrossRef][Green Version]
- Elamin, F.; Gu, F.; Ball, A. Diesel Engine Injector Faults Detection Using Acoustic Emissions Technique. Mod. Appl. Sci. 2010, 4, 3–13. [Google Scholar] [CrossRef][Green Version]
- Albarbar, A.; Gu, F.; Ball, A.D. Diesel engine fuel injection monitoring using acoustic measurements and independent component analysis. Measurement 2010, 43, 1376–1386. [Google Scholar] [CrossRef]
- Delvecchio, S.; Bonfiglio, P.; Pompoli, F. Vibro-acoustic condition monitoring of Internal Combustion Engines: A critical review of existing techniques. Mech. Syst. Signal Process. 2018, 99, 661–683. [Google Scholar] [CrossRef]
- Zhao, X.; Cheng, Y.; Ji, S. Combustion parameters identification and correction in diesel engine via vibration acceleration signal. Appl. Acoust. 2017, 116, 205–215. [Google Scholar] [CrossRef]
- Bizon, K.; Continillo, G.; Mancaruso, E.; Vaglieco, B.M. Towards On-Line Prediction of the In-Cylinder Pressure in Diesel Engines from Engine Vibration Using Artificial Neural Networks; SAE International: Warrendale, PA, USA, 2013. [Google Scholar] [CrossRef]
- Chiatti, G.; Chiavola, O.; Recco, E. Combustion diagnosis via block vibration signal in common rail diesel engine. Int. J. Engine Res. 2014, 15, 654–663. [Google Scholar] [CrossRef]
- Johnsson, R. Cylinder pressure reconstruction based on complex radial basis function networks from vibration and speed signals. Mech. Syst. Signal Process. 2006, 20, 1923–1940. [Google Scholar] [CrossRef]
- Citron, S.J.; O’Higgins, J.E.; Chen, L.Y. Cylinder by Cylinder Engine Pressure and Pressure Torque Waveform Determination Utilizing Speed Fluctuations; SAE International: Warrendale, PA, USA, 1989. [Google Scholar] [CrossRef]
- Rizzoni, G. Diagnosis of Individual Cylinder Misfires by Signature Analysis of Crankshaft Speed Fluctuations; SAE International: Warrendale, PA, USA, 1989. [Google Scholar] [CrossRef]
- Moro, D.; Cavina, N.; Ponti, F. In-Cylinder Pressure Reconstruction Based on Instantaneous Engine Speed Signal. J. Eng. Gas Turbines Power 2002, 124, 220–225. [Google Scholar] [CrossRef]
- Lida, K.; Akishino, K.; Kido, K. IMEP Estimation from Instantaneous Crankshaft Torque Variation; SAE International: Warrendale, PA, USA, 1990. [Google Scholar] [CrossRef]
- Hamedovic, H.; Raichle, F.; Bohme, J.F. In-cylinder pressure reconstruction for multicylinder SI-engine by combined processing of engine speed and one cylinder pressure. In Proceedings of the IEEE International Conference on Acoustics, Speech, and Signal Processing (ICASSP ’05), Philadelphia, PA, USA, 23 March 2005; Volume 5, pp. v/677–v/680. [Google Scholar] [CrossRef]
- Torregrosa, A.J.; Broatch, A.; Navarro, R.; García-Tíscar, J. Acoustic characterization of automotive turbocompressors. Int. J. Engine Res. 2015, 16, 31–37. [Google Scholar] [CrossRef]
- Antoni, J.; Daniere, J.; Guillet, F. Effective vibration analysis of ic engines using cyclostationarity. Part I-A methodology for condition monitoring. J. Sound Vib. 2002, 257, 815–837. [Google Scholar] [CrossRef]
- Le Khac, B.; Jiri, T. Approach to gasoline engine faults diagnosis based on crankshaft instantaneous angular acceleration. In Proceedings of the 13th International Carpathian Control Conference (ICCC), High Tatras, Slovakia, 28–31 May 2012; pp. 35–39. [Google Scholar] [CrossRef]
- Bittle, J.; Zheng, J.; Xue, X.; Song, H.; Jacobs, T. Cylinder-to-cylinder variation sources in diesel low temperature combustion and the influence they have on emissions. Int. J. Engine Res. 2014, 15, 112–122. [Google Scholar] [CrossRef]
- Macián, V.; Galindo, J.; Luján, J.M.; Guardiola, C. Detection and Correction of injection failures in diesel engines on the basis of turbocharger instantaneous speed frequency analysis. Proc. Inst. Mech. Eng. Part D 2005, 219, 691–701. [Google Scholar] [CrossRef]
- Ravaglioli, V.; Cavina, N.; Cerofolini, A.; Corti, E.; Moro, D.; Ponti, F. Automotive Turbochargers Power Estimation Based on Speed Fluctuation Analysis. Energy Procedia 2015, 82, 103–110. [Google Scholar] [CrossRef][Green Version]
- Ponti, F.; Ravaglioli, V.; De Cesare, M. Estimation Methodology for Automotive Turbochargers Speed Fluctuations Due to Pulsating Flows. J. Eng. Gas Turbines Power 2015, 137, 121507. [Google Scholar] [CrossRef]
- Vichi, G.; Stiaccini, I.; Bellissima, A.; Minamino, R.; Ferrari, L.; Ferrara, G. Numerical Investigation of the Relationship between Engine Performance and Turbocharger Speed of a Four Stroke Diesel Engine. SAE Int. J. Engines 2014, 8, 288–302. [Google Scholar] [CrossRef]
- Vichi, G.; Becciani, M.; Stiaccini, I.; Ferrara, G.; Ferrari, L.; Bellissima, A.; Asai, G. Analysis of the Turbocharger Speed to Estimate the Cylinder-to-Cylinder Injection Variation—Part 1—Time Domain Analysis. In Proceedings of the SAE/JSAE 2016 Small Engine Technology Conference & Exhibition, Charleston, SC, USA, 15–17 November 2016. [Google Scholar] [CrossRef]
- Vichi, G.; Becciani, M.; Stiaccini, I.; Ferrara, G.; Ferrari, L.; Bellissima, A.; Asai, G. Analysis of the Turbocharger Speed to Estimate the Cylinder-to-Cylinder Injection Variations—Part 2—Frequency Domain Analysis. In Proceedings of the SAE/JSAE 2016 Small Engine Technology Conference & Exhibition, Charleston, SC, USA, 15–17 November 2016. [Google Scholar] [CrossRef]

























| Imposed Fuel Variation [% Distribution of the Total Fuel Variation] | Fuel Variation Evaluated with F1 [% Distribution of the Total Fuel Variation] | ||
|---|---|---|---|
| Cyl 1 | Cyl 3 | Cyl 1 | Cyl 3 |
| −3.00 mg [50%] | −3.00 mg [50%] | −2.91 mg [48.5%] | −3.09 mg [51.5%] |
| −3 mg [37.5%] | −5 mg [62.5%] | −2.77 mg [34.6%] | −5.23 mg [65.4%] |
| −5 mg [62.5%] | −3 mg [37.5%] | −5.27 mg [65.9%] | −2.73 mg [34.1%] |
| −5 mg [83.3%] | −1 mg [16.7%] | −5.27 mg [87.9%] | −0.73 mg [12.1%] |
| Engine Type | Compression Ignition |
|---|---|
| Strokes for cycle | 4 |
| Number of cylinders | 4 |
| Displaced volume | 2100 cm3 |
| Stroke | 90 mm |
| Bore | 86 mm |
| Compression ratio | 19.2:1 |
| Number of valves per cylinder | 2 |
| Firing order | 1-3-4-2 |
| Turbocharger | Single-stage turbine with WG |
| Compressor blades number | 10 |
| Engine speed range | 1000 rpm ÷ 3000 rpm |
| Turbocharger speed range | ~15,000 rpm ÷ ~150,000 rpm |
© 2019 by the authors. Licensee MDPI, Basel, Switzerland. This article is an open access article distributed under the terms and conditions of the Creative Commons Attribution (CC BY) license (http://creativecommons.org/licenses/by/4.0/).
Share and Cite
Becciani, M.; Romani, L.; Vichi, G.; Bianchini, A.; Asai, G.; Minamino, R.; Bellissima, A.; Ferrara, G. Innovative Control Strategies for the Diagnosis of Injector Performance in an Internal Combustion Engine via Turbocharger Speed. Energies 2019, 12, 1420. https://doi.org/10.3390/en12081420
Becciani M, Romani L, Vichi G, Bianchini A, Asai G, Minamino R, Bellissima A, Ferrara G. Innovative Control Strategies for the Diagnosis of Injector Performance in an Internal Combustion Engine via Turbocharger Speed. Energies. 2019; 12(8):1420. https://doi.org/10.3390/en12081420
Chicago/Turabian StyleBecciani, Michele, Luca Romani, Giovanni Vichi, Alessandro Bianchini, Go Asai, Ryota Minamino, Alessandro Bellissima, and Giovanni Ferrara. 2019. "Innovative Control Strategies for the Diagnosis of Injector Performance in an Internal Combustion Engine via Turbocharger Speed" Energies 12, no. 8: 1420. https://doi.org/10.3390/en12081420
APA StyleBecciani, M., Romani, L., Vichi, G., Bianchini, A., Asai, G., Minamino, R., Bellissima, A., & Ferrara, G. (2019). Innovative Control Strategies for the Diagnosis of Injector Performance in an Internal Combustion Engine via Turbocharger Speed. Energies, 12(8), 1420. https://doi.org/10.3390/en12081420

