Research and Application of Continuous Bidirectional Trading Mechanism in Yunnan Electricity Market
Abstract
1. Introduction
2. Organization of Continuous Bidirectional Trading Mechanism
- It is a two-stage double auction online.
- The first stage includes a call auction (CA), i.e., a one-shot game, where buyers and sellers submit sealed bids with discrete price–quantity combinations, which state the amount of energy that the company is pleased to sell or buy at specified prices.
- During the first stage, the sellers cannot obtain the buyer’s demand curves. In the same way, sellers’ supply curves are not available to the buyers. All market participants can bid or cancel a bid until the time is up. After the closure of this stage, the submitted seller and buyer bids are aggregated, resulting in the first-stage unconstrained results by the CETP of Kunming Power Exchange (KMPEX). The results include the market clearing prices (MCPs) of this stage and bid matchings according to the submitted bids [35]. Orders with remaining unmatched volume will enter the second stage first with the same timestamp.
- The second stage consists of a continuous double auction (CDA) [36]. Participants use the CETP to advertise offers to sell or bids to buy energy. In such a computerized marketplace, all participants can observe the quantity and price submitted by other parties, but they cannot learn the identity of any party who submits an order. When a party enters a new bid, the CETP checks whether there is a matching offer within the bid-delivery period. If it finds that the differences of prices (DOP) between the buyer’s and the seller’s bids is not negative, the transaction is automatically concluded, and the price and quantity are displayed for all participants to view. Otherwise, the unmatched new bid is added to the list of uncompleted bids and will remain until a transaction can be concluded or until the bid is withdrawn. A similar procedure occurs each time a new bid is entered into the system [37].
- Since the auction is calculated in a sequential machine, the bidding information is registered in time-sharing. Therefore, even if two bids are submitted at exactly same time, they are registered in order, which is determined by chance [38].
- If no time is left in the second period, the auction is finished. Here, the total unconstrained results are submitted to YNPG for security checks, which take into account the technical requirements, such as spatial–temporal coupling among reservoirs, line congestion on both the buyer and seller side, and the risk of water spillage, rather than economic factors, such as price or cost. For instance, when the transmission line is blocked, the power generation needs to be curtailed according to the capacity, which means that power generation is substantially controlled by the grid [39].
- The results of the security check are returned to KMPEX in the form of the caps of the power generation, which KMPEX regards as constraints to the final bid clearing. Then, the final constraint results will be part of the monthly transaction contracts [40].
3. Two-Stage Clearing Model of the CBT
3.1. Call Auction Stage
3.2. Continuous Auction Stage
4. Two-Stage Integrated Clearing Algorithm
- Step 1: pair each buyer and seller, and the DOPs are calculated for all matching pairs.
- Step 2: these pairs are then sorted in descending order based on DOP values. Obviously, a pair with a negative DOP value will not be contracted. The same DOP pairs are divided into a group.
- Step 3: start with the group with the largest DOP. If there are any remaining spread groups to calculate, proceed to the next step; otherwise, the market clearing of the first phase is over, so move on to Step 5.
- Step 4: the total transaction amount of this group is the smaller value of the quantity declared by all the buyers and the quantity declared by all the sellers in this group. Then, the transaction quantity of each pair is allocated according to the bid quantity in this group. The prices are given by Equation (7), which is mentioned above. After the contract is formed, move on to step 3.
- Step 5: orders with remaining unmatched volume are marked with the same timestamp and grouped by price. After entering the second stage, each group is listed as a new order at the earliest time.
- Step 6: if the continuous phase is still in progress, then enter the next step; otherwise, the market clearing in the second phase is over.
- Step 7: wait and receive new bid info of buyers or sellers. All buyer bids are sorted according to bid-price values in descending order, while seller bids are sorted in ascending order. Once the bid price between buyers or between sellers is the same, it shall be sorted according to the principle of early declaration priority.
- Step 8: obtain the optimal order of buyers’ declaration and sellers’ declaration, and calculate the DOP between buyers’ and sellers’ bids.
- Step 9: if the DOP is not negative, go to the next step; otherwise, move on to step 6.
- Step 10: the pair is matched between the buyer and seller, whose transaction amount is the smaller value of the quantity declared by the buyer and the quantity declared by the seller. The buyer price and seller price are given by Equation (15), which is mentioned above. After the contract is formed, move on to step 6.
5. CBT-Based Electricity Trading Platform
5.1. The Overall Architecture of CETP
5.2. Process Flow of Bidding Order
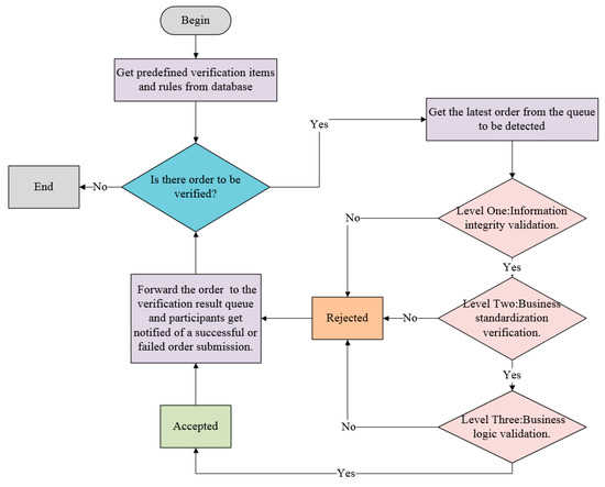
5.3. Logic Verification for Trading Rules
5.4. Market Quotation Information
6. Case Study and Application
6.1. Results and Analysis for CBT
6.2. Overall Application and Prospect
- In the medium- and long-term market, the proportion of bilateral negotiation transaction and CBT can be coordinated to release more bidding space for the CBT, which may further play the advantages of the CBT.
- In the stage of the call auction, the degree of information disclosure can be improved, such as real-time disclosure of virtual transaction price, virtual transaction volume, and virtual non-transaction volume in the bidding stage, but the order information is not disclosed, which may help to further play the function of price discovery.
7. Conclusions
Data Statement
Author Contributions
Funding
Acknowledgments
Conflicts of Interest
References
- China Electric Power Press. China Electric Power Yearbook 2016; China Electric Power Press: Beijing, China, 2017. [Google Scholar]
- A list of Statistical Express of the National Power Industry in 2018. ec.org.cn 2019. Available online: http://www.cec.org.cn/d/file/guihuayutongji/tongjxinxi/niandushuju/2019-01-22/4fedb4c956f6059c5998913b10a6233a.pdf (accessed on 19 January 2019).
- Li, X.; Chen, Z.; Fan, X.; Cheng, Z.J. Hydropower development situation and prospects in China. Renew. Sustain. Energy Rev. 2018, 82, 232–239. [Google Scholar] [CrossRef]
- Cheng, C.; Chen, F.; Li, G.; Ristić, B.; Mirchi, A.; Qiyu, T.; Madani, K. Reform and renewables in China: The architecture of Yunnan’s hydropower dominated electricity market. Renew. Sustain. Energy Rev. 2018, 94, 682–693. [Google Scholar] [CrossRef]
- State Council. Opinions on Further Deepening the Reform of the Electric Power Systems: Document No. 9. Beijing. Available online: http://tgs.ndrc.gov.cn/zywj/201601/t20160129_773852.html (accessed on 15 March 2015).
- Trading in the National Electricity Market in 2018. Sohu.com 2019. Available online: http://www.sohu.com/a/300817741_722664 (accessed on 11 March 2019).
- Kunming Power Exchange. Operational Analysis of Yunnan Electricity Market of 2018 and Market Forecast of 2019. Available online: https://www.kmpex.com:8443/file/download/a5dd58fa5699445dab6d880d9bd986a6 (accessed on 2 February 2019).
- Yang, Q.; Cai, H.; Yan, M.; Zhang, M.; Liu, S.; Xing, Y. Design and application of electricity market mechanisms for Yunnan based on theory of Incentive compatibility and games in depth. Autom. Electr. Power Syst. 2017, 41, 27–34. [Google Scholar] [CrossRef]
- Yunnan Provincial Industry and Information Technology Commission. Implementation Plan of the Yunnan Electricity Market in 2018. Available online: http://www.ynetc.gov.cn/Item/17434.aspx (accessed on 21 November 2017).
- Fabra, N.; Von der Fehr, N.H.; Harbord, D. Modeling electricity auctions. Electr. J. 2002, 15, 72–81. [Google Scholar] [CrossRef]
- Haoyong, C.; Xiuli, W.; Xifan, W.; Jian, G. Auction Theory and Its Application in Electricity Market Auction Design Part Two: Application of Auction Theory in Electricity Market Auction Design. Autom. Electr. Power Syst. 2003, 4, 17–23. [Google Scholar]
- Stoft, S. Power System Economics: Designing Markets for Electricity. J. Energy Lit. 2002, 99, 58–63. [Google Scholar]
- Silva, C.; Wollenberg, B.F.; Zheng, C.Z. Application of mechanism design to electric power markets (republished). IEEE Trans. Power Syst. 2001, 16, 862–869. [Google Scholar] [CrossRef]
- Liu, Z.; Zhang, X.; Lieu, J. Design of the incentive mechanism in electricity auction market based on the signaling game theory. Energy 2010, 35, 1813–1819. [Google Scholar] [CrossRef]
- Zou, X. Double-sided auction mechanism design in electricity based on maximizing social welfare. Energy Policy 2009, 37, 4231–4239. [Google Scholar] [CrossRef]
- Zou, P.; Chen, Q.; Xia, Q.; He, C.; Kang, C. Incentive compatible pool-based electricity market design and implementation: A Bayesian mechanism design approach. Appl. Energy 2015, 158, 508–518. [Google Scholar] [CrossRef]
- Zhang, C.; Yan, W. Spot Market Mechanism Design for the Electricity Market in China Considering the Impact of a Contract Market. Energies 2019, 12, 1064. [Google Scholar] [CrossRef]
- Pezzutto, S.; Grilli, G.; Zambotti, S.; Dunjic, S. Forecasting Electricity Market Price for End Users in EU28 until 2020—Main Factors of Influence. Energies 2018, 11, 1460. [Google Scholar] [CrossRef]
- Bobinaitė, V.; Konstantinavičiūtė, I.; Lekavičius, V. Theoretical model for electricity market price forecasting. Econ. Manag. 2012, 17, 944–951. [Google Scholar] [CrossRef]
- Nowotarski, J.; Tomczyk, J.; Weron, R. Robust estimation and forecasting of the long-term seasonal component of electricity spot prices. Energy Econ. 2013, 39, 13–27. [Google Scholar] [CrossRef]
- Yu, Y.; Jin, T.; Zhong, C. Designing an incentive contract menu for sustaining the electricity market. Energies 2015, 8, 14197–14218. [Google Scholar] [CrossRef]
- Hobbs, B.F.; Oren, S.S. Three waves of US reforms: Following the path of wholesale electricity market restructuring. IEEE Power Energy Mag. 2019, 17, 73–81. [Google Scholar] [CrossRef]
- Agalgaonkar, A.P.; Kulkarni, S.V.; Khaparde, S.A.; Soman, S.A. Placement and penetration of distributed generation under standard market design. Int. J. Emerg. Electr. Power Syst. 2004, 1. [Google Scholar] [CrossRef]
- Khazaei, H.; Zhao, Y. Indirect mechanism design for efficient and stable renewable energy aggregation. IEEE Trans. Power Syst. 2019, 34, 1033–1042. [Google Scholar] [CrossRef]
- Liu, Y.; Wu, L.; Li, J. Peer-to-peer (P2P) electricity trading in distribution systems of the future. Electr. J. 2019, 32, 2–6. [Google Scholar] [CrossRef]
- Parag, Y.; Sovacool, B.K. Electricity market design for the prosumer era. Nat. Energy 2016, 1, 16032. [Google Scholar] [CrossRef]
- Wang, J.; Wang, Q.; Zhou, N.; Chi, Y. A novel electricity transaction mode of microgrids based on blockchain and continuous double auction. Energies 2017, 10, 1971. [Google Scholar] [CrossRef]
- Mengelkamp, E.; Gärttner, J.; Rock, K.; Kessler, S.; Orsini, L.; Weinhardt, C. Designing microgrid energy markets: A case study: The Brooklyn Microgrid. Appl. Energy 2018, 210, 870–880. [Google Scholar] [CrossRef]
- Ott A, L. Experience with PJM market operation, system design, and implementation. IEEE Trans. Power Syst. 2003, 18, 528–534. [Google Scholar] [CrossRef]
- Huang, J.; Yalla, P.; Yong, T. New real time market applications at the California Independent System Operator (CAISO). In Proceedings of the IEEE PES Power Systems Conference and Exposition, New York, NY, USA, 10–13 October 2004; pp. 1228–1233. [Google Scholar]
- Amin, M. North America’s electricity infrastructure: Are we ready for more perfect storms? IEEE Secur. Priv. 2003, 99, 19–25. [Google Scholar] [CrossRef]
- Roques, F.A.; Newbery, D.M.; Nuttall, W.J. Investment incentives and electricity market design: The British experience. Rev. Netw. Econ. 2005, 4. [Google Scholar] [CrossRef]
- Flatabo, N.; Doorman, G.; Grande, O.S.; Randen, H.; Wangensteen, I. Experience with the Nord Pool design and implementation. IEEE Trans. Power Syst. 2003, 18, 541–547. [Google Scholar] [CrossRef]
- Chen, F.; Cao, R.; Cheng, C.; Li, G.; Li, X. Contracted generation verification in hydro-dominated electricity markets. In Proceedings of the 2017 IEEE International Conference on Environment and Electrical Engineering and 2017 IEEE Industrial and Commercial Power Systems Europe (EEEIC/I&CPS Europe), Milan, Italy, 6–9 June 2017; pp. 1–6. [Google Scholar]
- Fang, D.; Ren, Q.; Yu, Q. How Elastic Demand Affects Bidding Strategy in Electricity Market: An Auction Approach. Energies 2019, 12, 9. [Google Scholar] [CrossRef]
- Chen, K.; Lin, J.; Song, Y. Trading strategy optimization for a prosumer in continuous double auction-based peer-to-peer market: A prediction-integration model. Appl. Energy 2019, 242, 1121–1133. [Google Scholar] [CrossRef]
- Kirschen, D.S.; Strbac, G. Fundamentals of Power System Economics; John Wiley & Sons: New York, NY, USA, 2004. [Google Scholar]
- Munhoz, F.C.; Correia, P.B. Bidding design for price-taker sellers in bilateral electricity contract auctions. Int. J. Electr. Power Energy Syst. 2008, 30, 491–495. [Google Scholar] [CrossRef]
- Rangel L, F. Competition policy and regulation in hydro-dominated electricity markets. Energy Policy 2008, 36, 1292–1302. [Google Scholar] [CrossRef]
- Liu, S.; Yang, Q.; Cai, H.; Yan, M.; Zhang, M.; Wu, D.; Xie, M. Market reform of Yunnan electricity in southwestern China: Practice, challenges and implications. Renew. Sustain. Energy Rev. 2019, 113, 109265. [Google Scholar] [CrossRef]
- Weber, J.D.; Overbye, T.J. An individual welfare maximization algorithm for electricity markets. IEEE Trans. Power Syst. 2002, 17, 590–596. [Google Scholar] [CrossRef]
- Matena, V.; Krishnan, S.; DeMichiel, L.; Stearns, B. Applying Enterprise JavaBeanse: Component-Based Development for the J2EEe Platform, 2nd ed.; Addison-Wesley: Boston, MA, USA, 2003. [Google Scholar]
- Jatana, N.; Puri, S.; Ahuja, M.; Kathuria, I.; Gosain, D. A survey and comparison of relational and non-relational database. Int. J. Eng. Res. Technol. 2012, 1, 1–5. [Google Scholar]
- Yang, Y.; Bao, M.; Ding, Y.; Song, Y.; Lin, Z.; Shao, C. Review of information disclosure in different electricity markets. Energies 2018, 11, 3424. [Google Scholar] [CrossRef]
- Scharff, R.; Amelin, M. Trading behaviour on the continuous intraday market Elbas. Energy Policy 2016, 88, 544–557. [Google Scholar] [CrossRef]










| Month | The Two-Stage Summation | Call Auction Stage | Continuous Auction Stage | |||
|---|---|---|---|---|---|---|
| Volume (GWh) | Price (Yuan/kWh) | Volume (GWh) | Price (Yuan/kWh) | Volume (GWh) | Price (Yuan/kWh) | |
| 2018-01 | 249.276568 | 0.22452 | 58.20 | 0.22416 | 191.076568 | 0.22463 |
| 2018-02 | 84.792 | 0.1799 | 46.034 | 0.18473 | 38.758 | 0.17416 |
| 2018-03 | 72.707 | 0.22859 | 5.45 | 0.22307 | 67.257 | 0.22904 |
| 2018-04 | 141.33481 | 0.22834 | 13 | 0.22933 | 128.33481 | 0.22824 |
| 2018-05 | 105.6456 | 0.21783 | 5.4806 | 0.21691 | 100.165 | 0.21788 |
| 2018-06 | 134.588 | 0.16188 | 13.513 | 0.16644 | 121.075 | 0.16137 |
| 2018-07 | 4.88 | 0.13 | 0.31 | 0.13 | 4.57 | 0.13 |
| 2018-08 | 1.46 | 0.13103 | 0.60 | 0.1325 | 0.86 | 0.13 |
| 2018-09 | 0.165 | 0.13 | 0.12 | 0.13 | 0.045 | 0.13 |
| 2018-10 | 10.11 | 0.13 | 0.11 | 0.13 | 10 | 0.13 |
| 2018-11 | 107.99562 | 0.21719 | 14 | 0.2138 | 93.99562 | 0.2177 |
| 2018-12 | 104.742 | 0.22258 | 0.752 | 0.22597 | 103.99 | 0.22256 |
© 2019 by the authors. Licensee MDPI, Basel, Switzerland. This article is an open access article distributed under the terms and conditions of the Creative Commons Attribution (CC BY) license (http://creativecommons.org/licenses/by/4.0/).
Share and Cite
Yu, X.; Li, G.; Cheng, C.; Sun, Y.; Chen, R. Research and Application of Continuous Bidirectional Trading Mechanism in Yunnan Electricity Market. Energies 2019, 12, 4663. https://doi.org/10.3390/en12244663
Yu X, Li G, Cheng C, Sun Y, Chen R. Research and Application of Continuous Bidirectional Trading Mechanism in Yunnan Electricity Market. Energies. 2019; 12(24):4663. https://doi.org/10.3390/en12244663
Chicago/Turabian StyleYu, Xuguang, Gang Li, Chuntian Cheng, Yongjun Sun, and Ran Chen. 2019. "Research and Application of Continuous Bidirectional Trading Mechanism in Yunnan Electricity Market" Energies 12, no. 24: 4663. https://doi.org/10.3390/en12244663
APA StyleYu, X., Li, G., Cheng, C., Sun, Y., & Chen, R. (2019). Research and Application of Continuous Bidirectional Trading Mechanism in Yunnan Electricity Market. Energies, 12(24), 4663. https://doi.org/10.3390/en12244663

