Abstract
The continuously increasing complexity of modern and sustainable power and energy systems leads to a wide range of solutions developed by industry and academia. To manage such complex system-of-systems, proper engineering and validation approaches, methods, concepts, and corresponding tools are necessary. The Smart Grid Architecture Model (SGAM), an approach that has been developed during the last couple of years, provides a very good and structured basis for the design, development, and validation of new solutions and technologies. This review therefore provides a comprehensive overview of the state-of-the-art and related work for the theory, distribution, and use of the aforementioned architectural concept. The article itself provides an overview of the overall method and introduces the theoretical fundamentals behind this approach. Its usage is demonstrated in several European and national research and development projects. Finally, an outlook about future trends, potential adaptations, and extensions is provided as well.
1. Introduction
The continuously increasing complexity of modern and sustainable power and energy systems leads to a wide range of solutions for operating transmission and distribution grids. Those approaches developed by industry and academia in the context of Smart Grids become increasingly specific to the individual topology of the power grids in which they are to be deployed. At the same time, however, those solutions should be transferable to other topologies, preferably in an easy and cost-efficient way. In addition, competing technical and operational solutions, with their respective costs, needed Technology Readiness Levels (TRL), advantages and disadvantages, are being developed for various problems occurring due to the new operation paradigm in the context of Smart Grids [1]. While it can be argued that energy transition to Smart Grids may also be a sociological problem [2], we take the technological perspective from systems engineering view here.
To evaluate different operational approaches for power grids, a growing number of methods and techniques are introduced and applied today. One problem arising is that Smart Grids must be still considered an emerging topic and transferring solutions from one utility to another with parts and technologies being replaced is usually not an easy task. Techniques usually come in so-called technology experience packages and someone learns about one specific instance in a package [3]. For example, replacing a single technology (e.g., wired communication by power line carrier or wireless communication) in a solution could lead to unexpected results. To learn from previous experience in Research and Development (R&D) projects, demo, or field trials, those solutions have to be thoroughly documented in a meaningful way.
Unfortunately, those solutions could have some characteristics that make knowledge preservation difficult. Typically, the projects use various combinations of runtime environments, software, and algorithms, from different vendors and Original Equipment Manufacturers (OEM). The systems under scope must be considered a System-of-Systems (SoS) with all the implications to the complexity arising in those projects [4]. Finding a definite “best” solution is hard as a lot of contextual knowledge and degrees of freedom has to be known to the team implementing the solution. The knowledge and agreement on requirements, both functional as well as non-functional, become apparently more of a socio-technical than purely technical problem [4]. Various projects have addressed this issue when trying to document knowledge gained from field trials in order to disseminate the results [5]. One of the most important things to get to know to transfer a technical solution is to know its scope and applicability. To assess for this information, so-called tacit knowledge is often needed. Tacit knowledge (as opposed to formal, codified or explicit knowledge) is the kind of knowledge that is difficult to transfer to another person by means of writing it down or verbalizing it [6]. For re-use, certain important aspect of a technical solution given in a procedural context must be made formal.
In modern systems and software engineering, specifications are created and based on some kind of a requirements engineering process. Mostly, this process is used for elicitation of the information needed for creating a solution architecture and implementing and operating it. The architecture of a system is one key element to work towards the common project goal of deploying a product according to the specification. However, this documentation used to be done by mid-sized teams who could communicate a lot on the needs, mostly in-house. With the SoS-based needs, this process should be carried out in a formal and knowledge-intensive manner. Engineering teams are responsible for different components and parts, the knowledge and work is far more fragmented in the process. For the dissemination of a solution and achieving a higher TRL (possibly levels 7–9), the process must be formalized and governed. Typically, (formal) standards are needed at a certain point. Therefore, the whole development and validation process of Smart Grid projects need to be more professional in terms of products, processes, and governance of operations. One part of the solution is to use a method which has proven to be useful over the last couple of years, the so-called reference designation system Smart Grid Architecture Model (SGAM) [7].
The main aim of this review article is to provide a comprehensive overview of the state-of-the-art and related work for the theory, distribution, and usage of the SGAM. The contribution itself focuses on an overview of the overall method, the theoretical fundamentals and foundation as well as current applications of the method in various projects. Finally, an outlook about future trends, potential adaptations, and extensions is provided as well.
The remainder of this review is structured as follows: First, the concept and the history of SGAM are introduced in Section 2. Afterwards, corresponding tools and their usage in different projects and initiatives are discussed in Section 3. Section 4 shows how this architectural model can be applied also to other domains, while Section 5 discusses potential adoptions. Finally, the article is concluded with Section 6 providing the lessons learned and the main findings.
2. Overview of the Smart Grid Architecture Model (SGAM)
The original scope of the SGAM was created in the M/490 mandate of the European Commission (EC) to the European standardization bodies CEN (Comité Européen de Normalisation), CENELEC (European Committee for Electrotechnical Standardization), and ETSI (European Telecommunications Standards Institute) with the focus on finding existing technical standards applicable to Smart Grids as well as identifying gaps in state-of-the-art and standardization. Given the distribution and sheer number of the experts, it apparently became somewhat of a problem to agree on terms, technology, scope, and subjects for discussion [8]. Therefore, the SGAM was used as a tool for reference designation to solve this wicked problem (i.e., the fact that formulating the problem itself is already a problem [9]). Originally, the References Architecture Working Group (RAWG) and the Sustainable Processes (SP) group worked in parallel. One had the aim to create a methodology to elicit applications for future and emerging Smart Grids, while the other to come up with a solutions and blueprint for technical architectures of future technology portfolios. Both groups worked in parallel due to time constraints but shared experts. Therefore, the groups could both apply the IntelliGrid Use Case Template and IEC PAS 62559 for standardizing user stories and use cases to provide a basic documentation from the functional point of view for future Smart Grids as well as a reference designation system to document three main viewpoints of a technical Smart Grid solution. Both methods can be used on their own, but they work seamlessly and elicit data based on a common meta-model shared by the ISO 42010 architecture standards. Therefore, the dynamics of a static architecture with processes and exceptions can be documented in a IEC 62559 template while the individual solutions can be put into the reference designation system [4]. Filling out a use cases provides enough information to get to know the basic information needed to create SGAM models [10]. The following paragraphs elaborate more on the design decisions taken and the rationals behind the current SGAM method as well as taking into account a Systems Engineering perspective.
Considering the Smart Grid from a Systems Engineering perspective and following the classification given by Haberfellner et al. [11], it can be categorized as a complex system. More precise, it can be argued that the electric power grid evolves from a massively interconnected, complicated system into a complex system. As depicted in Figure 1, such a system is characterized by its constituent subsystems reflecting a certain level of diversity/variety/scale on the one hand and its structure being subject to a certain dynamic/alterability on the other hand [4].
Figure 1.
Classification of system types [11].
In the recent past, however, a subset of complex systems have been identified as System-of-Systems (SoS), characterized by at least eight criteria postulated by Maier [12] and DeLaurentis [13]:
- Operational Independence of Elements
- Managerial Independence of Elements
- Evolutionary Development
- Emergent Behavior
- Geographical Distribution of Elements
- Interdisciplinary Study
- Heterogeneity of Systems
- Networks of Systems
The SoS perspective is of importance for taking into account interoperability between the constituting systems. This challenge has been identified as mostly a problem of standardization. It became apparent that the integration cost drivers were mostly from unharmonized technical models and semantics [6]. To deal with these issues, standardization bodies issued work on reference architectures and corresponding road-maps [8]. Therefore, the EC issued the M/490 mandate. Within the scope of this mandate, gaps in standardization, needed use cases, security requirements and reference architectures had to be defined [5].
The work acted as initial focal point for basic method engineering research on how to model and document Smart Grid architectures using standardized canonical methods. In addition to the IEC 62559 use case template and methodology for documenting meaningful blueprint solutions for Smart Grid systems of systems to be implemented [10], the SGAM has been created for the purpose of identifying gaps in existing and future standardization. The SGAM acts as a reference designation system [14], providing three main axis for the dimensions of: (i) value creations chain (“Domains”); (ii) automation pyramid (“Zones”); and (iii) interoperability (“Interoperability Layer”). Within this visual representation (cf. Figure 2), systems and their interfaces can be allocated to some point in the reference model, thus providing a categorization and classification of individual parts, data exchanged and interfaces of the system landscape.
Figure 2.
Overview of the Smart Grid Architecture Model (SGAM) [7].
The Domains basically represent the energy conversion chain as described in the fundamental and well-known NIST Conceptual Model [15]. The individual domains are described as follows [7]:
- Bulk Generation: Represents generation of electricity in bulk quantities, such as by fossil, nuclear and hydro power plants, off-shore wind farms, large scale solar power plant (i.e., Photovoltaic (PV) and Concentrated Solar Power (CSP)), which are typically connected to the transmission system.
- Transmission: Represents the infrastructure that transports electricity over long distances.
- Distribution: Represents the infrastructure that distributes electricity to customers.
- Distributed Energy Resource (DER): Represents distributed electrical resources directly connected to the public distribution grid, applying small-scale power generation technologies (typically in the range of 3–10 MW). These distributed electrical resources may be directly controlled by a Distribution System Operator (DSO).
- Customer Premises: Host both end users of electricity and producers of electricity. The premises include industrial, commercial and home facilities (e.g., chemical plants, airports, harbors, shopping centers, and homes). In addition, generation in the form of, e.g., PV generation, Electric Vehicles (EV), storage, batteries, micro turbines, etc., are hosted.
The Zones are orthogonal to the domains and basically represent the Information and Communication Technology (ICT) based control systems, controlling the energy conversion chain. Based on the automation pyramid, the individual Zones are described as follows [7]:
- Market: Reflects the market operations possible along the energy conversion chain, e.g., energy trading, mass market, retail market, etc.
- Enterprise: Includes commercial and organizational processes, services and infrastructures for enterprises (utilities, service providers, energy traders, etc.), e.g., asset management, logistics, work force management, staff training, customer relation management, billing, etc.
- Operation: Hosts power system control operation in the respective domain, e.g., Distribution Management Systems (DMS), Energy Management Systems (EMS) in generation and transmission systems, microgrid management systems, virtual power plant management systems (aggregating several DER), and EV fleet charging management systems.
- Station: Represents the areal aggregation level for field level, e.g., for data concentration, functional aggregation, substation automation, local Supervisory Control and Data Acquisition (SCADA) systems, plant supervision, etc.
- Field: Includes equipment to protect, control and monitor the process of the power system, e.g., protection relays, bay controller, and any kind of Intelligent Electronic Devices (IED) that acquire and use process data from the power system.
- Process: Includes the physical, chemical or spatial transformations of energy (electricity, solar, heat, water, wind, etc.) and the physical equipment directly involved (e.g., generators, transformers, circuit breakers, overhead lines, cables, electrical loads, any kind of sensors and actuators that are part of or directly connected to the process, etc.).
To maintain interoperability between any two components in the Smart Grid, interoperability needs to be considered on five different Interoperability Layers. The first two layers are related to functionality, whereas the lower three layers can be associated with the intended technical implementation. The interoperability layers being used are basically derived by the GridWise Architecture Council (GWAC) interoperability stack [16] and described as follows [7]:
- Business Layer: Provides a business view on the information exchange related to Smart Grids. Regulatory and economic structures can be mapped on this layer.
- Function Layer: Describes services including their relationships from an architectural viewpoint.
- Information Layer: Describes information objects being exchanged and the underlying canonical data models.
- Communication Layer: Describes protocols and mechanisms for the exchange of information between components.
- Component Layer: Physical distribution of all participating components including power system and ICT equipment.
3. Application of the Smart Grid Architecture Model
SGAM models soon proved to be a useful solution in both standardization and research and development projects in order to document system architectures in a canonical and standardized manner and gained attention in the community over the years to come. In addition, many tools were developed to cope with the graphical representation as well as the procedural application of the method and toolchain. Various funding schemata, such as the German SINTEG (Schaufenster Intelligente Energien), the Austrian “Energieforschung” or the European H2020 LCE calls, have adopted the need to document the research conducted in a standardized way.
However, it became apparent that the model has already outgrown its original purpose of allocating standards to various Smart Grid systems and interfaces as it was envisioned in the mandate M/490 [8]. Cost–benefit analysis, security analysis, technical debt analysis and maturity levels of organizations can be visualized using the SGAM. One missing link as of now has been the coupling of the “higher” interoperability levels such as the ones described in the LCIM [17] in order to cope with conceptual dimension which is relevant for, e.g., simulation purposes. Therefore, in the following sections, an overview of the usage of the SGAM approach is provided, which is divided into the categories: (i) software tools; (ii) European and (iii) national-funded projects; and (iv) further activities.
3.1. Software Support and Tools
3.1.1. SGAM Toolbox
Due to the inherent complexity of Smart Grids, the realization of particular solutions has proven to be a challenging task. Possible concepts for dealing with this challenge can be found in the field of Systems Engineering [18,19] with a special focus put on Model Based Systems Engineering (MBSE) [20]. This approach targets a consistent understanding of systems as possible approach to manage complexity. To establish such a consistent understanding, the MBSE concept fosters the utilization of different models in order to establish well-defined views over well-defined abstraction levels. This concept has proven to be of value especially in terms of interdisciplinary development.
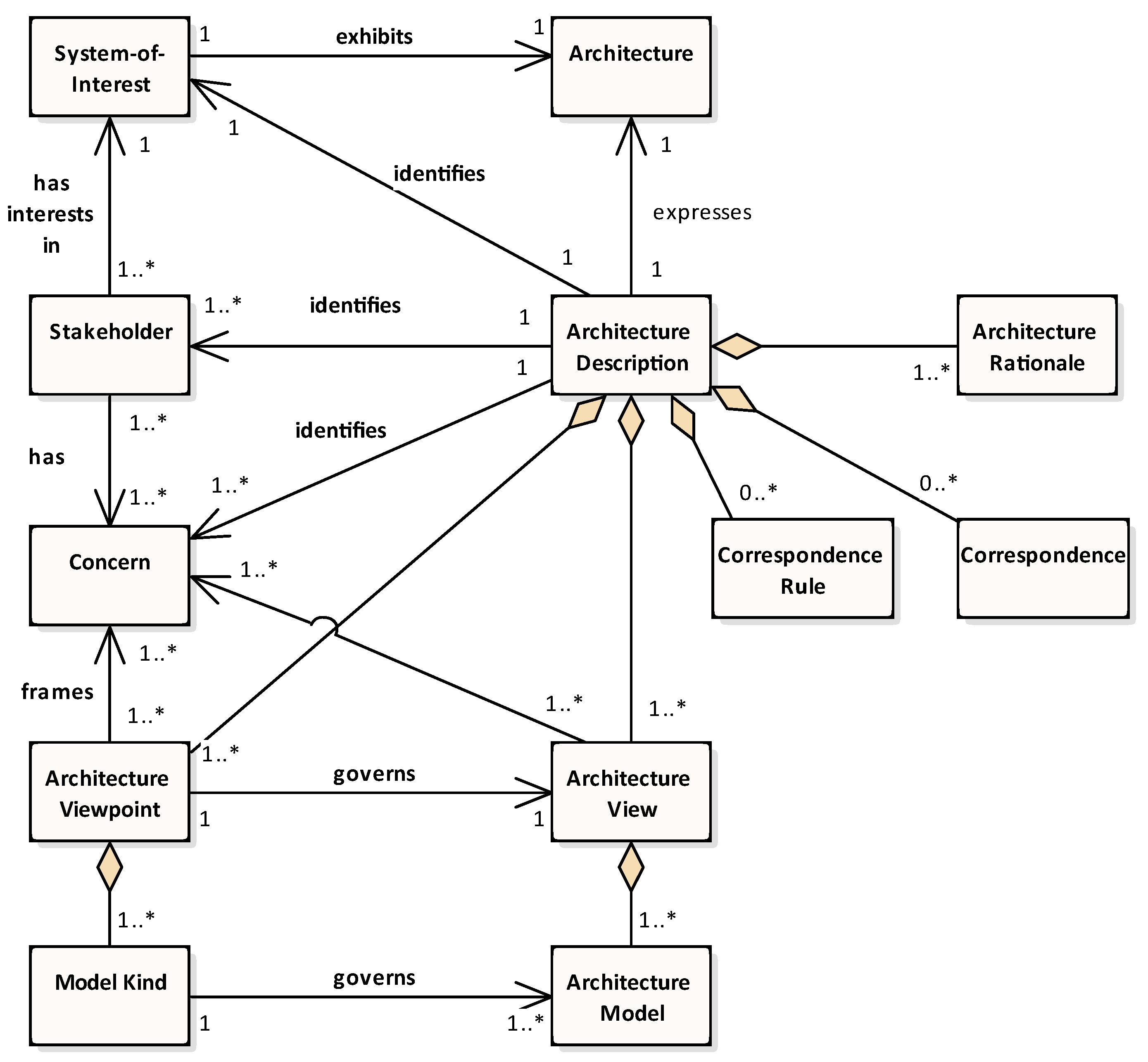
One of the key concepts in MBSE is the definition of particular views on basis of viewpoints. According to ISO 42010, it can be said that one viewpoint governs one particular view [21]. Furthermore, a viewpoint is intended to frame one or more concerns associated with one or more different stakeholder. An overview on these relations can be seen in Figure 3.
Figure 3.
Conceptual model of an architecture description according to ISO 42010 [21].
Considering the structure of the SGAM cube as described in Section 2, one could argue that the individual layers (“Interoperability Layers”) represent a set of basic viewpoints for Smart Grid architectures. The particular concerns addressed in this structure are business, functional, informational, communication, and physical aspects. Besides the consideration of views, the definition of abstraction layers with explicit transformations in between is of very importance. During the research conducted in this area, the concept of Model Driven Architecture (MDA) [22] has been chosen as main paradigm. The MDA concept basically aims at a separation of functionality and technology. To individually address these different aspects, the following abstractions were defined:
- Computation Independent Model (CIM): The CIM can be interpreted as “System Level” describing a system from its outside perspective, which means focus is put on the delivered functionality rather than on the technology. Please note that the IEC 61970/61968 series [23,24], also known as CIM (Common Information Model), which is an ontology for defining objects and relations to model power system, is indeed a PIM in the sense of MDA.
- Platform Independent Model (PIM): This layer can be seen as “Architecture Level”. It aims at focusing on the decomposition of the system without considering detailed technical aspects of individual components.
- Platform Specific Model (PSM): The PSM describes the technical aspects for realizing the individual components. Thus, it can be seen as Detailed Design Layer.
- Platform Specific Implementation (PSI): This last layer represents the realized implementation. In case of one artifact being realized as software, this can be seen as the source code created.
By aligning the MDA concept with the SGAM, it could be argued that the CIM is represented by the Business and Function Layer viewpoints as they analyze and define the systems functionality. Furthermore, the PIM can be associated with the lower three layers (Information, Communication, and Component Layer). According to this mapping the SGAM can be used to describe the overall architecture to a level that considers the constituent components as black-boxes. Keeping the described system-focus in mind, a domain-specific description (as the SGAM delivers) appears suitable.
For the detailed design of the individual components (PSM) and their implementation (PSI), the modeling language of choice should rather be associated with the “type” of the component (software could be designed by means of UML, embedded systems with SysML, control functionality with linear algebra, etc.) than domain specific concepts. Considering this changing perspective, the transformation between the architectural level and the design level typically also represents the handover between, for example, a DSO and an OEM from the supply chain. An overview on the alignment between the SGAM and MDA as described can be seen in Figure 4.
Figure 4.
Mapping between MDA and SGAM.
When it comes into practical application of these concepts, the need for an appropriate modeling language and corresponding tools arises. In the fields of Software and Systems Engineering, the utilization of so-called Object Modeling Languages is widely accepted. Especially the General Purpose Languages (GPL) UML [25] and SysML [26] are state of the art. However, as these languages anticipate object oriented patterns such as instantiation, inheritance and others, they are rather hard to understand by non-software educated stakeholders and, thus, their acceptance outside the software/systems community is rather low. To enable the utilization of consistent models on the one hand and to provide interdisciplinary understanding on the other hand, the application of so-called Domain Specific Languages (DSL) can be considered. In terms of object modeling, for example, some domain specific aspects can be put on top of GPLs. Thus, well-established concepts such as “traceability” or existing tools with a high maturity can be made accessible to domain stakeholders.
In the field of Smart Grid Engineering, from 2012 to 2017, such a DSL has been developed by utilization of UML Profiles, a UML specific concept for lightweight extensions. Developing a DSL on basis of standardized UML profiles brings the benefit that the DSL is tool-independent. However, a drawback of UML profiles is the limitation that does not provide capabilities for, e.g., automation mechanisms such as model transformations. To overcome this shortcoming, a dedicated Add-In for the widely spread modeling tool Enterprise Architect has been implemented and made publicly available as SGAM Toolbox (www.sgam-toolbox.org) [27].
Besides the technical implementation of this toolbox, an appropriate process model has been specified to give users guidance on the application [27]. It reflects the concepts from ISO 15288 [28] and has been tailored by application of the guidance delivered in the IEC TR 24748 guidelines [29].
Since the SGAM Toolbox has been released it has proven its value in several research and real-life projects [30]. For example, by using the SGAM Toolbox, the American NIST Logical Reference Model (NIST LRM) [31,32] could have been successfully modeled in the context of the SGAM framework and, thus, compatibility between the American and the European concepts could have been demonstrated [27,33].
However, despite the already demonstrated value, there are still several aspects to be considered. Besides, some necessary alignments and improvements as discussed in [27], especially the integration into a holistic tool-chain, is the focus of present research. The capability of such a tool-chain as envisioned in [34] comprises sophisticated interoperability between various repositories, tools and standards on the one hand and some additional functionality for model validation (e.g., Co-Simulation) on the other hand. Both topics are the subjects of ongoing research.
3.1.2. 3D Visualisation
Based on the work in the DISCERN project [5], it became apparent that to implement the concept needed to exchange knowledge, the typical way to create SGAM models in PowerPoint was not enough. The overall cube picture lacks visibility for certain layers, therefore the initial models used to be created with five individual 2D planes and tabs that were combined using a Visual Basic Macro (VBM); however, it soon became obvious that a tool using Microsoft Visio would be even more beneficial as stencils, semantics and exporting into XML could be used. In addition, the browser-based 3D SGAM viewer was created in order to manipulate the view for a given standardized SGAM file and model. Figure 5 shows an example of this tool for viewing SGAM models. The files can be exchanged with both the Use Case Management Repository (UCMR) and the SGAM Toolbox.
Figure 5.
Visual import of a SGAM model for Substation Automation in the 3D SGAM viewer.
3.1.3. Power System Automation Language (PSAL)
The main intention with the Power System Automation Language (PSAL) is to provide a formal domain specific language for SGAM compatible use case design [35]. At the same time, another focus of PSAL is to allow rapid development of automation, control, and ICT functions for power system applications [36]. Therefore, although possible, PSAL is not directly intended to be used for development of high-level use case descriptions. Instead, it offers specific tools for detailed use case design that can be used in further steps for generation of code and configuration.
Although the core of PSAL is based on SGAM, it also introduces an extra abstraction layer, containing a System and an application. The System consists of definitions for the component and the communication layers of SGAM and the application contains definitions for the business, function, and information layers. One benefit of this is that it allows the user to define an application independently from the System. Consequently, solutions developed as an application for one System can be easily ported to another. One main difference, compared to the SGAM Toolbox, is that PSAL is a textual language. Figure 6 shows a UML representation of the PSAL meta-model as well as example implementations of an application and a system.
Figure 6.
The PSAL engineering approach: (a) UML (Unified Modeling Language) representation; and (b) example code [36].
As mentioned above, one of the main ideas with PSAL is that it should allow rapid generation of code and configurations, such as executable IEC 61499 code and IEC 61850 configurations [36].
3.2. European-Funded Projects and Activities
3.2.1. FP7 DISCERN (Distributed Intelligence for Cost-Effective and Reliable Solutions)
During the DISCERN project, the SGAM and IEC 62559 use was strongly enforced to deal with a methodological approach of the so-called 3L (Leader, Learner, and Listener [37]) concept agreed upon by the partners, as shown in Figure 7. The overall target of the DISCERN project was to somehow assess the optimal level of intelligence in the distribution networks, and, in addition, to determine a set of so-called replicable technological options (e.g., basic Smart Grid solutions for operation of distribution grids) that would allow for a both cost-effective and reliable enhancement of both observability and controllability of distribution grids.
Figure 7.
Overview on DISCERN concept for modeling solutions for 3L [5].
After starting the project, it became apparent that, to exchange knowledge between the diverse stakeholders, more formal aspects of this knowledge documentation and exchange had to be dealt with. One particular aspect to cope with the leaders being organizations who have already implemented a solution, testing them out in operations and planning large scale roll-out is that they must find a way of documenting their knowledge, fallacies which occurred and important context of the operation of a Smart Grid solution. Learners have already decided to implement the solution, but listeners still struggle to find the business benefit. Therefore, different information on context and CBA (Cost-Based Analysis) is of importance. This challenge led to the DISCERN approach for documenting using the IEC 62559 template as well as blueprints for architectural documentation using SGAM.
In DISCERN, the SGAM visualization template in PowerPoint, Visio and browser plug-in, in addition to providing an intuitive high-level representation of the solutions, enables DSOs to [5]:
- Identify existing interoperability issues in the used systems that implement a particular sub-functionality or functionality. Available standards and standardization gaps for each individual solution can be represented in the SGAM visualization template.
- Describe the real-life physical distribution of the components used in the field (e.g., software based applications, devices and communication elements deployed). In the use case template, it is possible to define which existing and future actors are involved in a functionality, but it is currently not possible to represent how these actors are actually implemented in the physical layer of the system.
- Establish clear relationships between the business use cases and business objectives that explain the benefits derived by the (leader) company with the functionality, the technical functions that are required to realize such functionality, the information exchanges between the individual functions, the standards used for communication and data models that enable the information exchange, and the physical components that implement the technical functions.
- Carry out an impact analysis, analysis for security compliance, find risk elements, compatibility/comparison at DSO level and the future specification of new features.
The contribution in [37] presents the implemented tool support developed within DISCERN in order to manage use cases and SGAM models. Use cases define the requirements for Smart Grid solutions, whereas SGAM models describe so-called high-level Smart Grid architectures for the solutions and portfolios. Both methodologies have been used during DISCERN project with the aim of facilitating knowledge sharing among DISCERN partners and also outside the project. The objective of the tool support is to promote the adoption of these methodologies in the context of large Smart Grid projects by improving re-usability of use case and SGAM descriptions. The existing tool support consists of [38]:
- Some standard-based formats to exchange items such as use cases, SGAM models, and libraries of terms used in the corresponding descriptions (Actors, Functions, and Requirements);
- Enhanced templates with standards-based XML export functionality to export use cases, SGAM models, and libraries in those standard-based 62559 compliant formats; and
- Web-based repository to store and manage elicited use cases, SGAM models, and libraries, managing access rights and, thus, enabling multi-editing of the defined descriptions.
The tools developed in DISCERN were used during the project to store and edit the elicited DISCERN use cases. This was particularly useful for learner’s use cases, since they might evolve during the project after receiving inputs from the simulations carried out. In addition, given that the tools rely on international standards from IEC and architectural frameworks, they can be leveraged in other projects with the aim of facilitating sharing of Smart Grid requirements and architectures. This is particularly useful in the context of larger Smart Grid projects for the future, in which partners from different areas of expertise and different countries need to exchange information on Smart Grid solutions and portfolios with each other.
The tools from DISCERN are complete versions, including required functionalities for exchanging and managing Smart Grid requirements and architectures in a collaborative environment. It was planned to enhance the tools during the project to include further features based on the feedback received. The basis of the overall concept was to utilize the experience of major European DSOs with innovative future-proof technological solutions for a more efficient monitoring and control. The complementary nature of the demonstration sites with regard to the specific challenges as well as technological and operational solutions served as knowledge and trial resources. Overall, SGAM proved to be a meaningful solution for implementing the 3L model envisioned.
3.2.2. FP7 ELECTRA IRP (European Liaison on Electricity Committed towards Long-Term Research Activity Integrated Research Programme)
The main aim of the ELECTRA project was the development of a new real-time control concept that can handle the massive integration of renewable generators and flexible loads in a more effective way compared to today’s approaches [39]. As a result of the developments, the so-called “Web-of-Cells” (WoC) control architecture has been introduced where the whole power system over all voltage levels is divided into smaller control areas. This division allows solving local problems locally using the flexibility of the local resources (i.e., distributed generators and loads).
For the development of the WoC approach, the SGAM and corresponding tools have been used in different ways. First, SGAM and the use case modeling approach was applied for the development of the WoC control schemes and corresponding functions, which led to a proposal for changing the SGAM itself in order to address the needs of the ELECTRA IRP project [40]. In addition, the security analysis of the WoC concept was performed with the NISTViz! tool and method developed by OFFIS [40,41,42]. For the time being, the methodological toolchain was extended for the WoC concept. In a final step, SGAM was also applied for proof-of-concept evaluation of the WoC approach. In the following, some details about the usage of SGAM in ELECTRA are provided.
In a first step, the locations in the SGAM plane of the actors from the identified six main ELECTRA use cases related to voltage, frequency/power balance and inertia control have to be defined. Based on mapping the identified WoC control schemes and functions onto the plane, a categorization of the interfaces was done, defining if the interface is either operation.
Additionally, the Logical Interface Category (LIC) for each communication interface was determined with a standardized procedural approach. This mapping work has been done using a simplified mapping tool. It has been setup to simplify the editing of an individual SGAM plane, thus focusing on the functions for ELECTRA actors in the deliverables of the project dealing with the use cases. Instead of creating a fully complete SGAM model, the tool can focus on the very interfaces (and their classes) among the actors, functions and systems. One main aspect of communication security and meaningful mitigation on the interface can be easily analyzed using this approach.
Based on a shared common overview provided by the NIST LRM model from the SGAM Toolbox Sparx add-in, system classes are assigned to the functions of the use cases, thus mapping them onto the NIST classification of high-level systems classes and their corresponding generic existing interfaces. This process makes for a rather easy assignment of the logical interface classes based on NISTIR 7628. This way of modeling combines a low-learning curve with the simplified assumptions done towards architectural modeling of the so-called Web-of-Cells approach invented in the project. The SGAM Toolbox with its (meta)data model would have relied on some information that was not available for modeling through the green field approach taken in ELECTRA as certain systems (respective functions) were new and could not be mapped onto the generic existing ones.
In Heussen et al. [41], changes for the axes of SGAM in order to cope with the web-of-cells approach are also discussed. The contribution relfects on needed change to to DSO level cells interacting and, thus, making the TSO and generation zones somehow obsolete from the modeling point of view as the top-down distribution is replaced by an heterarchical system approach of (generation) cells. A mapping is provided on how the new concepts could be mapped onto the archetype SGAM model.
Finally, for the proof-of-concept, the SGAM was used in order to identify suitable laboratories for testing selected control schemes and functions [43]. Therefore, lab capabilities have been mapped to the different SGAM layers in a first step. Afterwards, mapping of the control schemes with the lab capabilities have been carried out in order to identify and select the most appropriate lab for the proof-of-concept evaluation. For the definition of the corresponding test cases and performance measures, the holistic testing approach motivated by SGAM, which has been developed in the ERIGrid project (see Section 3.2.5), has been used.
3.2.3. H2020 SmartNet: Smart TSO-DSO Interaction Schemes, Market Architectures and ICT Solutions for the Integration of Ancillary Services from Demand Side Management and Distributed Generation
In the SmartNet project, new TSO-DSO coordination schemes for Ancillary Services (AS) were developed and tested in multiple field test pilots. These new coordination schemes consider different market scenarios with different coordination patterns, roles, and market design. Summarized, the coordination schemes show different approaches for how an AS market can be designed and coordinated between TSO and DSO. Centralized options were considered, where the TSO operates a market for resources connected at both transmission and distribution levels, without extensive involvement of the DSO. This is similar to a traditional market. New and distributed approaches were also considered, where the balancing responsibility is shared between TSO and the DSO in different manners and both common and local markets are investigated [44].
ICT is playing an important role in the future TSO-DSO coordination schemes to enable information exchange between different market players and to ensure quality and operability of the grid. To ensure this, the first step in the SmartNet project was to capture ICT requirements for the interactions between market players and to design a common ICT architecture model supporting new ancillary services. To capture relevant ICT requirements and to compare different coordination schemes, an iterative and incremental design and analysis process was developed. Outcomes of this were the reference ICT architecture model for ancillary services with ICT requirements, and recommendations for pilots and practical system realizations. The process, depicted in Figure 8, is divided into three stages (white blue-framed boxes) involving four internal iteration cycles (blue circles). The three analysis stages are simply referred to as first stage, second stage, and third stage.
Figure 8.
The design and analysis process for capturing ICT requirements for ancillary services in different TSO-DSO coordination schemes in the SmartNet project [45].
The base of the process is the SGAM approach. To identify ancillary service interactions and associated ICT requirements in different SGAM layers, the use case design methodology introduced in SGAM and the IEC 62559 use case template were used. Furthermore, the SGAM Toolbox mentioned in Section 3.1.1 was used as the main tool for the design and management of the ICT model. The model specifications in the electronical form significantly eased the design work during iteration cycles and, later, the delivery of specifications to the system implementation work packages.
The first stage in Figure 8 focuses on defining classification metrics for ICT requirements and implementing business and function layers for the architecture model. ICT requirements are captured and prioritized in top-down and bottom-up manners. During the top-down step, each coordination scheme and use case is closely analyzed to understand better the interactions between stakeholders and to create the business and function layers in the SGAM model. In the bottom-up step, the first analysis of information exchanges between physical system components is performed.
The second stage concentrates on harmonizing ICT requirements across the coordination schemes and extending the SGAM model to include information, network, and component layers with ICT requirements. During this stage, the coordination scheme specific requirements are compiled into a common ICT requirement table and uploaded to the SGAM model. In our case, harmonized information exchange events, information objects, ICT requirement classes, protocols, and system actors were collected and harmonized. Once integrated into the SGAM model, the goal was not to create an entirely new ICT architecture design, but to implement a model with adjustable parameters to fit to the selected TSO-DSO coordination schemes and beyond. Within the model, the data flows and changing ICT requirements in different coordination schemes were analyzed. For each connection, the properties of the link (i.e., the exchanged information objects) were investigated to create different types of graphical presentations. Using this approach, it was possible to create a visual understanding of the characteristics and differences in the TSO-DSO coordination schemes. The diagrams in Figure 9 and Figure 10 are examples from the analysis.
Figure 9.
ICT analysis in the SmartNet project: Communication layer with different network types: wireless connections are shown in green, and wired connections are shown in black in the SGAM toolbox.
Figure 10.
Communication links with different costs: high cost (red), medium cost (orange), and low cost (green).
Figure 9 shows an example, where wired connections are presented in black (a stringent requirement for latency or security) and wireless connections with less strict requirements in green. The analysis of links was done by examining each conveyed object and associated latency, security, and cost requirements. Figure 10 shows how much stakeholders would be willing to invest on the sufficient Quality of Service (QoS). For this, the average investment cost of each connection was calculated.
The last stage of the analysis process is to apply it to a real implementation. In the SmartNet project, the process was tested with three planned pilots using available design specifications. The purpose of including them in the design and analysis process was to benefit from the early alignment of design and implementation work and to support planning and implementation of the pilot realizations.
A conclusion from the SmartNet project is that the outcome of the analysis depends on how precisely ICT requirements can be defined for each connection link. ICT requirements and their thresholds (e.g., for latency, reliability, and security) keep changing as energy systems and markets evolve. Therefore, the model needs to be re-configurable and in a machine-readable form. In the SmartNet SGAM model, the values for ICT requirements can be altered for each information exchange event as well as the parameters for analysis (e.g., the cost function).
3.2.4. H2020 TDX-Assist: Coordination of Transmission and Distribution Data Exchanges for Renewables Integration in the European Marketplace through Advanced, Scalable and Secure ICT Systems and Tools
The TDX-Assist project has the overall goal to design and develop new so-called ICT tools and technologies that facilitate especially scalable and secure information systems and data exchange between both TSO and DSO. Three novel aspects of ICT tools and techniques shall be focused on in the TDX-Assist project: (i) scalability, the ability to deal with new (end) users and increasingly larger volumes of both information and data; (ii) security, protection against external threats and attacks, thus providing better mitigation upfront; and (iii) interoperability, information exchange and communication based on existing and emerging international Smart Grid ICT standards. One of the main pillars to achieve those goals is to use both SGAM and the IEC 62559 use case methodology.
Figure 11 depicts the used toolchain in the project and its relation to future international standardization activities driven by the partners. One particular focus of the project is to test methods engineering in the context of Smart Grids systems engineering. Therefore, different work packages in TDX-Assist try out different parts of a holistic toolchain, one work package takes into account the full taxonomy of use cases from IEC 62559 to distinguish among business use cases, high-level use cases and system use cases. The modeling is done directly with a plugin in Sparx Enterprise Architect, focusing on the aspect of model-driven development. Later, the use cases are exported according to the IEC 62559-3 XML format or into Microsoft Word documents for the deliverables of the project. On the other hand, the second work package start with a light-weight approach, starting with the word IEC 62559 basic template, refining a subset of use cases for the full template and then going into the repository and creating SGAM models there.
Figure 11.
Toolchain used in H2020 TDX-Assist (source: EDF).
The results will focus on the applicability of the use case method for eliciting architectural requirements and bringing them into development and documentation. As the projects strictly cooperates with IEC TC 57, many results and use cases will be fed back into the community.
3.2.5. H2020 ERIGrid: European Research Infrastructure Supporting Smart Grid Systems Technology Development, Validation and Roll Out
The ERIGrid project is focused on improvement of tools and procedures for the testing and validation of novel Smart Grid technologies on system-level [46]. Parts of the project serve the research and practical demonstration of cutting-edge hardware and software validation platforms. This work is accompanied by the specification of a formal process that guides the development, documentation, and implementation of complex Smart Grid system-level test cases as outlined in Figure 12 [47,48]. This process is called the Holistic Test Description (HTD) process and spans across different stages of test planning. Users start out by outlining a holistic Test Case (TC) in a given template, providing an abstract and high-level view on the validation problem. In this stage, the purpose of the investigation and the system functions under test, among others, are specified. Following the TC, it is to be split up into several sub-tests to tackle the partial investigations contributing to the complex TC. Each sub-test is documented in a Test Specification (TS) template. After that, an experiment implementation is to be derived from each TS, specifying tools for the realization of the test endeavors. This implementation is documented in an Experiment Specification (ES) template.
Figure 12.
Overview of the ERIGrid holistic testing approach [47].
All of the specifications may be refined iteratively based on further insight gained along the HTD process. The benefits provided by the HTD include a common understanding of different validation concepts among all its practitioners. Furthermore, its separation of methods and implementation allow for tool-independent communication between research partners. This communication advantage is necessary when complex, interdisciplinary TCs need to be handled that require several sub-tests and involved domain experts.
The development of the HTD has been inspired by the SGAM and the IEC 62259 use case methodology. Nevertheless, a mapping of the TC system onto SGAM is currently not considered in the HTD process but might be subject for further investigations.
One major reason for this is the difference of scope between SGAM and the HTD. While the former seeks to limit the view on the Smart Grid to its most fundamental domain, the latter tries to especially involve new developments and technologies that may need validation. Therefore, the HTD requires a potentially broader view on the tested system in order to avoid limiting the documentation capabilities for its users. Instead, use cases representing the SGAM view on the system are considered as input information for the specification of TCs. Thus, a new workflow can be envisioned that starts with a SGAM model and use case based representation of a desired Smart Grid (technical) setup and has users derive TCs from it, following the HTD until the experiment implementation, resulting in the validation of all crucial parts of the system. Obviously, guideline material is needed to help users transition from the use cases to the HTD. Establishing such guidelines is a matter of future work.
3.2.6. H2020 TwinPV: Stimulating Scientific Excellence through Twinning in the Quest for Sustainable Energy (TwinPV)
The aim of the TwinPV project is to generate strong working R&D relations, build collaborative work sharing knowledge/resources and address gaps and shortcomings between different research institutions in Europe aiming to develop ways of softening their negative results and strengthening their collective impact as twinned institutions [49].
The core activities of this project are related to improving research and development in the domain of solar PV as well as grid integration and developing Smart Grid infrastructure and systems in Cyprus. In different training activities and summer schools, the integration of PV systems in distribution grids has been taught where one of the courses was related to teaching the SGAM approach together with the holistic testing approach of the “ERIGrid” project.
3.3. National-Funded Projects and Activities
3.3.1. Austrian ICT of the Future OpenNES: Open and Interoperable ICT Solution for Integration of Renewables
The main aim of the OpenNES project was the development of an interoperable ICT infrastructure for the integration of inverter-based DER devices [50]. For the collection of scenarios, uses cases, and test cases, a SGAM-based development approach has been applied. In a first step, various use cases have been collected and analyzed using the UCMR (see Section 3.1).
Based on the the outcome of this phase, a flexible controller architecture using a virtual functional bus based approach—motivated from the AUTOSAR automotive controller environment—has been specified. For achieving interoperability on functional and communication layer according to SGAM, a strict decomposition of application and communication-related content has been carried out. For the development of control applications, the above-mentioned PSAL approach has been developed.
3.3.2. Austrian ICT of the Future MESSE: Model-Based Engineering and Validation Support for Cyber-Physical Energy Systems
When use case methodologies such as SGAM are used properly, the results are structured use case descriptions and diagrams. Furthermore, when used as intended, SGAM descriptions often contain a lot of information with different level of details. With the currently available tools (see Section 3.1), there is now also software support available that can help Smart Grid engineers during design and development. Nevertheless, even with these new tools current engineering approaches require a significant amount of avoidable manual work during the different engineering phases, such as implementation, validation, and deployment.
In the MESSE project, these issues are being addressed with the main focus to develop a concept for an automated, model-based engineering, and validation framework. Compared to the current tool support, MESSE especially provides support for validation and deployment and operation of Smart Grid applications. The main methodology of MESSE consists of three main parts [51]:
- Specification and use case design: For this phase, a formal specification and use case analysis method is defined. It is based on SGAM, IEC 62559, and PSAL. Various levels of detail can be addressed during the design. High-level use case descriptions as well as more detailed specifications of functionality, communication, and information models are possible. The information defined in this phase act as the main input for the automatic engineering and validation.
- Automated engineering: Based on the specifications and use case design, different types of configurations are being generated. In MESSE, approaches for three different domains are developed: executable code for field devices, ICT configurations and Human–Machine Interface (HMI) configurations. HMI configurations are used to define the layout of visualizations as well as to configure how user actions should be interpreted and executed.
- Automated validation and deployment: Automated testing for software development has been common practice for several years. However, similar approaches for Smart Grid systems are currently missing. In MESSE, a methodology for the automatic testing of Smart Grid systems is being developed. Based on the scenarios and specifications from the engineer, appropriate tests are generated. Apart from pure software testing, tests can be a combination of software, hardware, and simulations. For manual hardware setups, guidelines for the user are generated.
The concept developed in the MESSE project is applicable to architecture and system development for many different Smart Grid applications. Starting with a design and specification phase, where the SGAM modeling approach is the main foundation, the model-based engineering concept fosters a formalized and systematic comparison of different development options. Furthermore, based on a set of scenarios and test specifications, the test and validation framework generates test cases for each development option under investigation. Using this approach, many steps can be automated that are traditionally carried out manually [51].
3.3.3. German SINTEG Project Enera: The Next Big Step in the Energy Transition
The project enera demonstrates how the infrastructure of the energy system can be innovated in such a way that, despite the new requirements and the variety of technologies used at the same time, it shows a high degree of resilience. In addition, enera demonstrates how markets and digitization can significantly reduce network expansion costs and create opportunities for innovative business models. This opens up new avenues and opportunities for political control of the progress of the energy transition in Germany.
As one of the so-called SINTEG regions in Germany, the project is also recommended to use IEC 62559 as well as SGAM for documentation purposes of their work. In enera, one focus was set on the application of the use case method to create blue-prints for Smart Grid solutions in large scale. The first results from nearly two years of elicitation of use cases, information objects and creating SGAM models can be found in [52].
3.4. Further Projects, Activities, and Applications
Many other examples of SGAM application can be found in the literature. In most cases, the SGAM is used to describe newly designed architectures or to analyze existing architectures. One area in which SGAM is frequently used is risk management or risk identification and analysis. There the SGAM is used to develop models representing both current and near-future European Smart Grid architectures [53], to establish a national Smart Grid ICT reference model that provides the starting point for a Smart Grid cyber security risk assessment [54], to identify the target of evaluation in a Smart Grid for a risk analysis [55], and to define use cases for identifying data privacy issues [56].
In addition to assessing risks, the SGAM is also used to evaluate and analyze architectures and solutions for other criteria. In [57], it is argued that the SGAM does not provide a way to perform economic analysis. The authors provided a SGAM-based method to assess the economic feasibility of new commercial services. These services include, e.g., demand side management and trade of electricity. The developed method does so by computing standard decision investment techniques such as Net Present Value (NPV) and Internal Rate of Return (IRR). Beyond cost assessment, in [58], an approach is presented that aims to determine the strategic value of Smart Grid projects in terms of their importance and effectiveness. Based on a method in the field of design science, a framework is developed that consists of the following three components: the SGAM as the reference model, the adapted Bedell’s method as the assessment method and a DSS (Decision Support System) to perform assessments. The framework, helping companies to tackle challenges other than economic issues such as energy efficiency and CO emissions, is evaluated within a blockchain-inspired project [59].
A scoring scheme for interoperability assessment within Advanced Metering Infrastructure (AMI) for Demand Side Management (DSM) is presented in [60]. It aims to quantify the capacity of components of interest to interoperate with each other. Here, the SGAM is used to map components, communication protocols and information models. Furthermore, a TVT (Test Verdict Tracing) scheme is used for determining the layer where lack of interoperability takes place.
Further examples can be found where the SGAM has been used to describe use cases. The following list gives a first overview of the manifold application possibilities:
- Requirements analysis for Virtual Power Plants (VPP) and their mapping onto standards as IEC 61850 and IEC 61970/61968 [61];
- Identification of involved actors, equipment, communications and processes for Electric Vehicles (EV) charging control [62];
- ICT planning approach that can be used in combination with distribution network planning processes and tools [63];
- Development of a railway energy management system by using the SGAM model and methods [64];
- Design of an architecture of a distribution grid automation system focusing on PMU-based monitoring functions accommodating for key dynamic information exchange between TSOs and DSOs [65]; and
- SGAM-based explanation of Smart Grids in order to present Big Data analytics [66].
Since the development of SGAM, it has been increasingly used by various research and development projects. Some of them have already been described in detail here. In the following, further important projects are presented briefly. The SmarterEMC2 project aims at ICT integration with power systems for enhancing various Smart Grids services. The main objective of the project is to propose business models and to develop the necessary ICT tools to support Customer Side Participation (CSP), increase Renewable Energy Sources (RES) penetration, and foster the participation in the electricity market [67]. Virtual Power Plant and Demand Response cases are presented, proposing a general architecture, as well as analyzing core functionalities, information and communication requirements, along with relative standards and technologies. The SGAM was used for the methodological perspective and it turned out to be extremely helpful by providing a more systemic view of the applications and exposing a number of interoperability and operational issues that would otherwise endanger the robustness of the ICT tools to be implemented [67].
In [68], some results from the FINSENY (Future Internet for Smart Energy) project are presented. FINSENY is one of eight usage area projects within the FI-WARE project and aims to define Smart Energy Systems using the generic enablers developed by FI-WARE. The focus is on combining adaptive intelligence with reliability and cost-efficiency to sustainably meet the demands of a highly dynamic energy landscape. Therefore, a methodology has been developed that allows investigating use cases, ICT requirements and a functional Future Internet architecture for distribution systems. To derive both the functional and ICT requirements on the Information and Communication layer and to identify data models and interfaces, the use cases are analyzed along an adaptation of the SGAM.
The integration of novel Smart Grid solutions and services to enable energy flexibility markets, with enhanced demand response schemes and active prosumer participation is the overall goal of the Nobel Grid project [69]. For developing an according architecture, the SGAM Toolbox has been used as introduced in Section 3.1.1. The authors stated that the traceability across the different interoperability layers, enabling the choice of system elements to be rationalized in a top-down and bottom-up manner, is a major benefit of SGAM.
In [70], results of creating an Austrian Reference Architecture for Smart Grids as part of the RASSA project (Reference Architecture for Secure Smart Grids in Austria) are presented. The main contribution of the project is the creation of the reference architecture on an available modeling framework plugin while keeping all stakeholders on board of the process to form a common understanding of its growing importance in the future. Again, the SGAM Toolbox has been used to model the projects architectures, whereas the focus throughout the project is security.
EMPOWER (Local Energy Retail Markets for Prosumer Smart Grid Power Services) is a project with a special focus on the local energy markets development [71]. The goal of the project is to create a trading platform for local energy exchange in local markets. Therefore, a SGAM-based system architecture is developed describing an ICT platform to manage the flexibility of generation, load and storage units at distribution level. To take advantage of these flexibilities, innovative business models are being proposed setting the operational rules of the local markets operation. The architecture has then been analyzed in terms of resilience by combining SGAM with a data structured diagram, the Entity Relationship Model (ERM) [72]. The architecture of smart distribution grids is analyzed through SGAM. Then, their technical characteristics and functionalities are defined and represented in a ERM diagram. Finally, the attributes or properties of the system components are used to formulate resilience indicators against different types of disturbances.
Finally, it can be observed that the SGAM is now also applied beyond Europe. Examples include application development for device management and control as well as system state monitoring for residential demand response ancillary services based on graph database modeling and high-availability web services in the USA [73], the development of an effective but efficient approach to risk assessments for Smart Grid projects in Australia [55] and modeling an off-grid rural village microgrid as a multi-agent nodal system and therefore formulating distributed market-based transactive control as a discrete-time system in South Africa/the USA [74].
4. Transfer to Other Domains
In addition to being used in the power and energy domain, the model has been taken over by other disciplines as one way to document reference architectures as well. In the following, the adoption of SGAM to other domains is discussed.
4.1. Industrial Automation
The Reference Architecture Model for Industry 4.0 RAMI (RAMI 4.0) is probably the most sophisticated derivative of the SGAM as of today, originally developed by ZVEI in Germany and taken up by standardization as IEC 63088—a status the original SGAM has not yet been achieved. Based on the German Industrie 4.0 concept, the main aspect for the RAMI is the re-use of the existing GWAC interoperability stack. In addition to business, function, information, communication and asset representing component, a completely new layer called integration is introduced [75,76]. The domain and zone axis are not custom taxonomies but are based on the known IEC 62890 value stream chain or the IEC 62264/61512 hierarchical levels for automation, respectively, as outlined in Figure 13.
Figure 13.
RAMI 4.0 (Reference Architecture Model I4.0) by ZVEI [75].
The main purpose of the RAMI model is defined by IEC respective ZVEI and its stakeholders as follows: “The model shall make for the harmonization of different user perspectives on the scope and provide a common understanding of the relations and attributes between individual components for Industrie 4.0 solutions”. Different (industrial) branches such as automation, engineering and process engineering have a common view on the overall systems engineering and life-cycle landscape. The SGAM principle of having the main scope of locating and assessing standards is re-used in the RAMI paradigm, it is also using a reference designation system. The next steps for proceeding with a holistic modeling paradigm is to come up with basic examples for Industrie 4.0 solutions in the RAMI (similar to system use cases), providing proper means for the devices and components to be identified and allow for a discovery service modeling those devices, harmonizing both syntax and semantics of the data and focus on the main aspect of the new integration layer which was introduced in order to model the communication requirements in factory automation for the administration shell concept.
As in the original SGAM, a 3D visualization has been created on the very same technical basis as the SGAM browser manipulator [77]. The MBSE approach can be taken as developed in the SGAM [78]; the most crucial part is the modeling of the so-called administration shell on the integration layer, which mixes (from the formal perspective) some parts originally separated in the SGAM model viewpoints. Figure 14 provides an overview on how the different methods and tools can be applied in either the Smart Grid or Industrial Automation domain.
Figure 14.
RAMI 4.0 vs. SGAM tooling [79].
4.2. Legislation
As a co-evolutionary method and tool to the aforementioned RAMI 4.0 model from the previous section, the so-called legal reference architecture model 4.0 (ju-RAMI 4.0) has been developed in the very context of the national German AUTONOMIK Industrie 4.0 funding scheme [10]. One of the main aspects of having more and more complex systems interacting with each other is the separation of the individual organizations participating (as actors and stakeholders) and operators of system-of-system parts in operating mode. Legal aspects come into play in terms of aspects such as liability for parts including components and products and copyright for processes or solutions deployed.
The ju-RAMI 4.0 model aims at providing a simple access to both terms and wording used in the legal domain to lower an entry barrier for technical aspects and implementations to take into account legal risks and challenges at the development time for a given new solution. One particular aspect is the visual representation of various dimensions of legal requirements in order to structure those aspects during the lifetime and cycle of the product. Different, so-called legal domains (privacy, intellectual property, liability, etc.) are addressed. While the model itself cannot address all legal issues from the jurisdictional point of view, it provides a useful visualization of key terms for starting the discussion on legal aspects of the product development phase and viewpoint as well as the inherent attributes of the so-called intelligent product in Industrie 4.0.
As the domain of law is not a natural science but more or less interpreted, provided solutions in the ju-RAMI can only hint to needed aspects to be discussed with legal departments later on. The authors aimed to provide compliance barriers by defining risks and liability involved. This can lead to a better understanding of legal aspects of industrial solutions covered by RAMI 4.0 models [10].
The axes of the ju-RAMI 4.0 are briefly defined as follows. The vertical axis covers the defined and needed legal domains (e.g., intellectual property rights, data protection law, workers protection law, civil rights, etc.); the horizontal axis entails the actors participating in the development based on the original RAMI 4.0 model and clusters them in four areas of actors groupings; and the third axis covers the risks involved when a certain legal requirement is not met or taken into account [10].
4.3. Automotive Domain
The Reference Architecture Model Automotive (RAMA) is a graphical representation to model most vehicular information and communication technology of future (connected) vehicles, as outlined in Figure 15. It models aspects of the integration of vehicles in their (contextual) environment as well as the complete vehicular life-cycle from the beginning of the development of the vehicle until the phase of scrapping. The RAMA model is an adaptation of the existing RAMI 4.0 for the automotive domain. It was designed to model the aspects of use cases, functional behavior of systems, data created, data flows and physical components in a common graphical notation scope. Thus, RAMA is primary constructed to model technical behavior, but automotive business issues can be depicted as well.
Figure 15.
RAMA (Reference Architecture Model Automotive) [80].
The model was designed within the Security Sub-Working Group “Connected and Automatic Driving” of the German Governmental Department of Transport and Infrastructure (BMVI) in 2016. it is intended to be applied for a security threat analysis concerning automated and connected vehicles in particular [80].
4.4. Maritime Domain
The Maritime Architecture Framework (MAF) describes another new derivation from the original SGAM model. It is created for the maritime sector [81] in particular. The MAF has been discussed and developed during the project EfficienSea2 as an early architecture framework to depict information exchanges between various maritime actors and services in a so-called Maritime Cloud environment.
The Maritime Cloud concept is a framework that provides both standardized protocols and functions for the aspects of identity and role management, authentication, encryption, service discovery, and bandwidth efficient messaging in a spatial context for the maritime domain. Therefore, the information exchanges between the Maritime Cloud environment and additional actors from the domain has to be created interoperable. Actors typically are various software systems on-board a ship, offshore as well as onshore, and personal devices for personnel, such as smart phones and tablets.
The construction of the interoperability layer has been done similar to the SGAM—apart from the Regulation and Governance Layer, which replaces the Business Layer. For the domains and zones, new dimensions are developed that match the maritime sector. The defined domains are based on the International Maritime Organization (IMO) e-navigation strategy and divide the architecture into so-called ship-side and shore-side view [82,83]:
- Ships and other maritime traffic objects are actors that are at sea; they can be vessels, or cargo or passenger ships.
- The link describes the existing connection between actors from the ship-side to the shore side with telecommunication methods and protocols. This additionally includes actors such as radio towers and transmission masts.
- Actors on the shore are sea ports, docks, halls, and third-parties where ships land or which organize the shiploads.
Similar to the other architecture models based on SGAM, the zones describe both the hierarchy and aggregation of management and control systems [82,83]. The defined zones are as of now (see Figure 16):
Figure 16.
MAF (Maritime Architecture Framework) [83].
- All components and systems which can execute a physical action are depicted in the Transport Objects zone, e.g., ship, crane, port, and transmission masts.
- The Sensors and Actuators zone includes all the components that are needed for receiving or sending data, such as antenna, transceiver, ISO 11898, etc.
- Single services are shown in the Technical Services zone, e.g., IEC 61162 and NMEA (National Marine Electronics Association) 2000.
- Actors, information objects and protocols for operating and control services are displayed in the Systems zone, e.g., the Vessel Traffic Service (VTS).
- In the zone Operations, the operating and control units from global, regional, national or local perspective are depicted, e.g., the VTS center.
- In the Fields of Activity zone, systems are described which support markets and eco-systems along the maritime domain, e.g., the traffic message broadcast.
4.5. Smart Cities
Motivated by the good experiences made with MDE in the context of Smart Grid systems and SGAM, Neureiter et al. [84] contributed a concept on how to adopt the SGAM and the Smart Grid Model Driven Engineering approach for the development of Smart City systems. Therefore, the underlying new DSL is extended on basis of a proposal for a so-called Generic Smart City Architecture Model (GSCAM), as shown in Figure 17.
Figure 17.
Overview of the Generic Smart Cities Architecture Model (GSCAM).
The contribution of Neureiter et al. [84] describes the existing approaches for the utilization of MDE in the Smart Grid as basis for a DSL. The proposed concept for extending the SGAM to the domain of Smart Cities is discussed in the context of its applicability while extending the original SGAM. The approach in [84] utilizes the SGAM concepts for the development of a GSCAM as holistic basis for Smart Cities.
The GSCAM also addresses one particular aspect of the SGAM: having more than one utility or domain interacting. Typically, the focus of SGAM is to model a DSO and/or TSO interacting with its environment using the market dimension for communication with third parties. It is difficult to model more than one DSO in one SGAM cube because of the complex graphical notation. Hence, this concept could also contribute to this modeling challenge.
4.6. Further Adoptions
In addition to the domains already mentioned, the SGAM also forms the basis for new reference architectures in other areas. The following approaches can be found in the literature. In [85,86], the coupling of Building Energy Management Systems (BEMS) with the Smart Grid (SG) is addressed. It is argued that this requires a framework that takes into account the critical control blocks of both sides. To meet this requirement, the SG-BEMS was developed as a reference architecture, which is characterized in particular by the extension of a building consumer domain and a reduction of the other domains to the distribution grid. An agent-based solution is also presented to enable optimal integrated operation of the distribution grid and the BEMS. Finally, a computational intelligence technique, i.e., Particle Swarm Optimization (PSO), is used to maximize both comfort and energy efficiency for the consumer.
Based on the SG-BEMS, Shafiullah et al. [87] introduced the Smart Grid Neighborhood Energy Management System (SG-NEMS) Framework. The focus shifts from the building to the neighborhood. It is stated that SG-NEMS aims to improve the following points: SG-BEMS only expands the control standard for component layer and function layers and it does not specify the information and communication layers; SG-BEMS only considers the prosumers as a member of a single building; and SG-BEMS does not specifically describe the interoperability among the buildings within the neighbourhood. Because of this and the fact that the related approaches were developed independently of each other, it is argued that it is necessary to have a modular framework for integrating the existing approaches. Compared to the SG-BEMS, the SG-NEMS redefines the prosumer domain as neighborhood domain.
Another adaptation of the SGAM can be found in the field of electric mobility. In [88], the E-Mobility Information System Architecture (EM-ISA) is presented. The authors gave two main reasons the SGAM has to be adjusted. On the one hand, SGAM is not designed for describing informational interactions between devices and human and, on the other hand, the level of detail is too high, e.g., in the zones, and leads to unnecessary complexity. In addition, the following requirements are set for the development of the EM-ISA: domain specificity, supporting inter-organizational information flow, applicable in many countries, configurable for organizations, and support user-interaction. As a result, the EM-ISA has a similar layer structure to the SGAM and simplified zones (here called “scope”) by omitting field and process. The main difference lies in the domains, of which there are only two in the EM-ISA: immobile (infrastructure) and mobile (user of infrastructure).
In [89], a cloud-based IoT platform based on REST-APIs is presented. Basically, the concept and functional blocks behind the idea of a virtualization platform with RESTful interfacing is introduced. The link between the SGAM and the virtualization platform is given by the layer-oriented structure.
A four-layer architecture model of Peer-to-Peer (P2P) energy trading (people can generate their own energy from Renewable Energy Sources and share it with each other locally) is designed in [90]. Following the three-dimensional SGAM approach, here the first dimension is the time-scale of P2P energy trading (bidding, exchanging, and settlement). The second dimension shows the size of the P2P energy trading users: single premises, microgrids, cells and regions. In the third dimension, the hierarchical process of P2P energy trading is categorized into four interoperability layers for management which comprise business layer, control layer, ICT layer and power grid layer.
In addition to the GSCAM already discussed in Section 4.5, there are two other approaches to Smart Cities. On the one hand, the Smart City Infrastructure Architecture Model (SCIAM) is introduced in [91]. In comparison to the SGAM, the interoperability layers are taken over, whereby it is discussed whether the business layer can be replaced by an action layer. Furthermore, the zones from the SGAM are adapted without modification. However, the domains of the SGAM have been completely redefined, so that the following domains can be found on the new axis: Supply/Waste Management, Water/Waste Water, Mobility Transport, Healthcare/AAL, Civil Security, Energy, Building and Industry.
Encouraged among other things by the GSCAM and the SCIAM, another model for Smart Cities is presented in [92], which also consists of three axes. It is stated that a principle gap in the existing approaches is the consensus on a common language/taxonomy and a set of Smart City architectural principles. The focus of this model is on the newly defined interoperability layers: Functional (key concepts, component, functionalities), Collaboration (configuration of interoperable communications), Semantic (semantic of the common language), Information (syntax of the common language) and Communication (data exchange interfaces). In the case of the zones, the ICT is addressed so that the areas Sources, Local Solution and Smart City Platform result. The domains are application-oriented and include, e.g., Building, Street, Home, Lighting, Community and Mobility.
The last derivative to be named was developed as part of a methodology that enables DSOs to implement advanced technical solutions which improve their market responsiveness, process adaptability and meet their business needs [93]. This methodology extends the SGAM in the area of transactive energy and Multi-Agent Systems (MAS). The interoperability layers remain unchanged. However, the zones and domains are fundamentally changed. Since the approach only applies to DSOs, the domains are replaced by the objectives of the agents. Specifically, these are demand elasticity, demand flexibility schedule and demand flexibility dispatch. To achieve these objectives, the following strategies—which replace the zones—can be chosen: improved responsiveness, process adaptability, and customer enabling.
5. Future Perspectives
As previously motivated, the architectural framework SGAM allows studying the system across multiple interoperability layers spanning across several domains (e.g., electrical power systems and communication infrastructures). However, the use of this reference architecture is not sufficient when it is important to determine the dynamic behavior of the system under study and the impact of the interaction of the actors involved in a particular use case. With this in mind, further work is required regarding integration of multi-domain tools and software as well as the improvement and development of the current framework. In the following, there is a overview of the most prominent challenges to overcome to strengthen the current architectural model.
5.1. Supporting Tools and Software
There are several efforts to improve and extend the functionalities of the SGAM framework. For this reason, different supporting tools and software have been developed. They are divided into two groups: the first set consist of approaches dedicated to improving the usability and capabilities of SGAM, and the second set seeks to increase the interoperability of the framework in order to increase its functionality and to extend the analysis of Smart Grid use cases from a static overview of the system to the study of the dynamic behavior of the electrical power system components and its associated ICT infrastructure.
As mentioned above, there are at least two developments on the usability of SGAM. The first one is the so-called SGAM Toolbox. In here, this artifact offers tool support, which not only allows the modeling of architectures but also its analysis. Another important aspect is the possibility to include several analysis tools that are commonly employed in the study of use cases from the perspective of Systems Engineering and Model Driven Engineering. Moreover, the authors of [94] motivated an approach to handle the analysis of complex distributed systems as a part of a Model-Driven-Architecture.
Another method used for improving Smart Grid solutions is co-simulation. The aim here is to integrate a heterogeneous setup of simulators with each other in order to use their respective strengths [95]. Thus, it is possible to analyze complex impact relationships. One possible implementation of this concept is the mosaik framework [96]. An essential part of the co-simulation is the design of the scenarios. These specify how the architecture is defined for the simulation, i.e., it is determined which grid component is represented by which simulator and how the links of the simulators look to each other. Thus, an environment is created to validate and verify modeled architectures.
Important to realize is that, although the aforementioned integration of SGAM and simulation tools is useful for an architectural and systematic assessment of complex systems, there are still several challenges to overcome in order to have a more grounded approach that enables to address pressing research questions around the interaction of components within electrical power systems. In the following, three challenges are identified and discussed in order to close the integration gap previously mentioned.
The first point is related to functional modeling. This means here that is important to have a clear and formal functional description (which includes the actors and its interaction) as well as the definition of scenarios and network events that are helpful to have a complete road-map (or preliminary analysis) in order to perform the simulations in a systematic manner and with the appropriate context.
Secondly, a well-defined tool interfacing is required in order to fully utilize the architectural structure that the SGAM framework can provide when analyzing the interaction of components across different domains, zones and interoperability layers. Correspondingly, the main concern is to shift from the requirement engineering analysis (e.g., use case management repository) to the architectural model in SGAM and finally to the simulated environment in a seamless and meaningful manner.
The final challenge is the automatic configuration of the simulation setup. Once the requirement engineering and the architecture development analysis are completed, it is possible to prepare a list of required simulators as well as the definition of a number of components to be instantiated considering a number of operational scenarios and possible network events according to the predefined use case under study. This would result in combining the above-mentioned Systems Engineering and Model Driven Engineering approach and co-simulation framework that are able to expand the already defined SGAM capabilities.
5.2. Design and Engineering
One particular aspect that is currently in the focus is the elicitation of individual information needed to create SGAM models (and models similar to SGAM). Originally, the meta-model was designed to work alongside an IEC 62559 compliant use case template, thus making sure that all relevant information for a static architecture model is gathered. As of today, for example the MAF has used a different model (RAMS) and certain partners create SGAM models from scratch based on their TOGAF or Archimate Models. Processes start at different gates in order to create the models, therefore, it is not easy to assess which information can later be used for engineering or code generation purposes. In particular, it is obvious that SysML, TOGAF ADM, reqIF, Archimate, FMI, STIX 2.0, and TAXII as well as other formats and tools shall be harmonized and evaluated for meta-model overlaps and mappings with the SGAM in order to foster the future use of the useful architecture models in the context of those methods. This has already been done for the part of security engineering and risk assessment where the original toolchain was changed and extended with uses like misuse cases [97].
The current project Integrating the Energy System (IES) Austria recognizes interoperability as key enabler for the deployment of so-called smart energy systems. Interoperability is covered by the Strategic Energy Technology Plan (SET-Plan) activity A4-IA0-5 and provides an added-value because it enables new and future business options for most stakeholders in the domain. The communication of smart energy components and systems shall be interoperable to enable smooth data exchange, and thereby, the on-demand integration of heterogeneous systems, components and services. The approach developed and proposed by IES, adopts the holistic methodology from the consortium Integrating the Healthcare Enterprise (IHE), established by information technology (IT) vendors in the health sector and standardized in the draft technical report ISO DTR 28380-1, to foster interoperable smart energy systems. The paper [98] outlines the adopted IES workflow in detail and reports on lesson-learned when trial Integration Profiles based on IEC 61850 were tested at the first Connectathon Energy instalment, organized in conjunction with the IHE Connectathon Europe 2018 in The Hague, Netherlands. The IES methodology is found perfectly applicable for smart energy systems and successfully enables peer-to-peer interoperability testing among vendors [99] based on use cases, profiles and SGAM models.
5.3. Validation and Testing
A common challenge in simulation-based testing of Smart Grid systems is the selection of the most appropriate simulation tool for a given task. Due to the interdisciplinary character of the domain, researchers often seek to reuse existing and established tools instead of developing new ones from scratch. This will at times leave experts with the choice between several models. The usual approach in such a situations is to go with the solution that is as simple as possible yet as complex as necessary (Occam’s razor). However, this concept becomes insufficient when the simulated system is so complex that co-simulation needs to be employed. In this context, a number of simulation tools have to be selected that on the one hand serve their purpose in the overall setup and on the other hand are able to interact with one another on a syntactical a semantical level. In other words, researchers need to be able to assess whether a simulation tool can be employed in a co-simulation and, if yes, in which context. While standards such as FMI [100,101] provide a first approach at facing this challenge, many problems in simulator interoperability are yet to be solved, e.g., model interaction in terms of temporal resolution, accuracy or synchronization needs.
An important future task will thus be to extend or harmonize the SGAM with a sense of interoperability in the context of simulation models. Such an approach must involve classifications or metrics for model validity and accuracy as well as concepts for the semantical interaction of component models. Furthermore, synchronization capabilities of co-simulation frameworks (e.g., mosaik) have to be comparable with synchronization needs of simulators as stated in [102].
Another important challenge is the modeling and testing of cyber-physical energy systems. The ultimate goal is the validation of the use case and architectural analysis via the use of laboratory experiments that involves the use of among others intelligent and coordinated devices as well as real components commonly used in emerging Smart Grid scenarios. The authors of [103] presented a holistic testing methodology that includes research infrastructures (e.g., experiment design and set-up) as a comprehensive analysis of modern electrical power systems and its associated ICT components. Furthermore, the authors of [65] presented a detailed description of the interaction of several components across the different interoperability layers in order to accommodate for key dynamic information exchange between DSO and TSO. However, although the current architecture is able to take into account the information about the components involved in the experiment and its communication infrastructure, a meaningful description that is able to automatically configure the hardware under study and its interconnections is still not fully developed. Further work is required in the transition from the SGAM-based analysis into the hardware-in-the-loop or pure hardware testing applications.
5.4. Wide Usage in R&D Projects
The European Technology and Innovation Platform (ETIP) European Technology and Innovation Platform Smart Networks for Energy Transition (SNET) in supporting R&D work and evolution of Smart Grid infrastructures and systems [104]. It is within the core activities of the corresponding Working Group (WG) 5 “Innovation implementation in the business environment” to find ways of reporting, analyzing, and supporting R&D projects. To this effect, work is ongoing to build the following platform as a multi-functional collaborative platform to fulfil the targeted objectives as outlined in Figure 18.
Figure 18.
Overview of the ETIP SNET multi-functional collaborative platform [104].
As can be seen in Figure 18, the build-up architecture is SGAM-based and is working to adapt best practices developed in European and national-funded projects as introduced and discussed above.
Typical requirements towards such a platform are:
- Standard-based formats to design and exchange use cases, SGAM models, and libraries of terms and data;
- Enhanced templates with standards-based XML export functionality to export use cases, SGAM models and libraries following standard-based IEC 62559 compliant formats;
- Web-based repository to store and manage elicited use cases, SGAM models, and libraries, managing access rights and enabling multi-editing of the defined descriptions;
- Automated engineering to the highest degree possible that will be continuously enhanced; and
- Automated validation and deployment through collaborative simulation work possibilities.
Developed solutions (e.g., [104]) will be fundamental in the day-to-day operation of the platform. The above will be open to all and it will be particularly useful for Learner’s Use Cases, less experienced researchers that are keen to build on current best practices using real data and means for simulating and testing. In addition to this, given that the tools rely on international standards from IEC and architectural frameworks, they can be leveraged in other projects with the aim of facilitating sharing of Smart Grid requirements and architectures. This is particularly useful in the context of larger Smart Network projects for the future, in which partners from different areas of expertise and different countries need to exchange information on Smart Network solutions and portfolios with each other.
As was already postulated in the DISCERN project, the tools to be provided are complete versions, including required functionalities for exchanging and managing Smart Grid/Networks requirements and architectures in a collaborative environment. The intention is to build this platform for the possibility of being a one-stop facility that links active researchers with all existing knowledge in the field, collaborative test facilities, online tools, etc. that can be supporting services to their targeted work. All these are to be SGAM-based to offer the required interoperability and functionality. Progress in the field will be updated and, hence, offer long-term sustainability. Attempts will be made to link the platform to solutions/facilities such as the HTD of the ERIGrid project aiming to offer testing possibilities very early in the development of project concepts and ideas to support the R&D process of all Europeans including the low-spending countries in R&D.
6. Discussion, Lessons Learned, and Conclusions
This review shows that the SGAM currently has already a wide spread use and has outgrown its original purpose for documenting gaps in standardization. Various projects provided experiences to using SGAM in the context of architecture management, requirements engineering and security and risk analysis. Even though work and projects are progressing, constantly new uses and application areas can be found for the systems engineering part of using the SGAM and derivatives.
The concept of SGAM has already been disseminated widely as a well-known concept, but there is still no official definition of a standardized document by IEC SyC Smart Energy. Even though different domains have taken up the concept, such as industrial automation, only SGAM derivatives are official standards as of now. As of recently, interactions between Smart Grid systems and heat/gas systems are becoming increasingly necessary. Therefore, an official definition of SGAM and its expansion to potentially include heat/gas systems is required. An official definition of SGAM should be provided by SyC Smart Energy as a SRD (System Reference Document), associated with a formal ontology provided in a textual format as well as with code components. The work will be conducted so that generic elements that could be used by different domains are separated from the specific application of the generic elements to the smart energy grid domain.In addition, methods other than elicitation from use cases have to be tried, e.g., based on Lego Serious Play [105]. One particular feedback is that using SGAM is easier for stakeholders who are already into systems engineering thinking. Most stakeholders then only need to transfer the new glossary and vocabulary into their known everyday routines and can benefit from the overall method. However, tooling better than Powerpoint figures was needed for collaboration.
Within this review, we have outlined the current use as well as the basics of the so-called Smart Grid Architecture Model SGAM and its corresponding methodology. Despite having been developed with the narrow purpose of using it for reference designation of technical standards in the scope of the EC M/490 mandate, the SGAM has outgrown its original purpose and has gained more and more attention. Different tools have been developed in order to elicit requirements needed to create SGAM models from a canonical and standardized use case process as well as plug-ins to state-of-the-art UML tooling. The SGAM has evolved into a kind of systems engineering approach for the scope of Smart Grid infrastructures. Projects have successfully used the approach and gained knowledge on refining and extending the method for additional benefits and gains. The successful application did not go unnoticed, and different domains have taken over and refined the approach for architectural reference designation of their individual domains. Different approaches have been even more successful in terms of standardization than the original SGAM model. Taking into account standards from different domains that have proven to be useful because they are based on system engineering principles has also proven very useful, e.g., from logistics to avionics [106,107]. Established practices are tailored and profiled, e.g., according to the IES Austria Process.
This review briefly presents the most important ones. In addition, the broader use of the SGAM is covered by a literature research on state-of-the-art projects that are presented in research publications. Finally, future perspectives are discussed and presented.
Author Contributions
M.U., S.R. and T.I.S. developed the main structure of this review article. M.U. contributed to the Abstract, Introduction, the SGAM overview and its usage in DISCERN, ELECTRA IRP, TDX-Assist, IES Austria and enera. He also contributed to all sections on the transfer to other domains with RAMI, etc. He created revision two and the camera-ready version of this paper. S.R. provided inputs and analysis to the Further Projects and State-of-the-Art, The Future Perspectives and the Conclusions. C.N. mainly elaborated the design, implementation and application of the SGAM Toolbox and he contributed to the description of the structure of SGAM and its relation to Systems Engineering. F.P.A. provided the description of PSAL and contributed to the applications in OpenNES, MESSE, and SmartNet. J.V. contributed to the Future Perspectives Section, specifically to the Supporting Tools and Software and Validation and Testing Subsections. C.S. contributed to the description of related work in the context of ERIGrid as well as to parts of the validation and testing outlook for future perspectives. V.E. contributed to the TwinPV description as well as the wide usage in R&D projects. G.M. and S.H. contributed to the SmartNet description. H.B. provided inputs to ELECTRA IRP and TwinPV. T.I.S. contributed to the Abstract and provided inputs to the projects ELECTRA IRP, ERIGrid, OpenNES and MESSE. He also contributed to future perspectives. Finally, all authors contributed by proofreading this paper.
Funding
Parts of this work received funding in the European Community’s Horizon 2020 Program (H2020/2014-2020) under projects “TDX-Assist” (Grant Agreement No. 774500), “ERIGrid” (Grant Agreement No. 654113), “SmartNet” (Grant Agreement No. 691405), “TwinPV” (Grant Agreement No. 692031), the ERA-Net Smart Grids Plus “uGrip” (Grant Agreement No. 77731), and the Austrian ICT of the Future “MESSE” (Grant Agreement No. 861265).
Conflicts of Interest
The authors declare no conflict of interest.
Abbreviations
The following abbreviations are used in this manuscript:
| 3L | Leader, Learner, Listener |
| ju-RAMI | juristisches Referenzarchitekturmodell Industrie 4.0 |
| reqIF | Requirements Interchange Format |
| AAL | Ambient Assisted Living |
| ADM | Architecture Development Method |
| AMI | Advanced Metering Infrastructure |
| API | Application Programming Interface |
| AS | Ancillary Services |
| AUTOSAR | AUTomotive Open System ARchitecture |
| BEMS | Building Energy Management System |
| BMVI | Bundesministerium für Verkehr und digitale Infrastruktur |
| CBA | Cost based analysis |
| CEN | Comité Européen de Normalisation |
| CENELEC | European Committee for Electrotechnical Standardization |
| CIM | Computational Independent Model |
| CO | Carbon dioxide |
| CSP | Concentrated Solar Power or Customer Side Participation |
| DER | Distributed Energy Resource |
| DISCERN | Distributed Intelligence for Cost-effective and Reliable Solutions |
| DMS | Distribution Management System |
| DSL | Domain Specific Language |
| DSM | Demand Side Management |
| DSO | Distribution System Operator |
| EC | European Commission |
| ELECTRA | European Liaison on Electricity Committed Towards long-term Research Activity |
| EM-ISA | E-Mobility Information System Architecture |
| EMS | Energy Management System |
| EMPOWER | Local Energy Retail Markets for Prosumer Smart Grid Power Services |
| ERIGrid | European Research Infrastructure supporting Smart Grid Systems Technology Development, Validation and Roll Out |
| ERM | Entity Relationship Model |
| ETIP | European Technology and Innovation Platform |
| ETSI | European Telecommunications Standards Institute |
| EV | Electric Vehicle |
| ES | Experiment Specification |
| FINSENY | Future Internet for Smart Energy |
| FMI | Functional Mock-up Interface |
| FP7 | Framework Program 7 |
| GPL | Generalized Programming Language |
| GSCAM | Generic Smart City Architecture Model |
| GWAC | GridWise Architecture Council |
| H2020 | Horizon 2020 |
| HTD | Holistic Test Description |
| HMI | Human Machine Interface |
| ICT | Information and Communication Technology |
| IEC | International Electrotechnical Commission |
| IED | Intelligent Electronic Devices |
| IMO | International Maritime Organization |
| IRR | Internal Rate of Return |
| ISO | International Organization for Standardization |
| LCE | Low-Carbon Energy |
| LCIM | Levels of Conceptual Interoperability Model |
| LIC | Logical Interface Class |
| LRM | Logical Reference Model |
| MAF | Maritime Architecture Framework |
| MAS | Multi-Agent System |
| MBSE | Model-Based Systems Engineering |
| MDA | Model-Driven Architecture |
| MESSE | Model-based Engineering and Validation Support for Cyber-Physical Energy Systems |
| NEMS | Neighborhood Energy Management System |
| NIST | National Institute of Technology |
| NMEA | National Marine Electronics Association |
| Nobel Grid | New Cost Efficient Business Models for Flexible Smart Grids |
| NPV | Net Present Value |
| OEM | Original Equipment Manufacturer |
| OpenNES | Open and Interoperable ICT Solution for Integration of Renewables |
| PAS | Publicly Available Specification |
| PIM | Platform Independent Model |
| PMU | Phasor Measurement Unit |
| PSAL | Power System Automation Language |
| PSI | Platform Specific Implementation |
| PSM | Platform Specific Model |
| PSO | Particle Swarm Optimization |
| PV | Photovoltaic |
| P2P | Peer-to-Peer |
| QoS | Quality of Service |
| RAMA | Reference Architecture Model Automotive |
| RAMI | Reference Architecture Model for Industry 4.0 |
| RAMS | Reliability, Availability, Maintainability, Safety |
| RASSA | Reference Architecture for Secure Smart Grids in Austria |
| RAWG | Reference Architecture Working group |
| R&D | Research and Development |
| RES | Renewable Energy Source |
| REST | Representational State Transfer |
| SCIAM | Smart City Infrastructure Architecture Model |
| SCADA | Supervisory Control and Data Acquisition |
| SG | Smart Grid |
| SGAM | Smart Grid Architecture Model |
| SINTEG | Schaufenster Intelligente Energie |
| SmarterEMC2 | Smarter Grid:Empowering SG Market ACtors through Information and Communication Technologies |
| SNET | European Technology and Innovation Platform Smart Networks for Energy Transition |
| SoS | System of Systems |
| SP | Sustainable Processes |
| SRD | System Reference Document |
| STIX | Structured Threat Information eXpression |
| SysML | System Markup Language |
| TAXII | Trusted Automated eXchange of Indicator Information |
| TC | Test Case or Technical Committee |
| TDX-Assist | Coordination of Transmission and Distribution data eXchanges for renewables integration in the European marketplace through Advanced, Scalable and Secure ICT Systems and Tools |
| TOGAF | The Open Group Architecture Framework |
| TR | Technical Report |
| TRL | Technology Readiness Level |
| TS | Test Specification |
| TSO | Transmission System Operator |
| TwinPV | Stimulating scientific excellence through twinning in the quest for sustainable energy |
| UCMR | Use Case Management Repository |
| UML | Unified Modeling Language |
| VPP | Virtual Power Plant |
| VTS | Vessel Traffic Service |
| WG | Working Group |
| WoC | Web-of-Cells |
| XML | Extensible Markup Language |
| ZVEI | Zentralverband Elektrotechnik- und Elektronikindustrie |
References
- Farhangi, H. The path of the smart grid. IEEE Power Energy Mag. 2010, 8, 18–28. [Google Scholar] [CrossRef]
- Fraune, C. The politics of speeches, votes, and deliberations: Gendered legislating and energy policy-making in Germany and the United States. Energy Res. Soc. Sci. 2016, 19, 134–141. [Google Scholar] [CrossRef]
- Birk, A. A Knowledge Management Infrastructure for Systematic Improvement in Software Engineering; Fraunhofer-IRB-Verlag: Stuttgart, Germany, 2001. [Google Scholar]
- Uslar, M.; Engel, D. Towards generic domain reference designation: How to learn from smart grid interoperability. DA-Ch Energieinform. 2015, 1, 1–6. [Google Scholar]
- Santodomingo, R.; Uslar, M.; Goring, A.; Gottschalk, M.; Nordstrom, L.; Saleem, A.; Chenine, M. SGAM-based methodology to analyse Smart Grid solutions in DISCERN European research project. In Proceedings of the 2014 IEEE International Energy Conference (ENERGYCON), Cavtat, Croatia, 13–16 May 2014; pp. 751–758. [Google Scholar]
- Uslar, M. Semantic interoperability within the power systems domain. In Proceedings of the First International Workshop on Interoperability of Heterogeneous Information Systems IHIS, Bremen, Germany, 31 October–5 November 2005; pp. 39–46. [Google Scholar]
- Smart Grid Coordination Group. Smart Grid Reference Architecture; Technical Report; CEN-CENELEC-ETSI: Brussels, Belgium, 2012. [Google Scholar]
- Englert, H.; Uslar, M. Europäisches Architekturmodell für Smart Grids-Methodik und Anwendung der Ergebnisse der Arbeitsgruppe Referenzarchitektur des EU Normungsmandats M/490; Tagungsband VDE-Kongress: Berlin, Germany, 2012. [Google Scholar]
- Rittel, H.W.J.; Webber, M.M. Dilemmas in a general theory of planning. Policy Sci. 1973, 4, 155–169. [Google Scholar] [CrossRef]
- Gottschalk, M.; Uslar, M.; Delfs, C. The Use Case and Smart Grid Architecture Model Approach—The IEC 62559-2 Use Case Template and the SGAM Applied in Various Domains; Springer: Heidelberg, Germany, 2017. [Google Scholar]
- Reinhard, H.; de Weck, O.L.; Fricke, E.; Vössner, S. Systems Engineering. Grundlagen und Anwendung; Orell Füssli: Zurich, Switzerland, 2012. [Google Scholar]
- Maier, M.W. Architecting principles for systems-of-systems. Syst. Eng. 1999, 1, 267–284. [Google Scholar] [CrossRef]
- DeLaurentis, D. Understanding Transportation as a System-of-Systems Design Problem. In Proceedings of the 43rd AIAA Aerospace Sciences Meeting and Exhibit, Reno, Nevada, 26–27 September 2005. [Google Scholar]
- Uslar, M. Energy Informatics: Definition, State-of-the-Art and New Horizons. In Proceedings of the ComForEn 2015—6th Symposium Communications for Energy Systems, OVE-Schriftenreihe Nr. 80 Oesterreichischer Verband fuer Elektrotechnik Austrian Electrotechnical Association, Vienna, Austria, 7 September 2015; Volume 5, pp. 15–26. [Google Scholar]
- Office of the National Coordinator for Smart Grid Interoperability. NIST Framework and Roadmap for Smart Grid Interoperability Standards, Release 3.0; Technical Report; National Institute of Standards and Technology (NIST): Gaithersburg, MD, USA, 2014.
- The GridWise Architecture Council. GridWise Interoperability Context-Setting Framework; Technical Report; NIST: Gaithersburg, MD, USA, 2008.
- Uslar, M.; Schulte, J.; Babazadeh, D.; Schlögl, F.; Krüger, C.; Rosinger, M. Simulation: A case for interoperability based on LCIM—The uGrip approach. In Proceedings of the 2017 IEEE 15th International Conference on Industrial Informatics (INDIN), Emden, Germany, 24–26 July 2017; pp. 492–497. [Google Scholar] [CrossRef]
- Lightsey, B. Systems Engineering Fundamentals; Technical Report; Department of Defense—Systems Management College: Fort Belvoir, VA, USA, 2001. [Google Scholar]
- INCOSE International Council on Systems Engineering. Systems Engineering Handbook. A Guide for System Life Cycle Processes and Activities, Version 3; INCOSE International Council on Systems Engineering: San Diego, CA, USA, 2006. [Google Scholar]
- INCOSE Technical Operations. Systems Engineering Vision 2020, Version 2.03; Technical Report; INCOSE: San Diego, CA, USA, 2007. [Google Scholar]
- International Standards Organisation. ISO/IEC/IEEE Systems and Software Engineering—Architecture Description; Technical Report; International Standards Organisation: Geneva, Switzerland, 2011. [Google Scholar]
- Soley, R. Model Driven Architecture (MDA); Technical Report; Object Management Group: Needham, MA, USA, 2000. [Google Scholar]
- Uslar, M.; Specht, M.; Rohjans, S.; Trefke, J.; González, J.M. The Common Information Model CIM: IEC 61968/61970 and 62325-A Practical Introduction to the CIM; Springer Science & Business Media: Berlin, Germany, 2012. [Google Scholar]
- Uslar, M.; Specht, M.; Rohjans, S.; Trefke, J.; Gonzalez, J. The Common Information Model CIM—IEC61968/61970/62325 CIM; China Electric Power Press (CEPP): Beijing, China, 2016. [Google Scholar]
- Object Management Group. OMG Unified Modeling Language (OMG UML), Superstructure; Technical Report; Object Management Group: Needham, MA, USA, 2009. [Google Scholar]
- Object Management Group. OMG Systems Modeling Language (OMG SysML) Version 1.2; Technical Report; Object Management Group: Needham, MA, USA, 2010. [Google Scholar]
- Neureiter, C. A Domain-Specific, Model Driven Engineering Approach for Systems Engineering in the Smart Grid; MBSE4U—Tim Weilkiens: Hamburg, Germany, 2017. [Google Scholar]
- International Standards Organisation. ISO 15288:2015 Systems Engineering—System Life Cycle Processes; Technical Report; International Standards Organisation: Geneva, Switzerland, 2015. [Google Scholar]
- International Standards Organisation. ISO/IEC TR 24748-2 Systems and Software Engineering—Life Cycle Managemen—Part 2: Guide to the Application of ISO/IECO/IEC 15288 (System Life Cycle Processes); Technical Report; International Standards Organisation: Geneva, Switzerland, 2011. [Google Scholar]
- Hu, R.; Hu, W.; Chen, Z. Research of smart grid cyber architecture and standards deployment with high adaptability for Security Monitoring. In Proceedings of the 2015 International Conference on Sustainable Mobility Applications, Renewables and Technology (SMART), Kuwait City, Kuwait, 23–25 November 2015; pp. 1–6. [Google Scholar] [CrossRef]
- The Smart Grid Interoperability Panel—Cyber Security Working Group. NISTIR 7628—Guidelines for Smart Grid Cyber Security Volume 1–3, Revision 2; Technical Report; National Institute of Standards and Technology (NIST): Gaithersburg, MD, USA, 2014.
- Neureiter, C.; Eibl, G.; Engel, D.; Schlegel, S.; Uslar, M. A concept for engineering smart grid security requirements based on SGAM models. Comput. Sci.-Res. Dev. 2016, 31, 65–71. [Google Scholar] [CrossRef]
- Neureiter, C.; Engel, D.; Uslar, M. Domain specific and model based systems engineering in the smart grid as prerequesite for security by design. Electronics 2016, 5, 24. [Google Scholar] [CrossRef]
- Neureiter, C.; Engel, D.; Trefke, J.; Santodomingo, R.; Rohjans, S.; Uslar, M. Towards Consistent Smart Grid Architecture Tool Support: From Use Cases to Visualization. In Proceedings of the IEEE Innovative Smart Grid Technologies (ISGT) 2014, Istanbul, Turkey, 12–15 October 2014; pp. 1–6. [Google Scholar]
- Zanabria, C.; Andrén, F.P.; Strasser, T.I. Comparing Specification and Design Approaches for Power Systems Applications. In Proceedings of the 2018 IEEE PES Transmission Distribution Conference and Exhibition—Latin America (T&D-LA), Lima, Peru, 18–21 September 2018; pp. 1–5. [Google Scholar] [CrossRef]
- Pröstl Andrén, F.; Strasser, T.; Kastner, W. Engineering Smart Grids: Applying Model-Driven Development from Use Case Design to Deployment. Energies 2017, 10, 374. [Google Scholar] [CrossRef]
- Santodomingo, R.; Göring, A.; Gottschalk, M.; Valdenmayer, G. D2-3.2 Tool Support for Managing Use Cases and SGAM Models; Technical Report; RWE: Essen, Germany, 2014. [Google Scholar]
- Santodomingo, R.; Rosinger, M.; Uslar, M. DISCERN D11.1 Functional Description of the Comprehensive Smart Grid Data Repository; RWE: Essen, Germany, 2015. [Google Scholar]
- Martini, L.; Brunner, H.; Rodriguez, E.; Caerts, C.; Strasser, T.; Burt, G. Grid of the future and the need for a decentralised control architecture: The web-of-cells concept. Open Access Proc. J. 2017, 2017, 1162–1166. [Google Scholar] [CrossRef]
- Heussen, K.; Uslar, M.; Tornelli, C. A use case methodology to handle conflicting controller requirements for future power systems. In Proceedings of the 2015 International Symposium on Smart Electric Distribution Systems and Technologies (EDST), Vienna, Austria, 8–11 September 2015. [Google Scholar]
- Uslar, M.; Heussen, K. Towards Modeling Future Energy Infrastructures—The ELECTRA System Engineering Approach. In Proceedings of the 2016 IEEE PES Innovative Smart Grid Technologies Conference Europe (ISGT-Europe), Ljubljana, Slovenia, 9–12 October 2016; pp. 1–6. [Google Scholar]
- Uslar, M.; Rosinger, C.; Schlegel, S.; Santodomingo-Berry, R. Aligning IT Architecture Analysis and Security Standards for Smart Grids. In Advances and New Trends in Environmental and Energy Informatics; Springer: Cham, Switzerland, 2016; pp. 115–134. [Google Scholar]
- Syed, M.H.; Guillo-Sansano, E.; Blair, S.M.; Burt, G.; Strasser, T.; Brunner, H.; Gehrke, O.; Rodríguez-Seco, J.E. Laboratory infrastructure driven key performance indicator development using the smart grid architecture model. Open Access Proc. J. 2017, 2017, 1866–1870. [Google Scholar] [CrossRef]
- Gerard, H.; Rivero, E.; Six, D. Basic Schemes for TSO-DSO Coordination and Ancillary Services Provision, D1.3; Technical Report; SmartNet Consortium: San Jose, CA, USA, 2016. [Google Scholar]
- Horsmanheimo, K.-T.; Kuusela, T.; Dall, J.; Pröstl, A.; Stephan, K.; Baut, G. ICT Architecture Design Specification, D3.2; Technical Report; SmartNet Consortium Homepage: San Jose, CA, USA, 2017. [Google Scholar]
- Strasser, T.; Pröstl Andren, F.; Widl, E.; Lauss, G.; Jong, E.D.; Calin, M.; Sosnina, M.; Khavari, A.; Rodriguez, E.; Kotsampopoulos, P.; et al. An Integrated Pan-European Research Infrastructure for Validating Smart Grid Systems. Elektrotechnik und Informationstechnik 2018, 135, 616–622. [Google Scholar] [CrossRef]
- Blank, M.; Lehnhoff, S.; Heussen, K.; Bondy, D.M.; Moyo, C.; Strasser, T. Towards a foundation for holistic power system validation and testing. In Proceedings of the 2016 IEEE 21st International Conference on Emerging Technologies and Factory Automation (ETFA), Berlin, Germany, 6–9 September 2016; pp. 1–4. [Google Scholar]
- Van der Meer, A.A.; Steinbrink, C.; Heussen, K.; Bondy, D.E.M.; Degefa, M.Z.; Andrén, F.P.; Strasser, T.I.; Lehnhoff, S.; Palensky, P. Design of experiments aided holistic testing of cyber-physical energy systems. In Proceedings of the 2018 Workshop on Modeling and Simulation of Cyber-Physical Energy Systems (MSCPES), Porto, Portugal, 10 April 2018; pp. 1–7. [Google Scholar]
- TwinPV Consortium. Stimulating Scientific Excellence Through Twinning in the Quest For Sustainable Energy; TwinPV Consortium: Brussels, Belgium, 2018. [Google Scholar]
- Pröstl Andren, F.; Strasser, T.; Langthaler, O.; Veichtlbauer, A.; Kasberger, C.; Felbauer, G. Open and Interoperable ICT Solution for Integrating Distributed Energy Resources into Smart Grids. In Proceedings of the 21th IEEE International Conference on Emerging Technologies and Factory Automation (ETFA’2016), Berlin, Germany, 6–9 September 2016. [Google Scholar]
- Pröstl Andren, F.; Strasser, T.; Seitl, C.; Resch, J.; Brandauer, C.; Panholzer, G. On Fostering Smart Grid Development and Validation with a Model-based Engineering and Support Framework. In Proceedings of the CIRED Workshop 2018, Ljubljana, Slovenia, 7–8 June 2018. [Google Scholar]
- Clausen, M.; Apel, R.; Dorchain, M.; Postina, M.; Uslar, M. Use Case methodology: A progress report. Energy Inform. 2018, 1, 19. [Google Scholar] [CrossRef]
- Kammerstetter, M.; Langer, L.; Skopik, F.; Kastner, W. Architecture-driven smart grid security management. In Proceedings of the 2nd ACM Workshop on Information Hiding and Multimedia Security, Salzburg, Austria, 11–13 June 2014; pp. 153–158. [Google Scholar]
- Langer, L.; Skopik, F.; Smith, P.; Kammerstetter, M. From old to new: Assessing cybersecurity risks for an evolving smart grid. Comput. Secur. 2016, 62, 165–176. [Google Scholar] [CrossRef]
- Yesudas, R.; Clarke, R. A framework for risk analysis in smart grid. In International Workshop on Critical Information Infrastructures Security; Springer: Berlin, Germany, 2013; pp. 84–95. [Google Scholar]
- Holles, S.; De Capitani, J.; Keel, T.; Rechsteiner, S.; Dizdarevic-Hasic, A.; Hettich, P.; Stocker, L.; Mathis, L.; Galbraith, L.; Koller, J. Datenschutz für Smart Grids: Offene Fragen und mögliche Lösungsansätze (Arbeitspaket 3); Study for the BfE: Bern, Switzerland, 2014. [Google Scholar]
- Razo-Zapata, I.S. A Method to Assess the Economic Feasibility of New Commercial Services in the Smart Grid. In Proceedings of the IEEE 10th International Conference on Service-Oriented Computing and Applications (SOCA), Kanazawa, Japan, 22–25 November 2017; pp. 90–97. [Google Scholar]
- Razo-Zapata, I.S.; Shrestha, A.; Proper, E. An assessment framework to determine the strategic value of IT architectures in smart grids. In Proceedings of the 28th Australasian Conference on Information Systems (ACIS 2017), Hobart, Australia, 4–6 December 2017. [Google Scholar]
- Mihaylov, M.; Jurado, S.; Van Moffaert, K.; Avellana, N.; Nowé, A. NRG-X-Change-A Novel Mechanism for Trading of Renewable Energy in Smart Grids. In Proceedings of the 3rd International Conference on Smart Grids and Green IT Systems, Barcelona, Spain, 3–4 April 2014; pp. 101–106. [Google Scholar]
- Poursanidis, I.; Andreadou, N.; Kotsakis, E.; Masera, M. Absolute Scoring Scheme for Interoperability Testing of Advanced Metering Infrastructure on Demand Side Management. In Proceedings of the Ninth International Conference on Future Energy Systems, Karlsruhe, Germany, 12–15 June 2018; pp. 391–392. [Google Scholar]
- Etherden, N.; Vyatkin, V.; Bollen, M.H. Virtual power plant for grid services using IEC 61850. IEEE Trans. Ind. Inform. 2016, 12, 437–447. [Google Scholar] [CrossRef]
- Lanna, A.; Liberati, F.; Zuccaro, L.; Di Giorgio, A. Electric vehicles charging control based on future internet generic enablers. In Proceedings of the IEEE International Electric Vehicle Conference (IEVC), Florence, Italy, 17–19 December 2014; pp. 1–5. [Google Scholar]
- Böcker, S.; Geth, F.; Almeida, P.; Rapoport, S.; Wietfeld, C. Choice of ICT infrastructures and technologies in smart grid planning. In Proceedings of the 23rd International Conference on Electricity Distribution, Lyon, France, 15–18 June 2015. [Google Scholar]
- Khayyam, S.; Ponci, F.; Goikoetxea, J.; Recagno, V.; Bagliano, V.; Monti, A. Railway energy management system: Centralized–decentralized automation architecture. IEEE Trans. Smart Grid 2016, 7, 1164–1175. [Google Scholar] [CrossRef]
- Hooshyar, H.; Vanfretti, L. A SGAM-based architecture for synchrophasor applications facilitating TSO/DSO interactions. In Proceedings of the IEEE Power & Energy Society Innovative Smart Grid Technologies Conference (ISGT), Washington, DC, USA, 23–26 April 2017; pp. 1–5. [Google Scholar]
- Zhang, Y.; Huang, T.; Bompard, E.F. Big data analytics in smart grids: A review. Energy Inform. 2018, 1, 8. [Google Scholar] [CrossRef]
- Messinis, G.; Dimeas, A.; Hatziargyriou, N.; Kokos, I.; Lamprinos, I. ICT tools for enabling smart grid players’ flexibility through VPP and DR services. In Proceedings of the 13th International Conference on the European Energy Market (EEM), Porto, Portugal, 6–9 June 2016; pp. 1–5. [Google Scholar]
- Pignolet, Y.A.; Elias, H.; Kyntäjä, T.; de Cerio, I.M.D.; Heiles, J.; Boëda, D.; Caire, R. Future Internet for smart distribution systems. In Proceedings of the 3rd IEEE PES International Conference and Exhibition on Innovative Smart Grid Technologies (ISGT Europe), Berlin, Germany, 14–17 October 2012; pp. 1–8. [Google Scholar]
- Piatkowska, E.; Bayarri, L.P.; Garcia, L.A.; Mavrogenou, K.; Tsatsakis, K.; Sanduleac, M.; Smith, P. Enabling novel smart grid energy services with the nobel grid architecture. In Proceedings of the 2017 IEEE Manchester PowerTech, Manchester, UK, 18–22 June 2017; pp. 1–6. [Google Scholar]
- Wilker, S.; Meisel, M.; Piatkowska, E.; Sauter, T.; Jung, O. Smart Grid Reference Architecture, an Approach on a Secure and Model-Driven Implementation. In Proceedings of the 2018 IEEE 27th International Symposium on Industrial Electronics (ISIE), Cairns, QLD, Australia, 13–15 June 2018; pp. 74–79. [Google Scholar]
- Bullich-Massagué, E.; Aragüés-Penalba, M.; Olivella-Rosell, P.; Lloret-Gallego, P.; Vidal-Clos, J.A.; Sumper, A. Architecture definition and operation testing of local electricity markets. The EMPOWER project. In Proceedings of the International Conference on Modern Power Systems (MPS), Cluj-Napoca, Romania, 6–9 June 2017; pp. 1–5. [Google Scholar]
- Lloret-Gallego, P.; Aragüés-Peñalba, M.; Van Schepdael, L.; Bullich-Massagué, E.; Olivella-Rosell, P.; Sumper, A. Methodology for the Evaluation of Resilience of ICT Systems for Smart Distribution Grids. Energies 2017, 10, 1287. [Google Scholar] [CrossRef]
- Smidt, H.; Thornton, M.; Ghorbani, R. Smart application development for IoT asset management using graph database modeling and high-availability web services. In Proceedings of the 51st Hawaii International Conference on System Sciences, Waikoloa Village, HI, USA, 3–6 January 2018. [Google Scholar]
- Prinsloo, G.; Dobson, R.; Mammoli, A. Synthesis of an intelligent rural village microgrid control strategy based on smartgrid multi-agent modelling and transactive energy management principles. Energy 2018, 147, 263–278. [Google Scholar] [CrossRef]
- Heidel, R.; Hankel, M.; Döbrich, U.; Hoffmeister, M. Basiswissen RAMI 4.0: Referenzarchitekturmodell und Industrie 4.0-Komponente Industrie 4.0; VDE Verlag: Berlin, Germany, 2017. [Google Scholar]
- Binder, C.; Neureiter, C.; Lastro, G.; Uslar, M.; Lieber, P. Towards a Standards-Based Domain Specific Language for Industry 4.0 Architectures. In Proceedings of the International Conference on Complex Systems Design & Management, Paris, France, 18–19 December 2018; Springer: Cham, Switzerland, 2018; pp. 44–55. [Google Scholar]
- Uslar, M.; Göring, A.; Heidel, R.; Neureiter, C.; Engel, D.; Schulte, S. An Open Source 3D Visualization for the RAMI 4.0 Reference Modell; VDE Kongress 2016, Mannheim; VDE Verlag GMBH: Berlin, Germany, 2016; Volume 1, pp. 1–6. [Google Scholar]
- Uslar, M.; Hanna, S. Model-driven Requirements Engineering Using RAMI 4.0 Based Visualizations. In Proceedings of the Modellierung 2018—AQEMO: Adequacy of Modeling Methods, Braunschweig, Germany, 21 February 2018; Volume 2060, pp. 21–30. [Google Scholar]
- Clausen, M.; Gottschalk, M.; Hanna, S.; Kronberg, C.; Rosinger, C.; Rosinger, M.; Schulte, J.; Schütz, J.; Uslar, M. Smart grid security method: Consolidating requirements using a systematic approach. In Proceedings of the CIRED Workshops 2018, Ljubljana, Slowenia, 7–8 June 2018; Volume 1. [Google Scholar]
- Security Sub-Working Group “Connected and Automatic Driving” of the Governmental Department of Transport and Infrastructure (BMVI). TFCS-08-05: Reference Architecture Model Automotive (RAMA); BMVI: Berlin, Germany, 2017. [Google Scholar]
- Weinert, B. Ein Framework zur Architekturbeschreibung von Sozio-Technischen Maritimen Systemen; MBSE Press: Hamburg, Germany, 2018. [Google Scholar]
- Weinert, B.; Uslar, M.; Hahn, A. System-of-systems: How the maritime domain can leam from the Smart Grid. In Proceedings of the 2017 International Symposium ELMAR, Zadar, Croatia, 18–20 September 2017. [Google Scholar]
- Weinert, B.; Uslar, M.; Hahn, A. Domain-Specific Requirements Elicitation for Socio-Technical System of Systems. In Proceedings of the IEEE 13th System of Systems Engineering Conference—SoSE 2018, Paris, France, 19–22 June 2018. [Google Scholar]
- Neureiter, C.; Engel, S.; Rohjans, S.; Dänekas, C.; Uslar, M. Addressing the complexity of distributed smart city systems by utilization of model driven engineering concepts. In Proceedings of the VDE-Kongress 2014—Smart Cities, Frankfurt, Germany, 20–21 October 2014; pp. 1–6. [Google Scholar]
- Hurtado, L.; Nguyen, P.; Kling, W. Smart grid and smart building inter-operation using agent-based particle swarm optimization. Sustain. Energy Grids Netw. 2015, 2, 32–40. [Google Scholar] [CrossRef]
- Mocanu, E.; Aduda, K.O.; Nguyen, P.H.; Boxem, G.; Zeiler, W.; Gibescu, M.; Kling, W.L. Optimizing the energy exchange between the smart grid and building systems. In Proceedings of the 49th International Universities Power Engineering Conference (UPEC), Cluj-Napoca, Romania, 2–5 September 2014; pp. 1–6. [Google Scholar]
- Shafiullah, D.; Vo, T.; Nguyen, P.; Pemen, A. Different smart grid frameworks in context of smart neighborhood: A review. In Proceedings of the 52nd International Universities Power Engineering Conference (UPEC), Heraklion, Greece, 28–31 August 2017; pp. 1–6. [Google Scholar]
- Schuh, G.; Fluhr, J.; Birkmeier, M.; Sund, M. Information system architecture for the interaction of electric vehicles with the power grid. In Proceedings of the 10th IEEE International Conference on Networking, Sensing and Control (ICNSC), Evry, France, 10–12 April 2013; pp. 821–825. [Google Scholar]
- Meloni, A.; Atzori, L. A cloud-based and restful internet of things platform to foster smart grid technologies integration and re-usability. In Proceedings of the IEEE International Conference on Communications Workshops (ICC), Kuala Lumpur, Malaysia, 23–27 May 2016; pp. 387–392. [Google Scholar]
- Zhang, C.; Wu, J.; Cheng, M.; Zhou, Y.; Long, C. A bidding system for peer-to-peer energy trading in a grid-connected microgrid. Energy Procedia 2016, 103, 147–152. [Google Scholar] [CrossRef]
- Gottschalk, M.; Uslar, M.; Delfs, C. Smart City Infrastructure Architecture Model (SCIAM); Springer: Cham, Switzerland, 2017; pp. 75–76. [Google Scholar]
- Frascella, A.; Brutti, A.; Gessa, N.; De Sabbata, P.; Novelli, C.; Burns, M.; Bhatt, V.; Ianniello, R.; He, L. A minimum set of common principles for enabling Smart City Interoperability. J. Technol. Archit. Environ. 2018, 56–61. [Google Scholar] [CrossRef]
- Babar, M.; Nguyen, P. Analyzing an Agile Solution For Intelligent Distribution Grid Development: A Smart Grid Architecture Method. In Proceedings of the IEEE Innovative Smart Grid Technologies-Asia (ISGT Asia), Singapore, 22–25 May 2018; pp. 605–610. [Google Scholar]
- Dänekas, C.; Neureiter, C.; Rohjans, S.; Uslar, M.; Engel, D. Towards a Model-Driven-Architecture Process for Smart Grid Projects. In Digital Enterprise Design & Management; Springer: Cham, Switzerland, 2014. [Google Scholar]
- Steinbrink, C.; Schlögl, F.; Babazadeh, D.; Lehnhoff, S.; Rohjans, S.; Narayan, A. Future Perspectives of Co-Simulation in the Smart Grid Domain. In Proceedings of the 2018 IEEE International Energy Conference (Energycon), Limassol, Cyprus, 3–7 June 2018. [Google Scholar]
- Schütte, S.; Scherfke, S.; Tröschel, M. Mosaik: A framework for modular simulation of active components in Smart Grids. In Proceedings of the 2011 IEEE First International Workshop on Smart Grid Modeling and Simulation (SGMS), Brussels, Belgium, 17 October 2011; pp. 55–60. [Google Scholar]
- Uslar, M.; Rosinger, C.; Schlegel, S. Security by Design for the Smart Grid: Combining the SGAM and NISTIR 7628. In Proceedings of the 2014 IEEE 38th International Computer Software and Applications Conference Workshops (COMPSACW), Vasteras, Sweden, 21–25 July 2014; pp. 110–115. [Google Scholar]
- Gottschalk, M.; Franzl, G.; Frohner, M.; Pasteka, R.; Uslar, M. Structured workflow achieving interoperable Smart Energy systems. Energy Inform. 2018, 1, 25. [Google Scholar] [CrossRef]
- Gottschalk, M.; Franzl, G.; Frohner, M.; Pasteka, R.; Uslar, M. From Integration Profiles to Interoperability Testing for Smart Energy Systems at Connectathon Energy. Energies 2018, 11, 3375. [Google Scholar] [CrossRef]
- Blochwitz, T.; Otter, M.; Arnold, M.; Bausch, C.; Clauß, C.; Elmqvist, H.; Junghanns, A.; Mauss, J.; Monteiro, M.; Neidhold, T.; et al. The Functional Mockup Interface for Tool independent Exchange of Simulation Models. In Proceedings of the 8th International Modelica Conference 2011, Dresden, Germany, 20–22 March 2011; pp. 173–184. [Google Scholar] [CrossRef]
- Chilard, O.; Boes, J.; Perles, A.; Camilleri, G.; Gleizes, M.P.; Tavella, J.P.; Croteau, D. The Modelica language and the FMI standard for modeling and simulation of Smart Grids. In Proceedings of the 11th International Modelica Conference, Versailles, France, 21–23 September 2015. [Google Scholar]
- Mirz, M.; Razik, L.; Dinkelbach, J.; Tokel, H.A.; Alirezaei, G.; Mathar, R.; Monti, A. A Cosimulation Architecture for Power System, Communication, and Market in the Smart Grid. Complexity 2018, 2018, 7154031. [Google Scholar] [CrossRef]
- van der Meer, A.A.; Palensky, P.; Heussen, K.; Bondy, D.E.M.; Gehrke, O.; Steinbrink, C.; Blank, M.; Lehnhoff, S.; Widl, E.; Moyo, C.; et al. Cyber-Physical Energy Systems Modeling, Test Specification, and Co-Simulation Based Testing. In Proceedings of the 2017 Workshop on Modeling and Simulation of Cyber-Physical Energy Systems (MSCPES), Pittsburgh, PA, USA, 21 April 2015. [Google Scholar]
- ETIP SNET. European Technology and Innovation Platform for Smart Networks for Energy Transition. Available online: https://www.etip-snet.eu/ (accessed on 9 December 2018).
- Uslar, M.; Hanna, S. Teaching Domain-Specific Requirements Engineering to Industry: Applying Lego Serious Play to Smart Grids. In Proceedings of the SE 2018—ISEE 2018: 1st Workshop on Innovative Software Engineering Education, Ulm, Germany, 6–8 March 2018; Volume 2066, pp. 36–37. [Google Scholar]
- Francesco, E.D.; Francesco, R.D.; Leccese, F.; Paggi, A. The ASD S3000L for the enhancement of “in field” avionic measurements. In Proceedings of the 2014 IEEE Metrology for Aerospace (MetroAeroSpace), Benevento, Italy, 29–30 May 2014; pp. 174–179. [Google Scholar] [CrossRef]
- Francesco, E.D.; Francesco, E.D.; Francesco, R.D.; Leccese, F.; Cagnetti, M. A proposal to update LSA databases for an operational availability based on autonomic logistic. In Proceedings of the 2015 IEEE Metrology for Aerospace (MetroAeroSpace), Benevento, Italy, 4–5 June 2015; pp. 38–43. [Google Scholar] [CrossRef]
© 2019 by the authors. Licensee MDPI, Basel, Switzerland. This article is an open access article distributed under the terms and conditions of the Creative Commons Attribution (CC BY) license (http://creativecommons.org/licenses/by/4.0/).

















