Analysis of a Control System for DFIG Wind Generators Based on the Transmission of Power References through a GSM Wireless Network: A Smart Grid Experimental Approach
Abstract
1. Introduction
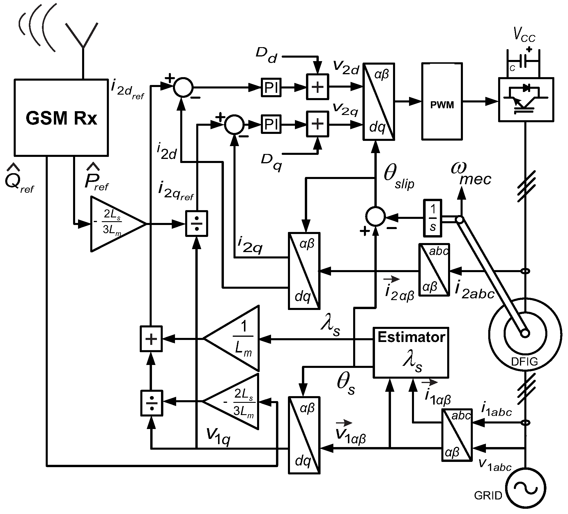
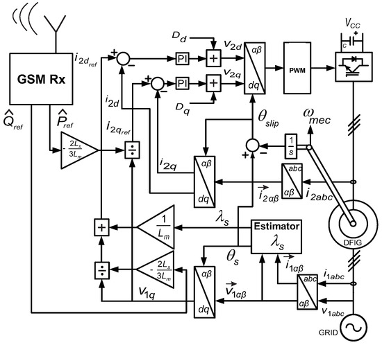
2. DFIG Model and Vector Control
3. Mobile Communication Infrastructure and SMS
4. Practical Model, Experimental Tests and Results
5. Conclusions
Author Contributions
Funding
Conflicts of Interest
References
- Xu, Y.; Yang, Z.; Gu, W.; Li, M.; Deng, Z. Robust Real-Time Distributed Optimal Control Based Energy Management in a Smart Grid. IEEE Trans. Smart Grid 2017, 8, 1568–1579. [Google Scholar] [CrossRef]
- Bottaccioli, L.; Estebsari, A.; Pons, E.; Bompard, E.; Macii, E.; Patti, E.; Acquaviva, A. A Flexible Distributed Infrastructure for Real-Time Cosimulations in Smart Grids. IEEE Trans. Ind. Inform. 2017, 13, 3265–3274. [Google Scholar] [CrossRef]
- Wazid, M.; Das, A.K.; Kumar, N.; Rodrigues, J.J.P.C. Secure Three-Factor User Authentication Scheme for Renewable-Energy-Based Smart Grid Environment. IEEE Trans. Ind. Inform. 2017, 13, 3144–3153. [Google Scholar] [CrossRef]
- Kong, P.Y.; Liu, C.W.; Jiang, J.A. Cost-Efficient Placement of Communication Connections for Transmission Line Monitoring. IEEE Trans. Ind. Electron. 2017, 64, 4058–4067. [Google Scholar] [CrossRef]
- Sakurama, K.; Miura, M. Communication-Based Decentralized Demand Response for Smart Microgrids. IEEE Trans. Ind. Electron. 2017, 64, 5192–5202. [Google Scholar] [CrossRef]
- Ammar, M.; Ammar, M.E. Enhanced Flicker Mitigation in DFIG-Based Distributed Generation of Wind Power. IEEE Trans. Ind. Inform. 2016, 12, 2041–2049. [Google Scholar] [CrossRef]
- Costa, F.F.; Filho, A.J.S.; Capovilla, C.E.; Casella, I.R.S. Morphological filter applied in a wireless deadbeat control scheme within the context of smart grids. Electr. Power Syst. Res. 2014, 107, 175–182. [Google Scholar] [CrossRef]
- Marques, G.D.; Iacchetti, M.F. A Self-Sensing Stator-Current-Based Control System of a DFIG Connected to a DC-Link. IEEE Trans. Ind. Electron. 2015, 62, 6140–6150. [Google Scholar] [CrossRef]
- Mohammadpour, H.A.; Santi, E. Modeling and Control of Gate-Controlled Series Capacitor Interfaced With a DFIG-Based Wind Farm. IEEE Trans. Ind. Electron. 2015, 62, 1022–1033. [Google Scholar] [CrossRef]
- Capovilla, C.; Casella, I.; Filho, A.J.S.; Barros, T.; Ruppert, E. Performance of a Direct Power Control System Using Coded Wireless OFDM Power Reference Transmissions for Switched Reluctance Aerogenerators in Smart Grid Scenario. IEEE Trans. Ind. Electron. 2015, 62, 52–61. [Google Scholar] [CrossRef]
- Merabet, A.; Tanvir, A.A.; Beddek, K. Speed control of sensorless induction generator by artificial neural network in wind energy conversion system. IET Renew. Power Gener. 2016, 10, 1597–1606. [Google Scholar] [CrossRef]
- Abad, G.; Lopez, J.; Rodriguez, M.A.; Marroyo, L.; Iwanski, G. Doubly Fed Induction Machine: Modeling and Control for Wind Energy Generation Application; Wiley-IEEE Press: Piscataway, NJ, USA, 2011. [Google Scholar]
- Luna, A.; Lima, F.K.A.; Santos, D.; Rodriguez, P.; Watanabe, E.H.; Arnaltes, S. Simplified Modeling of a DFIG for Transient Studies in Wind Power Applications. IEEE Trans. Ind. Electron. 2011, 58, 9–20. [Google Scholar] [CrossRef]
- Marques, G.D.; Iacchetti, M.F. Sensorless Frequency and Voltage Control in the Stand-Alone DFIG-DC System. IEEE Trans. Ind. Electron. 2017, 64, 1949–1957. [Google Scholar] [CrossRef]
- Taveiros, F.E.V.; Barros, L.S.; Costa, F.B. Back-to-back converter state-feedback control of DFIG (doubly-fed induction generator)-based wind turbines. Energy 2015, 89, 896–906. [Google Scholar] [CrossRef]
- Murari, A.L.L.F.; Altuna, J.A.T.; Jacomini, R.V.; Osorio, C.M.R.; Chaves, J.S.S.; Sguarezi Filho, A.J. A Proposal of Project of PI controller gains used on the Control of Doubly-Fed Induction Generators. IEEE Latin Am. Trans. 2017, 15, 173–180. [Google Scholar] [CrossRef]
- Gonçalves, P.F.C.; Cruz, S.M.A.; Abadi, M.B.; Caseiro, L.M.A.; Mendes, A.M.S. Fault-tolerant predictive power control of a DFIG for wind energy applications. IET Electr. Power Appl. 2017, 11, 969–980. [Google Scholar] [CrossRef]
- Almeida, L.A.L.; Sguarezi Filho, A.J.; Capovilla, C.E.; Casella, I.R.S.; Costa, F.F. An impulsive noise filter applied in wireless control of wind turbines. Renew. Energy 2016, 86, 347–353. [Google Scholar] [CrossRef]
- Young, K.D.; Utkin, V.I.; Ozguner, U. A control engineer’s guide to sliding mode control. IEEE Trans. Control Syst. Technol. 1999, 7, 328–342. [Google Scholar] [CrossRef]
- Celli, G.; Ghiani, E.; Pilo, F.; Soma, G.G. Reliability assessment in smart distribution networks. Electr. Power Syst. Res. 2013, 104, 164–175. [Google Scholar] [CrossRef]
- Neuzil, J.; Kreibich, O.; Smid, R. A Distributed Fault Detection System Based on IWSN for Machine Condition Monitoring. IEEE Trans. Ind. Inform. 2014, 10, 1118–1123. [Google Scholar] [CrossRef]
- Liu, T.; Liu, Y.; Mao, Y.; Sun, Y.; Guan, X.; Gong, W.; Xiao, S. A Dynamic Secret-Based Encryption Scheme for Smart Grid Wireless Communication. IEEE Trans. Smart Grid 2014, 5, 1175–1182. [Google Scholar] [CrossRef]
- Wang, X.; Yi, P. Security Framework for Wireless Communications in Smart Distribution Grid. IEEE Trans. Smart Grid 2011, 2, 809–818. [Google Scholar] [CrossRef]
- Langhammer, N.; Kays, R. Performance Evaluation of Wireless Home Automation Networks in Indoor Scenarios. IEEE Trans. Smart Grid 2012, 3, 2252–2261. [Google Scholar] [CrossRef]
- Niyato, D.; Wang, P. Cooperative Transmission for Meter Data Collection in Smart Grid. IEEE Commun. Mag. 2012, 50, 90–97. [Google Scholar] [CrossRef]
- Rehmani, M.H.; Reisslein, M.; Rachedi, A.; Erol-Kantarci, M.; Radenkovic, M. Guest Editorial Special Section on Smart Grid and Renewable Energy Resources: Information and Communication Technologies With Industry Perspective. IEEE Trans. Ind. Inform. 2017, 13, 3119–3123. [Google Scholar] [CrossRef]
- Kusiak, A.; Verma, A.; Wei, X. Wind Turbine Frontier from SCADA. Wind Syst. Mag. 2012, 3, 36–39. [Google Scholar]
- Cai, L.X.; Liu, Y.; Luan, T.H.; Shen, X.; Mark, J.W.; Poor, H.V. Sustainability Analysis and Resource Management for Wireless Mesh Networks with Renewable Energy Supplies. IEEE J. Sel. Areas Commun. 2014, 32, 345–355. [Google Scholar] [CrossRef]
- Zhang, W.; Wong, S.C.; Tse, C.K.; Chen, Q. Design for Efficiency Optimization and Voltage Controllability of Series-Series Compensated Inductive Power Transfer Systems. IEEE Trans. Power Electron. 2014, 29, 191–200. [Google Scholar] [CrossRef]
- Adamowicz, M.; Strzelecki, R.; Krzeminski, Z.; Szewczyk, J.; Lademan, L. Application of Wireless Communication to Small WECS with Induction Generator. In Proceedings of the MELECON 2010—15th IEEE Mediterranean Electrotechnical Conference, Valletta, Malta, 26–28 April 2010; pp. 944–988. [Google Scholar]
- Adamowicz, M.; Strzelecki, R.; Szewczyk, J.; Lademan, L. Wireless short-range device for wind generators. In Proceedings of the BEC 2010—12th Biennial Baltic Electronics Conference, Tallinn, Estonia, 4–6 October 2010; pp. 1736–3705. [Google Scholar]
- Hasanzadeh, A.; Onar, O.C.; Mokhtari, H.; Khaligh, A. A Proportional-Resonant Controller-Based Wireless Control Strategy With a Reduced Number of Sensors for Parallel-Operated UPSs. IEEE Trans. Power Deliv. 2010, 25, 468–478. [Google Scholar] [CrossRef]
- Teymourzadeh, R.; Ahmed, S.A.; Chan, K.W.; Hoong, M.V. Smart GSM Based Home Automation System. In Proceedings of the IEEE International Conference on Systems, Process & Control, Kuala Lumpur, Malaysia, 13–15 December 2013. [Google Scholar]
- Hochgraf, C.; Tripathi, R.; Herzberg, S. Smart Grid Charger for Electric Vehicles Using Existing Cellular Networks and SMS Text Messages. In Proceedings of the IEEE International Conference on Smart Grid Communications, Gaithersburg, MD, USA, 4–6 October 2010. [Google Scholar]
- Labib Billah, M.; Islam, M.R.; Rana, G.M.S.M. Design and construction of smart load management system: An effective approach to manage consumer loads during power shortage. In Proceedings of the 2015 International Conference on Electrical Engineering and Information Communication Technology (ICEEICT), Dhaka, Bangladesh, 21–23 May 2015; pp. 1–4. [Google Scholar]
- Tapia, A.; Tapia, G.; Ostolaza, J.X.; Saenz, J.R. Modeling and Control of a Wind Turbine Driven Doubly Fed Induction Generator. IEEE Trans. Energy Convers. 2003, 18, 194–204. [Google Scholar] [CrossRef]
- Capovilla, C.E.; Casella, I.R.S.; Sguarezi Filho, A.J.; Azcue-Puma, J.L.; Jacomini, R.V.; Ruppert Filho, E. A wind energy generator for smart grid applications using wireless-coded neuro-fuzzy power control. Comput. Math. Appl. 2014, 68, 2112–2123. [Google Scholar] [CrossRef]
- 3GPP-3rd Generation Partnership Project, 3GPP-3rd Generation Partnership Digital Cellular Telecommunications System (Phase 2+)-Physical Layer on the Radio Path-General Description; ETSI: Sophia Antipolis, France, 2011.
- 3GPP-3rd Generation Partnership Project, 3GPP-3rd Generation Partnership Digital Cellular Telecommunications System (Phase 2+)-Modulation; ETSI: Sophia Antipolis, France, 2010.
- 3GPP-3rd Generation Partnership Project, 3GPP-3rd Generation Partnership Digital Cellular Telecommunications System (Phase 2+)-Channel Coding; ETSI: Sophia Antipolis, France, 2011.
- Kaiser, M.; Fong, W.; Sikora, M.; Costello, D.J. A Comparison of Decoding Latency for Block and Convolutional Codes. In Proceedings of the International Symposium on Communication Theory and Applications, Ambleside, UK, 13–17 June 2009. [Google Scholar]
- Lin, S.; Costello, D.J. Error Control Coding; Prentice Hall: Upper Saddle River, NJ, USA, 2004. [Google Scholar]
- Berrou, C.; Glavieux, A.; Thitimajshima, P. Near Shannon limit error-correcting coding and decoding: Turbo-codes. In Proceedings of the IEEE International Communications Conference, Geneva, Switzerland, 23–26 May 1993; pp. 1064–1070. [Google Scholar]
- Chen, J.; Abedi, A. Distributed Turbo Coding and Decoding for Wireless Sensor Networks. IEEE Commun. Lett. 2011, 15, 166–168. [Google Scholar] [CrossRef]
- Kim, J.; Ramamoorthy, A.; Mclaughlin, S. The design of efficiently-encodable rate-compatible LDPC codes. IEEE Trans. Commun. 2009, 57, 365–375. [Google Scholar] [CrossRef]
- Shuval, B.; Sason, I. On the universality of LDPC code ensembles under belief propagation and ML decoding. In Proceedings of the IEEE 26th Convention of Electrical and Electronics Engineers, Eliat, Israel, 17–20 November 2010; pp. 355–359. [Google Scholar]
- Yang, M.; Ryan, W.E.; Li, Y. Design of efficiently encodable moderate-length high-rate irregular LDPC codes. IEEE Trans. Commun. 2004, 52, 564–571. [Google Scholar] [CrossRef]
- Zhang, Y.; Ryan, W.E. Toward low LDPC-code floors: A case study. IEEE Trans. Commun. 2009, 57, 1566–1573. [Google Scholar] [CrossRef]
- Tahir, B.; Schwarz, S.; Rupp, M. BER Comparison Between Convolutional, Turbo, LDPC, and Polar Codes. In Proceedings of the International Conference on Telecommunications, Limassol, Cyprus, 3–5 May 2017. [Google Scholar]
- Arikan, E.; Hassan, N.U.; Lentmaier, M.; Montorsi, G.; Sayir, J. Challenges and some new directions in channel coding. J. Commun. Netw. 2015, 17, 328–338. [Google Scholar]
- GNU Radio Companion. Available online: https://wiki.gnuradio.org/ (accessed on 28 December 2018).
- A Platform for Innovation. Available online: http://openbts.org/about/ (accessed on 28 December 2018).
- Iedema, M. Getting Started with OpenBTS; O’Reilly Media: Sebastopol, CA, USA, 2015. [Google Scholar]
- Grigoreva, E.; Xu, J.; Kellerer, W. M2M wake-ups over cellular networks: over-the-top. In Proceedings of the 5th Workshop on All Things Cellular: Operations, Applications and Challenges, New York, NY, USA, 3–7 October 2016; pp. 37–42. [Google Scholar]









| Parameter | Symbol | Value |
|---|---|---|
| Total power | S | 3 kVA |
| Inertial constant | J | 0.05 kg·m |
| Pole pairs | 2 | |
| Stator: [p.p.] | ||
| Voltage | 220 V | |
| Current | 11.45 A | |
| Resistance | 1 | |
| Inductance | 201 mH | |
| Rotor: [p.l.] | ||
| Voltage | 440 V | |
| Current | 4.5 A | |
| Resistance | 3.13 | |
| Inductance | 201 mH | |
| Mutual inductance | 191.7 mH |
| References | Set-Point Value | ||
|---|---|---|---|
| 380 W | - | 1 A | |
| 1.9 kvar | 0 A | - | |
| 1 kvar | 2.3 A | - | |
| 1.3 kvar | 1.6 A | - |
| References | Set-Point Value | ||
|---|---|---|---|
| 1.54 kvar | 1 A | - | |
| 0 W | - | 0 A | |
| −610 W | - | 1.6 A | |
| −890 W | - | 2.3 A |
© 2019 by the authors. Licensee MDPI, Basel, Switzerland. This article is an open access article distributed under the terms and conditions of the Creative Commons Attribution (CC BY) license (http://creativecommons.org/licenses/by/4.0/).
Share and Cite
Gomez, L.A.G.; Pereira, S.C.; Murari, A.L.L.F.; Franco, H.S.; Altuna, J.A.T.; Salles, M.B.C.; Filho, A.J.S.; Capovilla, C.E.; Casella, I.R.S. Analysis of a Control System for DFIG Wind Generators Based on the Transmission of Power References through a GSM Wireless Network: A Smart Grid Experimental Approach. Energies 2019, 12, 241. https://doi.org/10.3390/en12020241
Gomez LAG, Pereira SC, Murari ALLF, Franco HS, Altuna JAT, Salles MBC, Filho AJS, Capovilla CE, Casella IRS. Analysis of a Control System for DFIG Wind Generators Based on the Transmission of Power References through a GSM Wireless Network: A Smart Grid Experimental Approach. Energies. 2019; 12(2):241. https://doi.org/10.3390/en12020241
Chicago/Turabian StyleGomez, Luis A. G., Samuel C. Pereira, André L. L. F. Murari, Henrique S. Franco, Jose A. T. Altuna, Mauricio B. C. Salles, Alfeu J. S. Filho, Carlos E. Capovilla, and Ivan R. S. Casella. 2019. "Analysis of a Control System for DFIG Wind Generators Based on the Transmission of Power References through a GSM Wireless Network: A Smart Grid Experimental Approach" Energies 12, no. 2: 241. https://doi.org/10.3390/en12020241
APA StyleGomez, L. A. G., Pereira, S. C., Murari, A. L. L. F., Franco, H. S., Altuna, J. A. T., Salles, M. B. C., Filho, A. J. S., Capovilla, C. E., & Casella, I. R. S. (2019). Analysis of a Control System for DFIG Wind Generators Based on the Transmission of Power References through a GSM Wireless Network: A Smart Grid Experimental Approach. Energies, 12(2), 241. https://doi.org/10.3390/en12020241

