Design and Analysis of Non-Isolated Three-Port SEPIC Converter for Integrating Renewable Energy Sources
Abstract
1. Introduction
- MIPCs utilize separate direct current (DC)–DC power converters to integrate diversified energy sources to a common DC bus, which results in a higher implementation cost.
- In the case of alternating current (AC) loads, the system needs an extra inverter, and as a result the efficiency is reduced.
- Topology (in series and parallel)
- Coupling (isolated and non-isolated)
- Port placement (single input–single output, multi-input–single output, multi-input–multi-output, and single input–multi-output)
- Conversion process (unidirectional and bidirectional)
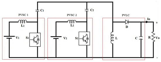
2. Three-Port SEPIC Converter
2.1. Synthesis of the Three-Port SEPIC Converter
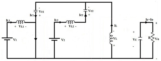
2.1.1. Steady State Analysis of a Three-Port Unidirectional SEPIC Converter (Topology-1)
- ■
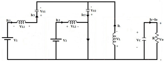
- Mode-1 (S1 and S2 ON, only S1 conducts): The equivalent circuit of Mode-1 is shown in Figure 6. Switches S1 and S2 are on during this mode. In a steady-state condition, the voltages on the input capacitors C1 and C2 are the source voltages V1 and V2, respectively. Since V1 is considered to be greater than V2, S2 blocks the possibility of a reverse current through the input leg of PVSC2. This mode makes S1 conduct the current, while S2 is reverse-biased. Since D is reverse-biased, it does not conduct, and meanwhile, the load side current is maintained by the output capacitor C.
- ■
- Mode-2 (S1 OFF and S2 ON): The equivalent circuit of Mode-2 is shown in Figure 7. Once the switch S1 is off, the switch S2 becomes forward-biased and starts conducting, since the duty cycle of S2 is greater than S1. Since the diode D is still in a reverse-biased condition, the load current is again maintained by the output capacitor C.
- ■
- Mode-3 (S1 and S2 OFF, D conducts): The equivalent circuit of Mode-3 is shown in Figure 8. Both the switches S1 and S2 are in the off-state. The inductor L1 and L2 starts discharging, and the capacitors C1 and C2 start charging from the sources V1 and V2. The diode D becomes forward-biased. The load current is now supplied by the sources V1 and V2, through L1, C1, and L2, C2, respectively.
2.1.2. Steady State Analysis of a Three-Port Bidirectional SEPIC Converter (Topology-2)
- ■
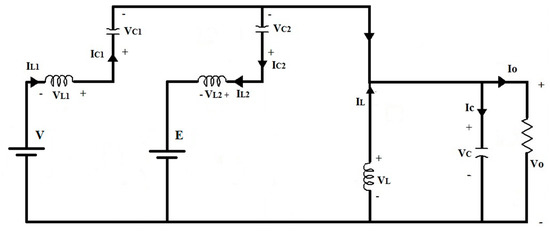
- Mode 1 (S1 ON, S2 and S3 OFF): In this mode of operation, S2 and S3 remain in an off state and S1 is on for the duty cycle D. C1 discharges energy through the short path of S1, and it flows through L and also through the anti-parallel diode of S2, and charges C2. The stored energy of L2 freewheels through the battery, and the short path makes the battery charge up. L1 charges from the source V. Meanwhile, the load is fed by the capacitor C, as the diode is reverse-biased. The equivalent circuit of this mode shown in Figure 12.
- ■
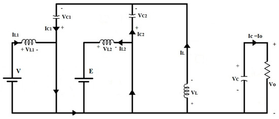
- Mode-2 (S1 OFF, S2 OFF): In this mode of operation, S2 and S3 remain in the off state, and S1 is also in the off state for 1-D. The capacitor C1 charges from the voltage source V, and C2 discharges through the inductor L2 and the battery. This mode makes L2 store energy, and the battery charge. L1 releases stored energy through C1. The anti-parallel diode of S3 becomes forward-biased, and the load is powered up by the source and output inductor L. The equivalent circuit of this mode is shown in Figure 13.
2.1.3. Small Ripple Approximation of a Three-Port SEPIC Converter
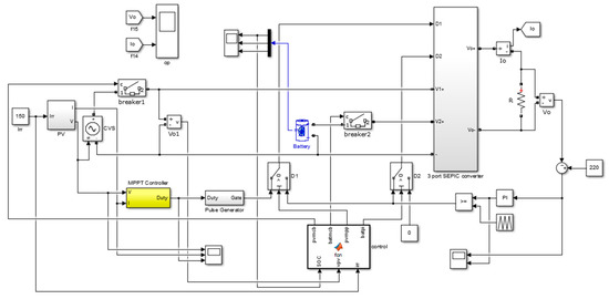
3. Results Analysis
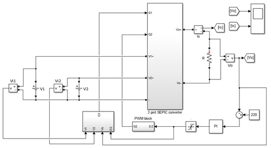
4. Design of Controllers for the Three-Port SEPIC Converter
4.1. State Space Analysis of the Three-Port SEPIC Converter
4.2. The Closed-Loop Unidirectional Controller
4.3. The Closed-Loop Bidirectional Controller
5. Experimental Verification
6. Conclusions
Author Contributions
Funding
Conflicts of Interest
References
- Liserre, M.; Sauter, T.; Hung, J. Future Energy Systems: Integrating Renewable Energy Sources into the Smart Power Grid through Industrial Electronics. IEEE Ind. Electron. Mag. 2010, 4, 18–37. [Google Scholar] [CrossRef]
- Carrasco, J.; Franquelo, L.G.; Bialasiewicz, J.; Galvan, E.; PortilloGuisado, R.; Prats, M.; Leon, J.I.; Moreno-Alfonso, N.; Prats, M.A.M. Power-Electronic Systems for the Grid Integration of Renewable Energy Sources: A Survey. IEEE Trans. Ind. Electron. 2006, 53, 1002–1016. [Google Scholar] [CrossRef]
- Wai, R.J.; Lin, C.Y.; Chen, B.H. High-Efficiency DC–DC Converter with Two Input Power Sources. IEEE Trans. Power Electron. 2012, 27, 1862–1875. [Google Scholar] [CrossRef]
- Shahzad, M.I.; Iqbal, S.; Taib, S. Interleaved LLC Converter with Cascaded Voltage Doubler Rectifiers for Deeply Depleted PEV Battery Charging. IEEE Trans. Transp. Electrif. 2018, 4, 89–98. [Google Scholar] [CrossRef]
- Wai, R.-J.; Duan, R.-Y.; Jheng, K.-H. High-efficiency bidirectional dc–dc converter with high-voltage gain. IET Power Electron. 2011, 5, 173–184. [Google Scholar] [CrossRef]
- Singh, A.K.; Pathak, M.K. Single-stage ZETA-SEPIC-based multifunctional integrated converter for plugin electric vehicles. IET Electr. Syst. Transp. 2017, 8, 101–111. [Google Scholar] [CrossRef]
- Lakshmi, M.; Hemamalini, S. Nonisolated High Gain DC–DC Converter for DC Microgrids. IEEE Trans. Ind. Electron. 2018, 65, 1205–1212. [Google Scholar] [CrossRef]
- Hwu, K.I.; Huang, K.W.; Tu, W.C. Step-up converter combining KY and buck-boost converters. Electron. Lett. 2011, 47, 722–724. [Google Scholar] [CrossRef]
- Lin, C.-C.; Yang, L.-S.; Wu, G.W. Study of a non-isolated bidirectional DC–DC converter. IET Power Electron. 2012, 6, 30–37. [Google Scholar] [CrossRef]
- Park, K.B.; Moon, G.W.; Youn, M.J. Nonisolated High Step-up Boost Converter Integrated with SEPIC Converter. IEEE Trans. Power Electron. 2010, 25, 2266–2275. [Google Scholar] [CrossRef]
- Wu, H.; Xu, P.; Hu, H.; Zhou, Z.; Xing, Y. Multiport Converters Based on Integration of Full-Bridge and Bidirectional DC–DC Topologies for Renewable Generation Systems. IEEE Trans. Ind. Electron. 2014, 61, 856–869. [Google Scholar] [CrossRef]
- Wu, H.; Zhang, J.; Xing, Y. A Family of Multiport Buck–Boost Converters Based on DC-Link-Inductors (DLIs). IEEE Trans. Power Electron. 2015, 30, 735–746. [Google Scholar] [CrossRef]
- Khaligh, A.; Cao, J.; Lee, Y.-J. A Multiple-Input DC–DC Converter Topology. IEEE Trans. Power Electron. 2009, 24, 862–868. [Google Scholar] [CrossRef]
- Li, Y.; Ruan, X.; Yang, D.; Liu, F.; Tse, C.K. Synthesis of Multiple-Input DC/DC Converters. IEEE Trans. Power Electron. 2010, 25, 2372–2385. [Google Scholar] [CrossRef]
- Wang, C.; Nehrir, M.H. Power Management of a Stand-Alone Wind/Photovoltaic/Fuel Cell Energy System. IEEE Trans. Energy Convers. 2008, 23, 957–967. [Google Scholar] [CrossRef]
- Veerachary, M. Two-Loop Controlled Buck–SEPIC Converter for Input Source Power Management. IEEE Trans. Ind. Electron. 2012, 59, 4075–4087. [Google Scholar] [CrossRef]
- Haghighian, S.K.; Tohidi, S.; Feyzi, M.R.; Sabahi, M. Design and analysis of a novel SEPIC-based multi-input DC/DC converter. IET Power Electron. 2017, 10, 1393–1402. [Google Scholar] [CrossRef]
- Patra, P.; Patra, A.; Misra, N. A Single-Inductor Multiple-Output Switcher with Simultaneous Buck, Boost, and Inverted Outputs. IEEE Trans. Power Electron. 2012, 27, 1936–1951. [Google Scholar] [CrossRef]
- Tummuru, N.R.; Mishra, M.K.; Srinivas, S. Dynamic Energy Management of Renewable Grid Integrated Hybrid Energy Storage System. IEEE Trans. Ind. Electron. 2015, 62, 7728–7737. [Google Scholar] [CrossRef]
- Rani, B.I.; Ilango, G.S.; Nagamani, C. Control Strategy for Power Flow Management in a PV System Supplying DC Loads. IEEE Trans. Ind. Electron. 2013, 60, 3185–3194. [Google Scholar] [CrossRef]
- McDonough, M. Integration of Inductively Coupled Power Transfer and Hybrid Energy Storage System: A Multiport Power Electronics Interface for Battery-Powered Electric Vehicles. IEEE Trans. Power Electron. 2015, 30, 6423–6433. [Google Scholar] [CrossRef]
- Tani, A.; Camara, M.B.; Dakyo, B. Energy Management Based on Frequency Approach for Hybrid Electric Vehicle Applications:Fuel-Cell/Lithium-Battery and Ultracapacitors. IEEE Trans. Veh. Technol. 2012, 61, 3375–3386. [Google Scholar] [CrossRef]









































| Parameters | Estimated Values | Simulation Values | Unit |
|---|---|---|---|
| L1, L2 | 14.74 | 15 | mH |
| C1, C2 | 0.462 | 0.54 | mF |
| L | 14.74 | 15 | mH |
| C | 0.299 | 0.54 | mF |
| R | 60 | 60 | Ohm |
| V1 | 42 | 42 | V |
| V2 | 42 | 42 | V |
| D1 | 67 | 67 | % |
| D2 | 50 | 50 | % |
| f (switching freq.) | 10,000 | 10,000 | Hz |
| V1 (Volt) | V2 (Volt) | D1 (%) | D2 (%) | Sim. VO (Volt) | Est. VO (Volt) |
|---|---|---|---|---|---|
| 24 | 12 | 30 | 60 | 28.5 | 27 |
| 30 | 15 | 30 | 60 | 36 | 33.75 |
| 25 | 20 | 55 | 68.75 | 50 | 52.8 |
| 30 | 20 | 50 | 75 | 77 | 80 |
| 36 | 24 | 40 | 60 | 52 | 48 |
| 36 | 24 | 50 | 75 | 92 | 96 |
| 35 | 42 | 67 | 50 | 79 | 81.66 |
| V (Volt) | E (Volt) | D1 (%) | D2 (%) | Sim. VO (Volt) | Est. VO (Volt) |
|---|---|---|---|---|---|
| 8 | 12 | 82.5 | 55 | 49 | 50.28 |
| 10 | 12 | 62.4 | 52 | 21 | 19.4 |
| 20 | 24 | 72 | 60 | 61 | 60 |
| 16 | 24 | 75 | 50 | 64 | 64 |
| 30 | 36 | 75 | 50 | 104 | 102 |
| 20 | 36 | 72 | 40 | 75 | 74.28 |
| V (Volt) | E (Volt) | D1 (%) | D2 (%) | Sim. VO (Volt) |
|---|---|---|---|---|
| 20 | 12 | 60 | 39.5 | 38 |
| 15 | 12 | 70 | 39.3 | 38 |
| 30 | 24 | 60 | 53.3 | 51 |
| 20 | 12 | 40 | 23 | 21.3 |
| 40 | 24 | 60 | 80 | 76 |
| 44 | 36 | 50 | 63 | 52 |
| 40 | 36 | 60 | 66.5 | 64 |
| Condition | SOC | vpv | irr | batcut | pvcut | pvmpp | batpi |
|---|---|---|---|---|---|---|---|
| 1 | >80% | - | - | 1 | 1 | 1 | 1 |
| 2 | <95% | >120 | - | 1 | 1 | 0 | 0 |
| 3 | >99% | >120 | - | 0 | 1 | 0 | 0 |
| 4 | <40% | - | - | 1 | 1 | 0 | 0 |
| 5 | - | - | 0 | 0 | 1 | 1 | 1 |
| Description | Specification |
|---|---|
| PVSC1 inductor, L1 | 15 mH |
| PVSC2 inductor, L2 | 15 mH |
| PVLC inductor, L | 15 mH |
| PVSC1 capacitor, C1 | 0.54 mF |
| PVSC2 capacitor, C2 | 0.54 mF |
| PVLC capacitor, C | 0.54 mF |
| Switching frequency, f | 10,000 Hz |
© 2019 by the authors. Licensee MDPI, Basel, Switzerland. This article is an open access article distributed under the terms and conditions of the Creative Commons Attribution (CC BY) license (http://creativecommons.org/licenses/by/4.0/).
Share and Cite
Anuradha, C.; Chellammal, N.; Saquib Maqsood, M.; Vijayalakshmi, S. Design and Analysis of Non-Isolated Three-Port SEPIC Converter for Integrating Renewable Energy Sources. Energies 2019, 12, 221. https://doi.org/10.3390/en12020221
Anuradha C, Chellammal N, Saquib Maqsood M, Vijayalakshmi S. Design and Analysis of Non-Isolated Three-Port SEPIC Converter for Integrating Renewable Energy Sources. Energies. 2019; 12(2):221. https://doi.org/10.3390/en12020221
Chicago/Turabian StyleAnuradha, C., N. Chellammal, Md Saquib Maqsood, and S. Vijayalakshmi. 2019. "Design and Analysis of Non-Isolated Three-Port SEPIC Converter for Integrating Renewable Energy Sources" Energies 12, no. 2: 221. https://doi.org/10.3390/en12020221
APA StyleAnuradha, C., Chellammal, N., Saquib Maqsood, M., & Vijayalakshmi, S. (2019). Design and Analysis of Non-Isolated Three-Port SEPIC Converter for Integrating Renewable Energy Sources. Energies, 12(2), 221. https://doi.org/10.3390/en12020221

