Unsteady Simulation of Ignition of Turbulent Reactive Swirling Flow of Novel Design of Solid-Fuel Ramjet Motor
Abstract
1. Introduction
2. Mathematical Method
2.1. Fluid Domain
- for axisymmetric swirl flow in which x and y denote z and r in cylindrical coordinates system, respectively.
- and for axisymmetric flow in which x and y denote z and r in cylindrical coordinates system, respectively.
- and for two-dimensional plane flow in which x and y denote x and y in Cartesian coordinates system, respectively.
2.2. Finite Rate Model
2.3. Solid Domain
2.4. Solid–Fluid Interaction
3. Boundary Conditions
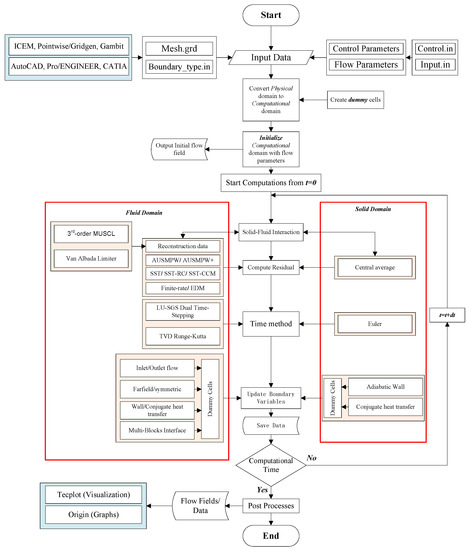
4. Numerical Simulation Procedure
4.1. Code Structure
- Pre-processing module: The physical structure is generated, the mesh is created, then computational domain is built by the code. To select the type of simulation, such as swirling/non-swirling, reacting/non-reacting, steady-state/unsteady, inviscid/turbulent, or symmetric/axisymmetric, and other parameters, control parameters can be adjusted. Material property parameters, inlet, and exit parameters can be defined as well.
- Numerical simulations module: In this step, the numerical calculations are performed with chemical reactions coupled with fluid mechanics simulations, steady/unsteady simulation of compressible flow field, fluid-solid coupling simulation, conduction heat transfer simulation in solids, and coupled heat transfer simulation.
- Post-processing module: Finally, the results data are exported to be visualized and processed in other software.
4.2. The New Design of SFRJ
4.3. Calculations Procedure
5. Experiments Setup
6. Model Validation
6.1. Experiments on SFRJ
6.2. The Swirl Case
6.3. The Chemical Reaction Case
6.4. Heat Conduction
7. Results and Discussion
7.1. Ignition Mode
7.2. Ignition Delay Time
7.3. The Regression Rate
8. Conclusions
Author Contributions
Funding
Conflicts of Interest
Abbreviations
| SFRJ | Solid-fuel Ramjet |
| CFD | Computational Fluid Dynamics |
| RANS | Reynolds-average Navier–Stokes |
| HDPE | High-density Polyethylene |
| 3-D | Three-dimensional |
| 2-D | Two-dimensional |
References
- Sen, D.; Pesyridis, A.; Lenton, A. A Scramjet Compression System for Hypersonic Air Transportation Vehicle Combined Cycle Engines. Energies 2018, 11, 1568. [Google Scholar] [CrossRef]
- Veeran, S.; Pesyridis, A.; Ganippa, L. Ramjet Compression System for a Hypersonic Air Transportation Vehicle Combined Cycle Engine. Energies 2018, 11, 2558. [Google Scholar] [CrossRef]
- Van Der Geld, C.; Korting, P.; Wijchers, T. Combustion of PMMA, PE, and PS in a ramjet. Combust. Flame 1990, 79, 299–306. [Google Scholar] [CrossRef]
- Chen, S.; Zhao, D. RANS investigation of the effect of pulsed fuel injection on scramjet HyShot II engine. Aerosp. Sci. Technol. 2019, 84, 182–192. [Google Scholar] [CrossRef]
- Zaki, M.; Sankar, L.N.; Menon, S. Hybrid Reynolds-Averaged Navier-Stokes/Kinetic-Eddy Simulation of Stall Inception in Axial Compressors. J. Propuls. Power 2010, 26, 1276–1282. [Google Scholar] [CrossRef]
- Chen, S.; Zhao, D. Numerical study of guide vane effects on reacting flow characteristics in a trapped vortex combustor. Combust. Sci. Technol. 2018, 190, 2111–2133. [Google Scholar] [CrossRef]
- Gany, A.; Levy, Y.; Zvuloni, R. Geometric effects on the combustion in solid fuel ramjets. J. Propuls. Power 1989, 5, 32–37. [Google Scholar] [CrossRef]
- Gong, L.; Chen, X.; Musa, O.; Su, Y.; Zhou, C. Combustion Characteristics of the Solid-Fuel Ramjet with Star Solid Fuel. J. Aerosp. Eng. 2018, 31, 04018030. [Google Scholar] [CrossRef]
- Gong, L.; Chen, X.; Musa, O.; Yang, H.; Zhou, C. Numerical and experimental investigation of the effect of geometry on combustion characteristics of solid-fuel ramjet. Acta Astronaut. 2017, 141, 110–122. [Google Scholar] [CrossRef]
- Musa, O.; Li, W.; Chen, X.; Gong, L.; Liao, W. Experimental investigation on the effect of swirling flow on combustion characteristics and performance of solid fuel ramjet. Acta Astronaut. 2018, 148, 163–174. [Google Scholar] [CrossRef]
- Musa, O.; Chen, X.; Zhou, C. Combustion characteristics and turbulence modeling of swirling reacting flow in solid fuel ramjet. Acta Astronaut. 2017, 139, 1–17. [Google Scholar] [CrossRef]
- Pein, R.; Vinnemeier, F. Swirl and fuel composition effects on boron combustion in solid-fuelramjets. J. Propuls. Power 1992, 8, 609–614. [Google Scholar] [CrossRef]
- Duesterhaus, D.; Hogl, A. Measurements in a solid fuel ramjet combustion with swirl. In Proceedings of the 24th Joint Propulsion Conference, Boston, MA, USA, 11–13 July 1988; Volume 1, pp. 88–3045. [Google Scholar]
- Li, W.; Chen, X.; Cai, W.; Musa, O. Numerical Investigation of the Effect of Sudden Expansion Ratio of Solid Fuel Ramjet Combustor with Swirling Turbulent Reacting Flow. Energies 2019, 12, 1784. [Google Scholar] [CrossRef]
- Musa, O.; Chen, X.; Zhou, C. Experimental and numerical investigation on the ignition and combustion stability in solid fuel ramjet with swirling flow. Acta Astronaut. 2017, 137, 157–167. [Google Scholar] [CrossRef]
- Chen, S.; Zhao, D.; Chen, S.; Zhao, D. Numerical study of non-reacting flowfields of a swirling trapped vortex ramjet combustor. Aerosp. Sci. Technol. 2018, 74, 81–92. [Google Scholar] [CrossRef]
- Grady, N.; Pitz, R.W.; Carter, C.D.; Hsu, K.-Y.; Godke, C.; Menon, S. Supersonic Flow over a Ramped-Wall Cavity Flame Holder with an Upstream Strut. J. Propuls. Power 2012, 28, 982–990. [Google Scholar] [CrossRef]
- Ghodke, C.; Retaureau, G.; Choi, J.; Menon, S. Numerical and Experimental Studies of Flame Stability in a Cavity Stabilized Hydrocarbon-Fueled Scramjet. In Proceedings of the 17th AIAA International Space Planes and Hypersonic Systems and Technologies Conference, San Francisco, CA, USA, 11–14 April 2011. [Google Scholar]
- Ghodke, C.; Choi, J.; Srinivasan, S.; Menon, S. Large Eddy Simulation of Supersonic Combustion in a Cavity-Strut Flameholder. In Proceedings of the 49th AIAA Aerospace Sciences Meeting including the New Horizons Forum and Aerospace Exposition, Orlando, FL, USA, 4–7 January 2011. [Google Scholar]
- Campbell, W.H., Jr. An Experimental Investigation of the Effects of Swirling Air Flows on the Combustion Properties of a Solid Fuel Ramjet Motor. Master’s Thesis, Naval Postgraduate School, Monterey, CA, USA, 1985. [Google Scholar]
- Tahsini, A.; Farshchi, M. Igniter jet dynamics in solid fuel ramjets. Acta Astronaut. 2009, 64, 166–175. [Google Scholar] [CrossRef]
- Tahsini, A.; Farshchi, M. Numerical study of solid fuel evaporation and auto-ignition in a dump combustor. Acta Astronaut. 2010, 67, 774–783. [Google Scholar] [CrossRef]
- Tahsini, A. Piloted ignition of solid fuels in turbulent back-step flows. Aerosp. Sci. Technol. 2012, 18, 8–14. [Google Scholar] [CrossRef]
- Tahsini, A. Ignition delay time in swirling supersonic flow. Acta Astronaut. 2013, 83, 91–96. [Google Scholar] [CrossRef]
- Blazek, J. Computational Fluid Dynamics: Principles and Applications; Butterworth-Heinemann: San Diego, CA, USA, 2015. [Google Scholar]
- Kuo, K.K. Principles of Combustion; John Wiley & Sons, Inc.: New York, NY, USA, 2005; Chapter 3. [Google Scholar]
- Poinsot, T.; Veynante, D. Theoretical and Numerical Combustion; R.T. Edwards, Inc.: Philadelphia, PA, USA, 2005. [Google Scholar]
- Kee, R.J.; Rupley, F.M.; Meeks, E.; Miller, J.A. Chemkin-III: A FORTRAN Chemical Kinetics Package for the Analysis of Gas Phase Chemical and Plasma Kinetics; Sandia National Laboratories: Livermore, CA, USA, 1996; Volume 1.
- Baurle, R.; Mathur, T.; Gruber, M.; Jackson, K. A numerical and experimental investigation of a scramjet combustor for hypersonic missile applications. In Proceedings of the 34th AIAA/ASME/SAE/ASEE Joint Propulsion Conference and Exhibit, Cleveland, OH, USA, 13–15 July 1998; Volume 1, p. 3121. [Google Scholar]
- Brindle, A.; Boyce, R.; Neely, A. CFD analysis of an ethylene-fueled intake-injection shock-induced-combustion scramjet configuration. In Proceedings of the AIAA/CIRA 13th International Space Planes and Hypersonics Systems and Technologies Conference, Capua, Italy, 16–20 May 2005. [Google Scholar]
- Mawid, M.; Sekar, B.; Mawid, M.; Sekar, B. Kinetic modeling of ethylene oxidation in high speed reacting flows. In Proceedings of the 33rd Joint Propulsion Conference and Exhibit, Seattle, WA, USA, 6–9 July 1997. [Google Scholar]
- Gascoin, N.; Fau, G.; Gillard, P.; Mangeot, A. Flash Pyrolysis of High Density PolyEthylene. In Proceedings of the 49th AIAA/ASME/SAE/ASEE Joint Propulsion Conference, San Jose, CA, USA, 14–17 July 2013. [Google Scholar]
- Senneca, O.; Chirone, R.; Salatino, P. Oxidative pyrolysis of solid fuels. J. Anal. Appl. Pyrolysis 2004, 71, 959–970. [Google Scholar] [CrossRef]
- Musa, O.; Chen, X.; Zhou, C.; Li, W. Effect of inlet conditions on swirling turbulent reacting flows in a solid fuel ramjet engine. Appl. Therm. Eng. 2017, 113, 186–207. [Google Scholar] [CrossRef]
- Giles, M.B. Nonreflecting boundary conditions for Euler equation calculations. AIAA J. 1990, 28, 2050–2058. [Google Scholar] [CrossRef]
- Holmes, D.G. Inviscid 2D Solutions on Unstructured, Adaptive Grids. Numerical Methods for Flows in Turbomachinery in: VKI-LS. Available online: http://adsabs.harvard.edu/abs/1989VNMFT...1R....H> (accessed on 14 May 2019).
- Dellenback, P.; Metzger, D.; Neitzel, G.P. Measurements in turbulent swirling flow through an abrupt axisymmetric expansion. AIAA J. 1988, 26, 669–681. [Google Scholar] [CrossRef]
- Nilsson, H. Simulations of the vortex in the Dellenback abrupt expansion, resembling a hydro turbine draft tube operating at part-load. IOP Conf. Ser. Earth Environ. Sci. 2012, 15, 022016. [Google Scholar] [CrossRef]
- Kim, K.H.; Kim, C.; Rho, O.-H. Methods for the accurate computations of hypersonic flows: I. AUSMPW+ scheme. J. Comput. Phys. 2001, 174, 38–80. [Google Scholar] [CrossRef]
- Van Albada, G.; Van Leer, B.; Roberts, W., Jr. A comparative study of computational methods in cosmic gas dynamics. In Upwind and High-Resolution Schemes; Springer: Berlin/Heidelberg, Germany, 1982; Volume 108, pp. 76–84. [Google Scholar]
- Van Leer, B. Towards the ultimate conservative difference scheme. V. A second-order sequel to Godunov’s method. J. Comput. Phys. 1979, 32, 101–136. [Google Scholar] [CrossRef]
- Menter, F.R. Two-equation eddy-viscosity turbulence models for engineering applications. AIAA J. 1994, 32, 1598–1605. [Google Scholar] [CrossRef]
- Zhang, L.; Wang, Z. A block LU-SGS implicit dual time-stepping algorithm for hybrid dynamic meshes. Comput. Fluids 2004, 33, 891–916. [Google Scholar] [CrossRef]
- Musa, O.; Chen, X.; Zhou, C.; Li, W.; Liao, W. Investigations on the influence of swirl intensity on solid-fuel ramjet engine. Comput. Fluids 2018, 167, 82–99. [Google Scholar] [CrossRef]
- Musa, O.; Zhou, C.; Chen, X.; Li, Y. Verification study of a cfd-rans code for turbulent flow at high reynolds numbers. Int. J. Model. Optim. 2016, 6, 1–10. [Google Scholar] [CrossRef]
- Nejad, A.; Vanka, S.; Favaloro, S.; Samimy, M.; Langenfeld, C. Application of laser velocimetry for characterization of confined swirling flow. J. Eng. Gas Turbines Power 1989, 111, 36–45. [Google Scholar] [CrossRef]
- Lehr, H.F. Experiments on shock-induced combustion. Acta Astronaut. 1972, 17, 589–597. [Google Scholar]
- Schulte, G. Fuel regression and flame stabilization studies of solid-fuel ramjets. J. Propuls. Power 1986, 2, 301–304. [Google Scholar] [CrossRef]





























| Chemical Reaction | n | ||
|---|---|---|---|
| CH + O → 2CO + 2H | 2.10 | 0 | 149,779.2 |
| 2CO + O → 2CO | 3.48 | 2 | 84,261.5 |
| 2H + O → 2HO | 3.00 | 0.0 |
| Position | Boundary Condition Type |
|---|---|
| Inlet | Non-reflecting boundary condition with the Riemann invariant [35,36] |
| Inlet | For swirl cases, velocity profiles are defined by the measurement data of Dellenback [37] |
| Inlet | Turbulence parameters’ equations at inlet are taken from [38] |
| Outlet | All axial gradients of flow quantities are set to zero |
| The axis | Axisymmetric boundary condition |
| Walls boundaries | No-slip adiabatic wall |
| Solid-fluid interface | The solid-fuel pyrolysis source terms are added to conservation laws |
| Solid-fluid interface | The direct coupling method for heat balance |
© 2019 by the authors. Licensee MDPI, Basel, Switzerland. This article is an open access article distributed under the terms and conditions of the Creative Commons Attribution (CC BY) license (http://creativecommons.org/licenses/by/4.0/).
Share and Cite
Musa, O.; Chen, X.; Li, Y.; Li, W.; Liao, W. Unsteady Simulation of Ignition of Turbulent Reactive Swirling Flow of Novel Design of Solid-Fuel Ramjet Motor. Energies 2019, 12, 2513. https://doi.org/10.3390/en12132513
Musa O, Chen X, Li Y, Li W, Liao W. Unsteady Simulation of Ignition of Turbulent Reactive Swirling Flow of Novel Design of Solid-Fuel Ramjet Motor. Energies. 2019; 12(13):2513. https://doi.org/10.3390/en12132513
Chicago/Turabian StyleMusa, Omer, Xiong Chen, Yingkun Li, Weixuan Li, and Wenhe Liao. 2019. "Unsteady Simulation of Ignition of Turbulent Reactive Swirling Flow of Novel Design of Solid-Fuel Ramjet Motor" Energies 12, no. 13: 2513. https://doi.org/10.3390/en12132513
APA StyleMusa, O., Chen, X., Li, Y., Li, W., & Liao, W. (2019). Unsteady Simulation of Ignition of Turbulent Reactive Swirling Flow of Novel Design of Solid-Fuel Ramjet Motor. Energies, 12(13), 2513. https://doi.org/10.3390/en12132513

