Influence of the Design Parameters of a Fuel Thermal Management System on Its Thermal Endurance
Abstract
:1. Introduction
2. Fuel Thermal Management System Configuration for High-Speed Vehicles
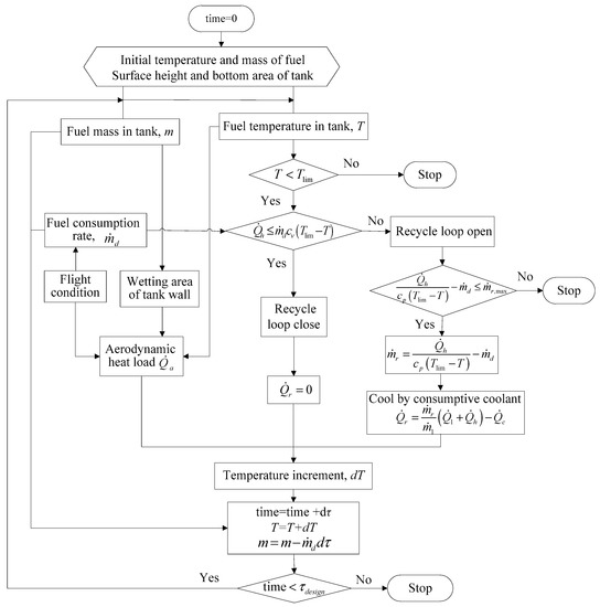
3. Characteristic Equations and Their Numerical Solutions
3.1. Characteristic Equation of the Fuel Thermal Management System
- ◆
- The temperature change of the fuel mainly occurs in the fuel tank and heat exchangers. The heat transfer process of the fuel in the pipeline and pumps is negligible.
- ◆
- In the specified time, the power of the airborne heat sources is almost invariable.
- ◆
- The change of the kinetic energy and potential energy of the fuel is negligible.
- ◆
- The resistance loss in the fuel flow process is not considered.
3.2. Numerical Solution Method of Characteristic Equations
4. Thermal Endurance of the Fuel Heat Management System
5. Analysis of Factors Affecting Thermal Endurance
- ◆
- The fuel is JP7 fuel with a temperature limit of 423 K;
- ◆
- The airborne thermal load remains constant throughout the cruising stage;
- ◆
- The consumptive coolant is cooling water with Tsat = 333 K, and its total consumption will be balanced with the actual demand.
- (1)
- τdesign is closely related to m0 and the designed flight conditions, which is decided by the flight envelope;
- (2)
- is a variable related to the design structure of the fuel thermal management system, which is limited by pipe resistance and fuel pump power;
- (3)
- Uwall is a variable related to the vehicle structure in the vehicle skin.
5.1. Initial Carried Fuel Capacity
- (1)
- τdesign increases with the increase of m0 under different thermal loads, but their slopes decrease with the increase of heat loads;
- (2)
- When = 400 kW and = 800 kW, τthermal increases at the same slope with the increase of m0, that is τthermal = τdesign. Hence, their maximum flight time is 4200 s when m0 = 23.52 × 103 kg. The fuel will not be overheated at any flight time. Actually, it is not necessary to open the circulation fuel loop when = 400 kW. This will be further explained in Figure 5;
- (3)
- For the case of = 1200 kW, if τdesign ≤ 2200 s, then τthermal = τdesign. If τdesign > 2200 s, then τthermal < τdesign. The increase of m0 helps to prolong τthermal. Although the cooling demand of thermal load can be satisfied after 2200 s, the maximum flight time is decided by τthermal. It is 3855 s when m0 = 23.52 × 103 kg;
- (4)
- For the case of = 1600 kW, τthermal is always less than τdesign. Hence, the maximum flight time is decided by τthermal, and it is 2541 s when m0 = 23.52 × 103 kg;
- (5)
- The fuel weight penalty will be very different in order to keep the same flight time for different thermal loads. For example, in order to maintain τthermal = 2100 s, m0 will be 11.76 × 103 kg for ≤ 1200 kW, but m0 will be 18.48 × 103 kg for = 1600 kW. The net increase of initial carried fuel capacity, Δm0, is about 7000 kg. Therefore, the airborne thermal load should be determined carefully.
5.2. Fuel Maximum Flow Rate in the Circulation Loop
- (1)
- For = 400 kW, τthermal can be always equal to τdesign without needing the circulation fuel loop. However, for = 800 kW, τthermal is less than τdesign and τthermal = 3200 s when . τthermal is equal to τdesign only when .
- (2)
- For some high thermal load situations, for example = 1200 kW and = 1600 kW, the system is not able to work without the circulation fuel loop because the heat loads exceed the maximum thermal capacity of the fuel supplied to the engine per unit time, namely . In these cases, τthermal is always less than τdesign when . When is low, thermal endurance is short. With the increase of , τthermal first increases rapidly, and then its slope gradually decreases until it tends to be stable. The maximum values of τthermal are 3855 s and 2541 s for = 1200 kW and = 1600 kW, respectively. τthermal values finally decide the actually flight time.
- (3)
- The increase of is helpful for improving the heat control ability of the system. However, for high airborne thermal load, the accumulated heat inside the vehicle will continuously increase and the available heat sink will decrease with the flight time. Under this situation, the system cannot continue to tolerate high thermal load, and the thermal load needs to be reduced properly.
- (1)
- first increases rapidly and then its rising slope decreases gradually with the increase of in Figure 6a. The fuel thermal management system can ensure τthermal = τdesign without needing the fuel circulation loop when ≤ 642 kW. However, if > 642 kW, the fuel circulation fuel loop has to be used, that is ;
- (2)
- Meanwhile, Wpump and mw increase with the increase of , as shown in Figure 6b. When , the rising slope of is obviously lower than the ones of Wpump and mw. This means that the added equivalent will cause a higher consumption of Wpump and mw. However, the increase in airborne power consumption and load weight correspondingly requires the engine to output more shaft power and to generate more thrust to maintain the flight speed, which causes more fuel consumption and causes the engine performance to be reduced [28].
5.3. Total Heat Transfer Coefficient of the Wall
- (1)
- There is a critical Uwall for a certain . The condition, τthermal = 4200 s, can be satisfied when Uwall is smaller than 20 W/(m2K) for = 400 kW. So, the critical Uwall is 20 W/(m2K) for = 400 kW. In this way, the critical values of Uwall will be 15 W/(m2K) and 6 W/(m2K) for kW and kW, respectively. Howver, there is no critical Uwall for kW and its τdesign is always less than 4200 s;
- (2)
- It can be seen that τthermal obviously decreases and the effect of aerodynamic heating becomes serious when Uwall is larger than its corresponding critical value. The increase of fuel temperature caused by aerodynamic heating cannot be ignored with the further increase of Uwall. This will seriously affect the acceptable tolerance value of ;
- (3)
- For a given τthermal, the critical values of Uwall can help to optimize the thickness of wall interlayers, which obtain the appropriate heat protection structure of the high-speed vehicle with a small flight weight penalty.
- (1)
- For Ua = 10 W/m2K and kW, the circulation fuel loop does not need to work when the fight time is less than 3089 s. After this time, the temperature in the fuel tank will be over its critical temperature, and the circulation fuel loop must open to ensure τdesign = 4200 s. Qc will gradually increase after this time. Qa will slowly decrease before the end of the flight mission;
- (2)
- For Ua = 20 W/m2K and kW, the circulation fuel loop does not need to work when the fight time is less than 1670 s. After this time, the temperature in the fuel tank will be over its critical temperature, and therefore the circulation fuel loop must open. However, due to the limit of , the maximum τthermal will only be 3540 s, which does not satisfy τdesign = 4200 s.
6. Conclusions
- (1)
- The increase of initial carried fuel capacity is beneficial to improving thermal endurance, but the larger the airborne thermal load is, the more the extra fuel carrying amount to extend the thermal endurance is. The fuel weight penalty will be high. Therefore, the airborne thermal load should be determined carefully;
- (2)
- The maximum flow rate of the fuel circulation loop is one of the most important factors affecting thermal endurance. Increasing the maximum flow rate of the fuel circulation loop is beneficial to improve thermal endurance, which can ensure the thermal endurance is equal to the designed flight time. However, this will result in the increase of circulation pump power and the consumptive coolant amount, which will affect the engine performance in turn;
- (3)
- When airborne thermal load is low, the total heat transfer coefficient of the tank wall has little influence on the thermal endurance. However, with the increase of airborne thermal load, the total heat transfer coefficient of the wall should be decreased properly by the reasonable design of the fuel tank wall structure. The critical values of Uwall can be beneficial to the improvement of thermal endurance and optimize the heat protection structure of high-speed vehicles with a small flight weight penalty.
Author Contributions
Funding
Conflicts of Interest
References
- Griethuysen, V.J.V.; Glickstein, M.R.; Petley, D.H.; Gladden, H.J.; Kubik, D.L. High-Speed Flight Thermal Management. In Developments in High-Speed Vehicle Propulsion Systems; American Institute of Aeronautics and Astronautics: Reston, VA, USA, 1996; pp. 517–579. [Google Scholar]
- Mahefkey, T.; Yerkes, K.; Donovan, B.; Ramalingam, M.L. Thermal Management Challenges for Future Military Aircraft Power Systems; SAE International: Warrendale, PA, USA, 2004. [Google Scholar]
- Dooley, M.; Lui, N.; Newman, R.; Lui, C. Aircraft Thermal Management—Heat Sink Challenge; SAE International: Warrendale, PA, USA, 2014. [Google Scholar]
- Newman, R.W.; Dooley, M.; Lui, C. Efficient propulsion, power, and thermal management integration. In Proceedings of the 49th AIAA/ASME/SAE/ASEE JOINT Propulsion Conference, San Jose, CA, USA, 14–17 July 2013; American Institute of Aeronautics and Astronautics: Reston, VA, USA, 2013. [Google Scholar]
- Kucher, P.R. SR-71 Flight Manual. Available online: https://www.sr-71.org/blackbird/manual/1/1-57.php (accessed on 28 May 2018).
- Fischer, A. Design of a fuel thermal management system for long range air vehicles. In Proceedings of the 3rd International Energy Conversion Engineering Conference, San Francisco, CA, USA, 15–18 August 2005; American Institute of Aeronautics and Astronautics: Reston, VA, USA, 2005. [Google Scholar]
- Letlow, J.T.; Jenkins, L.C. Development of an Integrated Environmental Control System; SAE International: Warrendale, PA, USA, 1998. [Google Scholar]
- Yu, S.; Ganev, E. Next generation power and thermal management system. SAE Int. J. Aerosp. 2008, 1, 1107–1121. [Google Scholar] [CrossRef]
- Ganev, E.; Koerner, M. Power and Thermal Management for Future Aircraft; SAE International: Warrendale, PA, USA, 2013. [Google Scholar]
- Edwards, T. Liquid fuels and propellants for aerospace propulsion: 1903–2003. J. Propuls. Power 2003, 19, 1089–1107. [Google Scholar] [CrossRef]
- Harrison, W.E.; Binns, K.E.; Anderson, S.D.; Morris, R.W. High Heat Sink Fuels for Improved Aircraft Thermal Management; SAE International: Warrendale, PA, USA, 1993. [Google Scholar]
- Ho, Y.-H.B.; Lin, T.; Hill, B.P.; Tibbs, G.B. Thermal Benefits of Advanced Integrated Fuel System Using jp-8+100 Fuel; SAE International: Warrendale, PA, USA, 1997. [Google Scholar]
- Lamm, F.P.; Vanderspurt, T.H. Catalytic Fuel Deoxygenation System. U.S. Patent 2006/0196174 A1, 7 September 2006. [Google Scholar]
- Morris, R.; Miller, J.; Limaye, S. Fuel deoxygenation and aircraft thermal management. In Proceedings of the 4th International Energy Conversion Engineering Conference and Exhibit (IECEC), San Diego, CA, USA, 26–29 June 2006; Volume 1. [Google Scholar]
- Rheaume, J.; Cordatos, H. Fuel Deoxygenation Systems. U.S. Patent 2018/0016025 A1, 18 January 2018. [Google Scholar]
- Tipton, R.; Figliola, R.S.; Ochterbeck, J.M. Thermal Optimization of the ECS on an Advanced Aircraft with an Emphasis on System Efficiency and Design Methodology; SAE International: Warrendale, PA, USA, 1997. [Google Scholar]
- Doman, D.B. Fuel flow topology and control for extending aircraft thermal endurance. J. Thermophys. Heat Transfer 2017, 32, 35–50. [Google Scholar] [CrossRef]
- Doman, D.B. Optimal cruise altitude for aircraft thermal management. In Proceedings of the AIAA Guidance, Navigation, and Control Conference, Kissimmee, FL, USA, 5–9 January 2015; American Institute of Aeronautics and Astronautics: Reston, VA, USA, 2015. [Google Scholar]
- Doman, D.B. Rapid mission planning for aircraft thermal management. In Proceedings of the AIAA Guidance, Navigation, and Control Conference, Kissimmee, FL, USA, 5–9 January 2015; American Institute of Aeronautics and Astronautics: Reston, VA, USA, 2015. [Google Scholar]
- Alyanak, E.J.; Allison, D.L. Fuel thermal management system consideration in conceptual design sizing. In Proceedings of the 57th AIAA/ASCE/AHS/ASC Structures, Structural Dynamics, and Materials Conference, San Diego, CA, USA, 4–8 January 2016; American Institute of Aeronautics and Astronautics: Reston, VA, USA, 2016. [Google Scholar]
- German, B.J. Tank heating model for aircraft fuel thermal systems with recirculation. J. Propuls. Power 2012, 28, 204–210. [Google Scholar] [CrossRef]
- Kenneth Wark, J. Advanced Thermodynamics for Engineers; McGraw-Hill Companies: New York, NY, USA, 1994. [Google Scholar]
- Shah, R.K.; Sekulić, D.P. Fundamentals of Heat Exchanger Design; John Wiley & Sons: Hoboken, NJ, USA, 2003. [Google Scholar]
- Minkowycz, W.J.; Sparrow, E.M. Advances in Numerical Heat Transfer; Taylor & Francis: Abingdon, UK, 2000. [Google Scholar]
- SR-71 Flight Manual. Available online: https://www.sr-71.org/blackbird/manual (accessed on 28 May 2018).
- Anderson, E.; Lopata, J. Using a modified sr-71 aircraft and air-launched expendable rockets to place small payloads into orbit. In Proceedings of the 32nd Joint Propulsion Conference and Exhibit, Lake Buena Vista, FL, USA, 1–3 July 1996; American Institute of Aeronautics and Astronautics: Reston, VA, USA, 1996. [Google Scholar]
- Anderson, J. Aircraft Performance and Design; McGraw-Hill: New York, NY, USA, 1999. [Google Scholar]
- U.S. Aerospace Standard AIR1168/8A. Aircraft Fuel Weight Penalty Due to Air Conditioning; SAE International: New York, NY, USA, 2011. [Google Scholar]








| Basical Parameters | |||
| Cruising Mach number | Ma | 4 | - |
| Flight altitude | H | 25 | km |
| Fuel tank remaining coefficient | εf | 40 | % |
| Thermal resistance of consumptive coolant-fuel Hex | 1/(UHExcAHExc) | 1/1500 | K/W |
| Fuel tank bottom area | A2 | 46.25 | m2 |
| Maximum area of tank side | A1 | 94.5 | m2 |
| Total heat transfer coefficient of wall | Uwall | 10 | W/(m2·K) |
| Initial fuel temperature | T0 | 293 | K |
| Fuel consumption rate | 4 | kg/s | |
| Maximum flow rate in circulation loop | 8 | kg/s | |
| Simulation time step | Δτ | 60 | s |
| Simulation Variables | |||
| Designed flight time | τthermal | (0, 70] | min |
| Initial carried fuel capacity | m0 | (0, 23520] | kg |
| Airborne thermal load | Qh | [400, 1600] | kW |
| Basical Parameters | |||
| Cruising Mach number | Ma | 4 | |
| Flight altitude | H | 25 | km |
| Fuel tank remaining coefficient | εf | 40 | % |
| Thermal resistance of consumptive coolant-fuel Hex | 1/(UHExcAHExc) | 1/1500 | K/W |
| Fuel tank bottom area | A2 | 46.25 | m2 |
| Maximum area of tank side | A1 | 94.5 | m2 |
| Total heat transfer coefficient of wall | Uwall | 10 | W/(m2·K) |
| Initial fuel temperature | T0 | 293 | K |
| Fuel consumption rate | 4 | kg/s | |
| Simulation time step | Δτ | 1 | s |
| Designed flight time | τdesign | 4200 | s |
| Initial carried fuel capacity | m0 | 23,520 | kg |
| Simulation Variables | |||
| Airborne thermal load | Qh | [400, 1600] | kW |
| Maximum flow rate in circulation loop | [0, 16] | kg/s | |
| Basical Parameters | |||
| Cruising Mach number | Ma | 4 | |
| Flight altitude | H | 25 | km |
| Fuel tank remaining coefficient | εf | 40 | % |
| Thermal resistance of consumptive coolant-fuel Hex | 1/(UHExcAHExc) | 1/1500 | K/W |
| Fuel tank bottom area | A2 | 46.25 | m2 |
| Maximum area of tank side | A1 | 94.5 | m2 |
| Initial fuel temperature | T0 | 293 | K |
| Fuel consumption rate | 4 | kg/s | |
| Simulation time step | Δτ | 1 | s |
| Designed flight time | τdesign | 4200 | s |
| Initial carried fuel capacity | m0 | 23,520 | kg |
| Maximum flow rate in circulation loop | 8 | kg/s | |
| Simulation Variables | |||
| Airborne thermal load | Qh | [400, 1600] | kW |
| Total heat transfer coefficient of wall | Uwall | [0, 30] | W/(m2·K) |
© 2018 by the authors. Licensee MDPI, Basel, Switzerland. This article is an open access article distributed under the terms and conditions of the Creative Commons Attribution (CC BY) license (http://creativecommons.org/licenses/by/4.0/).
Share and Cite
Pang, L.; Li, S.; Liu, M.; A, R.; Li, A.; Meng, F. Influence of the Design Parameters of a Fuel Thermal Management System on Its Thermal Endurance. Energies 2018, 11, 1677. https://doi.org/10.3390/en11071677
Pang L, Li S, Liu M, A R, Li A, Meng F. Influence of the Design Parameters of a Fuel Thermal Management System on Its Thermal Endurance. Energies. 2018; 11(7):1677. https://doi.org/10.3390/en11071677
Chicago/Turabian StylePang, Liping, Shuxin Li, Meng Liu, Rong A, Aicheng Li, and Fanxin Meng. 2018. "Influence of the Design Parameters of a Fuel Thermal Management System on Its Thermal Endurance" Energies 11, no. 7: 1677. https://doi.org/10.3390/en11071677
APA StylePang, L., Li, S., Liu, M., A, R., Li, A., & Meng, F. (2018). Influence of the Design Parameters of a Fuel Thermal Management System on Its Thermal Endurance. Energies, 11(7), 1677. https://doi.org/10.3390/en11071677
