Next Article in Journal
Virtual Inertia Adaptive Control of a Doubly Fed Induction Generator (DFIG) Wind Power System with Hydrogen Energy Storage
Next Article in Special Issue
A Mixed-Integer Programming Model for Assessing Energy-Saving Investments in Domestic Buildings under Uncertainty
Previous Article in Journal
Experimental Investigation of the Breakdown Voltage of CO2, N2, and SF6 Gases, and CO2–SF6 and N2–SF6 Mixtures under Different Voltage Waveforms
 
 
Font Type:
Arial Georgia Verdana
Font Size:
Aa Aa Aa
Line Spacing:
Column Width:
Background:
Article

A Novel Multicriteria Evaluation of Small-Scale LNG Supply Alternatives: The Case of Greece

by
Eleni Strantzali
1,*,
Konstantinos Aravossis
1,
Georgios A. Livanos
2 and
Nikos Chrysanthopoulos
3
1
Sector of Industrial Management and Operational Research, School of Mechanical Engineering, National Technical University of Athens, Iroon Polytechniou 9, 15780 Athens, Greece
2
Department of Naval Architecture, Technological Educational Institute of Athens, 96 Agiou Spyridonos Street, 12210 Athens, Greece
3
Sector of Signals, Control and Robotics, School of Electrical and Computer Engineering, National Technical University of Athens, Iroon Polytechniou 9, 15780 Athens, Greece
*
Author to whom correspondence should be addressed.
Energies 2018, 11(4), 903; https://doi.org/10.3390/en11040903
Submission received: 28 February 2018 / Revised: 9 April 2018 / Accepted: 10 April 2018 / Published: 12 April 2018

Abstract

:
Natural gas as fuel for electricity production has significant advantages, such as the reduction of environmental emissions and the lower operational cost. Due to the flexibility of gas engines, the exploitation of renewable energy sources in an area, can be maximized. The main objective of the present study is to investigate the possibility of LNG supply for sustainable electricity production in insular small-scale electricity systems. A novel multicriteria evaluation model has been developed, based on the methods of Additive Value Model, PROMETHEE and Simos approach. A set of coherent criteria has been selected, that fits perfectly with the demands of this type of problem. The proposed methodology has been implemented in four Greek islands (as they are the most indicative examples and with future perspectives to use natural gas for electricity production) and in one power plant in the mainland (as another typical example of small-scale electricity production). The evaluation process included four supply alternatives that cover the annual fuel demands of the examined regions. The obtaining ranking showed that the development of a network supplying individual small-scale terminals in a roundtrip is preferable, compared to the separate supply of each terminal.

1. Introduction

During the last decades, a shift towards natural gas consumption has been observed in the geopolitical areas of Europe and so-called Eurasia [1]. Natural gas, as a cleaner burning source of fossil fuel compared to oil or coal, seems to be part of the solution to climate change. For an equivalent amount of heat, burning natural gas produces about 30% less CO2 than burning petroleum and about 45% less than burning coal [2]. Natural gas is, usually, been imported using pipelines between limited supply countries and their neighbors. In some cases, there is small-scale gas demand, where the pipelines might be technologically impossible or economically infeasible. Therefore, it is preferred to be transferred in liquid form, called liquified natural gas (LNG) by using dedicated vessels [3,4]. LNG trade is growing seven times faster than the pipeline gas trade, so by 2035 it is expected to account for around half of globally traded gas and will become the sustainable alternative to oil in the future [5].
LNG-powered land based (islanded) electricity generation plants are expected to dominate in medium to long-term due to the expecting increase of fuel prices, the tightening of legislation requirements, concerning the efficiency and emissions of land (power plant) applications, and the discovery and extraction of new gas fields worldwide. In addition, natural gas power plants are more flexible in their operational profile than existing conventional plants and are able to allow higher penetration of renewable energy technologies into the electricity system, which is characterized by volatility influencing system stability.
So far, the majority of the LNG projects have concerned large size and capacity receiving terminals unsuitable for a “single gas consumer” applications. Recently, some small and medium scale LNG projects have been appeared, with regional storage hubs and direct gas supply, using highway LNG trucks or small LNG carriers. Such terminals can be used for receiving and storing LNG for a certain period. Their capacity ranges from a couple of hundred of m3 to around 20,000 m3. The LNG supply chain is a complicated and investment intensive business. There are several things to be considered in order to bring LNG to the final destination: loading the LNG carrier from an export terminal, the sea transport, unloading the LNG carrier to the receiving terminal and regasification or re-distribution of LNG. A small-scale LNG supply chain refers to the distribution of LNG to local users. The sea distribution tends to become more popular, especially for insular electricity systems. The question that arises, and this study attempts to answer, is whether a dedicated “Single Purpose Terminal” (SPT) and its supply chain would be feasible and sustainable for a local energy mix [6].
The majority of small-scale projects are in China. In European Union there is lack of required infrastructure. The Netherlands has promoted small-scale LNG from 2007 with the realization of the first terminal in Rotterdam and implementing, in 2011, an optimal small-scale supply chain for the Rotterdam area. The promotion of small scale LNG for Spain started in 1970, using trucks. The country is now an international leader in this field with around 40,000 LNG trucks reloaded per year, supplying, also, France, Italy, Switzerland and Portugal. Norway is the larger LNG exporter in Europe. The country has developed a lot of satellite LNG import and regasification terminals, suppling local networks, as there are many regions in the country that are not connected to the pipelines [7].
In Greece, the majority of islands is not connected to the mainland electricity grid and their basic electricity needs are covered almost exclusively by internal combustion engines (consuming heavy fuel oil—HFO). The alternative of converting the existing power engines or installing new power plants that will operate on natural gas instead of HFO, has been proved to be a very advantageous and sustainable option from a previous published research, as it has been evaluated for Lesvos Island in a multidimensional problem [8]. As the islands, do not have the opportunity to be connected with the mainland (natural gas pipelines), they can, only, be fed with Liquefied Natural Gas (LNG), using LNG carriers.
Greece is dependent on natural gas imports from other countries, as three quarters of gas comes from Russia by pipelines and the remaining portion is imported in the form of LNG. The LNG imports, in 2016, were 1,307,000 m3 and in 2017 they have increased sharply to 2,342,166 m3 [9]. The import LNG terminal in Greece, is in Revithoussa, and the cargoes are usually imported from Algeria. It is equipped with 2 × 65,000 m3 tanks and a 95,000 m3 tank is under construction. Greek authorities plan to develop an export bunkering reload facility (for trucks and small LNG carriers) in the near future, as the needs for LNG consumption will increase rapidly [8]. At present, it is used as a peak shaving and storage facility. The diversification of natural gas supplies in the country will contribute to its energy independence and security. In present analysis, it is assumed that the terminal operates as export terminal, too.
The paper focuses on a critical decision issue, relevant to the natural gas supply of insular electricity systems. The problem has multidimensional nature, as it is based on economics, security of supply, low environmental impact and sustainability. The economics of supply include all the variable and fixed costs. Security of supply is crucial in cases of consumption of the natural gas in isolated power plants so as to ensure the uninterrupted supply. The alternatives should, also, be assessed by environmental aspect, including the emissions produced by the transportation of LNG.
The authors developed a novel tool, in order to evaluate alternative LNG supply corridors, using the Additive Value Model, PROMETHEE and Simos approach to infer the criteria weights. The novelty of the proposed model consists of two parameters: the selected evaluation criteria and the examined case study. The evaluation of LNG supply chain includes features differentiating it from other general-purpose supplier selection models, so the adopted criteria focus on the nature of the problem. Due to the emerging nature of small-scale LNG market, there is no published research assessing alternative small-scale supply corridors. As per the authors’ knowledge, natural gas penetration in insular electricity systems has not been analyzed in literature either. A set of coherent criteria has been selected, that fall within the economic, technical and environmental dimensions. The proposed tool can be used for evaluation of small-scale LNG supply options for autonomous electricity production systems. Four indicative islands (Crete, Rhodes, Lesvos and Samos) and one power plant on the mainland (a combined cycle power plant in Korinthos) have been studied. Four alternative scenarios transferring LNG have been considered in order to be found the most suitable.
The main steps followed to solve the problem are:
Step 1:
Initial recording of the annual electricity demand in the examined regions
Step 2:
Specification of possible new power plants or conversions
Step 3:
Estimation of the annual fuel volume (liquified natural gas) needed
Step 4:
Determination of a novel set of criteria
Step 5:
Weight assignment
Step 6:
Development of a software tool
Step 7:
Multicriteria assessment of the potential LNG supply chains and results
The rest of the paper is organized as follows: Section 2 presents the proposed methodology including the multicriteria methods that have been used for the evaluation process, as well as the determination of the weights. Section 3 describes the current situation in the electricity generation in Greek islands, the predicted annual natural gas demands, the analysis of the selected criteria and the alternatives adopted for the evaluation process. Section 4, presents the developed decision support tool. Section 5 analyses the obtained results, followed by Section 6 that includes the conclusions and the future perspectives of the study.

2. Methodology

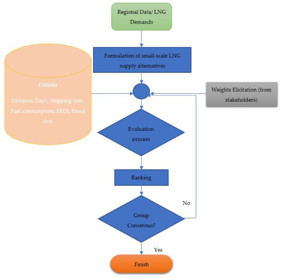
The procedure of the proposed methodology is presented by a diagram in Figure 1. The LNG supply chain is affected by factors that are related to the marine transportation, transportation costs and the environmental impact. According to these crucial factors six criteria have been selected, shown in Table 1: the total needed time in days for each alternative, the shipping cost, the fuel consumption of the carrier, the environmental indicator “EEOI” and a fixed cost different for each alternative, which includes the port cost and the cost of the occupied staff.

2.1. Multicriteria Analysis

Additive Value Model and PROMETHEE II have been selected for their simplicity, which is a significant element in the current application, as it is addressed to decision makers that may not have the necessary knowledge.

2.1.1. Additive Value Model

The problem has been modeled using multicriteria analysis. The overall evaluation of the alternative LNG supply solutions and their ranking is obtained through the additive value model. The popularity of the method is based in its ability to evaluate big set of alternatives and easily conclude to results and especially the distances between the values of the criteria of different alternatives. The formulae describing the additive value model is the following:
u ( g ) = i = 1 n p i u i ( g i )
u i ( g i * ) = 0 ,   u i ( g i * ) = 1   f o r   i = 1 , 2 , , n
i = 1 n p i = 1
p i 0   f o r   i = 1 , 2 , , n
where g = ( g 1 , , g n ) is the performance of an alternative supply solution on the n criteria, u i ( g i * ) and u i ( g i * ) are the least and most preferable levels of criterion g i , respectively, u i ( g i ) ,   i = 1 , , n are non-decreasing marginal value functions of the performances g i ,   i = 1 , , n . p i is the relative weight of the i t h function u i ( g i ) . Thus, for a given alternative supply solution α ,   g ( α ) and u [ g ( α ) ] represent the multicriteria vector of performances and the global value of the alternative solution respectively [10,11].
A pair of criteria ( g i ,   g j ) is preferentially independent from the rest of the criteria when the trade-offs between the g i and g j criteria are not dependent on the values of the rest of the criteria. All criteria are supposed to be preferentially independent when the same condition holds for all pairs of them. The criteria weights p i are estimated using the Simos approach.

2.1.2. PROMETHEE (Preference Ranking Organization Method for Enrichment Evaluation)

PROMETHEE II [12] is the most widely used method of the family of multicriteria outranking methods. It is based on the principle of pairwise comparison and provides a full ranking of the examined alternatives. The outcome is shown in an evaluation matrix with a number between [0, 1], where 0 means no preference or indifference and 1 absolute preference. A multicriteria preference index for each pair of alternative X (here the alternatives are the different voyage supply alternatives) has been formed, as a weighted average of the calculated corresponding preferences. A weight p is given for each criterion, expressing its importance. The alternatives are ranked by a positive or negative flow, where the “leaving flow” Φ+(X) represents the preference of alternative X in compare with all other alternatives, and the “entering flow” Φ(X) represents the preference of all the other alternatives in compare with the alternative X. The calculated net flow is expressed by the type:
Net Flow:
Φ(Χ) = Φ+(X) − Φ(X)
The calculation of the preference index is done with the help of preference functions, which are available in the PROMETHEE II method. The option of the suitable preference function depends on the nature of each criterion. In the current study, the V-type preference function has been selected for the quantitative criteria and the usual type for the qualitative criteria.
Usual type:
P n ( X i , X j ) = { 0 ,   i f   g n ( X i ) g n ( X j ) 0 1 ,   i f   g n ( X i ) g n ( X j ) > 0
V type:
P n ( X i , X j ) = { 0 ,   i f   g n ( X i ) g n ( X j ) 0   g n ( X i ) g n ( X j ) p n ,   i f   0 g n ( X i ) g n ( X j ) p n 1 ,   i f g n ( X i ) g n ( X j ) p n
where P n ( X i , X j ) is the preference of an alternative X i over an alternative X j for a given criterion n , g n ( X i ) and g n ( X j ) are the evaluation of the alternatives X i and X j for the considered criterion, p n is the preference threshold which represents the smallest difference that is decisive. The preference threshold has been calculated using the expression p n = ( g i m a x g i m i n ) / η , where η is the number of the alternatives. In the current analysis, the indifference threshold has been ignored, for simplification reasons [3,9,13,14].

2.2. Weights Determination

All people do not assign the same importance to each selected criterion. It is essential for the multicriteria analysis that the given weights to the criteria reflect all the possible preferences. They are, usually, considered three factors in order to obtain the weights: the variance degree of the criteria, their independency and the subjective preference of decision makers [15]. The weighting method, called Simos approach has been adopted in the current analysis. It is an indirect method and it is based on a hierarchical ranking of criteria. Its advantage is demonstrated by its simplicity in use and at the same time the freedom that gives to the decision maker to articulate his preferences [16]. Table 2 shows the weights given to the selected criteria.
Weighting of criteria was carried out according to three different weighting scenarios. In the “Basic Scenario” a preference is given to the environmental indicator, EEOI, (Energy Efficiency Operational Indicator) to the economic indicator of “shipping cost” and to the fuel consumed. In the 1st Scenario, it is given a preference towards the time needed for transportation of the cargo, whereas, in the 2nd Scenario, a preference towards the economic indicator of “shipping cost” and the consumed fuel is considered, with a lower significance to the time and the environmental indicator of EEOI. The aim of the presented three scenarios, is to emphasize the environmental, economic and technical axes, separately, in order to represent a coherent set of alternative preferences and cover the different categories of decision makers. The values have been elicited by interview process with stakeholders of the energy and maritime sector, who expressed their preferences.

3. The Case of Greece

3.1. Current Framework

Electricity consumption will continue to increase during the coming decades. At the same time, the share of renewable power production will grow rapidly. Power systems, and especially the isolated electricity system of an island, need to be sustainable, reliable, affordable and be able to respond to load variations resulting from the operation of the renewables, that are abundant on the islands. It is proved from a previous research that the alternative of a power plant with dual fuel combustion engines arises as the right compromise between costs, energy production capability, energy system stability and low environmental impact for the examined island of Lesvos [8].
The dual fuel engines are able to consume either liquid fuel oils or gaseous fuel. The rating of these engines typically ranges from 1 MW to 23 MW per unit. Medium speed engines run at between 300 rpm to 1000 rpm [1]. They are characterized by flexibility features such as:
  • They have good heat rate.
  • The engines can be brought online in less than a minute and reach full load in less than 5 min.
  • They have no maintenance impact from starts and stops.
  • Modularity: one engine is around 20 MW and each engine can be dispatched individually. This modularity gives a lot of flexibility to traders to maximize use of the asset while also providing hedge for the procurement [17].
  • Their modularity makes them very compatible with renewables.
Islands, usually, are not connected to the mainland electricity grid and their electricity demand is covered by autonomous power stations that consume diesel. The stability of their electrical system is sensitive to rapid variations of the peak loads. Although they often have high RES potential, their sudden variations may lead to a break-down of local distribution grid. It has, already, been studied by the authors the alternative of consuming natural gas in combustion engines for electricity production in an insular system (the case study implemented in Lesvos Island) and it has been proved to be the most suitable sustainable alternative [8]. However, it is also crucial to be investigated the natural gas supply options for the decentralized systems, and Greek islands are representative examples.
In the near future, the Public Power Corporation (PPC) and Public Gas Corporation (PGC) plan to convert the existing power engines or install new power plants that will operate on natural gas instead of HFO, that will be transferred there by LNG carriers. Four islands, those with the higher annual electricity demand, are the first goal: Crete, Rhodes (a new power plant with dual fuel engines has, already, been installed), Lesvos (procedures for the installation of two new dual fuel combustion engines are on the way) and Samos (the proposed MW come from the study of PPC plans). The total electricity demand, produced by conventional power plants, has been recorded for 2016, and it is shown in Table 3. Table 4 shows, in the first column the existing conventional power plants and in the second column the proposed new power plants or the conversion part of the existing power plants.
In addition to the four islands, a combined cycle power plant will also be included in the analysis. The examined power plant is located near Revithoussa, the Greek LNG importation terminal, and the potential ways of supplying it are studied. Korinthos Power is a combined cycle power plant of 437 MW, located in Agioi Theodoroi in Korinthos. Its distance from Revithoussa is 17 nm.

3.2. Annual Demand

As the annual electricity production from the existing conventional power plants has been recorded, the fuel needed for the new proposed power plants (natural gas consumption) should be calculated, in order to calculate the required annual fuel quantity, and the optimal time needed for refueling. It was assumed that the power plants run for 8000 h annually, at an average load 90% (except the case of Rhodes Island where 75% load of the new power plant covers the annual demand, and the case of Samos Island where with 57% load, the new engines cover the annual demand). In Lesvos Island, the electricity production of the new dual fuel engines covers 69% of the annual electricity demand, and in Crete the proposed power plant covers 33% of the annual demand. For the calculation of fuel consumption, it has been used the heat rate of an indicative commercial combustion engine:
Assumed Engine: Wartsila 12V50 DF [20]
Fuel gas Consumption at 100% Load: 7258 kJ/kWh
Fuel gas Consumption at 75% Load: 7562 kJ/kWh
Fuel gas Consumption at 50% Load: 8153 kJ/kWh
L N G   c o n s u m p t i o n =   E l e c t r i c i t y   P r o d u c t i o n ( 8000 h ) × H e a t   r a t e L H V L N G
For the case of “Korinthos Power”, the calculation of the heat rate has been based on electricity production during 2016 and the annual profile of natural gas delivery (8848.570 MWh/day) at the delivery points, published by DESFA for 2016 [21]. Its fuel gas consumption has been calculated and it is 7438 kJ/kWh.
Table 5 shows the annual fuel (LNG) consumption in MJ, tn and m3, per day and per 20 days. A plus heel requirement of 10% volume has been assumed, as a measure to keep cryo-temperature (−160 °C) low in the tank at all times avoiding in that way boil off gas creation on every refueling [22]. It has, also, been assumed that in all islands exist a fill-up interval of 10 days with a safety inventory of 5 days.
The main assumptions considered for the calculation of LNG consumption are the following:
  • LNG mass heating value (LHV): 49 MJ/kg
  • LNG density: 450 kg/m3
The minimum tank size for each power plant is determined by the gas consumption, the shipping information, the minimum safety inventory during transportation and the minimum tank reserves [6]. Typically, the range of storage capacity for small-scale LNG storage tanks varies from 500 m3 to 5000 m3. The coverage of the electricity needs of Lesvos Island has been examined in previously published research [8], with alternatives including combinations, like the use of wind energy, conventional power plants, conversion of a part of the existing to dual fuel combustion engines and a new power plant with dual fuel engines consuming natural gas. The results obtained by the evaluation process showed that the alternative of natural gas is the most sustainable, economic and environmental efficient solution for the insular electricity system of an island.
A problem that it has not been examined yet, is the refueling of the island with natural gas, as all the islands do not have access to the mainland pipelines. A small-scale LNG terminal could be built on the island and LNG carriers should feed the system periodically with the required amount of LNG. The evaluation process has been divided in two parts. The first part has been published on another previous research [3], where the potential LNG export terminals for the supply of Revithoussa, have been evaluated and classified. Ten export countries, Algeria, Egypt, Norway, Qatar, Oman, Trinidad, Libya, Nigeria, Yemen and USA have been assessed, using a novel set of criteria: Methane Number (MN), Spot rate, Distance, Shipping cost, Fuel consumption, Energy Efficiency Operational Indicator (EEOI), Availability and Reserves to Production ratio (R/P ratio). Four different weighting scenarios have been assumed and the results obtained were similar. Algeria, Norway, Egypt, Libya and Qatar are the preferred supply alternatives for Greece.
In the second part (this study), different combinations of refueling time and transportation routes from Revithoussa to the islands and Korinthos are evaluated. Four different combinations of refueling time and transportation routes are evaluated, taking into consideration the obtained results from the previous part of analysis for the best LNG port.

3.3. Alternatives Modelling

Figure 2 shows a map of Greece with the examined points of interest: (1) is Revithoussa, (2) is Crete, (3) is Rhodes, (4) is Samos, (5) is Lesvos and (6) is Korinthos. The alternative supply options are described analytically below. The refueling time presented in the selected alternatives, is relatively short, as the LNG fuel “ages” as it remains in a tank without being consumed and this is undesirable. It is difficult to store LNG longer than several weeks without liquefying it. As it warms, the lighter more volatile components will vaporize first, leaving behind the heavier components which remain in liquid form. This phenomenon increases the density of LNG and, also, changes the calorific value and quality. It is crucial to take into consideration these changes and propose refueling times in order to keep the stored LNG suitable for consumption [23].
● 1st Alternative:
Transfer to Revithoussa (using a LNG carrier of 75,000 m3) per 20 days (unload). Islands and Korinthos Power will be fed by another or the same LNG carrier (75,000 m3) every 20 days. A “milk-run” around the islands is considered, starting from Crete-Rhodes-Samos-Lesvos and Korinthos, and concluding at Revithoussa.
● 2nd Alternative
Transfer from the export LNG terminal and go directly (without unloading at Revithoussa) to the roundtrip of the islands and Korinthos, and then, back to the export LNG terminal. A LNG carrier of 75,000 m3 per 20 days will be used (roundtrip: export terminal-Crete-Rhodes-Samos-Lesvos-Korinthos-export terminal).
● 3rd Alternative
Transfer to Revithoussa (with a LNG carrier of 75,000 m3) per 20 days and unload. Each island and Korinthos Power will be fed separately by a LNG carrier of 20,000 m3, according to the following timetable (Table 6).
Only Lesvos and Samos will be fed together, due to their low needs. In that case, the transferred cargo is, approximately, 45% of the maximum transferred cargo of the carrier. The two islands should be refueled at short intervals, otherwise the storage turns to be technically and economically infeasible.
● 4th Alternative
Transfer to Revithoussa (LNG carrier 75,000 m3) per 20 days and unload. Islands will be fed per 10 days by a LNG carrier of 20,000 m3. Korinthos Power will be, also, bunkered every 10 days by the same LNG carrier (the transferred LNG cargo for 10 days is less than 20,000 m3, but it does not coincide with the supply of the islands).
For the export terminal-Revithoussa trip, one-day tolerance is assumed, due to possible unexpected delays or bad weather conditions, and a half day tolerance for the “milk-run” in islands.
The transferred cargos to Revithoussa and their unloading time has been recorded by the authors for a year, in order to be able to calculate the average unloading rate. It was found that the unloading time is 12 h and the unloading rate ranges between 5779 and 6111 m3/h with maximum rate 7250 m3/h, for a 75,000 m3 carrier [9]. For the examined 20,000 m3 carrier, the unloading rate has been assumed 3000 m3/h.
The alternative voyage plans, that have been described, are then evaluated in terms of the selected criteria. The basic assumption for all the alternatives is that the jetty, terminal facilities and the power plant infrastructure are located in the same area, in order to be excluded additional costs from the connection with pipelines of the power plant to the terminal [6].

3.4. Criteria Analysis

This section presents the six selected criteria, together with their data sources or their calculation process. The criteria descriptions are given hereafter and the resulting evaluation values are summarized in Table 11.

3.4.1. Distance

The criterion of “Distance” includes the distance of the selected export terminal to Revithoussa and the distances from Revithoussa to the islands and between them. The values are analytically shown in Table 7.

3.4.2. Time—Days

Based on the criterion of “Distance” and using the distance calculator in maritime [24], the time needed for each scenario has been calculated. It has been assumed that the speed of the LNG carrier is 15 knots, as a typical speed.

3.4.3. LNG Shipping Cost

LNG shipping rates are usually expressed on a charter-day basis. The charter rate covers operating costs during the voyage, a contribution to the capital costs, and provide a return to the ship owner. Shipping costs are sensitive both to daily charter rates, and to the number of days in transport, the number of nautical miles from point of departure to point of destination [25]:
Atlantic Day Rate (October 2016): 40,000 $/day = 37,600 €/day (conversion rate: 1 $ = 0.94 €, calculated for 2017).
Typical daily rate costs for small scale LNG carriers are 30.000 $/day (or 28,200 €/day) for a 15.000 m3 cargo vessel and 35.000 $/day (or 32,900 €/day) for a 20.000 m3 (excluding fuel cost) [7].
Except from the time needed for the travel, in the calculation of the shipping cost, has, also, been included two extra days for the loading and unloading time on the ports and a tolerance in case of unexpected delays, so for the roundtrip of the islands, a small-scale LNG carrier of 20,000 m3 has been assumed, with daily rate 32,900 €/day.
Tanker availability has been remained high since 2014, as the build-up in LNG liquefaction capacity lags behind the influx of newbuilds to the market. Charter rates could start to recover, as spot and term fixtures increase, and as new liquefaction capacity is coming online [26].

3.4.4. Fuel Consumption

According to the list of compatible vessels approved from the LNG terminal of Revithoussa, there are two LNG carriers with capacity 75,000 m3, and during the last year, these two carriers were the most frequently used (according to the statistics of DESFA). Table 8 shows their characteristics [26]:
There are also small scale LNG carriers—3000 m3, 6500 m3, 10,000 m3 and 20,000 m3—available in the market. A 20,000 m3 small scale LNG carrier, retrieved by online search [27], has been assumed in the present analysis and Table 9 shows its characteristics.
At the end of 2016, 56% of the fleet was under 10 years of age, a reflection of the newbuild order boom that accompanied liquefaction capacity growth in the mid-2000s, and again in the early 2010s. Generally, shipowners primarily consider safety and operating economics when considering whether to retire a vessel after it reaches the age of 35, although some vessels have operated for approximately 40 years. Around 6% of active LNG carriers were over 30 years of age in 2016; these carriers will continue to be pushed out of the market as the younger, larger, and more efficient vessels continue to be added to the existing fleet [26].
For the 75,000 m3 LNG carrier according to the IGU report 2017 [28] the fuel consumption of a LNG carrier, with transferred cargo less than 150,000 m3, is 175 ton/day. Engblom et al. [29] presented fuel consumptions of 70 ton/day and 35 ton/day for 90,000 m3 and 40,000 m3 respectively. In the present analysis it is calculated (using interpolation and average value) 117 tn/day fuel consumption for a 75,000 m3 LNG carrier.

3.4.5. ΕΕΟΙ-Energy Efficiency Operational Indicator

The EEOI is a representative value of the energy efficiency of the ship operation over a consistent period which represents the overall trading pattern of the vessel. The basic expression for EEOI for a voyage is defined as [30]:
E E O I = j F C j · C F j m c a r g o · D
where j is the fuel type; FCj is the mass of consumed fuel j; CFj is a non-dimensional conversion factor between fuel consumption measured in gr and CO2 emissions also measured in gr based on carbon content. For LNG, CFj = 2.75 tn-CO2/tn-fuel. mcargo is cargo carried (tonnes) or work done (number of TEU or passengers) or gross tonnes for passenger ships and D is the distance in nautical miles corresponding to the cargo carried or work done.
The unit of EEOI depends on the measurement of cargo carried or work done, e.g., tonnes CO2/(tonnes × nautical miles), tonnes CO2/(TEU × nautical miles), tonnes CO2/(person × nautical miles), etc.

3.4.6. Fixed Costs (Harbor Cost—Staff)

The fixed costs include the harbor cost per visit for the LNG carrier and the staff occupied during the docking of the carrier. These costs differ depending on the LNG carrier size. Table 10 shows the values for the criterion. The cost of the staff is calculated using the unloading time (in hr) of the LNG carrier. The occupied staff for the unloading process, includes the captain of the ship, the pilot, the jetty manager, the unloading manager and the head of shift. The unloading process needs an extra time of 4 hours, at least, before the beginning of the unloading process [21].

4. Software Implementation

The software implementation is due to the necessity to provide a platform, with a user friendly interface, that will facilitate the decision making process. It is designed so that it can incorporate different trip routes, requiring only the values of the criteria as inputs, without needing deeper knowledge of the multicriteria method used. The user preferences described by the weights of the criteria, can be, also, be determined by the decision maker reflecting his preferences. Once all the inputs are provided the multicriteria method concludes to the final outcome, which consists of the ranking of the alternatives for the trip plans.
The four examined alternatives in the present study can be loaded in the program and the user can choose among the three weighting scenarios. The results of the methodology are shown, and they can be send to the user via email. Figure 3 shows a screenshot of the developed decision support tool.
From a technical perspective, the software implementation consists of an online web tool developed using CSS3 and HTML5, enhanced with jQuery, AJAX and PHP. The frontend is based on a fully responsive, clean and consistent UI making the tool accessible from every device through a web browser and easy to use. In the background, calculations are performed using PHP engine and are based on the derived equations from the Additive Value Model. The followed approach considers the values of the criteria deterministic while the user of the software should take into account the potential uncertainty in the values of the criteria inserted. A sensitivity analysis of the obtained results can be carried out by giving different weights on the criteria in a relatively small range to check the robustness of the suggested optimal ranking of the alternatives.

5. Results and Discussion

5.1. Results

Based on the selected criteria and the assumed supply alternatives, Table 11 presents the evaluation matrix for the 4 Alternatives.
The results are similar and demonstrate the robustness of the analysis, the selected criteria considered suitable for the evaluation process and the adopted alternatives covered all the possible supply options. It is obvious that the best alternative might differ depending on the LNG supply country. Table 12 shows the results obtained from the Additive Value Model, Figure 4, Figure 5 and Figure 6 and Table A1 show the ranking from PROMETHEE II, for all the alternatives and all the export terminals.

5.2. Discussion

From the ranking obtained it is noticeable that both methods conclude the same first option in all the examined scenarios. It seems that the 1st alternative (75,000 m3 per 20 days) is the best choice for almost all the cases. The 4th and 2nd alternatives are also suitable alternatives, depending on the circumstances. A little different classification is observed in the basic scenario, where the environmental indicator plays a crucial role. The difference that occurs in the ranking obtained from the two methods for the 1st and 4th alternative, is insignificant, as the calculated values are very close to each other, and so the extract is that both alternatives are best options. It is remarkable that the direct supply from the export terminal to the islands, without using the intermediate terminal of Revithoussa, seems to be advantageous in cases that the LNG export terminal is closest to Greece, such as the ports of Egypt and Libya. This could be explained as the calculations of most of the criteria include the variable of “distance” in their calculation process. The 3rd alternative seems to be the worst option, as the LNG carrier is obligated to supply each island separately. It is obvious that it should be preferred generally the parallel refueling process of more than one small-scale receiving terminal in a single voyage trip, called “milk-run”.

5.3. Sensitivity Analysis

A sensitivity analysis should be performed when conditions of uncertainty exist for one or more parameters. The majority of selected criteria in the study are deterministic and could not be differentiated. More specifically, the criterion of “Distance” is geographically dependent and could be only changed by choosing different export terminals for evaluation, which does not concern the current study, as the examined LNG export terminals are the optimal for Greece (it has been proved from a previous research [3]). The criterion of time depends on the speed of the vessel, which, also, depends on the volatility of wind and cannot be predicted by multicriteria analysis. The criteria “fuel consumption” and “EEOI” are influenced by the selected vessel type, and the “fixed costs” are determined by the port (here Revithoussa).
The only criterion that is uncertain in the study is “shipping cost”. Shipping cost calculations are often based on current short-term charter rate data disclosed by the analytical teams of specialist price reporting agencies [32]. The historical data show that the shipping rates for the used vessels remain in similar level for the last two years. A sensitivity analysis has been realized using the daily rates during December 2017, 47,125 $/day or 44,298 €/day, (for both used types of LNG carriers and only for the “basic” scenario), in order to demonstrate the validity of results [32]. The results obtained from Additive Value Model were the same as the previous, and from PROMETHEE an unimportant difference in the values of Net Flow is observed (Table A2). The same ranking obtained is absolutely logical, as the assumed increase affects the criterion in the same way for all the alternative supply options.
In case that the annual LNG demands change according to electricity demand, only the refueling time will be influenced and not the philosophy of the assumed four alternative supply options, and they could be configured by the decision maker according to the requirements.
It is obvious that the proposed model offers accurate and reliable results, but it is limited to the use of deterministic values in the evaluation process. The authors plan to enhance the proposed methodology with optimization models for the criteria: “days” and “shipping cost”.

6. Conclusions

Natural gas tends to be more and more often an advantageous fuel due to the low environmental impact and the strict legal framework. The study presented in this paper addresses the assessment of natural gas supply of insular electricity systems based on multiple criteria. A multicriteria model has been constructed to evaluate potential LNG supply alternative routes, implemented for four islands and one existing power plant of the mainland. As the examined islands now cover their electricity demand by internal combustion engines, using HFO, a novel study has been carried out, based on future national plans, proposing the use of natural gas, in order to cover all or a part of their electricity demand, and calculating their annual requirements in natural gas. Three evaluation scenarios have been indicated generated from the different weights given by the stakeholders. The multicriteria methods, Additive Value Model and PROMETHEE, have been selected for the evaluation process and a software tool has been developed based on additive value model.
The contribution of the research is indicated by two axes: the possibility of using natural gas in islands is examined and at the same time the possibility of their secure supply. The selected criteria fall into the most crucial points for the selection of the best alternative supply schedule and they are specialized in the nature of the problem. The necessity to use an efficient multicriteria model is demonstrated. From a methodological point of view, an important issue is the robustness of the model, as both the implemented methods conclude the same best route.
From the obtained results, the authors conclude that two supply alternatives are optimal. One case is the development of a network of small-scale import terminals (here associated with the power plants) supplied by a single small-scale LNG carrier, and the other case is the direct supply of the small-scale terminals, when the LNG export terminal is close to the examined supply chain. In both cases, it is preferable that the LNG carrier makes a roundtrip than suppling each import terminal separately.
The main limitation of using multicriteria analysis in this type of problem, is that only a definite number of alternative supply corridors could be assessed, fixed by the decision maker. The proposed methodology could be enhanced by optimization tools, which will give the ability of choosing the best ship route for an alternative supply option, including crucial factors like the speed of the vessel and the effect of wind on propulsion.
The presented model could be further enhanced with the incorporation of more islands and more alternative supply options or be implemented to cover small-scale LNG needs in multiple application areas. The developed software is user friendly and could be adjusted according to decision maker preferences. The timing of the study is very important, as PPC plans to convert existing conventional power engines with new engines consuming natural gas, and so their supply with liquified natural gas will be imperative need in the near future. The model may support national energy decision makers in such an important and crucial problem for Greece.

Author Contributions

Eleni Strantzali is the main researcher who studied, implemented and analyzed the presented research and wrote the paper; Konstantinos Aravossis had the general overview of the research and contributed to the formulation of the presented methodology; Georgios Livanos contributed to alternatives configuration, data selection and criteria analysis; Nikos Chrysanthopoulos designed the software.

Conflicts of Interest

The authors declare no conflict of interest.

Nomenclature

LNGLiquefied Natural Gas
HFOHeavy Fuel Oil
SPTSingle Purpose Terminal
APSAutonomous Power Station
PPCPublic Power Corporation
PGCPublic Gas Corporation
nmnautical miles
LHVLower Heating Value
EEOIEnergy Efficiency Operational Indicator

Appendix A

Table A1 shows the calculated net preference flows obtained from the evaluation process of PROMETHEE II.
Table A1. The values from the calculation of Net Flow (Φ).
Table A1. The values from the calculation of Net Flow (Φ).
AlternativesAlgeria (Arzew)Algeria (Skikda)EgyptNorwayQatarLibya
Basic Scenario
1st Alternative0.24320.23460.20030.20890.21700.2287
2nd Alternative0.06310.03380.1597−0.0280−0.03150.1879
3rd Alternative−0.4537−0.4294−0.5457−0.3905−0.4059−0.5711
4th Alternative0.14740.16100.18570.20970.22040.1545
1st Scenario
1st Alternative0.44710.43080.28990.37780.39490.3861
2nd Alternative−0.2345−0.19880.1015−0.4669−0.46750.1053
3rd Alternative−0.2412−0.2690−0.4506−0.0935−0.1227−0.5182
4th Alternative0.02850.03700.05920.18260.19540.0268
2nd Scenario
1st Alternative0.21300.19710.10640.17920.18650.2151
2nd Alternative0.04460.01770.1706−0.1198−0.12130.2113
3rd Alternative−0.3063−0.2795−0.3599−0.2342−0.2496−0.4004
4th Alternative0.04860.06470.08300.17470.1845−0.0261
Table A2 shows the results obtained from the sensitivity analysis for “Basic” Scenario.
Table A2. The values Φ from the sensitivity analysis.
Table A2. The values Φ from the sensitivity analysis.
AlternativesAlgeria (Arzew)Algeria (Skikda)EgyptNorwayQatarLibya
Basic Scenario
1st Alternative0.24550.23630.20250.21110.21910.2311
2nd Alternative0.06310.04240.1597−0.0280−0.03150.1879
3rd Alternative−0.4537−0.4386−0.5457−0.3905−0.4059−0.5711
4th Alternative0.14510.15990.18360.20740.21830.1521

References

  1. Livanos, G.A. Techno-economical investigation of alternative natural gas compression stations technologies. In Proceedings of the 3rd International Conference on Contemporary Problems of Thermal Engineering CPOTE 2012, Gliwice, Poland, 18–20 September 2012. [Google Scholar]
  2. International Energy Agency (IEA). World Energy Outlook, Investments Costs. Available online: http://www.worldenergyoutlook.org/weomodel/investmentcosts (accessed on 31 January 2018).
  3. Strantzali, E.; Nikoloudis, C.; Aravossis, K.; Livanos, G.A. Multicriteria evaluation of liquefied natural gas supply alternatives: The case of Greece. In Proceedings of the 18th European Roundtable on Sustainable Consumption and Production Conference (ERSCP 2017), Skiathos, Greece, 1–5 October 2017. [Google Scholar]
  4. Khalilpour, R.; Karimi, I.A. Selection of Liquefied Natural Gas (LNG) Contracts for Minimizing Procurement Cost. Ind. Eng. Chem. Res. 2011, 50, 10298–10312. [Google Scholar] [CrossRef]
  5. BP Energy Outlook 2017 Edition. Available online: https://www.bp.com/content/dam/bp/pdf/energy-economics/energy-outlook-2017/bp-energy-outlook-2017.pdf (accessed on 4 December 2017).
  6. Punnonen, K. Small and Medium size LNG for Power Production; Oil & Gas Power Plant, Wärtsilä Finland Oy: Tsuen Wan, Finland, 2013. [Google Scholar]
  7. IGU (International Gas Union). Small Scale LNG. 2012–2015 Triennium Work Report. In Proceedings of the World Gas Conference WGC 2015, Paris, France, 1–5 June 2015. [Google Scholar]
  8. Strantzali, E.; Aravossis, K.; Livanos, G.A. Evaluation of future sustainable electricity generation alternatives: The case of a Greek island. Renew. Sustain. Energy Rev. 2017, 76, 775–787. [Google Scholar] [CrossRef]
  9. LNG Cargoes Unloading Program. Hellenic Gas Transmission System Operator SA. Available online: http://www.desfa.gr/?page_id=3102&lang=en (accessed on 20 December 2017).
  10. Siskos, E.; Askounis, D.; Psarras, J. Multicriteria decision support for global e-government evaluation. Omega 2014, 46, 51–63. [Google Scholar] [CrossRef]
  11. Androulaki, S.; Psarras, J. Multicriteria decision support to evaluate potential long-term natural gas supply alternatives: The case of Greece. Eur. J. Oper. Res. 2016, 253, 791–810. [Google Scholar] [CrossRef]
  12. Brans, J.P.; Vincke, P.H.; Mareschal, B. How to select and how to rank projects: The PROMETHEE method. Eur. J. Oper. Res. 1986, 24, 228–238. [Google Scholar] [CrossRef]
  13. Tsoutsos, T.; Drandaki, M.; Frantzeeskaki, N.; Iosifidis, E.; Kiosses, I. Sustainable energy planning by using multi-criteria analysis application in the island of Crete. Energy Policy 2009, 37, 1587–1600. [Google Scholar] [CrossRef]
  14. Diakaki, C.; Panagiotidou, N.; Pouliezos, A.; Kontes, G.; Stavrakakis, G.; Belibassakis, K.; Gerostathis, T.H.; Livanos, G.; Pagonis, D.N.; Theotokatos, G. A decision support system for the development of voyage and maintenance plans for ships. Int. J. Decis. Supp. Syst. 2014, 1, 42–71. [Google Scholar] [CrossRef]
  15. Wang, J.-J.; Jing, Y.-Y.; Zhang, C.-F.; Zhao, J.-H. Review on multi-criteria decision analysis aid in sustainable energy decision-making. Renew. Sustain. Energy Rev. 2009, 13, 2263–2278. [Google Scholar] [CrossRef]
  16. Georgopoulou, E.; Sarafidis, Y.; Diakoulaki, D. Design and implementation of a group DSS for sustaining renewable energies exploitation. Eur. J. Oper. Res. 1998, 109, 483–500. [Google Scholar] [CrossRef]
  17. Rautkivi, M. Goodbye to Deerland Leading Your Utility through the American Energy Transition; Wärtsilä Corporation/Smart Power Generation: Helsinki, Finland, 2017; ISBN 978-952-93-8955-1. [Google Scholar]
  18. Monthly Reports of RES & Thermal Units in the Non-Interconnected Islands Hellenic Electricity Distribution Network Operator S.A. (HEDNO S.A.). Available online: https://www.deddie.gr/el/themata-tou-diaxeiristi-mi-diasundedemenwn-nisiwn/stoixeia-ekkathariseon-kai-minaion-deltion-mdn/miniaia-deltia-ape-kai-thermikis-paragwgis-sta-mi/2016 (accessed on 30 October 2017).
  19. Monthly Energy Balance. Independent Power Transmission Operator. Available online: http://www.admie.gr/deltia-agoras/miniaia-deltia-energeias/ (accessed on 30 October 2017).
  20. Wärtsilä Engines. Wärtsilä 50DF Product Guide. Available online: http://cdn.wartsila.com/docs/default-source/product-files/engines-generating-sets/dual-fuel-engines/wartsila-o-e-w-50df-pg.pdf?sfvrsn=5 (accessed on 30 October 2017).
  21. National Natural Gas System Operation Report 2016. Available online: http://www.desfa.gr/?page_id=3310&lang=en (accessed on 30 January 2018).
  22. Theotokatos, G.; Livanos, G.A.; Dimitrellou, S.; Strantzali, E.; Pagonis, D.N.; Politis, K.; Theodoulides, A.; Peirounakis, D.; Mizithras, P. Design of LNG storage and feeding system for an open type ferry. Towards Green Marine Technology and Transport. In Proceedings of the 16th International Congress of the International Maritime Association of the Mediterranean (IMAM 2015), Pula, Croatia, 21–24 September 2015. [Google Scholar]
  23. ABS. LNG Bunkering: Technical and Operational Advisory. Available online: https://ww2.eagle.org/content/dam/eagle/advisories-and-debriefs/ABS_LNG_Bunkering_Advisory.pdf (accessed on 30 January 2018).
  24. Distance Calculator. Weather Routing & Voyage Planning. Available online: https://www.searoutes.com (accessed on 20 December 2017).
  25. Maxwell, D.; Zhu, Z. Natural gas prices. LNG transport costs and the dynamics of LNG imports. Energy Econ. 2011, 33, 217–226. [Google Scholar] [CrossRef]
  26. International Gas Union. IGU 2016 World Energy Report. In Proceedings of the LNG18 Conference and Exhibition, Perth, Australia, 11–15 April 2016; Available online: www.igu.org/download/file/fid/2123 (accessed on 30 January 2018).
  27. Wärtsilä Solutions for LNG (Catalogue 2017). Wärtsilä. Available online: www.wartsila.com (accessed on 30 January 2018).
  28. International Gas Union (IGU). World Energy Report. The World Depends on Natural Gas; International Gas Union: Barcelona, Spain, 2017; Available online: https://www.igu.org/sites/default/files/103419-World_IGU_Report_no%20crops.pdf (accessed on 30 January 2018).
  29. Engblom, K.; Reinlund, J.; Leong, N. Comparing Various LNG to Power Solutions for Myanmar; Business White Paper 2017; Wärtsilä: Tsuen Wan, Finland, 2017. [Google Scholar]
  30. International Maritime Organization (IMO). Guidelines for Voluntary Use of the Ship Energy Efficiency Operational Indicator (EEOI); MEPC.1/Circ.684; International Maritime Organization: London, 2009; Available online: http://www.imo.org/en/OurWork/Environment/PollutionPrevention/AirPollution/Documents/Circ-684.pdf (accessed on 30 January 2018).
  31. International Gas Union. 2012–2015 Triennium Work Report; Small Scale LNG; International Gas Union: Barcelona, Spain, 2015; Available online: http://www.igu.org/sites/default/files/node-page-field_file/SmallScaleLNG.pdf (accessed on 30 January 2018).
  32. Rogers, H. The LNG Shipping Forecast: Costs Rebounding, Outlook Uncertain; The Oxford Institute for Energy Studies: Oxford, UK, 2018. [Google Scholar]
Figure 1. The diagram of the methodology.
Figure 1. The diagram of the methodology.
Energies 11 00903 g001
Figure 2. The six points of interest in the Greek territory.
Figure 2. The six points of interest in the Greek territory.
Energies 11 00903 g002
Figure 3. A screenshot of the developed decision support tool.
Figure 3. A screenshot of the developed decision support tool.
Energies 11 00903 g003
Figure 4. The results obtained from PROMETHEE II for the Basic Scenario.
Figure 4. The results obtained from PROMETHEE II for the Basic Scenario.
Energies 11 00903 g004
Figure 5. The results obtained from PROMETHEE II for the 1st Scenario.
Figure 5. The results obtained from PROMETHEE II for the 1st Scenario.
Energies 11 00903 g005
Figure 6. The results obtained from PROMETHEE II for the 2nd Scenario.
Figure 6. The results obtained from PROMETHEE II for the 2nd Scenario.
Energies 11 00903 g006
Table 1. The evaluation criteria.
Table 1. The evaluation criteria.
Crucial FactorsCriteria
Marine Transportation“Distance”, “Days”, “Fuel consumption”
Transportation Costs“Shipping Cost”, “Fixed cost”
Environmental Impact“EEOI”
Table 2. Weights matrix for all the scenarios.
Table 2. Weights matrix for all the scenarios.
CriteriaBasic Scenario1st Scenario2nd Scenario
DistanceC111.67%27.78%5.00%
DaysC211.67%27.78%20.00%
Shipping CostC321.67%16.67%28.33%
Fuel ConsumptionC421.67%16.67%28.33%
EEOIC530.00%5.56%13.33%
Fixed costC63.33%5.56%5.00%
Table 3. Electricity Production 2016 (Conventional Power Plants) [18,19].
Table 3. Electricity Production 2016 (Conventional Power Plants) [18,19].
Electricity Production (MWh)
Lesvos PPC248,741.95
Samos PPC110,453.37
Rhodes PPC688,151.93
Crete PPC2,276,319.94
IPP Korinthos Power1,563,200
Table 4. Existing and New Power Plants [18].
Table 4. Existing and New Power Plants [18].
Existing Power Plant (MW)New Power Plant (MW)
Lesvos PPC92.524
Samos PPC47.7524.6
Rhodes PPC232.61120
Crete PPC819.25105
IPP Korinthos Power437-
Table 5. The annual fuel consumption and the LNG demand.
Table 5. The annual fuel consumption and the LNG demand.
LesvosSamosRhodesCreteKorinthos
Consumption (MJ)1,275,194,880879,213,0535,237,698,3085,578,977,60011,626,495,380
Mass (tn)26,02417,943106,892113,857237,275
Volume (m3)57,83239,874237,537253,015527,279
Per day + 10% heel (m3)190.85131.58783.88834.961589.06
Volume 20 days (m3)3816.952631.6815,677.6216,699.1531,781.18
Volume 20 days (tn)1717.631184.267054.937514.6214,301.5
Table 6. The schedule for 3rd Alternative.
Table 6. The schedule for 3rd Alternative.
TripRefueling Day
Revithousa-Crete22th day
Revithousa-Rhodes25th day
Revithousa-Lesvos-Samos28th day
Revithousa-Korinthos Power12th day
Table 7. The values of the criterion “Distance” [24].
Table 7. The values of the criterion “Distance” [24].
Distances in Nautical Miles (nm)
TerminalsFrom Export Terminal to RevithoussaRoundtrip from RevithoussaSeparate Distances
Algeria (Arzew)1270Crete (Atherinolakos)222Revithoussa-Atherinolakos222
Algeria (Skikda)920Rhodes140Revithoussa-Rhodes262
Egypt (Idku)538Samos147Revithoussa-Samos192
Norway (Snohvit)4158Mytilene111Samos-Mitylene111
Qatar (Ras Laffan)3706Agioi Theodoroi209Mitylene-Revithoussa199
Libya (Marsa el Brega)526Revithoussa17Revithoussa- Agioi Theodoroi17
Table 8. Details for the used vessels.
Table 8. Details for the used vessels.
Vessel NameShipownerTypeDelivery YearCapacity (m3)Propulsion TypeSpeed (Knots) (aver/max)IMO
Cheikh BouamamaHYPROC, Sonatrach, Itochu, MOLConventional200874,245Steam12.5/20.49324344
Cheikh el MokraniHYPROC, Sonatrach, Itochu, MOLConventional200773,990Steam10.7/19.99324332
Table 9. The characteristics of a LNG carrier of 20000 m3.
Table 9. The characteristics of a LNG carrier of 20000 m3.
Cargo Capacity (m3)Design Speed (Knots)Fuel Consumption, Design Draught (t/day)
20,0001518.1
Table 10. Fixed costs in a LNG terminal port.
Table 10. Fixed costs in a LNG terminal port.
Fixed CostsValues
Harbor Cost for Revithoussa50,000 €/visit
Harbor Cost for small scale terminals [31]23,500 €/visit
Staff280 €/h
Table 11. The evaluation matrix.
Table 11. The evaluation matrix.
CriteriaAlgeria (Arzew)Algeria (Skikda)EgyptNorwayQatarLibya
1st Alternative (75,000 m3 to Revithoussa and then to islands and Korinthos per 20 days)
C1 (nm)211617661384500445521372
C2 (days)158.93141.44121.67302.65282.88121.67
C3 (€)10,426,2749,111,0587,624,29121,233,92419,747,1587,624,291
C4 (tn)20,30016,20711,58153,93049,30311,581
C5 (tnCO2/tn nm)101.14101.28100.23100.73101.57101.48
C6 (€)4,402,3714,402,3714,402,3714,402,3714,402,3714,402,371
2nd Alternative (75,000 m3 directly to islands and Korinthos per 20 days)
C1 (nm)331726061707897380551894
C2 (days)201166121489 *442 *130
C3 (€)8,939,5087,624,2915,908,79119,747,15818,003,0666,251,891
C4 (tn)23,54719,45414,11657,17751,75015,184
C5 (tnCO2/tn nm)67.4571.00100.2960.4463.8983.01
C6 (€)3,183,2713,183,2713,183,2713,183,2713,183,2713,183,271
3rd Alternative (75,000 m3 to Revithoussa per 20 days and 20,000 m3 to islands individually and Korinthos)
C1 (nm)277424242042566252102030
C2 (days)187.51170.02150.25331.22311.45150.25
C3 (€)12,282,42310,967,2079,480,44023,090,07321,603,3079,480,440
C4 (tn)17,25313,161853450,88346,2578534
C5 (tnCO2/tn nm)576.7576.9575.8576.3577.2577.1
C6 (€)8,255,4118,255,4118,255,4118,255,4118,255,4118,255,411
4th Alternative (75,000 m3 to Revithoussa per 20 days and 20,000 m3 to islands and Korinthos per 10 days)
C1 (nm)212317731391501145591379
C2 (days)273.40255.91236.14417.12 *397.34 *236.14
C3 (€)10,688,2539,373,0377,886,27021,495,90320,009,1377,886,270
C4 (tn)16,43312,341771450,06345,4377714
C5 (tnCO2/tn nm)126.6126.7125.6126.1127.0126.9
C6 (€)4,557,9334,557,9334,557,9334,557,9334,557,9334,557,933
* Ιt should be noted that for an export terminal in long distance from Greece, such as Norway and Qatar, it should be rent a second LNG carrier in order to offer its services during a whole year, as a single LNG carrier does not have enough time to do the route annually.
Table 12. The results obtained from the Additive Value Model for all the Scenarios.
Table 12. The results obtained from the Additive Value Model for all the Scenarios.
AlternativesAlgeria (Arzew)Algeria (Skikda)EgyptNorwayQatarLibya
Basic Scenario
1st Alternative58.3457.4656.1361.1261.5754.91
2nd Alternative62.4860.9557.4267.9767.6758.87
3rd Alternative88.6488.2787.2089.5590.1486.27
4th Alternative61.5460.3057.8764.0264.6357.07
1st Scenario
1st Alternative66.3365.8664.1667.6868.5463.15
2nd Alternative79.8076.8967.6389.2188.8871.82
3rd Alternative82.2983.3683.3278.9780.2382.61
4th Alternative75.9975.7973.9673.6175.0773.28
2nd Scenario
1st Alternative68.2966.5964.7172.9473.5263.09
2nd Alternative72.1469.5764.6680.8880.3466.53
3rd Alternative85.3283.7681.5188.5789.3180.31
4th Alternative73.3171.2768.1276.7177.6267.05

Share and Cite

MDPI and ACS Style

Strantzali, E.; Aravossis, K.; Livanos, G.A.; Chrysanthopoulos, N. A Novel Multicriteria Evaluation of Small-Scale LNG Supply Alternatives: The Case of Greece. Energies 2018, 11, 903. https://doi.org/10.3390/en11040903

AMA Style

Strantzali E, Aravossis K, Livanos GA, Chrysanthopoulos N. A Novel Multicriteria Evaluation of Small-Scale LNG Supply Alternatives: The Case of Greece. Energies. 2018; 11(4):903. https://doi.org/10.3390/en11040903

Chicago/Turabian Style

Strantzali, Eleni, Konstantinos Aravossis, Georgios A. Livanos, and Nikos Chrysanthopoulos. 2018. "A Novel Multicriteria Evaluation of Small-Scale LNG Supply Alternatives: The Case of Greece" Energies 11, no. 4: 903. https://doi.org/10.3390/en11040903

APA Style

Strantzali, E., Aravossis, K., Livanos, G. A., & Chrysanthopoulos, N. (2018). A Novel Multicriteria Evaluation of Small-Scale LNG Supply Alternatives: The Case of Greece. Energies, 11(4), 903. https://doi.org/10.3390/en11040903

Note that from the first issue of 2016, this journal uses article numbers instead of page numbers. See further details here.

Article Metrics

Back to TopTop