Real-Time Framework for Energy Management System of a Smart Microgrid Using Multiagent Systems
Abstract
1. Introduction
2. Multiagent System
- Responsive: agents must perceive their environment and respond in a timely manner to the dynamic changes that occur in it;
- Proactive: agents must not only act in response to the environment, they are able to exhibit goal-directed behavior by taking the initiative in order to satisfy their design objectives.
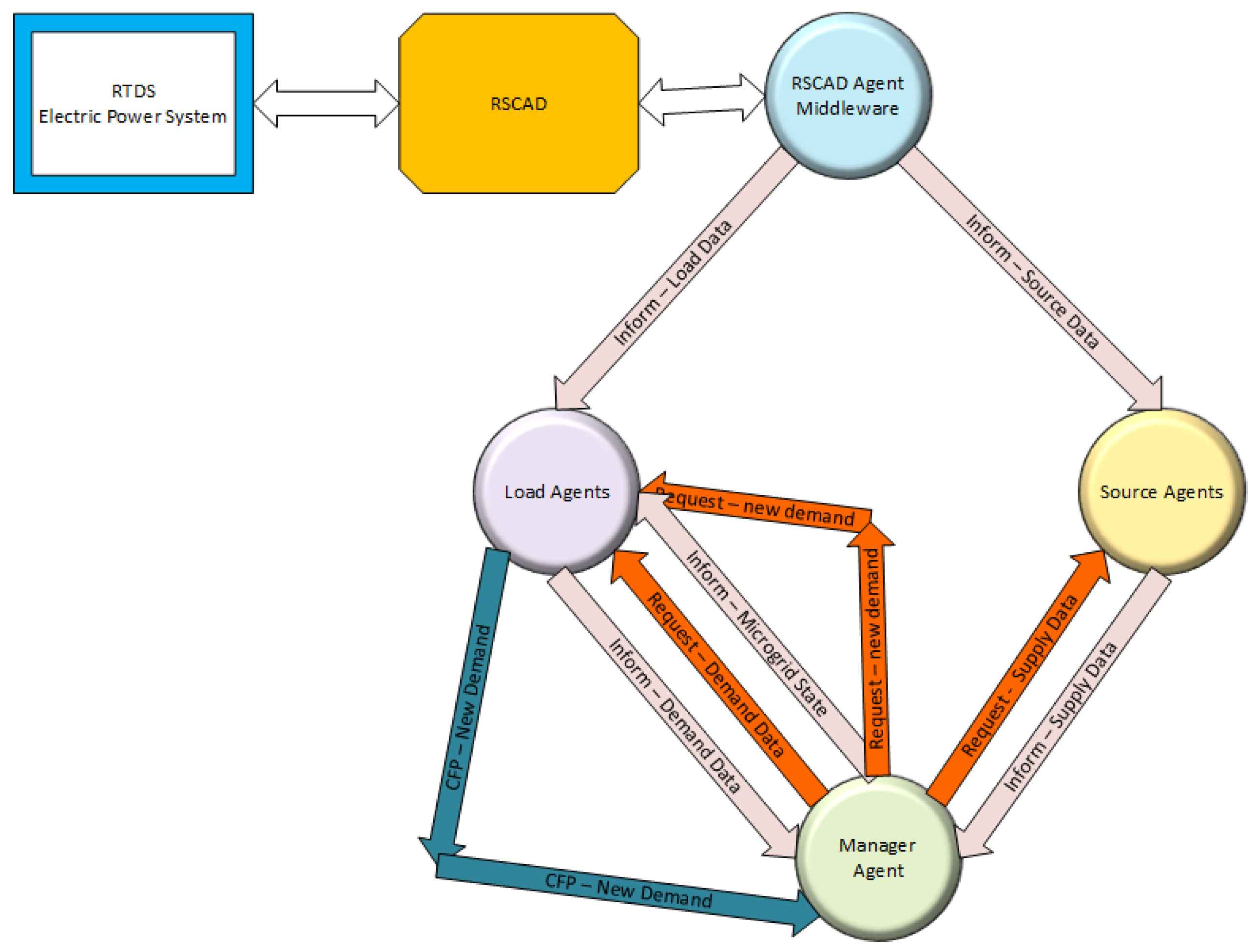
3. RealTime Framework
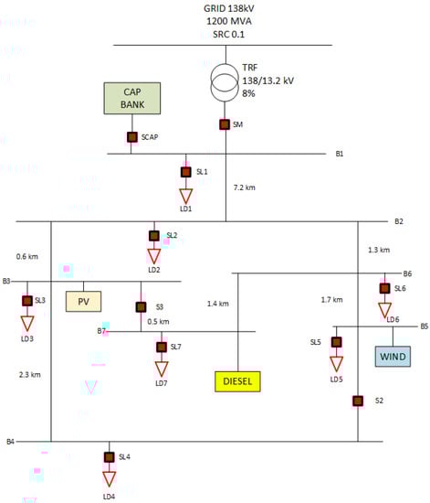
3.1. Microgrid Simulation
3.2. Multiagent System Design
4. Simulation and Results
Results
5. Conclusions
Acknowledgments
Author Contributions
Conflicts of Interest
References
- Chowdhury, S.; Crossley, P. Microgrids and Active Distribution Networks; The Institution of Engineering and Technology: Stevenage, UK, 2009. [Google Scholar]
- Microgrid Institute. Available online: http://www.microgridinstitute.org/ (accessed on 30 September 2016).
- Grid, S. IEEE Smart Grid Vision for Computing: 2030 and Beyond; IEEE: New York, NY, USA, 2013; pp. 1–133. [Google Scholar]
- Hatziargyriou, N. Microgrids: Architectures and Control; John Wiley & Sons: Hoboken, NJ, USA, 2013. [Google Scholar]
- Hatziargyriou, N.; Asano, H.; Iravani, R.; Marnay, C. Microgrids. IEEE Power Energy Mag. 2007, 5, 78–94. [Google Scholar] [CrossRef]
- Jennings, N.R.; Sycara, K.; Wooldridge, M. A Roadmap of Agent Research and Development. Auton. Agents Multi-Agent Syst. 1998, 38, 7–38. [Google Scholar] [CrossRef]
- Shi, W.; Li, N.; Chu, C.C.; Gadh, R. Real-time energy management in microgrids. IEEE Trans. Smart Grid 2017, 8, 228–238. [Google Scholar] [CrossRef]
- Dehghanpour, K.; Nehrir, H. Real-time multiobjective microgrid power management using distributed optimization in an agent-based bargaining framework. IEEE Trans. Smart Grid 2017. [Google Scholar] [CrossRef]
- Kanellos, F. Real-Time Control based on Multi-Agent Systems for the Operation of Large Ports as Prosumer Microgrids. IEEE Access 2017. [Google Scholar] [CrossRef]
- Hopkinson, K.; Birman, K. EPOCHS: Integrated commercial off-the-shelf software for agent-based electric power and communication simulation. In Proceedings of the 2003 Winter Simulation Conference, New Orleans, LA, USA, 7–10 December 2003. [Google Scholar]
- Lin, H.; Veda, S.S.; Shukla, S.S.; Mili, L.; Thorp, J. GECO: Global event-driven co-simulation framework for interconnected power system and communication network. IEEE Trans. Smart Grid 2012, 3, 1444–1456. [Google Scholar] [CrossRef]
- Bhor, D.; Angappan, K.; Sivalingam, K.M. A co-simulation framework for Smart Grid wide-area monitoring networks. In Proceedings of the 2014 Sixth International Conference on Communication Systems and Networks (COMSNETS), Bangalore, India, 6–10 January 2014; pp. 1–8. [Google Scholar]
- Manbachi, M.; Sadu, A.; Farhangi, H.; Monti, A.; Palizban, A.; Ponci, F.; Arzanpour, S. Real Time Co-Simulation Platform for Smart Grid Volt-VAR Optimization using IEC61850. IEEE Trans. Ind. Inform. 2016, 12, 1392–1402. [Google Scholar] [CrossRef]
- Lin, H.; Sambamoorthy, S.; Shukla, S.; Thorp, J.; Mili, L. Power system and communication network co-simulation for smart grid applications. In Proceedings of the 2011 IEEE PES Innovative Smart Grid Technologies (ISGT), Anaheim, CA, USA, 17–19 January 2011; pp. 1–6. [Google Scholar]
- Saleem, A.; Honeth, N.; Wu, Y.; Nordström, L. Integrated multi-agent testbed for decentralized control of active distribution networks. In Proceedings of the 2013 IEEE Power and Energy Society General Meeting (PES 2013), Vancouver, BC, Canada, 21–25 July 2013; pp. 1–5. [Google Scholar]
- Logenthiran, T.; Srinivasan, D.; Khambadkone, A.M.; Aung, H.N. Multiagent system for real-time operation of a microgrid in real-time digital simulator. IEEE Trans. Smart Grid 2012, 3, 925–933. [Google Scholar] [CrossRef]
- Dimeas, A.L.; Hatziargyriou, N.D. Operation of a multiagent system for microgrid control. IEEE Trans. Power Syst. 2005, 20, 1447–1455. [Google Scholar] [CrossRef]
- Logenthiran, T.; Srinivasan, D.; Khambadkone, A.M.; Aung, H.N. Scalable Multi-Agent System (MAS) for operation of a microgrid in islanded mode. In Proceedings of the 2010 Joint International Conference on Power Electronics, Drives and Energy Systems, PEDES 2010 and 2010 Power India, New Delhi, India, 20–23 December 2010. [Google Scholar]
- Kumar Nunna, H.S.V.S.; Doolla, S. Multiagent-based distributed-energy-resource management for intelligent microgrids. IEEE Trans. Ind. Electron. 2013, 60, 1678–1687. [Google Scholar] [CrossRef]
- Xu, Y.; Liu, W. Novel multiagent based load restoration algorithm for microgrids. IEEE Trans. Smart Grid 2011, 2, 140–149. [Google Scholar] [CrossRef]
- Oyarzabal, J.; Jimeno, J.; Ruela, J.; Engler, A.; Hardt, C. Agent based micro grid management system. In Proceedings of the 2005 International Conference on Future Power Systems, Amsterdam, The Netherlands, 18 November 2005; pp. 1–6. [Google Scholar]
- Colson, C.M.; Nehrir, M.H. Comprehensive real-time microgrid power management and control with distributed agents. IEEE Trans. Smart Grid 2013, 4, 617–627. [Google Scholar] [CrossRef]
- Pipattanasomporn, M.; Feroze, H.; Rahman, S. Multi-Agent Systems in a Distributed Smart Grid: Design and Implementation. In Proceedings of the Power Systems Conference and Exposition, Seattle, WA, USA, 15–18 March 2009; pp. 1–8. [Google Scholar]
- Avramescu, M. High-level design of Multi-agent System based Microgrid. In Proceedings of the 2012 1st International Conference on Systems and Computer Science (ICSCS), Lille, France, 29–31 August 2012; pp. 1–5. [Google Scholar]
- Feroze, H. Multi-Agent Systems in Microgrids: Design and Implementation. Master’s Thesis, Virginia Tech, Blacksburg, VA, USA, 2009. [Google Scholar]
- McArthur, S.D.J.; Davidson, E.M.; Catterson, V.M.; Dimeas, A.L.; Hatziargyriou, N.D.; Ponci, F.; Funabashi, T. Multi-Agent Systems for Power Engineering Applications-Part I: Concepts, Approaches, and Technical Challenges. IEEE Trans. Power Syst. 2007, 22, 1743–1752. [Google Scholar] [CrossRef]
- Catterson, V.; Davidson, E.; McArthur, S. Issues in Integrating Existing Multi-Agent Systems for Power Engineering Applications. In Proceedings of the 13th International Conference on Intelligent Systems Application to Power Systems, Arlington, VA, USA, 6–10 November 2005; pp. 396–401. [Google Scholar]
- Wood, M.; DeLoach, S. An Overview of the Multiagent Systems Engineering Methodology. Agent Oriented Softw. Eng. 2001, 1957, 1–53. [Google Scholar]
- McArthur, S.D.J.; Davidson, E.M.; Catterson, V.M.; Dimeas, A.L.; Hatziargyriou, N.D.; Ponci, F.; Funabashi, T. Multi-agent systems for power engineering applications—Part II: Technologies, standards, and tools for building multi-agent systems. IEEE Trans. Power Syst. 2007, 22, 1753–1759. [Google Scholar] [CrossRef]
- Pavón, J.; Gómez-sanz, J. Agent Oriented Software Engineering with INGENIAS. In Proceedings of the 3rd Central and Eastern European Conference on Multi-Agent Systems, Prague, Czech, 16–18 June 2003; pp. 394–403. [Google Scholar]
- Bayindir, R.; Hossain, E.; Kabalci, E.; Perez, R. A comprehensive study on microgrid technology. Int. J. Renew. Energy Res. 2014, 4, 1094–1107. [Google Scholar]
- Satish, B.; Bhuvaneswari, S. Control of microgrid—A review. In Proceedings of the 2014 International Conference on Advances in Green Energy, Thiruvananthapuram, India, 17–18 December 2014; pp. 18–25. [Google Scholar]
- Olivares, D.E.; Mehrizi-Sani, A.; Etemadi, A.H.; Cañizares, C.A.; Iravani, R.; Kazerani, M.; Hajimiragha, A.H.; Gomis-Bellmunt, O.; Saeedifard, M.; Palma-Behnke, R.; et al. Trends in microgrid control. IEEE Trans. Smart Grid 2014, 5, 1905–1919. [Google Scholar] [CrossRef]
- Moradi, M.H.; Razini, S.; Mahdi Hosseinian, S. State of art of multiagent systems in power engineering: A review. Renew. Sustain. Energy Rev. 2016, 58, 814–824. [Google Scholar] [CrossRef]
- Gomez-Sanz, J.J.; Garcia-Rodriguez, S.; Cuartero-Soler, N.; Hernandez-Callejo, L. Reviewing microgrids from a multi-agent systems perspective. Energies 2014, 7, 3355–3382. [Google Scholar] [CrossRef]
- Kulasekera, A.L.; Gopura, R.A.R.C.; Hemapala, K.T.M.U.; Perera, N. A review on multi-agent systems in microgrid applications. In Proceedings of the 2011 IEEE PES International Conference on Innovative Smart Grid Technologies-India (ISGT India 2011), Kerala, India, 1–3 December 2011; pp. 173–177. [Google Scholar]
- Bakar, N.N.A.; Hassan, M.Y.; Sulaima, M.F.; Na’im Mohd Nasir, M.; Khamis, A. Microgrid and load shedding scheme during islanded mode: A review. Renew. Sustain. Energy Rev. 2017, 71, 161–169. [Google Scholar] [CrossRef]
- Wooldridge, M. An Introduction to Multiagent Systems; John Wiley & Sons: Hoboken, NJ, USA, 2009. [Google Scholar]
- Asare-Bediako, B.; Kling, W.L.; Ribeiro, P.F. Multi-agent system architecture for smart home energy management and optimization. In Proceedings of the 2013 4th IEEE/PES Innovative Smart Grid Technologies Europe (ISGT EUROPE), Lyngby, Denmark, 6–9 October 2013; pp. 1–5. [Google Scholar]
- Logenthiran, T.; Srinivasan, D.; Wong, D. Multi-agent coordination for {DER} in MicroGrids. In Proceedings of the IEEE International Conference on Sustainable Energy Technologies, Singapore, 24–27 November 2008; pp. 77–82. [Google Scholar]
- Meiqin, M.; Wei, D.; Chang, L. Multi-agent based simulation for Microgrid energy management. In Proceedings of the 8th International Conference on Power Electronics—ECCE Asia, Jeju, Korea, 30 May–3 June 2011; pp. 1219–1223. [Google Scholar]
- Asare-Bediako, B.; Kling, W.; Ribeiro, P. Integrated agent-based home energy management system for smart grids applications. In Proceedings of the 2013 4th IEEE/PES Innovative Smart Grid Technologies Europe (ISGT EUROPE), Lyngby, Denmark, 6–9 October 2013; pp. 1–5. [Google Scholar]
- Mao, M.; Jin, P.; Hatziargyriou, N.D.; Chang, L. Multiagent-based hybrid energy management system for microgrids. IEEE Trans. Sustain. Energy 2014, 5, 938–946. [Google Scholar] [CrossRef]
- Dou, C.X.; Jin, S.J.; Jiang, G.T.; Bo, Z.Q. Multi-Agent Based Control Framework for Microgrids. In Proceedings of the 2009 Asia-Pacific Power and Energy Engineering Conference (Appeec), Wuhan, China, 27–31 March 2009; pp. 1095–1098. [Google Scholar]
- Dimeas, A.L.; Hatziargyriou, N.D. A MAS architecture for microgrids control. In Proceedings of the 13th International Conference on Intelligent Systems Application to Power Systems, Arlington, VA, USA, 6–10 November 2005; pp. 402–406. [Google Scholar]
- Digra, R.K.; Pandey, R.K. Multi-agent control coordination of Microgrid. In Proceedings of the 2013 Students Conference on Engineering and Systems (SCES 2013), Allahabad, India, 12–14 April 2013. [Google Scholar]
- Logenthiran, T.; Srinivasan, D.; Khambadkone, A.M. Multi-agent system for energy resource scheduling of integrated microgrids in a distributed system. Electr. Power Syst. Res. 2011, 81, 138–148. [Google Scholar] [CrossRef]
- Mehta, R.; Menon, B.; Srinivasan, D.; Panda, S.K.; Rathore, A.K.; Jhqw, D.; Ri, R.; Mehta, R.; Menon, B. Market based multi-agent control of microgrid. In Proceedings of the 2014 IEEE Ninth International Conference on Intelligent Sensors, Sensor Networks and Information Processing (ISSNIP), Singapore, 21–24 April 2014; pp. 1–6. [Google Scholar]
- Bottura, R.; Borghetti, A.; Napolitano, F.; Nucci, C.A. ICT-power co-simulation platform for the analysis of communication-based volt/var optimization in distribution feeders. In Proceedings of the Innovative Smart Grid Technologies Conference (ISGT), Washington, DC, USA, 19–22 February 2014; pp. 1–5. [Google Scholar]
- Georg, H.; Wietfeld, C.; Müller, S.C.; Rehtanz, C. A HLA based simulator architecture for co-simulating ICT based power system control and protection systems. In Proceedings of the 2012 IEEE Third International Conference on Smart Grid Communications (SmartGridComm), Tainan, Taiwan, 5–8 November 2012; pp. 264–269. [Google Scholar]
- Hopkinson, K.; Wang, X.; Giovanini, R.; Thorp, J.; Birman, K.; Coury, D. EPOCHS: A platform for agent-based electric power and communication simulation built from commercial off-the-shelf components. IEEE Trans. Power Syst. 2006, 21, 548–558. [Google Scholar] [CrossRef]
- Bellifemine, F.L.; Caire, G.; Greenwood, D. Developing Multi-Agent Systems with JADE; John Wiley & Sons: Hoboken, NJ, USA, 2007; Volume 7. [Google Scholar]
- Kouluri, M.K.; Pandey, R.K. Intelligent Agent Based Micro grid Control. In Proceedings of the 2011 2nd International Conference on Intelligent Agent and Multi-Agent Systems (IAMA), Chennai, India, 7–9 September 2011; pp. 62–66. [Google Scholar]
- Wooldridge, M.; Jennings, N.R.; Kinny, D. The Gaia methodology for agent-oriented analysis and design. Auton. Agents Multi-Agent Syst. 2000, 3, 285–312. [Google Scholar] [CrossRef]
- Oliveira, D.; de Souza, A.Z.; Almeida, A.; Santos, M.; Lopes, B.; Marujo, D. Microgrid management in emergency scenarios for smart electrical energy usage. In Proceedings of the 2015 IEEE Eindhoven PowerTech, Eindhoven, The Netherlands, 29 June–2 July 2015; pp. 1–6. [Google Scholar]
- Morais, H.; Kádár, P.; Faria, P.; Vale, Z.A.; Khodr, H. Optimal scheduling of a renewable micro-grid in an isolated load area using mixed-integer linear programming. Renew. Energy 2010, 35, 151–156. [Google Scholar] [CrossRef]
















| Source | ||
|---|---|---|
| ID | Power (MW) | Type |
| SRC01 | 3.00 | Fossil |
| SRC02 | 1.80 | PV |
| SRC03 | 2.50 | Wind |
| LOAD | ||
|---|---|---|
| ID | Demand (MW) | Group (Priority) |
| LD01 | 1.60 | 3 |
| LD02 | 1.60 | 2 |
| LD03 | 0.60 | 3 |
| LD04 | 1.00 | 1 |
| LD05 | 0.70 | 1 |
| LD06 | 0.60 | 2 |
| LD07 | 1.10 | 1 |
© 2018 by the authors. Licensee MDPI, Basel, Switzerland. This article is an open access article distributed under the terms and conditions of the Creative Commons Attribution (CC BY) license (http://creativecommons.org/licenses/by/4.0/).
Share and Cite
Netto, R.S.; Ramalho, G.R.; Bonatto, B.D.; Carpinteiro, O.A.S.; Zambroni de Souza, A.C.; Oliveira, D.Q.; Braga, R.A.S. Real-Time Framework for Energy Management System of a Smart Microgrid Using Multiagent Systems. Energies 2018, 11, 656. https://doi.org/10.3390/en11030656
Netto RS, Ramalho GR, Bonatto BD, Carpinteiro OAS, Zambroni de Souza AC, Oliveira DQ, Braga RAS. Real-Time Framework for Energy Management System of a Smart Microgrid Using Multiagent Systems. Energies. 2018; 11(3):656. https://doi.org/10.3390/en11030656
Chicago/Turabian StyleNetto, Roberto S., Guilherme R. Ramalho, Benedito D. Bonatto, Otavio A. S. Carpinteiro, A. C. Zambroni de Souza, Denisson Q. Oliveira, and Rodrigo A. S. Braga. 2018. "Real-Time Framework for Energy Management System of a Smart Microgrid Using Multiagent Systems" Energies 11, no. 3: 656. https://doi.org/10.3390/en11030656
APA StyleNetto, R. S., Ramalho, G. R., Bonatto, B. D., Carpinteiro, O. A. S., Zambroni de Souza, A. C., Oliveira, D. Q., & Braga, R. A. S. (2018). Real-Time Framework for Energy Management System of a Smart Microgrid Using Multiagent Systems. Energies, 11(3), 656. https://doi.org/10.3390/en11030656

