A New Reservoir Operation Chart Drawing Method Based on Dynamic Programming
Abstract
:1. Introduction
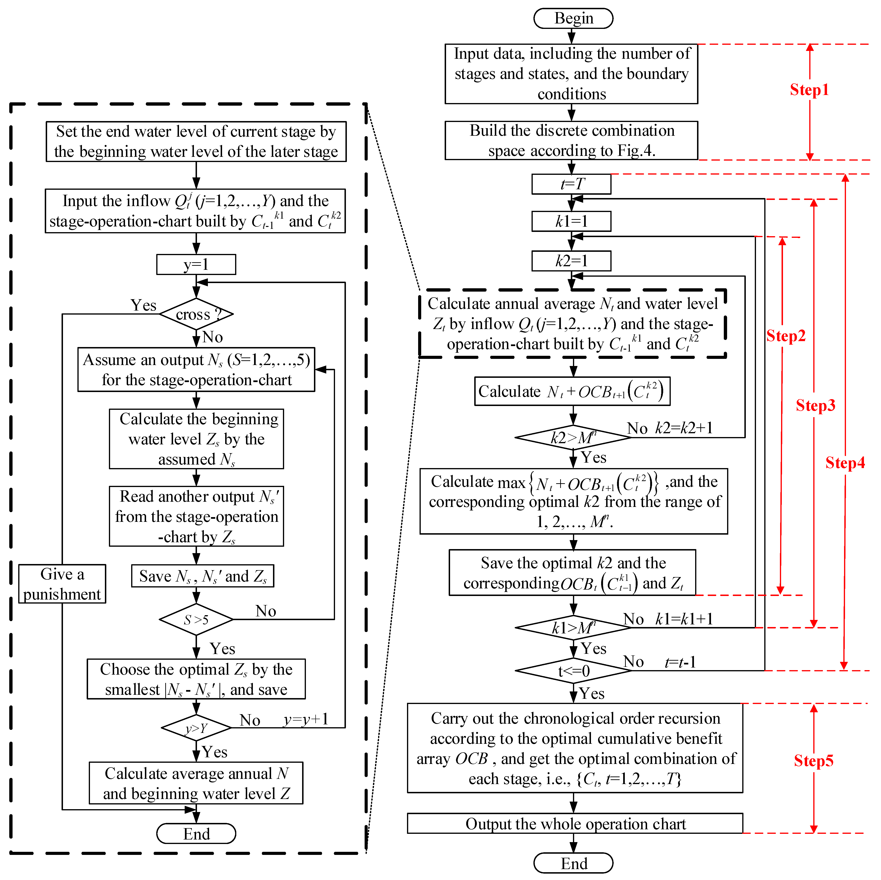
2. DP Based Reservoir Operation Chart Drawing Model
3. Case Study
3.1. Data and Brief Introduction to Research Object
3.2. Results of the Two Methods
3.3. Contrastive Analysis
4. Summary and Conclusions
Author Contributions
Funding
Acknowledgments
Conflicts of Interest
References
- Yüksel, I. Hydropower for sustainable water and energy development. Renew. Sustain. Energy Rev. 2010, 14, 462–469. [Google Scholar] [CrossRef]
- Bozorg-Haddad, O.; Garousi-Nejad, I.; Loáiciga, H.A. Extended multi-objective firefly algorithm for hydropower energy generation. J. Hydroinform. 2017, 19, 734–751. [Google Scholar] [CrossRef]
- Spaenhoff, B. Current status and future prospects of hydropower in Saxony (Germany) compared to trends in Germany, the European Union and the World. Renew. Sustain. Energy Rev. 2014, 30, 518–525. [Google Scholar] [CrossRef]
- Li, F.F.; Qiu, J. Multi-objective optimization for integrated hydro-photovoltaic power system. Appl.Energy 2016, 167, 377–384. [Google Scholar] [CrossRef]
- Gebretsadik, Y.; Fant, C.; Strzepek, K.; Arndt, C. Optimized reservoir operation model of regional wind and hydro power integration case study: Zambezi basin and South Africa. Appl. Energy 2016, 161, 574–582. [Google Scholar] [CrossRef]
- Sharma, V.; Jha, R.; Naresh, R. Optimal multi-reservoir network control by two phase neural network. Elec. Power Syst. Res. 2004, 68, 221–228. [Google Scholar] [CrossRef]
- Paish, O. Micro-hydropower: Status and prospects. Proc. Inst. Mech. Eng. Part A J. Power Energy 2005, 216, 31–40. [Google Scholar] [CrossRef]
- Pérez-Sánchez, M.; Sánchez-Romero, F.J.; Ramos, H.M.; López-Jiménez, P.A. Energy Recovery in Existing Water Networks: Towards Greater Sustainability. Water 2017, 2, 97. [Google Scholar] [CrossRef]
- George, C.B. Feasibility study of a hybrid wind/hydropower-system for low-cost electricity production. Appl. Energy 2002, 72, 599–608. [Google Scholar]
- Zhang, Y.K.; Jiang, Z.Q.; Ji, C.M.; Sun, P. Contrastive analysis of three parallel modes in multi-dimensional dynamic programming and its application in cascade reservoirs operation. J. Hydrol. 2015, 529, 22–34. [Google Scholar] [CrossRef]
- Lu, D.; Wang, B.D.; Wang, Y.D.; Zhou, H.C.; Liang, Q.H.; Peng, Y.; Roskilly, T. Optimal operation of cascade hydropower stations using hydrogen as storage medium. Appl. Energy 2015, 137, 56–63. [Google Scholar] [CrossRef]
- Consoli, S.; Matarazzo, B.; Pappalardo, N. Operating rules of an irrigation purposes reservoir using multi-objective optimization. Water Resour. Manag. 2008, 22, 551–564. [Google Scholar] [CrossRef]
- de Araújo, J.C.; Mamede, G.L.; de Lima, B.P. Hydrological Guidelines for Reservoir Operation to Enhance Water Governance: Application to the Brazilian Semiarid Region. Water 2018, 10, 1628. [Google Scholar] [CrossRef]
- Lund, J.R.; Guzman, J. Derived operating rules for reservoirs in series or in parallel. J. Water Resour. Plan. Manag. 1999, 125, 143–153. [Google Scholar] [CrossRef]
- Catalão, J.P.S.; Pousinho, H.M.I.; Contreras, J. Optimal hydro scheduling and offering strategies considering price uncertainty and risk management. Energy 2012, 37, 237–244. [Google Scholar] [CrossRef]
- Wu, C.L.; Chau, K.W.; Li, Y.S. Predicting monthly stream flow using data-driven models coupled with data-preprocessing techniques. Water Resour. Res. 2009, 45, 1–23. [Google Scholar] [CrossRef]
- Ma, C.; Lian, J.J.; Wang, J.N. Short-term optimal operation of Three-gorge and Gezhouba cascade hydropower stations in non-flood season with operation rules from data mining. Energy Convers. Manag. 2013, 65, 616–627. [Google Scholar] [CrossRef]
- Ji, C.M.; Zhou, T.; Huang, H.T. Operating Rules Derivation of Jinsha Reservoirs System with Parameter Calibrated Support Vector Regression. Water Resour. Manag. 2014, 28, 2435–2451. [Google Scholar] [CrossRef]
- Shao, L.; Wang, L.P.; Huang, H.T.; Yang, Z.J.; Yu, S. Optimization of the reservoir operation chart of hydropower station and its application-based on hybrid genetic algorithm and simulated annealing. Power Syst. Prot. Control 2010, 38, 40–43. [Google Scholar]
- Yu, S.; Ji, C.M.; Xie, W.; Liu, F. Instructional Mutation Ant Colony Algorithm in Application of Reservoir Operation Chart Optimization. In Proceedings of the Fourth International Symposium on Knowledge Acquisition and Modeling, Sanya, China, 8–9 October 2011; pp. 462–465. [Google Scholar]
- Cheng, C.T.; Yang, F.Y.; Wu, X.Y.; Su, H.Y. Link the simulation with dynamic programming successive approximations to the study on optimal operation chart of cascade reservoirs. J. Hydroelectr. Eng. 2010, 29, 71–77. [Google Scholar]
- Guo, Z.Z.; Wu, J.K.; Kong, F.N.; Zhu, Y.N. Long-term Optimization Scheduling Based on Maximal Storage Energy Exploitation of Cascaded Hydro-plant Reservoirs. Proc. CSEE 2010, 30, 20–25. [Google Scholar]
- Huang, J.W.; Hu, Y.; Li, H.S. Model of Joint Optimizing Operation for Cascade Reservoirs and Application. China Water Power Electrif. 2011, 12, 11–15. [Google Scholar]
- Baskar, S.; Subbaraj, P.; Rao, M.V.C. Hybrid real coded genetic algorithm solution to economic dispatch problem. Comput. Electr. Eng. 2003, 29, 407–419. [Google Scholar] [CrossRef]
- Momtahen, S.h.; Dariane, A.B. Direct search approaches using genetic algorithms for optimization of water reservoir operating policies. J. Water Resour. Plan. Manag. 2007, 133, 202–209. [Google Scholar] [CrossRef]
- Cai, X.; McKinney, D.C.; Lasdon, L.S. Solving nonlinear water management models using a combined genetic algorithm and linear programming approach. Adv. Water Resour. 2001, 24, 667–676. [Google Scholar] [CrossRef]
- Zhang, R.; Zhou, J.; Zhang, H.; Liao, X.; Wang, X. Optimal Operation of Large-Scale Cascaded Hydropower Systems in the Upper Reaches of the Yangtze River, China. J. Water Resour. Plan. Manag. 2014, 140, 480–495. [Google Scholar] [CrossRef]
- Cheng, C.T.; Shen, J.J.; Wu, X.Y. Short-Term Hydro scheduling with Discrepant Objectives Using Multi-Step Progressive Optimality Algorithm. J. Am. Water Resour. Assoc. 2012, 48, 464–479. [Google Scholar] [CrossRef]
- Lu, B.; Li, K.; Zhang, H.; Wang, W.; Gu, H. Study on the optimal hydropower generation of Zhelin reservoir. J. Hydro-Environ. Res. 2013, 7, 270–278. [Google Scholar] [CrossRef]
- Jiang, Z.; Ji, C.; Qin, H.; Feng, Z. Multi-stage progressive optimality algorithm and its application in energy storage operation chart optimization of cascade reservoirs. Energy 2018, 148, 309–323. [Google Scholar] [CrossRef]
- Jiang, Z.; Qin, H.; Ji, C.; Feng, Z.; Zhou, J. Two Dimension Reduction Methods for Multi-Dimensional Dynamic Programming and Its Application in Cascade Reservoirs Operation Optimization. Water 2017, 9, 634. [Google Scholar] [CrossRef]
- Vincenzo, M.; Gianfranco, R.; Francesco, A.T. Application of dynamic programming to the optimal management of a hybrid power plant with wind turbines, photovoltaic panels and compressed air energy storage. Appl. Energy 2012, 97, 849–859. [Google Scholar]
- Jiang, Z.; Qin, H.; Wu, W.; Qiao, Y. Studying Operation Rules of Cascade Reservoirs Based on Multi-Dimensional Dynamics Programming. Water 2017, 10, 20. [Google Scholar] [CrossRef]
- Zhao, T.; Zhao, J. Improved multiple-objective dynamic programming model for reservoir operation optimization. J. Hydroinform. 2014, 16, 1142–1157. [Google Scholar] [CrossRef]
- Sordo-Ward, A.; Gabriel-Martin, I.; Bianucci, P.; Garrote, L.A. Parametric Flood Control Method for Dams with Gate-Controlled Spillways. Water 2017, 9, 237. [Google Scholar] [CrossRef]
- Jiang, Z.; Wu, W.; Qin, H.; Zhou, J. Credibility theory based panoramic fuzzy risk analysis of hydropower station operation near the boundary. J. Hydrol. 2018, 565, 474–488. [Google Scholar] [CrossRef]
- Jiang, Z.; Li, R.; Li, A.; Ji, C. Runoff forecast uncertainty considered load adjustment model of cascade hydropower stations and its application. Energy 2018, 158, 693–708. [Google Scholar] [CrossRef]
- Kuriqi, A.; Ardiçlioǧlu, M. Investigation of hydraulic regime at middle part of the Loire River in context of floods and low flow events. Pollack Period. 2018, 13, 145–156. [Google Scholar] [CrossRef]
- Selenica, A.; Kuriqi, A.; Ardicioglu, M. Risk assessment from floodings in the rivers of Albania. In Proceedings of the International Balkans Conference on Challenges of Civil Engineering, Tirana, Albania, 19–21 May 2011. [Google Scholar]
- Ji, C.M.; Jiang, Z.Q.; Sun, P.; Zhang, Y.K.; Wang, L.P. Research of multi-dimensional dynamic programming based on multi-layer nested structure and its application in cascade reservoirs. J. Water Resour. Plan. Manag. 2015, 141, 1–13. [Google Scholar] [CrossRef]
- Jiang, Z.; Li, A.; Ji, C.; Qin, H.; Yu, S.; Li, Y. Research and application of key technologies in drawing energy storage operation chart by discriminant coefficient method. Energy 2016, 114, 774–786. [Google Scholar] [CrossRef]













| Algorithms | Is the Initial Solution Needed? | Is It Random? | Is There Any Requirement for Unsmooth and Non-Convex? | Is It Possible to Get the Global Optimal Solution? | Computing Time |
|---|---|---|---|---|---|
| GA, PSO | Initial population needed | Yes | No | Difficult because of randomness | Short |
| POA | An initial solution needed | No | Yes | Greatly influenced by initial solution | Short |
| DP | Do not need | No | No | Yes | Long |
| Items | Unit | Value | Items | Unit | Value |
|---|---|---|---|---|---|
| Normal level | m | 835 | Annual power generation | GWh | 496.0 |
| Dead level | m | 818 | Coefficient of head loss | 10−5 | 8.658 |
| Total volume | Gm3 | 0.308 | Biggest head loss | m | 5.590 |
| Regulation volume | Gm3 | 0.134 | Coefficient of output | None | 8.3 |
| Regulation performance | None | Season | Flood control level | m | 818 |
| Design assurance rate | % | 95 | Flood season | None | 6~10 |
| Guaranteed output | MW | 23.2 | -- | -- | -- |
| Item | Unit | Conventional Method | Proposed Method | Incremental | Growth |
|---|---|---|---|---|---|
| Assurance rate | -- | 93% | 94% | 1% | 1.08% |
| Annual power generation | GWh | 496.3 | 498.9 | 2.6 | 0.52% |
| Item | Unit | Conventional Method | Proposed Method | Incremental | Growth |
|---|---|---|---|---|---|
| Guaranteed output | MW | 22.4 | 23.0 | 0.6 | 2.68% |
| Annual power generation | GWh | 496.7 | 501.2 | 4.5 | 0.91% |
© 2018 by the authors. Licensee MDPI, Basel, Switzerland. This article is an open access article distributed under the terms and conditions of the Creative Commons Attribution (CC BY) license (http://creativecommons.org/licenses/by/4.0/).
Share and Cite
Jiang, Z.; Qiao, Y.; Chen, Y.; Ji, C. A New Reservoir Operation Chart Drawing Method Based on Dynamic Programming. Energies 2018, 11, 3355. https://doi.org/10.3390/en11123355
Jiang Z, Qiao Y, Chen Y, Ji C. A New Reservoir Operation Chart Drawing Method Based on Dynamic Programming. Energies. 2018; 11(12):3355. https://doi.org/10.3390/en11123355
Chicago/Turabian StyleJiang, Zhiqiang, Yaqi Qiao, Yuyun Chen, and Changming Ji. 2018. "A New Reservoir Operation Chart Drawing Method Based on Dynamic Programming" Energies 11, no. 12: 3355. https://doi.org/10.3390/en11123355
APA StyleJiang, Z., Qiao, Y., Chen, Y., & Ji, C. (2018). A New Reservoir Operation Chart Drawing Method Based on Dynamic Programming. Energies, 11(12), 3355. https://doi.org/10.3390/en11123355
