Next Article in Journal
Design of a High-Performance 16-Slot 8-Pole Electromagnetic Shock Absorber Using a Novel Permanent Magnet Structure
Previous Article in Journal
Feasible Concept of an Air-Driven Fan with a Tip Turbine for a High-Bypass Propulsion System
 
 
Font Type:
Arial Georgia Verdana
Font Size:
Aa Aa Aa
Line Spacing:
Column Width:
Background:
Article

A New Hybrid Technique for Minimizing Power Losses in a Distribution System by Optimal Sizing and Siting of Distributed Generators with Network Reconfiguration

by
Mirna Fouad Abd El-salam
1,
Eman Beshr
1,* and
Magdy B. Eteiba
2
1
Electrical and Control Engineering Department, Arab Academy for Science, Technology, and Maritime Transport, Sheraton Al Matar, P.O.2033 Elhorria, Cairo 11311, Egypt
2
The Faculty of Engineering, Fayoum University, Al Fayoum, Faiyum 63514, Egypt
*
Author to whom correspondence should be addressed.
Energies 2018, 11(12), 3351; https://doi.org/10.3390/en11123351
Submission received: 7 November 2018 / Revised: 24 November 2018 / Accepted: 26 November 2018 / Published: 30 November 2018
(This article belongs to the Section F: Electrical Engineering)

Abstract

Transformations are taking place within the distribution systems to cope with the congestions and reliability concerns. This paper presents a new technique to efficiently minimize power losses within the distribution system by optimally sizing and placing distributed generators (DGs) while considering network reconfiguration. The proposed technique is a hybridization of two metaheuristic-based algorithms: Grey Wolf Optimizer (GWO) and Particle Swarm Optimizer (PSO), which solve the network reconfiguration problem by optimally installing different DG types (conventional and renewable-based). Case studies carried out showed the proposed hybrid technique outperformed each algorithm operating individually regarding both voltage profile and reduction in system losses. Case studies are carried to measure and compare the performance of the proposed technique on three different works: IEEE 33-bus, IEEE 69-bus radial distribution system, and an actual 78-bus distribution system located at Cairo, Egypt. The integration of renewable energy with the distribution network, such as photovoltaic (PV) arrays, is recommended since Cairo enjoys an excellent actual record of irradiance according to the PV map of Egypt.

1. Introduction

Congestion of the distribution system is an issue that may be caused due to sudden increase in the load demand and an outage of transmission lines and generators. In order to solve this issue, several methods are used, such as distribution network reconfiguration (DNR) and optimal placement and sizing of distributed generators (DGs). Network reconfiguration is a method that deals with the uncertainty of loads by opening a few sectionalizing switches and closing a few tie switches. Optimal penetration of DGs has many advantages including improvement in the voltage profile, security, reliability, and minimization of transmission losses by installing DGs in proximity to the user. DGs are classified into two types: renewable energy resource (RES) DGs and non-RES DGs. On the one hand, some of the RES DGs are only capable of injecting active power such as photovoltaic cells and fuel cells (P-type) or injecting active and reactive power by adding smart inverters to them. Others are capable of injecting active power and consuming reactive power like induction generators of wind turbines (PQ-type). The main advantage of RES DGs is the minimization of the total cost, given that they are cheaper than conventional DGs, minimizing global warming and reducing system losses. On the other hand, some of the non-RES DGs are capable of injecting both active and reactive power such as combined combustion technology (PQ+-type), the internal combustion engine and combined cycle-based DGs. Non-RES is characterized by minimizing active and reactive losses whereas their main disadvantage is that they have a small effect on the total generation cost reduction and lead to an increase in global warming. Several studies use each of the DGs placements in distribution networks and network reconfiguration separately to both minimize real power loss and improve the voltage stability of the power system. However, very few ones propose the network reconfiguration to be used in parallel with the DG locating and sizing for the maximum reduction of system losses. This work is a completion of work published in [1].
Later research studies develop optimization techniques, which are classified into meta-heuristic methods, heuristic methods, hybrid methods and analytical methods to solve single or multiple objective functions.
The metaheuristic, heuristic, and hybrid methods are used to determine the optimal allocation and sizing of DGs only. Some of these methods are used to solve multi-objective function, such as Moth Flame Optimization (MFO) [2] and the GWO algorithm [3,4,5]. Others, such as the PSO algorithm [6,7], Artificial Bee Colony algorithm (ABC) [8,9], and Bat Algorithm (BA) [10] are used to minimize power loss. Optimal DG Placement (ODGP) and sizing are presented using four selected heuristic algorithms: Cuckoo Search Algorithm (CSA), Gravitational Search Algorithm (GSA), Genetic Algorithm (GA), and Particle Swarm Optimization (PSO) so as to minimize real power loss [11]. The Simulated Annealing (SA) algorithm and Forward-Backward Sweep (FW/BW) algorithm are used for determining the optimal placement of multiple distributed generations in the radial distribution system in order to solve multi-objective function [12].
The analytical methods presented in [13] are also used for DGs installment to reduce losses. It includes loss sensitivity analysis and voltage sensitivity analysis to find the optimal allocation and size for single DG. It considers 0.5 MVA incremental steps to a maximum 4 MVA at different power factors. Two different sensitivity analyses used for single DG placement [14]. The Efficient Analytical (EA) method is used for multiple DGs placement [15]. In order to combine the advantages and avoid the disadvantages of the latter methods, a hybridization between the metaheuristic method and the analytical approach has been implemented in [16] which uses the Loss Sensitivity Factor (LSF) and Back Tracking Search Optimization Algorithm (BSOA).
Other metaheuristic and heuristic methods are used for system reconfiguration only and they include Discrete Artificial Bee Colony (DABC) algorithm, which is used to maximize system load ability [17]; the Cuckoo Search Algorithm (CSA) which is used to minimize active power loss and maximize voltage magnitude [18]; the Bacterial Foraging Optimization Algorithm (BFOA), which is used to minimize real power loss [19]; and Fuzzy multi-objective used for real-power loss reduction [20]. Authors in [21] have used two algorithms namely Fuzzy Mutated Genetic Algorithm (FMGA) and Evolutionary Programming (EP) to reconfigure the Radial Distribution System (RDS) by minimizing the real and reactive power losses and improving the power quality at the same time. PSO and GA using graph theory are applied to find the radial configuration for two different distribution networks in order to minimize losses and improve voltage profile [22]. Improved Binary Particle Swarm Optimization is used to reconfigure system with capacitor placement for power loss reduction of distribution system [23]. Heuristic algorithm and optimal power flow (OPF) have been considerably enhanced to find out optimal system reconfiguration for minimizing total reconfiguration cost [24].
Some studies use different methods to solve the network reconfiguration problem in parallel with the DG locating and sizing. Reference [25] proposes Binary Particle Swarm Optimization (BPSO) for system reconfiguration, Loss Sensitivity Factor (LSF) for finding DG optimal location, and Harmony Search Algorithm (HSA) for DG sizing. Reference [26] presents Mixed-Integer Second-Order Cone Programming (SOCP) to determine network reconfiguration, DG locating, and DG sizing problems. Reference [27] maximizes system load ability by solving the above mentioned three problems based on the Discrete Artificial Bee Colony (DABC) algorithm. Reference [28] solved the three problems based on Genetic Algorithm (GA). Reference [29] solves network reconfiguration and DG sizing the based on Harmony Search Algorithm (HSA) and relies on sensitivity analysis to determine DG units allocation. Reference [30] suggests the solution of reconfiguration and DG sizing based on Fire Work Algorithm (FWA) and DGs allocation based on Voltage Stability Index (VSI). Reference [31] proposes a system reconfiguration problem of an unbalanced distribution network using Fuzzy Firefly algorithm, where the loss sensitivity factor is used to get the appropriate location of distribution generator where Bacterial Foraging optimization Algorithm (BFOA) is used to find the rating of the DGs. In [32] the authors developed a modified Teaching Learning Based Optimization technique (TLBO) to reconfigure the distribution network and find the optimal sizing and location of DGs in order to minimize the total system loss. In [33] the authors proposed a technique to solve the DG location and size problem, which they named Meta-Heuristic Algorithms (MHA) and proposed a Binary Particle Swarm Optimization algorithm (BPSO) for solving network reconfiguration, however it cannot be used to solve the DG sizing problem.
The authors in [34] used Selective Particle Swarm Optimization (SPSO) to solve the network reconfiguration problem and sensitivity analysis method to determine optimal size and location. In [35] the authors developed an analytical method which is Voltage Limitation Index (VLI) to solve network reconfiguration as well as DG sizing, and siting. In [36] the authors proposed the Modified Plant Growth Simulation Algorithm (MPGSA) to solve reconfiguration and DG sizing. Moreover Loss Sensitivity Factor (LSF) was used to find the optimal location of DG. In [37] and [38] the authors used PSO to solve reconfiguration and DG sizing while the locations of the DGs are fixed at the buses with the lowest voltage profile. Furthermore in [39], utilizing power demand and DG profile data are found using the Fuzzy C-Means (FCM) clustering algorithm. In addition, optimum system configurations are found using a GA to minimize annual energy losses.
Many researchers use metaheuristic or heuristic methods to determine the optimal allocation and sizing of DGs using the single optimization technique to solve both location and size of DG, however, it may not reach the optimal solution especially in large systems. Other researchers use sensitivity analysis to find constant placement for DG units to minimize the number of iterations but do not reach the optimal solution as well.
This paper proposes a new hybrid GWO-PSO technique to solve system reconfiguration, DGs sizing and DGs sitting. This hybridization eliminates the disadvantages and emphasizes the advantages of both techniques simultaneously and it proves it suitability for large distribution system to reach the optimal solution. In the present investigation, minimizing the number of iterations is not considered as the most important issue compared with the vital concern that the system would be able to withstand the increase of load demand requirements. This paper uses this hybridization to find not only the optimal sizing and siting of DGs but also the optimal reconfiguration of the system. Moreover, this paper injects active and reactive power into the system unlike most of the studies that inject active power only. To check the validity of the proposed technique some of the results will be compared to a reference that uses sensitivity analysis to identify DG allocation and use one of the optimization methods to find size of the DG.
The remainder of this paper is organized as follows: problem formulation is given in Section 2. The hybrid GWO-PSO algorithm is proposed in Section 3. The hybrid GWO-PSO optimizer implementation for system reconfiguration and DG allocation is proposed in Section 4. The numerical results are discussed in Section 5. Concluding remarks are presented in Section 6.

2. Problem Formulation

The problem involves minimizing power loss based on system reconfiguration, DGs sizing and sitting. Eight case studies will be illustrated to reach the maximum reduction of losses. Using real power loss as an objective function will not only reduce real power losses but will also reduce reactive power losses and improve the voltage profile of the system. This problem will be solved using the proposed hybrid GWO-PSO technique.

2.1. Objective Function

The total losses in the line section connecting buses i and i + 1 are derived in [40] as follows:
L o s s e s = | V i V i + 1 | 2 R i j X i ,
P L o s s ( i , i + 1 ) = R e a l | L o s s e s | ,
Q L o s s ( i , i + 1 ) = I m a g | L o s s e s | ,
where V i is voltage at bus i , R i , and X i are resistance and reactance of the line section between buses i and i + 1 respectively, and P L o s s ( i , i + 1 ) and Q L o s s ( i , i + 1 ) are real and reactive power loss from buses i to i + 1 .

2.2. Constraints

The problem inequality constraints are given as follows:
  • The voltage at each bus should be within specific limits:
    V m i n | V i | V m a x ,
    where V m a x and V m i n are maximum and minimum bus voltage, respectively.
  • Current at each line should be within specific limits:
    | I i , i + 1 | | I i , i + 1 , m a x | ,
    where Ii,i+1 is the current in the line section between buses i and i + 1, and Ii,i+1,max is the current’s maximum limit of the line between buses i and i + 1.
  • Total generated power at each bus should be less than the summation of total load and total losses:
    i = 1 n P D i i = 1 n ( P i + P L o s s ( i , i + 1 ) ) ,
    where P i is real power flowing out of bus i , and P D i is real power supplied by DG at bus i .
  • Size of DG units should be within specific limits:
    P D i , m i n P D i P D i , m a x ,
    where P D i , m a x and P D i , m i n are maximum and minimum power supplied by DG, respectively.
  • The following balance equations [41] must be applied at each bus:
    P i + 1 = P i P L o s s , i P L i + 1 = P i R i | V i | 2 { P i 2 + ( Q i + Y i | V i | 2 ) 2 } P L i + 1 ,
    Q i + 1 = Q i Q L o s s , i Q L i + 1 = Q i X i | V i | 2 { P i 2 + ( Q i + Y i 1 | V i | 2 ) 2 } Y i 1 | V i | 2 Y i 2 | V i + 1 | 2 Q L i + 1 ,
    | V i + 1 | 2 = | V i | 2 + R i 2 + X i 2 | V i | 2 ( P i 2 + Q i   2 ) 2 ( R i P i + X i Q i ) = | V i | 2 + R i 2 + X i 2 | V i | 2 ( P i 2 + ( Q i + Y i | V i | 2 ) 2 ) 2 ( R i P i + X i ( Q i + Y i | V i | 2 ) ) ,
    where Q i is the reactive power flowing out of bus i , Y i is shunt admittance at bus i , and P L i + 1 and Q L i + 1 are the real and reactive load power at bus i + 1 .

2.3. Power Loss Using System Reconfiguration

The network reconfiguration is used to reduce system losses and to handle the system during any emergencies such as supplying loads during faults. The solution to the reconfiguration problem is to divide the system into five loops formed by each tie switch. P T , L o s s is the summation of all real power losses after reconfiguration:
P T , L o s s = i = 1 n P L o s s ( i , i + 1 ) ,

2.4. Power Loss Using DG Installation

Distributed generators optimal allocation and sizing will postpone the system upgrade, and shave peak demand. The real power loss when a DG is installed at any location in the system is given by:
P D G , L o s s = R i V i 2 ( P i 2 + Q i 2 ) + R i V i 2 ( P D 2 + Q D 2 2 P i P D 2 Q i Q D ) ( D L ) ,
where Q i is the reactive power flowing out of bus i , P D , and Q D are the real and reactive power supplied by the DG, respectively, D is the distance from the source to DG bus location in km, and L is the total length of the feeder from source to bus.

3. The Hybrid GWO-PSO Optimizer

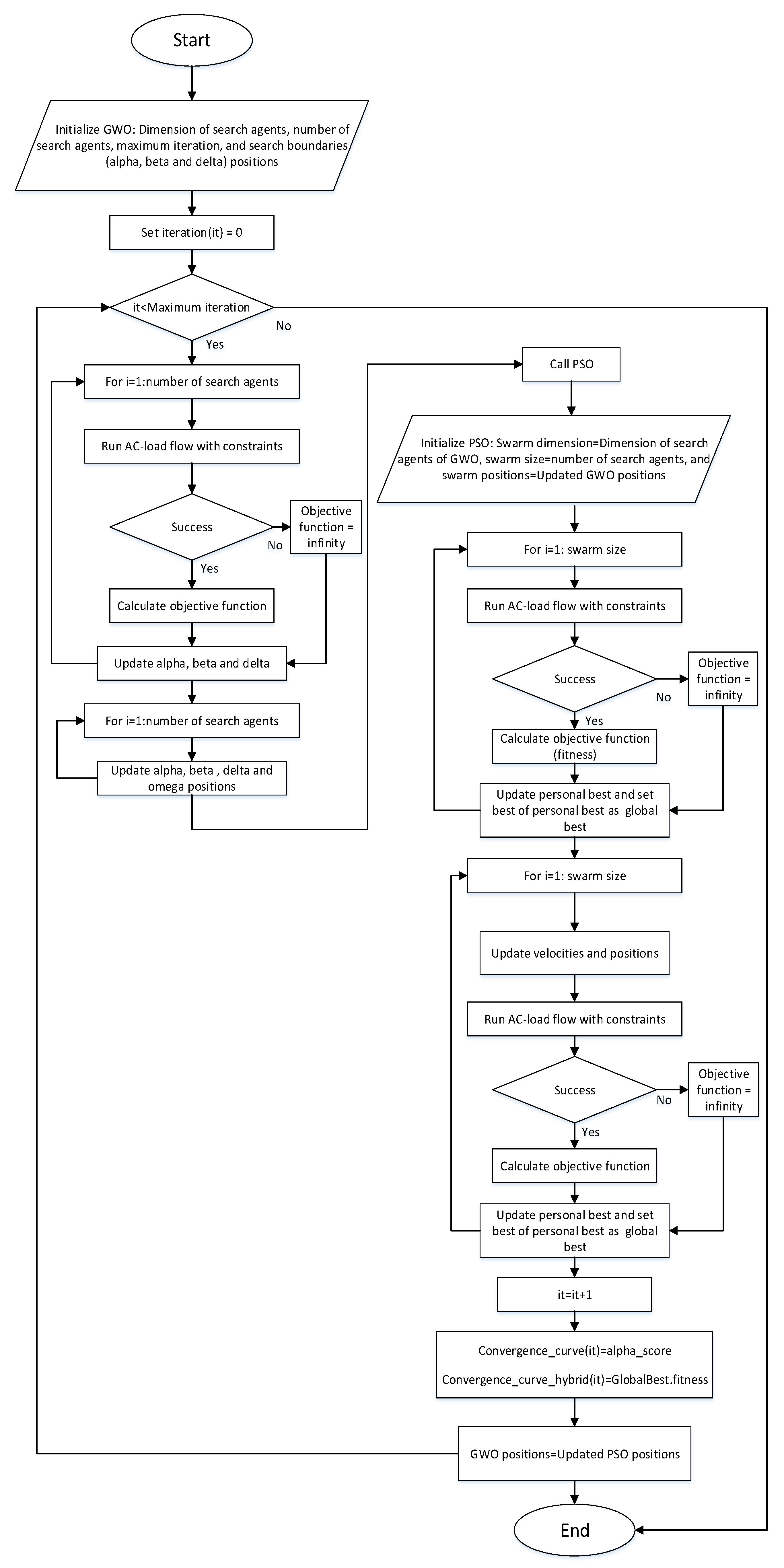
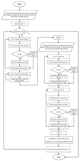
The system reconfiguration problem consists of discrete line numbers while the DG allocation problem consists of discrete bus numbers while the DG unit capacities problem is limited by system constraints. Instead of relying on sensitivity analysis to find the optimal allocation of DG units, a code will be formulated to search for an optimal reconfiguration, DG allocation, and capacity at the same time. Due to the nature of the nonlinear behavior of our problem, running GWO or PSO optimizers particularly in large systems, will not lead to the same results at each run and may not reach the optimal solution. Using the proposed hybridization technique eventually will solve this problem and the same optimal solution will be obtained at each run. Figure 1 shows a flow chart with the main steps of the hybrid GWO-PSO optimizer.

3.1. The Grey Wolf Optimizer (GWO)

The Grey Wolf Optimizer (GWO) is a meta-heuristic based optimization technique presented by Mirjalili and Lewis in 2014 [42]. The grey wolves prefer to follow a social strict dominant hierarchy level, which decreases from α to ω as shown in Figure 2. Alphas (α) are the leaders (males or females). Alphas (α) and betas (β) are at the first and second highest levels of the hierarchy. Delta (δ) wolves have to follow to alphas and betas. The lowest level gray wolf is omega (ω). The mathematical formulation steps are (i) social hierarchy of GWO, (ii) encircling prey, and (iii) hunting prey.
1. Social Hierarchy of GWO
α and β are considered the first and second best solutions, respectively, whereas δ is considered to be the third best solution and ω wolves are considered to be the remaining of the solutions.
2. Encircling Prey
First, the grey wolves encircle the prey. In [42] the encircling procedure is given as follows:
D = | C . X p ( t ) X ( t ) | ,
X ( t + 1 ) = X p ( t ) A . D ,
where t is the iteration number, A and C are coefficient vectors, X p indicates the position vector of the prey, and X is the position vector of the grey wolf.
A and C vectors are calculated as follows:
A = 2 a . r 1 a ,
C = 2 . r 2 ,
3. Hunting
Following the prey encircling process, the hunting process is simulated mathematically by considering that α, β, and δ have better information about the prey’s position. The prey is supposed to be the objective function. α, β, and δ are the three best solutions so far so as to reach the optimal solution of the objective function. The ω wolves solutions will update their location according to the α, β, and δ locations. The hunting procedure is given in [42] as follows:
D α = | C 1 . X α X | , D β = | C 2 . X β X | , D δ = | C 3 . X δ X | ,
X 1 = X α A 1 . ( D α ) , X 2 = X β A 2 . ( D β ) , X 3 = X δ A 3 . ( D δ ) ,
X ( t + 1 ) = X 1 + X 2 + X 3 3 ,

3.2. The Particle Swarm Optimizer (PSO)

The Particle Swarm Optimizer (PSO) is a meta-heuristic-based optimization technique presented by James Kennedy and Russell Eberhart in 1995 [43]. The fundamental idea of PSO is that a group of particles is moving in the search space looking for the food or best solution mathematically. Each particle has a position and velocity vector. Figure 3 shows how the particles update their movements depending on their experiences, and personal and global best particles. The updating procedure of the particle position is given in [43] as follows:
V i ( k + 1 ) = W . V i ( k ) + s 1 r 1 . ( P i ( k ) Y i ( k ) ) + s 2 r 2 . ( G ( k ) Y i ( k ) ) ,
Y i ( k + 1 ) = Y i ( k ) + V i ( k + 1 ) ,
where t is the iteration number, s 1 and s 2 are the weighting factors, r 1 and r 2 are random numbers between 0 and 1, W indicates the weighting function, V i ( k ) is particle i velocity at iteration k , V i ( k + 1 ) indicates the updated velocity of particle i , Y i ( k ) is particle i position at iteration k , Y i ( k + 1 ) indicates the updated position of particle i , P i ( k ) is the personal best particle i , and G ( k ) is the global best particle.

4. The Hybrid GWO-PSO Optimizer Implementation for System Reconfiguration and DG Allocation

System reconfiguration and DG units’ allocation in appropriate places reduce system losses, improve the system voltage profile, and reduce distribution lines overloading. The problem control variables are the system reconfiguration, DGs allocation, and DGs capacities, which control the fitness function. The complexity of solving those three variables in parallel lies in the fact that they have been solved them separately using several optimization techniques or using sensitivity analysis with optimization techniques. In the present study, these three problems are dealt with simultaneously by using the hybrid GWO-PSO technique.
The Hybrid GWO-PSO technique can be explained in the following steps:
Step 1: Set number of iterations.
Step 2: The Set an initial random population of search agents.
Step 3: Run GWO optimizer.
Step 4: pass the minimized searching space points to PSO optimizer as starting points.
Step 5: Run PSO optimizer.
Step 6: Pass these updated new searching space points back to GWO optimizer.
Step 7: Update the iteration counter.
Step 8: If the stopping criteria are satisfied go to step 9, else go to step 3.
Step 9: Stop. The global best particle is the optimal solution of the Hybrid GWO-PSO optimizer.
Simple numerical example for the hybrid GWO-PSO: (Scenario 8 for the 33–bus test system)
Step 1: Set number of iterations = 1.
Step 2: Set an initial random population of search agents = 50.
Step 3: Run GWO optimizer:
Best solution of GWO at the first iteration: (alpha wolf)
Real Power loss (objective function): 48.70 (kw)
Reconfigured lines: (27 4 21 14 17)
DGs locations: (9 23 29)
DGs sizes (MW):  (0.6889 1.5610 1.3506)
DGs sizes (MVar): (0.01343 1.2043 0.7735)
Step 4: pass the minimized searching space points to PSO optimizer as starting points.
Step 5: Run the PSO optimizer.
Best solution of PSO at the first iteration: (Global Best)
Real Power loss (objective function): 31.025 (kw)
Reconfigured lines: (27 3 10 12 15)
DGs locations: (7 30 22)
DGs sizes (MW):  (0.8558 1.5132 0.35148)
DGs sizes (MVar): (0.3217 1.8330 0.9405)
Step 6: Stop. The global best particle is the optimal solution of the hybrid GWO-PSO optimizer.
The program will update the number of iterations, and proceed as indicated in the above section until it reaches the optimal solution.
The optimization parameters of GWO, PSO, and GWO-PSO are listed below:
-
The GWO parameters are a, r 1 , r 2 , A, and C. r 1 and r 2 are random numbers between zero and one. The parameter “a” is decreased linearly from 2 to zero. The A and C parameters of the GWO are calculated using Equations (15) and (16).
-
The PSO parameters are inertia weight (w) is set to be one, inertia weight damping ratio ( W d ,) is set to be 0.99, s 1 , and s 2 are set to 1.5 and 2, respectively.
-
The GWO-PSO hybridization operates using both GWO and PSO sequentially within each iteration using the above mentioned parameters of each technique. As for the rest of techniques: FWA, HAS, GA, and RGA their parameters were not used in the model, results published in [30] were used for comparison purposes.
Eight scenarios are considered to demonstrate the performance of the proposed technique with two different DG types:
  • Scenario 1: Base case which is basically a power flow solution of the problem.
  • Scenario 2: System reconfiguration.
  • Scenario 3: P-type (solar PV) DGs installations before reconfiguration.
  • Scenario 4: P type (solar PV) DGs installations after reconfiguration.
  • Scenario 5: P-type (solar PV) DGs installations while reconfiguration.
  • Scenario 6: PQ+-type (conventional combustion turbine) DGs installations before reconfiguration.
  • Scenario 7: PQ+-type (conventional combustion turbine) DGs installations after reconfiguration.
  • Scenario 8: PQ+-type (conventional combustion turbine) DGs installations while reconfiguration.
The solution vector V for the hybrid GWO-PSO technique to solve scenarios 2 to 8 is given below:
V = { OS 1 OS 2 OS 3 OS 4 OS 5 reconfiguration } ,
V = { L 1 L 2 L 3 DGs   locations S 1 S 2 S 3 DGs   sizies   of   p + } ,
V = { OS 1 OS 2 OS 3 OS 4 OS 5 reconfiguration L 1 L 2 L 3 DGs   locations S 1 S 2 S 3 DGs   sizies   of   p + } ,
V = { L 1 L 2 L 3 DGs   locations S 1 S 2 S 3 DGs   sizies   of   p + S 4 S 5 S 6 DGs   sizies   of   Q + } ,
V = { OS 1 OS 2 OS 3 OS 4 OS 5 reconfiguration L 1 L 2 L 3 DGs   locations S 1 S 2 S 3 DGs   sizies   of   p + S 4 S 5 S 6 DGs   sizies   of   Q + } ,
where OS 1 , OS 2 , OS 3 , OS 4 , and OS 5 are five opened switches corresponding to 69, 70, 71, 72, and 73 tie switches. L 1 , L 2 , and L 3 are locations of DG units. S 1 , S 2 , and S 3 are sizes of DG units in MW. S 4 , S 5 , and S 6 are sizes of DG units in MVar.
Equation (22) is used to find the solution vector of scenario 2 similarly; Equation (23) is used to find the solution vector of scenarios 3 and 4. Equation (24) is used to find the solution vector of scenario 5; Equation (25) is used to find the solution vector of scenarios 6 and 7. Finally, Equation (26) is used to find the solution vector of scenario 8.
All the parameters of the hybrid PSO-GWO remain the same during all scenarios, what differs is the vector ‘V’ and it is modified according to the scenarios. The vector ‘V’ is used within each scenario as presented from Equations (22)–(26). Equation (22) vector ‘V’ is used for system reconfiguration by selecting the best reconfigured switches to be opened in order to find the optimal solution. Equation (23) is used to solve scenarios 3 and 4, finding the optimal allocation and size for the three DG units before and after reconfiguration. Equation (24) is used to solve vector ‘V’ for scenario 5 to obtain the system reconfiguration and to find the optimal allocation and sizing of three DG units (case of DGs inject active power only). Equation (25) is used to solve scenarios 6 and 7 to find the optimal allocation and size for three DG units which inject active and reactive power. Finally, equation 26 is used for solving scenario 8 by merging all the above mentioned scenarios. The solution is to find 14 optimal points at the search space classified as five points for system reconfiguration, three points for DG locations, and six points for DG size (three points to find active power and another three for reactive power size).

5. Result and Discussions

In order to examine the validity of the proposed method in solving DG units’ installation and network reconfiguration using the hybrid GWO-PSO, it is tested on two IEEE standard radial distribution systems (33-bus, 69-bus) and a 78-bus real distribution system in 6th October City, Egypt. The results are compared with those of GWO, PSO, and [30]. It is proved that there is no improvement in loss reduction percentage when DG locations are more than three units in Table 1. The number of DGs in each bus is limited to one. Most of the previous studies focused on the injection of active power only. In this paper, the effect of active and reactive power injection of DG units is studied.
All scenarios are programmed in MATLAB, and simulations are carried on a personal computer with Core i7 processor, 2.8 GHz, 16 GB RAM.
For all test systems, the minimum and maximum voltage constraints are set at 0.9 p.u. and 1.1 p.u. respectively, and the substation voltage is 1 p.u. Voltage decreases from the source to the end nodes. The voltage profile is improved by adding DG units to the bus to cover part of the load, sequentially, reducing flowing current and line losses.

5.1. IEEE 33-Bus Test System

This system base configuration has 1–32 sectionalized switches normally closed and switches from 33–37 tie switches are normally opened. There are five loops formed by the five tie switches of the system. Tie switches are closed during an emergency case, such as faults, to cover unsupplied loads or to reduce system losses. The total real and reactive power loads are 3.715 MW and 2.3 MVAR respectively. The system base capacity is 100 MVA and base voltage is 12.66 KV. The limits of real and reactive power injected by DGs are 0 to 2 MW and 0 to 2 MVAR, respectively. The comparison between the results using the hybrid GWO-PSO and the individual use of GWO and PSO all scenarios are simulated with GWO and PSO results are provided in Table 2 and Table 3. The population size is 50 in all techniques and scenarios. It can be observed from the below tables that the proposed new hybrid technique yields the lowest iteration numbers in all of the scenarios. The optimal candidate location using two DG types for scenario 3 to 8 are highlighted in Table 2 and Table 3. It can also be observed from Table 2 and Table 3 that the base case power loss is 202.67 kW, which is reduced to 8.9162 using scenario 8 with percentage reduction of 95.60%. In Figure 4, Scenario 7 shows that power loss for the PQ+ type DG installation after reconfiguration is not less than DG installation before reconfiguration. Power loss reduction for scenario 8 is higher than any other scenario. From Figure 5, base case reactive loss is 135.141 kVar, which is reduced to 102.305, 49.3921, 44.2868, 38.7201, 9.6926, 14.8282, and 7.4668 for scenarios 2, 3, 4, 5, 6, 7, and 8, respectively using the proposed hybrid technique. It is clearly observed that scenario 7 the injection of active and reactive power after system reconfiguration increases the reactive power losses. Voltage profile curves for all scenarios are shown in Figure 6. It is clearly indicated that the system voltage profile for scenario 8 is the best. The minimum voltage magnitude of the network is 0.91309 (p.u.), which is improved to 0.93782, 0.96867, 0.97406, 0.97344, 0.99206, 0.98051, and 0.99165 using scenarios 2, 3, 4, 5, 6, 7, and 8, respectively. In order to show the performance of the proposed hybrid GWO-PSO, some of the results are compared to different techniques for only for scenarios as the last three scenarios are not illustrated in the compared reference in Table 4. Table 4 shows that the proposed hybrid technique has a greater power loss percentage reduction than FWA for scenario 2, 3, 4, and 5. Comparing the results of percentage reduction in power loss between the proposed hybrid GWO-PSO and FWA, it is observed that the GWO-PSO results are 31.14%, 64.74%, 70.95%, and 74.89%, however, the FWA are [30] is 30.93%, 56.24%, 58.59%, and 66.89% for scenarios 2, 3, 4, and 5. It is observed that the performance of the proposed technique is better than FWA, HSA, GA, and Refined Genetic Algorithm (RGA) in terms of power loss minimization. The authors [30] use sensitivity analysis to identify DG allocation and use one of the optimization methods to find size of the DG. Figure 7 shows the conversion characteristics of GWO, PSO, and hybrid GWO-PSO for scenario 8. PSO reaches a reasonable solution but not the optimal. GWO and hybrid technique reach the optimal solution. It can be observed that the proposed hybrid technique provides the best improvement for both the optimal solution and convergence speed.

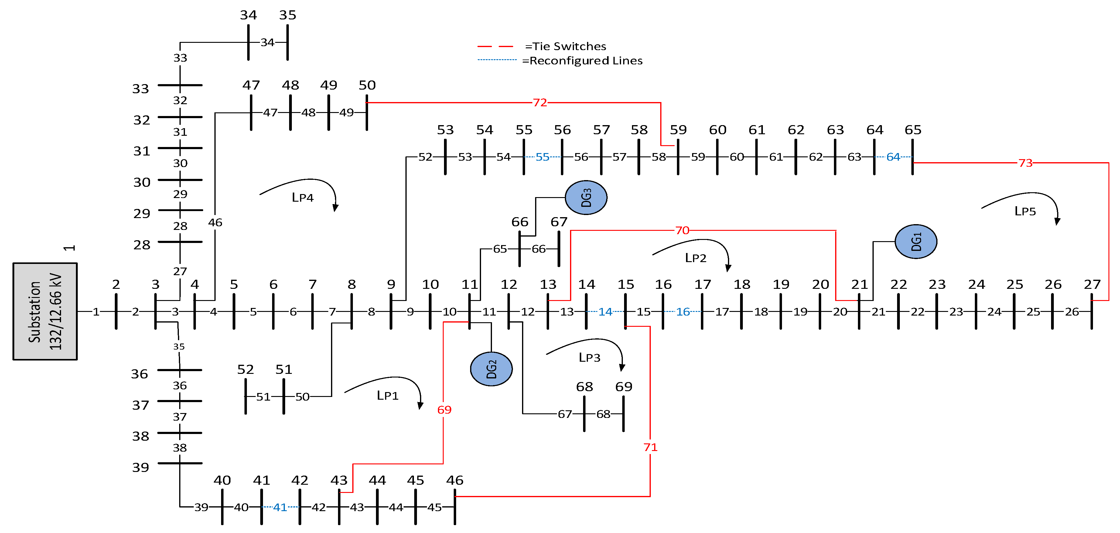
5.2. IEEE 69-Bus Test System

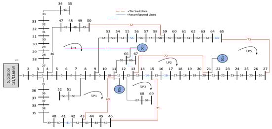
The system base configuration is having 1–68 sectionalize switches normally closed and 69–73 tie switches are normally opened. The total real and reactive power loads are 3.8 MW and 2.69 MVAR, respectively. The system base capacity is 100 MVA and base voltage is 12.66 KV. The limits of real and reactive power injected by DGs are same as test system A. Figure 8 shows the single line diagram for scenario 8. In order to compare the performance of hybrid GWO-PSO, all scenarios are simulated with GWO and PSO results are provided in Table 5 and Table 6. The population size using all the techniques is 50, 50, 50, 100, 60, 60, and 100 in scenarios 2 to 8, respectively. The proposed hybrid technique shows the least iteration numbers for all of the scenarios, similar to the IEEE 33-bus system. From Table 5 and Table 6, base case power loss is 224.9295 kW, which is reduced to 3.7132 using scenarios 8 with percentage reduction 98.34% by integration of DG with PQ+ and system reconfiguration simultaneously. From Figure 9, Scenario 7 shows that power loss for PQ+ type DG installation after reconfiguration is not less than the DG installation before reconfiguration and the best improvement in power loss reduction is for scenario 8. From Figure 10, base case reactive loss is 102.1456 kVar, which is reduced to 92.0237, 34.9527, 34.1729, 34.2659, 7.2140, 6.8968, and 5.6053 using scenarios 2 to 8, respectively. Voltage profile curves for all scenarios are shown in Figure 11. It is indicated that system voltage profile for scenario 8 is the best same as the 33-bus test system. The minimum voltage magnitude of the network is 0.90919 (p.u.), which is improved to 0.94947, 0.97898, 0.98134, 0.98133, 0.99426, 0.99369, and 0.99486 for scenarios 2 to 8, respectively, using the proposed hybrid technique. Some of the results are compared to results from previous analysis using different techniques for only four scenarios as in Table 7. Table 7 shows that the percentage power loss reduction for proposed hybrid technique at 69-bus is lower than the FWA technique. Figure 12 shows the conversion characteristics of GWO, PSO, and hybrid GWO-PSO for scenario 8. It can be observed from Figure 12 that the GWO and PSO reach a reasonable solution but not the optimal. Moreover, PSO is faster than GWO. Also, the proposed hybrid technique provides the best improvement for both optimal solution and convergence speed.

5.3. The 78-Bus Real Test System

This system test data is a real recorded data from the distribution system of Cairo and it is given in Table A1. The system base configuration consists of having 1–78 sectionalized switches normally closed, whereas five switches are normally opened. The total real and reactive power loads are 48.25 MW and 20.99 MVAR, respectively. The system base capacity is 1.5 MVA and base voltage is 22 KV. The limits of real and reactive power injected by DGs are 0 to 20 MW and 0 to 10 MVAR, respectively. Table 8 and Table 9 illustrate the comparison in the same way as test systems A and B. As shown in Table 8 and Table 9, base case power loss is 421.7192 kW, which is reduced to 48.6045 using scenario 8, i.e., a percentage power loss reduction of 88.47%. The base case reactive loss is 572.3431 KVar which is reduced to 65.9645 Kvar. System losses are very small compared to the load capacity due to the fact that the loads are industrial and are located directly after the substation. Figure 13 shows that power loss reduction for scenario 8 is higher than any other scenario as it performs the system reconfiguration, sizing, and siting of DGs in parallel. Figure 14 shows the reactive power loss from different scenarios using the three optimization techniques. Comparing the results from the hybrid technique it can been clearly seen that the reactive power loss is reduced to 284.1545, 192.6667, 146.0921, 120.7269, 121.1049, 120.1029, and 65.9645 for scenarios 2 to 8, respectively, using the proposed hybrid technique. Voltage profile curves for all scenarios are shown in Figure 15. Similar to test systems A and B, the voltage profile for scenario 8 is the best. The minimum voltage magnitude of the network is 0.97046 (p.u.), which is improved to 0.99139, 0.98552, 0.99161, 0.99231, 0.99161, 0.99161, and 0.99598 using scenarios 2, 3, 4, 5, 6, 7, and 8, respectively. The population size using all techniques is 50, 60, 60, 100, 60, 60, and 100 in scenarios 2 to 8, respectively. Tables show that the proposed hybrid technique takes the least number of iterations for the most of the scenarios, similar to the two IEEE test systems. Figure 16 shows the conversion characteristics of GWO, PSO, and hybrid GWO-PSO for scenario 8 where GWO and PSO did not reach the optimal solution. PSO is faster than GWO. However, GWO is with a better solution than PSO. Furthermore, the proposed technique shows the best results compared to the results obtained from the IEEE test systems.
This work presents system reconfiguration and DGs allocation and sizing for 33-bus and 69-bus IEEE systems and a 78-real distribution system located in Cairo, Egypt. The presented study proposes a new hybrid GWO-PSO technique. The validity of the technique is held by comparing the performance of the proposed new hybrid GWO-PSO technique to GWO and PSO individually for the same objective function of minimization of power losses. This combination of the two metaheuristic techniques leads to the elimination of the disadvantages of both techniques, the minimization of the number of iterations and helps reach the optimal solution at every simulation. This paper also compares the proposed technique to the results obtained from previous work in terms of power loss minimization.
In the IEEE 33-bus system, active power loss decreases from 202.67 to 8.1962 kW, reactive power loss decreases from 135.141 to 7.4668 kVar and the minimum voltage magnitude improved from 0.91309 to 0.99165 (p.u.) relative to the scheme without considering system reconfiguration and DG placement.
In the IEEE 69-bus system, active power loss decreases from 224.9295 to 3.7132 kW, reactive power loss decreases from 102.1456 to 5.6053 kVar, and the minimum voltage magnitude improved from 0.90919 to 0.99486 (p.u.).
In the 78-bus real system, active power loss decreases from 421.7192 to 48.6045 kW, reactive power loss decreases from 572.3431 to 65.9645 kVar and the minimum voltage magnitude increased from 0.97046 to 0.99598 (p.u.).
From the later results, it is observed that using power loss as an objective function improves all the other elements of the network. Moreover, the combination of network reconfiguration and optimal placement of DG units has the best improvement compared to solving each one of them separately. The results show that the performance of the proposed hybrid GWO-PSO technique is better than the other techniques in terms of number of iteration, conversion speed, and power loss minimization.

6. Conclusions

This paper presents a new hybrid GWO-PSO technique used to optimally allocate and size DGs in order to reduce power losses. It considers large search spaces system reconfiguration and DG allocation and sizing for 33-bus and 69-bus IEEE systems and a 78-bus real distribution system located at Cairo, Egypt. The validity of the technique is held by comparing the performance of the proposed new hybrid GWO-PSO technique to GWO and PSO individually. This combination of the two metaheuristic techniques leads to the elimination of the disadvantages of each technique when applied individually, reduces the number of iterations, and ensures that the optimal solution is reached during every simulation.
To check the validity of the proposed technique, results were compared to a reference that uses sensitivity analysis to identify DG allocation and optimization methods to find size of the DG. This comparison showed that the performance of the proposed technique outperformed FWA, HSA, GA, and Refined Genetic Algorithm (RGA) in terms of power loss minimization.
Hybrid PSO-GWO; although PSO is a very fast optimization technique, it may sometimes do not reach the optimal solution in large search spaces. Consequently, this does not allow GWO to reach the optimal solution. Thus, it is observed that initializing the hybridization by GWO leads to better results than by PSO as GWO is more accurate than PSO in large searching spaces.
Furthermore, the case studies also showed that the proposed technique is faster and requires a smaller number of iterations that applying PSO or GWO individually. On one hand, although PSO reaches a reasonable solution faster than the GWO technique, it is not reliable as it may not reach the optimum in all cases. On the other hand, the GWO technique reaches a more accurate solution than PSO in all cases despite the system size. Therefore, due to the nature of the nonlinear behavior of the problem and the size of the systems used, running GWO or PSO optimization particularly will not lead to the same results at each run and may not reach the optimal solution. Thus, the results may be averaged to increase the accuracy.

Author Contributions

All authors were responsible for conceptualizing the framework, writing and editing, and reviewing the paper.

Funding

This research received no external funding.

Conflicts of Interest

The authors declare there are no conflict of interest.

Appendix A

Table A1. Test data for a 78-bus system.
Table A1. Test data for a 78-bus system.
Switch No.From bus iTo bus i + 1Ri, i + 1Xi, i + 1P(KW)Q(kVar)
1120.1781250.241746685.8921298.3631
2230.0168750.022902685.8921298.3631
3340.05250.071251717.069311.925
4450.01250.016965748.2459325.487
5560.01250.016965174.590775.94696
6670.008750.011875286.8276124.77
7780.020.027143748.2459325.487
8890.030.040715244.427106.3257
99100.061250.083127255.6507111.2081
1010110.043750.0593761153.546501.7924
1111120.0156250.021206236.9446103.0709
1212130.0556250.075492265.0038115.2766
1313140.01750.02375717.069311.925
1414150.020.027143685.8921298.3631
153160.0081250.011027717.069311.925
1616170.03750.050894685.8921298.3631
1717180.0250.033929436.4768189.8674
181190.131250.178128286.8276124.77
1919200.01250.016965729.5398317.3498
2020210.033750.045804717.069311.925
2121220.003750.005089271.2392117.989
2222230.066250.089912654.7152284.8011
2323240.068750.093305685.8921298.3631
2424250.05250.071251717.069311.925
2525260.01250.016965748.2459325.487
2626270.09750.132324729.5398317.3498
2727280.053750.072948735.7752320.0622
2828290.006250.008482654.7152284.8011
2929300.106250.144199249.4153108.4957
3030310.0250.033929467.6537203.4294
3131520.018750.0254471153.546501.7924
3232150.020.027143149.649265.0974
3332160.0550.074644202.649988.15273
3424320.0150.020358277.4745120.7014
351330.13750.186611685.8921298.3631
3633340.031250.042412779.4229339.0489
3734350.040.054287286.8276124.77
3835360.063750.086519685.8921298.3631
3936370.00250.003393748.2459325.487
4037380.03750.050894717.069311.925
4138390.008750.011875717.069311.925
4239400.08750.118752723.3044314.6374
4340410.021250.02884654.7152284.8011
4441420.0050.006786748.2459325.487
4542430.053750.072948717.069311.925
4643250.03750.050894748.2459325.487
471440.0196250.026634748.2459325.487
4844450.02250.030536685.8921298.3631
4945460.12250.166253748.2459325.487
5046470.0150.020358685.8921298.3631
5147480.091250.123842174.590775.94696
5248490.013750.018661717.069311.925
5349500.06250.084823717.069311.925
5450510.03750.050894174.590775.94696
5551520.0250.033929717.069311.925
561530.036250.049197221.356196.2899
5753540.043750.059376729.5398317.3498
581550.050.067858717.069311.925
5955560.0250.033929236.9446103.0709
6056570.016250.02205426.8121511.66328
6157580.081250.11027748.2459325.487
6258590.006250.008482685.8921298.3631
6359600.011250.0152681122.369488.2305
6460610.048750.0661621122.369488.2305
6561620.0050.006786374.123162.7435
6662630.0150.020358685.8921298.3631
6763640.093750.1272351122.369488.2305
6864650.068750.093305685.8921298.3631
6965660.0250.0339291091.192474.6685
7066670.0156250.021206748.2459325.487
7167680.0531250.0721143.413862.38501
7268690.03750.0508941122.369488.2305
7369700.0393750.053438685.8921298.3631
7461540.053750.0729481091.192474.6685
751710.156250.212058717.069311.925
7671720.126250.171342685.8921298.3631
7772730.0150.0203581028.838447.5446
7873740.068750.093305
7974750.018750.025447
8075760.06250.084823
8176770.15250.206968
8277780.020.027143

References

  1. Haggar, M.F.A.; Beshr, E.; Eteiba, M.B. Minimizing Power Loss in Distribution System by Optimal Sizing and Sitting of Distributed Generators with Network Reconfiguration Using Grey Wolf and Particle Swarm Optimizers. In Proceedings of the 2018 IEEE International Conference on Environment and Electrical Engineering and 2018 IEEE Industrial and Commercial Power Systems Europe (EEEIC/I CPS Europe), Palermo, Italy, 12–15 June 2018; pp. 1–6. [Google Scholar]
  2. Hussien, S.A.; Mahmoud, H. Optimal Placement and Sizing of DGs in Distribution System for Improving Voltage Profile and Reducing the Power Loss using Moth Flame Optimization Technique. Int. J. Sci. Res. Eng. Technol. 2017, 6, 161–167. [Google Scholar]
  3. Sanjay, R.; Jayabarathi, T.; Raghunathan, T.; Ramesh, V.; Mithulananthan, N. Optimal allocation of distributed generation using hybrid grey Wolf optimizer. IEEE Access 2017, 5, 14807–14818. [Google Scholar] [CrossRef]
  4. Sultana, U.; Khairuddin, A.B.; Mokhtar, A.S.; Zareen, N.; Sultana, B. Grey wolf optimizer based placement and sizing of multiple distributed generation in the distribution system. Energy 2016, 111, 525–536. [Google Scholar] [CrossRef]
  5. Sobieh, A.R.; Mandour, M.; Saied, E.M.; Salama, M.M. Optimal Number Size and Location of Distributed Generation Units in Radial Distribution Systems Using Grey Wolf Optimizer. Int. Electr. Eng. J. 2017, 7, 2367–2376. [Google Scholar]
  6. Ras Guerriche, K.; Bouktir, T. Optimal Allocation and Sizing of Distributed Generation with Particle Swarm Optimization Algorithm for Loss Reduction. Sci. Technol. 2015, 6, 59–69. [Google Scholar]
  7. Bhumkittipich, K.; Phuangpornpitak, W. Optimal Placement and Sizing of Distributed Generation for Power Loss Reduction Using Particle Swarm Optimization. Energy Procedia 2013, 34, 307–317. [Google Scholar] [CrossRef]
  8. Dixit, M.; Kundu, P.; Jariwala, H.R. Optimal placement and sizing of DG in Distribution system using Artificial Bee Colony Algorithm. In Proceedings of the 2016 IEEE 6th International Conference on Power Systems ICPS, New Delhi, India, 4–6 March 2016; pp. 1–6. [Google Scholar] [CrossRef]
  9. Seker, A.A.; Hocaoglu, M.H. Artificial Bee Colony algorithm for optimal placement and sizing of distributed generation. In Proceedings of the 2013 8th International Conference on Electrical and Electronics Engineering (ELECO), Bursa, Turkey, 28–30 November 2013; pp. 127–131. [Google Scholar] [CrossRef]
  10. Remha, S.; Chettih, S.; Arif, S. Optimal placement of different DG units type in distribution networks based on voltage stability maximization and minimization of power losses. In Proceedings of the 2016 8th International Conference on Modelling, Identification and Control (ICMIC), Algiers, Algeria, 15–17 November 2016; pp. 867–873. [Google Scholar] [CrossRef]
  11. Uniyal, A.; Kumar, A. Comparison of optimal DG placement using CSA, GSA, PSO and GA for minimum real power loss in radial distribution system. In Proceedings of the 2016 IEEE 6th International Conference on Power Systems (ICPS), New Delhi, India, 4–6 March 2016; pp. 1–6. [Google Scholar] [CrossRef]
  12. Dharageshwari, K.; Nayanatara, C. Multiobjective optimal placement of multiple distributed generations in IEEE 33 bus radial system using simulated annealing. In Proceedings of the IEEE International Conference on Circuits, Power and Computing Technologies (ICCPCT 2015), Nagercoil, India, 19–20 March 2015. [Google Scholar] [CrossRef]
  13. Singh, N.; Ghosh, S.; Murari, K. Optimal Sizing and Placement of DG in a Radial Distribution Network using Sensitivity based methods. Int. Electr. Eng. J. 2015, 6, 1727–1734. [Google Scholar]
  14. Mahmoud, K.B.; Yorino, N.; Ahmed, A. Optimal Distributed Generation Allocation in Distribution Systems for Loss Minimization. IEEE Trans. Power Syst. 2016, 31, 960–969. [Google Scholar] [CrossRef]
  15. El-Fergany, A. Optimal allocation of multi-type distributed generators using backtracking search optimization algorithm. Int. J. Electr. Power Energy Syst. 2015, 64, 1197–1205. [Google Scholar] [CrossRef]
  16. Moradi, M.H.; Abedini, M. A combination of genetic algorithm and particle swarm optimization for optimal DG location and sizing in distribution systems. Int. J. Electr. Power Energy Syst. 2012, 34, 66–74. [Google Scholar] [CrossRef]
  17. Aman, M.M.; Jasmon, G.B.; Bakar, A.H.A.; Mokhlis, H. Optimum network reconfiguration based on maximization of system loadability using continuation power flow theorem. Int. J. Electr. Power Energy Syst. 2014, 54, 123–133. [Google Scholar] [CrossRef]
  18. Nguyen, T.T.; Truong, A.V. Distribution network reconfiguration for power loss minimization and voltage profile improvement using cuckoo search algorithm. Int. J. Electr. Power Energy Syst. 2015, 68, 233–242. [Google Scholar] [CrossRef]
  19. Sathish Kumar, K.; Jayabarathi, T. Power system reconfiguration and loss minimization for an distribution systems using bacterial foraging optimization algorithm. Int. J. Electr. Power Energy Syst. 2012, 36, 13–17. [Google Scholar] [CrossRef]
  20. Savier, J.S.; Das, D. Impact of network reconfiguration on loss allocation of radial distribution systems. IEEE Trans. Power Deliv. 2007, 22, 2473–2480. [Google Scholar] [CrossRef]
  21. Venkatesh, B.; Chandramohan, S.; Kayalvizhi, N.; Devi, R.P.K. Optimal reconfiguration of radial distribuion system using artificial intelligence methods. In Proceedings of the 2009 IEEE Toronto International Conference Science and Technology for Humanity (TIC-STH), Toronto, ON, Canada, 26–27 September 2009. [Google Scholar]
  22. Assadian, M.; Farsangi, M.M.; Nezamabadi-Pour, H. Optimal Reconfiguration of Distribution System by PSO and GA using graph theory. In Proceedings of the 6th WSEAS International Conference on Applications of Electrical Engineering, Istanbul, Turkey, 27–29 May 2007; pp. 83–88. [Google Scholar]
  23. Sedighizadeh, M.; Dakhem, M.; Sarvi, M.; Kordkheili, H.H. Optimal reconfiguration and capacitor placement for power loss reduction of distribution system using improved binary particle swarm optimization. Int. J. Energy Environ. Eng. 2014, 5, 1–11. [Google Scholar] [CrossRef]
  24. Gomes, F.V.; Carneiro, S.; Member, S.; Pereira, J.L.R.; Member, S.; Vinagre, M.P.; Augusto, P.; Garcia, N.; De Araujo, L.R. Approach Using Optimum Power Flow and Sensitivity Analysis for Loss Reduction. IEEE Trans. Power Syst. 2006, 21, 1616–1623. [Google Scholar] [CrossRef]
  25. Liu, K.Y.; Sheng, W.; Liu, Y.; Meng, X. A network reconfiguration method considering data uncertainties in smart distribution networks. Energies 2017, 10, 618. [Google Scholar] [CrossRef]
  26. Xing, H.; Sun, X. Distributed generation locating and sizing in active distribution network considering network reconfiguration. IEEE Access 2017, 5, 14768–14774. [Google Scholar] [CrossRef]
  27. Mokhlis, H.; Jasmon, G.B.; Aman, M.M.; Bakar, A.H.A. Optimum tie switches allocation and DG placement based on maximisation of system loadability using discrete artificial bee colony algorithm. IET Gener. Transm. Distrib. 2016, 10, 2277–2284. [Google Scholar] [CrossRef]
  28. Taher, S.A.; Karimi, M.H. Optimal reconfiguration and DG allocation in balanced and unbalanced distribution systems. Ain Shams Eng. J. 2014, 5, 735–749. [Google Scholar] [CrossRef]
  29. Rao, R.S.; Ravindra, K.; Satish, K.; Narasimham, S.V.L. Power Loss Minimization in Distribution System Using Network Reconfiguration in the Presence of Distributed Generation. IEEE Trans. Power Syst. 2012, 28, 1–9. [Google Scholar] [CrossRef]
  30. Mohamed Imran, A.; Kowsalya, M.; Kothari, D.P. A novel integration technique for optimal network reconfiguration and distributed generation placement in power distribution networks. Int. J. Electr. Power Energy Syst. 2014, 63, 461–472. [Google Scholar] [CrossRef]
  31. Kaur, M.; Ghosh, S. Effective Loss Minimization and Allocation of Unbalanced Distribution Network. Energies 2017, 10, 1931. [Google Scholar] [CrossRef]
  32. Ghosh, A.; Kumar, D.; Samantaray, S.R. Simultaneous reconfiguration with DG placement using bit-shift operator based TLBO. In Proceedings of the 2016 National Power Systems Conference (NPSC), Bhubaneswar, India, 19–21 December 2016. [Google Scholar] [CrossRef]
  33. Ali Hormozi, M. Optimal Network Reconfiguration and Distributed Generation Placement in Distribution System Using a Hybrid Algorithm. Int. J. Energy Power Eng. 2016, 5, 163–170. [Google Scholar] [CrossRef]
  34. Nawaz, S.; Imran, M.; Sharma, A.K.; Jain, A. Optimal feeder reconfiguration and DG placement in distribution network. Int. J. Appl. Eng. Res. 2016, 11, 4878–4885. [Google Scholar]
  35. Vidyasagar, S.; Vijayakumar, K.; Ramanujam, R.; Sattianadan, D.; Kumar, N. Voltage profile improvement using DG in reconfigured distribution system. Int. J. Control Autom. 2015, 8, 393–410. [Google Scholar] [CrossRef]
  36. Rajaram, R.; Sathish Kumar, K.; Rajasekar, N. Power system reconfiguration in a radial distribution network for reducing losses and to improve voltage profile using modified plant growth simulation algorithm with Distributed Generation (DG). Energy Rep. 2015, 1, 116–122. [Google Scholar] [CrossRef]
  37. Nasir, M.N.M.; Shahrin, N.M.; Sulaima, M.F.; Jali, M.H.; Baharom, M.F. Optimum network reconfiguration and DGs sizing with allocation simultaneously by using particle swarm optimization (PSO). Int. J. Eng. Technol. 2014, 6, 773–780. [Google Scholar]
  38. Dahalan, W.M.; Mokhlis, H. Network reconfiguration for loss reduction with distributed generations using PSO. In Proceedings of the 2012 IEEE International Conference on Power and Energy (PECon), Kota Kinabalu, Malaysia, 2–5 December 2012; pp. 823–828. [Google Scholar] [CrossRef]
  39. Tahboub, A.M.; Pandi, V.R.; Zeineldin, H.H. Distribution System Reconfiguration for Annual Energy Loss Reduction Considering Variable Distributed Generation Profiles. IEEE Trans. Power Deliv. 2015, 30, 1677–1685. [Google Scholar] [CrossRef]
  40. Zimmerman, R.D.; Murillo-Sanchez, C.E.; Thomas, R.J. MATPOWER: Steady-State Operations, Planning, and Analysis Tools for Power Systems Research and Education. IEEE Trans. Power Syst. 2011, 26, 12–19. [Google Scholar] [CrossRef]
  41. Ghosh, S.; Sherpa, K.S. An Efficient Method for Load Flow Solution of Radial Distribution Networks. Int. Sch. Sci. Res. Innov. 2008, 2, 2094–2101. [Google Scholar]
  42. Mirjalili, S.; Mirjalili, S.M.; Lewis, A. Grey Wolf Optimizer. Adv. Eng. Softw. 2014, 69, 46–61. [Google Scholar] [CrossRef]
  43. Kennedy, J.; Eberhart, R. Particle swarm optimization. In Proceedings of the ICNN ‘95—International Conference on Neural Networks, Perth, Australia, 27 November–1 December 1995; Volume 4, pp. 1942–1948. [Google Scholar] [CrossRef]
Figure 1. Flow chart of the hybrid GWO-PSO.
Figure 1. Flow chart of the hybrid GWO-PSO.
Energies 11 03351 g001
Figure 2. Hierarchy of grey wolf.
Figure 2. Hierarchy of grey wolf.
Energies 11 03351 g002
Figure 3. Search point modification by PSO.
Figure 3. Search point modification by PSO.
Energies 11 03351 g003
Figure 4. Power loss of a 33-bus system using three different techniques.
Figure 4. Power loss of a 33-bus system using three different techniques.
Energies 11 03351 g004
Figure 5. Reactive loss of a 33-bus system using three different techniques.
Figure 5. Reactive loss of a 33-bus system using three different techniques.
Energies 11 03351 g005
Figure 6. Voltage profile of a 33-bus system using a hybrid technique.
Figure 6. Voltage profile of a 33-bus system using a hybrid technique.
Energies 11 03351 g006
Figure 7. Conversion curve of a 33-bus system using three different techniques for scenario 8.
Figure 7. Conversion curve of a 33-bus system using three different techniques for scenario 8.
Energies 11 03351 g007
Figure 8. Single line diagram of the 69-bus system for scenario 8.
Figure 8. Single line diagram of the 69-bus system for scenario 8.
Energies 11 03351 g008
Figure 9. Power loss of the 69-bus system using three different techniques.
Figure 9. Power loss of the 69-bus system using three different techniques.
Energies 11 03351 g009
Figure 10. Reactive loss of the 69-bus system using three different techniques.
Figure 10. Reactive loss of the 69-bus system using three different techniques.
Energies 11 03351 g010
Figure 11. Voltage profile of the 69-bus system using the hybrid technique.
Figure 11. Voltage profile of the 69-bus system using the hybrid technique.
Energies 11 03351 g011
Figure 12. Conversion curve of the 69-bus system using three different methods for scenario 8.
Figure 12. Conversion curve of the 69-bus system using three different methods for scenario 8.
Energies 11 03351 g012
Figure 13. Power loss of the 78-bus system using three different techniques.
Figure 13. Power loss of the 78-bus system using three different techniques.
Energies 11 03351 g013
Figure 14. Reactive loss of the 78-bus system using three different techniques.
Figure 14. Reactive loss of the 78-bus system using three different techniques.
Energies 11 03351 g014
Figure 15. Voltage profile of the 78-bus system using the hybrid technique.
Figure 15. Voltage profile of the 78-bus system using the hybrid technique.
Energies 11 03351 g015
Figure 16. Conversion curve of the 78-bus system using three different methods for scenario 8.
Figure 16. Conversion curve of the 78-bus system using three different methods for scenario 8.
Energies 11 03351 g016
Table 1. Different penetrations of DG units for a 69-bus system.
Table 1. Different penetrations of DG units for a 69-bus system.
ScenariosProposed Hybrid GWO-PSO
Base caseP loss (KW)224.9295
One DGDG size in MW (bus)1.87262 (61)
P loss (KW)83.1679
reduction%63.02
Two DGsDG size in MW (bus)1.7817 (61), 0.53114 (17)
P loss (KW)71.6356
reduction%68.15
Three DGsDG size in MW (bus)0.5271 (11), 1.7189 (61), 0.3799 (18)
P loss (KW)69.3873
reduction%69.15
Four DGsDG size in MW (bus)0.4055 (61), 0.3121 (12), 0.1554 (21), 0.0806 (2)
P loss (KW)71.8322
reduction%68.064
Table 2. Comparison of simulation results for P-Type DG units of a 33-bus system.
Table 2. Comparison of simulation results for P-Type DG units of a 33-bus system.
ScenariosGWOPSOProposed Hybrid GWO-PSO
Scenario 1Switches opened33, 34, 35, 36, 3733, 34, 35, 36, 3733, 34, 35, 36, 37
P loss (kW)202.67202.67202.67
Scenario 2 Switches opened7, 9, 14, 32, 377, 9, 14, 32, 377, 9, 14, 32, 37
P loss (kW)139.55139.55139.55
reduction%31.14%31.14%31.14%
Iterations505010
time (sec)52.9349.9630.61
Scenario 3Switches opened33, 34, 35, 36, 3733, 34, 35, 36, 3733, 34, 35, 36, 37
DG size in MW (bus)1.0709 (30), 1.0997 (24), 0.7541 (14)1.0714 (30), 1.0994 (24), 0.7539 (14)1.0717 (30), 1.1003 (24), 0.7540 (14)
P loss (kW)71.457171.457171.4571
reduction%64.74%64.74%64.74%
Iterations20010060
Scenario 4Switches opened7, 9, 14, 32, 377, 9, 14, 32, 377, 9, 14, 32, 37
DG size in Mw (bus)0.9317 (8), 1.0670 (24), 0.9520 (30)0.9316 (8), 1.0681 (24), 0.9503 (30)0.9316 (8), 1.0678 (24), 0.9507 (30)
P loss (kW)58.876958.876858.8768
reduction%70.95%70.95%70.95%
Iterations100100100
Scenario 5Switches opened11, 28, 30, 33, 34 11, 28, 31, 33, 3411, 28, 30, 33, 34
DG size in MW (bus)0.9581 (7), 1.1257 (25), 0.8546 (33)0.8141 (8), 0.7540 (17), 1.3085 (25)0.9569 (7), 0.7529 (17), 1.2795 (25)
P loss (kW)50.890551.308850.7175
reduction%74.89%74.68%74.97%
Iterations600060002000
Table 3. Comparison of simulation results for PQ+-type DG units of a 33-bus system.
Table 3. Comparison of simulation results for PQ+-type DG units of a 33-bus system.
ScenariosGWOPSOProposed Hybrid GWO-PSO
Scenario 6Switches opened33, 34, 35, 36, 3733, 34, 35, 36, 3733, 34, 35, 36, 37
DG size in MVA (bus)0.7401 + j 0.3533 (14) 1.0703 + j 0.4869 (24) 1.0389 + j 1.0118 (30)0.74748 + j 0.3501 (14) 1.0782 + j 0.5212 (24) 1.0485 + j 1.0209 (30)0.7474 + j 0.3501 (14) 1.0782 + j 0.5212 (24) 1.0485 + j 1.0209 (30)
P loss (KW)11.657011.629911.6299
reduction%94.24%94.26%94.26%
Iterations200100100
Scenario 7Switches opened7, 9, 14, 32, 377, 9, 14, 32, 377, 9, 14, 32, 37
DG size in MVA (bus)0.5314 + j 0.3147 (12) 0.5030 + j 0.1485 (16) 1.0403 + j 0.9996 (30)1.2444 + j 0.6028 (21) 1.0413 + j 0.5036 (24) 0.9281 + j 0.9510 (30)0.9316 + j 0.4345 (8) 0.9321 + j 0.9530 (30) 1.0547 + j 0.5108 (24)
P loss (KW)25.148618.310416.3000
reduction%87.59%90.96%91.95%
Iterations600600200
Scenario 8Switches opened5, 11, 13, 15, 26 7, 16, 21, 25, 345, 11, 13, 15, 23
DG size in MVA (bus)1.0818 + j 0.5138 (8) 1.1327 + j 0.8311 (25) 0.7528 + j 0.5720 (32)0.7826 + j 0.3752 (12) 0.9533 + j 0.4627 (24) 1.1959 + j 1.0738 (30)1.09745 + j 0.5593 (8) 1.1523 + j 0.8047 (25) 0.7491 + j 0.5620 (32)
P loss (KW)8.954010.84668.9162
reduction%94.42%94.64%95.60%
Iterations800080003000
time (s)26, 054.3423, 909.0912, 184.33
Table 4. Comparison of methods performance for the 33-bus system.
Table 4. Comparison of methods performance for the 33-bus system.
ScenariosProposed Hybrid GWO-PSOFWA [30]HSA [30]GA [30]RGA [30]
Scenario 2 Switches opened7, 9, 14, 32, 377, 9, 14, 32, 287, 9, 14, 32, 3733, 34, 9, 36, 287, 9, 14, 32, 37
P loss (kW)139.55139.98138.06141.60139.46
Reduction%31.14%30.93%31.88%30.15%31.20%
V worst (p.u.)0.937820.94130.93420.93100.9315
Scenario 3Switches opened33, 34, 35, 36, 3733, 34, 35, 36, 3733, 34, 35, 36, 3733, 34, 35, 36, 3733, 34, 35, 36, 37
P loss (kW)71.457188.6896.76100.197.60
Reduction%64.74%56.24%52.26%50.60%51.84%
V worst (p.u.)0.968670.96800.96700.96050.9687
Scenario 4Switches opened7, 9, 14, 32, 377, 9, 14, 32, 287, 9, 14, 32, 3733, 34, 9, 36, 287, 9, 14, 32, 37
P loss (kW)58.876983.9197.1398.3698.23
Reduction%70.95%58.59%52.07%51.46%51.53%
V worst (p.u.)0.974060.96120.94790.95060.9479
Scenario 5Switches opened11, 28, 30, 33, 347, 14, 11, 32, 287, 14, 10, 32, 287, 34, 10, 32, 287, 12, 9, 32, 27
P loss (kW)50.890567.1173.0575.1374.32
Reduction%74.89%66.89%63.95%62.92%63.33%
V worst (p.u.)0.973440.97130.97000.97660.9691
Table 5. Comparison of simulation results for P-type DG units of the 69-bus system.
Table 5. Comparison of simulation results for P-type DG units of the 69-bus system.
ScenariosGWOPSOProposed Hybrid GWO-PSO
Scenario 1Switches opened69, 70, 71, 72, 7369, 70, 71, 72, 7369, 70, 71, 72, 73
P loss (KW)224.9295224.9295224.9295
Scenario 2 Switches opened14, 57, 61, 69, 7014, 57, 61, 69, 7014, 57, 61, 69, 70
P loss (KW)98.568798.568798.5687
reduction%56.17%56.17%56.17%
Iterations30020030
Scenario 3Switches opened69, 70, 71, 72, 7369, 70, 71, 72, 7369, 70, 71, 72, 73
DG size in MW (bus)0.5223 (18), 1.7779 (61), 0.0257 (68)0.3992 (18), 1.7269 (61), 0.4596(66)0.5271 (11), 1.7189 (61), 0.3799(18)
P loss (KW)71.413169.652569.3873
reduction%68.25%69.03%69.15%
Iterations300300100
Scenario 4Switches opened14, 57, 61, 69, 7014, 57, 61, 69, 7014, 57, 61, 69, 70
DG size in Mw (bus)1.4344 (61), 0.5670 (27), 1.0457(2)1.4339 (61), 0.5659 (27), 0.6146 (51)1.4341 (61), 0.5661 (27), 0.5374 (11)
P loss (KW)39.018636.743035.5060
reduction%82.65%83.66%84.21%
Iterations20020050
Scenario 5Switches opened14, 57, 61, 69, 7013, 56, 61, 69, 7014, 55, 61, 69, 70
DG size in MW (bus)1.4339 (61), 0.5659 (27), 0.5375 (11)1.4339 (61), 0.5694 (27), 0.6072 (51)1.4340 (61), 0.4902 (64), 0.5375 (11)
P loss (KW)35.506036.741235.1337
reduction%84.21%83.66%84.38%
Iterations800080002000
Table 6. Comparison of simulation results for PQ+-type DG units of the 69-bus system.
Table 6. Comparison of simulation results for PQ+-type DG units of the 69-bus system.
ScenariosGWOPSOProposed Hybrid GWO-PSO
Scenario 6Switches opened69, 70, 71, 72, 7369, 70, 71, 72, 7369, 70, 71, 72, 73
DG size in MVA (bus)0.0006 + j 0.0711 (69) 1.6913 + j 1.2438 (61) 0.7718 + j 0.2386 (68)0.4402 + j 0.3143 (36) 1.7345 + j 1.2383 (61) 0.5219 + j 0.3530 (17)0.4530 + j 0.3219 (68) 1.6917 + j 1.2081 (61) 0.3180 + j 0.2111 (21)
P loss (KW)9.59207.17094.4863
reduction%95.73%96.81%98.00%
Iterations300300100
Scenario 7Switches opened14, 57, 61, 69, 7014, 57, 61, 69, 7014, 57, 61, 69, 70
DG size in MVA (bus)0.0871 + j 0.2096 (68) 1.4155 + j 1.0131 (61) 0.5643 + j 0.3856 (27)0.6137 + j 0.4385 (51) 1.4171 + j 1.01236 (6) 0.5629 + j 0.3904 (27)0.5366 + j 0.3826 (11) 1.4167 + j 1.0129 (61) 0.5629 + j 0.3900 (27)
P loss (KW)8.47847.73885.8868
reduction%96.23%96.55%97.38%
Iterations300300100
Scenario 8Switches opened8, 13, 20, 24, 5512, 21, 40, 53, 7014, 16, 41, 55, 64
DG size in MVA (bus)0.08778 + j 0.5722 (2) 0.8475 + j 0.5899 (11) 1.7651 + j 1.2605 (61)1.7298 + j 1.2346 (61) 0.7649 + j 0.5493 (50) 0.7791 + j 0.5339 (43)0.4319 + j 0.2913 (21) 0.5897 + j 0.4161 (11) 1.6770 + j 1.1979 (61)
P loss (KW)5.47984.404723.7132
reduction%97.56%98.04%98.34%
Iterations10000100003000
Table 7. Comparison of methods performance for the 69-bus system.
Table 7. Comparison of methods performance for the 69-bus system.
ScenariosProposed Hybrid GWO-PSOFWA [30]HSA [30]GA [30]RGA [30]
Scenario 2Switches opened14, 57, 61, 69, 7014, 56, 61, 69, 7069, 18, 13, 56, 6169, 70, 14, 53, 6169, 17, 13, 55, 61
P loss (kW)98.568798.5999.35103.29100.28
Reduction%56.17%56.17%55.85%54.08%55.42%
V worst (p.u.)0.949470.94950.94280.94110.9428
Scenario 3Switches opened69, 70, 71, 72, 7369, 70, 71, 72, 7369, 70, 71, 72, 7369, 70, 71, 72, 7369, 70, 71, 72, 73
P loss (kW)69.387377.8586.7788.587.65
Reduction%69.15%65.39%61.43%60.66%61.04%
V worst (p.u.)0.978980.97400.96770.96870.9678
Scenario 4Switches opened14, 57, 61, 69, 7014, 56, 61, 69, 7069, 18, 13, 56, 6169, 70, 14, 53, 6169, 17, 13, 55, 61
P loss (kW)35.506043.8851.3054.5352.34
Reduction%84.21%80.49%77.20%75.76%76.73%
V worst (p.u.)0.981340.97200.96190.94010.9611
Scenario 5Switches opened14, 55, 61, 69, 7069, 70, 13, 55, 6369, 17, 13, 58, 6110, 15, 45, 55, 6210, 16, 14, 55, 62
P loss (kW)35.133739.2540.3046.2044.23
Reduction%84.38%82.55%82.08%73.38%80.32%
V worst (p.u.)0.981330.97960.97360.97270.9742
Table 8. Comparison of simulation results for P-type DG units of the 78-bus system.
Table 8. Comparison of simulation results for P-type DG units of the 78-bus system.
ScenariosGWOPSOProposed Hybrid GWO-PSO
Scenario 1Switches opened32, 34, 40, 48, 6332, 34, 40, 48, 6332, 34, 40, 48, 63
P loss (KW)421.7192421.7192421.7192
Scenario 2 Switches opened10, 28, 34, 45, 6410, 28, 34, 45, 6410, 28, 34, 45, 64
P loss (KW)209.3731209.3731209.3731
reduction%50.3525%50.3525%50.3525%
Iterations10010030
Scenario 3Switches opened32, 34, 40, 48, 6332, 34, 40, 48,6332, 34, 40, 48, 63
DG size in MW (bus)6.6347 (67), 9.4411 (5), 13.0352 (29)6.6392 (67), 8.3307 (32), 11.4460 (52)9.0871 (7), 13.0333 (29), 6.6383 (67)
P loss (KW)142.0250154.9977141.9624
reduction%66.32%63.24%66.33%
Iterations300300100
Scenario 4Switches opened10, 28, 34, 45, 6410, 28, 34, 45, 6410, 28, 34, 45, 64
DG size in Mw (bus)5.4594 (75), 10.5558 (3), 6.5508 (67)5.1046 (43), 10.3781 (16), 6.55061 (67)5.5491 (25), 10.3774 (16), 6.5501 (67)
P loss (KW)107.6866109.2588107.6448
reduction%74.4648%74.092%74.47%
Iterations300300100
Scenario 5Switches opened8, 23, 30, 43, 648, 26, 34, 41, 648, 23, 30, 43, 64
DG size in MW (bus)15.8913 (32), 5.4580 (75), 6.5507 (67)9.1835 (32), 5.8525 (31), 6.9573 (25)6.5505 (67), 5.4581 (75), 15.8910 (32)
P loss (KW)88.9550115.614788.9550
reduction%78.90%72.5849%78.90%
Iterations800080003000
Table 9. Comparison of simulation results for PQ+-type DG units of the 78-bus system.
Table 9. Comparison of simulation results for PQ+-type DG units of the 78-bus system.
ScenariosGWOPSOProposed Hybrid GWO-PSO
Scenario 6Switches opened32, 34, 40, 48, 6332, 34, 40, 48, 6332, 34, 40, 48, 63
DG size in MVA (bus)4.2811 + j 0.0002 (11) 6.2412 + j 4.5606 (3) 12.9952 + j 5.6954 (29)7.0371 + j 3.0773 (31) 9.0865 + j 3.9673 (7) 8.3189 + j 3.6267 (25)13.0438 + j 5.7339 (29) 6.6376 + j 2.8963 (67) 9.0840 + j 3.9653 (7)
P loss (KW)123.0646101.602589.2335
reduction%70.81%75.91%78.84%
Iterations300300100
Scenario 7Switches opened10, 28, 34, 45, 6410, 28, 34, 45, 6410, 28, 34, 45, 64
DG size in MVA (bus)6.5494 + j 2.7644 (67) 5.4412 + j 0.0273 (75) 10.5141 + j 4.5881 (3)10.3709 + j 4.5219 (16) 5.1071 + j 2.2269 (43) 6.5514 + j 2.8547 (67)6.5530 + j 2.8517 (67) 10.3680 + j 4.5201 (16) 5.5462 + j 2.4208 (25)
P loss (KW)92.969590.397888.4952
reduction%77.95%78.56%79.01%
Iterations300300100
Scenario 8Switches opened8, 21, 42, 55, 638, 20, 41, 51, 638, 20, 42, 55, 63
DG size in MVA (bus)5.4565 + j 2.3783 (75) 18.2086 + j 7.9589 (32) 6.6405 + j 2.8940 (67)6.6404 + j 2.8937 (67) 16.2463 + j 7.0932 (24) 5.7228 + j 2.4958 (31)18.4208 + j 8.0511 (24) 6.6400 + j 2.8937 (67) 5.4565 + j 2.3779 (75)
P loss (KW)48.9361.556048.6045
reduction%88.39%85.40%88.47%
Iterations900090003000

Share and Cite

MDPI and ACS Style

Abd El-salam, M.F.; Beshr, E.; Eteiba, M.B. A New Hybrid Technique for Minimizing Power Losses in a Distribution System by Optimal Sizing and Siting of Distributed Generators with Network Reconfiguration. Energies 2018, 11, 3351. https://doi.org/10.3390/en11123351

AMA Style

Abd El-salam MF, Beshr E, Eteiba MB. A New Hybrid Technique for Minimizing Power Losses in a Distribution System by Optimal Sizing and Siting of Distributed Generators with Network Reconfiguration. Energies. 2018; 11(12):3351. https://doi.org/10.3390/en11123351

Chicago/Turabian Style

Abd El-salam, Mirna Fouad, Eman Beshr, and Magdy B. Eteiba. 2018. "A New Hybrid Technique for Minimizing Power Losses in a Distribution System by Optimal Sizing and Siting of Distributed Generators with Network Reconfiguration" Energies 11, no. 12: 3351. https://doi.org/10.3390/en11123351

APA Style

Abd El-salam, M. F., Beshr, E., & Eteiba, M. B. (2018). A New Hybrid Technique for Minimizing Power Losses in a Distribution System by Optimal Sizing and Siting of Distributed Generators with Network Reconfiguration. Energies, 11(12), 3351. https://doi.org/10.3390/en11123351

Note that from the first issue of 2016, this journal uses article numbers instead of page numbers. See further details here.

Article Metrics

Back to TopTop