Fault Diagnosis with False and/or Missing Alarms in Distribution Systems with Distributed Generators
Abstract
1. Introduction
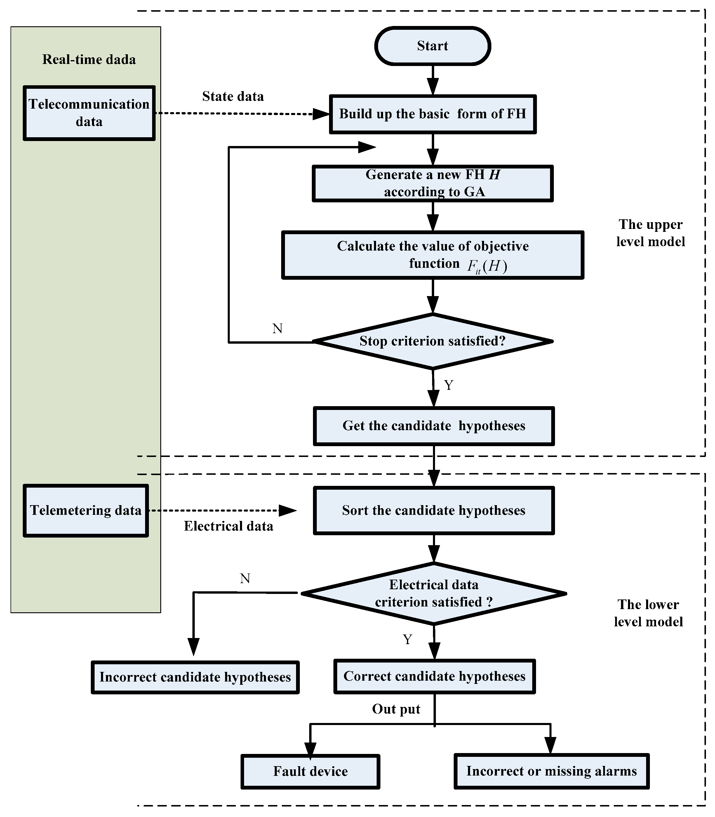
2. Model for Locating Faults in Distribution Systems with DGs
2.1. The Analytic Model at the Upper Level
2.1.1. The Fault Hypotheses (FHs)
- is the set of device states, where n is the total number of devices of the distribution system, dk represents the state of the kth device, with and corresponding to the fault and the normal state, respectively;
- is the set of missing states of the FTUs, with and corresponding to the missing and the normal state of the kth FTU, respectively;
- is the set of false states of the FTUs, with and corresponding to the false and normal state the kth FTU, respectively.
2.1.2. The Objective Function
2.1.3. The Function for Evaluating Expected States of Sectionalizing Switches
2.1.4. The Solving Algorithm
2.2. The Lower Level Model: Locating a Fault Based on Electrical Data
2.2.1. The Concept of Stiffness Ratio
2.2.2. A Model to Locate a Fault Based on Electrical Data
3. Application Examples
4. Conclusions
Author Contributions
Funding
Conflicts of Interest
References
- Baran, M.E.; El-Markaby, I. Fault analysis on distribution feeders with distributed generators. IEEE Trans. Power Syst. 2005, 20, 1757–1764. [Google Scholar] [CrossRef]
- Naiem, A.F.; Hegazy, Y.; Abdelaziz, A.Y.; Elsharkawy, M.A. A classification technique for recloser-fuse coordination in distribution systems with distributed generation. IEEE Trans. Power Deliv. 2012, 27, 176–184. [Google Scholar] [CrossRef]
- Dewadasa, M.; Ghosh, A.; Ledwich, G.; Wishart, M. Fault isolation in distributed generation connected distribution networks. IET Gener. Transm. Distrib. 2011, 5, 1053–1061. [Google Scholar] [CrossRef]
- Edwards, C.J.; Davidson, E.M.; McArthur, S.D.J.; Watt, I.; Cumming, T. Flexible model-based alarm processing for protection performance assessment and incident identification. IEEE Trans. Power Syst. 2013, 28, 2584–2591. [Google Scholar] [CrossRef]
- Ou, T.C. Ground fault current analysis with a direct building algorithm for microgrid distribution. Int. J. Electr. Power Energy Syst. 2013, 53, 867–875. [Google Scholar] [CrossRef]
- Ou, T.C. A novel unsymmetrical faults analysis for microgrid distribution systems. Int. J. Electr. Power Energy Syst. 2012, 43, 1017–1024. [Google Scholar] [CrossRef]
- Chen, W. Fault Section Estimation Using Fuzzy Matrix-Based Reasoning Methods. IEEE Trans. Power Deliv. 2011, 26, 205–213. [Google Scholar] [CrossRef]
- Dos Santos Fonseca, W.A.; Bezerra, U.H.; Nunes, M.V.A.; Barros, F.G.N.; Moutinho, J.A.P. Simultaneous Fault Section Estimation and Protective Device Failure Detection Using Percentage Values of the Protective Devices Alarms. IEEE Trans. Power Syst. 2013, 28, 170–180. [Google Scholar] [CrossRef]
- Zhu, J.; Lubkeman, D.L.; Girgis, A.A. Automated fault location and diagnosis on electric power distribution feeders. IEEE Trans. Power Deliv. 1997, 12, 801–809. [Google Scholar]
- Senger, E.C.; Manassero, G., Jr.; Goldemberg, C.; Pellini, E.L. Automated Fault Location System for Primary Distribution Networks. IEEE Trans. Power Deliv. 2005, 20, 1332–1340. [Google Scholar] [CrossRef]
- Lee, S.-J.; Choi, M.-S.; Kang, S.-H.; Jin, B.-G.; Lee, D.-S.; Ahn, B.-S.; Yoon, N.-S.; Kim, H.-Y.; Wee, S.-B. An intelligent and efficient fault location and diagnosis scheme for radial distribution systems. IEEE Trans. Power Deliv. 2004, 19, 524–532. [Google Scholar] [CrossRef]
- Choi, M.-S.; Lee, S.-J.; Lee, D.-S.; Jin, B.-G. A new fault location algorithm using direct circuit analysis for distribution systems. IEEE Trans. Power Deliv. 2004, 19, 35–41. [Google Scholar] [CrossRef]
- Salim, R.H.; de Oliveira, K.; Filomena, A.D.; Resener, M.; Bretas, A.S. Hybrid Fault Diagnosis Scheme Implementation for Power Distribution Systems Automation. IEEE Trans. Power Deliv. 2008, 23, 1846–1856. [Google Scholar] [CrossRef]
- Brahma, S.M. Fault location in power distribution system with penetration of distributed generation. IEEE Trans. Power Deliv. 2011, 26, 1545–1553. [Google Scholar] [CrossRef]
- Wu, L.P.; Huang, C.; Qi, Y.; Zhao, W.; Jiang, H.T. A new adaptive matrix algorithm for fault location in distribution network with distributed generation. In Proceedings of the International Conference on Electrical and Control Engineering, Yichang, China, 16–18 September 2011; pp. 499–504. [Google Scholar]
- Yuan, C.; Zeng, X.J.; Xia, Y.F. Improved algorithm for faulted section location in distribution network with distributed generations. In Proceedings of the International Conference on Intelligent Computation Technology and Automation, Changsha, China, 20–22 October 2008; pp. 893–896. [Google Scholar]
- IEEE Application Guide for IEEE Std 1547, IEEE Standard for Interconnecting Distributed Resources with Electric Power Systems, in IEEE Std 1547.2-2008, 15 April 2009; pp. 1–217. Available online: http://ieeexplore.ieee.org/servlet/opac?punumber=4816076 (accessed on 2 June 2018).
- Guo, W.X.; Wen, F.S.; Liao, Z.W.; Xin, J.B. An analytic model-based approach for power system alarm processing employing temporal constraint network. IEEE Trans. Power Deliv. 2010, 25, 2435–2447. [Google Scholar] [CrossRef]
- Wei, L.H.; Guo, W.X.; Wen, F.S.; Ledwich, G.; Liao, Z.W.; Xin, J.B. An online intelligent alarm processing system for digital substations. IEEE Trans. Power Deliv. 2011, 26, 1615–1624. [Google Scholar]
- Ko, Y.S.; Kang, T.K.; Park, H.Y.; Kim, H.Y.; Nam, H.S. The FRTU-based fault-zone isolation method in the distribution systems. IEEE Trans. Power Deliv. 2010, 25, 1003–1009. [Google Scholar] [CrossRef]
- Mei, N.; Shi, D.Y.; Yang, Z.L.; Duan, X.Z. A matrix-based faulted section estimation algorithm for complex distribution systems. In Proceedings of the 42nd International Universities Power Engineering Conference, Brighton, UK, 4–6 September 2007; pp. 283–289. [Google Scholar]
- Guo, W.X.; Wen, F.S.; Ledwich, G.; Liao, Z.W.; He, X.Z.; Liang, J.H. An analytic model for fault diagnosis in power systems considering malfunctions of protective relays and circuit breakers. IEEE Trans. Power Deliv. 2010, 25, 1393–1401. [Google Scholar] [CrossRef]
- Zhang, Y.; Zhang, Y.; Wen, F.S.; Chung, C.Y.; Tseng, C.-L.; Zhang, X.Y.; Zeng, F.; Peng, Z.Q. A fuzzy Petri net based approach for power system fault diagnosis enhanced with temporal constraints. Int. J. Electr. Power Energy Syst. 2016, 78, 215–224. [Google Scholar] [CrossRef]
- Zhang, Y.; Chung, C.Y.; Wen, F.S.; Zhong, J.Y. An analytic model for fault diagnosis in power systems utilizing redundancy and temporal information of alarm messages. IEEE Trans. Power Syst. 2016, 31, 4877–4886. [Google Scholar] [CrossRef]



| Sectionalizing Switch | Related-Device Set |
|---|---|
| S1 | {d1, d2, d6} |
| S2 | {d2} |
| S3 | {d3, d4, d5, d7} |
| S4 | {d4, d5, d7} |
| S5 | {d5} |
| S6 | {d6} |
| S7 | {d7} |
| Notes | ||||
| 0 | 0 | 0 | 0 | = 0: all the related devices of are normal, and the corresponding FTU of is working properly. |
| 0 | 0 | 1 | 1 | = 1: at least one device in the related-device set of is faulty, and the corresponding FTU is working properly. |
| 0 | 1 | 0 | 1 | = 1: all the related devices of are normal, the alarm state should be 0. However, the corresponding FTU of uploads a false alarm. |
| 0 | 1 | 1 | X | = X (a contradictory FH): at least one device in the related-device set of is faulty, and thus it is logically impossible for the corresponding FTU to upload a false alarm. |
| 1 | 0 | 0 | X | = X: all the related devices of are normal, and thus it is logically impossible for the corresponding FTU to be missing an alarm. |
| 1 | 0 | 1 | 0 | = 0: at least one device in the related-device set of is faulty; thus, the state of FTU should be 1 but the corresponding FTU failed to issue an alarm |
| 1 | 1 | 0 | X | = X: it is logically impossible to have a missing and false alarm occurred at an FTU simultaneously. |
| 1 | 1 | 1 | X | = X: it is logically impossible to have a missing and false alarm occurred at an FTU simultaneously. |
| Feeders | Length (km) | Unit Resistance ( /km) | Unit Resistance ( /km) |
|---|---|---|---|
| [R1; R0] | [X1; X0] | ||
| d1 | 4 | [0.1313; 0.3743] | [0.4089; 1.0731] |
| d2 | 2 | ||
| d3 | 3 | ||
| d4 | 1.5 | ||
| d5 | 1 | ||
| d6 | 3 | ||
| d7 | 1.5 |
| No. | Candidate FHs | Fault Components | Missing Alarm on FTU | False Alarm on FTU |
|---|---|---|---|---|
| 1 | 0001000 0000000 0000000 | d4 | / | / |
| 2 | 0000100 0000100 0000000 | d5 | S5 | / |
| 3 | 0000001 0000001 0000000 | d7 | S7 | / |
| 3 | 0010000 0000000 0001000 | d3 | / | S4 |
| 4 | 0000000 0000000 0011000 | / | / | S3, S4 |
| No. | Candidate FHs | Fault Components | Missing Alarm on FTU | False Alarm on FTU |
|---|---|---|---|---|
| 1 | 0001000 0010000 0000000 | d4 | S3 | / |
| 2 | 0000001 0010001 0000000 | d7 | S3, S7 | / |
| 2 | 0000100 0010100 0000000 | d5 | S3, S5 | / |
| 3 | 1000000 1000000 0001000 | d1 | S1 | S4 |
| 3 | 0010000 0010000 0001000 | d3 | S3 | S4 |
| 4 | 0000000 0000000 0001000 | / | / | S4 |
| No. | Candidate FHs | Fault Components | Missing Alarm on FTU | False Alarm on FTU |
|---|---|---|---|---|
| 1 | 0000100 0010000 1000000 | d5 | S3 | S1 |
| 2 | 1000000 0000000 0001100 | d1 | / | S4, S5 |
| 3 | 0100000 0100000 0001100 | d2 | S2 | S4, S5 |
| 3 | 0001000 0010000 1000100 | d4 | S3 | S1, S5 |
| 3 | 0000010 0000010 0001100 | d6 | S6 | S4, S5 |
© 2018 by the authors. Licensee MDPI, Basel, Switzerland. This article is an open access article distributed under the terms and conditions of the Creative Commons Attribution (CC BY) license (http://creativecommons.org/licenses/by/4.0/).
Share and Cite
Shen, G.; Zhang, Y.; Qiu, H.; Wang, C.; Wen, F.; Salam, M.A.; Weng, L.; Yu, B.; Chen, J. Fault Diagnosis with False and/or Missing Alarms in Distribution Systems with Distributed Generators. Energies 2018, 11, 2579. https://doi.org/10.3390/en11102579
Shen G, Zhang Y, Qiu H, Wang C, Wen F, Salam MA, Weng L, Yu B, Chen J. Fault Diagnosis with False and/or Missing Alarms in Distribution Systems with Distributed Generators. Energies. 2018; 11(10):2579. https://doi.org/10.3390/en11102579
Chicago/Turabian StyleShen, Guang, Yong Zhang, Haifeng Qiu, Chongyu Wang, Fushuan Wen, Md. Abdus Salam, Liguo Weng, Bin Yu, and Jie Chen. 2018. "Fault Diagnosis with False and/or Missing Alarms in Distribution Systems with Distributed Generators" Energies 11, no. 10: 2579. https://doi.org/10.3390/en11102579
APA StyleShen, G., Zhang, Y., Qiu, H., Wang, C., Wen, F., Salam, M. A., Weng, L., Yu, B., & Chen, J. (2018). Fault Diagnosis with False and/or Missing Alarms in Distribution Systems with Distributed Generators. Energies, 11(10), 2579. https://doi.org/10.3390/en11102579
