New Prototype of Photovoltaic Solar Tracker Based on Arduino
Abstract
:1. Introduction
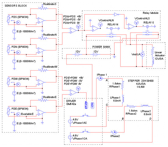
2. Methodology
2.1. 3D Prototype Design
2.2. Simulation of the Prototype
2.3. Solar Tracker Algorithm Definition
3. Results and Discussion
Obtained Production and Collected with the Tracker Data
4. Conclusions
Acknowledgments
Author Contributions
Conflicts of Interest
References
- Walsh, A.; Cóstola, D.; Chebel, L. Review of methods for climatic zoning for building energy efficiency programs. Build. Environ. 2017, 112, 337–350. [Google Scholar] [CrossRef]
- Fontanet, L.; García, J. Gestión del medioambiente urbano. Residuos que se generan en la actividad de la construcción. Directiva U.E. “Demotion Waste”. Inf. Constr. 1996, 47, 137–144. [Google Scholar] [CrossRef]
- Ministerio de Fomento. Real Decreto 314/2006 por el que se Aprueba el Código Técnico de la Edificación; Boletín Oficial del Estado (BOE): Madrid, Spain, 2006; pp. 11816–11831.
- Gustafsson, M.; Dipasquale, C.; Poppi, S.; Bellini, A.; Fedrizzi, R.; Bales, C.; Ochs, F.; Sié, M.; Holmberg, S. Economic and environmental analysis of energy renovation packages for European office buildings. Energy Build. 2017, 148, 155–165. [Google Scholar] [CrossRef]
- Gonçalves, P.; Orestes, M. Photovoltaic solar energy: Conceptual framework. Renew. Sustain. Energy 2017, 74, 590–601. [Google Scholar] [CrossRef]
- Martín, N.; Montero, D. Optimizing photovoltaic self-consumption in office. Energy Build. 2017, 150, 71–80. [Google Scholar] [CrossRef]
- Kim, B.; Kim, K.; Kim, K. Determining the optimal installation timing of building integrated photovoltaic systems. J. Clean. Prod. 2017, 140, 1322–1329. [Google Scholar] [CrossRef]
- Lo, C.K.; Lim, Y.S.; Rahman, F.A. New integrated simulation tool for the optimum design of bifacial panel with reflectors panels on a specific site. Renew. Energy 2015, 81, 293–307. [Google Scholar] [CrossRef]
- Beltagy, H.; Semmar, D.; Lehaut, C.; Said, N. Theoretical and experimental performance analysis of a Fresnel type solar concentrator. Renew. Energy 2017, 101, 782–793. [Google Scholar] [CrossRef]
- Spertino, F.; Ahmad, J.; Ciocia, A.; Di Leo, P. Techniques and experimental results for performance analysis of photovoltaic modules installed in buildings. Energy Procedia 2017, 111, 944–953. [Google Scholar] [CrossRef]
- Zhang, Y.; Kappers, M.J.; Zhu, D.; Oehler, F.; Gao, F.; Humphreys, C.J. The effect of dislocations on the efficiency of InGaN/GaN solar cells. Sol. Energy Mater. Sol. Cells 2013, 117, 279–284. [Google Scholar] [CrossRef]
- Van der Meer, D.W.; Widen, J.; Munkhammar, J. Review on probabilistic forecasting of photovoltaic power production and electricity consumption. Renew. Sustain. Energy Rev. 2017. [Google Scholar] [CrossRef]
- Quesada, G.; Guillon, L.; Rousse, D.; Mehrtash, M.; Dutil, Y.; Paradis, P.L. Tracking strategy for photovoltaic solar systems in high latitudes. Energy Convers. Manag. 2015, 103, 147–156. [Google Scholar] [CrossRef]
- Miloudi, L.; Acheli, D.; Ahmed, C. Solar tracking with photovoltaic system. Energy Procedia 2013, 42, 103–112. [Google Scholar] [CrossRef]
- Wang, J.; Lu, C. Design and Implementation of a Sun Tracker with a Dual-Axis Single Motor for an Optical Sensor-Based Photovoltaic System. Sensors 2013, 13, 3157–3168. [Google Scholar] [CrossRef] [PubMed]
- Hong, T.; Jeong, K.; Ban, C.; Oh, J.; Koo, C.; Kim, J.; Lee, M. A preliminary study on the two-axis hybrid solar tracking method for the smart photovoltaic blind. Energy Procedia 2016, 88, 484–490. [Google Scholar] [CrossRef]
- Fathabadi, H. Novel high efficient offline sensorless dual-axis solar tracker for using in photovoltaic systems and solar concentrators. Renew. Energy 2016, 95, 485–494. [Google Scholar] [CrossRef]
- Mi, Z.; Chen, J.; Chen, N.; Bai, Y.; Liu, H. Open-loop solar tracking strategy for high concentrating photovoltaic systems using variable tracking frequency. Energy Convers. Manag. 2016, 117, 142–149. [Google Scholar] [CrossRef]
- Garrido, R.; Díaz, A. Cascade close-loop control of solar trackers applied to HCPV systems. Renew. Energy 2016, 97, 689–696. [Google Scholar] [CrossRef]
- Fernández, L.M.; Casares, F.J.; Ramírez, J.; López, R. Mathematical study of the movement of solar tracking systems based on rational models. Sol. Energy 2017, 150, 20–29. [Google Scholar] [CrossRef]
- Fathabadi, H. Comparative study between two novel sensorless and sensor based dual-axis solar trackers. Sol. Energy 2016, 138, 67–76. [Google Scholar] [CrossRef]
- Mousazadeh, H.; Keyhani, A.; Javadi, A.; Mobbli, H.; Abrinia, K.; Sharifi, A. A review of principle and sun-tracking methods for maximizing solar systems output. Renew. Sustain. Energy 2009, 13, 1800–1818. [Google Scholar] [CrossRef]
- Ribeiro, S.C.; do Prado, P.P.L.; Gonçalves, J.B.; de Souza Soares, Á.M. Design and development of a low-cost solar tracker. Aust. J. Mech. Eng. 2013, 11, 139–150. [Google Scholar] [CrossRef]
- Sidek, M.H.M.; Azis, N.; Hasan, W.Z.W.; Ab Kadir, M.Z.A.; Shafie, S.; Radzi, M.A.M. Automated positioning dual-axis solar tracking system with precision elevation and azimuth angle control. Energy 2017, 124, 160–177. [Google Scholar] [CrossRef]
- Gad, H.E.; Gad Hisam, E. Development of a new temperature data acquisition system for solar energy applications. Renew. Energy 2015, 74, 337–343. [Google Scholar] [CrossRef]
- Garcia-Fuentevilla, L.; Payan-de-Tejada-Alonso, A.; Moron-Fernandez, C. Temperature and relative humidity monitoring system in buildings. A study case of a flat in Madrid. DYNA 2017, 92, 226–229. [Google Scholar]
- Morón, C.; Diáz, J.P.; Ferrández, D.; Ramos, M.P. Mechatronic Prototype of Parabolic Solar Tracker. Sensors 2016, 16, 882. [Google Scholar] [CrossRef] [PubMed]
- Bawa, D.; Patil, C.Y. Fuzzy control based solar tracker using Arduino Uno. Int. J. Eng. Innov. Technol. 2013, 2, 179–187. [Google Scholar]
- Pradeep, K.P.J.; Reddy, K.S.P.; Mouli, C.C.; Raju, K.N. Development of dual-axis solar tracking using arduino with lab view. Int. J. Eng. Trends Technol. 2014, 17. [Google Scholar] [CrossRef]
- Kaur, T.; Mahajan, S.; Verma, S.; Gambhir, J. Arduino based low cost active dual axis solar tracker. In Proceedings of the IEEE International Conference on Power Electronics, Intelligent Control and Energy Systems (ICPEICES), Delhi, India, 4–6 July 2016; pp. 1–5. [Google Scholar]
- Falck, D.Y.; Collette, B. Freecad [How-To], 1st ed.; Packt Publishing: London, UK, 2012; pp. 1–70. [Google Scholar]
- PSIM® User’s Guide, version 10.0.4; Powersim Inc.: Rockville, MD, USA, 2016.
- Spanish Association for Standardization and Certification (AENOR). IEC 60529:1989/A2:2013. Grados de Protección Proporcionados por las Envolventes; AENOR: Madrid, Spain, 2016. [Google Scholar]
- Ionită, M.A.; Alexandru, C. Optimal design of the mechanical device for a photovoltaic tracking mechanism. Appl. Mech. Mater. 2012, 186, 114–123. [Google Scholar] [CrossRef]
- Barker, L.; Neber, M.; Lee, H. Design of a low-profile two-axis solar tracker. Sol. Energy 2013, 97, 569–576. [Google Scholar] [CrossRef]
- SOLENER, Soluciones Energéticas S.A. Available online: http://www.solener.com/ (accessed on 17 August 2017).
- ELECTAN, Electrónica y Robótica. Available online: http://www.electan.com/ (accessed on 17 August 2017).
- AutoSolar. Available online: https://autosolar.es/ (accessed on 17 August 2017).












| Component * | Description |
|---|---|
| Metal structure | Aluminium structure of 27 kN/m3 according to CTE DB SE-AE [3] |
| Solar panel | Photovoltaic solar panel ISOFOTON of monocrystalline silicon 25 |
| Arduino UNO R3 | Programmable electronic controller for tracking operations ATmega328, 14 digital inputs and 6 analogue inputs, clock of 16 MHz |
| NEMA-23HS9430 | Stepper motor for azimuthal movement |
| LA-10 | Linear actuator for elevation movement |
| Driver DM542a | Controller responsible for the transmission of turning movements to the stepper motor with 0.9 degree/step precision |
| Double relay bridge | Component responsible for activation and moving back the linear actuator, controlled integrally by Arduino sheet |
| BPW34 | Light semiconductors photodiodes responsible for sending the signal to Arduino to activate the movement |
| Victron Energy Battery | Batteries 12 V and 2.1 Ah to provide the tracker and prototype alimentation with the autonomy |
© 2017 by the authors. Licensee MDPI, Basel, Switzerland. This article is an open access article distributed under the terms and conditions of the Creative Commons Attribution (CC BY) license (http://creativecommons.org/licenses/by/4.0/).
Share and Cite
Morón, C.; Ferrández, D.; Saiz, P.; Vega, G.; Díaz, J.P. New Prototype of Photovoltaic Solar Tracker Based on Arduino. Energies 2017, 10, 1298. https://doi.org/10.3390/en10091298
Morón C, Ferrández D, Saiz P, Vega G, Díaz JP. New Prototype of Photovoltaic Solar Tracker Based on Arduino. Energies. 2017; 10(9):1298. https://doi.org/10.3390/en10091298
Chicago/Turabian StyleMorón, Carlos, Daniel Ferrández, Pablo Saiz, Gabriela Vega, and Jorge Pablo Díaz. 2017. "New Prototype of Photovoltaic Solar Tracker Based on Arduino" Energies 10, no. 9: 1298. https://doi.org/10.3390/en10091298
APA StyleMorón, C., Ferrández, D., Saiz, P., Vega, G., & Díaz, J. P. (2017). New Prototype of Photovoltaic Solar Tracker Based on Arduino. Energies, 10(9), 1298. https://doi.org/10.3390/en10091298

