Design and Implementation of Low-Power Analog-to-Information Conversion for Environmental Information Perception
Abstract
:1. Introduction
- In view of the signal in real world, we design an AIC model and construct it in MATLAB/Simulink environment.
- Due to our main target applications are embedded systems based WSNs for environmental monitoring, we design and implement an improved digital AIC architecture on an embedded development platform according to the requirements of environmental monitoring application.
- Three different greedy algorithms are studied to optimize recovering the data collected by AIC and we make a comparison of the performance among them as well.
- We perform an exhaustive performance and power analysis between presented AIC architecture and traditional sampling method on the Nyquist rate in order to quantify the potential of applying CS in low-power sensing, compression and transmission.
2. Related Work
3. Background of CS
3.1. CS Model
3.2. AIC Architecture
3.3. Signal Recovery
4. System Simulation
4.1. System Modeling
4.2. Simulation Analysis
4.3. Experiment Results
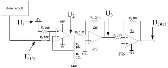
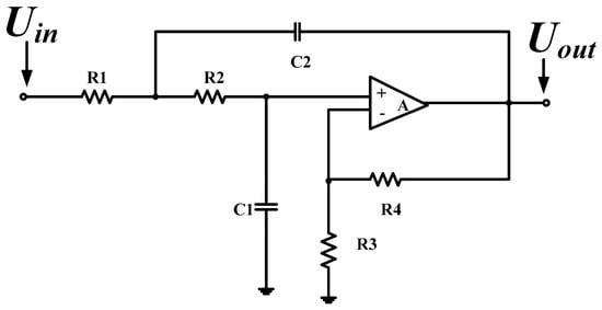
5. Hardware Design of AIC System
6. Data Reconstruction
7. Power Analysis
7.1. Power Analysis in Signal Sampling
7.2. Power Analysis in Wireless Transmission
8. Conclusions
Acknowledgments
Author Contributions
Conflicts of Interest
References
- Pottie, G.J.; Kaiser, W.J. Wireless integrated network sensors. Commun. ACM 2000, 43, 51–58. [Google Scholar] [CrossRef]
- Landau, H.J. Sampling, data transmission, and the Nyquist rate. Proc. IEEE 1967, 55, 1701–1706. [Google Scholar] [CrossRef]
- Landau, H.J. Necessary density conditions for sampling and interpolation of certain entire functions. Acta Math. 1967, 117, 37–52. [Google Scholar] [CrossRef]
- Candes, E.J.; Romberg, J.; Tao, T. Robust uncertainty principles: Exact signal reconstruction from highly incomplete frequency information. IEEE Trans. Inf. Theory 2006, 52, 489–509. [Google Scholar] [CrossRef]
- Donoho, D. Compressed sensing. IEEE Trans. Inf. Theory 2006, 52, 1289–1306. [Google Scholar] [CrossRef]
- Candes, E.J.; Wakin, M. An introduction to compressive sampling. IEEE Signal Process. Mag. 2008, 25, 21–30. [Google Scholar] [CrossRef]
- Tsaig, Y.; Donoho, D. Extensions of compressed sensing. Signal Process. 2006, 86, 549–571. [Google Scholar] [CrossRef]
- Yang, A.Y.; Gastpar, M.; Bajcsy, R.; Sastry, S.S. Distributed sensor perception via sparse representation. Proc. IEEE 2010, 98, 1077–1088. [Google Scholar] [CrossRef]
- Bajwa, W.; Haupt, J.; Sayeed, A.M.; Nowak, R.D. Joint source-channel communication for distributed estimation in sensor networks. IEEE Trans. Inf. Theory 2007, 53, 3629–3653. [Google Scholar] [CrossRef]
- Quer, G.; Masiero, R.; Munaretto, D.; Rossi, M.; Widmer, J.; Zorzi, M. On the interplay between routing and signal representation for compressive sensing in wireless sensor networks. In Proceedings of the 2009 Information Theory and Applications Workshop, San Diego, CA, USA, 8–13 February 2009; pp. 206–215. [Google Scholar]
- Tang, L.; Zhou, Z.; Shi, L.; Yao, H.P.; Zhang, J. Source detection in wireless sensor network by LEACH and compressive sensing. J. Beijing Univ. Posts Telecommun. 2011, 34, 8–11. [Google Scholar]
- Zhang, J.C.; Lv, F.X.; Wang, Y.; Wang, Q.; Tang, Y.K. Compressive sensing based on clustering network in WSNs. Chin. J. Sci. Instrum. 2014, 35, 169–177. [Google Scholar]
- Bourquard, A.; Unser, M. Binary compressed imaging. IEEE Trans. Image Process. 2013, 22, 1042–1055. [Google Scholar] [CrossRef] [PubMed]
- Anitori, L.; Maleki, A.; Otten, M.; Baraniuk, R.G.; Hoogeboom, P. Design and analysis of compressed sensing radar detectors. Signal Process. 2013, 61, 813–827. [Google Scholar] [CrossRef]
- Fazel, M.; Fatemeh, F.; Stojanovic, M. Random access compressed sensing for energy-efficient underwater sensor networks. IEEE J. Sel. Areas Commun. 2011, 29, 1660–1670. [Google Scholar] [CrossRef]
- Mamaghanian, H.; Khaled, N.; Atienza, D.; Vandergheynst, P. Compressed sensing for real-time energy efficient ECG compression on wireless body sensor nodes. IEEE Trans. Biomed. Eng. 2011, 58, 2456–2466. [Google Scholar] [CrossRef] [PubMed]
- Laska, J; Kirolos, S; Duarte, M; Ragheb, T.S.; Baraniuk, R.G.; Massoud, Y. Theory and implementation of an analog-to-information converter using random demodulation. In Proceedings of the IEEE International Symposium on Circuits and Systems, New Orleans, LA, USA, 27–30 May 2007; pp. 1959–1962. [Google Scholar]
- Kirolos, S.; Ragheb, T.; Laska, J.; Duarte, M.; Massoud, Y.; Baraniuk, R.G. Practical issues in implementing analog-to-information converters. In Proceedings of the 6th International Workshop on System-on-Chip for Real-Time Applications, Cairo, Egypt, 27–29 December 2006; pp. 141–146. [Google Scholar]
- Kirolos, S.; Laska, J.; Duarte, M.; Baron, D.; Ragheb, T.; Massoud, Y.; Baraniuk, R.G. Analog-to-information conversion via random demodulation. In Proceedings of the IEEE Dallas/CAS Workshop on Design Applications, Integration and Software, Richardson, TX, USA, 29–30 October 2006; Volume 10, pp. 71–74. [Google Scholar]
- Tropp, J.; Laska, J.; Duarte, M.; Romberg, J.; Baraniuk, R. Beyond Nyquist: Efficient sampling of sparse bandlimited signals. IEEE Trans. Inf. Theory 2010, 56, 520–544. [Google Scholar] [CrossRef]
- Mamaghanian, H.; Khaled, N.; Atienza, D.; Vandergheynst, P. Design and Exploration of low-power analog to information conversion based on compressed sensing. IEEE J. Emerg. Sel. Top. Circuits Syst. 2012, 2, 493–501. [Google Scholar] [CrossRef]
- Naini, F.; Gribonval, R.; Jacques, L.; Vandergheynst, P. Compressive sampling of pulse trains: Spread the spectrum! In Proceedings of the IEEE International Conference on Acoustics, Speech and Signal Processing, Taipei, Taiwan, 19–24 April 2009; pp. 2877–2880. [Google Scholar]
- Shen, S.; Hu, J.; Zou, Z.Q.; Sun, J.; Lu, S.Y.; Wang, X.W. A distributed wireless sensor network for online water quality monitoring. Commun. Comput. Inf. Sci. 2015, 501, 685–697. [Google Scholar]
- Hu, J.; Sun, J.; Wang, X.W.; Shen, S.; Zou, Z.Q. Research on water environment monitoring system based on WSNs. Microcomput. Appl. 2015, 34, 60–63. [Google Scholar]
- Zou, Z.Q.; Hu, C.C.; Zhang, F.; Zhao, H.; Shen, S. WSNs data acquisition by combining hierarchical routing method and compressive sensing. Sensors 2014, 14, 16766–16784. [Google Scholar] [CrossRef] [PubMed]
- Zou, Z.Q.; Li, Z.T.; Shen, S.; Wang, R.C. Energy-efficient data recovery via Greedy algorithm for wireless sensor network. Int. J. Distrib. Sens. Netw. 2016, 501, 725639. [Google Scholar] [CrossRef]
- Anastasi, G.; Conti, M.; Francesco, M.D.; Passarella, A. Energy conservation in wireless sensor networks: A survey. Ad Hoc Netw. 2009, 7, 537–568. [Google Scholar] [CrossRef]
- Wang, J.; Chen, M.; Leung, V.C.M. Forming priority based and energy balanced ZigBee networks—A pricing approach. Telecommun. Syst. 2013, 52, 1281–1292. [Google Scholar] [CrossRef]
- Macii, D.; Agee, A.; Somov, A. Power consumption reduction in wireless sensor networks through optimal synchronization. In Proceedings of the IEEE Instrumentation and Measurement Technology Conference, Singapore, 5–7 May 2009; pp. 1346–1351. [Google Scholar]
- Horvat, G.; Sostaric, D.; Zagar, D. Response surface methdology based power consumption and RF propagation analysis and optimization on XBEE WSN module. Telecommun. Syst. 2015, 59, 437–452. [Google Scholar] [CrossRef]
- Ciuonzo, D.; Romamo, G.; Salvo Rossi, P. Performance analysis and design of maximum ratio combining in channel-aware MIMO decision fusion. IEEE Trans. Wirel. Commun. 2013, 12, 4716–4728. [Google Scholar] [CrossRef]
- Ciuonzo, D.; Romano, G.; Salvo Rossi, P. Channel-aware decision fusion in distributed MIMO wireless sensor networks: Decode-and-Fuse vs. Decode-then-Fuse. IEEE Trans. Wirel. Commun. 2012, 11, 2976–2985. [Google Scholar] [CrossRef]
- Ciuonzo, D.; Salvo Rossi, P.; Dey, S. Massive MIMO channel-aware decision fusion. IEEE Trans. Signal Process. 2015, 63, 604–619. [Google Scholar] [CrossRef]
- Shirazinia, A.; Dey, S.; Ciuonzo, D.; Salvo Rossi, P. Massive MIMO for decentralized estimation of a correlated source. IEEE Trans. Signal Process. 2015, 64, 2499–2512. [Google Scholar] [CrossRef]
- Ciuonzo, D.; Romano, G.; Salvo Rossi, P. Optimality of received energy in decision fusion over rayleigh fading diversity MAC with non-identical sensors. IEEE Trans. Signal Process. 2013, 61, 22–27. [Google Scholar] [CrossRef]
- Salvo Rossi, P.; Ciuonzo, D.; Kansanen, K.; Ekman, T. On energy detection for MIMO decision fusion in wireless sensor networks over NLOS fading. IEEE Commun. Lett. 2015, 19, 303–306. [Google Scholar] [CrossRef]
- Baron, D.; Duarte, M.F.; Wakin, M.B.; Sarvotham, S.; Baraniuk, R.G. Distributed Compressive Sensing. Available online: https://arxiv.org/abs/0901.3403 (accessed on 25 April 2017).
- Duarte, M.F.; Sarvotham, S.; Baron, D.; Wakin, M.B.; Baraniuk, R.G. Distributed compressive sensing of jointly sparse signals. In Proceedings of the Conference Record of the Thirty-Ninth Asilomar Conference on Signals, Systems and Computers, Pacific Grove, CA, USA, 30 October–2 November 2005; Volume 22, pp. 1537–1541. [Google Scholar]
- Duarte, M.F.; Wakin, M.B.; Baron, D.; Baraniuk, R.G. Universal distributed sensing via random projections. In Proceedings of the 5th International Conference Information Processing in Sensor Networks, Nashville, TN, USA, 19–21 April 2006; pp. 177–185. [Google Scholar]
- Kang, J.; Tang, L.W.; Zou, X.Z.; Li, A.H. Distributed compressed sensing-based data fusion in sensor networks. In Proceedings of the 1st International Conference Pervasive Computing Signal Processing and Applications, Harbin, China, 17–19 September 2010; pp. 1083–1086. [Google Scholar]
- Mallat, S.G.; Zhang, Z.F. Matching pursuits with time-frequency dictionaries. IEEE Trans. Signal Process. 1993, 41, 3397–3415. [Google Scholar] [CrossRef]
- Patti, Y.C.; Rezaiifar, R.; Krishnaprasad, P.S. Orthogonal matching pursuit: Recursive function approximation with applications to wavelet decomposition. In Proceedings of the 1993 Conference Record of the Twenty-Seventh Asilomar Conference on Signals, Systems and Computers, Pacific Grove, CA, USA, 1–3 Novomber 1993; pp. 40–44. [Google Scholar]
- Needell, D.; Vershynin, R. Uniform uncertainty principle and signal recovery via regularized orthogonal matching pursuit. Found. Comput. Math. 2009, 9, 317–334. [Google Scholar] [CrossRef]
- Needell, D.; Vershynin, R. Signal recovery from incomplete and inaccurate measurements via regularized orthogonal matching pursuit. IEEE J. Sel. Top. Signal Process. 2010, 4, 310–316. [Google Scholar] [CrossRef]
- Do, T.T.; Gan, L.; Nguyen, N.; Tran, T.D. Sparsity adaptive matching pursuit algorithm for practical compressed sensing. In Proceedings of the 42nd Asilomar Conference on Signals, Systems and Computers, Pacific Grove, CA, USA, 26–29 October 2008; pp. 581–587. [Google Scholar]
- Needell, D.; Tropp, J.A. CoSaMP: Iterative signal recovery from incomplete and inaccurate samples. Appl. Comput. Harmonic Anal. 2009, 26, 301–321. [Google Scholar] [CrossRef]
- Chen, F.; Chandrakasan, A.P.; Stojanovic, V.M. Design and analysis of a hardware-efficient compressed sensing architecture for data compression in wireless sensors. IEEE J. Solid State Circuits 2012, 47, 744–756. [Google Scholar] [CrossRef]
- Heinzelman, W.; Chandrakasan, A.; Balakrishnan, H. Energy-efficient communication protocol for wireless microsensor networks. In Proceedings of the 33rd Annual Hawaii International Conference on System Sciences, Maui, HI, USA, 7 January 2000; p. 223. [Google Scholar]
- Liu, D.H.; Cheng, H.Y. Analysis of lifetime of wireless sensor networks based on energy budget. J. Shandong Norm. Univ. 2015, 30, 38–42. [Google Scholar]
- Duartemelo, E.J.; Liu, M. Analysis of energy consumption and lifetime of heterogeneous wireless sensor networks. In Proceedings of the IEEE Global Telecommunications Conference, Taipei, Taiwan, 17–21 November 2002; pp. 21–25. [Google Scholar]



















| (%) | (dB) | (%) | (dB) | ||
|---|---|---|---|---|---|
| 20 | 98 | −0.67 | 5 | 99.5 | −0.61 |
| 25 | 97.5 | −1.37 | 10 | 99 | −0.18 |
| 30 | 97 | 8.91 | 15 | 98.5 | 0.01 |
| 35 | 96.5 | 13.78 | 20 | 98 | 16.88 |
| 40 | 96 | 15.01 | 25 | 97.5 | 14.65 |
| 45 | 95.5 | 15.91 | 30 | 97 | 18.78 |
| 50 | 95 | 19.83 | 35 | 96.5 | 15.92 |
| 55 | 94.5 | 20.74 | 40 | 96 | 19.73 |
| 60 | 94 | 20.37 | 45 | 95.5 | 18.64 |
| 65 | 93.5 | 19.28 | 50 | 95 | 18.05 |
| Parameters | Value |
|---|---|
| M | 50 |
| N | 500 |
| 1 kHz | |
| 8 | |
| 5 | |
| 1 pJ/conversion-step |
| Parameters | Value |
|---|---|
| (μJ/bit) | 2.34 |
| (nJ/bit) | 7.8 |
© 2017 by the authors. Licensee MDPI, Basel, Switzerland. This article is an open access article distributed under the terms and conditions of the Creative Commons Attribution (CC BY) license (http://creativecommons.org/licenses/by/4.0/).
Share and Cite
Shen, S.; Shan, Y.; Sun, L.; Sun, J.; Zou, Z.; Wang, R. Design and Implementation of Low-Power Analog-to-Information Conversion for Environmental Information Perception. Energies 2017, 10, 753. https://doi.org/10.3390/en10060753
Shen S, Shan Y, Sun L, Sun J, Zou Z, Wang R. Design and Implementation of Low-Power Analog-to-Information Conversion for Environmental Information Perception. Energies. 2017; 10(6):753. https://doi.org/10.3390/en10060753
Chicago/Turabian StyleShen, Shu, Yue Shan, Lijuan Sun, Jian Sun, Zhiqiang Zou, and Ruchuan Wang. 2017. "Design and Implementation of Low-Power Analog-to-Information Conversion for Environmental Information Perception" Energies 10, no. 6: 753. https://doi.org/10.3390/en10060753
APA StyleShen, S., Shan, Y., Sun, L., Sun, J., Zou, Z., & Wang, R. (2017). Design and Implementation of Low-Power Analog-to-Information Conversion for Environmental Information Perception. Energies, 10(6), 753. https://doi.org/10.3390/en10060753

