State-Of-The-Art and Prospects for Peer-To-Peer Transaction-Based Energy System
Abstract
:1. Introduction
2. Energy Trading and Sharing Concept
- Enabling technologies: Then, the actors select from available resources the pieces of technologies needed to accomplish their desired outcome. Enabling technologies for prosumer energy trading mainly include a source of energy generation, an energy storage system (ESS) [22] and an ICT [23] for communication among the various sub-systems and for actor-to-actor communication.
- Required framework: Lastly, the TE framework needs to be carefully considered. This includes deciding the appropriate structure to use for the trade, as well as the supporting control mechanisms to adopt. In this regards, one of the key questions is whether the trading structure should be distributed/P2P [24,25,26,27,28] or centralized through a platform/energy market [29,30,31,32] operation. Likewise, the form of control to be adopted to route information among the actors, whether distributed or central control, needs to be harmonized. Finally, the operational mechanism and operation optimization (for instance, game theory method [33]) must be defined.
3. Motivation/Desired Outcome of Transaction-Based Energy
3.1. Improved Network Agility
3.2. Improved System Efficiency
3.3. Cost Optimization and Economics
3.4. Social Factor
4. Enabling Technologies for Transaction-Based Energy
4.1. Distributed Energy Resources
4.2. Energy Storage Systems
4.3. Information Communication Technologies
4.3.1. Communication Technologies in the Microgrid
- Power line communication (PLC): PLC is the transmission of data over electric power cables, thus enabling utility companies to utilize a single infrastructure for data and power transmission. Since PLC operates on already established power line infrastructure, the cost of deployment is low, and it has been proposed for grid communication in the literature. However, grid communication over PLC will experience the same challenges faced by power cables such as signal attenuation and electromagnetic interference. PLC can be categorized into three types: broadband PLC (BB-PLC), narrowband PLC (NB-PLC) and ultra-narrowband PLC (UNB-PLC). The NB-PLC data rates can range from 1 bps up to 500 kbps, and it can cover a distance of about 150 km, while BB-PLC has higher bandwidth performance, but shorter coverage (up to 200 Mbps over a few tens of meters and about 10 Mbps over 8 km); thus, it is commonly found in home area network (HAN) applications such as home automation. The UNB-PLCs operate within 125 Hz and 3 kHz [52], supporting data transmissions coverage of up to 150 km with data rates from sub 1 bit/s to tens of bits/s [53].
- Optical fibre: data are transmitted over optical fibre through pulses of light. Optical fibre has a low interference and attenuation rat, which makes it suitable for long distance communication. Fibre optic communication has a coverage range of 62 miles before signal regeneration and provides a total bandwidth in order of Gbps. An optical fibre communication network is characterized by low latency, high data rate, reliability and immunity to electromagnetic interference. Suitable areas of deployment in MG are neighbourhood area networks (NAN), backhaul networks and wide area networks (WAN). Its main drawbacks are the high cost of installation and maintenance.
- Digital subscriber line (DSL): DSL transmits digital data over telephone lines. Thus, the cost of deployment is low because the backbone is already in place. However, the electricity utilities pay a service charge to the telecommunication operators to maintain the communication network infrastructure within the power network. Typical data rate and coverage distance of DSL vary with the specification applied. For example, the asymmetric DSL (ADSL)data rate ranges from 8–24 Mbps for downlink and 1.3–3.3 Mbps for uplink, covering a distance of 4–7 km. Furthermore, the data rate of very-high-data rate DSL (VDSL) ranges from 52–85 Mbps for downlink and 16–85 Mbps for uplink, covering a distance of 300 m–1.2 km. DSL provides high throughput with reduced latency; hence, it is found to be applicable in MG applications like demand response and smart metering.
- Wireless personal area network (WPAN): WPAN is based on the IEEE 802.15x series of standards. They are designed for information exchange over short distances to address a low to medium data rate for personal computer networks and local area networks (LANs). ZigBee/6LowPAN and Bluetooth technology belong to this series. WPAN generally has a low coverage area and data rate. The ZigBee/6LowPAN coverage range is up to 70 m with the data rate ranging from 20–250 kbps, while the Bluetooth coverage range is up to 10 m with a data rate of 712 kbps. ZigBee has low power consumption, and it is fully interoperable with IPv6-based networks. WPANs are low-cost systems with adequate security for short-range deployments. Some of the major weaknesses of WPANs are low bandwidth/data rate and low coverage area, and they do not scale to large networks. Applications of WPAN are found in home automation devices, home area network (HAN) and smart metering requiring interaction between sensors and power grid equipment with a low data rate over a short distance.
- Wi-Fi: This is based on the IEEE 802.11x family of standards to support point-to-point and point-to-multipoint communication. Wi-Fi can provide a data rate of up to 11 Mbps with the highest standard in the series, 802.11n, providing a maximum data rate of 600 Mbps. The goal of the IEEE 802.11x series is to replace cable/wired networks by offering high network flexibility and low installation cost. However, it has a very limited range, and it is subject to high interference given that it mostly operates in the industrial, scientific, and medical (ISM) radio band. Thus, the IEEE 802.11x series can be useful in MG where the signal interference and data coverage range are low, such as in distribution automation, monitoring and control of DER and customer premises networks, such as home area networks (HANs).
- Worldwide Interoperability for Microwave Access (WiMAX): WiMAX technology is standardized in IEEE 802.16x. The major motivation for WiMAX is to provide last mile broadband wireless access as a substitute to DSL and cable services. WiMAX provides a wider coverage area compared with Wi-Fi, and it also supports mobility and multiple users simultaneously and offers reliability of service. WiMAX can provide a data rate of up to 70 Mbps with the highest standard in the series, 802.16 m, providing a maximum data rate of 1 Gbps for a fixed network and 100 Mbps for a mobile network. Major drawbacks in using WiMAX are the high cost of ownership, high amount of terminal equipment and complex network management. In smart MG, WiMAX is applicable in mobile workforce management and in smart meters.
- Third Generation/Fourth Generation (3G/4G): Cellular networks support a wider coverage area compared with other wireless technologies. Thus, they have found application in supervisory control and data acquisition (SCADA) systems in smart grids. The downsides of cellular networks are their cost and variability in throughput and latency performance. However, research is ongoing to optimize the performance of cellular networks. Thus, new generations of cellular networks that support higher data rates are being developed. The Third Generation Partnership Project (3GPP) industrial standard developed 3G cellular technologies. 3G technologies can provide a data rate range of 14.4–84 Mbps for downlink and 5.75–22 Mbps for uplink, with a coverage distance of up to 5 km. The successor of 3G is the 4G network developed for mobile ultra-broadband Internet access supporting a data rate of 362 Mbps–1 Gbps for downlink and 86–500 Mbps for uplink with a coverage distance of up to 100 km. A possible use case in MG communication will be in distribution automation, mobile workforce management and smart metering.
- Fifth Generation (5G): This is a proposed future telecommunication technology with higher capacity than the present 4G. The 5G standard should support data rates of tens of megabits per seconds for tens of thousands of multiple users. The latency should be significantly reduced as compared to 4G networks.
4.3.2. Smart-Grid Subsystem Communication Network
- Home area networks (HANs): a low bandwidth network providing two-way communication between the customer’s home appliance and power equipment such as smart meters. The data exchanged are voltage, current, power and frequency ratings. These data can be altered in demand response (DR) and demand side management. Communication technologies found here are ZigBee, Bluetooth and Wi-Fi. Depending on the location of the MGs, the HANs can be industrial area networks (IANs) if located in an industrial area or building area networks (BANs) if in a building.
- Field area networks (FANs): are two-way communication networks between customer premises and MG control stations. Collected data in HANs are forwarded to the MG control centre. FAN enables monitoring and control of energy distribution networks to foster energy delivery. Communication technology includes Wi-Fi, PLC and WiMAX
- Wide area networks (WANs): A WAN network is used when an MG is in grid connected mode to the utility grid. This requires a high bandwidth with two-way communication over a long distance with effective monitoring and sensing capability. Selection of the appropriate communication technology depends on its distance (coverage), cost effectiveness and bandwidth. Some technologies that could be applicable include Wi-Fi, WiMAX, and 3G/4G.
4.3.3. Multi-Agent System For Inter-Prosumer Communication
5. Frameworks for TE
5.1. Classification Based on Energy Trading Structure
5.1.1. Classification Based on Distributed Structure
5.1.2. Classification Based on Centralized Control
5.1.3. Federated Power Plant
5.2. Classification Based on the Operation Mechanism
- Buyer selection from amongst supplier products,
- ESP-centered trading,
- Buyer prioritization and ESP-matching and
- Double auction-based energy trading.
5.3. Classification Based on Optimization Techniques
5.3.1. Game Theory
5.3.2. Classification Based on Cooperative Game Theory
5.3.3. Classification Based on Non-Cooperative Game Theory
5.3.4. Classification Based on Variational Inequality Theory
6. Grid Constraints and Network Visibility
6.1. Grid Constraints
6.2. Network Visibility
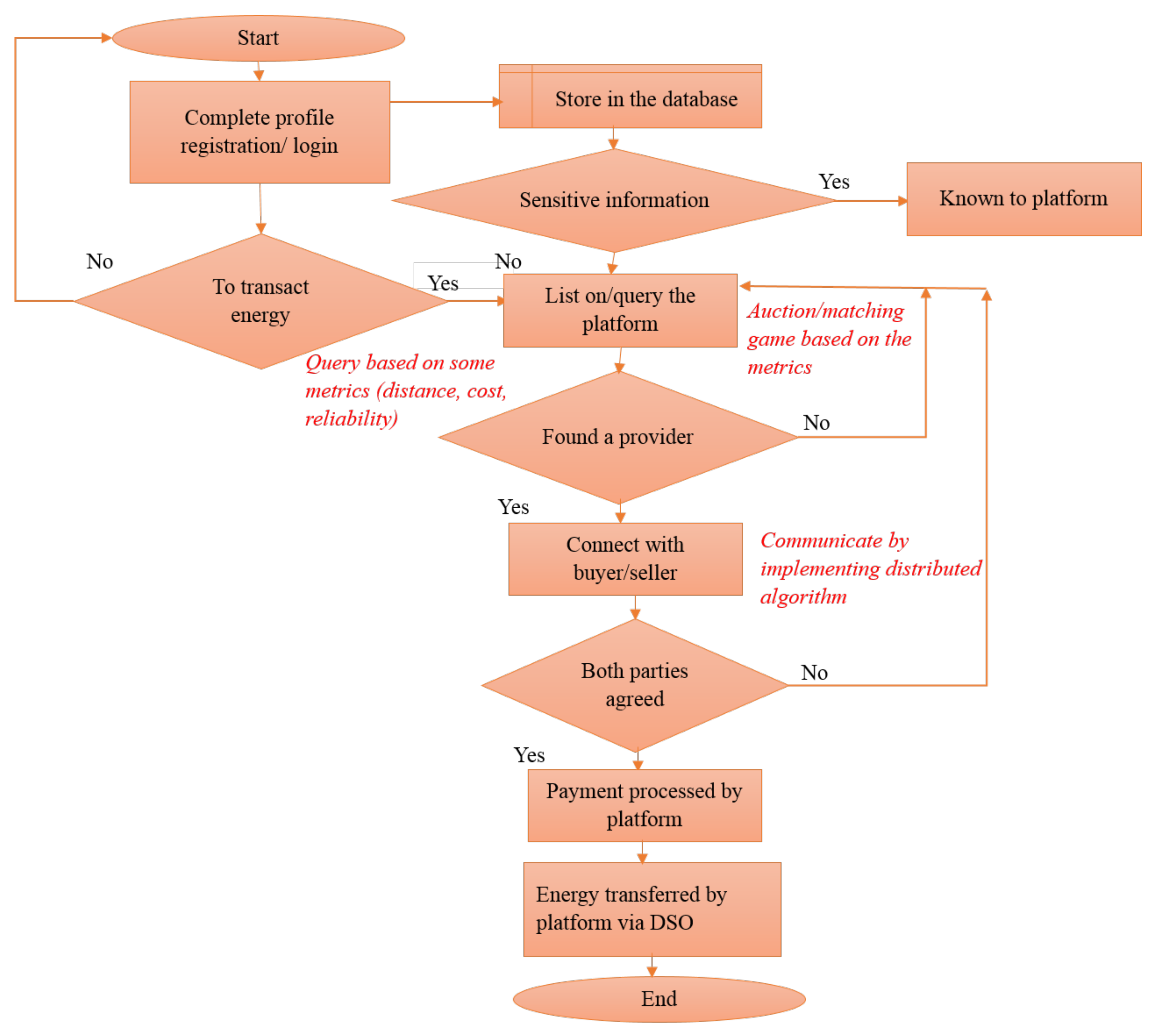
7. Prospects of TE and Recommendation
- Non-cooperative game models would be modelled for each actor to determine its energy offer and bid price. Each actor would optimize its individual objective functions using different game theory tactics and different pricing strategies to optimize profit. The objective of each player is to determine the optimal quantity and price at which it wants to trade energy to maximize profit.
- The platform would implement auction theory (double auction) and matching game from game theory to match a potential buyer to a seller.
- Communication amongst buyers and sellers would be implemented by using distributed algorithm based on graph theory subject to some defined objective functions and some constraints, e.g., transmission link capacity and actor data processing capacity.
- The platform would determine the optimal path for the energy transmission using a distributed algorithm and would also determine how the seller will be reimbursed.
8. Challenges Facing Energy Trading and Sharing and Future Directions
- As reported in [10], existing literature works assume perfect communication between prosumers exchanging energy [10]. The research community needs to further investigate scalable architectures for the trading network. The enabling communication system must not only be ubiquitous, but also deliver low latency and support coexistence with different generations of power and ICT systems. Actualization of 5G wireless systems may provide a giant leap in this direction. In addition, network formation games can be applied to enable information coordination between prosumers [84]. Furthermore, to achieve prosumer communication within the communication infrastructure, a unified messaging framework is required. The OpenADR (open automated demand response) is a potential model to fill this gap. The OpenADR provides a standardized interface that allows electricity providers and DSOs to communicate demand response events to their customers over IP-based communication networks [32,108]. Moreover, additional optimization techniques such as advanced linear programming, nonlinear convex optimization, Lagrange duality, the KKT (Karush-Kuhn-Tucker) optimality condition, the gradient algorithm, the interior point algorithm, geometric programming, semidefinite programming, robust optimization and dynamic programming need to be investigated.
- Most research tends not to consider pricing mechanisms during energy trading. Advanced techniques can be employed for generating the electricity prices as the impact of the generated price on the energy profiles of the prosumers is also of interest.
- In matching buyers to sellers, strategies based on auction theory are commonly used. However, their efficiency can be improved by incorporating a prediction algorithm to forecast energy demand and price in the MG [109]. Furthermore, future game theory applications in prosumer energy trading could involve several types of games such as facility-location games, Stackelberg games, advanced hash games, and others.
- Another prominent research gap in the literature is security and privacy of prosumers’ data. More research is required to investigate optimal ways of ensuring privacy and security in protecting prosumers’ data during and after energy exchange.
- More research on robust and lightweight distributed algorithms that can efficiently represent different energy trading scenarios (competitive or collaborative) is desired.
- Scalability is a prominent issue in distributed energy trading; however, a big question is whether the platform scales well enough to accommodate increases in the number of connected smart devices and prosumers [110].
9. Conclusions
Acknowledgments
Author Contributions
Conflicts of Interest
References
- Ikpehai, A.; Adebisi, B.; Rabie, K.M.; Haggar, R.; Baker, M. Experimental study of 6LoPLC for home energy management systems. Energies 2016, 9, 1046. [Google Scholar] [CrossRef]
- De Martini, P.; Chandy, K.M.; Fromer, N. Grid 2020: Towards A Policy of Renewable and Distributed Energy Resources; California Institute of Technology Resnick Institute: Pasadena, CA, USA, 2012. [Google Scholar]
- Eddy, Y.F.; Gooi, H.B.; Chen, S.X. Multi-agent system for distributed management of microgrids. IEEE Trans. Power Syst. 2015, 30, 24–34. [Google Scholar] [CrossRef]
- McKenna, E.; Thomson, M. Photovoltaic metering configurations, feed-in tariffs and the variable effective electricity prices that result. IET Renew. Power Gener. 2013, 7, 235–245. [Google Scholar] [CrossRef]
- Liu, N.; Chen, Q.; Lu, X.; Liu, J.; Zhang, J. A charging strategy for PV-based battery switch stations considering service availability and self-consumption of PV energy. IEEE Trans. Ind. Electron. 2015, 62, 4878–4889. [Google Scholar] [CrossRef]
- Luo, Y.; Itaya, S.; Nakamura, S.; Davis, P. Autonomous cooperative energy trading between prosumers for microgrid systems. In Proceedings of the 2014 IEEE 39th Conference on Local Computer Networks Workshops (LCN Workshops), Edmonton, AB, Canada, 8–11 September 2014; pp. 693–696. [Google Scholar]
- Matamoros, J.; Gregoratti, D.; Dohler, M. Microgrids energy trading in islanding mode. In Proceedings of the 2012 IEEE Third International Conference on Smart Grid Communications (SmartGridComm), Tainan, Taiwan, 5–8 November 2012; pp. 49–54. [Google Scholar]
- Nunna, H.K.; Doolla, S. Multiagent-based distributed-energy-resource management for intelligent microgrids. IEEE Trans. Ind. Electron. 2013, 60, 1678–1687. [Google Scholar] [CrossRef]
- Fathi, M.; Bevrani, H. Statistical cooperative power dispatching in interconnected microgrids. IEEE Trans. Sustain. Energy 2013, 4, 586–593. [Google Scholar] [CrossRef]
- Bayram, I.S.; Shakir, M.Z.; Abdallah, M.; Qaraqe, K. A survey on energy trading in smart grid. In Proceedings of the 2014 IEEE Global Conference on Signal and Information Processing (GlobalSIP), Atlanta, GA, USA, 3–5 December 2014; pp. 258–262. [Google Scholar]
- Zhu, T.; Huang, Z.; Sharma, A.; Su, J.; Irwin, D.; Mishra, A.; Menasche, D.; Shenoy, P. Sharing renewable energy in smart microgrids. In Proceedings of the 2013 ACM/IEEE International Conference on Cyber-Physical Systems (ICCPS), Philadelphia, PA, USA, 8–11 April 2013; pp. 219–228. [Google Scholar]
- Zhou, S.; Brown, M.A. Smart meter deployment in Europe: A comparative case study on the impacts of national policy schemes. J. Clean. Prod. 2017, 144, 22–32. [Google Scholar] [CrossRef]
- Alam, M.R.; St-Hilaire, M.; Kunz, T. A bi-linear optimization model for collaborative energy management in smart grid. In Proceedings of the 2016 IEEE PES Innovative Smart Grid Technologies Conference Europe (ISGT-Europe), Ljubljana, Slovenia, 9–12 October 2016; pp. 1–6. [Google Scholar]
- Belgana, A.; Rimal, B.P.; Maier, M. Multi-objective pricing game among interconnected smart microgrids. In Proceedings of the 2014 IEEE PES General Meeting/Conference & Exposition, National Harbor, MD, USA, 27–31 July 2014; pp. 1–5. [Google Scholar]
- Jiang, Q.; Xue, M.; Geng, G. Energy management of microgrid in grid-connected and stand-alone modes. IEEE Trans. Power Syst. 2013, 28, 3380–3389. [Google Scholar] [CrossRef]
- Zhang, Y.; Gatsis, N.; Giannakis, G.B. Robust energy management for microgrids with high-penetration renewables. IEEE Trans. Sustain. Energy 2013, 4, 944–953. [Google Scholar] [CrossRef]
- Kong, X.; Bai, L.; Hu, Q.; Li, F.; Wang, C. Day-ahead optimal scheduling method for grid-connected microgrid based on energy storage control strategy. J. Mod. Power Syst. Clean Energy 2016, 4, 648. [Google Scholar] [CrossRef]
- Ding, Z.; Lee, W.J.; Wang, J. Stochastic resource planning strategy to improve the efficiency of microgrid operation. IEEE Trans. Ind. Appl. 2015, 51, 1978–1986. [Google Scholar] [CrossRef]
- Chiu, W.Y.; Sun, H.; Poor, H.V. Energy imbalance management using a robust pricing scheme. IEEE Trans. Smart Grid 2013, 4, 896–904. [Google Scholar] [CrossRef]
- Paschalidis, I.C.; Li, B.; Caramanis, M.C. Demand-side management for regulation service provisioning through internal pricing. IEEE Trans. Power Syst. 2012, 27, 1531–1539. [Google Scholar] [CrossRef]
- Atzeni, I.; Ordóñez, L.G.; Scutari, G.; Palomar, D.P.; Fonollosa, J.R. Noncooperative and Cooperative Optimization of Distributed Energy Generation and Storage in the Demand-Side of the Smart Grid. IEEE Trans. Signal Process. 2013, 61, 2454–2472. [Google Scholar] [CrossRef]
- Atzeni, I.; Ordóñez, L.G.; Scutari, G.; Palomar, D.P.; Fonollosa, J.R. Demand-side management via distributed energy generation and storage optimization. IEEE Trans. Smart Grid 2013, 4, 866–876. [Google Scholar] [CrossRef]
- Safdar, S.; Hamdaoui, B.; Cotilla-Sanchez, E.; Guizani, M. A survey on Communication Infrastructure for Micro-grids. In Proceedings of the 2013 9th International Wireless Communications and Mobile Computing Conference (IWCMC), Sardinia, Italy, 1–5 July 2013. [Google Scholar]
- Gregoratti, D.; Matamoros, J. Distributed energy trading: The multiple-microgrid case. IEEE Trans. Ind. Electron. 2015, 62, 2551–2559. [Google Scholar] [CrossRef]
- Zhang, C.; Wu, J.; Cheng, M.; Zhou, Y.; Long, C. A Bidding System for Peer-to-Peer Energy Trading in a Grid-connected Microgrid. Energy Procedia 2016, 103, 147–152. [Google Scholar] [CrossRef]
- Alvaro-Hermana, R.; Fraile-Ardanuy, J.; Zufiria, P.J.; Knapen, L.; Janssens, D. Peer to peer energy trading with electric vehicles. IEEE Intell. Transp. Syst. Mag. 2016, 8, 33–44. [Google Scholar] [CrossRef]
- Tushar, W.; Yuen, C.; Smith, D.B.; Hassan, N.U.; Poor, H.V. A canonical coalitional game theoretic approach for energy management for nanogrids. In Proceedings of the 2015 IEEE Innovative Smart Grid Technologies—Asia (ISGT ASIA), Bangkok, Thailand, 3–6 November 2015; pp. 1–6. [Google Scholar]
- Chis, A.; Koivunen, V. Coalitional game based cost optimization of energy portfolio in smart grid communities. arXiv, 2017; arXiv:1705.04118. [Google Scholar]
- Ilic, D.; Da Silva, P.G.; Karnouskos, S.; Griesemer, M. An energy market for trading electricity in smart grid neighbourhoods. In Proceedings of the 2012 6th IEEE International Conference on Digital Ecosystems Technologies (DEST), Campione d’Italia, Italy, 18–20 June 2012; pp. 1–6. [Google Scholar]
- Inam, W.; Strawser, D.; Afridi, K.K.; Ram, R.J.; Perreault, D.J. Architecture and system analysis of microgrids with peer-to-peer electricity sharing to create a marketplace which enables energy access. In Proceedings of the 2015 9th International Conference on Power Electronics and ECCE Asia (ICPE-ECCE Asia), Seoul, Korea, 1–5 June 2015; pp. 464–469. [Google Scholar]
- Lam, A.Y.; Huang, L.; Silva, A.; Saad, W. A multi-layer market for vehicle-to-grid energy trading in the smart grid. In Proceedings of the 2012 IEEE Conference on Computer Communications Workshops (INFOCOM WKSHPS), Orlando, FL, USA, 25–30 March 2012; pp. 85–90. [Google Scholar]
- Lopez-Rodriguez, I.; Hernandez-Tejera, M. Infrastructure based on supernodes and software agents for the implementation of energy markets in demand-response programs. Appl. Energy 2015, 158, 1–11. [Google Scholar] [CrossRef]
- Cintuglu, M.H.; Martin, H.; Mohammed, O.A. Real-time implementation of multiagent-based game theory reverse auction model for microgrid market operation. IEEE Trans. Smart Grid 2015, 6, 1064–1072. [Google Scholar] [CrossRef]
- Sijie, C.; Chen-Ching, L. From demand response to transactive energy: State of the art. J. Mod. Power Syst. Clean Energy 2017, 5, 10–19. [Google Scholar]
- Ikpehai, A.; Adebisi, B.; Rabie, K.M. Broadband PLC for clustered advanced metering infrastructure (AMI) architecture. Energies 2016, 9, 569. [Google Scholar] [CrossRef]
- Alam, M.R.; St-Hilaire, M.; Kunz, T. An optimal P2P energy trading model for smart homes in the smart grid. Energy Effic. 2017, 1–19. [Google Scholar] [CrossRef]
- Tsui, K.M.; Chan, S.C. Demand response optimization for smart home scheduling under real-time pricing. IEEE Trans. Smart Grid 2012, 3, 1812–1821. [Google Scholar] [CrossRef]
- Hovgaard, T.G.; Boyd, S.; Larsen, L.F.; Jørgensen, J.B. Nonconvex model predictive control for commercial refrigeration. Intl. J. Control 2013, 86, 1349–1366. [Google Scholar] [CrossRef]
- Wang, Z.; Wang, L. Intelligent negotiation agent with learning capability for energy trading between building and utility grid. In Proceedings of the 2012 IEEE Innovative Smart Grid Technologies—Asia (ISGT Asia), Tianjin, China, 21–24 May 2012; pp. 1–6. [Google Scholar]
- De Angelis, F.; Boaro, M.; Fuselli, D.; Squartini, S.; Piazza, F.; Wei, Q. Optimal home energy management under dynamic electrical and thermal constraints. IEEE Trans. Ind. Inform. 2013, 9, 1518–1527. [Google Scholar] [CrossRef]
- Bilil, H.; Aniba, G.; Maaroufi, M. Multiobjective optimization of renewable energy penetration rate in power systems. Energy Procedia 2014, 50, 368–375. [Google Scholar] [CrossRef]
- Zhang, D.; Liu, S.; Papageorgiou, L.G. Fair cost distribution among smart homes with microgrid. Energy Convers. Manag. 2014, 80, 498–508. [Google Scholar] [CrossRef]
- Liu, T.; Tan, X.; Sun, B.; Wu, Y.; Guan, X.; Tsang, D.H. Energy management of cooperative microgrids with p2p energy sharing in distribution networks. In Proceedings of the 2015 IEEE International Conference on Smart Grid Communications (SmartGridComm), Miami, FL, USA, 2–5 November 2015; pp. 410–415. [Google Scholar]
- Khan, R.H.; Khan, J.Y. A comprehensive review of the application characteristics and traffic requirements of a smart grid communications network. J. Comput. Netw. 2013, 57, 825–845. [Google Scholar] [CrossRef]
- Bani-Ahmed, A.; Weber, L.; Nasiri, A.; Hosseini, H. Microgrid communications: State of the art and future trends. In Proceedings of the 2014 International Conference on Renewable Energy Research and Application (ICRERA), Milwaukee, WI, USA, 19–22 October 2014; pp. 780–785. [Google Scholar]
- Ahmed, M.A.; Kang, Y.C.; Kim, Y.C. Communication Network Architectures for Smart-House with Renewable Energy Resources. Energies 2015, 8, 8716–8735. [Google Scholar] [CrossRef]
- Rajasekharan, J.; Koivunen, V. Cooperative game-theoretic approach to load balancing in smart grids with community energy storage. In Proceedings of the 2015 23rd European Signal Processing Conference (EUSIPCO), Nice, France, 31 August–4 September 2015; pp. 1955–1959. [Google Scholar]
- Al-Omar, B.; Al-Ali, A.; Ahmed, R.; Landolsi, T. Role of Information and Communication Technologies in the Smart Grid. J. Emerg. Trends Comput. Inf. Sci. 2012, 3.7, 707–716. [Google Scholar]
- Ancillotti, E.; Bruno, R.; Conti, M. The role of communication systems in smart grids: Architectures, technical solutions and research challenges. Comput. Commun. 2013, 36, 1665–1697. [Google Scholar] [CrossRef]
- Ikpehai, A.; Adebisi, B. 6LoPLC for smart grid applications. In Proceedings of the 2015 International Symposium on Power Line Communications and its Applications (ISPLC), Austin, TX, USA, 29 March– 1 April 2015; pp. 211–215. [Google Scholar]
- Kuzlu, M.; Pipattanasomporn, M.; Rahman, S. Communication network requirements for major smart grid applications in HAN, NAN and WAN. Comput. Netw. 2014, 67, 74–88. [Google Scholar] [CrossRef]
- Anoh, K.; Adebisi, B.; Jogunola, O.; Hammoudeh, M. Cooperative Hybrid Wireless-Powerline Channel Transmission for Peer-To-Peer Energy Trading and Sharing System. Proceedings of ICFNDS ’17, Cambridge, UK, 19–20 July 2017. [Google Scholar]
- Cano, C.; Pittolo, A.; Malone, D.; Lampe, L.; Tonello, A.M.; Dabak, A.G. State of the art in power line communications: From the applications to the medium. IEEE J. Sel. Areas Commun. 2016, 34, 1935–1952. [Google Scholar] [CrossRef]
- Hintz, A.S.; Prasanna, U.R.; Rajashekara, K. Hybrid multi-agent based resilient control for EV connected micro grid system. In Proceedings of the 2014 IEEE Transportation Electrification Conference and Expo (ITEC), Dearborn, MI, USA, 15–18 June 2014; pp. 1–6. [Google Scholar]
- Lakshminarayanan, V.; Sekar, V.C.; Rajashekara, K. Novel communication architecture for Multi-Agent Systems in autonomous Microgrid. In Proceedings of the 2016 Power and Energy Society General Meeting (PESGM), Boston, MA, USA, 17–21 July 2016; pp. 1–5. [Google Scholar]
- Rahman, M.; Oo, A. Distributed multi-agent based coordinated power management and control strategy for microgrids with distributed energy resources. J. Energy Convers. Manag. 2017, 139, 20–32. [Google Scholar] [CrossRef]
- Sakurama, K.; Miura, M. Distributed constraint optimization on networked multi-agent systems. Appl. Math. Comput. 2017, 292, 272–281. [Google Scholar] [CrossRef]
- Kirst-Ashman, K.K.; Hull, G.H., Jr. Brooks/Cole Empowerment Series: Generalist Practice with Organizations and Communities; Cengage Learning: Boston, MA, USA, 2014. [Google Scholar]
- Lang, S.; Cai, N.; Mitra, J. Multi-agent system based voltage regulation in a low-voltage distribution network. In Proceedings of the 2013 North American Power Symposium (NAPS), Manhattan, KS, USA, 22–24 September 2013; pp. 1–6. [Google Scholar]
- Skarvelis-Kazakos, S.; Papadopoulos, P.; Unda, I.G.; Gorman, T.; Belaidi, A.; Zigan, S. Multiple energy carrier optimisation with intelligent agents. Appl. Energy 2016, 167, 323–335. [Google Scholar] [CrossRef]
- Khan, M.W.; Wang, J. The research on multi-agent system for microgrid control and optimization. Renew. Sustain. Energy Rev. 2017, 80, 1399–1411. [Google Scholar] [CrossRef]
- Vandebron. Switch to Good Energy Vandebron, 2015. Available online: https://vandebron.nl/ (accessed on 26 September 2017).
- SonnenCommunity. Sonnen, 2017. Available online: https://www.sonnenbatterie.de/en/sonnenCommunity/ (accessed on 26 September 2017).
- Open-Utility. Introducing Piclo, 2016. Available online: https://www.openutility.com/piclo/ (accessed on 26 September 2017).
- Cao, J.; Yang, M. Energy internet–towards smart grid 2.0. In Proceedings of the 2013 Fourth International Conference on Networking and Distributed Computing (ICNDC), Los Angeles, CA, USA, 21–24 December 2013; pp. 105–110. [Google Scholar]
- Enerchain. The Enerchain Project, 2017. Available online: https://enerchain.ponton.de/ (accessed on 26 September 2017).
- Brooklynmicrogrid. Step up to Good Energy, 2017. Available online: http://brooklynmicrogrid.com/ (accessed on 26 September 2017).
- Lee, J.; Guo, J.; Choi, J.K.; Zukerman, M. Distributed energy trading in microgrids: A game-theoretic model and its equilibrium analysis. IEEE Trans. Ind. Electron. 2015, 62, 3524–3533. [Google Scholar] [CrossRef]
- Zhou, Y.; Ci, S.; Li, H.; Yang, Y. A new framework for peer-to-peer energy sharing and coordination in the energy internet. In Proceedings of the 2017 IEEE International Conference on Communications (ICC), Paris, France, 21–25 May 2017. [Google Scholar]
- Nguyen, D.T.; Negnevitsky, M.; de Groot, M. Walrasian market clearing for demand response exchange. IEEE Trans. Power Syst. 2012, 27, 535–544. [Google Scholar] [CrossRef]
- Rahimiyan, M.; Baringo, L.; Conejo, A.J. Energy management of a cluster of interconnected price-responsive demands. IEEE Trans. Power Syst. 2014, 29, 645–655. [Google Scholar] [CrossRef]
- Nunna, H.K.; Doolla, S. Demand response in smart distribution system with multiple microgrids. IEEE Trans. Smart Grid 2012, 3, 1641–1649. [Google Scholar] [CrossRef]
- Kahrobaee, S.; Rajabzadeh, R.A.; Soh, L.K.; Asgarpoor, S. A multiagent modelling and investigation of smart homes with power generation, storage, and trading features. IEEE Trans. Smart Grid 2013, 4, 659–668. [Google Scholar] [CrossRef]
- Wang, Z.; Wang, L. Adaptive negotiation agent for facilitating bi-directional energy trading between smart building and utility grid. IEEE Trans. Smart Grid 2013, 4, 702–710. [Google Scholar] [CrossRef]
- Ekanayake, J.B.; Jenkins, N.; Liyanage, K.; Wu, J.; Yokoyama, A. Smart Grid: Technology and Applications; John Wiley & Sons: Hoboken, NJ, USA, 2012. [Google Scholar]
- Guerrero, J.M.; Chandorkar, M.; Lee, T.L.; Loh, P.C. Advanced control architectures for intelligent microgrids—Part I: Decentralized and hierarchical control. IEEE Trans. Ind. Electron. 2013, 60, 1254–1262. [Google Scholar] [CrossRef]
- Guerrero, J.M.; Loh, P.C.; Lee, T.L.; Chandorkar, M. Advanced control architectures for intelligent microgrids—Part II: Power quality, energy storage, and AC/DC microgrids. IEEE Trans. Ind. Electron. 2013, 60, 1263–1270. [Google Scholar] [CrossRef]
- Liu, N.; Yu, X.; Wang, C.; Li, C.; Ma, L.; Lei, J. Energy sharing model with price-based demand response for microgrids of peer-to-peer prosumers. IEEE Trans. Power Syst. 2017, 32, 3569–3583. [Google Scholar] [CrossRef]
- Neema, H.; Emfinger, W.; Dubey, A. A Reusable and Extensible Web-Based Co-Simulation Platform for Transactive Energy Systems. In Proceedings of the 3rd International Transactive Energy Systems, Portland, Oregon, USA, 12 May 2016. [Google Scholar]
- Iqbal, M.; Azam, M.; Naeem, M.; Khwaja, A.; Anpalagan, A. Optimization classification, algorithms and tools for renewable energy: A review. Renew. Sustain. Energy Rev. 2014, 39, 640–654. [Google Scholar] [CrossRef]
- Chen, S.; Shroff, N.B.; Sinha, P. Energy trading in the smart grid: From end-user’s perspective. In Proceedings of the 2013 Asilomar Conference on Signals, Systems and Computers, Pacific Grove, CA, USA, 3–6 November 2013; pp. 327–331. [Google Scholar]
- Nguyen, D.T.; Le, L.B. Optimal energy management for cooperative microgrids with renewable energy resources. In Proceedings of the 2013 IEEE International Conference on Smart Grid Communications (SmartGridComm), Vancouver, BC, Canada, 21–24 October 2013; pp. 678–683. [Google Scholar]
- Zhou, Z.; Bai, J.; Zho, S. A Stackelberg game approach for energy management in smart distribution systems with multiple microgrids. In Proceedings of the 2015 IEEE Twelfth International Symposium on Autonomous Decentralized Systems (ISADS), Taichung, Taiwan, 25–27 March 2015; pp. 248–253. [Google Scholar]
- Saad, W.; Han, Z.; Poor, H.V.; Basar, T. Game-theoretic methods for the smart grid: An overview of microgrid systems, demand-side management, and smart grid communications. IEEE Signal Process. Mag. 2012, 29, 86–105. [Google Scholar] [CrossRef]
- Wang, Y.; Saad, W.; Han, Z.; Poor, H.V.; Başar, T. A game-theoretic approach to energy trading in the smart grid. IEEE Trans. Smart Grid 2014, 5, 1439–1450. [Google Scholar] [CrossRef]
- Su, W.; Huang, A.Q. A game theoretic framework for a next-generation retail electricity market with high penetration of distributed residential electricity suppliers. Appl. Energy 2014, 119, 341–350. [Google Scholar] [CrossRef]
- Zhang, N.; Yan, Y.; Su, W. A game-theoretic economic operation of residential distribution system with high participation of distributed electricity prosumers. Appl. Energy 2015, 154, 471–479. [Google Scholar] [CrossRef]
- Moura, J.; Hutchison, D. Survey of Game Theory and Future Trends with Application to Emerging Wireless Data Communication Networks. arXiv, 2017; arXiv:1704.00323. [Google Scholar]
- Sortomme, E.; El-Sharkawi, M.A. Optimal combined bidding of vehicle-to-grid ancillary services. IEEE Trans. Smart Grid 2012, 3, 70–79. [Google Scholar] [CrossRef]
- Wang, H.; Huang, J. Cooperative Planning of Renewable Generations for Interconnected Microgrids. IEEE Trans. Smart Grid 2016, 7, 2486–2496. [Google Scholar] [CrossRef]
- Hao, W.; Huang, J. Incentivizing Energy Trading for Interconnected Microgrids. IEEE Trans. Smart Grid 2017. [Google Scholar] [CrossRef]
- Rahbar, K.; Chai, C.C.; Zhang, R. Energy Cooperation Optimization in Microgrids with Renewable Energy Integration. IEEE Trans. Smart Grid 2016. [Google Scholar] [CrossRef]
- Ouammi, A.; Dagdougui, H.; Dessaint, L.; Sacile, R. Coordinated model predictive-based power flows control in a cooperative network of smart microgrids. IEEE Trans. Smart Grid 2015, 6, 2233–2244. [Google Scholar] [CrossRef]
- Wang, Y.; Mao, S.; Nelms, R.M. On hierarchical power scheduling for the macrogrid and cooperative microgrids. IEEE Trans. Ind. Inform. 2015, 11, 1574–1584. [Google Scholar] [CrossRef]
- Xiao, L.; Mandayam, N.B.; Poor, H.V. Prospect theoretic analysis of energy exchange among microgrids. IEEE Trans. Smart Grid 2015, 6, 63–72. [Google Scholar] [CrossRef]
- Lee, W.; Xiang, L.; Schober, R.; Wong, V.W. Direct electricity trading in smart grid: A coalitional game analysis. IEEE J. Sel. Areas Commun. 2014, 32, 1398–1411. [Google Scholar] [CrossRef]
- Kim, B.G.; Ren, S.; van der Schaar, M.; Lee, J.W. Bidirectional energy trading and residential load scheduling with electric vehicles in the smart grid. IEEE J. Sel. Areas Commun. 2013, 31, 1219–1234. [Google Scholar] [CrossRef]
- Wu, C.; Mohsenian-Rad, H.; Huang, J. Vehicle-to-aggregator interaction game. IEEE Trans. Smart Grid 2012, 3, 434–442. [Google Scholar] [CrossRef]
- Tushar, W.; Zhang, J.A.; Smith, D.B.; Poor, H.V.; Thiébaux, S. Prioritizing consumers in smart grid: A game theoretic approach. IEEE Trans. Smart Grid 2014, 5, 1429–1438. [Google Scholar] [CrossRef]
- Asimakopoulou, G.E.; Dimeas, A.L.; Hatziargyriou, N.D. Leader-follower strategies for energy management of multi-microgrids. IEEE Trans. Smart Grid 2013, 4, 1909–1916. [Google Scholar] [CrossRef]
- Tushar, W.; Saad, W.; Poor, H.V.; Smith, D.B. Economics of electric vehicle charging: A game theoretic approach. IEEE Trans. Smart Grid 2012, 3, 1767–1778. [Google Scholar] [CrossRef]
- Scutari, G.; Palomar, D.P.; Facchinei, F.; Pang, J.-S. Convex Optimization, Game Theory, and Variational Inequality Theory. IEEE Signal Process. Mag. 2010, 27, 35–49. [Google Scholar] [CrossRef]
- Green, R. Competition in generation: The economic foundations. Proc. IEEE 2000, 88, 128–139. [Google Scholar] [CrossRef]
- Rahimi, F.; Albuyeh, F. Applying lessons learned from transmission open access to distribution and grid-edge transactive energy systems. In Proceedings of the 2016 IEEE Power & Energy Society Innovative Smart Grid Technologies Conference (ISGT), Minneapolis, MN, USA, 6–9 September 2016; pp. 1–5. [Google Scholar]
- Rahimi, F.; Ipakchi, A.; Fletcher, F. The changing electrical landscape: End-To-End power system operation under the transactive energy paradigm. IEEE Power Energy Mag. 2016, 14, 52–62. [Google Scholar] [CrossRef]
- Sha, A.; Aiello, M. A Novel Strategy for Optimising Decentralised Energy Exchange for Prosumers. Energies 2016, 9, 554. [Google Scholar] [CrossRef]
- Li, Y.; Liu, N.; Zhang, J. Jointly optimization and distributed control for interconnected operation of autonomous microgrids. In Proceedings of the 2015 IEEE Innovative Smart Grid Technologies—Asia (ISGT ASIA), Bangkok, Thailand, 3–6 November 2015; p. 1. [Google Scholar] [CrossRef]
- OpenADR Alliance. Overview, 2017. Available online: http://www.openadr.org/about-us (accessed on 10 August 2017).
- Alam, M.R.; St-Hilaire, M.; Kunz, T. Computational methods for residential energy cost optimization in smart grids: A survey. ACM Comput. Surv. 2016, 49, 2. [Google Scholar] [CrossRef]
- Atamturk, N.; Zafar, M. Transactive Energy: A Surreal Vision or a Necessary and Feasible Solution to Grid Problems; California Public Utilities Commission Policy & Planning Division; California Public Utilities Commission: Los Angeles, CA, USA, 2014. [Google Scholar]





| Technology | Standards | Data Rate | Latency | Coverage | Reliability | Applications | Goal | Pros | Cons |
|---|---|---|---|---|---|---|---|---|---|
| PLC | NB-PLC: ISO/IEC 14908-3, 14543-3-5. BB-PLC: IEEE 1901, ITU-T G.hn. | NB-PLC: 1–10 kbps; 10–500 kbps BB-PLC: 1–10 Mbps (up to 200 Mbps on very short distance | NB-PLC: 0.2–10 ms BB-PLC: up to 30 ms | NB-PLC: 150 km or more BB-PLC: 1.5 km | Medium | Home Energy Management; Smart metering; Home automation; DR | Eliminate additional infrastructure; Low/high throughput | Communication infrastructure is already established; Low operational cost | High signal attenuation and channel distortion; Complex routing; Multiple non-interoperable technologies. |
| Optical Fibre | AON: IEEE 802.3ah PON: ITU-T G.983 BPON: ITU-T G.984 GPON: IEEE 1901 | AON: 100 Mbps UL/DL BPON: 155–622 Mbps UL/DL GPON: 155–2.5 Gbps UL, 1244–2448 Gbps DL | <1 ms | AON: up to 10 km BPON,GPON: up to 20–60 km EPON: up to 10–20 km | High | Demand Response; Smart metering; WAN; Long-haul | Very high throughput, coverage, ultra-low latency | Ultra-high bandwidth; Robustness against electromagnetic interference; Long-distance | High cost of deployment; Difficult to upgrade. |
| DSL | ITU G.991.1 (HDSL), ITU G.992.1/992.3/992.5 (ADSLx) | ADSLx: 8–24 Mbps DL, 1.3–3.3 Mbps UL VDSL: 52–85 Mbps DL, 16–85 Mbps UL | 1–5 ms | ADSLx: up to 4–7 km VDSLx 300 m–1.2 km | High | Demand Response; Smart metering; WAN; Long-haul; last mile | High throughput, coverage, low latency | Communication infrastructure is already established | Operators can charge high price for network usage; Not for network backhaul. |
| Bluetooth | IEEE 802.15.1 | 712 Kbps | 50 ms | up to 10 m | Variable | HAN | Cable replacement | Easy to handle; Low modem cost; Cost-effective tariffs | Limited bandwidth. |
| WPAN (ZigBee) | IEEE 802.15.4 | 20–250 Kbps | >16 ms | 10–75 m | Medium | Smart metering; HAN | Low power, large scale, low cost | Low component costs and power consumption; Full interoperability with IPv6-based network | Very limited range; Short data rate; Do not scale to large networks. |
| Wi-Fi | IEEE 802.11x | up to 54 Mbps 802.11n: up to 600 Mbps | 2–8 ms | 30–100 m 802.11p: up to 1 km | Medium | Distribution Automation; Meters | Throughput, cable replacement | Low component costs; High flexibility | Very limited range; High interference; Support simple QoS. |
| WiMAX | IEEE 802.16x | 802.16: 128 Mbps DL, 28 Mbps UL 802.16m: 100 Mbps for mobile, 1 Gbps for fixed at 10 MHz TDD | 6–18 ms | 802.16: 0–10 km 802.16m: 0–5 (optimum), 5–30 (acceptable), 30–100 km (reduced performance) | High | Meters; Mobile workforce Management | Throughput, coverage | Longer distance coverage; Sophisticated QoS support; Support numerous simultaneous users | Complex network management; High cost of terminal equipment. |
| 3G/4G | 3G: UMTS(HSPA, HSPA+) 4G: LTE, LTE-Advanced | HSPA: 14.4 Mbps DL, 5.75 Mbps UL HSPA+: 84 Mbps DL and 22 Mbps UL LTE: 362 Mbps DL, 86 Mbps up LTE-Advanced: 1 Gbps DL, 500 Mbps UL at 20 MHz FDD | 50–65 ms | HSPA+: 0–5 km LTE-Advanced: 0–5 (optimum), 5–30 (acceptable), 30–100 km (reduced performance) | Medium | Meters; Distribution Automation; Mobile Workforce management; Smart metering | Low cost, Coverage | Low power consumption; High flexibility; Open industry standard | Costly spectrum fee; Cellular operators may charge high prices. |
| Ref. | Structure | Game Type | Optimization Techniques | Algorithm Design | Desired Outcome |
|---|---|---|---|---|---|
| [24] | Distributed | N/A | Convex optimization | Sub-gradient-based cost minimization algorithm | Minimize global operational cost. |
| [36] | Centralized control/P2P energy trading | N/A | Non-convex MINLP/Pareto optimality | N/A | Cost optimization and optimal MG energy and price for P2P trading. |
| [78] | Centralized control through ESP | N/A | Bi-level programming | Distributed iterative algorithm | Saving prosumer’s cost and improving energy sharing. |
| [96] | Distributed | Coalition game/Shapley value | N/A | N/A | To investigate price of electricity in direct trading. |
| [21] | Centralized control | Cooperative and non-cooperative | N/A | Distributed and iterative | To reduce monetary expense. |
| [68] | Distributed | Leader-follower Stackelberg game/Nash equilibrium | N/A | N/A | To study the economic benefits of the leader-follower energy trading mechanism. |
| [83] | Distributed control | Stackelberg game | N/A | Distributed management algorithm | They proved that a Nash equilibrium exist in the two-stage Stackelberg game. |
| [25] | Elecbay /central market | Non-cooperative game/Nash equilibrium | N/A | N/A | Proposed a customer-to-customer business model for P2P energy trading. |
| [69] | Distributed/P2P | N/A | Convex optimization | Distributed algorithm/ADMM | Achieved economy savings/cost optimization. |
| Ref. | Purpose | Methods | Comments |
|---|---|---|---|
| [11] | Energy sharing | Centralized cluster | Lack of pricing mechanism. |
| [78,107] | Energy sharing | Central control/ESP | Does not consider power loss. |
| [6] | Energy trading | Autonomous cooperative | Lack of pricing mechanism. |
| [8] | Energy trading | Central market/central auctioneer | They used the naive auction algorithm. This can only be applied with an equal number of buyers and sellers. What happens when the numbers of buyers and sellers are not equal? |
| [36] | Energy trading | Central control | Uses static parameters not dynamic, i.e., with every change in the parameters, the optimization model would be re-run to reflect the changes. This is not computationally efficient. |
© 2017 by the authors. Licensee MDPI, Basel, Switzerland. This article is an open access article distributed under the terms and conditions of the Creative Commons Attribution (CC BY) license (http://creativecommons.org/licenses/by/4.0/).
Share and Cite
Jogunola, O.; Ikpehai, A.; Anoh, K.; Adebisi, B.; Hammoudeh, M.; Son, S.-Y.; Harris, G. State-Of-The-Art and Prospects for Peer-To-Peer Transaction-Based Energy System. Energies 2017, 10, 2106. https://doi.org/10.3390/en10122106
Jogunola O, Ikpehai A, Anoh K, Adebisi B, Hammoudeh M, Son S-Y, Harris G. State-Of-The-Art and Prospects for Peer-To-Peer Transaction-Based Energy System. Energies. 2017; 10(12):2106. https://doi.org/10.3390/en10122106
Chicago/Turabian StyleJogunola, Olamide, Augustine Ikpehai, Kelvin Anoh, Bamidele Adebisi, Mohammad Hammoudeh, Sung-Yong Son, and Georgina Harris. 2017. "State-Of-The-Art and Prospects for Peer-To-Peer Transaction-Based Energy System" Energies 10, no. 12: 2106. https://doi.org/10.3390/en10122106
APA StyleJogunola, O., Ikpehai, A., Anoh, K., Adebisi, B., Hammoudeh, M., Son, S.-Y., & Harris, G. (2017). State-Of-The-Art and Prospects for Peer-To-Peer Transaction-Based Energy System. Energies, 10(12), 2106. https://doi.org/10.3390/en10122106

