Rethinking Participation in Smart Energy System Planning
Abstract
:1. Introduction
2. Current Dutch Decision-Making Practices on Energy
2.1. Elverding Advisory Committee
2.2. Pilots for ‘Faster and Better’ Decision-Making
2.3. Views of the Dutch Minister of Economic Affairs
- Firstly, the consensus-based approach with a large amount of stakeholders slows down processes instead of speeding them up [5,6]. Involving more stakeholders in earlier phases of the process will complicate processes, simply due to the increase in voices and increased diversity among voices. The combination of diversity and consensus-orientation in particular holds the risk of longer decision-making and diluted outcomes.
- Secondly, the consensus-oriented decision-making process is likely to cause a loss of ‘quality’ for the final decision taken—if a decision is taken at all [6]. This is especially disadvantageous for innovative energy solutions, which are unlikely to be the most evident and feasible solution that the (vested interest) decision-making process offers [25].
- Thirdly, ‘rules of the game’ are lacking for the collaboration between stakeholders, which complicates and slows down decision-making [24]. If rules of the game are missing, different stakeholders with diverse perspectives, interests, and ambitions will probably need far more time to agree on anything at all.
- Finally, smart energy solutions are the outcome of an interest-oriented decision-process in the current practice, instead of a thoughtful activity to solve an identified problem, in this case the lack of sustainable energy infrastructure.
2.4. Participation and Smart Energy Systems
3. Engineering Design as Inspiration
3.1. Rational Decision-Making
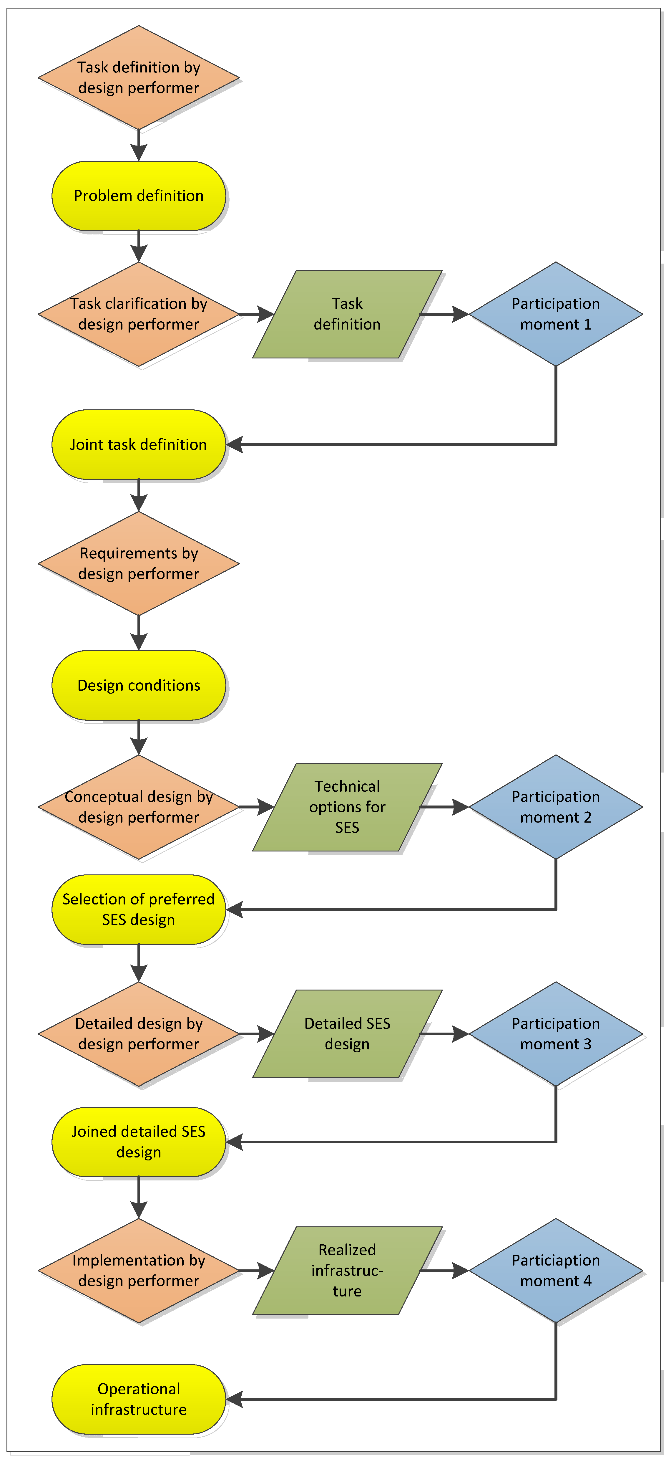
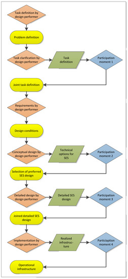
3.2. From the Engineering Design Process to a Decision-Making Model
- task clarification;
- requirements;
- conceptual design (principle solution);
- detailed design; and
- implementation of the solution.
4. Methodology
5. Results
5.1. Phase 1: Task Definition
5.2. Phase 2: Task Clarification and Participation Moment 1
5.2.1. Task Clarification
- -
- What are the objectives that the intended solution is expected to satisfy?
- -
- What properties must it have?
- -
- What properties must it not have?
5.2.2. Participation Moment 1
5.3. Phase 3: Requirements
- What is the problem about?
- Which wishes and expectations are involved?
- Which constraints exist?
- What (technical) paths are open for development?
5.4. Phase 4: Conceptual Design and Participation Moment 2
5.4.1. Conceptual Design
5.4.2. Participation Moment 2
5.5. Phase 5: Detailed Design and Participation Moment 3
5.5.1. Detailed Design
5.5.2. Participation Moment 3
5.6. Phase 6: Implementation and Participation Moment 4
5.6.1. Implementation
5.6.2. Participation Moment 4
5.7. Summary
6. Discussion and Conclusions
Acknowledgments
Author Contributions
Conflicts of Interest
Appendix A

References
- Ministerie van Economische Zaken. Op weg Naar Intelligente Netten in Nederland—Einddocument van de Taskforce voor Intelligente Netten; Ministerie van Economische Zaken: Den Haag, The Netherlands, 2011.
- Ecofys. Waarde van Slimme Netten: Welke Waarde Creëren Slimme Oplossingen in Het Distributienetwerk? Ecofys: Utrecht, The Netherlands, 2014. [Google Scholar]
- Blumsack, S.; Fernandez, A. Ready or not, here comes the smart grid! Energy 2012, 37, 61–68. [Google Scholar] [CrossRef]
- Lund, H.; Werner, S.; Wiltshire, R.; Svendsen, S.; Thorsen, J.E.; Hvelplund, F.; Mathiesen, B.V. 4th Generation District Heating (4GDH): Integrating smart thermal grids into future sustainable energy systems. Energy 2014, 68, 1–11. [Google Scholar] [CrossRef]
- Commissie Elverding. Sneller en Beter: Advies Commissie Versnelling Besluitvorming Infrastructurele Projecten. Available online: https://www.rijksoverheid.nl/documenten/rapporten/2008/04/21/het-advies-van-de-commissie-versnelling-besluitvorming-infrastructurele-projecten (accessed on 5 April 2017).
- Ministerie van Economische Zaken. Samen Energieprojecten Realiseren: Visie op Omgevingsmanagement; Ministerie van Economische Zaken: Den Haag, The Netherlands, 2016.
- Stamatescu, I.; Arghira, N.; Făgărăşan, I.; Stamatescu, G.; Iliescu, S.; Calofir, V. Decision Support System for a Low Voltage Renewable Energy System. Energies 2017, 10, 118. [Google Scholar] [CrossRef]
- An, K.; Liu, H.; Zhu, H.; Dong, Z.; Hur, K. Evaluation of Conservation Voltage Reduction with Analytic Hierarchy Process: A Decision Support Framework in Grid Operations Planning. Energies 2016, 9, 1074. [Google Scholar] [CrossRef]
- Chang, C.-L.; Chih-Hsien Peng, J. A Decision-Making Auction Algorithm for Demand Response in Microgrids. IEEE Trans. Smart Grid 2016. [Google Scholar] [CrossRef]
- Ou, T.-C.; Hong, C.-M. Dynamic operation and control of microgrid hybrid power systems. Energy 2014, 66, 314–323. [Google Scholar] [CrossRef]
- CENCENELEC. Smart Grid Reference Architecture; CEN-CENELEC-ETSI Smart Grid Coordination Group: Brussels, Belgium, 2012. [Google Scholar]
- Choi, B.-E.; Shin, J.-H.; Lee, J.-H.; Kim, S.-S.; Cho, Y.-H. Development of Decision Support Process for Building Energy Conservation Measures and Economic Analysis. Energies 2017, 10, 324. [Google Scholar] [CrossRef]
- Magrassi, F.; Del Borghi, A.; Gallo, M.; Strazza, C.; Robba, M. Optimal Planning of Sustainable Buildings: Integration of Life Cycle Assessment and Optimization in a Decision Support System (DSS). Energies 2016, 9, 490. [Google Scholar] [CrossRef]
- Pahl, G.; Beitz, W.; Feldhusen, J.; Grote, K.H. Engineering Design: A Systematic Approach, 3rd ed.; Springer: London, UK, 2007. [Google Scholar]
- Künneke, R.W.; Finger, M. The governance of infrastructures as common pool resources. In Proceedings of the Workshop on the Workshop (WOW4), Bloomington, IN, USA, 2–7 June 2009. [Google Scholar]
- Elle, M.; Van Hoorn, T.; Moss, T.; Slob, A.; Vermeulen, W.; Van der Waals, J.F.M. Rethinking Local Housing Policies and Energy Planning: The Importance of Contextual Dynamics. Built Environ. 2002, 28, 46–56. [Google Scholar]
- Arentsen, M.J.; Bellekom, A.A. Power to the people: Local energy initiatives as seedbeds of innovation? Energy Sustain. Soc. 2014, 4, 1–12. [Google Scholar] [CrossRef]
- Heldeweg, M.A. Legal regimes for experimenting with cleaner production—Especially in sustainable energy. J. Clean. Prod. 2016, 169, 48–60. [Google Scholar] [CrossRef]
- Lammers, I.; Diestelmeier, L. Experimenting with Law and Governance for Decentralized Electricity Systems: Adjusting Regulation to Reality? Sustainability 2017, 9, 212. [Google Scholar] [CrossRef]
- Verbong, G.P.J.; Beemsterboer, S.; Sengers, F. Smart grids or smart users? Involving users in developing a low carbon electricity economy. Energy Policy 2013, 52, 117–125. [Google Scholar] [CrossRef]
- Wolsink, M. The research agenda on social acceptance of distributed generation in smart grids: Renewable as common pool resources. Renew. Sustain. Energy Rev. 2012, 16, 822–835. [Google Scholar] [CrossRef]
- Coenen, F.H.J.M.; Van De Peppel, R.A.; Woltjer, J. De evolutie van inspraak in de Nederlandse planning. Beleidswetenschap 2001, 15, 313–332. [Google Scholar]
- European Commission. Report from the Commission to the European Parliament, the Council, the European Economic and Social Committee and the Committee of the Regions: Renewable Energy Progress Report; European Commission: Brussels, Belgium, 2017. [Google Scholar]
- Kwast, O.; Wesselink, M. Voor Energie & Omgeving: Strategisch Mangement van Energieprojecten Onder de Omgevingswet; WesselinkVanZijst: Rotterdam, The Netherlands, 2016. [Google Scholar]
- Hoppe, T. Adoption of innovative energy systems in social housing: Lessons from eight large-scale renovation projects in The Netherlands. Energy Policy 2012, 51, 791–801. [Google Scholar] [CrossRef]
- Coenen, F.H.J.M. Introduction. In Public Participation and Better Environmental Decisions: The Promise and Limits of Participatory Processes for the Quality of Environmentally Related Decision-Making; Coenen, F.H.J.M., Ed.; Springer: New York, NY, USA, 2009; pp. 1–19. [Google Scholar]
- Simon, H.A. Administrative Behaviour; Macmillan Publishers: New York, NY, USA, 1947. [Google Scholar]
- Parsons, W. Public Policy: An Introduction to the Theory and Practice of Policy Analysis; Edward Elgar Publishing: Cheltenham, UK, 1995. [Google Scholar]
- Hoogerwerf, A. Het Ontwerpen van Beleid: Een Handleiding Voor de Praktijk en Resultaten van Onderzoek, 2nd ed.; Kluwer: Alphen aan den Rijn, The Netherlands, 1998. [Google Scholar]
- Lindblom, C.E. The Science of “Muddling Through”. Public Admin. Rev. 1959, 19, 79–88. [Google Scholar] [CrossRef]
- Allison, G.T. Essence of Decision: Explaining the Cuban Missile Crisis; Little, Brown and Company: Boston, MA, USA, 1971. [Google Scholar]
- Cohen, M.D.; March, J.G.; Olsen, J.P. A Garbage Can Model of Organizational Choice. Admin. Sci. Q. 1972, 17, 1–25. [Google Scholar] [CrossRef]
- Kingdon, J.W. Agendas, Alternatives and Public Policies; Little, Brown and Company: Boston, MA, USA, 1984. [Google Scholar]
- Sabatier, P.A. An advocacy coalition framework of policy change and the role of policy-oriented learning therein. Policy Sci. 1988, 21, 129–168. [Google Scholar] [CrossRef]
- Koppenjan, J.; Groenewegen, J. Institutional design for complex technological systems. Int. J. Technol. Policy Manag. 2005, 5, 240–257. [Google Scholar] [CrossRef]
- Scholten, D.; Künneke, R. Towards the Comprehensive Design of Energy Infrastructures. Sustainability 2016, 8, 1291. [Google Scholar] [CrossRef]
- Schot, J.; Rip, A. The past and future of constructive technology assessment. Technol. Forecast.Soc. Chang. 1997, 54, 251–268. [Google Scholar] [CrossRef]
- Herder, P.M.; Bouwmans, I.; Dijkema, G.P.J.; Stikkelman, R.M.; Weijnen, M.P.C. Designing infrastructures using a complex systems perspective. J. Des. Res. 2008, 7. [Google Scholar] [CrossRef]
- Oates, C. Research Training for Social Scientists; SAGE Publications Ltd.: London, UK, 2000. [Google Scholar]
- Chesbrough, H.; Rosenbloom, R.S. The role of the business model in capturing value from innovation: Evidence from Xerox Corporation’s technology spin-off companies. Ind. Corp. Chang. 2002, 11, 529–555. [Google Scholar] [CrossRef]
- Kickert, W.J.M.; Klijn, E.-H.; Koppenjan, J.F.M. (Eds.) Managing Complex Networks: Strategies for the Public Sector; SAGE Publications Ltd.: London, UK, 1997. [Google Scholar]
- Hoppe, T.; Graf, A.; Warbroek, B.; Lammers, I.; Lepping, I. Local Governments Supporting Local Energy Initiatives: Lessons from the Best Practices of Saerbeck (Germany) and Lochem (The Netherlands). Sustainability 2015, 7, 1900–1931. [Google Scholar] [CrossRef]
- Bruijn, H.; Ten Heuvelhof, E.; In’T Veld, R. Process Management: Why Project Management Fails in Complex Decision Making Processes; Springer: Berlin, Germany, 2003. [Google Scholar]
- Naus, J.; Spaargaren, G.; Van Vliet, B.J.M.; Van der Horst, H.M. Smart grids, information flows and emerging domestic energy practices. Energy Policy 2014, 68, 436–446. [Google Scholar] [CrossRef]
| Phase | Activity | Design Performer | Design Product |
|---|---|---|---|
| 1 | Task definition | Problem owner | Problem definition |
| 2 | Task clarification | Problem owner/expert | Task definition |
| 3 | Requirements | Problem owner/expert | Design conditions |
| 4 | Conceptual design | Expert | Technical options for smart energy system |
| 5 | Detailed design | Expert | Detailed smart energy system design |
| 6 | Implementation | Project manager | Realised infrastructure |
| Activity | Design Performer | External Participants | Outcome | |
|---|---|---|---|---|
| 1 | Task definition | Problem owner | / | Problem definition |
| 2 | Task clarification | Problem owner/expert | / | Task definition |
| Moment 1 | / | Project dependent | Joint task definition | |
| 3 | Requirements | Problem owner/expert | / | Design conditions |
| 4 | Conceptual design | Expert | / | Technical options for smart energy system |
| Moment 2 | / | Project dependent | Selection of preferred smart energy system design | |
| 5 | Detailed design | Expert | / | Detailed smart energy system design |
| Moment 3 | / | Project dependent | Joint detailed smart energy system design | |
| 6 | Implementation | Project manager | / | Realised infrastructure |
| Moment 4 | / | Project dependent | Operational infrastructure |
| Activity | Design Performer | External Participants | Outcome | |
|---|---|---|---|---|
| 1 | Task definition | Municipality (problem owner) | / | Problem definition |
| 2 | Task clarification | Municipality (problem owner), energy supply company (expert) | / | Task definition |
| Moment 1 | / | Board of energy cooperative | Joint task definition | |
| 3 | Requirements | Municipality (problem owners), energy supply company (expert), consultation with DSO | / | Design conditions |
| 4 | Conceptual design | Energy supply company (expert) | / | Technical options for smart energy system |
| Moment 2 | / | Members of energy cooperative | Selection of preferred smart energy system design | |
| 5 | Detailed design | Energy supply company (expert) | / | Detailed smart energy system design |
| Moment 3 | / | All residents living in the district | Joint detailed smart energy system design | |
| 6 | Implementation | Municipality and energy supply company hire contractor (project manager) for technical installation | / | Realised infrastructure |
| Moment 4 | / | All residents living in the district | Operational infrastructure |
© 2017 by the authors. Licensee MDPI, Basel, Switzerland. This article is an open access article distributed under the terms and conditions of the Creative Commons Attribution (CC BY) license (http://creativecommons.org/licenses/by/4.0/).
Share and Cite
Lammers, I.; Arentsen, M.J. Rethinking Participation in Smart Energy System Planning. Energies 2017, 10, 1711. https://doi.org/10.3390/en10111711
Lammers I, Arentsen MJ. Rethinking Participation in Smart Energy System Planning. Energies. 2017; 10(11):1711. https://doi.org/10.3390/en10111711
Chicago/Turabian StyleLammers, Imke, and Maarten J. Arentsen. 2017. "Rethinking Participation in Smart Energy System Planning" Energies 10, no. 11: 1711. https://doi.org/10.3390/en10111711
APA StyleLammers, I., & Arentsen, M. J. (2017). Rethinking Participation in Smart Energy System Planning. Energies, 10(11), 1711. https://doi.org/10.3390/en10111711

