Next Article in Journal
Foreign Aid–Human Capital–Foreign Direct Investment in Upper-Middle-Income Economies
Next Article in Special Issue
Sustainable Investments in the Blue Economy: Leveraging Fintech and Adoption Theories
Previous Article in Journal
Risks of the Use of FinTech in the Financial Inclusion of the Population: A Systematic Review of the Literature
Previous Article in Special Issue
Exploring Antecedents of Rural Users’ Continuance of Use Intention Toward Mobile Financial Services in Bangladesh: Deployment of Expectation Confirmation Model
 
 
Font Type:
Arial Georgia Verdana
Font Size:
Aa Aa Aa
Line Spacing:
Column Width:
Background:
Article

Drivers and Barriers of Mobile Payment Adoption Among MSMEs: Insights from Indonesia

by
Aloysius Bagas Pradipta Irianto
and
Pisit Chanvarasuth
*
School of Management Technology, Sirindhorn International Institute of Technology, Thammasat University, Bangkok 12000, Thailand
*
Author to whom correspondence should be addressed.
J. Risk Financial Manag. 2025, 18(5), 251; https://doi.org/10.3390/jrfm18050251
Submission received: 20 February 2025 / Revised: 18 April 2025 / Accepted: 25 April 2025 / Published: 6 May 2025
(This article belongs to the Special Issue Financial Technology (Fintech) and Sustainable Financing, 3rd Edition)

Abstract

:
Mobile payment systems have rapidly expanded globally, especially in developing countries like Thailand, Malaysia, and Indonesia. Technological advances, public acceptance, and increased adoption during the COVID-19 pandemic drive this growth. Mobile payments involve key stakeholders: technology providers, end-users, government regulators, and merchants, each contributing to the adoption ecosystem. Users prefer mobile payments for their speed and convenience over traditional cash transactions. This study explores the driver and barrier factors influencing mobile payment QR adoption among merchants, particularly from the MSME perspective, using existing frameworks based on previous research adapted to MSME conditions. Conducted in Indonesia with 418 MSME business respondents, this study employs a quantitative, cross-sectional methodology with a 95% confidence level and an SEM analysis. The findings reveal that perceived ease of use does not significantly impact perceived experience, while perceived usefulness does. Perceived risk, convenience, experience, and word-of-mouth learning statistically significantly influence merchants’ intention to use mobile payments. However, customer engagement, cost, trust, and complexity appear less influential. Overall, this research advances understanding of the key factors affecting merchants’ adoption of mobile payment and provides insights relevant to MSME economic growth.

1. Introduction

Mobile payment (MP) is a means of payment that utilizes information technology that is currently popular (R. Liu et al., 2021; The global payments report, 2021). An MP has different characteristics from manual payments. MP involves integration with banks and other digital wallets (Lou et al., 2017). Mobile payment (MP) involves at least four stakeholders: technology providers, end-users, governments, and merchants (Lou et al., 2017). Each party has a role, including technology providers providing application services that allow users to conduct transactions with their mobile devices. End-users are users who use mobile payments (MPs) as a means of payment. The government acts as a regulator that oversees and ensures no legal violations in the transaction process.
In comparison, merchants are partners of technology providers in receiving transactions. The main reason users choose to use mobile payment (MP) is that it is faster and more practical because there is no need to go to a bank or an ATM to obtain cash (Au & Kauffman, 2008; Cheng et al., 2021; Dahlberg et al., 2015). Even the largest accounting institution in the world, based in the Netherlands, KPMG, predicts that mobile payment (MP) will change world civilization (Hallsworth et al., 2019). The COVID-19 pandemic has also significantly increased the use of mobile payment (MP).
According to scholars, mobile payment (MP) can increase the efficiency and effectiveness of transactions, the use of mobile payments (MPs) can also increase consumer reach, so it is hoped that it will encourage the development of MSMEs. The studies conducted by Mahakittikun, Lu, and Eiriz (Eiriz et al., 2019; Lu, 2019; Mahakittikun et al., 2020) confirm that the use of technology allows small companies to access the market and has the possibility to increase transaction growth. Therefore, governments in many countries are pushing to create integrated payment systems, including Indonesia. In Indonesia itself, many studies related to mobile payment (MP) have been carried out but are limited to end-users as objects.
Recent studies highlight the increasing role of digital payment adoption in emerging markets and its impact on MSME digital transformation. Research by the Cambridge Centre for Alternative Finance [CCAF] (2025) and ADBI underscores how digital finance providers enhance MSME access to credit, improving business performance in emerging economies (Cambridge Centre for Alternative Finance [CCAF], 2025). Furthermore, ODI Global Advisory, in their report, underlines how digital payments contribute to micro and small enterprises’ economic empowerment and competitiveness (ODI Global Advisory, 2024). Moreover, digital orientation and innovation significantly drive MSME growth, with studies confirming that a strong digital strategy improves firm performance in emerging markets (Egala et al., 2024). However, digital transformation remains gradual and unequal as firms encounter barriers such as infrastructure limitations and digital literacy gaps (Marolt et al., 2025). These insights emphasize the need for policy interventions and fintech innovations to bridge the digital divide and accelerate MSMEs’ adoption of digital payments.
Furthermore, MSMEs play a significant role in most economies, especially in developing countries (Kumar et al., 2019). More than 90% of businesses and 50% of workforces come from MSMEs. These data illustrate how massive the MSME economy is. MSMEs are one part of intermediary businesses, which provide digital payment services (Musyaffi et al., 2021). On the other hand, China, India, and Indonesia occupy the top-ranking positions regarding the number of unbanked populations, and the majority are in rural areas (Wang et al., 2021). This phenomenon opens considerable opportunities for MP stakeholders to increase profits. In Indonesia, MSMEs are predicted to employ 97% of the workforce, contributing 60.3% of the country’s GDP, and makeup 14.4% of its exports in 2021 (ASEAN Investment Report, 2022).
Almost every country has a QR MP payment channel. For example, the Thai QR is used in Thailand as a means of payment directly connected to a bank account. The Quick Response Indonesian Standard (QRIS) is used in Indonesia. The QRIS is a QR code developed by the joint regulator of the Indonesian Payment Systems Association (ASPI), which aims to streamline digital payment systems securely, encourage government efficiency, and accelerate digital financial inclusion (Dahlberg et al., 2015). Meanwhile, DuitNow is a payment channel issued by the Malaysian government. Singapore introduced SQQR in 2018 to combine multiple payment QR codes into a single label and aims to simplify QR code-based mobile payment (MP) for consumers and merchants. In India, the QR Payment channel is called Bharat QR.
More than 96% of the industries in Indonesia are MSMEs, and from that, only less than 20% are already using information technology or digitizing. Meanwhile, 51% of the MSMEs in Singapore have enacted a digital transformation (Rouillard, 2008). Thailand is an ASEAN country with the highest level of digitization of MSMEs, around 71% (Bezhovski, 2016), while in Vietnam, 43% of MSMEs have utilized information technology to support their business, including mobile payment (MP) (Yakean, 2020). In Indonesia, the use of QRIS is very low compared to debit card use in transactions.
This fact is a challenge for MSMEs in developing countries, especially in Indonesia, because compared to other countries in the ASEAN Region, the level of digitization of the MSMEs in Indonesia is still very low. It is necessary to conduct research related to the factors that influence the use of MP QR by merchants, especially the MSMEs in developing countries, to increase the penetration of the use of MP QR.
Mobile payment (MP) research has been widely carried out and developed in both developed and developing countries. However, more research has been conducted to determine factors related to end-users, such as intention to use (World Bank, n.d.; World Bank Group Support for Small and Medium Enterprises A Synthesis of Evaluative Findings, 2019), the influence of gender (Mishra et al., 2022), age (Lee et al., 2019), experience with MP (World Bank Group Support for Small and Medium Enterprises A Synthesis of Evaluative Findings, 2019), and trust (Lee et al., 2019; Liébana-Cabanillas & Lara-Rubio, 2017; Mishra et al., 2022). Although the implementation of MP QR continues to grow and it is known that the effect of implementing it significantly helps increase value for merchants, especially MSMEs, research on MP QR in MSMEs is still rarely carried out; researchers focus on acceptance factors from end-users.
This study proposes factors and confirms the new models that can measure acceptance technologies of MP QR for merchants. The proposed factors in this study will refer to the frameworks and models that have been previously confirmed, such as Technology Acceptance models (TAM) (Davis, 1986; Mallat & Tuunainen, 2008), the Extended TAM (Pal et al., 2019), the Unified Theory of Acceptance and Use of Technology (UTAUT) (Ponte & Bonazzi, 2021), Theory Reason Action (TRA) (Venkatesh & Bala, 2008), the Theory of Planned Behaviors (TPB) (Pal et al., 2019), and a qualitative study from Mallat (2007), which will be adapted and developed with the conditions of MSMEs.

2. Literature Review

2.1. Mobile Payment with QR

According to the Global Payment Report, the penetration rate of mobile payment worldwide has increased yearly (The global payments report, 2021). In China, the country with the largest population using mobile payments, more than 87% of the population uses mobile payment as a means of payment. Meanwhile, a sharp increase in the use of mobile payments occurred in South Korea, wherein in 2019, 36% of the population used mobile payments, while in 2021, this increased to 45% and it became the country with the second-highest use of mobile payments. Then, it was followed by the US, with 43% of the population using mobile payments (The global payments report, 2021).
The most widely used types of mobile payment are NFC and QR codes (R. Liu et al., 2021). Two payment methods using QR codes that are commonly used are customers who scan a merchant’s QR code (Lou et al., 2017), which is called autonomous payment, and a merchant who scans a QR code of customers, also called dependent payment.
Mobile payment has four main stakeholders (Au & Kauffman, 2008): governments, financial service providers, end-users, and merchants. Each stakeholder has a different role in the mobile payment ecosystem (Dahlberg et al., 2015). Customers and merchants can be categorized as users. Financial service providers provide infrastructures such as databases, processors, servers, and QR generators (Kumar et al., 2019). Users must provide a mobile phone with a camera to scan a QR code or receive proof of payment.
The mobile payment process using a QR Code starts with the customer selecting products and services and then scanning the QR code of the merchant. After that, the customer is asked to verify the account. If successful, the transaction is immediately transferred from the user to the merchant’s account (Musyaffi et al., 2021). This process is fast and allows for transactions without contact between the end-users and merchants (Wang et al., 2021). Mobile payment using QR gives customers more privacy (Bezhovski, 2016; Rouillard, 2008). Besides that, by scanning QR codes, users can easily retrieve all the related data needed for transactions. The use of mobile payments will increase along with the increase in smartphones and information technology.

2.2. Micro–Small–Medium Enterprises

One important part of intermediary businesses in the mobile payment ecosystem are micro–small–medium enterprises (MSMEs). According to the World Bank, MSMEs are businesses with no more than 300 employees and total assets/total annual sales between USD 3 million and USD 15 million (World Bank Group Support for Small and Medium Enterprises A Synthesis of Evaluative Findings, 2019). MSMEs are the primary industry in every country, especially in developing countries. However, on average, MSMEs have limited capital and have difficulty accessing capital loans (World Bank, n.d.). One of the causes of MSMEs difficulty accessing capital loans is the absence of financial records or transaction books. This is helpful as evidence that the business being run can grow. Information technology is expected to help MSMEs to develop their businesses. Based on the number of employees and their capital, MSMEs can be grouped. The clustering of MSME is shown in Table 1: MSME Clusters (World Bank Group Support for Small and Medium Enterprises A Synthesis of Evaluative Findings, 2019).

2.3. Influencing Factor from a Merchants Perspective

The implementation of new technologies, such as the MP QR code, can proceed and be well received if stakeholders understand their role and know the benefits that will be obtained. The difficulty level of implementation can be tolerated (Mishra et al., 2022). The factors that influence end-users and merchants are also different.
Various studies have been conducted to try to uncover these factors. Lee revealed that network externalities, trust, and brand value affect retailer satisfaction. In comparison, the higher the retailer satisfaction with MP, the higher the interest in using it (Lee et al., 2019). Liébana-Cabanillas and Lara-Rubio (2017), in their research, propose five factors that influence interest in using MP. The five factors are the number of workers, income from merchants, experience using the old model, usability, and considerable advantages (Liébana-Cabanillas & Lara-Rubio, 2017). Meanwhile, Lisana (2021) argues that self-efficacy, social influence, trust, network externalities, and uncertainty avoidance are major variables influencing mobile payment adoption in Indonesia (Lisana, 2021). In addition, Mallat and Tuunainen (2008), stated that merchants expect the use of mobile payments to reduce costs and facilitate sales, including both services and products to consumers (Mallat & Tuunainen, 2008). Furthermore, customer engagement was proposed by Hepola et al. (2020), who stated that customer interaction has quite a beneficial effect on intention to use (Hepola et al., 2020).
Most articles have sought to build constructs based on existing technology adoption frameworks to develop a research model to capture mobile payment end-user and merchant behavior. This study attempts to build a construct based on the established technology adoption frameworks to develop a new theoretical framework tailored to the context of MSME mobile payment adoption in Indonesia. The established theories like the Technology Acceptance Model (TAM) (Davis, 1986; Pal et al., 2019), Unified Theory of Acceptance and Use of Technology (UTAUT) (Ponte & Bonazzi, 2021; Venkatesh & Bala, 2008), Theory of Reason Action (TRA) (A. Hasan & Gupta, 2020; Martin et al., 1975), Theory of Planned Behavior (TPB) (Ajzen, 1991; A. Hasan & Gupta, 2020), and Diffusion of Innovation Theory (DOI) (E. Rogers, 1983) are described in Table 2.

3. The Hypothesis

Both drivers and barriers influence mobile payment adoption among MSMEs. Drivers include perceived usefulness and ease of use, as mobile payments offer speed and efficiency (Davis, 1989; Venkatesh et al., 2003). Word-of-mouth learning encourages adoption, as MSMEs rely on peer recommendations (Banerjee & Fudenberg, 2004). Additionally, customer engagement and perceived convenience motivate businesses to adopt mobile payments to enhance customer experience (Mallat & Tuunainen, 2008). Moreover, barriers include perceived cost, as transaction fees may burden small businesses (Y. Liu et al., 2019). Trust and security concerns also hinder adoption due to fears of fraud and data breaches (Farivar et al., 2017; Gefen, 2000). Lastly, complexity and a lack of digital literacy make it harder for some MSMEs to adopt mobile payments (Anatan, 2023). Identifying these factors helps in designing better strategies to increase adoption. Based on this, we can see that groups became drivers and barriers. The drivers in this research are perceived ease of use, perceived usefulness, word-of-mouth learning, customer engagement, perceived convenience, and perceived experience. Furthermore, the barriers are perceived cost, trust and security, risk, and complexity.

3.1. Perceived Ease of Use

Davis (1986) proposed the Theory Acceptance Model (TAM) which became the theoretical basis of this research. The TAM states that perceived ease of use and usefulness are independent factors determining attitudes towards using a technology (Davis, 1986). Consistent with Venkatesh and Davis (2000), it contends that attitudes on the use of information technology can be influenced by perceived ease of use, which is a significant issue (Venkatesh & Davis, 2000). Thus, Venkatesh assumes someone will use an application if the application is easy to use and learn. According to Sinha and Singh (2022), ease of use refers to how simple it is to utilize a technology (Sinha & Singh, 2022). Additionally, the measurement of a technology’s usability depends on user expectations regarding the efficiency and utility of specific tasks when utilizing a technology (Sinha & Singh, 2022). The technology under consideration may include mobile payment, mobile commerce, and related technologies. According to Lisana (2021), one of the elements determining the success of implementing mobile payments in Indonesia will be if the form of mobile payment is intended to be easy to use and follows standard regulations. In Indonesia, the simplicity of use for a new technology is a significant feature (Lisana, 2021). Moreover, Liébana-Cabanillas et al. (2021), and Puriwat and Tripopsakul (2021) stated that when technology is simple to use and effortless, customers have a positive experience (Liébana-Cabanillas et al., 2021; Puriwat & Tripopsakul, 2021). Based on the opinions and findings of several researchers above, this encourages the formulation of the following hypothesis:
Hypothesis 1. 
Perceived ease of use has a significant, positive, direct effect on perceived experience in MP usage.

3.2. Perceived Usefulness

Davis (1989) has defined perceived ease of use as the extent to which a person believes that using the system will support and improve their work performance (Davis, 1989). Davis assumes that a person will use an application if the application helps him to complete the job better. Furthermore, Venkatesh analyzed usage predictions based on a comparison model including moderators in his study toward a unified view. Based on this study, perceived usefulness has a direct effect on interest in use (Venkatesh et al., 2003). Still, based on Venkatesh et al. (2003), perceived usefulness is the degree to which someone believes that using technology can improve and help their work. The more people believe that using technology will make their work easier, the greater the increase in the number of people using technology. Sinha and Singh (2022) confirmed that usefulness has a significant direct impact on perceived experience. Research involving technology acceptance analyses, which included usefulness as one of the variables, has been widely carried out in Indonesia. For example, the research conducted by Limantara et al. (2021), Lisana (2021), involves usefulness as one of the factors that influence the use of technology (Limantara et al., 2021; Lisana, 2021; Rahardja et al., 2020). Therefore, according to Qalati et al. (2021), in the merchant context, the usefulness of a service may be considered important if it increases value and provides the best experience for the retailer (Qalati et al., 2021). In the MP studies conducted by Khan et al. (2021), Talwar et al. (2021), and Mishra et al. (2022), factors such as usefulness and convenience were found to be relevant to improving merchant experience and behavioral intentions (Khan et al., 2021; Mishra et al., 2022; Talwar et al., 2021). Therefore, we propose the following:
Hypothesis 2. 
Perceived usefulness has a significant, positive, direct effect on perceived experience in MP usage.

3.3. Perceived Experience

Merchants have increasingly embraced digital payment services, prioritized high-quality products, and focused on perceived experience. Perceived experience encompasses the benefits and overall satisfaction derived from the features and effectiveness of a product or service (Jiang & Stylos, 2021). It plays a crucial role in evaluating technology performance and popularity, influencing merchants’ intentions and decisions to adopt payment technologies (Talwar et al., 2021). During the COVID-19 pandemic, mobile payment systems (MPSs) helped merchants address challenges in supplier payments, credit facilities, and physical transactions, enhancing their perceived experience. Research shows that perceived experience directly impacts merchants’ behavioral intentions and the adoption of technology, aligning with their business goals and improving efficiency (Chowdhury & Sarkar, 2003; Jiang & Stylos, 2021). To support adoption, payment companies must address merchants’ desires and challenges, recognizing the critical role of perceived experience in shaping behavioral intentions.
Hypothesis 3. 
Perceived experience has a significant, positive, direct effect on a merchant’s intention to use.

3.4. Word of Mouth Learning

A merchant’s decision-making process is influenced by word-of-mouth communication, which is an informal statement about a product’s features and benefits. An existing user may communicate this way to a new user, sharing his or her experience with the service. According to recent research, customers’ recommendations for goods and services are influenced by their perceptions of the quality of those goods and services, which in turn affects their intentions to utilize them. Despite the proliferation of commercial communication channels, word-of-mouth recommendations remain one of the most trustworthy methods to choose products or services (83% of us say we trust recommendations from people we know).
Hypothesis 4. 
Word-of-mouth learning has a significant, positive, direct effect on a merchant’s intention to use.
Hypothesis 5. 
Perceived experience mediates the relation between word-of-mouth learning and a merchant’s intention to use.
Hypothesis 6. 
Perceived experience moderates the relationship between word-of-mouth learning and a merchant’s intention to use.
In Hypothesis 5, perceived experience acts as a mediator, meaning it helps to explain how or why word-of-mouth learning influences merchants’ intention to use mobile payments. In this case, word-of-mouth learning affects a merchant’s perception of the experience, influencing their intention to adopt the technology. The effect of word-of-mouth learning on intention occurs indirectly through perceived experience. Meanwhile, in Hypothesis 6, perceived experience is proposed as a moderator, which affects the strength or direction of the relationship between word-of-mouth learning and intention to use. That is, the influence of word-of-mouth learning on intention may be stronger or weaker depending on the perceived experience level.
According to prior research, it is indicated that perceived experience serves a crucial role in both mediating and moderating the relationship between word-of-mouth learning and its outcomes. This suggests that an individual’s prior experiences can significantly influence how they interpret and react to information shared through word-of-mouth interactions (Sinha & Singh, 2022). So, in this study, we want to know the relationship between them from the perspective of Indonesian merchants.

3.5. Perceived Cost

Cost refers to the monetary implications that arise when users use mobile payment applications. The cost structure of the technology has a substantial impact on users (Venkatesh et al., 2003). The banking system in Indonesia still charges transaction fees for every inter-bank transaction and top ups on digital wallets. This is predicted to influence the interest of MSMEs and the public in using mobile payments as the main means of payment. Perceived cost is one of the many factors that affect Micro, Small, and Medium-Sized Enterprise (MSME)s’ adoption of mobile payment systems. The perceived cost negatively affects the intention to use mobile payment systems. High perceived costs can deter users from adopting mobile payment solutions, as they may view these costs as a barrier to entry or continued use (Al-Saedi et al., 2020; Y. Liu et al., 2019; Schmidthuber et al., 2020).
Costs that arise can be in the form of investment fees, subscriptions, balance top-ups, transfers, internet, etc. Costs incurred can be borne by consumers as end users or merchants. Investment costs are costs that may arise when a merchant intends to provide mobile payment services as a payment medium. In Indonesia, several mobile payment financial service providers charge fees to top-up balances, and inter-bank transfers are also subject to quite high rates for each transaction.
Hypothesis 7. 
Perceived cost has a significant, positive, direct effect on a merchant’s intention to use.

3.6. Perceived Trust

The degree of trust is impacted by the danger and inadequate security of information systems. Trust refers to an individual’s psychological state based on positive expectancy toward others’ behaviors or intentions. Trust has been studied as an important predictor of a user’s behaviors in social commerce (Farivar et al., 2017). Trust has been extensively studied in the information system literature, and it is considered an essential element in purchasing transactions, especially in the environments in which risk elements exist. Therefore, we consider trust as the driver of social commerce use which can motivate users to purchase from a social commerce website (Farivar et al., 2017).
In line with Handarkho’s, Shi’s, and Farivar’s research, this study places trust as a factor influencing intention to use. In the use of technology, trust is an important factor that must be held by users (Farivar et al., 2017; Handarkho, 2021; Shi & Chow, 2015). If a user has trust, they will use it safely and comfortably, so that the intention to use it also increases. By having trust for social commerce websites and the other users on them, a customer will accept the credibility of the information provided by the company who owns that site and the other users that engage in it (Shi & Chow, 2015). The combination of trusts established by the two sources above will develop a customer’s positive perception, which will influence their intention to engage with and use social commerce sites (Handarkho, 2021). Based on that study, we propose the following:
Hypothesis 8. 
Perceived trust has a significant, positive, direct effect on a merchant’s intention to use.

3.7. Perceived Convenience

According to previous research, convenience is a major aspect. Consumers prefer to utilize mobile payment to save time and effort when making purchases (Boden et al., 2020; Pal et al., 2021; Shankar & Behl, 2021). Convenience refers to the degree of usefulness a technology offers. Convenience consists of various dimensions of benefits that can be felt by users, such as faster transactions and simpler payments, to support practicality (Pal et al., 2021). Offline transactions require consumers to spend time, effort, and money, whereas mobile payment allows users to execute transactions at any time and from any location. As a result, transactional convenience, attentiveness, customer service, and transactions all have a big impact on the consumer’s mobile payment experience (Shankar & Behl, 2021).
In Indonesia, convenience is something that is desired: to achieve a certain level of comfort, people are willing to pay more. The research of Hadiyan et al. (2021) revealed that when users feel comfortable using a technology, they will use and recommend it more often (Hadiyan et al., 2021).
Mobile payments offer convenience by eliminating the need to carry cash and coins or provide exact change for purchases (Mallat & Tuunainen, 2008). Furthermore, convenience in general can increase the willingness of customers to pay. So, the more comfortable it is to use mobile payments, the more willing a customer will be to pay, thus the merchant has the opportunity to increase revenue. Adoption of technology implies an acceptance of and familiarity with it, which raises the feeling of convenience (Boden et al., 2020).
Hypothesis 9. 
Perceived convenience has a significant, positive, direct effect on a merchant’s intention to use.

3.8. Customer Engagement

Customer engagement is an interaction or communication relationship carried out by a company or producer with customers. Customer engagement can be seen as a multi-dimensional concept consisting of emotional, cognitive, and behavioral aspects (Rather & Hollebeek, 2021). In the context of merchants, customer engagement is important because good relationships and the best service to customers will drive customers to continue shopping and if merchants have strong engagement with customers, they will be satisfied with the services provided and will increase loyalty. Kumar and Pansari (2016) define customer engagement as a mechanism for adding customer value to merchants, either directly or indirectly (Kumar & Pansari, 2016). Meanwhile, Hepola et al. (2020) discovered that customer interaction had a considerable beneficial effect on intention to use (Hepola et al., 2020). In this study, customer engagement is seen from the point of view of the business owner of an MSME.
Hypothesis 10. 
Customer engagement has a significant, positive, direct effect on a merchant’s intention to use.

3.9. Complexity

Complexity is one of the significant inhibiting factors in the use of mobile payments (Mallat & Tuunainen, 2008). Seventy percent of the MSME players in Indonesia have completed at least high school, while the country’s MSME actors still have comparatively low levels of education. This has an impact on MSME participants’ ability to solve problems, and complexity will make it challenging for MSMEs to accept mobile payment applications.
Mobile applications are more widely used by educated people, the younger generations, who are accustomed to using other information technologies, and people who find it easy to learn new things. Complexity becomes an obstacle because economic transactions can be carried out by all groups, whether they are using technology or not. New users are concerned about the usability of mobile payment applications and view usability as an important factor influencing user adoption. As a modern payment technology, mobile payment should be easy to use and simple (Mallat & Tuunainen, 2008). Furthermore, the MSME actors in Indonesia are predominantly parents and those with a low education. Based on a survey by the Faculty of Economics and Business, at the University of Indonesia, as many as 61% of MSME managers are over 40 years old and as many as 83% have high school as their highest education level. In recent research, complexity is also considered a predictor of intention to use mobile payments.
Hypothesis 11. 
Complexity has a significant, positive, direct effect on merchants’ intention to use.

3.10. Perceived Risk

In comparison to developed nations, Indonesia still maintains relatively low security standards. Numerous instances of unsuccessful transactions, data theft, and even money theft from consumer accounts have occurred.
As cybercrimes are on the rise, mobile payment transactions pose a risk to your finances and data (Pal et al., 2021). Risk is a component that many researchers include and address in their research, as opposed to convenience. They use the UTAUT theory as a foundational theory, similar to Ponte and Bonazi’s investigation. Numerous changes were made, such as excluding social influence because it was shown to be insufficiently influential and adding the perceived risk variable to understand how much influence these risk factors have on the intention to use and find out whether the use of technology is safer (Ponte & Bonazzi, 2021). The risks can be differentiated based on the losses that may be experienced, such as financial, privacy, security, and performance risks (Pal et al., 2021). Financial risks can occur, such as failed transfers, wrong transfers, and theft. Some cases that often occur are crimes involving changing the payment barcode code, so that the user is not aware that he has transferred money to the wrong account. By linking mobile payments with a bank account, the possible losses will be greater when compared to cash transactions (Zhou, 2015).
Hypothesis 12. 
Perceived risk has a significant, positive, direct effect on a merchant’s intention to use.

3.11. Merchant Intention to Use

Intention to use is the extent to which consumers are likely to use and engage in social commerce. Intention to use and usage behavior in the TAM are factors that refer to a user’s habitual interest in using information technology; meanwhile, intention to use can affect usage behavior (Venkatesh & Davis, 2000). Intention to use in the context of technology describes a user’s interest in starting to use it and their desire to use it again. In this study, merchant intention to use is a mediating factor, because it links other factors rather than modifying their effect on actual use.
Hypothesis 13. 
Merchant’s intention to use has a significant, positive, direct effect on actual use.

3.12. Actual Use

Actual use was proposed by Davis in the Technology Acceptance Model. Davis distinguishes between desire to use and actual use. Meanwhile, Venkatesh with his UTAUT tries to confirm the factors that influence intention to use and then, influence use behavior either directly or indirectly (Venkatesh et al., 2003). Studies on actual use continue to grow; for example, Pal et al. found that there is still a gap between intention to use and actual usage (Pal et al., 2019) and there is still has chance for further research. Liu also mentions actual use (C. H. Liu et al., 2022); he researched the impact of using mobile payments on shopping intentions and usage behavior. The results show that intention to use has a significant and positive effect on usage behavior. However, recent research indicates that utilization determines how much of an impact IT adoption has on corporate performance (Au & Kauffman, 2008).

4. Proposed Model

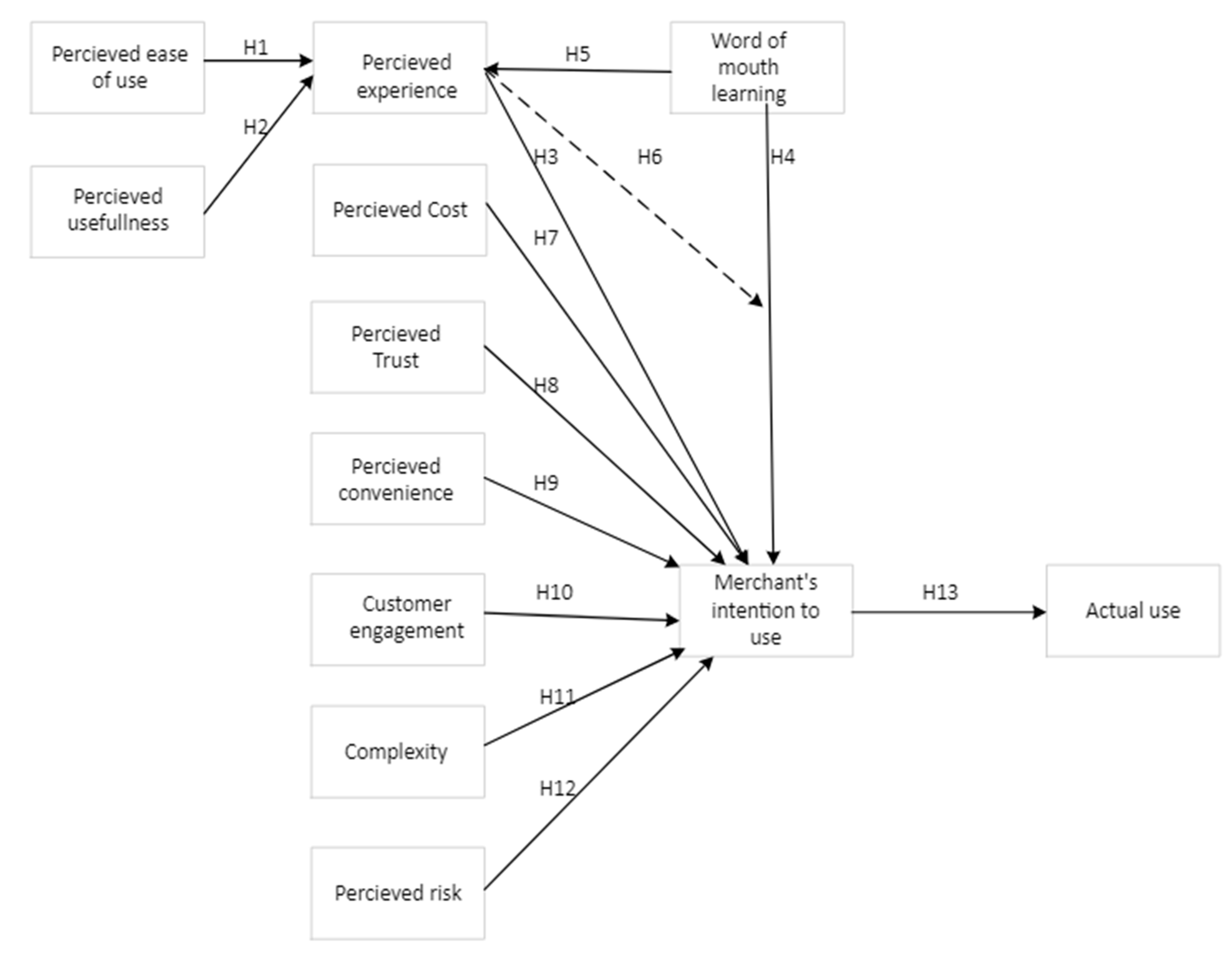
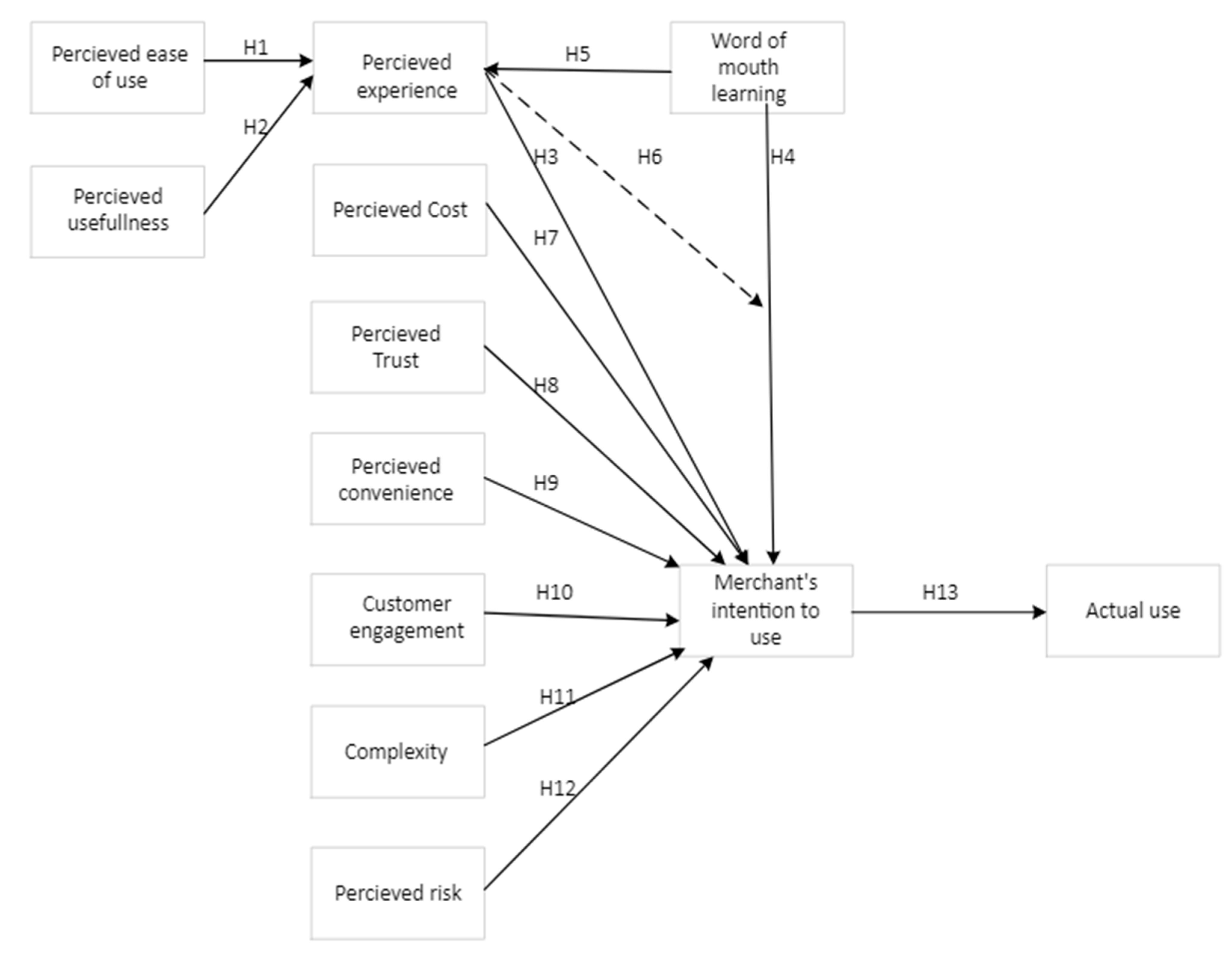
After comprehensively discussing previous research and the factors involved, the researcher developed a theoretical model for further measurements. The proposed model incorporates key constructs such as perceived risk, convenience, and behavioral intention, adapted from established information systems’ adoption theories. The eight exogenous variables include perceived word-of-mouth learning, perceived cost, perceived trust, perceived convenience, customer engagement, complexity, perceived risk, and perceived experience. In addition to acting as an exogenous variable, perceived experience acts as a mediator and moderator for the word-of-mouth learning variable. Moreover, there are two antecedent variables: perceived ease of use and usefulness. We also have one intervening variable, intention to use, and one dependent variable, actual use.
Hence, the researcher would like to present the conceptual model of this study as follows:
Each of the 13 causal relationships shown in Figure 1 are associated with a research hypothesis, which is based on previous research which has been discussed in the previous sub-section.

5. Research Methodology

The research employs structural equation modeling (SEM) with a 95% confidence level, utilizing AMOS 21 for a SEM analysis and SPSS 22 for data processing. This approach includes a factor loading analysis and a confirmatory analysis (CFA) to systematically organize, process, and validate the data. By using this method, this study ensures that all variables and constructs are accurately measured and properly aligned, enhancing the reliability of the findings.

5.1. Sample and Data Collection

The target population of this research includes business owners and decision-makers whose businesses meet the criteria of MSMEs and who are 18 years of age or older. The questionnaire was derived from the existing research and carefully translated into Indonesian to maintain accuracy and preserve the original meaning. To further translation accuracy, a back-translation method was applied. Additionally, a pilot test with ten responders was conducted to improve the instruments’ clarity, validity, and reliability.
For a population exceeding 100.000, a minimum sample size of 400 is required to achieve a 5% margin of error at a 95% confidence level (Hair et al., 2014; Kline, 2016). Eligible respondents were provided with a self-administered questionnaire in person or online.
The data used to test the research model were collected through questionnaire responses, with each item measured on a five-point Likert scale (1 = strongly disagree to 5 = strongly agree). To minimize semantic issues, the questionnaire was refined based on input from three experts in acceptance models and digital transformation. The questionnaire was then presented in a pretest to ten MSME actors and changed based on their feedback to ensure validity. Indicators and measurement instruments are shown in Table 3.

5.2. Data Preparation and Analysis

A total of 418 responses from the target population were collected for this study. The measurements model was evaluated based on convergent validity and discriminant validity to ensure the reliability and accuracy of the constructs. Convergent validity was assessed using three criteria: factor loadings, average variance extracted (AVE), and composite reliability (CR). It measures the extent to which indicators of a specific construct share a high proportion of common variance. Discriminant validity is crucial for establishing construct validity, preventing multicollinearity, defining clear conceptual boundaries, and improving the accuracy of the theoretical model.
For convergent validity, standardized loading estimates should be 0.5 or higher, ideally 0.7 or higher (Hair et al., 2014). The extracted variance should be 0.5 or higher, and the coefficient alpha for construct reliability should be 0.7 or greater (George & Mallery, 2019), although values between 0.6 and 0.7 can be acceptable (Dash & Paul, 2021). They also recommended that the variance extracted estimates for two factors should be more than the square of the correlation between them to provide evidence of discriminant validity for the total scale.
AVE measures how well a set of items converges to represent a construct, while CR evaluates the internal consistency of those items. In other words, AVE assesses how well a set of items converges to measure a construct, and CR checks the internal consistency of those items. In addition to convergent validity, discriminant validity is essential for ensuring construct validity, preventing multicollinearity, defining clear conceptual boundaries, and improving theoretical model accuracy. To assess discriminant validity, we apply the Fornell–Larcker criterion (Fornell & Larcker, 1981), which compares the correlation between constructs with the square root of their AVE. For discriminant validity to be established, the square root of a construct’s AVE must be greater than its correlation with the other constructs. This confirms that a construct shares more variance with its indicators than the other constructs.

6. Result

The construct validity (discriminant and convergent) of the measures of the 12 latent variables from the theoretical models was examined using a principal component factor analysis (Hair et al., 2014). The results derived from the evaluation of the factor loadings of the indicators in relation to their corresponding variables, as well as among the variables themselves, are presented in Table 4. The factor loading values indicated in the table are above the recommended threshold of 0.5, which is commonly accepted for the measurement of factor loadings. We evaluated Composite Reliability (CR), and Average Variance Extracted (AVE) to assess validity further. All constructs have CR and AVE values that are higher than the minimal cutoffs of 0.7 for CR and 0.5 for AVE, except for the COST which had a CR value 0.677. Although slightly below the ideal threshold, it can still be acceptable (Dash & Paul, 2021). We retained the COST variable due to its theoretical and practical significance in understanding merchant decision-making (Bhimani, 2021; E. F. Hasan et al., 2025; James et al., 2025). Overall, the result of the factor loadings, average variance extracted (AVE), and composite reliability (CR) confirm that the survey items consistently and dependently align with their respective constructs, and each construct explains at least 50% of the variation in its indicators, supporting the measurement model’s reliability and validity.
Table 5 shows the result of the discriminant validity measurement. The values along the diagonal represent the square roots of the AVE (Average Variance Extracted) for each construct, and they are all greater than the corresponding inter-construct correlations. This confirms that each construct is different from the others, thus indicating acceptable discriminant validity based on the Fornell–Larcker criteria.
The results in Table 6 indicate that hypotheses H1, H6, H7, H8, H10, and H11 are not supported, as their p-values exceed 0.05. In contrast, hypotheses H2, H3, H4, H5, H9, H12, and H13 are statistically significant, with p-values below the 0.05 threshold, demonstrating a strong relationship consistent with the theoretical framework. These findings partially validate the proposed model, identifying the areas requiring further investigation and refinement. Table 6 presents the detailed hypothesis testing results.
The values in Table 6 were presented in the following form: unstandardized effect followed by statistical significance presented by *, ***, or NS which refers to 0.05, 0.001, or Not Significant, respectively. In addition, the goodness of fit indicators of the models meet the minimum criteria of statistical values. The indicators of goodness of fit can be seen in Table 7.

7. Discussions and Implications

The results highlight both supported and unsupported hypotheses, offering a clearer understanding of the factors influencing mobile payment usage. Notably, perceived ease of use directly affects perceived experience, which is rejected (H1). This result contrasts with the findings in previous research (Liébana-Cabanillas et al., 2021; Puriwat & Tripopsakul, 2021; Sinha & Singh, 2022), which reported a significant relationship between these constructs. One of the potential explanations for this difference is the current study context, which focuses on MSME students in Indonesia. These users may prioritize practical business outcomes, such as cost-effectiveness, customer reach, and transaction reliability, over perceived system simplicity. In this context, ease of use may not significantly affect their overall experience, especially if combined with factors like trust, perception of utility, or security services. More specifically, various levels of digital literacy among MSME owners can reduce their perception of the ease of use of a system, making this concept more important for their adoption experience. This finding indicates that while ease of use is essential, it does not singularly shape users’ experiences, as individual preferences, expectations, and product features also play a significant role. Conversely, the positive impact of perceived usefulness on perceived experience was strongly supported (H2), aligning with previous research by Sinha, Puriwat, and Liebana-Cabanillas showcasing the critical importance of perceived value in shaping user experiences.
In addition, the significant influence of perceived experience (H3), word-of-mouth learning (H4), convenience (H9), and perceived risk (H12) on mobile payment adoption and actual usage was validated. Hence, these results highlight the critical role of these constructs in shaping user behavior and adoption decisions and align with prior studies (Boden et al., 2020; Jiang & Stylos, 2021; Pal et al., 2021; Ponte & Bonazzi, 2021; Sinha & Singh, 2022; Talwar et al., 2021). Additionally, the mediation analysis reveals that perceived experience mediates the relationship between word-of-mouth learning and intention to use, offering more profound insights into the indirect factors driving adoption. However, in this study, factors such as perceived cost (H7), trust (H8), customer engagement (H10), and complexity (H11) did not directly affect mobile payment adoption, likely due to the specific priorities and context of MSMEs. Business owners tend to focus on functionality and perceived benefits, such as usefulness, rather than concerns about cost and trust. In the context of Indonesian MSMEs, these factors may be less influential due to several contextual reasons, including limited digital literacy, the prioritization of business practicality over system features, and a reliance on peer recommendations over system characteristics. Additionally, trust may not be a significant barrier because, in Indonesia, there is no other system, so the community and MSME communities continue to use the mobile payment system even though trust issues exist. Government initiatives and technology provider policies may have further mitigated trust-related uncertainties, making it less of a deciding factor for adoption. Meanwhile, intention to use (H13) has a positive, direct effect relationship with actual usage. This result is consistent with previous studies by C. H. Liu et al. (2022) and Pal et al. (2019).
Similarly, perceived cost might not hinder the adoption of mobile payments in the MSME sector; since, they may also view the long-term benefits, such as increased sales, customer convenience, and easy handling with cashless payments, as outweighing the costs. Customer engagement may play a more indirect role, as MSMEs could adopt mobile payments primarily for operational efficiency rather than because of direct customer interaction. Moreover, complexity may not be a significant barrier, especially for business owners with less technology experience, but who are already familiar with digital payment systems. Training programs and fintech education could further reduce usability concerns, making perceived complexity less of an issue. The findings indicate that other factors, such as perceived usefulness, word-of-mouth learning, and perceived experience, strongly influence the adoption of mobile payments among MSMEs. This result suggests that MSMEs prioritize the practicality and benefits of mobile payments over the potential challenges related to cost, trust, or complexity.

7.1. Theoretical Implications

This study extends prior research by integrating multiple theoretical perspectives (TAM, UTAUT, and TPB) to develop a new theoretical framework tailored to MSME mobile payment adoption. By combining key factors from the proven theories in previous studies, this research offers a novel approach to explaining the factors influencing adoption behavior. Moreover, this study highlights the mediating role of merchants’ intention to use, showing how perceived usefulness, perceived risk, and word-of-mouth learning collectively shape actual adoption, in contrast with the previous studies that focused on individual constructs. Furthermore, the findings challenge the conventional assumption that perceived cost and trust directly influence adoption, suggesting that financial literacy and regulatory interventions may moderate their impact. This study also extends prior research by examining the indirect pathways through which user perceptions translate into adoption behavior, providing a more nuanced understanding of the decision-making process. These insights enrich theoretical discussions on digital payment adoption and serve as a foundation for future research exploring the evolving role of fintech solutions in MSME digital transformation.

7.2. Practical Implications

The findings of this study offer insights for fintech companies as technology providers and governments as policymakers to enhance mobile payment adoption among MSMEs. The results highlight the critical role of perceived usefulness, perceived experience, word-of-mouth learning, and perceived risk in shaping mobile payment adoption, while factors such as perceived cost, trust, customer engagement, and complexity were found to be insignificant. Table 8 provides the following actionable implications:

8. Conclusions

This study provides insights into the factors influencing mobile payment adoption among MSMEs by integrating multiple theoretical perspectives. The findings confirm the significant roles of perceived usefulness, perceived risk, word-of-mouth learning, and merchants’ intention to use in shaping actual adoption behavior. Additionally, this study highlights the mediating effect of intention to use, demonstrating its role as a key mechanism through which various factors influence adoption decisions.
Interestingly, perceived cost, trust, customer engagement, and complexity did not directly affect adoption, suggesting that these factors may be more context-dependent and influenced by external conditions such as financial literacy and regulatory interventions. These findings challenge existing assumptions and underscore the need for further exploration into moderating effects and contextual variations.
The theoretical contributions of this research lie in its integration of the TAM, DOI, Trust Theory, and other proven theories, offering a more comprehensive understanding of mobile payment adoption dynamics. The findings provide actionable recommendations for technology providers, fintech companies, and governments as policymakers to enhance MSME adoption, such as improving financial literacy programs, ensuring secure and cost-effective payment systems, and leveraging word-of-mouth promotion strategies.
Future research could explore how cognitive biases, heuristics, and bounded rationality influence mobile payment adoption decisions, particularly among MSMEs with limited technological knowledge or regions with weaker FinTech regulations. Understanding these behavioral aspects may also shed light on the significance of perceived cost, trust, customer engagement, and complexity in different adoption contexts. Additionally, examining the moderating effects of financial literacy and regulatory interventions could provide deeper insights into how knowledge and policy frameworks shape MSME adoption behavior. Moreover, future studies should incorporate additional contextual and moderating factors to refine the theoretical framework further, ensuring a more nuanced understanding of adoption dynamics. A mixed-methods approach, integrating qualitative and quantitative perspectives, would offer a more comprehensive view, capturing statistical trends and deeper behavioral motivations. By bridging these perspectives, future research can enhance the applicability of mobile payment adoption models across diverse MSME environments.

Author Contributions

Conceptualization, A.B.P.I. and P.C.; methodology, A.B.P.I. and P.C.; validation, A.B.P.I. and P.C.; formal analysis, A.B.P.I.; writing—original draft preparation, A.B.P.I.; writing—review and editing, P.C.; visualization, A.B.P.I.; supervision, P.C. All authors have read and agreed to the published version of the manuscript.

Funding

This research was funded by the Excellent Foreign Students (EFS) Scholarship Program, Sirindhorn International Institute of Technology (SIIT), Thammasat University, Thailand (Letter of Acceptance No. SIIT 60/21 057).

Institutional Review Board Statement

Ethical review and approval were obtained from the Human Research Ethics Committee of Thammasat University (Science) (Project Code: 66SI158, Approval Date: 17 February 2024).

Informed Consent Statement

Informed consent was obtained from all subjects involved in this study.

Data Availability Statement

The data presented in this study are available on request from the corresponding author.

Acknowledgments

The first author express gratitude towards the Sirindhorn International Institute of Technology, Thammasat University, Thailand, for the Excellent Foreign Student (EFS) scholarship to support this research.

Conflicts of Interest

The authors declare that they have no conflicts of interest to report regarding the present study.

References

  1. Ajzen, I. (1991). The theory of planned behavior. Organizational Behavior and Human Decision Processes, 50(2), 179–211. [Google Scholar] [CrossRef]
  2. Al-Saedi, K., Al-Emran, M., Ramayah, T., & Abusham, E. (2020). Developing a general extended UTAUT model for M-payment adoption. Technology in Society, 62, 101293. [Google Scholar] [CrossRef]
  3. Anatan, L. (2023). Micro, small, and medium enterprises’ readiness for digital transformation in Indonesia. Economies, 11(6), 156. [Google Scholar] [CrossRef]
  4. ASEAN Investment Report. (2022). Pandemic recovery and investment facilitation. ASEAN. [Google Scholar]
  5. Au, Y. A., & Kauffman, R. J. (2008). The economics of mobile payments: Understanding stakeholder issues for an emerging financial technology application. Electronic Commerce Research and Applications, 7(2), 141–164. [Google Scholar] [CrossRef]
  6. Banerjee, A., & Fudenberg, D. (2004). Word-of-mouth learning. Games and Economic Behavior, 46(1), 1–22. [Google Scholar] [CrossRef]
  7. Bezhovski, Z. (2016). The future of the mobile payment as electronic payment system. European Journal of Business and Management, 8(8), 127–132. [Google Scholar]
  8. Bhimani, A. (2021). Accounting disrupted: How digitalization is changing finance. John Wiley & Sons. [Google Scholar]
  9. Boden, J., Maier, E., & Wilken, R. (2020). The effect of credit card versus mobile payment on convenience and consumers’ willingness to pay. Journal of Retailing and Consumer Services, 52, 101910. [Google Scholar] [CrossRef]
  10. Cambridge Centre for Alternative Finance (CCAF). (2025). MSME access to digital finance study: In selected EMDE countries in Asia. Available online: https://www.jbs.cam.ac.uk/faculty-research/centres/alternative-finance/publications/msme-access-to-digital-finance-study-asia/ (accessed on 18 March 2025).
  11. Cheng, N. T. Y., Fong, L. H. N., & Law, R. (2021). Mobile payment technology in hospitality and tourism: A critical review through the lens of demand, supply and policy. International Journal of Contemporary Hospitality Management, 33(10), 3636–3660. [Google Scholar] [CrossRef]
  12. Chowdhury, P., & Sarkar, A. (2003). Successful customer relationship management: A study on micro, small and medium enterprises. Splint International Journal of Professionals, 1(1), 1–12. [Google Scholar]
  13. Cohen, J., Cohen, P., West, S. G., & Aiken, L. S. (2002). Applied multiple regression/correlation analysis for the behavioral sciences (3rd ed.). Routledge. [Google Scholar]
  14. Dahlberg, T., Guo, J., & Ondrus, J. (2015). A critical review of mobile payment research. Electronic Commerce Research and Applications, 14(5), 265–284. [Google Scholar] [CrossRef]
  15. Dash, G., & Paul, J. (2021). CB-SEM vs. PLS-SEM methods for research in social sciences and technology forecasting. Technological Forecasting and Social Change, 173, 121092. [Google Scholar] [CrossRef]
  16. Davis, F. D. (1986). A technology acceptance model for empirically testing new end-user information systems: Theory and results [Ph. D. thesis, Sloan School of Management, Massachusetts Institute of Technology]. [Google Scholar]
  17. Davis, F. D. (1989). Perceived usefullness, perceived ease of use, and user acceptance of information technology. Management Information System Quarterly, 13(3), 319–340. [Google Scholar] [CrossRef]
  18. Egala, S. B., Amoah, J., Bashiru Jibril, A., Opoku, R., & Bruce, E. (2024). Digital transformation in an emerging economy: Exploring organizational drivers. Cogent Social Sciences, 10(1), 2302217. [Google Scholar] [CrossRef]
  19. Eiriz, V., Barbosa, N., & Ferreira, V. (2019). Impacts of technology adoption by small independent food retailers. Journal of Small Business Management, 57(4), 1485–1505. [Google Scholar] [CrossRef]
  20. Farivar, S., Turel, O., & Yuan, Y. (2017). A trust-risk perspective on social commerce use: An examination of the biasing role of habit. Internet Research, 27(3), 586–607. [Google Scholar] [CrossRef]
  21. Fornell, C., & Larcker, D. F. (1981). Evaluating structural equation models with unobservable variables and measurement error. Source: Journal of Marketing Research, 18(1), 39–50. [Google Scholar] [CrossRef]
  22. Gefen, D. (2000). E-commerce: The role of familiarity and trust. The International Journal of Management Science, 28, 725–737. [Google Scholar] [CrossRef]
  23. George, D., & Mallery, P. (2019). IBM SPSS statistics 26 step by step (16th ed.). Routledge. [Google Scholar] [CrossRef]
  24. Hadiyan, R., Witjaksono, A., Handayani, P. W., Hilman, M., & Sunarso, F. P. (2021, October 23–25). Quick response code acceptance on digital wallet mobile applications in Indonesia. 2021 International Conference on Advanced Computer Science and Information Systems (ICACSIS), Depok, Indonesia. [Google Scholar] [CrossRef]
  25. Hair, J. F., Sarstedt, M., Hopkins, L., & Kuppelwieser, V. G. (2014). Partial least squares structural equation modeling (PLS-SEM): An emerging tool in business research. In European Business Review (Vol. 26, Issue 2, pp. 106–121). Emerald Group Publishing Ltd. [Google Scholar] [CrossRef]
  26. Hallsworth, J., Lindgreen, B., Reyes, D. S., Swinburne, K., Oakes, L., Treacher, M., Sigal, M., Clark, R., Wandhofer, R., Gleeson, S., Eacott, S., & Ahmed, U. (2019). 10 predictions for the future of payments. Available online: www.kpmg.com/uk/futureofpayments (accessed on 12 February 2022).
  27. Han, S. L., Thao Nguyen, T. P., & Anh Nguyen, V. (2016). Antecedents of intention and usage toward customers’ mobile commerce: Evidence in Vietnam. Journal of Global Scholars of Marketing Science: Bridging Asia and the World, 26(2), 129–151. [Google Scholar] [CrossRef]
  28. Handarkho, Y. D. (2021). Understanding mobile payment continuance usage in physical store through social impact theory and trust transfer. Asia Pacific Journal of Marketing and Logistics, 33(4), 1071–1087. [Google Scholar] [CrossRef]
  29. Hasan, A., & Gupta, S. K. (2020). Exploring tourists’ behavioural intentions towards use of select mobile wallets for digital payments. Paradigm, 24(2), 177–194. [Google Scholar] [CrossRef]
  30. Hasan, E. F., Alzuod, M. A., Al Jasimee, K. H., Alshdaifat, S. M., Hijazin, A. F., & Khrais, L. T. (2025). The role of organizational culture in digital transformation and modern accounting practices among jordanian SMEs. Journal of Risk and Financial Management, 18(3), 147. [Google Scholar] [CrossRef]
  31. Hepola, J., Leppäniemi, M., & Karjaluoto, H. (2020). Is it all about consumer engagement? Explaining continuance intention for utilitarian and hedonic service consumption. Journal of Retailing and Consumer Services, 57, 102232. [Google Scholar] [CrossRef]
  32. James, H. L., Ngo, T., & Wang, H. (2025). Firm-level regulatory intensity and labor investment efficiency. Journal of Risk and Financial Management, 18(1), 6. [Google Scholar] [CrossRef]
  33. Jiang, Y., & Stylos, N. (2021). Triggers of consumers’ enhanced digital engagement and the role of digital technologies in transforming the retail ecosystem during COVID-19 pandemic. Technological Forecasting and Social Change, 172, 121029. [Google Scholar] [CrossRef]
  34. Khan, F., Ateeq, S., Ali, M., & Butt, N. (2021). Impact of COVID-19 on the drivers of cash-based online transactions and consumer behaviour: Evidence from a Muslim market. Journal of Islamic Marketing, 14(3), 714–734. [Google Scholar] [CrossRef]
  35. Kline, R. B. (2016). Principles and practice of structural equation modeling (T. D. Little, Ed.; 4th ed.). Guilford Press. [Google Scholar]
  36. Kumar, V., Nim, N., & Sharma, A. (2019). Driving growth of Mwallets in emerging markets: A retailer’s perspective. Journal of the Academy of Marketing Science, 47, 747–769. [Google Scholar] [CrossRef]
  37. Kumar, V., & Pansari, A. (2016). Competitive advantage through engagement. Journal of Marketing Research, 53(4), 497–514. [Google Scholar] [CrossRef]
  38. Lee, J., & Hong, I. B. (2019). Consumer’s electronic word-of-mouth adoption: The trust transfer perspective. International Journal of Electronic Commerce, 23(4), 595–627. [Google Scholar] [CrossRef]
  39. Lee, J., Ryu, M. H., & Lee, D. (2019). A study on the reciprocal relationship between user perception and retailer perception on platform-based mobile payment service. Journal of Retailing and Consumer Services, 48, 7–15. [Google Scholar] [CrossRef]
  40. Liébana-Cabanillas, F., & Lara-Rubio, J. (2017). Predictive and explanatory modeling regarding adoption of mobile payment systems. Technological Forecasting and Social Change, 120, 32–40. [Google Scholar] [CrossRef]
  41. Liébana-Cabanillas, F., Singh, N., Kalinic, Z., & Carvajal-Trujillo, E. (2021). Examining the determinants of continuance intention to use and the moderating effect of the gender and age of users of NFC mobile payments: A multi-analytical approach. Information Technology and Management, 22(2), 133–161. [Google Scholar] [CrossRef]
  42. Limantara, N., Jovandy, J., Khansalihara Wardhana, A., & Jingga, F. (2021). Evaluation of one of leading Indonesia’s digital wallet using the unified theory of acceptance and use of technology. Indonesian Journal of Electrical Engineering and Computer Science, 24(2), 1036–1046. [Google Scholar] [CrossRef]
  43. Lisana, L. (2021). Factors influencing the adoption of mobile payment systems in Indonesia. International Journal of Web Information Systems, 17(3), 10. [Google Scholar] [CrossRef]
  44. Liu, C. H., Chen, Y. T., Kittikowit, S., Hongsuchon, T., & Chen, Y. J. (2022). Using unified theory of acceptance and use of technology to evaluate the impact of a mobile payment app on the shopping intention and usage behavior of middle-aged customers. Frontiers in Psychology, 13, 830842. [Google Scholar] [CrossRef]
  45. Liu, R., Wu, J., & Yu-Buck, G. F. (2021). The influence of mobile QR code payment on payment pleasure: Evidence from China. International Journal of Bank Marketing, 39(2), 337–356. [Google Scholar] [CrossRef]
  46. Liu, Y., Wang, M., Huang, D., Huang, Q., Yang, H., & Li, Z. (2019). The impact of mobility, risk, and cost on the users’ intention to adopt mobile payments. Information Systems and E-Business Management, 17(2), 319–342. [Google Scholar] [CrossRef]
  47. Lou, L., Tian, Z., & Koh, J. (2017). Tourist satisfaction enhancement using mobile QR code payment: An empirical investigation. Susteinability, 9, 1186. [Google Scholar] [CrossRef]
  48. Lu, L. (2019). Mobile payments—Why they are so successful? Open Journal of Business and Management, 7(3), 1131–1143. [Google Scholar] [CrossRef]
  49. Mahakittikun, T., Suntrayuth, S., & Bhatiasevi, V. (2020). The impact of technological-organizational-environmental (TOE) factors on firm performance: Merchant’s perspective of mobile payment from Thailand’s retail and service firms. Journal of Asia Business Studies, 15(2), 359–383. [Google Scholar] [CrossRef]
  50. Mallat, N. (2007). Exploring consumer adoption of mobile payments—A qualitative study. Journal of Strategic Information Systems, 16(4), 413–432. [Google Scholar] [CrossRef]
  51. Mallat, N., & Tuunainen, V. K. (2008). Exploring merchant adoption of mobile payment systems: An empirical study. E-Service Journal, 6(2), 24. [Google Scholar] [CrossRef]
  52. Marolt, M., Lenart, G., Kljajić Borštnar, M., & Pucihar, A. (2025). Exploring digital transformation journey among micro, small-, and medium-sized enterprises. Systems, 13(1), 1. [Google Scholar] [CrossRef]
  53. Martin, F., Icek, A., & Ned A, F. (1975). Belief, attitude, intention, and behavior: An introduction to theory and research (I. Ajzen, Ed.). Addison-Wesley. Available online: https://people.umass.edu/aizen/f&a1975.html (accessed on 20 April 2025).
  54. Mishra, V., Walsh, I., & Srivastava, A. (2022). Merchants’ adoption of mobile payment inemerging economies: The case of unorganisedretailers in India. European Journal of Information Systems, 31(1), 74–90. [Google Scholar] [CrossRef]
  55. Musyaffi, A. M., Johari, R. J., Rosnidah, I., Agustin, D., Sari, P., Amal, M. I., Tasyrifania, I., Pertiwia, S. A., & Sutanti, F. D. (2021). Digital payment during pandemic: An extension of the unified model of QR code. Academic Journal of Interdisciplinary Studies, 10(11). [Google Scholar] [CrossRef]
  56. ODI Global Advisory. (2024). Digital payments and the economic empowerment and inclusion of micro and small enterprises. Available online: https://odi.org/en/publications/digital-payments-and-the-economic-empowerment-and-inclusion-of-micro-and-small-enterprises/ (accessed on 18 March 2025).
  57. Pal, A., De’, R., Herath, T., & Raghav Rao, H. (2019). A review of contextual factors affecting mobile payment adoption and use. Journal of Banking and Financial Technology, 3, 43–57. [Google Scholar] [CrossRef]
  58. Pal, A., Herath, T., De’, R., & Raghav Rao, H. (2021). Why do people use mobile payment technologies and why would they continue? An examination and implications from India. Research Policy, 50(6), 104228. [Google Scholar] [CrossRef]
  59. Park, J. S., Kim, J. J., & Koh, J. (2010). Determinants of continuous usage intention in web analytics services. Electronic Commerce Research and Applications, 9(1), 61–72. [Google Scholar] [CrossRef]
  60. Ponte, D., & Bonazzi, S. (2021). Physical supermarkets and digital integration: Acceptance of the cashierless concept. Technology Analysis & Strategic Management, 35(9), 1178–1190. [Google Scholar] [CrossRef]
  61. Puriwat, W., & Tripopsakul, S. (2021). Explaining an adoption and continuance intention to use contactless payment technologies: During the COVID-19 pandemic. Emerging Science Journal, 5(1), 85–95. [Google Scholar] [CrossRef]
  62. Qalati, S. A., Li, W., Ahmed, N., Mirani, M. A., & Khan, A. (2021). Examining the factors affecting sme performance: The mediating role of social media adoption. Sustainability, 13(1), 75. [Google Scholar] [CrossRef]
  63. Rahardja, U., Sigalingging, C. T., Putra, P. O. H., Nizar Hidayanto, A., & Phusavat, K. (2020). The impact of mobile payment application design and performance attributes on consumer emotions and continuance intention. SAGE Open, 13(1), 1–18. [Google Scholar] [CrossRef]
  64. Rather, R. A., & Hollebeek, L. D. (2021). Customers’ service-related engagement, experience, and behavioral intent: Moderating role of age. Journal of Retailing and Consumer Services, 60, 102453. [Google Scholar] [CrossRef]
  65. Rogers, E. M. (1983). Diffusion of innovations (3rd ed.). The Free Press. [Google Scholar]
  66. Rouillard, J. (2008). Contextual QR codes. Proc.—The 3rd Int. multi-conf. computing in the global information technology, ICCGI 2008 in conjunction with ComP2P 2008: The 1st Int. workshop on computational P2P networks: Theory and practice, 50–55. Available online: https://www.scimagojr.com/journalsearch.php?q=12100157160&tip=sid&clean=0 (accessed on 19 February 2022).
  67. Schmidthuber, L., Maresch, D., & Ginner, M. (2020). Disruptive technologies and abundance in the service sector—Toward a refined technology acceptance model. Technological Forecasting and Social Change, 155, 119328. [Google Scholar] [CrossRef]
  68. Shankar, A., & Behl, A. (2021). How to enhance consumer experience over mobile wallet: A data-driven approach. Journal of Strategic Marketing, 31(4), 838–855. [Google Scholar] [CrossRef]
  69. Shanmugam, M., Sun, S., Amidi, A., Khani, F., & Khani, F. (2016). The applications of social commerce constructs. International Journal of Information Management, 36(3), 425–432. [Google Scholar] [CrossRef]
  70. Shi, S., & Chow, W. S. (2015). Trust development and transfer in social commerce: Prior experience as moderator. Industrial Management and Data Systems, 115(7), 1182–1203. [Google Scholar] [CrossRef]
  71. Shin, S., Lee, W., & Odom, D. (2014). A comparative study of smartphone users perception and preference towards mobile payment methods in the U.S. and Korea. Journal of Applied Business Research, 30, 1365–1376. [Google Scholar] [CrossRef]
  72. Sinha, N., & Singh, N. (2022). Moderating and mediating effect of perceived experience on merchant’s behavioral intention to use mobile payments services. Journal of Financial Services Marketing, 28, 448–465. [Google Scholar] [CrossRef]
  73. Talwar, M., Talwar, S., Kaur, P., Islam, A. K. M. N., & Dhir, A. (2021). Positive and negative word of mouth (WOM) are not necessarily opposites: A reappraisal using the dual factor theory. Journal of Retailing and Consumer Services, 63, 102396. [Google Scholar] [CrossRef]
  74. The global payments report. (2021). Available online: https://offers.worldpayglobal.com/rs/850-JOA-856/images/1149143_GPR_DIGITAL_ALL_PAGES_SINGLES_RGB_FNL8B.pdf?mkt_tok=ODUwLUpPQS04NTYAAAF7dBt8aCWlJSdupj5JiqwBi0LqoV7CKincHYtys2oqvJMMKE0DkZ6w5Ltqgy8hjPIMe8BOBe2rqkWpiRpqTZJ_jyjdjcld0JNuQ9zDAI2FADhyYJI (accessed on 14 February 2022).
  75. Venkatesh, V., & Bala, H. (2008). Technology acceptance model 3 and a research agenda on interventions. Decision Sciences, 39(2), 273–315. [Google Scholar] [CrossRef]
  76. Venkatesh, V., & Davis, F. D. (2000). Theoretical extension of the technology acceptance model: Four longitudinal field studies. Management Science, 46(2), 186–204. [Google Scholar] [CrossRef]
  77. Venkatesh, V., Morris, M. G., Davis, G. B., & Davis, F. D. (2003). User acceptance of information technology: Toward a unified view. MIS Quarterly, 27(3), 425–478. [Google Scholar] [CrossRef]
  78. Wang, G., Sutikno, A., Ginting, F., & Angelica, N. (2021, August 19–20). Applying QR code in mobile banking use. 2021 International Conference on Information Management and Technology (ICIMTech), Jakarta, Indonesia. [Google Scholar] [CrossRef]
  79. World Bank. (n.d.). (). Improving SMEs’ access to finance and finding innovative solutions to unlock sources of capital. Available online: https://www.worldbank.org/en/topic/smefinance (accessed on 8 February 2022).
  80. World Bank Group Support for Small and Medium Enterprises A Synthesis of Evaluative Findings. (2019). Available online: www.worldbank.org (accessed on 19 February 2022).
  81. Yakean, S. (2020). Advantages and disadvantages of a cashless system in Thailand during the COVID-19 pandemic. Journal of Asian Finance, 7(12), 385–388. [Google Scholar] [CrossRef]
  82. Zhou, T. (2011). The effect of initial trust on user adoption of mobile payment. Information Development, 27(4), 290–300. [Google Scholar] [CrossRef]
  83. Zhou, T. (2015). An empirical examination of users’ switch from online payment to mobile payment. International Journal of Technology and Human Interaction, 11(1), 55–66. [Google Scholar] [CrossRef]
Figure 1. Theoretical model.
Figure 1. Theoretical model.
Jrfm 18 00251 g001
Table 1. MSME Clusters.
Table 1. MSME Clusters.
IndicatorMicro–Small–Medium Enterprise Definition
Employees (No.)Total Assets ($)Annual Sales ($)
Micro<10<100,000100,000
Small10–49100,000–3,000,000100,000–3,000,000
Medium50–3003,000,000–15,000,0003,000,000–15,000,000
Table 2. Basic theory.
Table 2. Basic theory.
Basic TheoryFactors/VariablesReferences
TAMPerceived usefulness, perceived ease of use, and intention to operate with usage behaviorA. Hasan and Gupta (2020); Davis (1986, 1989)
UTAUT/UTAUT 2Relation between performance expectancy, effort expectancy, facilitating conditions, the perceived risk with behavioral intention Ponte and Bonazzi (2021); Venkatesh et al. (2003)
TRABehavioral beliefs, attitude, normative beliefs, subjective norm, behavioral intention, actual useAjzen (1991); A. Hasan and Gupta (2020)
TPBAttitude, subjective norm, perceived behavioral control, intention, behavior.Ajzen (1991); A. Hasan and Gupta (2020)
DOIRelative advantages, compatibility, complexity, trialability, observabilityPal et al. (2019, 2021); Rogers (1983)
Table 3. Indicators and measuring instruments.
Table 3. Indicators and measuring instruments.
Variable (Symbol)IndicatorMeasuring InstrumentAdopted From
Perceived ease of usePEOU1Mobile payment services are easy to useShin et al. (2014)
PEOU2Mobile payment transactions save my time and efforts
PEOU3Mobile payment service looks very convenient to me
Perceived usefulnessPUSE1Mobile payment service is very useful for performing daily transactionsShin et al. (2014)
PUSE2I can access mobile payment services anytime and anywhere
Perceived experiencePEXP1Mobile payment service improves my business experience.Shanmugam et al. (2016)
PEXP2The more I use the app the more I become experienced with it
PEXP3Mobile payment allows me to receive all relevant information related to my business.
Word of mouth learningWOML1I read online consumer reviews and feedback about mobile payment services.Lee and Hong (2019)
WOML2I read recommendations from consumers about mobile payment services
Perceived costCOST1My daily transaction expenses will be reduced using mobile payments. Zhou (2011)
COST2Mobile payment service reduces the cost of processing consumer payments
Perceived trustTRUS1I trust mobile payment service secures my consumer personal and financial dataLiébana-Cabanillas and Lara-Rubio (2017)
TRUS2I trust mobile payment service is secure from fraud
Perceived conveniencePCON1Mobile payment is convenient for me to engage in receiving and making paymentsShin et al. (2014)
PCON2I feel that mobile payment is convenient for me to pay for
Customer engagementCENG1My customers feel satisfied and happy to be able to pay using mobile paymentHan et al. (2016)
CENG2My customers feel very positive when they use mobile payment methods to pay
CENG3My customers (will) feel well served by providing various types of payment alternatives
ComplexityCOMP1By using mobile payment my job in making financial reports becomes easierShin et al. (2014)
COMP2Transaction times are faster if you use mobile payment because you don’t have to bother looking for change
Perceived riskRISK1The decision to carry out banking transactions via mobile payments has high profit potentialHan et al. (2016)
RISK2The decision to carry out banking transactions via mobile payments is a very positive situation
Merchant intention to useINTN1I have a plan to use mobile payment services for my businessShin et al. (2014); Sinha and Singh (2022)
INTN2I intend to increase my usage of mobile payment services for consumer service
Actual useACUS1On average per month, I use mobile payment apps(Park et al., 2010); Han et al. (2016)
ACUS2On a monthly basis, my overall frequency of using mobile payment apps is:
Table 4. Factor loading analysis and value of CR and AVE.
Table 4. Factor loading analysis and value of CR and AVE.
FactorIndicator RelationEstimateCRAVE
Perceived usefulness (PUSE)PUSE2PUSE0.7870.8020.670
PUSE1PUSE0.849
Perceived ease of use (PEOU)PEOU3PEOU0.8950.9280.812
PEOU2PEOU0.899
PEOU1PEOU0.909
Perceived convenience (PCON)PCON2PCON0.8460.8700.770
PCON1PCON0.908
Customer engagement (CENG)CENG3CENG0.780.8760.702
CENG2CENG0.842
CENG1CENG0.888
Cost (COST)COST2COST0.8120.6770.517
COST1COST0.612
Trust (TRUS)TRUS2TRUS0.8260.8630.760
TRUS1TRUS0.915
Merchant intention to use (INTN)INTN2INTN0.8610.8160.690
INTN1INTN0.799
Complexity (COMP)COMP2COMP0.7510.7550.607
COMP1COMP0.806
Perceived risk (RISK)RISK2RISK0.7480.7000.539
RISK1RISK0.72
Perceived experience (PEXP)PEXP3PEXP0.7540.8340.626
PEXP2PEXP0.8
PEXP1PEXP0.819
Actual usage (ACTU)ACTU2ACTU0.9070.9000.818
ACTU1ACTU0.902
Word-of-mouth learning (WOML)WOML2WOML0.8420.8340.716
WOML1WOML0.85
Table 5. Correlation matrix and discriminant validity assessment.
Table 5. Correlation matrix and discriminant validity assessment.
CRAVEPEOUWOMLTRUSPUSEPEXPINTNPCONCENGRISKACTUCOSTCOMP
PEOU0.9280.8120.901
WOML0.8340.7160.581 **0.846
TRUS0.8630.7600.649 **0.531 **0.872
PUSE0.8020.6700.788 **0.579 **0.644 **0.819
PEXP0.8340.6260.730 **0.593 **0.559 **0.740 **0.791
INTN0.8160.6900.729 **0.657 **0.682 **0.752 **0.723 **0.831
PCON0.8700.7700.782 **0.604 **0.626 **0.791 **0.696 **0.741 **0.878
CENG0.8760.7020.711 **0.572 **0.548 **0.646 **0.639 **0.684 **0.723 **0.838
RISK0.7000.5390.659 **0.587 **0.597 **0.638 **0.622 **0.712 **0.658 **0.650 **0.734
ACTU0.9000.8180.653 **0.496 **0.478 **0.561 **0.577 **0.668 **0.633 **0.558 **0.622 **0.905
COST0.6770.5170.302 **0.311 **0.242 **0.305 **0.352 **0.270 **0.325 **0.264 **0.260 **0.167 **0.719
COMP0.7550.6070.684 **0.555 **0.458 **0.675 **0.642 **0.605 **0.711 **0.653 **0.570 **0.571 **0.335 **0.779
** Correlation is significant at the 0.01 level (2-tailed). Bold value: the value of AVE square roots.
Table 6. The hypotheses testing results, and the Direct, and Indirect effect analysis.
Table 6. The hypotheses testing results, and the Direct, and Indirect effect analysis.
RelationsDirect EffectStatus
Perceived ease of use → Perceived experience (H1)0.327 NSRejected
Perceived usefulness → Perceived experience (H2)0.07 ***Accepted
Perceived experience → Merchant Intention to use (H3)0.15 ***Accepted
Word of mouth learning → Merchant Intention to use (H4)0.066 *Accepted
Word of mouth learning → Perceived experience0.001 ***Accepted
Word of mouth learning_Perceived experience → Merchant Intention to use (H6)0.362 NSRejected
Perceived cost → Merchant Intention to use (H7)0.614 NSRejected
Perceived trust → Merchant Intention to use (H8)0.392 NSRejected
Perceived convenience → Merchant Intention to use (H9)0.049 ***Accepted
Customer engagement → Merchant Intention to use (H10)0.661 NSRejected
Complexity → Merchant Intention to use (H11)0.535 NSRejected
Perceived risk → Merchant Intention to use (H12)0.027 ***Accepted
Merchant Intention to use → Actual Use (H13)0.002 ***Accepted
RelationsIndirect EffectStatus
Perceived experience → Merchant Intention to use → Actual Use0.014 ***Accepted
Word of mouth learning → Merchant Intention to use → Actual Use0.021 *Accepted
Perceived cost → Merchant Intention to use → Actual Use0.589 NSRejected
Perceived trust → Merchant Intention to use → Actual Use0.381 NSRejected
Perceived convenience → Merchant Intention to use → Actual Use0.049 ***Accepted
Customer engagement → Merchant Intention to use → Actual Use0.654 NSRejected
Complexity → Merchant Intention to use → Actual Use0.532 NSRejected
Perceived risk → Merchant Intention to use → Actual Use0.028 ***Accepted
Word of mouth learning → Perceived experience → Merchant Intention to use → Actual Use (H5)0.021 ***Accepted
Perceived ease of use → Perceived experience → Merchant Intention to use0.245 NSRejected
Perceived usefulness → Perceived experience → Merchant Intention to use0.017 ***Accepted
Perceived ease of use → Perceived experience → Merchant Intention to use → Actual Use0.237 NSRejected
Perceived usefulness → Perceived experience → Merchant Intention to use → Actual Use0.017 ***Accepted
Note(s): The indirect effect was calculated using the heuristic method by Cohen et al. (2002).
Table 7. Fit indices for the models.
Table 7. Fit indices for the models.
Model Fit StatisticsResultValue Recommended
Root Mean Square Error of Approximation (RMSEA)0.047<0.05/Good fit
Comparative Fit Index (CFI)0.968>0.9/Good fit
TuckerLewis Index (TLI)0.958>0.90/Good fit
Standardized Root Mean Square Residual (SRMR)0.026<0.08/Good fit
AGFI0.879>0.80/fit
Goodness-of-Fit Index (GFI)0.914>0.9/Good fit
χ/df (Normed Chi-square, NC) where df is the degrees of freedom1.903<3/Good fit
Table 8. Practical implications.
Table 8. Practical implications.
Key FindingsImplications for Technology ProvidersActionable Steps for Technology ProvidersImplications for GovernmentActionable Steps for Governments
Perceived usefulness and experience strongly influence mobile payment adoption.Improve mobile payment platforms by enhancing user-friendly interfaces and seamless transactions.- Design intuitive navigation and simple workflows.Support MSMEs with education on the benefits of mobile payments.- Integrate digital payment education into financial literacy programs.
- Implement automated payment reminders and transaction insights.- Provide training on how mobile payments improve business efficiency.
- Offer personalized features to improve perceived usefulness.
Word-of-mouth learning significantly affects adoption.Leverage referral programs, community engagement, and user testimonials to drive adoption.- Implement user referral incentives.Foster peer-learning networks among MSMEs.- Partner with MSME associations to facilitate knowledge sharing.
- Organize peer-led training sessions for MSMEs.- Develop regional mentoring programs for digital adoption.
- Promote successful adoption stories through case studies.
Perceived risk affects mobile payment adoption.Strengthen fraud detection, dispute resolution, and transparency.- Enhance real-time fraud monitoring and alerts.Enforce stronger cybersecurity regulations and consumer protection.- Implement stricter fraud protection laws.
- Improve customer support for faster dispute resolution.- Establish government-backed complaint resolution systems.
- Publicize security certifications and compliance measures.- Conduct public awareness campaigns on cybersecurity.
Perceived cost, trust, customer engagement, and complexity were not significant.Continue simplifying pricing models and enhancing customer support.- Introduce tiered pricing structures for MSMEs.Improve MSME access to digital infrastructure and payment integration.- Provide incentives for digital infrastructure expansion.
- Offer cost-effective transaction plans and fee reductions.- Ensure clear, standardized regulations for mobile payment integration.
- Maintain transparent communication on pricing and service policies.- Support fintech–MSME partnerships to streamline adoption.
Disclaimer/Publisher’s Note: The statements, opinions and data contained in all publications are solely those of the individual author(s) and contributor(s) and not of MDPI and/or the editor(s). MDPI and/or the editor(s) disclaim responsibility for any injury to people or property resulting from any ideas, methods, instructions or products referred to in the content.

Share and Cite

MDPI and ACS Style

Irianto, A.B.P.; Chanvarasuth, P. Drivers and Barriers of Mobile Payment Adoption Among MSMEs: Insights from Indonesia. J. Risk Financial Manag. 2025, 18, 251. https://doi.org/10.3390/jrfm18050251

AMA Style

Irianto ABP, Chanvarasuth P. Drivers and Barriers of Mobile Payment Adoption Among MSMEs: Insights from Indonesia. Journal of Risk and Financial Management. 2025; 18(5):251. https://doi.org/10.3390/jrfm18050251

Chicago/Turabian Style

Irianto, Aloysius Bagas Pradipta, and Pisit Chanvarasuth. 2025. "Drivers and Barriers of Mobile Payment Adoption Among MSMEs: Insights from Indonesia" Journal of Risk and Financial Management 18, no. 5: 251. https://doi.org/10.3390/jrfm18050251

APA Style

Irianto, A. B. P., & Chanvarasuth, P. (2025). Drivers and Barriers of Mobile Payment Adoption Among MSMEs: Insights from Indonesia. Journal of Risk and Financial Management, 18(5), 251. https://doi.org/10.3390/jrfm18050251

Article Metrics

Back to TopTop