Next Article in Journal
Does Corporate Governance and Earning Quality Mitigate Idiosyncratic Risk? Evidence from an Emerging Economy
Previous Article in Journal
Liquidity Risk Mediation in the Dynamics of Capital Structure and Financial Performance: Evidence from Jordanian Banks
Previous Article in Special Issue
Perception of Corporate Social Responsibility, Organizational Commitment and Employee Innovation Behavior: A Survey from Chinese AI Enterprises
 
 
Font Type:
Arial Georgia Verdana
Font Size:
Aa Aa Aa
Line Spacing:
Column Width:
Background:
Article

The Impact of Food Delivery Riders’ Perception of Fairness on Organizational Identification in the Digital Economy: Based on the Intermediary Perspective of Organizational Trust in the Context of Digital Technology

Chakrabongse Bhuvanarth International Institute for Interdisciplinary Studies (CBIS), Rajamangala University of Technology Tawan-OK, Bangkok 10400, Thailand
*
Author to whom correspondence should be addressed.
J. Risk Financial Manag. 2024, 17(8), 361; https://doi.org/10.3390/jrfm17080361
Submission received: 11 July 2024 / Revised: 9 August 2024 / Accepted: 11 August 2024 / Published: 15 August 2024
(This article belongs to the Special Issue Fintech and Green Finance)

Abstract

With the rapid rise in the gig economy driven by advancements in digital technology and financial technology, this study focuses on the work experiences and psychological perceptions of food delivery riders in platform-based employment. This study used a sample of food delivery riders from 19 cities in China (such as Shanghai, Beijing, Guangzhou, etc.) and multiple delivery platforms (such as Meituan, Ele.me) to collect data through a combination of online and offline questionnaires. The impact relationship between perceived fairness, organizational trust, and organizational identity of food delivery riders was examined through factor analysis, structural equation modeling, and mediation effect modeling. The results of the survey and statistical analysis indicate that fairness perception and its dimensions (distributive fairness, procedural fairness, and interactional fairness) significantly influence riders’ organizational identification, with organizational trust serving as a critical mediating factor. The integration of digital technology has substantially enhanced the operational efficiency of platform-based employment by enabling real-time tracking, transparent communication, and data-driven decision-making. Innovations in financial technology, such as digital payment systems and financial management tools, offer riders safer and more convenient compensation methods, thereby contributing to their financial stability and fostering trust in the platform. The establishment of trust alleviates the riders’ concerns regarding compensation stability and bolsters their optimistic attitudes toward accessing platform resources and meeting their needs. This study provides significant insights and recommendations for leveraging digital technology and financial technology to improve the relationship and operational efficiency between riders and platform enterprises.

1. Introduction

By the late 20th century, with the development of digital technology, the gig economy of the Internet age began to rise, giving birth to numerous new forms of employment. The gig economy is regarded as an emerging economic model based on online platforms with real-time capabilities. It gradually displaces traditional full-time employment models, shifting towards increasingly flexible forms of employment in terms of job type and working hours (Mulcahy 2017). Additionally, the gig economy is also referred to as the on-demand model (Lobel 2017), temporary work model, and sharing economy, among others (Horney 2016). Through platform coordination, allocation, or aggregation, the gig economy effectively harnesses various dispersed idle resources in society to meet appropriate demands for these resources, thereby realizing the value of new resources and promoting overall social welfare (Rong et al. 2017; Weerawarna et al. 2023; Dong et al. 2021).
Food delivery riders play a crucial role in the courier industry by connecting customers with food service providers. They utilize tools, such as thermal bags, smartphones, and safety equipment, to flexibly arrange their work hours based on personal availability. This flexibility exemplifies the characteristics of the gig economy, where riders operate indispensably within the digital economy. This trend has sparked extensive discussions and research into employment relationships, working conditions, and employee rights in the gig economy, particularly focusing on fairness perceptions among food delivery riders in the platform economy and their impact on organizational identification.
Organizational fairness refers to employees’ perceptions and internal judgments of whether they are treated fairly by their organization (Greenberg 1990; Wang 2009). When employees perceive higher levels of fairness, they are more inclined to seek organizational support to accomplish tasks, which in turn reduces feelings of job burnout and decreases turnover intentions (Campbell et al. 2013; Xie et al. 2018; Tang et al. 2019). Scholars have investigated the impact of platform management and institutional environment on fairness perceptions among gig workers, categorizing their perceptions into three aspects: distributive fairness, procedural fairness, and interactional fairness (Moorman 1991; Fieseler et al. 2019). When riders perceive fair rewards for their efforts and contributions from the platform, they exhibit higher job motivation and satisfaction. Fair procedural perceptions increase trust in the platform, while interactions with the platform influence emotional attachment and loyalty among food delivery riders. Thus, fairness perceptions not only affect their work attitudes and behaviors but also their organizational identification with the platform.
Organizational identification occurs when individuals’ self-concept aligns with their cognitive perception of the organization. It involves internalizing organizational values into personal cognition and developing an emotional attachment to the organization (Dutton et al. 1994; Wei et al. 2008). Simultaneously, organizational trust, a critical factor reflecting mutual trust among members and trust in the whole organization, influences perceptions of organizational safety and reliability (Nyhan and Marlowe 1997; Gilbert and Tang 1998; Dirks and Ferrin 2002). This trust fosters emotional connections and mutual support among employees, positively impacting organizational commitment, job satisfaction, and performance (Sun et al. 2018; Yang and Yu 2019). Research indicates that organizational trust enhances employees’ organizational identification (Li et al. 2021), highlighting its pivotal role in maintaining organizational stability and enhancing overall efficiency.
This study explores the relationship between fairness perception, organizational trust, and organizational identification among food delivery riders based on Social Identity Theory. Proposed by scholars, like Tajfel in the 1970s, Social Identity Theory has become widely accepted for explaining group identity, group relationships, and behavior, particularly in studies of organizational identification in employee contexts (Tajfel 1986; Tajfel 1978). Turner extended and deepened Social Identity Theory by developing Self-Categorization Theory, which posits that individuals’ self-categorization processes are driven by two motivations: the motivation for self-enhancement and the motivation to reduce uncertainty (Brown 2000). In this research, fairness perception denotes the food delivery riders’ perceptions of fairness within the platform organization, reflecting alignment in goals, values, and beliefs between riders and the platform organization. High fairness perception enhances riders’ trust in the platform. When riders perceive fairness and trust the platform, they are more likely to internalize the platform’s values, thereby strengthening their organizational identification. Therefore, we hypothesize that food delivery riders’ fairness perception affects their organizational identification through the mediating variable of organizational trust.
The survey targets food delivery riders from various online platforms in China, including Meituan, Ele.me, Dada, UU Run Errands, and Shansong. The concepts of gig work, short-term positions, and temporary employment have long existed in Chinese society, serving as significant supplements to full-time employment. China possesses a large blue-collar workforce, totaling 400 million people, primarily consisting of migrant workers from rural areas who constitute a crucial segment of urban employment. As of December 2021, China’s online food delivery user base reached 645.81 million, with online delivery personnel (food delivery riders) playing a pivotal role in supporting the rapid growth of internet delivery companies (China National Information Center for Shared Economy Research Center). However, despite the advantages of low labor costs and flexibility brought by the gig economy, platform management processes face several issues. For instance, overly severe penalties for riders and an emphasis on “customer-first” policies often overlook contextual nuances in algorithmic decisions (Jabagi et al. 2019; Chen 2020). These issues significantly impact riders’ fairness perceptions, undermining trust in the platform organization and thereby threatening the formation of organizational identification. This context provides a suitable academic backdrop for studying the mediating role of organizational trust in the relationship between fairness perception and organizational identification among food delivery riders.
Therefore, this study focuses on food delivery riders, a typical gig economy group. Through a literature review, questionnaire surveys, and statistical analysis methods, it investigates and verifies the mediating role of organizational trust in the impact of fairness perception on organizational identification among food delivery riders. Existing research has predominantly focused on micro-task crowdsourcing platforms outside China, lacking a comprehensive exploration of organizational identification among gig workers in the Chinese context (Tang 2024). This study centers on representative food delivery riders within China’s gig economy, systematically analyzing the influence of various fairness perceptions in platform organizational management on food delivery riders’ organizational identification from an individual perception perspective. This expands the scope of factors influencing organizational identification among gig workers. Despite extensive research on organizational identification among gig workers, primarily focusing on job characteristics, intrinsic motivation, and psychological contracts (Que 2021; Lin et al. 2021; Lang 2021; Li 2022), there has been relatively less attention given to the interaction between fairness perception and organizational identification, particularly the mediating effects between these concepts have not been fully elucidated. Through empirical validation of the mediating impact of organizational trust in the relationship between fairness perception and organizational identification among food delivery riders, this study not only enhances explanatory models of how fairness perception influences organizational identification but also deepens understanding of fairness perception among gig workers.
This study has significant theoretical and practical implications. On a theoretical level, the study has expanded research on workers’ organizational identity in the gig economy, validated the impact of perceived fairness on organizational trust and identity, and revealed the mediating role of organizational trust, providing new insights for social identity theory. On a practical level, the research results provide valuable references for platform enterprises and policy makers. Platform enterprises can enhance the trust and recognition of riders and improve employee loyalty and service quality. Policy makers can use the perceived issues of income instability and opaque salary distribution faced by riders revealed in this study to develop policies that protect the rights and interests of riders. In addition, the research also helps to enhance public awareness of the group of delivery riders, promote social attention to their working conditions and rights protection, and promote the healthy development of the industry.
The structure of this article is as follows: The first part is the introduction, which elaborates on the background information, research objectives, significance, and innovation of the study. The second part is a literature review, discussing the theoretical foundations of perceived fairness, organizational trust, and organizational identity, and proposing research hypotheses and methods. The third part presents empirical results, introduces research tools, samples, and data collection processes, and tests research hypotheses through factor analysis, path analysis, and mediation effects. The fourth part is the Section 4, which analyzes the consistency or differences between the research results and existing literature and explores potential reasons. The fifth part summarizes the research results, discusses the limitations of the study, and proposes future research directions.

2. Materials and Methods

2.1. Theoretical Framework

Social identity refers to an individual’s awareness of belonging to a specific social group, alongside the emotional and value significance attached to this group membership (Tajfel 1982). This concept is a core theory in social psychology, emphasizing the impact of an individual’s group identity on their behavior and attitudes. According to Ellemers et al. (1999), social identity comprises three components: cognitive, evaluative, and emotional. In organizational contexts, the cognitive component manifests as individuals forming an identity as organization members by recognizing and aligning with the organization’s goals, values, and beliefs. This recognition enhances their sense of belonging to the organization, thereby influencing their behavior and attitudes. The evaluative component is evident when individuals perceive their organization as having high prestige and influence in society, leading to a positive evaluation of their group identity and, consequently, an increased sense of organizational identification. The emotional component is reflected in employees’ loyalty and dedication to the organization, with this emotional investment fostering a strong connection between employees and the organization, thereby enhancing organizational identification.
Social identity theory provides a framework to understand how food delivery riders’ perceptions of fairness influence their organizational identification through organizational trust. When riders perceive fairness in the platform, their trust in the platform increases. This trust reflects the riders’ perception of the platform environment’s safety and reliability and is built upon their fairness perceptions. Increased trust makes riders more willing to internalize the platform’s values into their personal cognition and develop an emotional attachment to the platform (Sluss et al. 2012). This sense of trust also encourages riders to cooperate more with the platform in achieving its goals. Social identity theory emphasizes the importance of trust in the relationships among group members. By considering organizational trust as a mediating variable, we can reveal the mechanism by which riders’ fairness perceptions influence their organizational identification through trust, contributing to a deeper understanding of riders’ behavior and psychological dynamics in the platform economy.

2.2. Research Hypotheses

This study references previous research in categorizing perceived fairness into three aspects: distributive fairness, procedural fairness, and interactional fairness (Moorman 1991; Fieseler et al. 2019). Distributive fairness perception refers to individuals’ perception of the fairness of resource allocation, rewards, and other outcomes within the organization, reflecting their evaluation of fairness in the distribution of benefits between themselves and the organization. Procedural fairness perception reflects delivery riders’ subjective perception of whether the outcomes or decision-making processes of the platform are fair. Interactional fairness perception reflects whether the platform respects riders’ dignity in daily management interactions, provides sufficient information in a timely and accurate manner, and offers necessary explanations for decision outcomes.

2.2.1. Relationship between Fairness Perception and Organizational Identification

Organizational fairness can enhance employees’ perceived support from the organization across material, emotional, and psychological dimensions, encouraging them to actively accept their group identity, view their relationship with the organization positively, and ultimately strengthen organizational identification. According to social identity theory and the group engagement model, organizational decision-making processes and the quality of treatment received by members convey important signals about their status and identity within the group. When employees perceive that the organization grants them positive identity and status, it helps strengthen their identification with the organization. Procedural fairness perception and interactional fairness perception play crucial roles in this process by providing positive affirmation and support for individuals’ identity, status, and self-worth within the organization. Higher procedural fairness perception helps enhance employees’ sense of control over their work environment, improves job security, and motivates them to maintain a positive attitude towards the organization over the long term (Wang et al. 2016). Additionally, Wang et al. (2018) found that, when employees perceive interactional fairness, they feel respected by the organization, believe they have status within it, and thereby develop organizational identification.
Currently, food delivery platforms generally advocate the principle of fair pay for hard work, where riders can achieve competitive rewards through diligent labor to meet personal needs. This principle enhances riders’ self-efficacy and personal value awareness, reinforcing their perceived support from the platform and promoting organizational identification. However, platforms also face issues, such as reducing rider profit distribution ratios, unfair dispatching methods, and imbalanced reward and punishment systems, which harm rider interests. Such perceptions of unfair distribution often weaken riders’ perception of alignment with the platform organization and discourage them from forming deep connections, thus negatively affecting organizational identification. In management practices, platforms adopting performance management systems centered around consumer ratings introduce unfair elements into rider performance evaluations. Furthermore, emphasizing a customer-first philosophy may diminish riders’ sense of respect and interactional fairness perception towards the platform organization. Perceptions of procedural unfairness and interactional unfairness make it difficult for riders to feel cared for and valued by the platform organization, leading to negative perceptions of their own value and status within the organization. Such perceptions may make riders feel marginalized by the organization, thereby hindering the development of a sense of belonging and identification with the platform.
Based on the above analysis, the following hypotheses are proposed:
H1. 
Fairness perception significantly positively influences organizational identification among food delivery riders.
H1a. 
Distributive fairness perception significantly positively influences organizational identification among food delivery riders.
H1b. 
Procedural fairness perception significantly positively influences organizational identification among food delivery riders.
H1c. 
Interactional fairness perception significantly positively influences organizational identification among food delivery riders.

2.2.2. Relationship between Fairness Perception and Organizational Trust

Hubbell and Chory (2005) confirmed a close relationship between employee fairness perception and organizational trust. Their findings indicated that distributive fairness perception, procedural fairness perception, and interactional fairness perception are all significant predictors of organizational trust, with procedural fairness perception particularly notable in its explanatory and predictive capabilities. Specifically, distributive fairness perception, procedural fairness perception, and interactional fairness perception can promote continuous and stable social exchanges between employees and organizations, thereby enhancing the quality of their relationship and increasing organizational trust (Hayunintyas et al. 2018).
Firstly, distributive fairness perception significantly influences trust in the platform organization among food delivery riders. The platform organization holds significant control over resource allocation, including aspects crucial to riders, such as profit distribution ratios, order allocation, and pricing. When distribution outcomes align with riders’ psychological expectations and adequately compensate for their efforts, successful exchanges strengthen trust in the platform organization and promote cooperative relationships. Secondly, procedural fairness perception stems from interactions between riders and platform management practices, reflecting their understanding and judgment of fairness in platform decision-making and rule-setting processes. For example, the use of algorithms by platform organizations in rider work decisions often leads to unjust decisions when these algorithms lack sufficient consideration of specific contextual information, thereby harming rider interests. Algorithmic opacity further diminishes transparency in the decision-making process, exacerbating riders’ sense of unfairness and reducing trust in the platform organization (Liu et al. 2021). Therefore, measures to promote procedural fairness (such as transparent salary calculations, incentive mechanisms, and avenues to appeal unreasonable decisions) can enhance trust and satisfaction with the platform organization. Lastly, interactional fairness perception reflects riders’ perceptions of whether the platform organization respects them and provides the necessary information in daily management interactions. Effective management by the platform organization, respecting riders, and promptly communicating crucial information contributes to increased rider support and trust in the organization.
Based on the above analysis, the following hypotheses are proposed:
H2. 
Fairness perception significantly positively influences organizational trust among food delivery riders.
H2a. 
Distributive fairness perception significantly positively influences organizational trust among food delivery riders.
H2b. 
Procedural fairness perception significantly positively influences organizational trust among food delivery riders.
H2c. 
Interactional fairness perception significantly positively influences organizational trust among food delivery riders.

2.2.3. Relationship between Organizational Trust and Organizational Identification

Organizational trust contributes to enhancing organizational identification among food delivery riders (Stamper and Masterson 2002; Schaubroeck et al. 2013). Firstly, higher levels of trust prompt organizational members to hold more positive attitudes towards organizational decisions, tending to view various management practices and policies as reasonable and beneficial to employees. This trust makes riders with higher trust levels more likely to accept and endorse platform management principles and rules, gradually aligning personal goals with organizational goals and laying the foundation for organizational identification. Secondly, from the perspective of social identity theory, trust plays a crucial role in promoting group identification, primarily by reducing individual uncertainty. Trust facilitates stable and predictable mutually beneficial cooperation between employees and the organization, providing a way for employees to reduce perceived risks and enhance their sense of security. Trust in the platform organization among food delivery riders implies positive expectations towards organizational behavior and future development, mitigating concerns about the potential loss of benefits, job risks, and uncertainties, thereby promoting organizational identification. Lastly, trust is a prerequisite for sustained social exchange between employees and the organization, enabling employees to view their relationship with the organization more positively. Studies show that employees with higher organizational trust generally have higher satisfaction and a stronger sense of support (Chen et al. 2023), which enhances the quality of their relationship and commitment to the organization. Additionally, trust in aspects, such as organizational development potential, management, and systems, increases individuals’ confidence in obtaining resources, promotion, and development within the organization, enhancing its internal attractiveness. These factors together make employees more likely to establish a psychological connection with the organization, thereby promoting the formation of organizational identification.
Based on the above analysis, the following hypothesis is proposed:
H3. 
Organizational trust significantly and positively influences organizational identification among food delivery riders.

2.2.4. Mediating Role of Organizational Trust

Research indicates that fairness perception can affect organizational identification through factors such as psychological needs satisfaction, psychological contracts, and organizational self-esteem (Wang et al. 2016). Furthermore, organizational trust plays a mediating role in attitudes and behavioral variables, such as organizational commitment, job involvement, and knowledge sharing between employee fairness perception and organizational identification (Chi et al. 2021; Dai 2023). Based on the existing literature and hypotheses, this study suggests that organizational trust mediates between fairness perception and organizational identification among food delivery riders. Organizational identification reflects riders’ willingness to establish close connections with the platform organization, indicating their unity with the organization. The formation and development of organizational identification emphasize riders’ perception of the platform’s working environment. Different interpretations and evaluations of fairness information conveyed by platform management influence riders’ perceptions of the platform organization’s credibility and thus their attitudes towards their relationship with the organization. Riders with higher fairness perception typically perceive more organizational support, higher job satisfaction, and organizational satisfaction, and believe in positive reciprocity principles. These factors foster positive expectations towards the platform organization, facilitating trust-building. Trust reduces riders’ perception of risks and uncertainties in platform work, making them more willing to accept platform rules and guidance, gradually aligning with organizational goals and principles. Conversely, riders may feel marginalized by the organization, hindering the development of a sense of belonging and identification with the platform.
Based on the above analysis, the following hypotheses are proposed:
H4. 
Organizational trust mediates the relationship between fairness perception and organizational identification among food delivery riders.
H4a. 
Organizational trust mediates the relationship between distributive fairness perception and organizational identification among food delivery riders.
H4b. 
Organizational trust mediates the relationship between procedural fairness perception and organizational identification among food delivery riders.
H4c. 
Organizational trust mediates the relationship between interactional fairness perception and organizational identification among food delivery riders.
Based on the theoretical framework of this study and the literature review, Figure 1 depicts the comprehensive theoretical model and research hypotheses of this study.

2.3. Research Methods

This study primarily employs quantitative research methods, including factor analysis, path analysis, and mediating effect tests, to achieve the research objectives.
Factor analysis is used to identify the underlying structure of a set of observed variables, revealing their relationship patterns and explaining these patterns through a smaller number of unobserved variables. This study uses exploratory factor analysis (EFA) to analyze a large number of observed variables, exploring and identifying potential factors or dimensional structures of perceived fairness among food delivery riders. EFA effectively determines which observed variables may jointly reflect the same latent construct or dimension, thus establishing the theoretical framework for perceived fairness.
Path analysis is employed to examine and quantify the direct and indirect relationships between variables in a theoretical model. It uses graphical representation to illustrate the influence paths among multiple variables, analyzing complex causal relationships. Constructing a structural equation model (SEM) allows for a comprehensive evaluation of direct and indirect effects, aiding in the deeper understanding of causal relationships and mechanisms among these variables. In this study, the application of SEM not only verifies the research hypotheses but also quantifies the strength of relationships between different variables, providing in-depth insights into the internal structure of employee management and organizational relationships within the food delivery industry. Through path analysis, we will analyze and validate hypotheses H1a, H1b, H1c, H2a, H2b, H2c, and H3 to reveal the impact paths between food delivery riders’ perceived fairness, organizational trust, and organizational identification.
Mediating effect tests involve analyzing the indirect influence of an independent variable (X) on a dependent variable (Y) by introducing a mediator variable (M) into the statistical model. By using bootstrapping techniques, researchers can quantify the significance of the mediating effect to determine how perceived fairness influences employees’ organizational identification by enhancing or weakening their trust in the organization. This analysis not only helps to explain the observed relationship patterns but also provides empirical support for the formulation of organizational management strategies, promoting continuous improvement and development of organizational and employee relations in the food delivery industry. In this study, mediating effect analysis will be used to validate hypotheses H4a, H4b, and H4c.

3. Empirical Results

3.1. Research Tools

This study involves key variables, such as perceived fairness, organizational trust, and organizational identification. In designing the questionnaire, we first summarized the definitions, dimensions, and measurement tools for each research variable based on a literature review. Considering the characteristics of online delivery platforms and food delivery riders, we made specific adjustments to the questionnaire items to better align with the actual situation.
To ensure the reliability and accuracy of the questionnaire content, it mainly includes three parts: the first part introduces the purpose of the study and instructions for completing the questionnaire; the second part collects personal information of food delivery riders, such as gender, age, job nature, and years of experience; the third part includes scales for perceived fairness, organizational trust, and organizational identification. The selected scales have been adopted and validated by domestic and international scholars, with high reliability and validity, suitable for various research contexts. The scale items use a five-point Likert scale, with numbers indicating the degree of agreement, where “1” means strongly disagree and “5” means strongly agree.
In terms of scale selection, this study primarily referenced Colquitt (2001)’s organizational fairness perception scale. This scale consists of 20 items designed to assess employees’ perceptions of distributive fairness, procedural fairness, and interactional fairness. To align with the characteristics of the food delivery industry, adjustments were made to the wording of the scale items, resulting in the initial perception of a fairness measurement scale. Specifically, distributive fairness is measured with four items (DJ1–DJ4), procedural fairness with seven items (PJ1–PJ7), and interactional fairness with nine items (IJ1–IJ9). For detailed content, please refer to Appendix A.
Additionally, this study also drew from Mael and Tetrick (1992)’s unidimensional organizational identification scale, which has gained widespread recognition and citation in both domestic and international academia since its development. Considering the practical context of the food delivery industry, an initial organizational identification measurement scale was established, comprising six items (OI1–OI6). For detailed content, please refer to Appendix A.
This study referenced the revised organizational trust scale by Chen (2006), based on foreign organizational trust measurement scales. This scale includes 13 items used to assess individuals’ trust in the organization, leaders, and colleagues. For the specific purposes and content of this study, four items specifically designed to measure overall trust in the organization were selected and the wording of individual items was adjusted according to the specific context. For detailed content, please refer to Appendix A.

3.2. Sample and Data Collection

To enhance the representativeness of the sample, this study adopted various measures during the data collection process. The sample type is food delivery riders, including full-time and part-time riders, to fully reflect the diversity of industry practitioners. First, we selected cities with wide coverage, including eight mega cities and 11 extra-large cities. These cities are Shanghai, Beijing, Shenzhen, Chongqing, Guangzhou, Chengdu, Tianjin, Wuhan, Hangzhou, Dongguan, Xi’an, Zhengzhou, Nanjing, Jinan, Hefei, Shenyang, Qingdao, Changsha, and Harbin. By selecting these cities, we ensured that the sample could reflect the situation of food delivery riders from different regions, economic levels, and population sizes.
Secondly, we covered food delivery riders from multiple delivery platforms to ensure the diversity of the sample. These platforms include Meituan, Ele.me, Dada, UU Express, and FlashEx. These platforms have a wide user base in different regions, and by including riders from these platforms, we could obtain more comprehensive data.
Finally, the main method of questionnaire collection was through online survey platforms. This method facilitated the rapid collection of large-scale data and could cover more rider groups. To compensate for the potential coverage deficiencies of online surveys, we also distributed offline questionnaires. In some areas where online platforms have less coverage or network conditions are poor, offline questionnaire distribution could effectively improve the coverage and representativeness of data collection.
During the distribution and data collection process, we strictly adhered to ethical norms to ensure the privacy and data security of participants. All participants were volunteers and informed of the purpose of the study and confidentiality measures before starting the questionnaire. We ensured that all collected data were used solely for academic research and that participants’ personal information would not be disclosed.
Under the condition of simple random sampling, the formula for determining the survey’s sample size in this dissertation was as follows:
n = z 2 σ 2 d 2
In this formula:
n represents the required sample size.
z represents the z statistic of the confidence level.
σ represents the standard deviation of the population.
d represents 1/2 of the confidence interval, the allowable or the survey error in practical application.
For a 95% confidence level study, the z-value in the sample size formula is 1.96. Assuming the overall standard deviation (σ) is 0.5 and the allowable error (d) is 0.05, the calculated sample size is 384.16. Since the sample size must be an integer, the noninteger sample size is rounded up to the nearest integer. In this study, 384.16 is rounded up to 385. However, sometimes in order to increase sample diversity and reduce sampling errors, researchers may choose a slightly larger sample size. Therefore, this article sets the sample size at 404.

3.3. Research Results

3.3.1. Descriptive Statistics of the Sample

Based on Table 1, it is observed that for gender, there are 294 males, accounting for 72.77%, and 110 females, accounting for 27.23%. Regarding age groups, there are 17 individuals aged ≤20 years, 191 aged 21–30 years, 106 aged 31–40 years, and 90 aged over 40 years, constituting 4.21%, 47.28%, 26.24%, and 22.28%, respectively. In terms of education, there are 31 individuals with a middle school education or below, comprising 7.67%, 225 with a high school education, comprising 55.69%, and 148 with a college education or higher, comprising 36.63%. Concerning employment type, 177 individuals work as part-time delivery riders, representing 43.81%, while 227 work as full-time delivery riders, representing 56.19%. Regarding marital status, 157 individuals are unmarried, accounting for 38.86%, and 247 are married, accounting for 61.14%.

3.3.2. Scale Reliability and Validity Test

Reliability is used to measure the consistency or stability of a scale’s results. Using internal consistency reliability testing, such as Cronbach’s Alpha, a value equal to or greater than 0.9 indicates excellent reliability. A Cronbach’s Alpha coefficient between 0.8 and 0.9 indicates good reliability, while between 0.7 and 0.8 suggests acceptable reliability.
The fairness perception scale demonstrates good reliability, with Cronbach’s α coefficients of 0.840 for distribution fairness, 0.894 for procedural fairness, and 0.924 for interaction fairness. All items show corrected item-total correlations exceeding 0.5, and deleting any item does not improve the α coefficient for its respective dimension, ensuring retention of all items. The organizational trust scale achieves a Cronbach’s α coefficient of 0.831, with all four items exhibiting corrected item-total correlations above the recommended threshold of 0.5, and no need for item deletion to maintain reliability. The organizational identity scale has an α coefficient of 0.873, with all six items showing corrected item-total correlations surpassing the 0.5 threshold, and retention of all items does not increase the α coefficient. Detailed data can be found in Table 2.
When the KMO value is above 0.8, it indicates excellent data validity, making it highly suitable for factor analysis. KMO values between 0.7 and 0.8 suggest good data validity, also suitable for factor analysis. KMO values between 0.6 and 0.7 indicate acceptable data validity, meaning factor analysis can still be conducted. From Table 3, the KMO values are 0.965, with an approximate chi-square of 7231.574 and 351 degrees of freedom. The KMO value exceeds 0.9, and Bartlett’s test is significant, indicating excellent validity among the questionnaire variables and suitability for factor analysis.

3.3.3. Exploratory Factor Analysis

Common Method Bias (CMB) may lead to overestimation of the correlation between variables, thereby affecting the interpretation and theoretical verification of variable relationships (Dash and Paul 2021; Kock et al. 2021). To detect the presence of CMB, this study used Harman’s Single Factor Test. The core of Harman’s single-factor test is to evaluate whether there is a single factor that explains the majority (usually over 50%) of the variance. According to the results in Table 4, the maximum variance explained by a single factor (Factor 3) is 28.385%, far below the critical value of 50%. Therefore, based on this result, it can be considered that the risk of common method bias in the data is relatively low. In addition, we further analyzed the project load factors in each factor. The results show that the factor loading coefficients of each project are relatively high, indicating that these projects are clearly attributed to their respective factors. Meanwhile, there is a significant distinction between the factors, which further support the validity of the data and the reliability of the results.
Principal component analysis using the maximum variance method was employed to extract orthogonal rotated matrix components of questionnaire measurement indicators, revealing six common factors with eigenvalues exceeding 1. The cumulative explained variance reached 70.028%, indicating that these six factors capture 70.028% of the information from the measurement items, demonstrating sufficient data extraction. Details are shown in Table 4. The rotated component matrix validates the segregation of each observed variable. Typically, indicators measuring the same dimension aggregate together with higher factor loading values (>0.5, as shown in the table), while showing lower factor loading values on other dimensions (<0.5, details omitted in the table), indicating clearer internal structure and higher overall construct validity of the questionnaire variables. All measurement indicators in the table exhibit factor loading values greater than 0.5 on their corresponding dimensions, consistent with expected divisions, affirming the good internal structural validity of this study’s questionnaire. Based on the content of each variable, Factor 1 can be named as Distribution Fairness Perception Factor, Factor 2 as Procedural Fairness Perception Factor, and Factor 3 as Interaction Fairness Perception Factor.

3.3.4. Structural Equation Model Analysis

According to Table 5, the overall distribution of the sample data appears relatively even, with average scores for each item ranging from 3.30 to 3.50, indicating responses between moderate agreement and agreement. The data distribution is concentrated around a moderate level, with standard deviations for each item ranging from 1.10 to 1.30, suggesting a low level of data dispersion. Skewness and kurtosis values for all items are less than three and five in absolute terms, respectively, indicating that the sample data approximates a normal distribution. Therefore, structural equation modeling can be employed for empirical analysis in this study.
In structural equation modeling (SEM), fit indices are statistical measures used to evaluate the degree of match between a model and the observed data. CMIN/DF (Chi Square Minimum to Degrees of Freedom Ratio) compares the ratio of the model’s chi square statistic to its degrees of freedom, and values less than three are considered acceptable. The Goodness of Fit Index (GFI) reflects the proportion of variability that a model can explain. The value range of GFI is from zero to one, and the closer it is to one, the better the model fit. Generally, a GFI greater than 0.90 is considered a good standard for model fitting. AGFI (Adjusted Goodness of Fit Index) is an adjusted goodness of fit index that takes into account the degrees of freedom of the model and the number of observed data and adjusts GFI accordingly. Generally, an AGFI greater than 0.85 is considered a good standard for model fitting. RMSEA (Root Mean Square Error of Approximation) is an absolute measure of model fit that takes into account the complexity of the model and sample size. Generally, RMSEA less than 0.08 is considered a good model fitting criterion, while RMSEA less than 0.05 is considered an excellent fit. NFI (Normed Fit Index) compares the fit between a model and a zero model (i.e., a model with no relationship between all variables), TLI (Tucker Lewis Index) measures the fit between a model and a saturated model (i.e., a model that fully fits data), and CFI (Comparative Fit Index) is an incremental fit index that considers the comparison between a model and a zero model. The closer the values of NFI and TLI CFI are to 1, the better the model fit, and a value greater than 0.90 is usually considered the standard for good model fit. PGFI (Parity Goodness of Fit Index) is a measure of the goodness of fit index that considers the simplicity of a model. It attempts to find a balance between model fit and model complexity. PNFI (Parity Normed Fit Index) is a standardized version of PGFI, which further considers the degrees of freedom of the model and the number of observed data. Values of PGFI and PNFI greater than 0.5 are generally considered acceptable, and higher values indicate that the model has achieved a better balance between simplicity and fit. These indicators collectively provide a comprehensive evaluation of the model’s fit, but it should be noted that no single indicator can fully determine the applicability of the model, and it is usually necessary to consider the results of multiple indicators comprehensively.
From Table 6, CMIN/DF = 1.506, meeting the criterion of less than 3. RMSEA = 0.035, below 0.08. GFI = 0.912, AGFI = 0.894, NFI = 0.936, TLI = 0.975, and CFI = 0.977, all exceeding 0.9. PGFI = 0.757 and PNFI = 0.838. The model fit results for this study meet all evaluation criteria, indicating a good fit where the empirical data align well with the conceptual model.
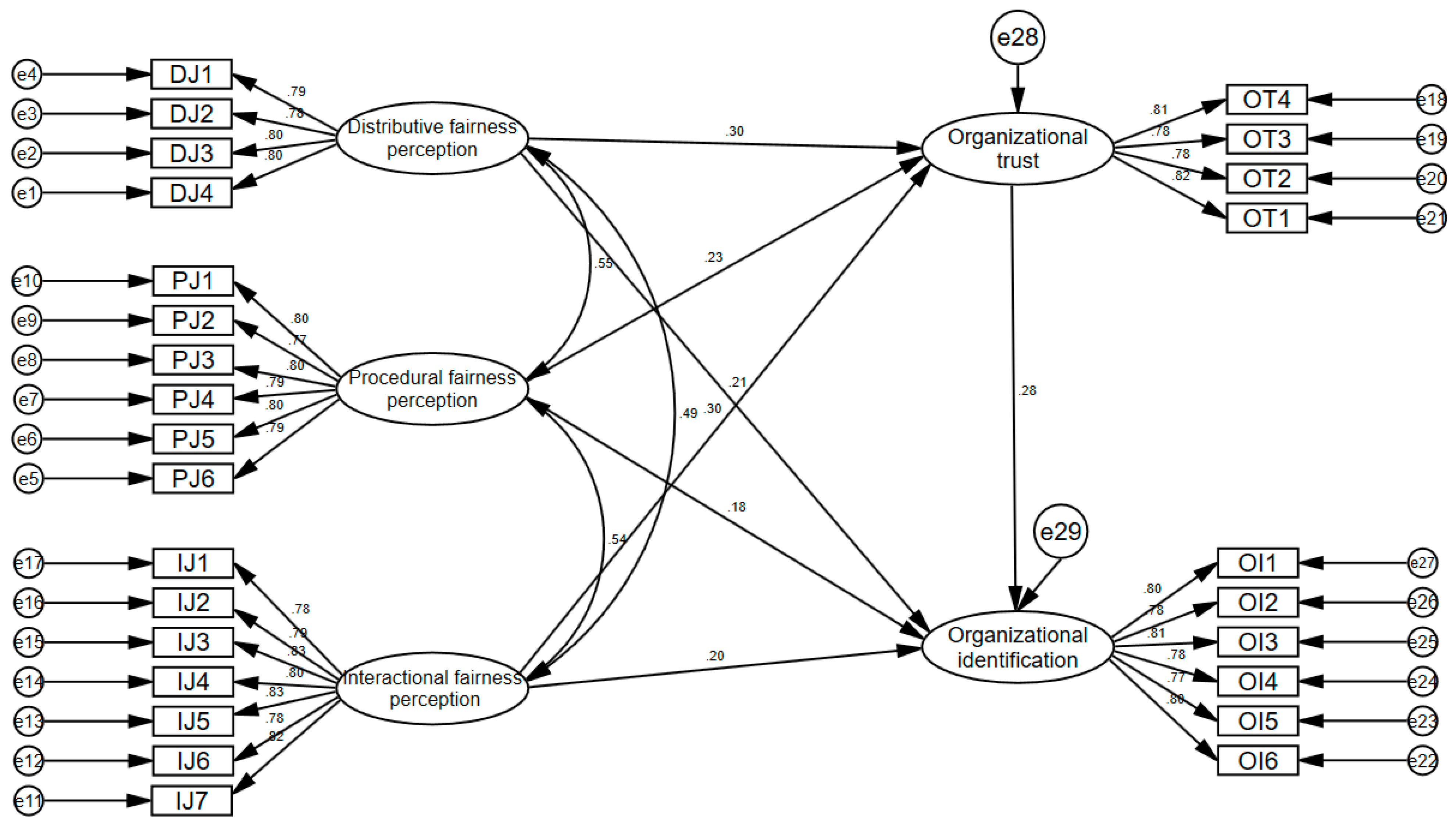
The maximum likelihood method was used to calculate the estimated values of the model path coefficients, as shown in Figure 2. From Table 7, it can be seen that for the impact of distributive justice perception on organizational trust, the unstandardized path coefficient is 0.321, and the standardized path coefficient is 0.304, indicating a significant positive impact of distributive justice perception on organizational trust. For the impact of procedural justice perception on organizational trust, the unstandardized path coefficient is 0.235, and the standardized path coefficient is 0.232, indicating a significant positive impact of procedural justice perception on organizational trust. For the impact of interactional justice perception on organizational trust, the unstandardized path coefficient is 0.286, and the standardized path coefficient is 0.303, indicating a significant positive impact of interactional justice perception on organizational trust.
For the impact of distributive justice perception on organizational identification, the unstandardized path coefficient is 0.223, and the standardized path coefficient is 0.212, indicating a significant positive impact of distributive justice perception on organizational identification. For the impact of procedural justice perception on organizational identification, the unstandardized path coefficient is 0.178, and the standardized path coefficient is 0.176, indicating a significant positive impact of procedural justice perception on organizational identification. For the impact of interactional justice perception on organizational identification, the unstandardized path coefficient is 0.183, and the standardized path coefficient is 0.195, indicating a significant positive impact of interactional justice perception on organizational identification. For the impact of organizational trust on organizational identification, the unstandardized path coefficient is 0.279, and the standardized path coefficient is 0.281, indicating a significant positive impact of organizational trust on organizational identification.

3.3.5. Mediation Effect Analysis

When a predictor variable X affects the outcome variable Y through a mediator variable M, M acts as a mediator. Common methods for analyzing mediation effects include causal analysis, coefficient multiplication method, and Bootstrapping. In this study, Bootstrapping method was employed using AMOS 23.0 to test mediation effects, with 5000 bootstrap samples. Confidence intervals and bias-corrected confidence intervals were set at a 95% level. Non-standardized indirect effects were examined through lower bounds and upper bounds of the effect of the predictor variable on the outcome variable, determining whether a mediation effect exists between X and Y. Typically, a mediation effect is considered to exist if the 95% confidence interval of the non-standardized indirect effect does not include zero between the lower and upper bounds. Conversely, if the interval includes zero, no mediation effect is assumed to exist.
From Table 8, the standardized mediation effect values of distribution fairness perception, procedural fairness perception, and interaction fairness perception on organizational identification through organizational trust are 0.090, 0.066, and 0.080, respectively. Their 95% confidence intervals are [0.040, 0.153], [0.025, 0.128], and [0.041, 0.153], respectively, all excluding zero. This indicates that organizational trust mediates the relationships between distribution fairness perception, procedural fairness perception, interaction fairness perception, and organizational identification.

4. Discussion

All hypotheses of this study have been supported, indicating that perceived fairness (including distributive fairness, procedural fairness, and interactive fairness) not only directly and positively affects the organizational identity and trust of food delivery riders, but also plays a significant mediating role in the relationship between perceived fairness and organizational identity. These results indicate that delivery riders’ perception of fairness significantly enhances their trust and identification with the organization, and organizational trust further strengthens this sense of identification. Therefore, enhancing the perception of fairness and organizational trust is of great significance for improving the organizational identity of food delivery riders, providing empirical support for improving the relationship between platforms and riders.
Based on the research findings, food delivery riders’ perception of fairness and its dimensions (distributive fairness, procedural fairness, interactional fairness) positively influence organizational identification. When riders perceive higher levels of fairness, they are more likely to identify with the platform organization and actively engage with it. Particularly significant is the impact of distributive fairness perception on rider identification, reflecting the fulfillment of psychological contracts (Restubog et al. 2008; Qi and Liu 2012). Given that riders are predominantly male, from rural areas, with lower education levels, and carrying significant family economic burdens, they commonly pursue the goal of earning money through diligent work. Perception of income fairness plays a crucial role in their satisfaction and willingness to identify with the organization. Within the ambiguous organizational boundaries of platform work, procedural fairness perception significantly affects rider satisfaction and organizational identification, highlighting the importance of platform management practices in shaping rider psychological experiences and organizational relationships (Restubog et al. 2009; Shen 2020). Although interactional fairness perception significantly explains employee attitudes and behaviors in traditional organizational environments, its explanatory power regarding organizational identification is relatively weaker in platform management. This may partly stem from the need for further improvements in management practices to meet riders’ needs and respect their personal dignity.
Regression analysis results demonstrate that food delivery riders’ positive evaluations of fairness perception and its dimensions (distributive fairness, procedural fairness, interactional fairness) significantly enhance their trust in the platform organization. The level of trust is directly linked to the riders’ enhanced cognitive perception of fairness. Moreover, on the basis of fair practices within the platform, such as fair compensation, transparent wage settlement, consistent rule enforcement, detailed rule explanations, and effective channels for rectifying erroneous decisions, typically evoke positive evaluations and high satisfaction among riders regarding the platform organization (Song 2021). These practices play a crucial role in maintaining the psychological contract between riders and the platform, thereby strengthening trust in the platform organization. It is particularly noteworthy that consumer ratings significantly influence riders’ status elevation and reward distribution on the platform. Arbitrary handling of malicious consumer ratings and complaints by the platform, coupled with failure to promptly address rider appeals to correct system errors, resulting in unjust punitive measures against riders, directly impairs their perception of personal interests (Hu 2022; Sun 2019). Such situations diminish riders’ perception of organizational support and foster a perception that the platform organization fails to effectively protect labor interests, ultimately decreasing riders’ trust in the food delivery platform.
The research findings indicate that organizational trust significantly and positively influences food delivery riders’ organizational identification. This discovery reaffirms the critical role of trust in fostering social exchanges, enhancing relationship quality, and promoting harmonious labor dynamics between individuals and organizations. Riders with higher organizational trust hold more optimistic expectations regarding the management and future development of the platform’s organization (Gharib et al. 2021). They actively engage in accessing internal resources and securing welfare benefits within the organization, fostering a more positive perception of their role and contributions, thereby deepening their organizational identification. Conversely, when trust is compromised, riders perceive increased risks and uncertainties in their social exchanges with the platform organization, making these relationships unsustainable (Liu 2023). This situation may lead to negative interpretations of the platform’s mission and management policies, triggering dissatisfaction, complaint behaviors, intentions to withdraw, and other detrimental sentiments toward the platform organization, hindering the establishment of rider organizational identification.
Hierarchical regression analysis and Bootstrap methods were employed to examine the mediating role of organizational trust in the relationship between fairness perception and organizational identification among food delivery riders. The study confirms the pivotal role of organizational trust in this relationship, highlighting that when riders perceive fairness within the platform, it enhances their trust in the organization, thereby promoting organizational identification. Fairness perception, as a subjective assessment of organizational fairness, influences riders’ perceptions of the reliability and trustworthiness of the platform organization, shaping their overall relationship with it (Tang et al. 2019). Trust establishment relies on fair and reciprocal social exchanges, with fairness perception reflecting riders’ recognition of these reciprocal relationships, thereby strengthening their sense of trust in the platform. Building trust has dual effects: on one hand, it alleviates riders’ concerns about compensation stability and continuity, encouraging them to actively identify with the platform organization; on the other hand, it promotes an optimistic perception of accessing internal resources and meeting needs within the platform (Guzzo et al. 1994; Chen et al. 2001). Therefore, trust motivates food delivery riders to accept and internalize their organizational member identity, thereby enhancing organizational identification.

5. Conclusions

With the rapid expansion of platform-based gig economies, this study focuses on the work experiences and psychological perceptions of food delivery riders on these platforms. Through a review of the relevant literature and theories, we constructed a mediation model examining the role of organizational trust in the relationship between fairness perception and organizational identification among food delivery riders. Empirical validation was conducted using established measurement tools adapted to the specific context of food delivery work. The study confirmed the differential impacts of fairness perception and its dimensions on organizational identification among food delivery riders in the context of China’s gig economy, highlighting the mediating role of organizational trust in this relationship.
Firstly, this study validates the three-dimensional structure of fairness perception among food delivery riders, including distributive fairness, procedural fairness, and interactional fairness, and examines their distinct impacts on organizational identification. Despite the blurred labor relations and evolving organizational forms in platform-based gig economies, riders continue to harbor expectations and demands for fair allocation of resources and benefits. Meeting fairness expectations contributes to shaping a positive work experience for riders, fostering proactive engagement with the organization and work, thereby enhancing organizational identification.
Secondly, fairness perception plays a crucial role in the formation of organizational trust among food delivery riders towards platform organizations. It not only reflects the management principles and values of platform enterprises but also directly impacts riders’ trust in these organizations. By demonstrating respect and recognition for labor values, fairness perception significantly alters the riders’ cognitive trust toward platform organizations. When riders perceive fairness in resource allocation and benefit distribution by the platform, their trust in the organization increases, reducing evaluations of uncertainty and risk in their work, and fostering positive expectations for career development within the organization.
Lastly, fairness perception significantly influences food delivery riders’ organizational identification with platform enterprises, primarily mediated through organizational trust. Fairness perception is regarded as riders’ subjective assessment of fairness and justice within the platform, while trust plays a critical role in facilitating the relationship between fairness perception and organizational identification. Platform enterprises can enhance trust and organizational identification among riders by establishing fair work environments and transparent management practices.
At present, research is mostly limited to cross-sectional design and can only provide instantaneous data, ignoring the long-term insights of food delivery passengers into fairness, organizational identity, and dynamic changes in work behavior. Future research should shift towards longitudinal design, combining time series analysis and panel data techniques to comprehensively reveal the evolutionary mechanisms and individual differences in rider attitudes and behaviors. Meanwhile, in-depth qualitative research, such as interviews and case studies, are indispensable to supplement the shortcomings of quantitative research and gain a deeper understanding of the work experience and psychological state of riders. In addition, cross-cultural comparative research is also crucial. By comparing riders from different cultural backgrounds, we explore the impact of cultural differences in work attitudes and behaviors, provide more accurate management recommendations for global platform companies, and promote the globalization and sustainable development of the platform economy.

Author Contributions

Conceptualization, L.T. and C.S.; methodology, L.T.; software, L.T.; validation, L.T.; formal analysis, L.T.; investigation, L.T.; resources, L.T.; data curation, L.T.; writing—original draft preparation, L.T.; writing—review and editing, L.T.; visualization, L.T.; supervision, C.S.; project administration, L.T.; funding acquisition, All authors have read and agreed to the published version of the manuscript.

Funding

This research was funded by Wuhan Business University grant number BJZX008.

Institutional Review Board Statement

Ethical review and approval were waived for this study due to the anonymous and voluntary nature of the questionnaires, which posed minimal risk to participants.

Informed Consent Statement

Informed consent was obtained from all subjects involved in the study. Participants were provided with information about the study’s purpose, procedures, and data handling, and consented voluntarily by proceeding with the online and offline questionnaires.

Data Availability Statement

The raw data supporting the conclusions of this article will be made available by the authors on request.

Conflicts of Interest

The authors declare no conflict of interest.

Correction Statement

Due to an error by the Editorial Office, the Institutional Review Board Statement and Informed Consent Statement were not included in the originally published version of this article. These have now been added accordingly.

Appendix A

The following are the specific contents of each variable measurement scale:
Perceived fairness measurement scale
DJ1. My income reflects the effort I put into my work.
DJ2. My income reflects my contribution to the platform.
DJ3. My income is fair and reasonable given my workload and job responsibilities.
DJ4. My income is fair and reasonable based on my job performance.
PJ1. I can express my opinions and feelings when the platform makes decisions related to me.
PJ2. I can question and appeal the decisions made by the platform.
PJ3. The information on which the platform bases its decisions or rules is accurate.
PJ4. The platform’s policies or rules adhere to ethical standards.
PJ5. The rules and policies on the platform are applied equally to everyone, without discrimination.
PJ6. The implementation of rules and policies on the platform remains consistent over time.
IJ1. I am treated politely by the platform while carrying out my work.
IJ2. The way the platform interacts with me makes me feel dignified.
IJ3. I am treated with respect by the platform while conducting my work.
IJ4. The platform avoids making inappropriate comments about me.
IJ5. Platform managers can communicate with me openly.
IJ6. The platform can provide detailed explanations of all rules and policies.
IJ7. The platform’s explanations of various rules and policies are reasonable.
Organizational identity measurement scale
OI1. When others criticize the platform I belong to, I feel ashamed.
OI2. I care a lot about others’ opinions of the platform I belong to.
OI3. When talking about the platform I belong to, I usually use “we” instead of “they.”
OI4. The success of the platform I belong to is my own success.
OI5. When someone praises the platform I belong to, I feel like they are praising myself.
OI6. When the platform I belong to is criticized by the media for something, I feel embarrassed and uneasy.
Organizational trust measurement scale
OT1. I believe that the platform company is capable of providing benefits to food delivery riders and looking after their interests.
OT2. Although the future situation is uncertain, I still believe that the platform company will not do anything harmful to the riders.
OT3. I think the platform company is trustworthy, and I have confidence in its development.
OT4. I believe that the platform company can adhere to and implement regulations and management policies.

References

  1. Brown, Rupert. 2000. Social Identity Theory: Past achievements, current problems and future challenges. European Journal Social Psychology 30: 745–78. [Google Scholar] [CrossRef]
  2. Campbell, Nathanael S., Sara Jansen Perry, Carl P. Maertz, Jr., David G. Allen, and Rodger W. Griffeth. 2013. The effects of justice and support on burnout and turnover. Human Relations 66: 759–82. [Google Scholar] [CrossRef]
  3. Chen, Jiazhou, Wenquan Ling, and Lilu Fang. 2001. Psychological Contracts in Organizations. Journal of Management Science 4: 74–78. [Google Scholar]
  4. Chen, Jinggang. 2006. A Study on the Relationship among Organizational Trust, Organizational Justice, and Organizational Citizenship Behavior of the State-Owned Enterprises Employees. Chengdu: Southwest Jiaotong University. [Google Scholar]
  5. Chen, Long. 2020. Games, Power Allocation, and Technology: A Study of Platform Enterprise Management Strategy—Taking Rider Management of a Food Delivery Platform as an Example. Chinese Journal of Human Resources Development 37: 113–24. [Google Scholar]
  6. Chen, Tianqing, Liangang Zhang, Zhiyuan Peng, and Jiancheng Chen. 2023. A Study on Member Satisfaction of Farmers’ Professional Cooperatives from the Perspective of Organizational Fairness—Based on Survey Data of Farmers in Yunnan Province. Agricultural Modernization Research 44: 490–500. [Google Scholar]
  7. Chi, Jingming, Zhicheng He, and Xiaoguang Chen. 2021. How Does Organizational Fairness Perception Affect Organizational Citizenship Behavior of University Teachers?—The Mediating Role of Organizational Trust. Journal of National Academy of Education Administration 283: 64–75. [Google Scholar]
  8. Colquitt, Jason A. 2001. On the dimensionality of organizational justice: A construct validation of a measure. Journal of Applied Psychology 86: 386. [Google Scholar] [CrossRef] [PubMed]
  9. Dai, Yuping. 2023. The Impact of Organizational Trust on Employee Innovation Behavior—Based on Social Exchange and Social Identity Theories. Chinese Journal of Personnel Science 6: 70–80. [Google Scholar]
  10. Dash, Ganesh, and Justin Paul. 2021. CB-SEM vs PLS-SEM methods for research in social sciences and technology forecasting. Technological Forecasting and Social Change 173: 121092. [Google Scholar] [CrossRef]
  11. Dirks, Kurt T., and Donald L. Ferrin. 2002. Trust in leadership: Meta-analytic findings and implications for research and practice. Journal of Applied Psychology 87: 611. [Google Scholar] [CrossRef]
  12. Dong, Shaozeng, Liu Yang, Xuefeng Shao, Yifan Zhong, Yi Li, and Ping Qiao. 2021. How can channel information strategy promote sales by combining lCT and blockchain? Evidence from the agricultural sector. Journal of Cleaner Production 299: 126857. [Google Scholar] [CrossRef]
  13. Dutton, Jane E., Janet M. Dukerich, and Celia V. Harquail. 1994. Organizational images and member identification. Administrative Science Quarterly 39: 239–63. [Google Scholar] [CrossRef]
  14. Ellemers, Naomi, Paulien Kortekaas, and Jaap W. Ouwerkerk. 1999. Self-categorisation, Commitment to the Group and Group Self-esteem as Related but Distinct Aspects of Social ldentity. European Journal of Social Psychology 29: 371–89. [Google Scholar] [CrossRef]
  15. Fieseler, Christian, Eliane Bucher, and Christian Pieter Hoffmann. 2019. Unfairness by design? The perceived fairness of digital labor on crowdworking platforms. Journal of Business Ethics 156: 987–1005. [Google Scholar] [CrossRef]
  16. Gharib, Moaz, Kamaal Allil, Omar Durrah, and Mohammed Alsatouf. 2021. Do different types of organizational trust matter to employees’ commitment? A case study from Oman. Human Systems Management 40: 885–95. [Google Scholar] [CrossRef]
  17. Gilbert, Jacqueline A, and Thomas Li Ping Tang. 1998. An examination of organizational trust antecedents. Public Personnel Management 27: 321–38. [Google Scholar] [CrossRef]
  18. Greenberg, Jerald. 1990. Organizational Justice: Yesterday, Today, and Tomorrow. Journal of Management 16: 399–432. [Google Scholar] [CrossRef]
  19. Guzzo, Richard A, Katherine A. Noonan, and Efrat Elron. 1994. Expatriate managers and the psychological contract. Journal of Applied Psychology 79: 617–77. [Google Scholar] [CrossRef]
  20. Hayunintyas, Ruri Fitria, Ben Roy Do, Dodi Wirawan Irawanto, and Achmad Sudiro. 2018. Organizational Justice and Affective Organizational Commitment: Mediated by Organizational Trust and Perceived Organizational Support. Asia Pacific Management and Business Application 6: 175–96. [Google Scholar] [CrossRef]
  21. Horney, Nick. 2016. The gig economy: A disruptor requiring HR agility. People and Strategy 39: 20. [Google Scholar][Green Version]
  22. Hu, Ying. 2022. Opportunities and Challenges of Platform Gig Labor in China. People’s Forum 10: 60–62. [Google Scholar][Green Version]
  23. Hubbell, Anne, and Rebecca M. Chory. 2005. Motivating factors: Perceptions of justice and their relationship with managerial and organizational trust. Communication Studies 56: 47–70. [Google Scholar] [CrossRef]
  24. Jabagi, Nura, Anne Marie Croteau, Luc Audebrand, and Josianne Marsan. 2019. Gig-workers’ motivation: Thinking beyondcarrots and sticks. Journal of Managerial Psychology 34: 192–213. [Google Scholar] [CrossRef]
  25. Kock, Florian, Adiyukh Berbekova, and Assaf A. George. 2021. Understanding and managing the threat of common method bias: Detection, prevention and control. Tourism Management 86: 104330. [Google Scholar] [CrossRef]
  26. Lang, Weiqun. 2021. Fairness and Efficiency in Platform Economy—A Case Study of Food Delivery Riders. Social Sciences Dynamics 4: 40–48. [Google Scholar]
  27. Li, Ying, Zhen Liu, Kuiyuan Qin, Jiayu Cui, Xiaoyu Zeng, Ming Ji, Jijun Li, Xuqun You, and Yuan Li. 2021. Organizational trust and safety operation behavior in airline pilots: The mediating effects of organizational identification and organizational commitment. Journal of Air Transport Management 92: 102018. [Google Scholar] [CrossRef]
  28. Li, Yiran. 2022. Is the System Trapping Riders?—On the Improvement of Flexible Employment Security System in Internet Food Delivery Platforms. Journal of China Institute of Industrial Relations 36: 67–79. [Google Scholar]
  29. Lin, Yaorui, Lei Song, and Chang Wei. 2021. Survey and Analysis of Job Satisfaction Among Food Delivery Riders—A Case Study of Fuzhou City. Journal of Economic Research Navigator 14: 115–18. [Google Scholar]
  30. Liu, Mengyue. 2023. How Is Trust Achieved? Gradual Risk and Information Accumulation in Interpersonal Interactions. Sociological Review 11: 192–213. [Google Scholar]
  31. Liu, Shanshi, Jialiang Pei, and Chuyan Zhong. 2021. Is Platform Work Autonomous? The Impact of Algorithm Management on Job Autonomy in Online Labor Platforms. Foreign Economics and Management 43: 51–67. [Google Scholar]
  32. Lobel, Orly. 2017. The gig economy & the future of employment and labor law. University of San Francisco Law Review 51: 16–223. [Google Scholar]
  33. Mael, Fred A., and Lois E. Tetrick. 1992. Identifying organizational identification. Educational and Psychological Measurement 52: 813–24. [Google Scholar] [CrossRef]
  34. Moorman, Robert H. 1991. Relationship between organizational justice and organizational citizenship behaviors: Do fairness perceptions influence employee citizenship? Journal of Applied Psychology 76: 845. [Google Scholar] [CrossRef]
  35. Mulcahy, Diane. 2017. Will the gig economy make the office obsolete. Harvard Business Review 3: 2–4. [Google Scholar]
  36. Nyhan, Ronald C, and Herbert A. Marlowe, Jr. 1997. Development and psychometric properties of the organizational trust inventory. Evaluation Review 21: 614–35. [Google Scholar] [CrossRef]
  37. Qi, Lin, and Zewen Liu. 2012. The Effect of Psychological Contract Disruption on Employees’ Attitudes and Behaviors. Advances in Psychological Science 20: 1296–304. [Google Scholar] [CrossRef]
  38. Que, Zibing. 2021. Judicial Determination of Labor Relations under the Background of Flexible Employment in Food Delivery Platforms. Chinese Journal of Applied Law 4: 62–76. [Google Scholar]
  39. Restubog, Simon Lloyd D., Matthew J. Hornsey, Prashant Bordia, and Sara R. Esposo. 2008. Effects of psychological contract breach on organizational citizenship behaviour: Insights from the group value model. Journal of Management Studies 45: 1377–400. [Google Scholar] [CrossRef]
  40. Restubog, Simon Lloyd D., Prashant Bordia, and Sarbari Bordia. 2009. The interactive effects of procedural justice and equity sensitivity in predicting responses to psychological contract breach: An interactionist perspective. Journal of Business and Psychology 24: 165–78. [Google Scholar] [CrossRef]
  41. Rong, Ke, Xiaonan Ma, and Yong Wang. 2017. At the crossroads of the sharing economy: Sharing to the left, operating to the right. Environmental Economy 4: 20–23. [Google Scholar]
  42. Schaubroeck, John M., John M. Peng, and Sean T. Hannah. 2013. Developing trust with peers and leaders: Impacts on organizational identification and performance during entry. Academy of Management Journal 56: 1148–1168. [Google Scholar] [CrossRef]
  43. Shen, Jinhao. 2020. Compromise and Autonomy: “Manufacturing Consent” in the Labor Process of Food Delivery Riders. Trade Union Theory Research (Journal of Shanghai Vocational College of Trade Union Management) 6: 4–14. [Google Scholar]
  44. Sluss, David M., Robert E. Ployhart, M. Glenn Cobb, and Blake E. Ashforth. 2012. Generalizing Newcomers’ relational and organizational identifications: Processes and prototypicality. Academy of Management Journal 55: 949–975. [Google Scholar] [CrossRef]
  45. Song, Yating. 2021. Research on Occupational Injury Protection for Workers in New Forms of Employment in the Context of the Digital Economy. Legal System and Economy 30: 107–13. [Google Scholar]
  46. Stamper, Christina L., and Suzanne S. Masterson. 2002. Insider or outsider? how employee perceptions of insider status afect their wonk behavio. Journal of Organizational Behavior 23: 875–894. [Google Scholar] [CrossRef]
  47. Sun, Jianmin, Lu Xing, Kui Yin, and Yedi Yang. 2018. When does high performance work system increase employees’ well-being? The role of core self-evaluation and need for achievement. Journal of Capital University of Economics and Business 20: 44–53. [Google Scholar]
  48. Sun, Ping. 2019. Your order, their labor: An exploration of algorithms and laboring on food delivery platforms in China. Chinese Journal of Communication 12: 308–323. [Google Scholar] [CrossRef]
  49. Tajfel, Henri. 1978. Differentiation between Social Groups: Studies in the Social Psychology of Intergroup Relations. London: Academic Press, chp. 1–3. [Google Scholar]
  50. Tajfel, Henri. 1982. Social psychology of intergroup relations. Annual Review of Psychology 33: 1–39. [Google Scholar] [CrossRef]
  51. Tajfel, Henri. 1986. The social identity theory of intergroup behavior. Psychology of Intergroup Relations 13: 7–24. [Google Scholar]
  52. Tang, Shiyi. 2024. A Review and Development Study on Foreign Crowdsourcing Delivery Platforms. China Storage and Transportation 4: 208. [Google Scholar]
  53. Tang, Yuhong, Hongmei Zhang, and Shuzhen Zhang. 2019. Perceived fairness of compensation distribution, perception of external job opportunities, and employee turnover intention. Communication of Finance and Accounting 3: 118–22. [Google Scholar]
  54. Wang, Hongchun, Xue Liu, Haibin Luo, Bing Ma, and Shanshi Liu. 2016. Linking procedural justice with employees work outcomes in China: The mediating role of job security. Social Indicators Research 125: 77–88. [Google Scholar] [CrossRef]
  55. Wang, Ting, Quanquan Zheng, and Guomeng Wang. 2018. Why does interactional fairness affect organizational citizenship behavior: The mediating roles of leadership prototypicality and organizational identification. Journal of Management Engineering 32: 71–78. [Google Scholar]
  56. Wang, X. 2009. An empirical study on the structure and reality of organizational justice in China. Management Review 21: 39–47. [Google Scholar]
  57. Weerawarna, Rashikala, Shah J. Miah, and Xuefeng Shao. 2023. Emerging advances of blockchain technology in finance: A content analysis. Personal and Ubiquitous Computing 27: 1495–508. [Google Scholar] [CrossRef]
  58. Wei, Jun, Mian Zhang, and Baiyin Yang. 2008. Does Organizational Identification Influence Traditional Culture? An Analysis of the Perception Pathways of Chinese Employees. Chinese Industrial Economy 6: 118–26. [Google Scholar]
  59. Xie, Yuhua, Luyao Li, and Yazhou Qin. 2018. A study on the effect of perceived organizational justice on professional identity for the sanitation workers. Journal of Hunan University (Social Sciences) 32: 37–42. [Google Scholar]
  60. Yang, Shuo, and Kai Yu. 2019. The impact of organizational trust on teacher knowledge sharing: The mediating role of psychological safety and the moderating role of communication satisfaction. Educational Research and Experiment 187: 39–45. [Google Scholar]
Figure 1. Theoretical Research Framework. Mediating effect: (a) H4a Distribution fairness perception-Organizational trust-Organizational identification. (b) H4b Procedural fairness perception-Organizational trust-Organizational identification. (c) H4c Interaction fairess perception-Organizational trust-Organizational identification.
Figure 1. Theoretical Research Framework. Mediating effect: (a) H4a Distribution fairness perception-Organizational trust-Organizational identification. (b) H4b Procedural fairness perception-Organizational trust-Organizational identification. (c) H4c Interaction fairess perception-Organizational trust-Organizational identification.
Jrfm 17 00361 g001
Figure 2. Structural equation model standardized output diagram.
Figure 2. Structural equation model standardized output diagram.
Jrfm 17 00361 g002
Table 1. Description and statistics of the basic situation of the survey respondents.
Table 1. Description and statistics of the basic situation of the survey respondents.
VariableCategoryFrequencyPercent (%)
GenderMale29472.77
Female11027.23
Age≤20 years old174.21
21–30 years old19147.28
31–40 years old10626.24
Over 40 years old9022.28
EducationMiddle school and below317.67
High school22555.69
College and above14836.63
Employment TypePart-time rider17743.81
Full-time rider22756.19
Time as RiderLess than 6 months122.97
6 months–1 year14335.40
1–2 years14636.14
Over 2 years10325.50
Marital StatusUnmarried15738.86
Married24761.14
Table 2. Reliability test.
Table 2. Reliability test.
VariableItemCITCα Value If Item DeletedCronbach’s α Value
Distribution fairnessDJ10.7450.7660.840
DJ20.6560.806
DJ30.6490.808
DJ40.6460.810
Procedural fairnessPJ10.6870.8790.894
PJ20.7550.870
PJ30.6910.878
PJ40.7310.874
PJ50.6940.878
PJ60.5670.892
Interactional fairnessIJ10.6760.9180.924
IJ20.7460.914
IJ30.7400.914
IJ40.6910.918
IJ50.7770.912
IJ60.7520.914
IJ70.7750.912
Organizational trustOT10.6910.7720.831
OT20.6700.781
OT30.5590.828
OT40.7190.759
Organizational identificationOI10.7200.8430.873
OI20.6850.849
OI30.6480.855
OI40.6550.855
OI50.6210.862
OI60.7280.841
Table 3. KMO and Bartlett’s test.
Table 3. KMO and Bartlett’s test.
Kaiser-Meyer-Olkin Measure of Sampling Adequacy0.950
Bartlett’s Test of SphericityApprox. Chi-Square7231.574
df351
Sig.0.000
Table 4. Factor rotation matrix results.
Table 4. Factor rotation matrix results.
ItemFactor Loading Coefficients
Factor 1Factor 2Factor 3Variance Explained Ratio (%)
DJ1 0.80528.385
DJ2 0.793
DJ3 0.790
DJ4 0.815
PJ1 0.771 24.292
PJ2 0.768
PJ3 0.781
PJ4 0.792
PJ5 0.779
PJ6 0.813
IJ10.780 17.350
IJ20.786
IJ30.812
IJ40.817
IJ50.802
IJ60.774
IJ70.801
Table 5. Item-descriptive statistics and normality test.
Table 5. Item-descriptive statistics and normality test.
ItemMinMaxMeanStandard DeviationSkewnessKurtosis
DJ11.0005.0003.3601.133−0.122−0.926
DJ21.0005.0003.3631.148−0.066−1.036
DJ31.0005.0003.3631.200−0.126−1.136
DJ41.0005.0003.4621.173−0.138−1.22
PJ11.0005.0003.3551.162−0.031−1.112
PJ21.0005.0003.3631.139−0.099−1.018
PJ31.0005.0003.3911.172−0.156−1.036
PJ41.0005.0003.4021.137−0.104−1.11
PJ51.0005.0003.3851.190−0.136−1.106
PJ61.0005.0003.3631.159−0.077−1.114
IJ11.0005.0003.3761.159−0.085−1.079
IJ21.0005.0003.4741.128−0.237−0.966
IJ31.0005.0003.4581.202−0.203−1.115
IJ41.0005.0003.4841.175−0.272−1.004
IJ51.0005.0003.4831.186−0.166−1.186
IJ61.0005.0003.4431.157−0.164−1.087
IJ71.0005.0003.4521.173−0.169−1.13
OI11.0005.0003.4241.132−0.107−1.110
OI21.0005.0003.3831.153−0.138−1.093
OI31.0005.0003.3751.155−0.137−1.088
OI41.0005.0003.4231.183−0.197−1.115
OI51.0005.0003.3721.160−0.145−1.036
OI61.0005.0003.3391.185−0.121−1.128
OT11.0005.0003.3621.246−0.122−1.233
OT21.0005.0003.3161.198−0.029−1.130
OT31.0005.0003.3831.213−0.130−1.100
OT41.0005.0003.3381.172−0.018−1.128
Table 6. Model fit results for SEM.
Table 6. Model fit results for SEM.
Fit IndexFit StandardModel Fit Value
CMIN/DF<31.506
GFI>0.900.912
AGFI>0.850.894
RMSEA<0.080.035
NFI>0.90.936
TLI>0.90.975
CFI>0.90.977
PGFI>0.50.757
PNFI>0.50.838
Table 7. Significance test of latent variable path coefficient.
Table 7. Significance test of latent variable path coefficient.
PathEstimateStandardized EstimateS.E.C.R.p
Organizational trust ← Distribution fairness perception0.3210.3040.0645.040***
Organizational trust ←Procedural fairness perception0.2350.2320.0615.873***
Organizational trust ← Interaction fairness perception0.2860.3030.0545.319***
Organizational identification ← Distribution fairness perception0.2230.2120.0633.532***
Organizational identification ← Procedural fairness perception0.1780.1760.0593.0230.003 **
Organizational identification ← Interaction fairness perception0.1830.1950.0533.459***
Organizational identification ← Organizational trust0.2790.2810.0644.344***
Note: *** indicates p < 0.001, ** indicates p < 0.05.
Table 8. Bootstrap tests of organizational trust mediation effects.
Table 8. Bootstrap tests of organizational trust mediation effects.
PathEffectEstimateStandardized EstimatepBias-Corrected 95% CI
BootLLCIBootULCI
Distribution fairness perception → Organizational trust → Organizational identificationMediation effect0.0900.0850.0000.0400.153
Distribution fairness perception → Organizational identificationDirect effect0.2230.2120.0000.0780.338
Distribution fairness perception → Organizational identificationTotal effect0.3130.2970.0000.1720.410
Procedural fairness perception → Organizational trust → Organizational identificationMediation effect0.0660.0650.0000.0250.128
Procedural fairness perception → Organizational identificationDirect effect0.1780.1760.0000.0420.304
Procedural fairness perception → Organizational identificationTotal effect0.2440.2410.0000.1140.367
Interaction fairness perception → Organizational trust → Organizational identificationMediation effect0.0800.0850.0000.0410.153
Interaction fairness perception → Organizational identificationDirect effect0.1830.1950.0000.0750.304
Interaction fairness perception → Organizational identificationTotal effect0.2630.2800.0000.1630.384
Disclaimer/Publisher’s Note: The statements, opinions and data contained in all publications are solely those of the individual author(s) and contributor(s) and not of MDPI and/or the editor(s). MDPI and/or the editor(s) disclaim responsibility for any injury to people or property resulting from any ideas, methods, instructions or products referred to in the content.

Share and Cite

MDPI and ACS Style

Tong, L.; Sutunyarak, C. The Impact of Food Delivery Riders’ Perception of Fairness on Organizational Identification in the Digital Economy: Based on the Intermediary Perspective of Organizational Trust in the Context of Digital Technology. J. Risk Financial Manag. 2024, 17, 361. https://doi.org/10.3390/jrfm17080361

AMA Style

Tong L, Sutunyarak C. The Impact of Food Delivery Riders’ Perception of Fairness on Organizational Identification in the Digital Economy: Based on the Intermediary Perspective of Organizational Trust in the Context of Digital Technology. Journal of Risk and Financial Management. 2024; 17(8):361. https://doi.org/10.3390/jrfm17080361

Chicago/Turabian Style

Tong, Lei, and Chonlavit Sutunyarak. 2024. "The Impact of Food Delivery Riders’ Perception of Fairness on Organizational Identification in the Digital Economy: Based on the Intermediary Perspective of Organizational Trust in the Context of Digital Technology" Journal of Risk and Financial Management 17, no. 8: 361. https://doi.org/10.3390/jrfm17080361

APA Style

Tong, L., & Sutunyarak, C. (2024). The Impact of Food Delivery Riders’ Perception of Fairness on Organizational Identification in the Digital Economy: Based on the Intermediary Perspective of Organizational Trust in the Context of Digital Technology. Journal of Risk and Financial Management, 17(8), 361. https://doi.org/10.3390/jrfm17080361

Article Metrics

Back to TopTop