Factors Affecting the Implementation of Risk-Based Internal Auditing
Abstract
1. Introduction
2. Literature Review and Hypothesis Development
2.1. Internal Auditing in Public Sector Organizations
2.2. Risk-Based Internal Audit
2.3. Management Support
2.4. The Internal Auditors’ Role
2.5. Training in Risk Management
2.6. Risk Management System
2.7. Internal Control System
3. Methodology
3.1. Questionnaire and Variable Measurement
3.2. Data Collection Procedure
3.3. Common Method Bias
4. Data Processing and Analysis of Results
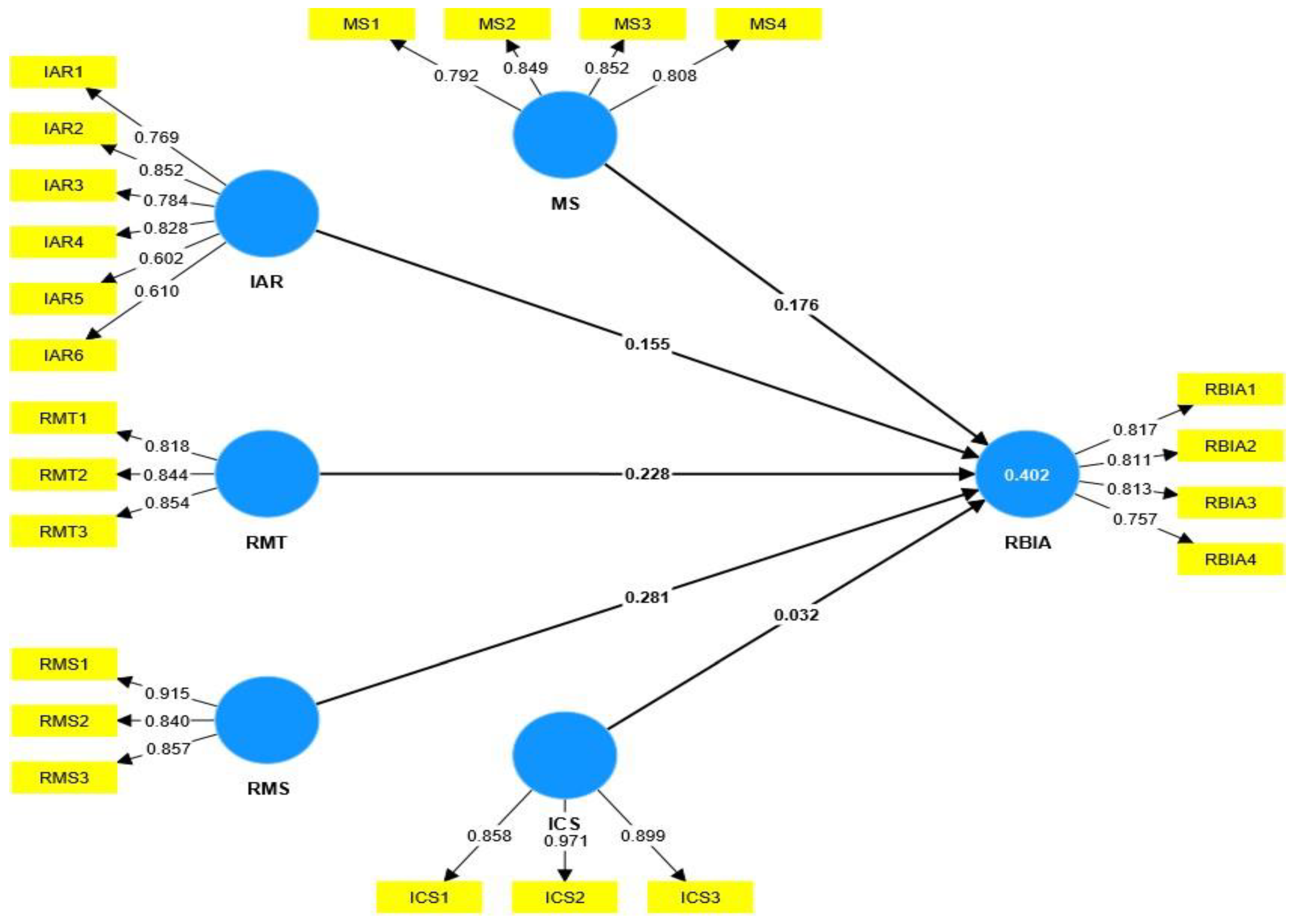
4.1. Measurement Model Results
4.2. Structural Model
4.3. The Explanatory and Predictive Power of the Model
5. Empirical Results and Discussion
6. Implications, Limitations, Recommendation Avenue for Future Research, and Conclusion
Funding
Institutional Review Board Statement
Informed Consent Statement
Data Availability Statement
Conflicts of Interest
Correction Statement
References
- Abbas, Qaisar, and Javid Iqbal. 2012. Internal control system: Analyzing theoretical perspective and practices. Middle-East Journal of Scientific Research 12: 530–38. [Google Scholar]
- Abdullah, K. A., and R. Al-Araj. 2011. Traditional Audit versus Business Risk Audit: A Comparative Study–Case of Jordan. European Journal of Economics, Finance and Administrative Sciences 40: 74–91. [Google Scholar]
- Abdullatif, Modar, and Shatha Kawuq. 2015. The role of internal auditing in risk management: Evidence from banks in Jordan. Journal of Economic and Administrative Sciences 31: 30–50. [Google Scholar] [CrossRef]
- Abidin, Nor Hafizah Zainal. 2017. Factors influencing the implementation of risk-based auditing. Asian Review of Accounting 25: 361–75. [Google Scholar] [CrossRef]
- Alazzabi, Waled Younes E., Hasri Mustafa, and Ahmed Ibrahim Karage. 2023. Risk management, top management support, internal audit activities and fraud mitigation. Journal of Financial Crime 30: 569–82. [Google Scholar] [CrossRef]
- Allegrini, Marco, and Giuseppe D’onza. 2003. Internal auditing and risk assessment in large Italian companies: An empirical survey. International Journal of Auditing 7: 191–208. [Google Scholar] [CrossRef]
- Almagrashi, Ahmad, Abdulwahab Mujalli, Tehmina Khan, and Osama Attia. 2023. Factors determining internal auditors’ behavioral intention to use computer-assisted auditing techniques: An extension of the UTAUT model and an empirical study. Future Business Journal 9: 74. [Google Scholar] [CrossRef]
- Alqudah, Hamza, Abdalwali Lutfi, Shadi habis abualoush Mohammad Zakaria Al Qudah, Ahmad Farhan Alshira’h, Mohammed Amin Almaiah, Mahmaod Alrawad, and Magdy Tork. 2023. The impact of empowering internal auditors on the quality of electronic internal audits: A case of Jordanian listed services companies. International Journal of Information Management Data Insights 3: 100183. [Google Scholar] [CrossRef]
- Alqudah, Hamza Mohammad, Noor Afza Amran, and Haslinda Hassan. 2019. Factors affecting the internal auditors’ effectiveness in the Jordanian public sector: The moderating effect of task complexity. EuroMed Journal of Business 14: 251–73. [Google Scholar] [CrossRef]
- Alrawad, Mahmaod, Abdalwali Lutfi, Mohammed Amin Almaiah, Adi Alsyouf, Akif Lutfi Al-Khasawneh, Akif Lutfi Al-Khasawneh, Nazar Ali Ahmed, Ahmad M. AboAlkhair, and Magdy Tork. 2023. Managers’ perception and attitude toward financial risks associated with SMEs: Analytic hierarchy process approach. Journal of Risk and Financial Management 16: 86. [Google Scholar] [CrossRef]
- Al-Twaijry, Abdulrahman A.M., John A Brierley, and David R. Gwilliam. 2003. The development of internal audit in Saudi Arabia: An institutional theory perspective. Critical Perspectives on Accounting 14: 507–31. [Google Scholar] [CrossRef]
- Alzeban, Abdulaziz, and David R. Gwilliam. 2014. Factors affecting the internal audit effectiveness: A survey of the Saudi public sector. Journal of International Accounting, Auditing and Taxation 23: 74–86. [Google Scholar] [CrossRef]
- Anugraheni, Erika Pristiwati, Erma Setiawati, and Rina Trisnawati. 2022. Analysis of Risk-Based Internal Audit Planning Implementation and Its Impact on Audit Quality: Case Study at the Inspectorate of Surakarta, Indonesia. Journal of Economics and Business 17. [Google Scholar] [CrossRef]
- Apreku-Djan, Paul Kwasi, Francis Ameyaw, Frank Ameko Ahiale, Maxwell Owusu, and Isaac Kofi Oppong Apreku. 2022. The Effect of Risk-Based Auditing on Value-Based Financial Performance of Banks in Ghana. Journal of Academic Research in Business and Social Sciences 12: 903–28. [Google Scholar] [CrossRef] [PubMed]
- Arena, Marika, and Giovanni Azzone. 2009. Identifying organizational drivers of internal audit effectiveness. International Journal of Auditing 13: 43–60. [Google Scholar] [CrossRef]
- Ayagre, Philip. 2014. The adoption of risk based internal auditing in developing countries: The case of Ghanaian companies. European Journals of Accounting Auditing and Finance Research 2: 52–65. [Google Scholar]
- Babbie, Earl. 2020. The Practice of Social Research. Boston: Cengage Learning. [Google Scholar]
- Benli, Vahit Ferhan, and Duygu Celayir. 2014. Risk based internal auditing and risk assessment process. European Journal of Accounting Auditing and Fianance Research 2: 1–16. [Google Scholar]
- Bozkus Kahyaoglu, Sezer, and Kiymet Caliyurt. 2018. Cyber security assurance process from the internal audit perspective. Managerial Auditing Journal 33: 360–76. [Google Scholar] [CrossRef]
- Burton, F. Greg, Scott A. Emett, Chad A Simon, and David A. Wood. 2012. Corporate managers’ reliance on internal auditor recommendations. Auditing: A Journal of Practice & Theory 31: 151–66. [Google Scholar]
- Castanheira, Nuno, Lúcia Lima Rodrigues, and Russell Craig. 2009. Factors associated with the adoption of risk-based internal auditing. Managerial Auditing Journal 25: 79–98. [Google Scholar] [CrossRef]
- Chambers, Andrew D. 1992. Effective Internal Audits: How to Plan and Implement. Boston: Pitman Publishing. [Google Scholar]
- Chang, Yu-Tzu, Hanchung Chen, Rainbow K. Cheng, and Wuchun Chi. 2019. The impact of internal audit attributes on the effectiveness of internal control over operations and compliance. Journal of Contemporary Accounting & Economics 15: 1–19. [Google Scholar]
- Chaudhari, C. A. Shiva. 2017. A Guide to Risk Based Internal Audit System in Banks. Chennai: Notion Press. [Google Scholar]
- Chin, Wynne W. 1998. The partial least squares approach to structural equation modeling. Modern Methods for Business Research 295: 295–336. [Google Scholar]
- Coetzee, Philna, and Dave Lubbe. 2014. Improving the efficiency and effectiveness of risk-based internal audit engagements. International Journal of Auditing 18: 115–25. [Google Scholar] [CrossRef]
- Cohen, Jacob. 1992. Statistical power analysis current directions. Psychological Science 1: 98–101. [Google Scholar]
- Crawford, Margaret, and William Stein. 2002. Auditing Risk Management: Fine in Theory but who can do it in Practice? International Journal of Auditing 6: 119–31. [Google Scholar]
- Dawes, John. 2008. Do data characteristics change according to the number of scale points used? An experiment using 5-point, 7-point and 10-point scales. International Journal of Market Research 50: 61–104. [Google Scholar] [CrossRef]
- De Zwaan, Laura, J. Jenny Stewart, and Nava Subramaniam. 2011. Internal audit involvement in enterprise risk management. Managerial Auditing Journal 26: 586–604. [Google Scholar] [CrossRef]
- Dinçer, Hasan, and Ümit Hacioğlu. 2016. Risk Management, Strategic Thinking and Leadership in the Financial Services Industry: A Proactive Approach to Strategic Thinking. Berlin: Springer. [Google Scholar]
- Drogalas, George, and Stiliani Siopi. 2017. Risk management and internal audit: Evidence from Greece. Risk Governance & Control: Financial Markets & Institutions 7: 104–10. [Google Scholar]
- Drogalas, George, Michail Nerantzidis, Dimitrios Mitskinis, and Ioannis Tampakoudis. 2021. The relationship between audit fees and audit committee characteristics: Evidence from the Athens Stock Exchange. International Journal of Disclosure and Governance 18: 24–41. [Google Scholar] [CrossRef]
- Endaya, Khaled Ali, and Mustafa Mohd Hanefah. 2016. Internal auditor characteristics, internal audit effectiveness, and moderating effect of senior management. Journal of Economic and Administrative Sciences 32: 160–76. [Google Scholar] [CrossRef]
- Erasmus, Lourens, and Philna Coetzee. 2018. Drivers of stakeholders’ view of internal audit effectiveness: Management versus audit committee. Managerial Auditing Journal 33: 90–114. [Google Scholar] [CrossRef]
- Eulerich, Marc, Martin Wagener, and David A. Wood. 2022. Evidence on internal audit quality from transitioning to remote audits because of COVID-19. Journal of Information Systems 36: 219–34. [Google Scholar] [CrossRef]
- Fernández-Laviada, Ana. 2007. Internal audit function role in operational risk management. Journal of Financial Regulation and Compliance 15: 143–55. [Google Scholar] [CrossRef]
- Fornell, Claes, and David F. Larcker. 1981. Evaluating structural equation models with unobservable variables and measurement error. Journal of Marketing Research 18: 39–50. [Google Scholar] [CrossRef]
- Goodwin, Jenny. 2004. A comparison of internal audit in the private and public sectors. Managerial Auditing Journal 19: 640–50. [Google Scholar] [CrossRef]
- Goodwin-Stewart, Jenny, and Pamela Kent. 2006. The use of internal audit by Australian companies. Managerial Auditing Journal 21: 81–101. [Google Scholar] [CrossRef]
- Grima, Steven, Peter J. Baldacchino, Simon Grima, Murat Kizilkaya, Norbert Tabone, and Lauren Ellul. 2023. Designing a Characteristics Effectiveness Model for Internal Audit. Journal of Risk and Financial Management 16: 56. [Google Scholar] [CrossRef]
- Hair, F. Hair, Jeffrey J. Risher, Marko Sarstedt, and Christian M. Ringle. 2019. When to use and how to report the results of PLS-SEM. European Business Review 31: 2–24. [Google Scholar] [CrossRef]
- Hassan, Adewale Samuel, Daniel Francois Meyer, and Sebastian Kot. 2019. Effect of institutional quality and wealth from oil revenue on economic growth in oil-exporting developing countries. Sustainability 11: 3635. [Google Scholar] [CrossRef]
- Henseler, Jörg, Christian M. Ringle, and Marko Sarstedt. 2015. A new criterion for assessing discriminant validity in variance-based structural equation modeling. Journal of the Academy of Marketing Science 43: 115–35. [Google Scholar] [CrossRef]
- Hinkin, Timothy R. 1995. A review of scale development practices in the study of organizations. Journal of Management 21: 967–88. [Google Scholar] [CrossRef]
- IIA. 2017. International Standards for The Professional Practice of Internal Auditing (STANDARDS). Available online: https://www.theiia.org/ (accessed on 1 July 2023).
- Jankensgård, Håkan. 2019. A theory of enterprise risk management. Corporate Governance: The International Journal of Business in Society 19: 565–79. [Google Scholar] [CrossRef]
- Kabuye, F., S. K. Nkundabanyanga, J. Opiso, and Z. Nakabuye. 2017. Internal audit organisational status, competencies, activities and fraud management in the financial services sector. Managerial Auditing Journal 32: 924–44. [Google Scholar] [CrossRef]
- Khongmalai, Orapan, and Anyanitha Distanont. 2017. Corporate governance model in Thai state-owned enterprises: Structural equation modelling approach. Corporate Governance: The International Journal of Business in Society 17: 613–28. [Google Scholar] [CrossRef]
- Khongmalai, Orapan, John C.S. Tang, and Sununta Siengthai. 2010. Empirical evidence of corporate governance in Thai state-owned enterprises. Corporate Governance: The International Journal of Business in Society 10: 617–34. [Google Scholar] [CrossRef]
- Kirogo, Francis K., Solomon Ngahu, and Juma Wagoki. 2014. Effect of risk-based audit on financial perfomance: A survey of insurance companies in Nakuru town, Kenya. Stratford Peer Reviewed Journals and Book Publishing 1: 1–13. [Google Scholar] [CrossRef]
- Kock, Ned. 2015. Common method bias in PLS-SEM: A full collinearity assessment approach. International Journal of E-Collaboration (Ijec) 11: 1–10. [Google Scholar] [CrossRef]
- Koutoupis, Andreas G., and Anastasios Tsamis. 2009. Risk based internal auditing within Greek banks: A case study approach. Journal of Management & Governance 13: 101–30. [Google Scholar]
- Lam, James. 2014. Enterprise Risk Management: From Incentives to Controls. Hoboken: John Wiley & Sons. [Google Scholar]
- Lenz, Rainer, and Ulrich Hahn. 2015. A synthesis of empirical internal audit effectiveness literature pointing to new research opportunities. Managerial Auditing Journal 30: 5–33. [Google Scholar] [CrossRef]
- Lenz, Rainer, Gerrit Sarens, and Florian Hoos. 2017. Internal audit effectiveness: Multiple case study research involving chief audit executives and senior management. Edpacs 55: 1–17. [Google Scholar] [CrossRef]
- Lois, Petros, George Drogalas, Michail Nerantzidis, Ifigenia Georgiou, and Eleni Gkampeta. 2021. Risk-based internal audit: Factors related to its implementation. Corporate Governance: The International Journal of Business in Society 21: 645–62. [Google Scholar] [CrossRef]
- Madawaki, Abdulkadir, Aidi Ahmi, and Halimah Nasibah Ahmad. 2022. Internal audit functions, financial reporting quality and moderating effect of senior management support. Meditari Accountancy Research 30: 342–72. [Google Scholar] [CrossRef]
- Mujalli, Abdulwahab. 2024. The influence of E-auditing adoption on internal audit department performance amid COVID-19 in Saudi Arabia. Cogent Business & Management 11: 2295608. [Google Scholar]
- Mujalli, Abdulwahab, and Ahmed Almgrashi. 2020. A Conceptual Framework for Generalised Audit Software Adoption in Saudi Arabia by Government Internal Auditing Departments using an Integrated Institutional Theory-TOE Model. Paper presented at 2020 IEEE Asia-Pacific Conference on Computer Science and Data Engineering (CSDE), Gold Coast, Australia, December 16–18; pp. 1–8. [Google Scholar]
- Mujalli, Abdulwahab, Tehmina Khan, and Ahmed Almgrashi. 2022. University Accounting Students and Faculty Members Using the Blackboard Platform during COVID-19; Proposed Modification of the UTAUT Model and an Empirical Study. Sustainability 14: 2360. [Google Scholar] [CrossRef]
- Nerantzidis, Michail, Michail Pazarskis, George Drogalas, and Stergios Galanis. 2022. Internal auditing in the public sector: A systematic literature review and future research agenda. Journal of Public Budgeting, Accounting & Financial Management 34: 189–209. [Google Scholar]
- Nickell, Erin Burrell, and Robin W. Roberts. 2014. Organizational legitimacy, conflict, and hypocrisy: An alternative view of the role of internal auditing. Critical Perspectives on Accounting 25: 217–21. [Google Scholar] [CrossRef]
- Ockey, Gary J., and Ikkyu Choi. 2015. Structural equation modeling reporting practices for language assessment. Language Assessment Quarterly 12: 305–19. [Google Scholar] [CrossRef]
- Ogbeibu, Samuel, Jude Emelifeonwu, Abdelhak Senadjki, James Gaskin, and Jari Kaivo-oja. 2020. Technological turbulence and greening of team creativity, product innovation, and human resource management: Implications for sustainability. Journal of Cleaner Production 244: 118703. [Google Scholar] [CrossRef]
- Oppenheim, Abraham Naftali. 2000. Questionnaire Design, Interviewing and Attitude Measurement. London: Bloomsbury Publishing. [Google Scholar]
- Park, Hyun-Young, Ho-Young Lee, and Jin Wook Kim. 2019. Investment in internal auditing and governance characteristics: Evidence from statutory internal auditors in South Korea. Managerial Auditing Journal 34: 627–52. [Google Scholar] [CrossRef]
- Petridis, Konstantinos, Georgios Drogalas, and Eleni Zografidou. 2021. Internal auditor selection using a TOPSIS/non-linear programming model. Annals of Operations Research 296: 513–39. [Google Scholar] [CrossRef]
- Podsakoff, Philip M., Podsakoff Scott B. MacKenzie, Jeong-Yeon Lee, and Nathan P. Podsakoff. 2003. Common method biases in behavioral research: A critical review of the literature and recommended remedies. Journal of Applied Psychology 88: 879. [Google Scholar] [CrossRef] [PubMed]
- Rae, Kirsty, and Nava Subramaniam. 2008. Quality of internal control procedures: Antecedents and moderating effect on organisational justice and employee fraud. Managerial Auditing Journal 23: 104–24. [Google Scholar]
- Raiborn, Cecily, Janet B. Butler, Kasey Martin, and Mina Pizzini. 2017. The internal audit function: A prerequisite for Good Governance. Journal of Corporate Accounting & Finance 28: 10–21. [Google Scholar]
- Rehman, Shafique Ur, Stefano Bresciani, Khurram Ashfaq, and Gazi Mahabubul Alam. 2022. Intellectual capital, knowledge management and competitive advantage: A resource orchestration perspective. Journal of Knowledge Management 26: 1705–31. [Google Scholar] [CrossRef]
- Sarens, Gerrit, and Ignace De Beelde. 2006. Internal auditors’ perception about their role in risk management: A comparison between US and Belgian companies. Managerial Auditing Journal 21: 63–80. [Google Scholar] [CrossRef]
- Sarens, Gerrit, Ignace De Beelde, and Patricia Everaert. 2009. Internal audit: A comfort provider to the audit committee. The British Accounting Review 41: 90–106. [Google Scholar] [CrossRef]
- Sarens, Gerrit, Mohammad J. Abdolmohammadi, and Rainer Lenz. 2012. Factors associated with the internal audit function’s role in corporate governance. Journal of Applied Accounting Research 13: 191–204. [Google Scholar] [CrossRef]
- Sarstedt, Marko, Joseph F. Hair, Jr., Jun-Hwa Cheah, Jan-Michael Becker, and Christian M. Ringle. 2019. How to specify, estimate, and validate higher-order constructs in PLS-SEM. Australasian Marketing Journal 27: 197–211. [Google Scholar] [CrossRef]
- Saunders, Mark, Philip Lewis, and Adrian Thornhill. 2019. Understanding research philosophy and approaches to theory development. In Research Methods for Business Students, Chapter 4, 8th ed. London: Pearson Education, pp. 128–71. [Google Scholar]
- Sekaran, Uma, and Roger Bougie. 2016. Research Methods for Business: A Skill Building Approach. Hoboken: John Wiley & Sons. [Google Scholar]
- Selim, Georges, and David McNamee. 1999. The risk management and internal auditing relationship: Developing and validating a model. International Journal of Auditing 3: 159–74. [Google Scholar]
- Sheehan, Norman T. 2010. A risk-based approach to strategy execution. Journal of Business Strategy 31: 25–37. [Google Scholar] [CrossRef]
- Shmueli, Galit, Marko Sarstedt, Joseph F. Hair, Jun-Hwa Cheah, Hiram Ting, Santha Vaithilingam, and Christian M. Ringle. 2019. Predictive model assessment in PLS-SEM: Guidelines for using PLSpredict. European Journal of Marketing 53: 2322–47. [Google Scholar] [CrossRef]
- Spira, Laura F., and Michael Page. 2003. Risk management: The reinvention of internal control and the changing role of internal audit. Accounting, Auditing & Accountability Journal 16: 640–61. [Google Scholar]
- Stojanović, Tamara, and Mirko Andrić. 2016. Internal auditing and risk management in corporations. Strategic Management 21: 31–42. [Google Scholar]
- MetricStream. 2018. State of Internal Audit 2018-Impact and Opportunities, MetricStream Research. Available online: https://info.metricstream.com/Internal-Audit-2018-Impact-and-Opportunities.html? (accessed on 1 July 2023).
- Ta, Thu Trang, and Thanh Nga Doan. 2022. Factors affecting internal audit effectiveness: Empirical evidence from Vietnam. International Journal of Financial Studies 10: 37. [Google Scholar] [CrossRef]
- Thompson, Renée M., and Philmore Alleyne. 2023. Role of a board of directors and corporate governance in a state-owned enterprise. Corporate Governance: The International Journal of Business in Society 23: 478–92. [Google Scholar] [CrossRef]
- Turetken, Oktay, Stevens Jethefer, and Baris Ozkan. 2020. Internal audit effectiveness: Operationalization and influencing factors. Managerial Auditing Journal 35: 238–71. [Google Scholar] [CrossRef]
- Wang, Xiong, Fernando A. F. Ferreira, and Pengyu Yan. 2023. A multi-objective optimization approach for integrated risk-based internal audit planning. Annals of Operations Research 1–30. [Google Scholar] [CrossRef] [PubMed]
- Wilkinson, Naomi, and Philna Coetzee. 2015. Internal audit assurance or consulting services rendered on governance: How does one decide. Journal of Governance and Regulation 4: 186–200. [Google Scholar] [CrossRef]
- Woods, Margaret. 2007. Linking risk management to strategic controls: A case study of Tesco plc. International Journal of Risk Assessment and Management 7: 1074–88. [Google Scholar] [CrossRef]
- Zuckweiler, Kathryn M., Kirsten M. Rosacker, and Suzanne K. Hayes. 2016. Business students’ perceptions of corporate governance best practices. Corporate Governance 16: 361–76. [Google Scholar] [CrossRef]



| Demographic Items | Frequency | Percentage |
|---|---|---|
| Gender | ||
| Male | 165 | 70.5% |
| Female | 69 | 29.5% |
| Age | ||
| 29 or below | 13 | 5.6% |
| Between 30 and 39 | 75 | 32.1% |
| Between 40 and 49 | 140 | 59.8% |
| 50 or more | 6 | 2.6% |
| Education level/qualification | ||
| Diploma or below | 32 | 13.7% |
| Bachelor’s degree | 162 | 69.2% |
| Master’s degree | 32 | 13.7% |
| PhD | 8 | 3.4% |
| Job title | ||
| Manager of the internal audit department | 23 | 9.8% |
| Assistant manager of the internal audit department | 22 | 9.4% |
| Internal auditor | 120 | 51.3% |
| Department manager | 31 | 13.2% |
| Accountant | 29 | 12.4% |
| Employee | 9 | 3.8% |
| Employment history | ||
| Less than 5 years | 45 | 19.2% |
| 5 to 9 years | 81 | 34.6% |
| 10 to 14 years | 68 | 29.1% |
| 15 or above | 40 | 17.1% |
| Items | Factor Loadings | VIF | Cα | rho_c | AVE | |
|---|---|---|---|---|---|---|
| Internal Auditors’ Role | IAR1 | 0.769 | 1.884 | 0.841 | 0.882 | 0.559 |
| IAR2 | 0.852 | 2.808 | ||||
| IAR3 | 0.784 | 2.143 | ||||
| IAR4 | 0.828 | 1.898 | ||||
| IAR5 | 0.602 | 1.446 | ||||
| IAR6 | 0.610 | 1.451 | ||||
| Internal Control System | ICS1 | 0.858 | 3.413 | 0.916 | 0.936 | 0.829 |
| ICS2 | 0.971 | 2.847 | ||||
| ICS3 | 0.899 | 3.761 | ||||
| Management Support | MS1 | 0.792 | 1.911 | 0.844 | 0.895 | 0.682 |
| MS2 | 0.849 | 2.318 | ||||
| MS3 | 0.852 | 2.255 | ||||
| MS4 | 0.808 | 1.819 | ||||
| Risk-Based Internal Auditing | RBIA1 | 0.817 | 1.598 | 0.813 | 0.876 | 0.640 |
| RBIA2 | 0.811 | 2.036 | ||||
| RBIA3 | 0.813 | 2.080 | ||||
| RBIA4 | 0.757 | 1.453 | ||||
| Risk Management System | RMS1 | 0.915 | 2.387 | 0.842 | 0.904 | 0.759 |
| RMS2 | 0.840 | 1.811 | ||||
| RMS3 | 0.857 | 2.046 | ||||
| Risk Management Training | RMT1 | 0.818 | 1.444 | 0.790 | 0.877 | 0.703 |
| RMT2 | 0.844 | 1.877 | ||||
| RMT3 | 0.854 | 1.923 |
| IAR | ICS | MS | RBIA | RMS | RMT | |
|---|---|---|---|---|---|---|
| Heterotrait–monotrait ratio | ||||||
| IAR | ||||||
| ICS | 0.124 | |||||
| MS | 0.616 | 0.047 | ||||
| RBIA | 0.561 | 0.082 | 0.517 | |||
| RMS | 0.638 | 0.079 | 0.479 | 0.611 | ||
| RMT | 0.499 | 0.071 | 0.368 | 0.532 | 0.379 | |
| Fornell–Larcker criterion | ||||||
| IAR | 0.747 | |||||
| ICS | 0.109 | 0.911 | ||||
| MS | 0.534 | −0.005 | 0.826 | |||
| RBIA | 0.501 | 0.084 | 0.445 | 0.800 | ||
| RMS | 0.552 | 0.084 | 0.414 | 0.513 | 0.871 | |
| RMT | 0.412 | 0.053 | 0.308 | 0.435 | 0.312 | 0.839 |
| Relationship | Path | T Statistics | p Values | F-Square | Status |
|---|---|---|---|---|---|
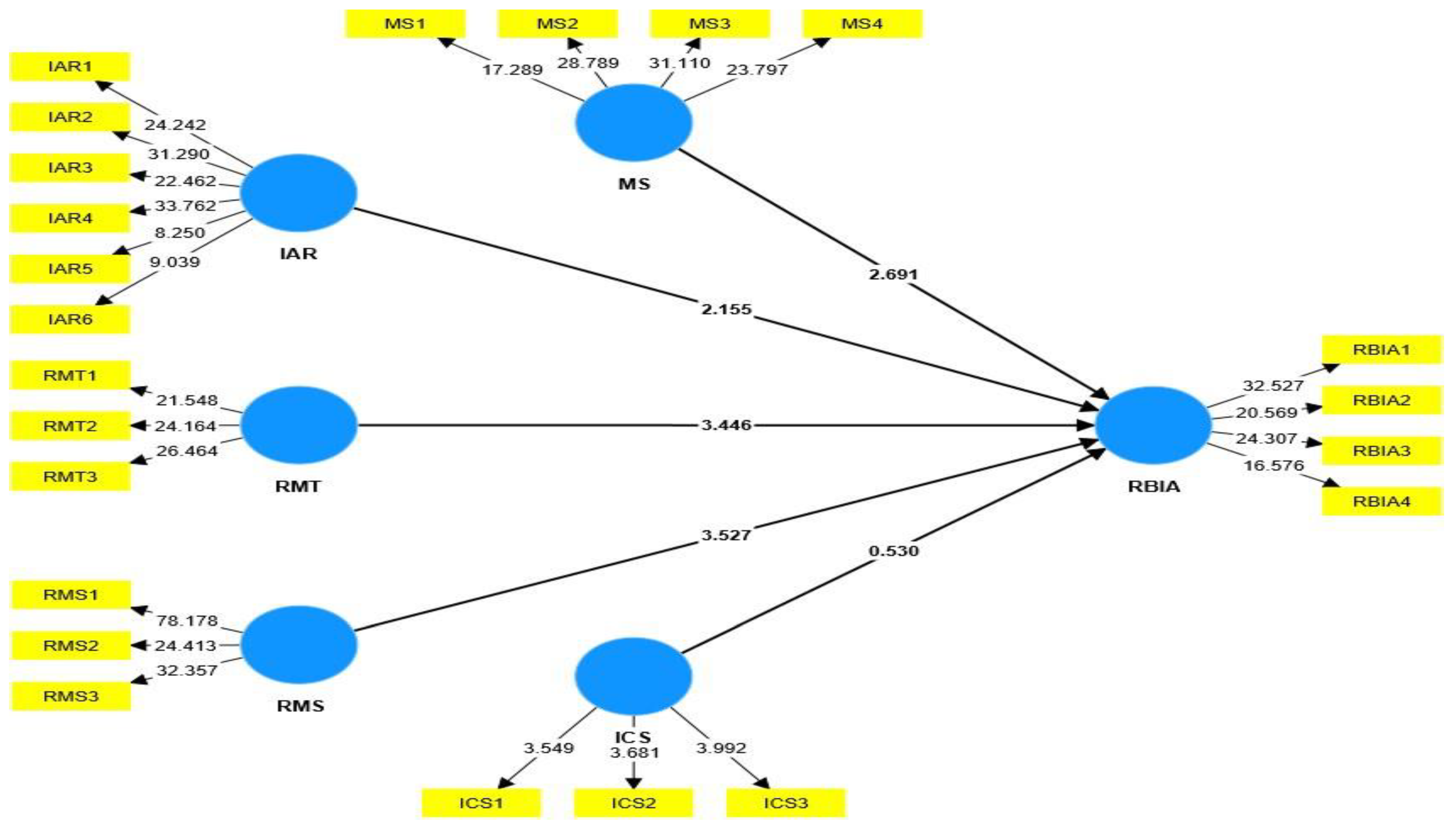
| MS → RBIA | 0.176 | 2.691 | 0.007 ** | 0.035 | H1: Supported |
| IAR → RBIA | 0.155 | 2.155 | 0.031 ** | 0.022 | H2: Supported |
| RMT → RBIA | 0.228 | 3.446 | 0.001 ** | 0.070 | H3: Supported |
| RMS → RBIA | 0.281 | 3.527 | 0.000 *** | 0.188 | H3: Supported |
| ICS → RBIA | 0.032 | 0.530 | 0.596 | 0.002 | H4: Not Supported |
| R-Square | R-Square Adjusted | SSO | SSE | Q2 (=1 − SSE/SSO) | |
|---|---|---|---|---|---|
| RBIA | 0.402 | 0.389 | 936.000 | 712.661 | 0.239 |
| PLS | LM | PLS-LM | |||||
|---|---|---|---|---|---|---|---|
| Q2 Predict | RMSE | MAE | RMSE | MAE | RMSE | MAE | |
| RBIA1 | 0.317 | 0.661 | 0.484 | 0.679 | 0.512 | −0.018 | −0.028 |
| RBIA2 | 0.181 | 0.960 | 0.705 | 1.025 | 0.758 | −0.065 | −0.053 |
| RBIA3 | 0.144 | 1.057 | 0.851 | 1.084 | 0.861 | −0.028 | −0.010 |
| RBIA4 | 0.230 | 0.822 | 0.607 | 0.848 | 0.628 | −0.026 | −0.021 |
Disclaimer/Publisher’s Note: The statements, opinions and data contained in all publications are solely those of the individual author(s) and contributor(s) and not of MDPI and/or the editor(s). MDPI and/or the editor(s) disclaim responsibility for any injury to people or property resulting from any ideas, methods, instructions or products referred to in the content. |
© 2024 by the author. Licensee MDPI, Basel, Switzerland. This article is an open access article distributed under the terms and conditions of the Creative Commons Attribution (CC BY) license (https://creativecommons.org/licenses/by/4.0/).
Share and Cite
Mujalli, A. Factors Affecting the Implementation of Risk-Based Internal Auditing. J. Risk Financial Manag. 2024, 17, 196. https://doi.org/10.3390/jrfm17050196
Mujalli A. Factors Affecting the Implementation of Risk-Based Internal Auditing. Journal of Risk and Financial Management. 2024; 17(5):196. https://doi.org/10.3390/jrfm17050196
Chicago/Turabian StyleMujalli, Abdulwahab. 2024. "Factors Affecting the Implementation of Risk-Based Internal Auditing" Journal of Risk and Financial Management 17, no. 5: 196. https://doi.org/10.3390/jrfm17050196
APA StyleMujalli, A. (2024). Factors Affecting the Implementation of Risk-Based Internal Auditing. Journal of Risk and Financial Management, 17(5), 196. https://doi.org/10.3390/jrfm17050196

