Conceptualizing an Institutional Framework to Mitigate Crypto-Assets’ Operational Risk
Abstract
1. Introduction
Timeline of Risk Management Failures in Crypto-Assets
2. Review of Literature
3. Crypto-Asset Ecosystem and Its Evolution
3.1. Global Initiatives to Manage Risk Associated with Crypto-Assets
3.1.1. Category 1: New Regulations for Holding Crypto-Assets by Regulated Entities
3.1.2. Category 2: Classifying Crypto-Assets to Be Financial Products That Are Currently Regulated and Expanding That Regulation to Include Other Ecosystem Components
4. Associated Risks with Crypto-Assets
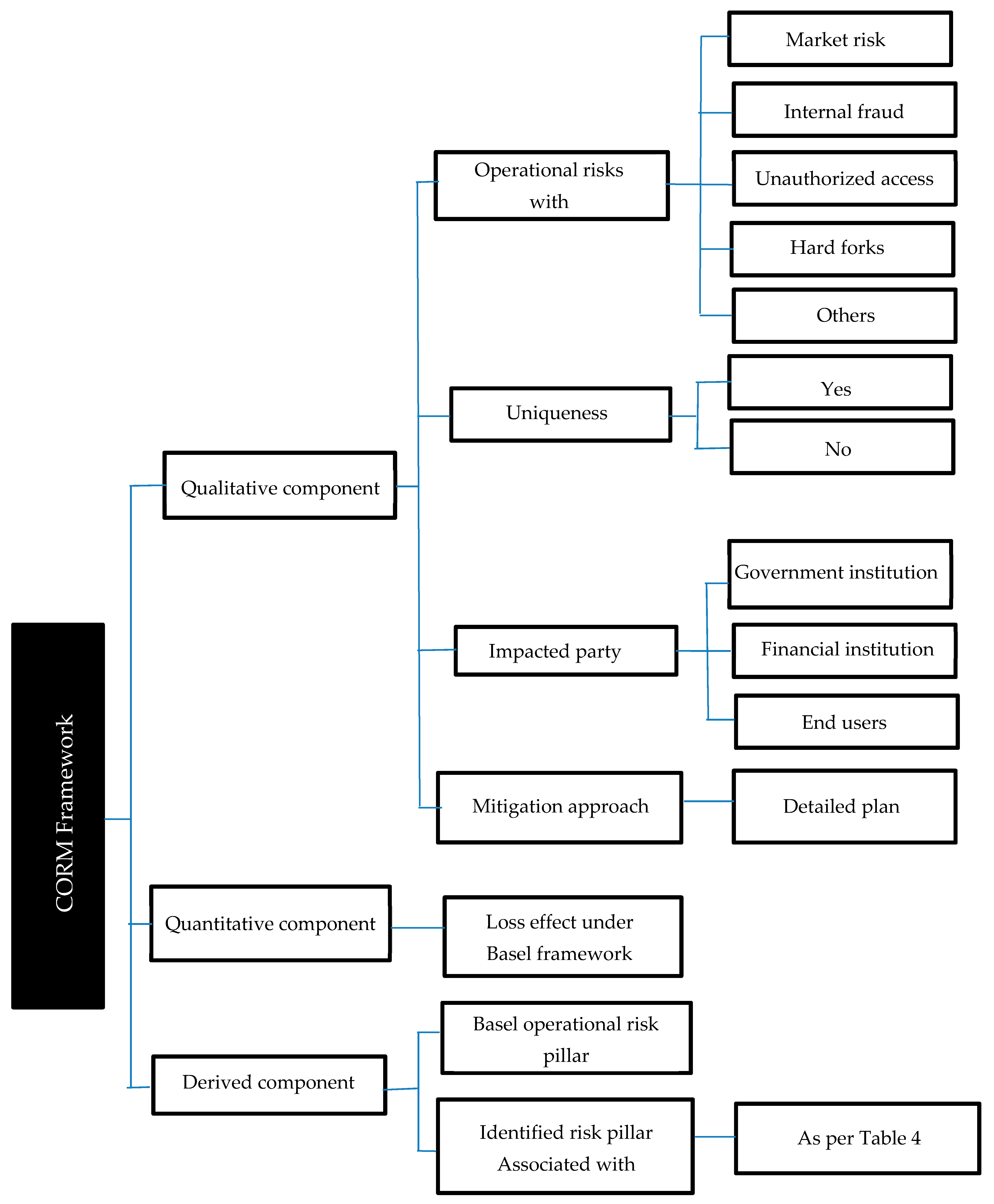
5. Crypto-Assets Operational Risk Mitigation Framework (CORM)
6. Application of CORM Framework
6.1. Case Study on BitMart: Mitigating External Frauds with CORM
6.2. Case Study on Binance: Mitigating Internal Vulnerabilities with CORM
7. Conclusions
Author Contributions
Funding
Data Availability Statement
Conflicts of Interest
Appendix A. CORM for Crypto-Assets
| Operational Risk for Crypto Assets | Unique to Crypto-Assets | Impacted Party | Operational Risk Pillar | Basel Operational Risk (Loss Category 1) | Description | Loss Effect as per Basel Framework (BIS 2001) | Mitigation Approach |
| Internal Fraud due to unauthorized access and theft or access to private keys | No | Institution, Customers | Confidentiality and privacy | Internal fraud | A number of regulatory authorities have already raised concerns about misappropriation of assets (such as cryptocurrencies involving the theft of private and public keys) as well as tax evasion (as this issue has already been raised with several regulatory agencies). Employees who are familiar with micropayment systems are at risk of committing internal fraud. | Loss or Damage to Assets |
|
| Price manipulation | No | Customers | Centralisation | Clients, products, and business practices | Decentralization is associated with inherent operational risks because cryptocurrencies operate through peer-to-peer networks, independent of a central authority. The independence of cryptocurrency is an appealing feature, but decentralization means that the network manages functions like issuing, processing transactions, and verifying together. Coordinated attacks are possible as a result of this. | Legal Liability Loss or Damage to Assets |
|
| Non Protections for fraud losses | No | Customers | Custody and Security | Clients, products, and business practices | Fraud occurs when someone deceives someone for personal or financial gain, causing them to suffer losses. Payment arrangements protect end users against fraud by providing preventive controls (e.g., security features) and compensating them for financial loss in the event of fraud (e.g., liability policies). Fraud protection policies make up the latter. | Regulatory Action |
|
| Partnering with technology and other companies to offer end solutions | No | Institution, Customers | Business Model Market access and data | Execution, delivery, and process management | The outsourcing of a material business activity, when it involves collaborating with a third party in the context of crypto-asset related activities, leads to the exposure of personal information to a wider audience. | Restitution Loss of Recourse |
|
| Hard Forks (FSB 2019; IOSCO 2020) by Platforms managing Crypto Assets | Yes | Institution | Technology Centralisation | Clients, products, and business practices | It is known that a hard fork is one of the settlement risks that are unique to blockchains. A hard fork, which produces two irreconcilable ledgers, might result from an unresolved dispute between developers or other participants in a distributed ledger, such as miners. It is also possible for forks to result from changes to the code in the underlying protocol that are not compatible with previous versions. The forking of a chain is typically undertaken by a large subset of node operators who believe that it is necessary to preserve the integrity of the chain, even though it can be disruptive. | Loss or Damage to Assets |
|
| Operational Bank Run (Angelo et al. 2021) | Yes | Institution | Custody and security and Business Model | Clients, products, and business practices | By creating a regulated crypto-asset like CBDC, central banks could threaten the very two-tiered banking system. Whenever confidence in bank deposits begins to wane, people tend to convert that money to CBDC which might lead to a decrease in loanable money in the system eventually leading to a financial crisis. | Regulatory Action Loss or Damage to Assets |
|
| Software Failure | No | Institution | Technology | Business disruption and system failures | Each bank does not process blockchain verification or currency creation. To ensure the reliability of the cryptocurrency network, including transaction processing and verification, an external group of entities in different geographies is essential. A bank processing cryptocurrencies and deposits that relies on external hardware faces large operational risks | Loss or Damage to Assets Write-down |
|
| External Fraud due to System abuse and theft | No | Institution, Customers | Technology Market access and data Centralisation | External fraud | Data theft can include wallet addresses, public and private keys, along with other personal identification information such as transaction information between users in virtual currency and cryptocurrency networks. Oracle services expose systems to systems that require platforms in order to perform operations. It is possible to lose assets and funds as a result of any Oracle hack. | Loss or Damage to Assets Write-down |
|
| Blockchain Failure | Yes | Institution | Technology | Business disruption and system failures | Failure of the blockchain platform which is running the system due to defects or attacks | Loss or Damage to Assets Write-down |
|
| Improper Peer-to-peer Verifications of Transactions and Risk of Double Spending | Yes | Institution, Customers | Technology | Business disruption and system failures | Due to peer-to-peer verification, a transaction can take up to ten minutes to be published to the network and registered on the ledger blockchain.These delays create a significant opportunity for fraud, system attacks, double spending, and fake transactions. It is possible for an adversary to use the same Bitcoins in multiple transactions during these waiting periods. This could result in losses for the vendor if the goods are released instantly. | Write-down |
|
| Transaction Irreversibility and Risk of Uncoverable Losses and Mistakes | Yes | Institution, Customers | Technology Business model | Clients, products, and business practices | Banking networks, virtual wallets, and cryptocurrency are at risk of cybercrime and hacker attacks due to transaction irreversibility. | Write-down |
|
| Investment in Crypto-assets | No | Institution, Customers | Compliance and tax Market access and data Centralisation | Clients, products, and business practices | In addition to fraud, cybercrime, conduct, financial crime and technology risks, there are likely to be a range of operational risks to identify, assess and manage. Crypto-assets and networks may also be susceptible to novel risks, such as risks associated with relying on third parties for redemption or operation, or using crypto infrastructure and exchanges. | Regulatory Action |
|
| Uncontrolled Crypto assets issuance | Yes | Institution, Customers | Compliance and tax Market access and data Centralisation | Clients, products, and business practices | The minting, issuance, and burning of coins will involve a range of operational risks, including fraud, cyber, conduct, and technology risks. It is important to consider risks when designing and distributing new products. Data collection, storage, and safeguarding systems, as well as a robust redemption process, are other key considerations. | Regulatory Action |
|
| Services on crypto-assets for customers | No | Institution, Customers | Compliance and tax Market access and data Centralisation | Clients, products, and business practices | A range of operational risks may exist for services involving crypto-assets more broadly. Security risks, such as the possibility of losing private keys, wallets containing funds, and authentication devices, should be taken into consideration. | Restitution |
|
| Lending activities linked with crypto-assets | No | Institution, Customers | Compliance and tax Market access and data Centralisation | Clients, products, and business practices | Crypto-asset collateral may be subject to operational risks including fraud, financial crime, and technological failure. A third party, such as a custodian, an exchange, a wallet provider, or a crypto infrastructure provider, may also represent a risk. | Regulatory Action Restitution |
|
| Anonymity and Risk of Financial Crime | No | Institution, Customers | Compliance and tax | Execution, delivery, and process management | Financial risk must be considered when examining this vulnerability, including the privacy of customer transactions, money laundering, and account taxation. Losses due to operational risk may occur in some cases.In the case of crypto-asset deposits made by institutions knowingly or unknowingly originating from crime, the risk of fraud is high | Regulatory Action |
|
| Handling of Sensitive Information and Risk of Fraud due to improper accounting | No | Institution, Customers | Compliance and tax Business Model Centralisation | Internal fraud | When someone gains access to the private key, they are able to create and sign a transaction message, possibly transferring the currency units to their own address as if they are the original owner. Additionally, the storage of virtual wallets and private and public encryption keys are also major risks (all may affect different aspects of cryptocurrencies). Data entry errors, accounting errors, and negligent loss of client assets are also major risks. | Regulatory Action |
|
References
- Almeida, Dora, Andreia Dionísio, Isabel Vieira, and Paulo Ferreira. 2022. Uncertainty and risk in the cryptocurrency market. Journal of Risk and Financial Management 15: 532. [Google Scholar] [CrossRef]
- Almeida, José, and Tiago Cruz Gonçalves. 2022. Portfolio diversification, hedge, and safe-haven properties in cryptocurrency investments and financial economics: A systematic literature review. Journal of Risk and Financial Management 16: 3. [Google Scholar] [CrossRef]
- Angelo, Riva, Stefano Ungaro, and Eric Monnet. 2021. Bank Runs and Central Bank Digital Currency. Available online: https://cepr.org/voxeu/columns/bank-runs-and-central-bank-digital-currency (accessed on 7 October 2024).
- Basel Committee on Banking Supervision. 2022. Prudential Treatment of Cryptoasset Exposures. Available online: https://www.bis.org/bcbs/publ/d545.pdf (accessed on 4 May 2024).
- Beja, Avraham. 1972. On systematic and unsystematic components of financial risk. The Journal of Finance 27: 37–45. [Google Scholar] [CrossRef]
- BIS. 2001. QIS 2—Operational Risk Loss Data. Annexure 5. Available online: https://www.bis.org/bcbs/qisoprisknote.pdf (accessed on 7 May 2024).
- BIS. 2019. Designing a Prudential Treatment for Crypto-Assets. Available online: https://www.bis.org/bcbs/publ/d490.pdf (accessed on 8 May 2024).
- Blackman, Andrew. 2014. The Main Types of Business Risks. Available online: https://business.tutsplus.com/tutorials/the-main-types-of-business-risk--cms-22693 (accessed on 13 May 2024).
- Boitnott, John. 2022. Seven Business Risks Every Business Should Plan For. Available online: https://www.americanexpress.com/en-us/business/trends-and-insights/articles/7-business-risks-every-business-should-plan-for/ (accessed on 14 May 2024).
- Buck, Jon. 2018. Coincheck: Stolen $534 mln NEM Were Stored on Low-Security Hot Wallet. Available online: https://cointelegraph.com/news/coincheck-stolen-534-mln-nem-were-stored-on-low-security-hot-wallet (accessed on 4 June 2024).
- Chan, Stephen, and Saralees Nadarajah. 2020. Extreme values and financial risk. Journal of Risk and Financial Management 13: 32. [Google Scholar] [CrossRef]
- Christiansen, Leif. 2021. Types of Business Risk. Available online: https://zipreporting.com/enterprise-risk-management/types-of-business-risk.html (accessed on 21 June 2024).
- CoinDesk. 2022. Binance Hack: $570 Million Exploited in Smart Contract Bridge Vulnerability. CoinDesk. Available online: https://www.coindesk.com/business/2022/10/07/binance-hack (accessed on 14 November 2024).
- CoinMarketCap. 2024. Global Live Cryptocurrency Charts & Market Data. Available online: https://coinmarketcap.com/charts/ (accessed on 10 May 2024).
- Commodity Futures Trading Commission. 2020. The CFTC’s Role in Monitoring Virtual Currencies. Available online: https://www.cftc.gov/media/4636/VirtualCurrencyMonitoringReportFY2020/download (accessed on 5 May 2024).
- Commonwealth Bank of Australia. 1999. Annual Report. Melbourne: Commonwealth Bank of Australia. [Google Scholar]
- Cryptoassets Taskforce. 2018. Final Report 2018; HM Treasury, Financial Conduct Authority, and Bank of England. Available online: https://assets.publishing.service.gov.uk/media/5bd6d6f0e5274a6e11247059/cryptoassets_taskforce_final_report_final_web.pdf (accessed on 1 May 2024).
- Data Bridge Market Research. 2022. Global Crypto Asset Management Market—Industry Trends and Forecast to 2029. Available online: https://www.databridgemarketresearch.com/reports/global-crypto-asset-management-market (accessed on 4 May 2024).
- Dubey, Ashutosh, Deepnarayan Tiwari, and Anjali Tiwari. 2022. Blockchain as a foundational infrastructure of Web 3.0 and cryptoassets. In Blockchain Foundational Infrastructure of Web 3.0 and Cryptoassets. New York: Taylor & Francis. Available online: https://www.taylorfrancis.com/chapters/edit/10.1201/9781003282914-6 (accessed on 8 June 2024).
- Fama, Eugene F., and Kenneth R. French. 1993. Common risk factors in the returns on stocks and bonds. Journal of Financial Economics 33: 3–56. [Google Scholar] [CrossRef]
- FATF. 2021. Guidance for a Risk-Based Approach to Virtual Assets and Virtual Asset Service Providers. Paris: Financial Action Task Force. Available online: https://www.fatf-gafi.org/en/publications/Fatfrecommendations/Guidance-rba-virtual-assets-2021.html (accessed on 10 May 2024).
- Federal Financial Supervisory Authority (BaFin). 2024. Crypto Custody Business. Available online: https://www.bafin.de/EN/Aufsicht/BankenFinanzdienstleister/Markteintritt/Kryptoverwahrgeschaeft/kryptoverwahrgeschaeft_node_en.html (accessed on 10 June 2024).
- Felix, Katherine, and Nicholas Baker. 2023. China and Its Central Bank Digital Currency. Paris: Friedric Ebert Stiftung. Available online: https://library.fes.de/pdf-files/international/20024-20230214.pdf (accessed on 1 July 2024).
- Forbes. 2022. What Happened with the $570 Million Binance (BNB) Hack? And What Does It Really Mean for Crypto Investors? Available online: https://www.forbes.com/sites/qai/2022/10/09/what-happened-with-the-570-million-binance-bnb-hack-and-what-does-it-really-mean-for-crypto-investors/ (accessed on 14 November 2024).
- FSB. 2019. The Financial Stability Board in 2019. Paper Presented at Joint Conference of the European Central Bank and the Journal of Money, Credit, and Banking, Frankfurt, Germany, March 28. Available online: https://www.fsb.org/uploads/S280319.pdf (accessed on 8 May 2024).
- Gagliardoni, Thomas. 2021. The Poly Network Hack Explained. Cheseaux-Sur-Lausanne: Kudelski Security Research. Available online: https://research.kudelskisecurity.com/2021/08/12/the-poly-network-hack-explained/ (accessed on 10 May 2024).
- Holton, Gerald. 2004. Defining risk. Financial Analysts Journal 60: 19–25. [Google Scholar] [CrossRef]
- Ikeno, Yoshiaki, John Angel, and Sudip Panigrahi. 2022. Soundness of stablecoins. In International Conference on Financial Cryptography and Data Security. Cham: Springer International Publishing, pp. 66–73. [Google Scholar]
- IOSCO. 2020. International Organization of Securities Commissions Priorities for 2020. Available online: https://www.jdsupra.com/legalnews/international-organization-of-68360/ (accessed on 10 May 2024).
- Israel Securities Authority. 2018. Warning to Investors Regarding Cryptocurrency Investments. Available online: https://www.iosco.org/library/ico-statements/Israel%20-%20ISA%20-%20Warning%20to%20Investors%20Regarding%20Cryptocurrency%20Investments.pdf (accessed on 10 May 2024).
- Juskaite, Lina, Loreta Gudelyte-Zilinskiene, and Rita Tamosiuniene. 2024. Investment portfolio’s including different cryptocurrencies efficiency study. Transformations in Business & Economics 23: 272–95. [Google Scholar]
- Kolmogorov, Andrey Nikolaevich. 1963. The theory of probability. Mathematics, Its Content, Methods, and Meaning 2: 110–18. [Google Scholar]
- Knight, Frank H. 1921. Risk, Uncertainty, and Profit. University of Illinois at Urbana-Champaign’s Academy for Entrepreneurial Leadership Historical Research Reference in Entrepreneurship. Available online: https://ssrn.com/abstract=1496192 (accessed on 10 May 2024).
- KPMG. 2020. Basel 4: The Journey Continues. Available online: https://assets.kpmg.com/content/dam/kpmgsites/xx/pdf/2020/08/basel-4-the-journey-continues.pdf.coredownload.inline.pdf (accessed on 18 November 2024).
- KPMG. 2022a. Beyond Basel IV: Incorporating Crypto-Assets into the Basel Framework. Available online: https://www.scribd.com/document/586742700/Basel-IV-Crypto-En (accessed on 10 May 2024).
- KPMG. 2022b. The Collapse of FTX: Lessons and Implications for Stakeholders in the Crypto Industry. Available online: https://assets.kpmg/content/dam/kpmg/cn/pdf/en/2022/11/the-collapse-of-ftx.pdf (accessed on 10 May 2024).
- Lam, Patrick N., and David K. C. Lee. 2015. A Light Touch of Regulation for Virtual Currencies. In Handbook of Digital Currency. Available online: https://www.sciencedirect.com/topics/economics-econometrics-and-finance/virtual-currency (accessed on 10 May 2024).
- Liu, Baoding. 2009. Some research problems in uncertainty theory. Journal of Uncertain Systems 3: 3–10. [Google Scholar]
- Livni, Ephrat. 2022. Binance Blockchain Hit by $570 Million Hack. The New York Times. Available online: https://www.nytimes.com/2022/10/07/business/binance-hack.html (accessed on 10 May 2024).
- Markowitz, Harry. M. 1976. Markowitz revisited. Financial Analysts Journal 32: 47–52. [Google Scholar] [CrossRef]
- Ministry of Finance of Government of Saudi Arabia. 2019. MOF Warns Against Dealing in Virtual Currencies, Including Cryptocurrencies That Claim Relationship with the Kingdom. Available online: https://www.mof.gov.sa/en/MediaCenter/news/Pages/News_20082019.aspx#:~:text=The%20Ministry%20of%20Finance%20(MOF,traded%20by%20financial%20institutions%20locally (accessed on 5 May 2024).
- Monetary Authority of Singapore (MAS). 2020. A Guide to Digital Token Offerings. Available online: https://www.mas.gov.sg/-/media/mas/sectors/guidance/guide-to-digital-token-offerings-26-may-2020.pdf (accessed on 10 May 2024).
- Moosa, Imad. A. 2007. Operational risk: A survey. Financial Markets, Institutions & Instruments 16: 167–200. [Google Scholar]
- Mueller, Lars, Stefan Stöckl, Johannes Mueller, and Dirk Schiereck. 2023. Estimating Crypto-Related Risk: Market-Based Evidence from FTX’s Failure and Its Contagion on US Banks. Available online: https://papers.ssrn.com/sol3/papers.cfm?abstract_id=4582569 (accessed on 10 May 2024).
- Peters, Gareth W., Aurélien Chapelle, and Emmanuela Panayi. 2016. Opening discussion on banking sector risk exposures and vulnerabilities from virtual currencies: An operational risk perspective. Journal of Banking Regulation 17: 239–72. [Google Scholar] [CrossRef]
- Power, Michael. 2005. The Invention of Operational Risk. Review of International Political Economy 12: 1–21. [Google Scholar] [CrossRef]
- Press Information Bureau. 2019. Inter-Ministerial Committee on Virtual Currencies Submits Its Report Along with Draft Bill ‘Banning of Cryptocurrency & Regulation of Official Digital Currency Bill, 2019’. Available online: https://pib.gov.in/PressReleseDetail.aspx?PRID=1579759®=3&lang=1 (accessed on 10 May 2024).
- PwC. 2022. El Salvador’s Law: A Meaningful Test for Bitcoin. Available online: https://www.pwc.com/gx/en/financial-services/pdf/el-salvadors-law-a-meaningful-test-for-bitcoin.pdf (accessed on 10 May 2024).
- PwC. 2023. Global Crypto Regulation Report 2023. Available online: https://www.pwc.com/gx/en/new-ventures/cryptocurrency-assets/pwc-global-crypto-regulation-report-2023.pdf (accessed on 8 May 2024).
- RBI. 2022. Concept Note on Central Bank Digital Currency. Mumbai: Reserve Bank of India. Available online: https://rbi.org.in/Scripts/PublicationReportDetails.aspx?UrlPage=&,ID=1218#:~:text=While%20Wholesale%20CBDC%20is%20intended,primarily%20me (accessed on 7 June 2024).
- RBI. 2024. Guidance Note on Management of Operational Risk. Mumbai: Reserve Bank of India. Available online: https://www.pdicai.org/Docs/RBI-2024-25-31_15202415340467.pdf (accessed on 1 September 2024).
- Roy, Deepankar, Ashutosh Dubey, and Sarika Lohana. 2023. A study to review global regulations regarding mitigation of operational risk associated with crypto-assets. In Recent Trends in Engineering and Science for Resource Optimization and Sustainable Development. Edited by Jelonek Dorota, Narendra Kumar, Mamta Chahar, Rusudan Kinkladze and Lila Knop. Boca Raton: CRC Press, p. 259. ISBN 978-1032466390. [Google Scholar]
- Shepheard-Walwyn, Tim, and Robert Litterman. 1998. Building a coherent risk measurement and capital optimisation model for financial firms. Economic Policy Review 1998: 4. [Google Scholar] [CrossRef]
- TechRadar. 2023. Hackers Exploited Binance Smart Chain Vulnerabilities in $568 Million Breach. TechRadar Pro. Available online: https://www.techradar.com (accessed on 18 November 2024).
- Tetiana, Zadorozhna, Sviatoslav Volodymyr, Oleksandr Demchuk, Vasyl Borys, and Tetiana Drahun. 2022. Investment Models on Centralized and Decentralized Cryptocurrency Markets. Dnipropetrovsk city: Scientific Bulletin of National Mining University. [Google Scholar]
- Thomson Reuters. 2022. Cryptocurrency Regulations by Country. Available online: https://www.thomsonreuters.com/en-us/posts/wp-content/uploads/sites/20/2022/04/Cryptos-Report-Compendium-2022.pdf (accessed on 18 June 2024).
- Thurman, Andrew. 2021. Crypto Exchange BitMart Hacked with Losses Estimated at $196M. CoinDesk. Available online: https://www.coindesk.com/business/2021/12/05/crypto-exchange-bitmart-hacked-with-losses-estimated-at-196-million/ (accessed on 18 November 2024).
- Trust. 2024. The Story of Mt. Gox: Explained. Available online: https://trustwallet.com/blog/mt-gox-explained (accessed on 8 August 2024).
- Ward, John. 2023. The crypto investing landscape. In The Emerald Handbook on Cryptoassets: Investment Opportunities and Challenges. Leeds: Emerald Publishing Limited, pp. 25–41. [Google Scholar]
- Zhao, Yi, and Benjamin Duncan. 2018. The impact of cryptocurrency risks on the use of blockchain for cloud security and privacy. Paper presented at 2018 International Conference on High Performance Computing & Simulation, Orleans, France, July 16–20. [Google Scholar]




| Layer | Description | Examples |
|---|---|---|
| Settlement Layer | The settlement layer of a network consists of network hardware, blockchain-based software, and data management mechanisms, including the Internet and connected devices. This layer serves as the foundation for all the subsequent layers. In this layer of the protocol, different consensus mechanisms, such as proof of work and proof of stake, are used to ensure the security of the blockchain. | Ethereum, Binance, Bitcoin, Hyperledger, R3 Corda, etc. |
| Asset Layer | This layer includes the creation of different assets over the blockchain layer. Some of them are Cryptocurrency (Fungible token): A crypto token functions as a method to support governance, access, and non-monetary transaction Stablecoin: Tokens that are predominantly a payment settlement asset and intended to sustain a steady value of exchange. Central Bank Digital Currency: A payment settlement token, or digital equivalent of physical bank notes and coins, that is issued by a central bank and turns out to be the third form of public money in conjunction with central bank reserves and cash. Non-Fungible Tokens: A variation in tokenization of securities, securities tokens are types of investment assets that only exist, including the proof ownership, in the blockchain or Distributed Ledger Technology (DLT) ledger. Native token: A token backed by assets may represent fiat currency; expensive gems; precious metals like gold, silver, and platinum; baskets of assets; or even interest as cashflow in real estate. Some represent a right to claim an asset, while others are digital representations of specific assets. | Dogecoin, USDC, Digital Rupee, Non Fungible Token (NFT) for Arts |
| Protocol Layer | A smart contract is a program stored on a blockchain that is executed when certain conditions are met. With the growth of a blockchain, the number of transactions will increase. We need scalable solutions to support the increased number of transactions. It is common for off-chain solutions to be implemented in order to resolve issues related to the protocol’s first layer. The features of the first layer are not diminished by these solutions, but rather, they are enhanced. | Polygon, Polkadot |
| Application Layer | This layer includes over-the-top customization to facilitate the financial services over blockchain protocol | Uniswap, dYdX, AAVE |
| Aggregation Layer | These are user interfaces which enable interaction with DeFi or blockchain application with the help of wallets or service provider applications. | Wallets like Coinbase, Metamask |
| Additional Services | There are value-added services which are required to run the blockchain platform with required compliance, guidelines, and regulations | Oracle services like Bloomberg |
| Category | Risk | Description |
|---|---|---|
| Financial Risks | Liquidity risk | Market liquidity risk develops if cryptocurrency assets cannot be sold for little to no loss of value. Banks that issue and/or accept deposits in cryptocurrency assets may also be vulnerable during difficult times because of a lack of financial liquidity. |
| Market Risk | The valuation and pricing of crypto-assets display a high degree of volatility, and disjointed trading platforms may hinder price discovery. | |
| Credit and counterparty credit risk | Crypto-assets that are legally binding generate counterparty credit and credit risks in the same manner as traditional assets. It points out that banks find it challenging to estimate the risk of lending to crypto-asset businesses due to the lack of historical data on these assets. | |
| Non-Financial Risks | Cyber and operational risk | Since crypto-assets are digital and not supported by tangible assets, operational and cyber risks are evident concerns. The technologies behind crypto-assets expose financial organizations to a whole new set of vulnerabilities from a governance and cybersecurity standpoint. |
| Legal and regulatory risk | For businesses without a strong regulatory framework, crypto-assets present new legal and regulatory dangers. Because cryptocurrency assets are not subject to central regulation, regulatory arbitrage may occur. Furthermore, as blockchain technology facilitates value movement, financial institutions will need to develop creative methods to adhere to KYC, AML, and terrorist financing requirements. | |
| Reputational risk | Using cutting-edge coin offerings and crypto-asset management technology carries reputational hazards. Since cryptocurrency assets are distributed, unlike traditional assets, any unfavorable opinion or behavior by one party could have an adverse effect on the ecosystem as a whole. | |
| Third party Risk | The majority of crypto-assets are operated by unregulated third parties with community-driven software. To improve their product offerings, financial institutions could also look for outside developers, partners, or solution suppliers. All of these factors contribute to an increase in third-party risk for a financial institution. | |
| Implementation Risk | Internal policies and procedures must be created from the beginning and throughout the lifecycle of a crypto-asset. A crypto-asset cannot be implemented until an accounting treatment, operational method, and other frameworks are in place. |
| Operational Risk Pillar 1 | Operational Risk Pillar 2 | Description | Illustrated Event |
|---|---|---|---|
| Internal fraud |
| This means that at least one internal party may collude with other internal or external parties in order to deliberately cause loss to the organization. There are numerous reasons behind internal fraud. For example, an internal party may deliberately want to misappropriate property owned by the company. In other cases, they can merely be taking more risks by trying to by-pass the systems which have been built. | Manipulation of prices of crypto-assets due to centralization of information. Account take-over or impersonation on crypto-asset wallets. |
| External Fraud |
| Firms have to deal with a varied variety of third parties. It is likely that some of these third parties may not have the intent of having a rational and candid deal with the enterprise. Instead, they may intend to cheat the firm by swindling money from them or by getting the firm to break the law. In such circumstances, there are no internal parties involved in the deceitful activity. | Distributed denial of service attack on crypto exchange. |
| Employment Practices and Workplace Safety |
| Office lawsuits such as those based on non-observance of laws regarding gender or cultural diversity can be put in this group. The firm may not have pardoned the conduct of its erring worker. However, it will be held accountable and may have to pay monetary compensations. Enterprises may also have operational risks arising from non-compliance with policies concerning the well-being and safety of workers. As a result, they may have to pay compensations to the wounded or otherwise distressed employee. | Stealing of user information, wallet keys, and tokens. |
| Improper Clients, Products, and Business Practices |
| A company may suffer operational risk because of the customers it selects to work with. For example, crypto companies like FTX were punished for fraud when their staffs were found to be in cryto-asset mismanagement. Likewise, a company may have to face operational risk because of non-compliance with its obligations towards the customer | AML, KYC, regulatory breach, and non-compliance regarding management of crypto-assets in the geography. Insider trading of crypto-assets. |
| Losses to Physical Assets |
| Organizations all over the globe spend a lot of money on building physical assets. Companies have to spend money in order to construct factories, purchase machinery, vehicles, or other assets that may be required by their business. Yet, these assets may get ruined in unrests, terrorist attacks, or even acts of God. | Servers hosting crypto-asset services became damaged due to system failure or improper business continuity plan. |
| Business Disruption |
| If a company faces any outage or data robbery that arises because of the incorrect working of its business systems, it could face extreme losses. These losses could be connected to lost business income. Nevertheless, they could also be related to lawsuits that may arise because of the data which have been compromised. | Servers hosting crypto-asset service got damaged due to act of god. Outage of network or electricity stops the crypto-asset system. |
| Delivery and Process Management |
| Enterprises may also face operational risks because they may not be able to follow through on the assurances that they have made in their contracts. | Crypto-asset portfolio returns offered to customers are not meeting the expectations. Client consent and permissions not collected. Data entry error in the event of systemic failure. |
| S. No. | Risk | Description |
|---|---|---|
| 1 | Business model | Direct investing, futures trading, and staking assets to make money are only a few of the operational hazards associated with various digital asset investment strategies and business structures. Operational hazards include, but are not limited to, unauthorised transactions, incomplete or erroneous books and records, and digital asset holdings that do not balance with the custodian or blockchain. |
| 2 | Technology | Technology risks include the possibility of unintentional or unauthorised logical and physical access to vital systems, the possibility of system mistakes and reporting as a result of change management operations, and the potential for an inefficient reaction to harsh market conditions. |
| 3 | Custody and security | Strong controls should be in place at every stage of the private key life cycle, including generation, distribution, storage, security, and usage, as well as private rotation and destruction, when offering services involving crypto-asset custody functions like onboarding, deposits/withdrawals, and reconciliation. |
| 4 | Market access and data | Market data service providers have put controls in place to preserve market data and liquidity. The primary risk involved in this choice is whether the service user will use an infrastructure provider to aggregate and offer a single solution for all services, or will they connect to each decentralized exchange and blockchain independently? |
| 5 | Confidentiality and privacy | Confidentiality and privacy must be preserved in order to foster trust and satisfy stakeholder expectations. Data leaks and transaction data loss pose the biggest risks. |
| 6 | Compliance and tax | Providers of crypto-asset services are required to exhibit adherence to financial sector norms and laws, such as those pertaining to tax reporting, know your customer (KYC) requirements, and anti-money laundering (AML). |
| 7 | Centralization | Without any maker–checker governance, a small group of people—mostly owners—control the business model, technology choices, operations, and market decisions. |
Disclaimer/Publisher’s Note: The statements, opinions and data contained in all publications are solely those of the individual author(s) and contributor(s) and not of MDPI and/or the editor(s). MDPI and/or the editor(s) disclaim responsibility for any injury to people or property resulting from any ideas, methods, instructions or products referred to in the content. |
© 2024 by the authors. Licensee MDPI, Basel, Switzerland. This article is an open access article distributed under the terms and conditions of the Creative Commons Attribution (CC BY) license (https://creativecommons.org/licenses/by/4.0/).
Share and Cite
Roy, D.; Dubey, A.; Tiwary, D. Conceptualizing an Institutional Framework to Mitigate Crypto-Assets’ Operational Risk. J. Risk Financial Manag. 2024, 17, 550. https://doi.org/10.3390/jrfm17120550
Roy D, Dubey A, Tiwary D. Conceptualizing an Institutional Framework to Mitigate Crypto-Assets’ Operational Risk. Journal of Risk and Financial Management. 2024; 17(12):550. https://doi.org/10.3390/jrfm17120550
Chicago/Turabian StyleRoy, Deepankar, Ashutosh Dubey, and Daitri Tiwary. 2024. "Conceptualizing an Institutional Framework to Mitigate Crypto-Assets’ Operational Risk" Journal of Risk and Financial Management 17, no. 12: 550. https://doi.org/10.3390/jrfm17120550
APA StyleRoy, D., Dubey, A., & Tiwary, D. (2024). Conceptualizing an Institutional Framework to Mitigate Crypto-Assets’ Operational Risk. Journal of Risk and Financial Management, 17(12), 550. https://doi.org/10.3390/jrfm17120550

