You are currently viewing a new version of our website. To view the old version click .
Journal of Risk and Financial Management
  • Article
  • Open Access

31 October 2024

Anti-Competition and Anti-Corruption Controversies in the European Financial Sector: Examining the Anti-ESG Factors with Entropy Weight and TOPSIS Methods

,
,
and
1
Department of Business Administration, University of Western Macedonia, GR 51100 Grevena, Greece
2
Department of Business Administration, University of Thessaly, GR 41500 Larissa, Greece
3
Department of Management Science and Technology, University of Western Macedonia, GR 50100 Kozani, Greece
4
Department of Business Administration, University of Neapolis Pafos, Danais Avenue, Pafos 8042, Cyprus
This article belongs to the Special Issue Environmental, Social, and Governance (ESG), Corporate Social Responsibility (CSR), and Green Finance

Abstract

(1) Background: This research aims to investigate the impact of environmental, social, and governance (ESG) factors on European banking corruption. Thus, its novelty is based on considering anti-competitive concerns as a major component that may considerably impact fraud and bribery in corruption investigations. (2) Methods: To approach the research question, we conducted an examination of anti-competitive practices at 344 financial institutions headquartered in Europe throughout the period 2018 to 2022 using the entropy weight and TOPSIS methods. (3) Results: This study reveals that anti-competitive actions are typified by environmental debate and genuine policy competition. Analysing the results prompted us to reach this conclusion. The present study’s findings reveal that financial institutions in Scandinavian nations demonstrate the most significant anti-competitive activity. (4) Conclusions: This research is the first study to underscore the concept of anti-competition disputes and their impact on the emergence of corruption, extortion, and fraud in the European banking sector. Although anti-competitive and corrupt practices may appear to be distinct concepts, they both lead to the financial sector acquiring disproportionate control over the market.

1. Introduction

ESG investing, essentially synonymous with socially responsible or sustainable investing, assesses environmental, social, and corporate governance risks alongside traditional financial risks in the investment decision-making process. This thorough methodology for assessing and investing in corporate prospects is progressively transforming the investment environment (Zhang and Yang 2024; Long et al. 2024). The aim of the global investment system is to enhance economic results via the efficient allocation of capital. In contrast, ESG investment expressly acknowledges that economic efficiency and advancement depend on issues outside financial criteria. These approaches significantly enhance the prospects of sustainable investment (Long et al. 2024). They provide direction on incorporating ESG into existing investor decision-making frameworks, enhancing understanding of the importance of ESG risks, and detailing metrics for hitherto unquantified non-financial factors. Conversely, they create ambiguity around the exact role of ESG investing and issues related to corruption. These standards, often acknowledged as the epitome of “being ESG,” may create an ESG investing environment that includes significant blind spots about corruption (Abuzayed et al. 2024; Sargiacomo et al. 2024).
Corruption poses a significant obstacle to the enforcement of laws and the protection of human rights within the financial industry. This matter has become a cause for worry within the whole financial industry, encompassing financial markets, global finances, government finances, business finances, and individual finances as well. According to studies by experts in the field, corruption is a significant and persistent barrier to the economic advancement and social development of any nation (Knack and Keefer 1997; Liu et al. 2023a; Sun et al. 2023). Furthermore, corruption is intricately linked to the proliferation of organized criminal enterprises (Basnyat et al. 2023). Moreover, corruption has a highly detrimental impact on certain countries, particularly those with lower levels of democracy, significantly lowering economic growth and income distribution, while within the financial ecosystem, it disrupts competition, impedes both domestic and international investments, and reduces the rate of economic expansion (Balsalobre-Lorente et al. 2023; Su and Xu 2023; Priya and Sharma 2023). These activities pose obstacles to the operations and expansion of other enterprises operating in compliance with legal regulations. In the context of emerging economies, the situation is particularly concerning due to widespread employment instability, distrust, and unhappiness observed among employees and employers (Cuervo-Cazurra 2006; Basnyat et al. 2023; Al-Sadig 2009). Finally, the corruption inside financial institutions not only damages the legitimacy of these organizations and the market, both domestically and internationally, but it can also erode public trust in institutions and lead to their downfall (Liu et al. 2023a; Lucey et al. 2023; Su and Xu 2023; Sun et al. 2023).
Usually, corruption in the financial sector can take the form of money laundering, financial fraud, tax evasion, circumstances of exchange restriction, stock manipulation, and embezzlement. Therefore, little research has been conducted on the examination of anti-competition practices and corruption in the financial sector, while there is no published research on the investigation of anti-competition controversies and corruption within the sector (Shakil 2021). The current research is the first that highlights the concept of anti-competition controversies and its role in the development of corruption, bribery, and fraud in the European financial sector. Thus, this research aims to investigate the correlation between the three components of ESG and their impact on bank corruption, as shown by instances of anti-competitive behaviour across European financial institutions. The present research seeks to evaluate the impact of several ESG debate elements on the anti-competitive practices of 344 European financial institutions from 2018 to 2022. To assess the effect, we have considered fourteen parameters pertaining to ESG issues. We formulated these criteria based on the three sub-pillars of ESG and assessed them using the entropy weight and TOPSIS techniques. Research indicates that Scandinavian financial institutions have higher performance in anti-competitive practices relative to their European counterparts. Conversely, British financial firms are among the lowest performers in anti-competition disputes, despite their designation as the financial hub of Europe.
Also, the findings of the current research contribute to the literature as follows. This research is the first to emphasize the notion of anti-competition disputes and their influence on the emergence of corruption, bribery, and fraud within the European banking industry. While anti-competitive and corrupt practices may appear as distinct ideas, they both result in the financial sector gaining undue control over the market. This, in turn, leads to inefficiencies and higher costs, ultimately impacting the prices and quality of financial goods and services. These two violations sometimes have complementary effects, resulting in a failure to achieve the best value for money by awarding contracts or markets based on criteria other than fair competition and the contractor’s competency. Moreover, acts of collusion and actions that hinder competition, such as price manipulation, market division, and bid rigging, are commonly linked to bribes and corrupt activities. As a result, numerous inquiries focus on accusations of anti-trust infringements and corruption. The occurrence of anti-competition events serves as the basis for this study’s initial investigation into the connections between the three ESG (environmental, social, and governance) components and their impact on bank corruption. The aim of our research is to fill a need in the current body of knowledge by providing insights into the identification of the most and least corrupt financial institutions in Europe.
The subsequent sections of this paper are organized in the following manner: Section 2 provides an overview of the existing literature, whereas Section 3 provides the data and methodology employed in this study. Section 4 provides the empirical findings, while Section 5 discusses the results, explains their theoretical and managerial implications, and concludes this paper.

2. Literature Review

This study is grounded on the idea of anti-competitive behaviour, whereby companies, including financial institutions, may engage in agreements that restrict competition, such as colluding to set prices, limit production or supply, or allocate markets. These agreements undermine competition, diminish customer choice, and result in elevated costs or worse quality goods or services. Furthermore, ESG considerations are increasingly significant for organizations worldwide, to the extent that they have become a primary focus in boardrooms universally. Regulations are rising, stakeholder pressure is intensifying, and consumers are becoming aware of ESG problems, which are affecting their purchase decisions. In our contemporary day, when sustainability is the prevailing standard and a commercial need, firms across all industries are endeavouring to meet ESG aims and objectives beyond basic legal requirements, achieving zero carbon emissions, eradicating forced labour across the supply chain, and enhancing animal welfare. Notwithstanding their good intentions, organizations participating in ESG initiatives are subject to the duties of adhering to laws and regulations.
Nevertheless, enterprises do not operate in isolation to attain their intended ESG objectives. Collaboration with other businesses can often be more pragmatic and efficient, as it allows for the sharing of expertise, responsibilities, and expenses. Additionally, businesses may only achieve significant ESG initiatives through collaboration across the entire industry or supply chain. The present research examines the extent to which several ESG elements influence the anti-competitive measures used by European financial institutions, potentially exacerbating corruption and fraud concerns.

2.1. Anti-Competition Controversies: The Emerging Form of Corruption in the European Financial Industry

In recent decades, there has been a significant amount of study conducted to investigate the conceptualization and definition of corruption in both the public and commercial sectors. The term’s meaning is ambiguous, as it might refer to a particular industry, a group of independent businesses, or an interdisciplinary viewpoint. Within the framework of the Sustainable Development Goals (SDGs), the United Nations has identified corruption mitigation as a primary objective (Chu et al. 2023; Roy et al. 2023). Corruption is a multifaceted problem that affects governments, public institutions, and private enterprises. The World Bank’s and Transparency International’s definitions are well-respected and extremely persuasive. Transparency International (TI) defines corruption as the “inappropriate utilization of power for personal gain,” whereas the World Bank describes corruption as the “manipulation of a public role for personal financial advantage.” Corruption in the private sector is the second form, while corruption in the public sphere is the first form. Financial organizations and banks have exacerbated the issue of corruption by concealing illicit funds (Amankwaah and Baidoo 2023; Zournatzidou and Floros 2023; Zournatzidou et al. 2024).
Among the different types of corruption in financial institutions is anti-competition practices. Figure A1a–e demonstrate the prevalent perception of European financial institutions engaging in robust anti-competitive practices (see Appendix A). European banks strive to establish a proficient European financial system that effectively caters to the requirements of European enterprises, investors, and savers. It is imperative to provide European enterprises, investors, and savers with the necessary financial resources to thrive in an intensely competitive global environment, irrespective of their scale, geographical location, or nature. Over the past decade, European policymakers and the financial industry have focused on establishing a financial sector that aims to reduce the emergence of liabilities, excessive risks, and losses for taxpayers and clients, despite its seeming simplicity. Following the severe global financial crisis, which posed a threat to economic growth, the focus inevitably shifted towards prioritizing safety, stability, and investor protection over the efficiency or productivity of the financial industry. Figure A1a–e depict the magnitude of anti-competitive controversies carried out by financial institutions in each European country (DasGupta 2022; Cicchiello et al. 2023). These statistics suggest that Europe has not yet achieved its goal of developing a transparent and fair financial sector.
One of the most striking discoveries about the levels of anti-competition issues in the European financial industry is the position in the Scandinavian financial market. Scandinavia has constantly been recognized as one of the most advanced regions worldwide (Latapí et al. 2023). It is amazing to witness Scandinavian banks embroiled in a developing scandal concerning anti-competitive activity and money laundering. These financial companies are facing charges of enabling the flow of massive quantities of unlawful funds, totalling hundreds of billions of dollars, to offshore tax havens on behalf of Russian billionaires, corrupt politicians, and leaders of organized crime (Tchapchet Tchouto 2023; Lindman et al. 2020). For example, Danske Bank, the major financial institution in Denmark, was first involved in criminal activity at its branch in Estonia. Danske Bank only noticed the flaws in 2017, following their disclosure by Danish media. Up until September 2018, when Danske Bank made the results of an external legal company’s investigation public, the misconduct’s scope remained undisclosed. The bank recognized its “blatant failure to fulfill its obligation,” and the chief executive, Thomas Borgen, stepped down due to rising criticism.
Furthermore, the Greek financial industry serves as a prominent example characterized by high levels of anti-competition ratings. The Hellenic Competition Commission (HCC) is tasked with the enforcement of Greek and European Union anti-trust regulations within Greek jurisdiction. This includes the application of the Competition Act’s Articles 1 and 2, as well as the Treaty on the Functioning of the European Union’s (TFEU) Articles 101 and 102. Article 1 of the Competition Act and TFEU Article 101 prohibit agreements, decisions, or practices that restrict competition between businesses. Similarly, Article 2 of the Competition Act and TFEU Article 102 prohibit the abuse of a dominant market position. In Greece, financial institutions are closely linked to these anti-competitive practices. Commercial banks often encounter accusations of wrongdoing. However, some major banks have utilized inexpensive loans as an enticement to acquire lucrative activities that were formerly conducted by investment banks. Such suspicions are not uncommon in the banking sector in Greece and other countries.
For many years, the integration of loan decisions with other banking activity was forbidden. Any astute banker, with the assistance of their legal advisors, would vehemently reject any insinuation that their financial institution was engaging in such conduct. While the concept of linking grants and other activities may seem straightforward, the actual demonstration of this relationship is often lacking, and the restrictions can be readily bypassed. For instance, a bank is allowed to thoroughly examine all of its transactions with a customer to determine whether to continue providing financial support. Meanwhile, clients are at liberty to express their intention to establish a commercial partnership with a bank if they obtain low-cost loans. On the other hand, the Romanian financial sector is a notable example of fair competition in the financial market. As per the Competition Council, Romanian legislation prohibits any agreements or coordinated actions among financial institutions that hinder, limit, or distort competition in the Romanian financial market. This includes activities that involve fixing prices for buying or selling, as well as any other trading terms.

2.2. ESG Controversies: Corruption in ESG Standards and Impact on the European Financial Sector

Corruption persists despite the endeavours of national and international regulatory entities, such as central banks, agencies, Organization for Economic Co-Operation and Development (OECD) norms, and the International Monetary Fund (IMF). Precisely, corruption leads to the proliferation of poverty, avarice, joblessness, feeble institutions, and a lack of law enforcement. The Global Witness Organization (GWO) asserts that corrupt individuals such as businesses, government officials, warlords, and criminals consistently require a financial institution to conceal and legitimize their illicitly obtained funds. Therefore, banks and other financial organizations have a crucial role in concealing illicit funds. The bankruptcy of financial companies in the past, such as Bear Stearns and Lehman Brothers, can be attributed to the inadequate corporate governance of banks, the incompetence of bank managers, and the firms’ engagement in corrupt activities. Bank scandals have prompted regulatory organizations and university scholars to conduct investigations and studies on corruption in banks, respectively.
Recently, there has been an increasing focus from policymakers, practitioners, stakeholders, and academics on corruption in the financial sector. However, this attention is primarily directed towards economic and financial factors that contribute to the increase in corruption, fraud, and bribery, rather than factors that are related to the development and spread of environmental, social, and governance (ESG) controversy metrics. ESG refers to the three dimensions of environmental, social, and governance factors that are not solely focused on economic and financial aspects. These dimensions are becoming more important in business management and financial investments (Khan et al. 2022; Cernohorska 2015; Agnese et al. 2023).
The ESG controversies rating quantifies a company’s susceptibility to environmental, social, and governance problems and adverse incidents as portrayed in the worldwide media (Agnese et al. 2023; Anita et al. 2023; Bang et al. 2023). Several authors have recently discussed the role of the ESG debate in relation to non-financial enterprises. In their study, Li et al. (2019) examined a dataset consisting of 2613 enterprises from 39 different countries throughout the time span of 2009–2013. They propose that when faced with a dispute, firms will attempt to mitigate the gradual harm to their credibility, reputation, and relationships with stakeholders by participating in symbolic corporate social responsibility (CSR) activities. However, Aouadi and Marsat (2018) show that there is a link between ESG controversy and higher firm market value. They do this by looking at a large dataset of over 4000 businesses from 58 countries between 2002 and 2011. DasGupta (2022) examines an international dataset from 27 nations spanning the years 2010 to 2019 as part of a related research endeavour. The author posits that companies experiencing financial underperformance and facing significant levels of ESG controversy are more likely to attain a commendable level of ESG performance.
Typically, when it comes to corruption in the financial sector, policymakers, practitioners, stakeholders, and academics tend to focus mainly on the economic and financial factors that can lead to an increase in corruption, fraud, and bribery. They often overlook the factors associated with the development and prevalence of environmental, social, and governance (ESG) controversies. ESG encompasses the tripartite components of environmental, social, and governance factors, which extend beyond the narrow scope of economic and financial considerations. These characteristics are increasingly crucial in the fields of corporate management and financial investments. However, the ESG controversies rating evaluates a company’s vulnerability to environmental, social, and governance issues and negative events as depicted in global media. Some authors have recently examined the impact of the ESG discussion on non-financial companies, but none have specifically addressed the role of ESG elements, particularly those that generate problems and contribute to corruption in the financial industry.
Nevertheless, this study is the first to examine ESG controversies within the finance industry. Our objective is to assess the extent to which ESG controversy dynamics contribute to anti-competition problems, corruption, and illegal practices in European financial institutions. To achieve that, we will analyse a panel dataset consisting of 344 financial institutions from Europe spanning the years 2018–2022. To evaluate the impact of the selected ESG controversy components, we considered fourteen criteria that refer to ESG controversies and come from the three sub-pillars of ESG (Table 1). We adhere to the classifications and subdivisions established by the reference data supplier.
Table 1. Criteria and their computation units.

3. Materials and Methods

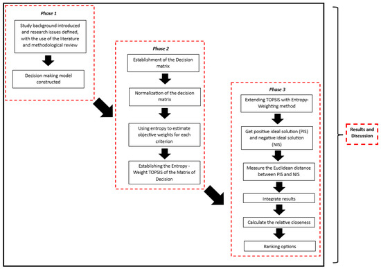
The TOPSIS technique is a systematic approach used to make decisions using multiple attributes within a defined framework. Entropy weighting the TOPSIS model is a hybrid strategy that integrates the entropy method and the TOPSIS method (Kaur et al. 2023). The main feature of this system is to determine the weight of each assessment indicator using the entropy weight approach. It subsequently employs the method of approaching the optimal solution to ascertain the ranking of assessment items. The underlying principle of the entropy weight TOPSIS approach is to determine the perfect solution, where all attribute values have reached their optimal (or inferior) value in the alternative scheme (Dwivedi and Sharma 2023). By comparing the relative distance between each evaluation object and the best solution as well as the worst solution, the evaluation object is deemed optimal if it is closest to the optimal solution and farthest from the worst solution. On the other hand, if it fails to match these criteria, it is considered suboptimal. The concept of entropy weighting the TOPSIS technique efficiently leverages the information from the original data without imposing any particular limitations on the sample size. It has the advantages of minimal information loss and a versatile operation (Zare Banadkouki 2023; Atenidegbe and Mogaji 2023; Karagiannopoulou et al. 2023; Sariannidis et al. 2016; Mallidis et al. 2024). The procedure of the research workflow is illustrated in Figure 1.
Figure 1. Research and methodological research. Source: Authors’ elaboration.
Prior to presenting the approaches, we make the initial assumption that there are n alternatives A = A 1 , A 2 , A 3 , , A n } , and m criteria M = M 1 , M 2 , M 3 , , M m } , where i A , j M , i = 1,2 , 3 , , n , j = 1,2 , 3 , , m .
The matrix X = ( x i j ) nxm in Equation (1) is a decision matrix of n × m . The weights of criteria M can be represented by weight vector W = w 1 , w 2 , w 3 , , w m , which satisfy j = 1 m w j = 1 .
X = x 11 x 12 x 1 m x 21 x 2 m x n 1 x n 2 x n m

3.1. Entropy Weight Method

Shannon’s entropy weight method can ascertain the weight based on the level of data dispersion (Saraiva 2023; Liu et al. 2023b). Initially, we employ the Min–Max technique to normalize the n × m original decision matrix x i j . Subsequently, we shift the standardized formula to the right by 0.001 units to simplify subsequent logarithmic computations.
x i j = x i j min x j max x j min x j + 0.001 , w h e r e   i = 1,2 , 3 , , n , a n d   j = 1,2 , 3 , , m .
The entropy value, which is denoted as e j , has been computed by using Equation (4). Entropy quantifies the level of data dispersion. As the data become more spread out, the entropy number decreases, indicating that the data contain a greater amount of information. As the data become more concentrated, the entropy value increases, indicating a decrease in the amount of information contained in the data.
r i j = x i j i = 1 n x i j , i = 1,2 , 3 , , n , a n d   j = 1,2 , 3 , , m .
e j = 1 ln n i = 1 n r i j , i = 1,2 , 3 , , n   a n d   j = 1,2 , 3 , , m .
The weight w j is calculated by using Equation (5).
w j = 1 e j j = 1 m 1 e j

3.2. TOPSIS Model

The TOPSIS model, created by Hwang and Yoon, assesses the alternatives by evaluating their closeness to the ideal solutions (Hwang and Yoon 1981; Tzitiridou-Chatzopoulou et al. 2024). The proximity is assessed by computing the Euclidean distance between each target option and the ideal and anti-ideal solutions. The most favourable value for each evaluation criterion characterizes the ideal solution, whereas the least favourable value for each evaluation criterion characterizes the anti-ideal solution. The optimal solution, which is the most similar to the ideal solution and the most dissimilar to the anti-ideal solution, is ultimately chosen as the best option. To begin with, the positive and negative criteria of the initial decision matrix in Equation (6) are individually normalized to remove any dimensional disparities among the various criteria. It is important to highlight that the adoption of standardization in many dimensions using the Min–Max method in Equation (6) is essential. This approach facilitates the alignment of gains and losses when creating the entropy weight TOPSIS.
p o s i t i v e : x i j + = x i j min x j max x j min x j n e g a t i v e : x i j = max x j x i j max x j min i n x j min x j = { min i x i j 1 < i < n , 1 < j < m max x j = { max i x i j 1 < i < n , 1 < j < m
Then, the dimensionless standardized decision matrix x i j is made by using normalized positive and negative criteria to make the initial choice matrix in Equation (6), as shown in Equation (7).
X = x 11 x 12 x 1 m x 21 x 2 m x n 1 x n 2 x n m , w h e r e   i = 1,2 , 3 , , n   a n d   j = 1,2 , 3 , , m .
Furthermore, the decision matrix in Equation (8) is derived by multiplying each element v i j = w j × x i j , where w j = ( w 1 , w 2 , w 3 , , w m ) is obtained from Equation (5) and meets the condition j = 1 m w j = 1 and x i j is generated using Equation (7).
V = v 11 v 12 v 1 m v 21 v 2 m v n 1 v n 2 v n m = w 1 x 11 w 2 x 12 w m x 1 m w 1 x 21 w 2 x 22 w m x 2 m w 1 x n 1 w 2 x n 2 w m x n m
Equation (9) defines the positive ideal solution (PIS) as the maximum value and the negative ideal solution (NIS) as the smallest value for each criterion, while determining the distance of each alternative to the positive ideal solution (PIS) and the negative ideal solution (NIS) using Equations (10) and (11).
P I S : P + = v 1 + , v 2 + , v 3 + , , v m + = { ( max i v i j | j M ) } N I S : P = v 1 , v 2 , v 3 , , v m = { ( min i v i j | j M ) }
d i + = j = 1 m ( v i j v j + ) 2 , i = 1,2 , 3 , , n , a n d   j = 1,2 , 3 , , m .
d i = j = 1 m ( v i j v j ) 2 , i = 1,2 , 3 , , n , a n d   j = 1,2 , 3 , , m .
Ultimately, calculate the coefficient of relative closeness (RC).
R C i = d i d i + d i + , i = 1,2 , 3 , , n

4. Results

This study’s analysis, using the developed decision matrix, may be classified into three main components. The following sections delineate the various phases and their corresponding steps: The first stage involves normalizing the data in the decision matrix with the N1 approach. The aim of this strategy is to standardize the data to enable comparison. Upon concluding Step 1, we acquired a normalized matrix for each Ni, as shown in Tables S1–S5 (Supplementary Materials). Additionally, the next phase of the research included allocating weights to each criterion and developing the weighted normalized matrix, as detailed in Section 3.1 of this study. This research used the entropy weight TOPSIS methodology. Table 2 illustrates the weight allocated to each criterion for every evaluated fiscal year (FY).
Table 2. The weight of each criterion for FYs 2022-2018 based on the entropy weight TOPSIS method.
Subsequently, the Euclidean distance between the positive ideal solution (PIS) and the negative ideal solution (NIS) was computed. Equations (10) and (11) calculate the normalized Euclidean distance for both positive and negative solutions of each option. The results are displayed in the tables provided in Appendix A.

4.1. Assessment of the Criteria Used to Evaluate Anti-ESG Components Toward Anti-Competition Controversies of European Financial Institutions

The entropy weight TOPSIS method demonstrated that the anti-competition controversies of European financial institutions from 2019 to 2022 are predominantly focused on criterion C13 (environmental controversies). The transition to a more environmentally balanced society is significantly facilitated by financial institutions. By restricting funding or adjusting the value of financial instruments, they can direct markets toward specific objectives, such as the prohibition of environmentally detrimental activities (referred to as “brown” activities) and the promotion of ecologically favourable activities (referred to as “green” activities). Simultaneously, banks will be instrumental in mitigating the repercussions of these risks, as bank borrowers are increasingly confronted with challenges resulting from environmental degradation and climate change. To establish a comprehensive regulatory framework for regulating C&E risks, European legislators have established regulations that require banks to incorporate C&E-specific objectives and KPIs into their business strategy and risk management. In response to the growing regulatory burden, major institutions have implemented their own sustainability initiatives, particularly in the context of climate change. This has underscored the necessity of establishing and implementing strategies with respect to compliance and ethics, as well as the establishment of suitable key risk indicators (KRIs) and key performance indicators (KPIs).
The procedures mentioned above are not frequently implemented by financial organizations. The climate catastrophe is exacerbated by the substantial investments in oil and gas by financial institutions worldwide, particularly in Europe. Financial institutions offer loans, insurance, and other forms of financing to fossil fuel companies. To facilitate the extraction and combustion of coal and oil, they release substantial quantities of greenhouse gases into the atmosphere. Additionally, coal mine expansions and hydrocarbon platforms may be financed by financial institutions. Without adequate funding, these initiatives would be unsuccessful. Nevertheless, their influence transcends national borders. The banking sector primarily provides funding to industries that have a significant impact on the climate, such as livestock agriculture and armament. Some of the most severe environmental offences, including the devastation of the Amazon rainforest, are financed by British institutions. Most high-street institutions in the United Kingdom provide funding for fossil fuels. Several UK banks lent billions to the fossil fuel sector following the 2015 Paris Agreement, which sought to limit global warming to below 2 degrees Celsius. The Banking on Climate Chaos investigation includes numerous prominent UK high-street banks among the top 60 fossil fuel sector financiers. The investigation includes eight banking organizations that specialize in mortgage guidance, savings, and ethical current accounts, among other areas. Consequently, even though a greater number of European financial institutions are emphasizing their dedication to environmental sustainability, their assertions are rarely substantiated. The fossil fuel exclusion rules of organizations frequently contain vulnerabilities that are indicative of corruption and anti-competitive behaviour.
In the fiscal year 2018, the European financial sector’s analysis demonstrated that the policy fair competition criterion (C1) had the most substantial impact on the rise in anti-competition controversies. The presence of a deficient ethical culture and the adverse consequences of successive mergers among financial institutions throughout Europe are underscored by the discovery that policy fair competition outlines the ethical guidelines that financial institutions aim to adhere to in order to be fair competitors. This standard has led to a rise in anti-competition disputes. Bank consolidation has been implemented in Greece in recent years, particularly during the economic crisis, to ensure the financial system’s survival. A highly centralized market was the result of these mergers, which involved various methods of acquiring or obtaining control over another company. This centralization increased the likelihood of promoting and restricting unethical competition. The Greek financial industry’s banking consolidation substantially diminished the scale of the banking market by establishing four main banks. The Competition Commission was concerned about the mergers because they had the potential to exacerbate abusive competition practices and restrict competition. Credit institution management executives’ covert coordination was merely one of the unjust competition tactics that the Commission was concerned about.
In contrast, the European financial sector’s anti-competition disputes are minimally impacted by the accounting controversies for FY 2018, wage working condition controversies for FY 2019, executive compensation controversies for FY 2020–2021, and insider dealing controversies for FY 2022. Previous research has shown that regulators increase their supervision and monitoring during a crisis period, such as the COVID-19 pandemic, in response to significant external disruptions, with respect to the criterion of accounting debate. As a result, bank managers may continue to harbour a strong inclination to manipulate income levels during periods of crisis, likely due to their apprehension of the severe repercussions of violating regulations and their pursuit of financial objectives. Consequently, they endeavour to avoid the use of unconventional or aggressive accounting methods that could result in financial reporting disputes. The anti-competition disputes in financial institutions are not influenced by the issue of wages and working conditions. In terms of employee administration, customer service, and quality, these institutions are subject to intense competition.
In addition, research suggests that executive remuneration is one of the least influential factors in anti-competition disputes, particularly for the fiscal years 2020 and 2021, despite the controversy it has generated in recent years. Executive compensation is concerned with situations in which CEOs receive substantial compensation upon their departure from their positions, despite the financial difficulties of the companies they manage. The media consistently reports on these occurrences and depicts them as evidence of an existing issue. In recent times, the imposition of limitations on CEO compensation has been justified by the financial crisis, the COVID-19 problem, and the government’s intervention to rescue faltering enterprises using public funds. It is also possible to argue that government interference facilitated the departure of specific CEOs with hundreds of millions of dollars shortly before their companies experienced financial collapse. The dot-com bubble, which emerged following the financial and real estate expansions of the previous fifteen years, has been directly attributed to the deliberately low interest rates and lackadaisical monetary policies of central banks by a number of economists. The individuals who elected to exercise their stock options during the apex of the market surge prior to the subsequent market collapse were the ones who benefited the most from these imprudent monetary policies.
Additionally, the market’s capacity to self-correct was substantially impaired by a moral hazard issue in the financial sector. Investors generally believed that the government would provide financial support to companies that were deemed too large to fail, a presumption that was frequently realized. The outcome was the disintegration of market discipline. The government’s failure is the primary factor, not the market’s. The practice of “say on pay” has been instituted by financial institutions to provide shareholders with a larger degree of control over the determination of executive compensation. This methodology allows shareholders to directly influence compensation decisions by voting, which can be either advisory or binding, rather than relying exclusively on the board of directors. Therefore, executives should avoid engaging in unlawful competition in order to pursue strategies that may lead to organizational malfeasance.
Insider trading scandals, which are also referred to as insider deals, are a substantial form of corporate malfeasance. The entropy weight analysis indicates that this component is instrumental in the facilitation of fraud or extortion incidents. This process is expressed by the acronym TOPSIS, which stands for Technique for Order of Preference by Similarity to the Ideal Solution. This component has the least impact on anti-competition. The occurrence of insider trading or market manipulation is considerably restricted by the robust and dynamic corporate governance practices of European financial institutions. Additionally, research in the disciplines of corporate governance and insider trading shows that the primary cause of insider trading in publicly traded companies is the absence of adequate internal control and corporate governance. Companies with inadequate corporate governance are more susceptible to insider transactions. The quality of information for listed firms can be improved by robust corporate governance, whereas ineffective corporate governance hinders the ability to provide clear directions and guidelines for company management activities and high-quality information.

4.2. Evaluation of the European Financial Institutions Based on Anti-Competition Controversies and Anti-ESG Factors

The TOPSIS approach was employed to evaluate the performance of European financial institutions in relation to anti-competition controversies, utilizing the entropy weight matrix and decision matrix as inputs. Table S6 displays the final values, as previously mentioned, and Appendix A includes a table that illustrates the sub-criteria with the highest performance (+) and those with the lowest performance (−). In addition, we present the results of the TOPSIS (Technique for Order of Preference by Similarity to the Ideal Solution) approach, which show that the optimal option has the shortest disparity from the positive ideal solution and the greatest disparity from the negative ideal solution.
The European financial institutions domiciled in Scandinavia have a higher level of anti-competitive controversies, as indicated by the data in Tables S7 and S8 and the classification generated using the TOPSIS approach. This discovery is particularly remarkable in light of the fact that the Scandinavian financial industry has been the subject of intense scrutiny for anti-trust violations for an extended period. However, research in this field has underscored the Nordic countries’ vulnerability to becoming authentic hypocrites in terms of compliance. Nevertheless, what was the underlying cause of this occurrence? These countries, which include Finland, Denmark, and Sweden, are ranked at the summit of the Transparency International Corruption Perceptions Index. Finland and Sweden both occupy the third position in the ranking, with Denmark holding the top position. As a result, the citizens of these countries are acclimated to the principles of unbiased journalism, democratic voting, and unfettered expression. Their administrations’ decision-making processes are relatively transparent, and their daily lives are free of corruption. Therefore, in Scandinavian society, there is an implicit presumption that individuals are inclined to behave ethically.
In the business environment, obstacles arise, emphasizing the challenging nature of the situation. It is not remarkable to members of the compliance community that prominent banks in the Nordic region, such as Nordea in Finland, Danske Bank in Denmark, and Swedbank in Sweden, are currently under investigation and allegations of significant violations of money laundering regulations. The reintegration of billions of corrupt funds into the system has been facilitated by our reputable banking institutions. The fundamental issue frequently goes undetected in the discourse that surrounds the failure of banks’ compliance systems. Money laundering is not a recreational activity; rather, it is a necessity for criminals who wish to reintegrate their illicit funds into the global financial system. These funds are obtained by Nordic enterprises, who then employ them as illicit payments to corrupt officials in authoritarian regimes in order to secure government contracts, permits, and business victories. As a result, the emergence of contentious issues, such as environmental concerns, can lead to an increase in unjust competition among financial institutions in Scandinavia. On March 29, the Swedish Climate Policy Council (SCPC) released its most recent annual report, in which it expressed apprehension regarding Sweden’s decelerating progress, as the EU continues to advance at its present rate and advances its trajectory. This could be a critical factor in the escalation of environmental disputes within the financial industry, potentially resulting in the adoption of anti-competitive practices to achieve their objectives.
The results that pertain to the countries that are ranked at the bottom of the TOPSIS aggregate score list are of the uttermost importance. British financial institutions are among those with the lowest performance in anti-competition controversies. In theory, the financial services sector in the United Kingdom appears to be equitable. Competition authorities frequently lack an exhaustive sector-specific comprehension of the business models of enterprises, which can significantly deviate from the assumptions presented in competition textbooks, particularly in financial markets. Additionally, the low rates of customers transitioning between providers indicate that the retail financial markets frequently lack demand-side discipline. This diminishes the efficacy of numerous conventional measures that are designed to foster competition, but not unethical competition. Nevertheless, financial regulators have found that the desirable level of competition, which influences prices and quality to align with customers’ preferences, is not achieved when attempting to address information asymmetry in situations where the demand side is feeble.

5. Discussion and Conclusions

The findings of the current study focus on evaluating the performance of anti-competition controversies in European financial institutions. Among the most crucial results is the high performance in anti-competition practices of Scandinavian financial institutions instead of the rest in Europe. Scandinavia has consistently been acknowledged as one of the most progressive regions globally. Scandinavian banks are currently involved in a crisis related to anti-competitive behaviour and money laundering, which is quite remarkable to observe. These financial institutions are being accused of facilitating the transfer of substantial amounts of illicit funds, amounting to hundreds of billions of dollars, to offshore tax havens on behalf of Russian billionaires, corrupt politicians, and leaders of organized crime. On the other hand, the United Kingdom, the biggest financial hub in Europe, is presented to be one of the countries that perform better in mitigating anti-competition issues in the financial sector. This is because financial regulators have found that addressing information asymmetry in instances where the demand side is weak does not lead to the required level of competition that protects clients by influencing prices and quality to align with their preferences.

Implications and Future Lines

Our work not only provides analytical underpinnings and intuition for empirically verified results but also highlights noteworthy policy implications. This research is the first to emphasize the notion of anti-competition disputes and their influence on the emergence of corruption, bribery, and fraud within the European banking industry. While anti-competitive and corrupt practices may appear as distinct ideas, they both result in the financial sector gaining undue control over the market. This, in turn, leads to inefficiencies and higher costs, ultimately impacting the prices and quality of financial goods and services. These two violations sometimes have complementary effects, resulting in a failure to achieve the best value for money by awarding contracts or markets based on criteria other than fair competition and the contractor’s competency. Moreover, acts of collusion and actions that hinder competition, such as price manipulation, market division, and bid rigging, are commonly linked to bribes and corrupt activities. As a result, numerous inquiries focus on accusations of anti-trust infringements and corruption. The occurrence of anti-competition events serves as the basis for this study’s initial investigation into the connections between the three ESG (environmental, social, and governance) components and their impact on bank corruption. The aim of our research is to fill a need in the current body of knowledge by providing insights into the identification of the most and least corrupt financial institutions in Europe. Additionally, the current study determines the variables that the market should consider when devising an effective anti-corruption strategy. To evaluate the factors, we have developed two models using multiple-criteria decision analysis (MCDM): the initial model is based on the TOPSIS technique, while the second model incorporates the entropy weight TOPSIS method.
The practical consequences of the current research lie in its potential to inform executives about developing effective anti-corruption policies. Financial institutions primarily focus on financial variables that can contribute to corruption within the firm. Furthermore, financial institutions have not yet conducted thorough investigations into entities that have close connections with controversies, which can potentially lead to instances of fraud and bribery. Hence, our present study presents, for the initial instance, to the governing bodies of European financial institutions the specific elements that are associated with anti-ESG activities and have the potential to foster corruption. Therefore, by emphasizing these essential elements, financial institutions can formulate suitable anti-corruption measures to reduce corruption and associated phenomena, such as unfair competition. Unfair competition can directly impact the internal and external environments of organizations operating in the financial sector. By elucidating the characteristics that can augment inequitable competition and are associated with anti-ESG elements, financial institutions can gain a comprehensive understanding of the essential aspects that they should incorporate into their anti-corruption initiatives. Moreover, the findings of this study may aid policymakers in formulating innovative “soft safe harbour” agreements for sustainability standards. These are a subcategory of sustainability agreements that delineate the criteria that service providers in a supply chain, including financial institutions, must comply with regarding various sustainability metrics, encompassing the environmental impacts of their services.
Furthermore, future research can prioritize the examination of identical criteria, but in relation to digital finance. The adoption of digital finance has surged in recent years, offering customers fast account access and allowing financial institutions to optimize their processes. Nevertheless, the advent of digital banking has brought about a heightened susceptibility to fraudulent activities. Scammers are becoming increasingly adept at their methods, posing a greater challenge for financial institutions and their clients to identify and thwart fraudulent behaviour. So, a mix of Multiple Criteria Decision Making (MCDM) methods can be used to rate the performance of businesses in the digital finance sector. These include TOPSIS, Critic-TOPSIS, AHP, and ELECTRE. Comprehending these aspects is essential for financial institutions and banks to implement proactive steps to preserve their clients’ assets and information, as well as for individuals to shield themselves from financial losses, corruption, bribery, and fraud.

Supplementary Materials

The following supporting information can be downloaded at: https://www.mdpi.com/article/10.3390/jrfm17110492/s1.

Author Contributions

Conceptualization, K.R., G.Z.; methodology, K.R., G.Z. and G.S.; software, N.S.; validation, N.S. and G.Z.; formal analysis, K.R., N.S. and G.Z.; investigation, G.S.; resources, G.S.; data curation, N.S. and K.R.; writing—original draft preparation, K.R., G.Z., G.S. and N.S.; writing—review and editing, K.R., G.Z., G.S. and N.S; visualization, K.R.; supervision, N.S. and G.Z.; project administration, K.R. and G.Z. All authors have read and agreed to the published version of the manuscript.

Funding

This research received no external funding.

Data Availability Statement

The original contributions presented in this study are included in the article/Supplementary Materials. Further inquiries can be directed to the corresponding author/s.

Conflicts of Interest

The authors declare no conflicts of interest.

Appendix A

Figure A1. (ae) Spatial patterns of anti-competition controversies in the European financial sector. Source: Authors’ elaboration.

References

  1. Abuzayed, Bana, Mouldi Ben Ammar, Philip Molyneux, and Nedal Al-Fayoumi. 2024. Corruption, Lending and Bank Performance. International Review of Economics and Finance 89: 802–30. [Google Scholar] [CrossRef]
  2. Agnese, Paolo, Francesca Battaglia, Francesco Busato, and Simone Taddeo. 2023. ESG Controversies and Governance: Evidence from the Banking Industry. Finance Research Letters 53: 103397. [Google Scholar] [CrossRef]
  3. Al-Sadig, Ali. 2009. The Effects of Corruption on FDI Inflows. Cato Journal 29: 267–94. Available online: https://EconPapers.repec.org/RePEc:cto:journl:v:29:y:2009:i:2:p:267-294 (accessed on 22 September 2024).
  4. Amankwaah, Eric, and Nana Okyir Baidoo. 2023. Effect of Firm Size and Corruption on Financial Challenges of Savings and Loans Companies: Evidence from Ghana. Social Sciences and Humanities Open 8: 100552. [Google Scholar] [CrossRef]
  5. Anita, Mendiratta, Singh Shveta, S. Yadav Surendra, and Mahajan Arvind. 2023. When Do ESG Controversies Reduce Firm Value in India? Global Finance Journal 55: 100809. [Google Scholar] [CrossRef]
  6. Aouadi, Amal, and Sylvain Marsat. 2018. Do ESG Controversies Matter for Firm Value? Evidence from International Data. Journal of Business Ethics 151: 1027–47. [Google Scholar] [CrossRef]
  7. Atenidegbe, Olanrewaju Fred, and Kehinde Anthony Mogaji. 2023. Modeling Assessment of Groundwater Vulnerability to Contamination Risk in a Typical Basement Terrain Using TOPSIS-Entropy Developed Vulnerability Data Mining Technique. Heliyon 9: e18371. [Google Scholar] [CrossRef]
  8. Balsalobre-Lorente, Daniel, Emre E. Topaloglu, Tugba Nur, and Ceren Evcimen. 2023. Exploring the Linkage between Financial Development and Ecological Footprint in APEC Countries: A Novel View under Corruption Perception and Environmental Policy Stringency. Journal of Cleaner Production 414: 137686. [Google Scholar] [CrossRef]
  9. Bang, Jeongseok, Doojin Ryu, and Jinyoung Yu. 2023. ESG Controversies and Investor Trading Behavior in the Korean Market. Finance Research Letters 54: 103750. [Google Scholar] [CrossRef]
  10. Basnyat, Bijendra, Thorsten Treue, Ridish Kumar Pokharel, Pankaj Kumar Kayastha, and Gajendra Kumar Shrestha. 2023. Conservation by Corruption: The Hidden yet Regulated Economy in Nepal’s Community Forest Timber Sector. Forest Policy and Economics 149: 102917. [Google Scholar] [CrossRef]
  11. Cernohorska, Libena. 2015. Impact of Financial Crisis on the Stability Banking Sectors in the Czech Republic and Great Britain. Procedia Economics and Finance 26: 234–41. [Google Scholar] [CrossRef]
  12. Chu, Hongli, Shengmin Sun, and Jian Wei. 2023. Fiscal Pressure and Judicial Decisions: Evidence from Financial Penalties for Official Corruption in China. International Review of Law and Economics 77: 106156. [Google Scholar] [CrossRef]
  13. Cicchiello, Antonella Francesca, Matteo Cotugno, and Cristian Foroni. 2023. Does Competition Affect ESG Controversies? Evidence from the Banking Industry. Finance Research Letters 55: 103972. [Google Scholar] [CrossRef]
  14. Cuervo-Cazurra, Alvaro. 2006. Who Cares about Corruption? Journal of International Business Studies 37: 807–22. [Google Scholar] [CrossRef]
  15. DasGupta, Ranjan. 2022. Financial Performance Shortfall, ESG Controversies, and ESG Performance: Evidence from Firms around the World. Finance Research Letters 46: 102487. [Google Scholar] [CrossRef]
  16. Dwivedi, Pankaj Prasad, and Dilip Kumar Sharma. 2023. Evaluation and Ranking of Battery Electric Vehicles by Shannon’s Entropy and TOPSIS Methods. Mathematics and Computers in Simulation 212: 457–74. [Google Scholar] [CrossRef]
  17. Hwang, Ching-Lai, and Kwangsun Yoon. 1981. Multiple Attribute Decision Making. Lecture Notes in Economics and Mathematical Systems. Berlin/Heidelberg: Springer, p. 186. [Google Scholar] [CrossRef]
  18. Karagiannopoulou, Sofia, Nikolaos Sariannidis, Konstantina Ragazou, Ioannis Passas, and Alexandros Garefalakis. 2023. Corporate Social Responsibility: A Business Strategy That Promotes Energy Environmental Transition and Combats Volatility in the Post-Pandemic World. Energies 16: 1102. [Google Scholar] [CrossRef]
  19. Kaur, Harpreet, Surbhi Gupta, and Arvind Dhingra. 2023. Selection of Solar Panel Using Entropy TOPSIS Technique. Materials Today: Proceedings. [Google Scholar] [CrossRef]
  20. Khan, Muhammad Atif, Lulu Gu, Muhammad Asif Khan, and Muhammad Ishaq Bhatti. 2022. Institutional Perspective of Financial Sector Development: A Multidimensional Assessment. Economic Systems 46: 101041. [Google Scholar] [CrossRef]
  21. Knack, Stephen, and Philip Keefer. 1997. Does Social Capital Have an Economic Payoff? A Cross-Country Investigation. The Quarterly Journal of Economics 112: 1251–88. [Google Scholar] [CrossRef]
  22. Latapí, Mauricio, Brynhildur Davíðsdóttir, and Lára Jóhannsdóttir. 2023. Drivers and Barriers for the Large-Scale Adoption of Hydrogen Fuel Cells by Nordic Shipping Companies. International Journal of Hydrogen Energy 48: 6099–119. [Google Scholar] [CrossRef]
  23. Li, Xingwei, Jianguo Du, and Hongyu Long. 2019. Dynamic analysis of international green behavior from the perspective of the mapping knowledge domain. Environmental Science and Pollution Research 26: 6087–98. [Google Scholar] [CrossRef] [PubMed]
  24. Lindman, Åsa, Helena Ranängen, and Osmo Kauppila. 2020. Guiding Corporate Social Responsibility Practice for Social License to Operate: A Nordic Mining Perspective. Extractive Industries and Society 7: 892–907. [Google Scholar] [CrossRef]
  25. Liu, Jie, Haoqi Qian, Qian Zhang, Zhiyan Lin, and Pierluigi Siano. 2023a. Corruption Induced Energy Inefficiencies: Evidence from China’s Energy Investment Projects. Energy Policy 183: 113825. [Google Scholar] [CrossRef]
  26. Liu, Qiquan, Jian Ma, Xuan Zhao, Kai Zhang, Kang Xiangli, Dean Meng, and Jianping Wang. 2023b. Voltage Fault Diagnosis and Misdiagnosis Analysis of Battery Systems Using the Modified Shannon Entropy in Real-World Electric Vehicles. Journal of Energy Storage 73: 109287. [Google Scholar] [CrossRef]
  27. Long, Huaigang, Mardy Chiah, Nusret Cakici, Adam Zaremba, and Mehmet Huseyin Bilgin. 2024. ESG Investing in Good and Bad Times: An International Study. Journal of International Financial Markets, Institutions and Money 91: 101916. [Google Scholar] [CrossRef]
  28. Lucey, Brian M., Satish Kumar, and Riya Sureka. 2023. Corruption in Finance Research: The State of Art and Future Research Agenda. Journal of Economic Criminology 1: 100001. [Google Scholar] [CrossRef]
  29. Mallidis, Ioannis, Grigoris Giannarakis, and Nikolaos Sariannidis. 2024. Impact of Board Gender Diversity on Environmental, Social, and ESG Controversies Performance: The Moderating Role of United Nations Global Compact and ISO. Journal of Cleaner Production 444: 141047. [Google Scholar] [CrossRef]
  30. Priya, Pragati, and Chandan Sharma. 2023. Reinforcing the Effects of Corruption and Financial Constraints on Firm Performance: Normal versus Crisis Period in Developing Economies. Economic Modelling 127: 106463. [Google Scholar] [CrossRef]
  31. Roy, Pallavi, Mitchell Watkins, Chijioke Kelechi Iwuamadi, and Jibrin Ibrahim. 2023. Breaking the Cycle of Corruption in Nigeria’s Electricity Sector: Off-Grid Solutions for Local Enterprises. Energy Research and Social Science 101: 103130. [Google Scholar] [CrossRef]
  32. Saraiva, Paulo. 2023. On Shannon Entropy and Its Applications. Kuwait Journal of Science 50: 194–99. [Google Scholar] [CrossRef]
  33. Sargiacomo, Massimo, Jeff Everett, Luca Ianni, and Antonio D’Andreamatteo. 2024. Auditing for Fraud and Corruption: A Public-Interest-Based Definition and Analysis. British Accounting Review 56: 101355. [Google Scholar] [CrossRef]
  34. Sariannidis, Nikolaos, Grigoris Giannarakis, Eleni Zafeiriou, and Ioannis Billias. 2016. The Effect of Crude Oil Price Moments on Socially Responsible Firms in Eurozone. International Journal of Energy Economics and Policy 6: 356–63. [Google Scholar]
  35. Shakil, Mohammad Hassan. 2021. Environmental, Social and Governance Performance and Financial Risk: Moderating Role of ESG Controversies and Board Gender Diversity. Resources Policy 72: 102144. [Google Scholar] [CrossRef]
  36. Su, Fan, and Chao Xu. 2023. Curbing Credit Corruption in China: The Role of FinTech. Journal of Innovation and Knowledge 8: 100292. [Google Scholar] [CrossRef]
  37. Sun, Sunny Li, Zhujun Ding, and George Joseph. 2023. Expanding Inclusive Markets through Corruption Control: A Multilevel Modeling Analysis for a Grand Challenge. Journal of International Management 29: 101068. [Google Scholar] [CrossRef]
  38. Tchapchet Tchouto, Jules-Eric. 2023. An Empirical Assessment on the Leveraging Evidence of Economic Complexity under Environmental Kuznets Curve Hypothesis: A Comparative Analysis between Nordic and Non-Nordic European Countries. Innovation and Green Development 2: 100074. [Google Scholar] [CrossRef]
  39. Tzitiridou-Chatzopoulou, Maria, Georgia Zournatzidou, Eirini Orovou, Maria Lithoxopoulou, Eftychia Drogouti, George Sklavos, Evangelia Antoniou, and Christos Tsakalidis. 2024. Evaluating Malnutrition Practices and Mother’s Education on Children Failure to Thrive Symptoms Using Entropy-Weight and TOPSIS Method. Children 11: 903. [Google Scholar] [CrossRef]
  40. Zare Banadkouki, Mohammad Reza. 2023. Selection of Strategies to Improve Energy Efficiency in Industry: A Hybrid Approach Using Entropy Weight Method and Fuzzy TOPSIS. Energy 279: 128070. [Google Scholar] [CrossRef]
  41. Zhang, Yuqian, and Zhaojun Yang. 2024. Dynamic Incentive Contracts for ESG Investing. Journal of Corporate Finance 87: 102614. [Google Scholar] [CrossRef]
  42. Zournatzidou, Georgia, and Christos Floros. 2023. Hurst Exponent Analysis: Evidence from Volatility Indices and the Volatility of Volatility Indices. Journal of Risk and Financial Management 16: 272. [Google Scholar] [CrossRef]
  43. Zournatzidou, Georgia, Ioannis Mallidis, Dimitrios Farazakis, and Christos Floros. 2024. Enhancing Bitcoin Price Volatility Estimator Predictions: A Four-Step Methodological Approach Utilizing Elastic Net Regression. Mathematics 12: 1392. [Google Scholar] [CrossRef]
Disclaimer/Publisher’s Note: The statements, opinions and data contained in all publications are solely those of the individual author(s) and contributor(s) and not of MDPI and/or the editor(s). MDPI and/or the editor(s) disclaim responsibility for any injury to people or property resulting from any ideas, methods, instructions or products referred to in the content.

Article Metrics

Citations

Article Access Statistics

Multiple requests from the same IP address are counted as one view.