Analysing Drivers of Knowledge Leakage in Collaborative Agreements: A Magnetic Processing Case Firm
Abstract
:1. Introduction
- To identify key drivers of knowledge leakage in collaborative agreements;
- To establish hierarchical relationships among the drivers;
- To classify the drivers based on their driving and dependency power; and
- To validate the model using a magnetic processing firm as a case study.
2. Literature Review
2.1. Knowledge Leakage in Collaborative Agreements
2.2. Key Drivers of Knowledge Leakage in Collaborative Agreements
3. Research Methodology
3.1. Interpretive Structural Modelling (ISM) Technique
- Contextual relationship between the identified key drivers is developed to determine which pairs of drivers should be checked;
- Structural self-interaction matrix (SSIM) is developed for the drivers that show pairwise relationships among them;
- Reachability matrix (RM) is derived from the SSIM by replacing each cell entry with 1 and 0, as well as checking the matrix for transitivity. Assuming transitivity of contextual relations is a fundamental tenet of ISM. The rule states that if variable A is related to variable B and variable B is related to variable C, then variable A is necessarily related to variable C. This leads to the development of a final RM;
- Final RM is partitioned into several levels;
- ISM model is developed based on the contextual relationships given above and then transitive links are removed;
- Developed ISM model is reviewed to ensure that any conceptual inconsistencies and necessary modifications are considered.
3.2. Cross-Impact Matrix Multiplication Applied to Classification (MICMAC) Analysis
4. Model Development and Validation
4.1. Application of Integrated ISM-MICMAC Model
4.1.1. Structural Self-Interaction Matrix (SSIM)
- V for a forward relation of driver i to j (driver i will influence driver j/i → j);
- A for backward relation of driver i to j (driver j will influence driver i/j → i);
- X for a bidirectional relation of drivers i and j (drivers i and j will influence each other /i ←→ i); and
- O for no relation exists between drivers i and j (drivers i and j have no influence on each other).
4.1.2. Reachability Matrix (RM)
- For SSIM cell entries (i, j) denoted by V, the initial reachability matrix cell entries (i, j) become 1 and (j, i) become 0;
- For SSIM cell entries (i, j) denoted by A, the initial reachability matrix cell entries (i, j) become 0 and (j, i) become 1;
- For SSIM cell entries (i, j) denoted by X, the initial reachability matrix cell entries (i, j) and (j, i) become 1; and
- For SSIM cell entries (i, j) denoted by O, the initial reachability matrix cell entries (i, j) and (j, i) become 0.
4.1.3. Level Partitions
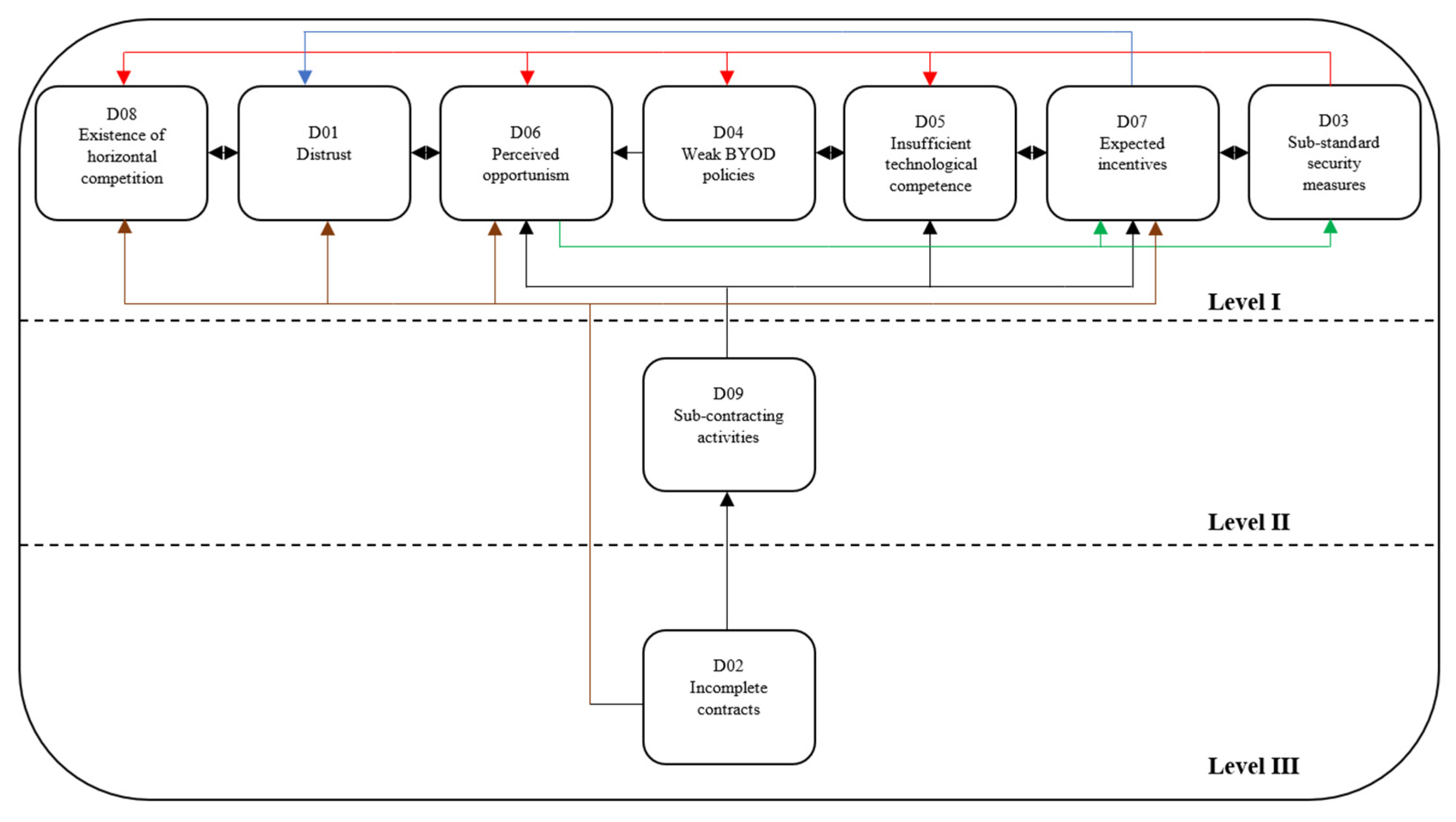
4.1.4. Formation of ISM Model
4.1.5. MICMAC Analysis
5. Discussion
Implications
6. Conclusions
Limitation and Future Research Directions
Author Contributions
Funding
Institutional Review Board Statement
Informed Consent Statement
Data Availability Statement
Conflicts of Interest
References
- Ahlfänger, Marcel, Hans Georg Gemünden, and Jens Leker. 2022. Balancing knowledge sharing with protecting: The efficacy of formal control in open innovation projects. International Journal of Project Management 40: 105–19. [Google Scholar] [CrossRef]
- Ahmad, Atif, Rachelle Bosua, and Rens Scheepers. 2014. Protecting organizational competitive advantage: A knowledge leakage perspective. Computers & Security 42: 27–39. [Google Scholar] [CrossRef]
- Ali, Sikandar, Samad Baseer, Irshad Ahmed Abbasi, Bader Alouffi, Wael Alosaimi, and Jiwei Huang. 2022. Analyzing the interactions among factors affecting cloud adoption for software testing: A two-stage ISM-ANN approach. Soft Computing 26: 8047–75. [Google Scholar] [CrossRef]
- Altukruni, Hibah, Sean B. Maynard, Moneer Alshaikh, and Atif Ahmad. 2021. Exploring Knowledge Leakage Risk in Knowledge-Intensive Organisations: Behavioural aspects and key controls. arXiv arXiv:2104.07140. [Google Scholar]
- Appio, Francesco Paolo, Federico Frattini, Antonio Messeni Petruzzelli, and Paolo Neirotti. 2021. Digital Transformation and Innovation Management: A Synthesis of Existing Research and an Agenda for Future Studies. Journal of Product Innovation Management 38: 4–20. [Google Scholar] [CrossRef]
- Bakker, Elmer, Helen Walker, Fredo Schotanus, and Christine Harland. 2008. Choosing an organisational form: The case of collaborative procurement initiatives. International Journal of Procurement Management 1: 297–317. [Google Scholar]
- Belderbos, René, Martin Carree, Bert Diederen, Boris Lokshin, and Reinhilde Veugelers. 2004. Heterogeneity in R&D cooperation strategies. International Journal of Industrial Organization 22: 1237–63. [Google Scholar] [CrossRef]
- Belderbos, René, Martin Carree, Boris Lokshin, and Juan Fernández Sastre. 2015. Inter-temporal patterns of R&D collaboration and innovative performance. The Journal of Technology Transfer 40: 123–37. [Google Scholar] [CrossRef]
- Bond-Barnard, Taryn Jane, Lizelle Fletcher, and Herman Steyn. 2018. Linking trust and collaboration in project teams to project management success. International Journal of Managing Projects in Business 11: 432–57. [Google Scholar] [CrossRef]
- Bux, Hussain, Zhe Zhang, and Naveed Ahmad. 2020. Promoting sustainability through corporate social responsibility implementation in the manufacturing industry: An empirical analysis of barriers using the ISM-MICMAC approach. Corporate Social Responsibility and Environmental Management 27: 1729–48. [Google Scholar] [CrossRef]
- Christina, Sarigianni, Thalmann Stefan, and Manhart Markus. 2016. Protecting Knowledge in the Financial Sector: An Analysis of Knowledge Risks Arising from Social Media. Paper presented at the 2016 49th Hawaii International Conference on System Sciences (HICSS), Koloa, HI, USA, January 5–8. [Google Scholar]
- Deniaud, Ioana Filipas, François Marmier, Didier Gourc, and Sophie Bougaret. 2016. A Risk Management Approach for Collaborative NPD Project. Paper presented at the 2016 International Conference on Industrial Engineering, Management Science and Application (ICIMSA), Jeju, Korea, May 23–26. [Google Scholar]
- dos Santos Gonçalves, Paulo Vitor, and Lucila M. S. Campos. 2022. A systemic review for measuring circular economy with multi-criteria methods. Environmental Science and Pollution Research 29: 31597–611. [Google Scholar] [CrossRef] [PubMed]
- Duperrin, Jean-Claude, and Michel Godet. 1973. Hierarchization Method for the Elements of a System. An Attempt to Forecast a Nuclear Energy System in Its Societal Context (CEA-R-4541), France. Available online: https://inis.iaea.org/search/search.aspx?orig_q=RN:05115595 (accessed on 31 August 2022).
- Durst, Susanne. 2020. Knowledge Risk Management in Organizations: Findings from Latin America. Multidisciplinary Business Review 15: 11–19. [Google Scholar] [CrossRef]
- Durst, Susanne, and Helio Aisenberg Ferenhof. 2014. Knowledge Leakages and Ways to Reduce Them in Small and Medium-Sized Enterprises (SMEs). Information 5: 440–50. [Google Scholar] [CrossRef]
- Durst, Susanne, and Malgorzata Zieba. 2019. Mapping knowledge risks: Towards a better understanding of knowledge management. Knowledge Management Research & Practice 17: 1–13. [Google Scholar] [CrossRef]
- Durst, Susanne, Lena Aggestam, and Helio Aisenberg Ferenhof. 2015. Understanding knowledge leakage: A review of previous studies. VINE 45: 568–86. [Google Scholar] [CrossRef]
- Dye, Ronald A., and Sri S. Sridhar. 2003. Investment Implications of Information Acquisition and Leakage. Management Science 49: 767–83. [Google Scholar] [CrossRef]
- Elmsalmi, Manel, and Wafik Hachicha. 2013. Risks prioritization in global supply networks using MICMAC method: A real case study. Paper presented at the 2013 International Conference on Advanced Logistics and Transport, Sousse, Tunisia, May 29–31. [Google Scholar]
- Estrada, Isabel, Dries Faems, and Pedro de Faria. 2016. Coopetition and product innovation performance: The role of internal knowledge sharing mechanisms and formal knowledge protection mechanisms. Industrial Marketing Management 53: 56–65. [Google Scholar] [CrossRef]
- Fang, Eric, Jongkuk Lee, Robert Palmatier, and Zhaoyang Guo. 2016. Understanding the Effects of Plural Marketing Structures on Alliance Performance. Journal of Marketing Research 53: 628–45. [Google Scholar] [CrossRef]
- Fawad Sharif, Sayed Muhammad, Yang Naiding, Atiq Ur Rehman, Umar Farooq Sahibzada, and Fouzia Kanwal. 2020a. From partners’ learning intent to knowledge leakage: The role of contract and trust. Knowledge Management Research & Practice, 1–12. [Google Scholar] [CrossRef]
- Fawad Sharif, Sayed Muhammad, Yang Naiding, Yan Xu, and Atiq ur Rehman. 2020b. The effect of contract completeness on knowledge leakages in collaborative construction projects: A moderated mediation study. Journal of Knowledge Management 24: 2057–78. [Google Scholar] [CrossRef]
- Fawad Sharif, Sayed Muhammad, Yang Naiding, and Sayed Kifayat Shah. 2022. Restraining knowledge leakage in collaborative projects through HRM. Vine Journal of Information and Knowledge Management Systems, ahead-of-print. [Google Scholar] [CrossRef]
- Foli, Samuel. 2022. Total interpretive structural modelling (TISM) and MICMAC approach in analysing knowledge risks in ICT-supported collaborative project. Vine Journal of Information and Knowledge Management Systems 52: 394–410. [Google Scholar] [CrossRef]
- Frishammar, Johan, Kristian Ericsson, and Pankaj C. Patel. 2015. The dark side of knowledge transfer: Exploring knowledge leakage in joint R&D projects. Technovation 41–42: 75–88. [Google Scholar] [CrossRef]
- Galati, Francesco, Barbara Bigliardi, Alberto Petroni, Giorgio Petroni, and Giovanna Ferraro. 2019. A framework for avoiding knowledge leakage: Evidence from engineering to order firms. Knowledge Management Research & Practice 17: 340–52. [Google Scholar] [CrossRef]
- Garousi Mokhtarzadeh, Nima, Hannan Amoozad Mahdiraji, Ismail Jafarpanah, Vahid Jafari-Sadeghi, and Stefano Bresciani. 2021. Classification of inter-organizational knowledge mechanisms and their effects on networking capability: A multi-layer decision making approach. Journal of Knowledge Management 25: 1665–88. [Google Scholar] [CrossRef]
- Goel, Pankaj, Raman Kumar, Harish Kumar Banga, Swapandeep Kaur, Rajesh Kumar, Danil Yurievich Pimenov, and Khaled Giasin. 2022. Deployment of Interpretive Structural Modeling in Barriers to Industry 4.0: A Case of Small and Medium Enterprises. Journal of Risk and Financial Management 15: 171. [Google Scholar] [CrossRef]
- Goi, Hoe Chin, Muhammad Mohsin Hakeem, and Frendy. 2022. Bridging Academics’ Roles in Knowledge Diffusion in Sustainability-Driven Public-Private Partnerships: A Case Study of the SDGs Workshop in Central Japan. Sustainability 14: 2378. [Google Scholar] [CrossRef]
- Govier, Trudy. 1994. Is It a Jungle Out There? Trust, Distrust and the Construction of Social Reality. Dialogue 33: 237–52. [Google Scholar] [CrossRef]
- Guo, Min, Naiding Yang, and Yanlu Zhang. 2021. Focal enterprises’ control and knowledge transfer risks in R&D networks. European Journal of Innovation Management 24: 870–92. [Google Scholar] [CrossRef]
- Guo, Wenyu, Jianjun Yang, Dan Li, and Chongchong Lyu. 2020. Knowledge sharing and knowledge protection in strategic alliances: The effects of trust and formal contracts. Technology Analysis & Strategic Management 32: 1366–78. [Google Scholar] [CrossRef]
- Haleem, Abid, Sunil Luthra, Bisma Mannan, Sonal Khurana, Sanjay Kumar, and Sirajuddin Ahmad. 2016. Critical factors for the successful usage of fly ash in roads & bridges and embankments: Analyzing indian perspective. Resources Policy 49: 334–48. [Google Scholar] [CrossRef]
- Hislop, Donald, Rachelle Bosua, and Remko Helms. 2018. Knowledge Management in Organizations: A Critical Introduction. Oxford: Oxford University Press. [Google Scholar]
- Ho, Hillbun, and Shankar Ganesan. 2013. Does Knowledge Base Compatibility Help or Hurt Knowledge Sharing between Suppliers in Coopetition? the Role of Customer Participation. Journal of Marketing 77: 91–107. [Google Scholar] [CrossRef] [Green Version]
- Hoffmann, Werner, Dovev Lavie, Jeffrey J. Reuer, and Andrew Shipilov. 2018. The interplay of competition and cooperation. Strategic Management Journal 39: 3033–52. [Google Scholar] [CrossRef]
- Huo, Lisha, Yunfei Shao, Yi Jin, and Weijia Kong. 2022. Alliance coopetition and breakthrough innovation: The contributory roles of resources integration and knowledge ambiguity. Technology Analysis & Strategic Management, 1–15. [Google Scholar] [CrossRef]
- Hurmelinna-Laukkanen, Pia. 2011. Enabling collaborative innovation—Knowledge protection for knowledge sharing. European Journal of Innovation Management 14: 303–21. [Google Scholar] [CrossRef]
- Jakhar, Suresh Kumar, and Mukesh Kumar Barua. 2014. An integrated model of supply chain performance evaluation and decision-making using structural equation modelling and fuzzy AHP. Production Planning & Control 25: 938–57. [Google Scholar] [CrossRef]
- Jiang, Xu, Mei Li, Shanxing Gao, Yongchuan Bao, and Feifei Jiang. 2013. Managing knowledge leakage in strategic alliances: The effects of trust and formal contracts. Industrial Marketing Management 42: 983–91. [Google Scholar] [CrossRef]
- Jiang, Xu, Yongchuan Bao, Yan Xie, and Shanxing Gao. 2016. Partner trustworthiness, knowledge flow in strategic alliances, and firm competitiveness: A contingency perspective. Journal of Business Research 69: 804–14. [Google Scholar] [CrossRef]
- Jung, Seoyoung, Seulki Lee, and Jungho Yu. 2021. Identification and Prioritization of Critical Success Factors for Off-Site Construction Using ISM and MICMAC Analysis. Sustainability 13: 8911. [Google Scholar] [CrossRef]
- Kaiser, Rene, Stefan Thalmann, and Viktoria Pammer-Schindler. 2021. An investigation of knowledge protection practices in inter-organisational collaboration: Protecting specialised engineering knowledge with a practice based on grey-box modelling. Vine Journal of Information and Knowledge Management Systems 51: 713–31. [Google Scholar] [CrossRef]
- Kleber, Matheus, Néstor Fabián Ayala, Marie-Anne Le Dain, Érico Marcon, and Alejandro Germán Frank. 2019. Knowledge sharing in collaborative new product development: A study of grey box supplier involvement configuration. Production 29: e20180071. [Google Scholar] [CrossRef]
- Kunttu, Leena, and Yrjö Neuvo. 2019. Balancing learning and knowledge protection in university-industry collaborations. The Learning Organization 26: 190–204. [Google Scholar] [CrossRef]
- Lee, Hau L. 2002. Aligning Supply Chain Strategies with Product Uncertainties. California Management Review 44: 105–19. [Google Scholar] [CrossRef]
- Li, Qian, and Yuanfei Kang. 2019. Knowledge Sharing Willingness and Leakage Risk: An Evolutional Game Model. Sustainability 11: 596. [Google Scholar] [CrossRef]
- Li, Xingong, and Xiaokai Li. 2021. The impact of different internet application contexts on knowledge transfer between enterprises. Systems 9: 87. [Google Scholar] [CrossRef]
- Mathiyazhagan, Kaliyan, Kannan Govindan, A.Noorul Haq, and Yong Geng. 2013. An ISM approach for the barrier analysis in implementing green supply chain management. Journal of Cleaner Production 47: 283–97. [Google Scholar] [CrossRef]
- Nishat Faisal, Mohd, Devinder Kumar Banwet, and Ravi Shankar. 2007. Information risks management in supply chains: An assessment and mitigation framework. Journal of Enterprise Information Management 20: 677–99. [Google Scholar] [CrossRef]
- Norman, Patricia M. 2002. Protecting knowledge in strategic alliances: Resource and relational characteristics. The Journal of High Technology Management Research 13: 177–202. [Google Scholar] [CrossRef]
- Oxley, Joanne E., and Rachelle C. Sampson. 2004. The Scope and Governance of International R&D Alliances. Strategic Management Journal 25: 723–49. [Google Scholar]
- Oxley, Joanne, and Tetsuo Wada. 2009. Alliance Structure and the Scope of Knowledge Transfer: Evidence from U.S.-Japan Agreements. Management Science 55: 635–49. [Google Scholar] [CrossRef]
- Papadas, Karolos-Konstantinos, George J. Avlonitis, Marylyn Carrigan, and Lamprini Piha. 2019. The interplay of strategic and internal green marketing orientation on competitive advantage. Journal of Business Research 104: 632–43. [Google Scholar] [CrossRef]
- Pateman, Hilary, Stephen Cahoon, and Shu-Ling Chen. 2016. The Role and Value of Collaboration in the Logistics Industry: An Empirical Study in Australia. The Asian Journal of Shipping and Logistics 32: 33–40. [Google Scholar] [CrossRef]
- Qiu, Xinlu, and Sven A. Haugland. 2019. The role of regulatory focus and trustworthiness in knowledge transfer and leakage in alliances. Industrial Marketing Management 83: 162–73. [Google Scholar] [CrossRef]
- Ramos, Edgar, Timothy J. Pettit, Mamun Habib, and Melissa Chavez. 2021. A model ISM-MICMAC for managing risk in agri-food supply chain: An investigation from the Andean region of Peru. International Journal of Value Chain Management 12: 62–85. [Google Scholar] [CrossRef]
- Ravi, V., and Ravi Shankar. 2005. Analysis of interactions among the barriers of reverse logistics. Technological Forecasting and Social Change 72: 1011–29. [Google Scholar] [CrossRef]
- Raza-Ullah, Tatbeeq. 2021. When does (not) a coopetitive relationship matter to performance? An empirical investigation of the role of multidimensional trust and distrust. Industrial Marketing Management 96: 86–99. [Google Scholar] [CrossRef]
- Raza-Ullah, Tatbeeq, and Jessica Eriksson. 2017. Knowledge Sharing and Knowledge Leakage in Dyadic Coopetitive Alliances Involving SMEs. In Global Opportunities for Entrepreneurial Growth: Coopetition and Knowledge Dynamics within and across Firms. Edited by Stavros Sindakis and Panagiotis Theodorou. Bradford: Emerald Publishing Limited, pp. 229–52. [Google Scholar]
- Ritala, Paavo, Heidi Olander, Snejina Michailova, and Kenneth Husted. 2015. Knowledge sharing, knowledge leaking and relative innovation performance: An empirical study. Technovation 35: 22–31. [Google Scholar] [CrossRef]
- Scaliza, Janaina Aparecida Alves, Daniel Jugend, Charbel Jose Chiappetta Jabbour, Hengky Latan, Fabiano Armellini, David Twigg, and Darly Fernando Andrade. 2022. Relationships among organizational culture, open innovation, innovative ecosystems, and performance of firms: Evidence from an emerging economy context. Journal of Business Research 140: 264–79. [Google Scholar] [CrossRef]
- Serna, Carlos Andrés González, Rachelle Bosua, Atif Ahmad, and Sean B. Maynard. 2017. Strategies to Mitigate Knowledge Leakage Risk caused by the use of mobile devices: A Preliminary Study. Paper presented at the 38th International Conference on Information Systems (ICIS 2017), Seoul, Korea, December 10–13; pp. 1–24. [Google Scholar]
- Shabtai, Asaf, Yuval Elovici, and Lior Rokach. 2012. A Survey of Data Leakage Detection and Prevention Solutions. New York: Springer Science & Business Media. [Google Scholar]
- Singh, Mahipal, Pankaj Kumar, and Rajeev Rathi. 2019. Modelling the barriers of Lean Six Sigma for Indian micro-small medium enterprises. The TQM Journal 31: 673–95. [Google Scholar] [CrossRef]
- Sushil, S. 2012. Interpreting the Interpretive Structural Model. Global Journal of Flexible Systems Management 13: 87–106. [Google Scholar] [CrossRef]
- Tan, Kim Hua, Wai Peng Wong, and Leanne Chung. 2016. Information and Knowledge Leakage in Supply Chain. Information Systems Frontiers 18: 621–38. [Google Scholar] [CrossRef]
- Taylor, Andrew. 2005. An operations perspective on strategic alliance success factors. International Journal of Operations & Production Management 25: 469–90. [Google Scholar] [CrossRef]
- Tidd, Joe, and Yasuhiko Izumimoto. 2002. Knowledge exchange and learning through international joint ventures: An Anglo-Japanese experience. Technovation 22: 137–45. [Google Scholar] [CrossRef]
- Troche-Escobar, Jorge Arnaldo, Herman Augusto Lepikson, and Francisco Gaudêncio Mendonça Freires. 2018. A Study of Supply Chain Risk in the Brazilian Wind Power Projects by Interpretive Structural Modeling and MICMAC Analysis. Sustainability 10: 3442. [Google Scholar] [CrossRef]
- Vafaei-Zadeh, Ali, Thurasamy Ramayah, Haniruzila Hanifah, Sherah Kurnia, and Imran Mahmud. 2020. Supply chain information integration and its impact on the operational performance of manufacturing firms in Malaysia. Information & Management 57: 103386. [Google Scholar] [CrossRef]
- Wagner, Stephan M., and Nikrouz Neshat. 2010. Assessing the vulnerability of supply chains using graph theory. International Journal of Production Economics 126: 121–29. [Google Scholar] [CrossRef]
- Wang, Lei, Jun Li, and Shengjun Wang. 2021. Rivalling firms’ absorptive capacity congruence in coopetition relationships: The reciprocal effects on firms’ innovation performance. Knowledge Management Research & Practice, 1–16. [Google Scholar] [CrossRef]
- Warfield, John N. 1973. On Arranging Elements of a Hierarchy in Graphic Form. IEEE Transactions on Systems, Man, and Cybernetics SMC-3: 121–32. [Google Scholar] [CrossRef]
- Wayne Gould, Robert. 2012. Open innovation and stakeholder engagement. Journal of Technology Management & Innovation 7: 1–11. [Google Scholar]
- Wei, Zelong, Zhanhe Du, and Yongchuan Bao. 2018. Outsourcer Knowledge Protection, Psychological Contract Schema, and Project Performance: A Vendor’s Perspective. IEEE Transactions on Engineering Management 65: 128–40. [Google Scholar] [CrossRef]
- Whetten, David A. 1989. What Constitutes a Theoretical Contribution? The Academy of Management Review 14: 490–95. [Google Scholar] [CrossRef]
- Williamson, Oliver E. 1975. Markets and hierarchies: Analysis and antitrust implications: A study in the economics of internal organization. In University of Illinois at Urbana-Champaign’s Academy for Entrepreneurial Leadership Historical Research Reference in Entrepreneurship. New York: Free Press. [Google Scholar]
- Wu, Haizhen, Zhao’an Han, and Yong Zhou. 2021. Optimal degree of openness in open innovation: A perspective from knowledge acquisition & knowledge leakage. Technology in Society 67: 101756. [Google Scholar] [CrossRef]
- Wu, Zezhou, Kaijie Yang, Hong Xue, Jian Zuo, and Shenghan Li. 2022. Major barriers to information sharing in reverse logistics of construction and demolition waste. Journal of Cleaner Production 350: 131331. [Google Scholar] [CrossRef]
- Yang, Miaomiao, Juanru Wang, and Xiaodi Zhang. 2021. Boundary-spanning search and sustainable competitive advantage: The mediating roles of exploratory and exploitative innovations. Journal of Business Research 127: 290–99. [Google Scholar] [CrossRef]
- Yang, Qian, Yi Liu, and Yuan Li. 2019. How do an alliance firm’s strategic orientations drive its knowledge acquisition? Evidence from Sino-foreign alliance partnership. Journal of Business & Industrial Marketing 34: 505–17. [Google Scholar] [CrossRef]
- Zeiringer, Johannes P., and Stefan Thalmann. 2022. Knowledge sharing and protection in data-centric collaborations: An exploratory study. Knowledge Management Research & Practice 20: 436–48. [Google Scholar] [CrossRef]
- Zhang, Da Yong, Yong Zeng, Lingyu Wang, Hongtao Li, and Yuanfeng Geng. 2011. Modeling and evaluating information leakage caused by inferences in supply chains. Computers in Industry 62: 351–63. [Google Scholar] [CrossRef]
- Zhao, Guohao, Rahil Irfan Ahmed, Naveed Ahmad, Cheng Yan, and Muhammad Shahjahan Usmani. 2021. Prioritizing critical success factors for sustainable energy sector in China: A DEMATEL approach. Energy Strategy Reviews 35: 100635. [Google Scholar] [CrossRef]
- Zhao, Xiaoting, and Liang Liang. 2011. The impact of openness on innovation performance of China’s firms: From the perspective of knowledge attributes. Paper presented at the 2011 IEEE International Conference on Industrial Engineering and Engineering Management, Singapore, December 6–9. [Google Scholar]
- Zhao, Xiande, Jinxing Xie, and W. J. Zhang. 2002. The impact of information sharing and ordering co-ordination on supply chain performance. Supply Chain Management: An International Journal 7: 24–40. [Google Scholar] [CrossRef]
- Zhou, Jia, Aifang Guo, Yutao Chen, and Jin Chen. 2022. Original Innovation through Inter-Organizational Collaboration: Empirical Evidence from University-Focused Alliance Portfolio in China. Sustainability 14: 6162. [Google Scholar] [CrossRef]
- Zieba, Malgorzata, Susanne Durst, and Christoph C. Hinteregger. 2022. The impact of knowledge risk management on sustainability. Journal of Knowledge Management 26: 234–58. [Google Scholar] [CrossRef]



| Codes | Drivers | Descriptions | References |
|---|---|---|---|
| D01 | Distrust | Neither of the partners involved in collaborative agreements can be relied upon by the other. | Qiu and Haugland (2019), Jiang et al. (2016), Yang et al. (2019), Taylor (2005), Guo et al. (2020), Deniaud et al. (2016), Fawad Sharif et al. (2020b, 2022), and Vafaei-Zadeh et al. (2020) |
| D02 | Incomplete contracts | Weak or no legal contract in place to protect the core knowledge of partners involved in the collaboration. | Jiang et al. (2013), Yang et al. (2019), Taylor (2005), Guo et al. (2020), Ahlfänger et al. (2022), Deniaud et al. (2016), and Fawad Sharif et al. (2020b) |
| D03 | Substandard security measures | Lack or inadequate security guidelines to oversee knowledge exchange between partners in collaborative arrangements. | Hislop et al. (2018), Durst and Zieba (2019), Frishammar et al. (2015), and Altukruni et al. (2021) |
| D04 | Weak BYOD policies | A lack of strict rules underpinning bring your own device (BYOD) policies could expose the focal and partner firms’ core knowledge to cyberattacks (third party). | Serna et al. (2017), Shabtai et al. (2012), and Altukruni et al. (2021) |
| D05 | Insufficient technological competence | Emerging technologies used in collaborative arrangements put a firm’s core knowledge at risk of leakage due to a lack of tech know-how. | Ahmad et al. (2014), Hislop et al. (2018), Jiang et al. (2013), Christina et al. (2016), Altukruni et al. (2021), and Zeiringer and Thalmann (2022) |
| D06 | Perceived opportunism | Partners attempt to gain an advantage by misappropriating the core knowledge of the focal firm. | Estrada et al. (2016), Norman (2002), Oxley and Wada (2009), and Fawad Sharif et al. (2020a, 2022) |
| D07 | Expected incentives | The act of exposing core knowledge to a partner or external party for an incentive by a player in collaborative arrangements. | Tan et al. (2016) |
| D08 | Existence of horizontal competition | Cooperation encourages partners to take advantage of exposed core knowledge. | Lee (2002), and Zhao et al. (2002) |
| D09 | Sub-contracting activities | Cooperation agreements between firms often result in subcontracting activities rather than collaborations, which often result in unknowingly transferred core knowledge. | Tan et al. (2016), Foli (2022), Nishat Faisal et al. (2007), Dye and Sridhar (2003), and Zhang et al. (2011) |
| Drivers | D01 | D02 | D03 | D04 | D05 | D06 | D07 | D08 | D09 |
|---|---|---|---|---|---|---|---|---|---|
| D01 | A | O | O | O | X | A | X | O | |
| D02 | O | O | O | V | V | V | V | ||
| D03 | V | V | X | X | V | O | |||
| D04 | X | V | O | O | O | ||||
| D05 | V | X | V | A | |||||
| D06 | X | A | A | ||||||
| D07 | X | A | |||||||
| D08 | X | ||||||||
| D09 |
| Drivers | D01 | D02 | D03 | D04 | D05 | D06 | D07 | D08 | D09 |
|---|---|---|---|---|---|---|---|---|---|
| D01 | 1 | 0 | 0 | 0 | 0 | 1 | 0 | 1 | 0 |
| D02 | 1 | 1 | 0 | 0 | 0 | 1 | 1 | 1 | 1 |
| D03 | 0 | 0 | 1 | 1 | 1 | 1 | 1 | 1 | 0 |
| D04 | 0 | 0 | 0 | 1 | 1 | 1 | 0 | 0 | 0 |
| D05 | 0 | 0 | 0 | 1 | 1 | 1 | 1 | 1 | 0 |
| D06 | 1 | 0 | 1 | 0 | 0 | 1 | 1 | 0 | 0 |
| D07 | 1 | 0 | 1 | 0 | 1 | 1 | 1 | 1 | 0 |
| D08 | 1 | 0 | 0 | 0 | 0 | 1 | 1 | 1 | 0 |
| D09 | 0 | 0 | 0 | 0 | 1 | 1 | 1 | 0 | 1 |
| Drivers | D01 | D02 | D03 | D04 | D05 | D06 | D07 | D08 | D09 | DrP |
|---|---|---|---|---|---|---|---|---|---|---|
| D01 | 1 | 0 | 1 * | 1 * | 1 * | 1 | 1 * | 1 | 0 | 7 |
| D02 | 1 | 1 | 1 * | 1 * | 1 * | 1 | 1 | 1 | 1 | 9 |
| D03 | 1 * | 0 | 1 | 1 | 1 | 1 | 1 | 1 | 0 | 7 |
| D04 | 1 * | 0 | 1 * | 1 | 1 | 1 | 1 * | 1 * | 0 | 7 |
| D05 | 1 * | 0 | 1 * | 1 | 1 | 1 | 1 | 1 | 0 | 7 |
| D06 | 1 | 0 | 1 | 1 * | 1 * | 1 | 1 | 1 * | 0 | 7 |
| D07 | 1 | 0 | 1 | 1 * | 1 | 1 | 1 | 1 | 0 | 7 |
| D08 | 1 | 0 | 1 * | 1 * | 1 * | 1 | 1 | 1 | 0 | 7 |
| D09 | 1 * | 0 | 1 * | 1 * | 1 | 1 | 1 | 1 * | 1 | 8 |
| DeP | 9 | 1 | 9 | 9 | 9 | 9 | 9 | 9 | 2 |
| D0′s | Reachability Set (Rsi) | Antecedent Set (Asi) | Intersection Set (Isi) | Level |
|---|---|---|---|---|
| Iteration 1 | ||||
| D01 | 1,3,4,5,6,7,8 | 1,2,3,4,5,6,7,8,9 | 1,3,4,5,6,7,8 | I |
| D02 | 1,2,3,4,5,6,7,8,9 | 2 | 2 | |
| D03 | 1,3,4,5,6,7,8 | 1,2,3,4,5,6,7,8,9 | 1,3,4,5,6,7,8 | I |
| D04 | 1,3,4,5,6,7,8 | 1,2,3,4,5,6,7,8,9 | 1,3,4,5,6,7,8 | I |
| D05 | 1,3,4,5,6,7,8 | 1,2,3,4,5,6,7,8,9 | 1,3,4,5,6,7,8 | I |
| D06 | 1,3,4,5,6,7,8 | 1,2,3,4,5,6,7,8,9 | 1,3,4,5,6,7,8 | I |
| D07 | 1,3,4,5,6,7,8 | 1,2,3,4,5,6,7,8,9 | 1,3,4,5,6,7,8 | I |
| D08 | 1,3,4,5,6,7,8 | 1,2,3,4,5,6,7,8,9 | 1,3,4,5,6,7,8 | I |
| D09 | 1,3,4,5,6,7,8,9 | 2,9 | 9 | |
| Iteration 2 | ||||
| D02 | 2,9 | 2 | 2 | |
| D09 | 9 | 2,9 | 9 | II |
| Iteration 3 | ||||
| D02 | 2 | 2 | 2 | III |
Publisher’s Note: MDPI stays neutral with regard to jurisdictional claims in published maps and institutional affiliations. |
© 2022 by the authors. Licensee MDPI, Basel, Switzerland. This article is an open access article distributed under the terms and conditions of the Creative Commons Attribution (CC BY) license (https://creativecommons.org/licenses/by/4.0/).
Share and Cite
Foli, S.; Durst, S. Analysing Drivers of Knowledge Leakage in Collaborative Agreements: A Magnetic Processing Case Firm. J. Risk Financial Manag. 2022, 15, 389. https://doi.org/10.3390/jrfm15090389
Foli S, Durst S. Analysing Drivers of Knowledge Leakage in Collaborative Agreements: A Magnetic Processing Case Firm. Journal of Risk and Financial Management. 2022; 15(9):389. https://doi.org/10.3390/jrfm15090389
Chicago/Turabian StyleFoli, Samuel, and Susanne Durst. 2022. "Analysing Drivers of Knowledge Leakage in Collaborative Agreements: A Magnetic Processing Case Firm" Journal of Risk and Financial Management 15, no. 9: 389. https://doi.org/10.3390/jrfm15090389
APA StyleFoli, S., & Durst, S. (2022). Analysing Drivers of Knowledge Leakage in Collaborative Agreements: A Magnetic Processing Case Firm. Journal of Risk and Financial Management, 15(9), 389. https://doi.org/10.3390/jrfm15090389

