Cost–Utility Analysis of Radiation Treatment Modalities for Intermediate-Risk Prostate Cancer
Abstract
:1. Introduction
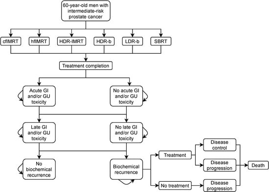
2. Materials and Methods
- Process cost, which comprises of
- The micro-costing supply per patient per technique used. This was calculated as per The Ottawa Cancer Centre costing of the 2018–2019 fiscal year (Appendix B)
- The operating cost per fraction, which applies to costs borne by the hospital per fraction, and can be estimated as per Atun et al. [27]:
- -
- Operating cost per fraction = (“oper” + “amort” + “maint”) × 1.2 per number of fractions;
- -
- Where “oper” is the annual operating cost, “amort” is the amortization of the capital cost and “maint” is maintenance costs;
- -
- The 1.2 factor accounts for overhead;
- -
- A recent provincial development of the capital investment strategy was adapted for the operating cost assumptions [28];
- -
- The International Atomic Energy Agency (IAEA) Human Health Reports No. 13 was used to estimate the cost of the duration of a procedure such as brachytherapy [29].
- Human resources requirement, which is comprised of
- Modalities were ranked in terms of costs from the smallest to the largest.
- If a modality was more expensive than others or the same price but generated fewer QALYs than the preceding one, it was deemed to be “dominated” and was excluded from further analysis.
- ICURs were then calculated for each modality compared with the next most significant QALY non-dominated option. If the ICUR for a modality was lower than that of the next most effective strategy, then it was excluded by “extended dominance.”
- ICURs were recalculated, excluding any modalities subject to dominance or extended dominance.
3. Results
4. Discussion
5. Conclusions
Author Contributions
Funding
Institutional Review Board Statement
Informed Consent Statement
Data Availability Statement
Conflicts of Interest
Appendix A
| Value | Standard Error | Distribution | Source | |
|---|---|---|---|---|
| cfIMRT | ||||
| Acute GU toxicity | 0.400 | 0.100 | β | Catton et al., 2017 [15] Peeters et al., 2006 [14] |
| Acute GI toxicity | 0.330 | 0.083 | ||
| Late GU toxicity | 0.080 | 0.010 | ||
| Late GI toxicity | 0.047 | 0.012 | ||
| Recurrence | 0.009 | 0.002 | ||
| hfIMRT | β | Catton et al., 2017 [15] | ||
| Acute GU toxicity | 0.270 | 0.068 | ||
| Acute GI toxicity | 0.160 | 0.040 | ||
| Late GU toxicity | 0.022 | 0.006 | ||
| Late GI toxicity | 0.013 | 0.003 | ||
| Recurrence | 0.006 | 0.002 | ||
| HD-IMRT | β | Hoskin et al., 2012 [17] Morton et al., 2010 [16] | ||
| Acute GU toxicity | 0.620 | 0.155 | ||
| Acute GI toxicity | 0.065 | 0.016 | ||
| Late GU toxicity | 0.272 | 0.068 | ||
| Late GI toxicity | 0.010 | 0.003 | ||
| Recurrence | 0.002 | 0.001 | ||
| HDR-b | β | Hoskin et al., 2014 [17] Morton et al., 2017 [18] | ||
| Acute GU toxicity | 0.410 | 0.103 | ||
| Acute GI toxicity | 0.010 | 0.003 | ||
| Late GU toxicity | 0.310 | 0.077 | ||
| Late GI toxicity | 0.030 | 0.007 | ||
| Recurrence | 0 | 0 | ||
| LDR-B | β | Keyes et al., 2009 [21] | ||
| Acute GU toxicity | 0.260 | 0.065 | ||
| Acute GI toxicity | 0.110 | 0.028 | ||
| Late GU toxicity | 0.025 | 0.005 | ||
| Late GI toxicity | 0.009 | 0.002 | ||
| Recurrence | 0.001 | 0 | ||
| SBRT | β | Katz et al., 2014 [22] Jackson et al., 2018 [23] | ||
| Acute GU toxicity | 0.220 | 0.055 | ||
| Acute GI toxicity | 0.040 | 0.010 | ||
| Late GU toxicity | 0.084 | 0.021 | ||
| Late GI toxicity | 0.050 | 0.013 | ||
| Recurrence | 0 | 0 |
| Value | Standard Error | Distribution | Source | |
|---|---|---|---|---|
| Index treatment | ||||
| cfIMRT | $12,284 | $5283 | γ | Micro-costing exercise |
| hfIMRT | $6992 | $4324 | ||
| HDR-IMRT | $7051 | $8250 | ||
| HDR-b | $1642 | $2151 | ||
| LDR-b | $2067 | $2887 | ||
| SBRT | $3033 | $2973 | ||
| Adverse events and subsequent costs | ||||
| Healthy management (annual) | $238 | $368 | γ | Cooperberg et al., 2013 [9] Krahn et al., 2014 [34] |
| GI toxicity | $300 | $567 | ||
| GU toxicity | $300 | $484 | ||
| Metastasis management (annual) | $17,346 | $4337 | ||
| Recurrence management (annual) | $8195 | $2049 | ||
Appendix B
| Item | Cost | cfIMRT | hfIMRT | HDR-IMRT | HDR-b | LDR-b | SBRT |
|---|---|---|---|---|---|---|---|
| Machine cost | |||||||
| Planning CT scan | $451.98 | $451.98 | $451.98 | $451.98 | n/a | n/a | $451.98 |
| Post-treatment CT scan | $451.98 | n/a | n/a | n/a | n/a | $451.98 | n/a |
| (Parameter: average fractions per patient) | (39×) | (20×) | (1×) (15×) | (2×) | (1×) | (5×) | |
| Linear accelerator | $270.74 | $10,558.95 | $5414.85 | $4061.14 | n/a | n/a | $1353.71 |
| CyberKnife® * | $1275.45 | n/a | n/a | n/a | n/a | n/a | n/a |
| Personnel Fees | |||||||
| Decision to treat consult | $228.60 | $228.60 | $228.60 | $228.60 | $228.60 | $228.60 | $228.60 |
| 3D-treatment planning | $811.15 | $811.15 | $811.15 | $811.15 | n/a | n/a | $811.15 |
| Interstitial source application | $223.65 | n/a | n/a | $223.65 | $223.65 | $223.65 | n/a |
| Transrectal ultrasound | $53.10 | n/a | n/a | $53.10 | $53.10 | $53.10 | n/a |
| Ultrasound tech hourly rate | $41.60 | n/a | n/a | n/a | n/a | n/a | $41.60 |
| Fiducial insertion | $85.45 | n/a | n/a | n/a | n/a | n/a | $85.45 |
| Assessment during ultrasound | $37.05 | n/a | n/a | $37.05 | $37.05 | $37.05 | n/a |
| (Parameter: average weekly observation visit) | (8×) | (4×) | (3×) | (n/a) | (n/a) | (2×) | |
| Weekly observation | $37.05 | $296.40 | $148.20 | $111.15 | n/a | n/a | $74.10 |
| (Parameter: surgical and anesthetics time) | (n/a) | (n/a) | (2.5×) | (2.5×) | (2.5×) | (n/a) | |
| Anesthesiologist hourly rate | $90.01 | n/a | n/a | $225.25 | $225.25 | $225.25 | n/a |
| Anesthesia assistant hourly rate | $43.60 | n/a | n/a | $108.99 | $108.99 | $108.99 | n/a |
| (Parameter: OR nursing time) | (n/a) | (n/a) | (4×) | (4×) | (4×) | (n/a) | |
| Nursing hourly rate | $39.16 | n/a | n/a | $156.64 | $156.64 | $156.64 | n/a |
| Material cost | |||||||
| (Parameter: number of patients per year) | (/4846) | (/4846) | (/4846) | (/4846) | (/4846) | (/4846) | |
| Exam room supplies | $881 | $0.18 | $0.18 | $0.18 | $0.18 | $0.18 | $0.18 |
| Immobilization devices (multi use) | $2508 | $0.52 | $0.52 | $0.52 | $0.52 | $0.52 | $0.52 |
| Labels | $512 | $0.11 | $0.11 | $0.11 | $0.11 | $0.11 | $0.11 |
| MRI | $5647 | n/a | n/a | n/a | n/a | n/a | $1.17 |
| Nursing cart supplies | $31,927 | $6.59 | $6.59 | $6.59 | $6.59 | $6.59 | $6.59 |
| Office supplies | $9375 | $1.93 | $1.93 | $1.93 | $1.93 | $1.93 | $1.93 |
| Other | $9074 | $1.87 | $1.87 | $1.87 | $1.87 | $1.87 | $1.87 |
| Paper | $2319 | $0.48 | $0.48 | $0.48 | $0.48 | $0.48 | $0.48 |
| Patient supplies | $7596 | $1.57 | $1.57 | $1.57 | $1.57 | $1.57 | $1.57 |
| Radio-opaque markers | $11,657 | n/a | n/a | n/a | n/a | n/a | $48.11 § |
| Tattoo supplies | $778 | $0.16 | $0.16 | $0.16 | n/a | n/a | $0.16 |
| LDR brachytherapy seeds | $2573.01 | n/a | n/a | n/a | n/a | $2573.01 | n/a |
| Brachytherapy | $56,889 | n/a | n/a | $156.52 * | $156.52 * | $156.52 * | n/a |
| Total cost | $12,360.49 | $7068.19 | $6638.63 | $1203.05 | $4228.04 | $3109.28 | |
Appendix C
| Section/Item | Item | Recommendation | Reported on Page No./Line No. |
|---|---|---|---|
| Title and abstract Title | 1 | Identify the study as an economic evaluation or use more specific terms such as “cost-effectiveness analysis”, and describe the interventions compared. | 1/2–3 |
| Abstract | 2 | Provide a structured summary of objectives, perspective, setting, methods (including study design and inputs), results (including base case and uncertainty analyses), and conclusions. | 1/13–27 |
| Introduction Background and objectives | 3 | Provide an explicit statement of the broader context for the study. Present the study question and its relevance for health policy or practice decisions. |
1/30–45 2/46–69 |
| Methods Target population and subgroups | 4 | Describe characteristics of the base case population and subgroups analysed, including why they were chosen. | 2/70–78 |
| Setting and location | 5 | State relevant aspects of the system(s) in which the decision(s) need(s) to be made. | 3/120–122 |
| Study perspective | 6 | Describe the perspective of the study and relate this to the costs being evaluated. | 2/66–69 |
| Comparators | 7 | Describe the interventions or strategies being compared and state why they were chosen. | 2/71–78 |
| Time horizon | 8 | State the time horizon(s) over which costs and consequences are being evaluated and say why appropriate. | 2/93 |
| Discount rate | 9 | Report the choice of discount rate(s) used for costs and outcomes and say why appropriate | 5/175 |
| Choice of health outcomes | 10 | Describe what outcomes were used as the measure(s) of benefit in the evaluation and their relevance for the type of analysis performed. | 5/178–193 |
| Measurement of effectiveness | 11a | Single study-based estimates: Describe fully the design features of the single effectiveness study and why the single study was a sufficient source of clinical effectiveness data. | NA |
| 11b | Synthesis-based estimates: Describe fully the methods used for identification of included studies and synthesis of clinical effectiveness data. | 2–3/89–105 | |
| Measurement and valuation of preference based outcomes | 12 | If applicable, describe the population and methods used to elicit preferences for outcomes. | 3/106 |
| Estimating resources and costs | 13a | Single study-based economic evaluation: Describe approaches used to estimate resource use associated with the alternative interventions. Describe primary or secondary research methods for valuing each resource item in terms of its unit cost. Describe any adjustments made to approximate to opportunity costs. | NA |
| 13b | Model-based economic evaluation: Describe approaches and data sources used to estimate resource use associated with model health states. Describe primary or secondary research methods for valuing each resource item in terms of its unit cost. Describe any adjustments made to approximate to opportunity costs. |
2/89–98 3/99–105 | |
| Currency, price date, and conversion | 14 | Report the dates of the estimated resource quantities and unit costs. Describe methods for adjusting estimated unit costs to the year of reported costs if necessary. Describe methods for converting costs into a common currency base and the exchange rate. | 4/145–156 |
| Choice of model | 15 | Describe and give reasons for the specific type of decision analytical model used. Providing a figure to show model structure is strongly recommended. |
2/89–98 3/99–105 |
| Assumptions | 16 | Describe all structural or other assumptions underpinning the decision-analytical model. |
3/120–124 4/125–144 |
| Analytical methods | 17 | Describe all analytical methods supporting the evaluation. This could include methods for dealing with skewed, missing, or censored data; extrapolation methods; methods for pooling data; approaches to validate or make adjustments (such as half cycle corrections) to a model; and methods for handling population heterogeneity and uncertainty. | 5/178–193 |
| Results Study parameters | 18 | Report the values, ranges, references, and, if used, probability distributions for all parameters. Report reasons or sources for distributions used to represent uncertainty where appropriate. Providing a table to show the input values is strongly recommended. | Appendix A and Appendix B |
| Incremental costs and outcomes | 19 | For each intervention, report mean values for the main categories of estimated costs and outcomes of interest, as well as mean differences between the comparator groups. If applicable, report incremental cost effectiveness ratios. |
5/197–208 6/209–229 |
| Characterising uncertainty | 20a | Single study-based economic evaluation: Describe the effects of sampling uncertainty for the estimated incremental cost and incremental effectiveness parameters, together with the impact of methodological assumptions (such as discount rate, study perspective) | NA |
| 20b | Model-based economic evaluation: Describe the effects on the results of uncertainty for all input parameters, and uncertainty related to the structure of the model and assumptions. | 8/284–293 | |
| Characterising heterogeneity | 21 | If applicable, report differences in costs, outcomes, or cost-effectiveness that can be explained by variations between subgroups of patients with different baseline characteristics or other observed variability in effects that are not reducible by more information. | NA |
| Discussion Study findings, limitations, generalisability, and current knowledge | 22 | Summarise key study findings and describe how they support the conclusions reached. Discuss limitations and the generalisability of the findings and how the findings fit with current knowledge. |
7/236–263 8/264–311 |
| Other Source of funding | 23 | Describe how the study was funded and the role of the funder in the identification, design, conduct, and reporting of the analysis. Describe other non-monetary sources of support. | 9/323 |
| Conflicts of interest | 24 | Describe any potential for conflict of interest of study contributors in accordance with journal policy. In the absence of a journal policy, we recommend authors comply with International Committee of Medical Journal Editors recommendations. | 9/324 |
References
- Canadian Cancer Statistics Advisory Committee. Canadian Cancer Statistics. Available online: https://www.cancer.ca/~/media/cancer.ca/CW/cancer%20information/cancer%20101/Canadian%20cancer%20statistics/Canadian-Cancer-Statistics-2019-EN.pdf?la=en&la=en (accessed on 3 April 2021).
- Wolff, R.F.; Ryder, S.; Bossi, A.; Briganti, A.; Crook, J.; Henry, A.; Karnes, J.; Potters, L.; Reijke, T.D.; Stone, N.; et al. A systematic review of randomised controlled trials of radiotherapy for localised prostate cancer. Eur. J. Cancer 2015, 51, 2345–2367. [Google Scholar] [CrossRef] [PubMed] [Green Version]
- Hegde, J.V.; Collins, S.P.; Fuller, D.B.; King, C.R.; Demanes, J.; Wang, P.-C.; Kupelian, P.A.; Steinberg, M.L.; Kamrava, M. A Pooled Analysis of Biochemical Failure in Intermediate-risk Prostate Cancer Following Definitive Stereotactic Body Radiotherapy (SBRT) or High-Dose-Rate Brachytherapy (HDR-B) Monotherapy. Am. J. Clin. Oncol. 2018, 41, 502–507. [Google Scholar] [CrossRef]
- Grimm, P.; Billiet, I.; Bostwick, D.; Dicker, A.P.; Frank, S.; Immerzeel, J.; Keyes, M.; Kupelian, P.; Lee, W.R.; Machtens, S.; et al. Comparative analysis of prostate-specific antigen free survival outcomes for patients with low, intermediate and high risk prostate cancer treatment by radical therapy. Results from the Prostate Cancer Results Study Group. BJU Int. 2012, 109 (Suppl. 1), 22–29. [Google Scholar] [CrossRef]
- Levin-Epstein, R.; Cook, R.R.; Wong, K.; Stock, R.G.; Demanes, D.J.; Collins, S.P.; Aghdam, N.; Suy, S.; Mantz, C.; Katz, A.; et al. Prostate-specific antigen kinetics and biochemical control following stereotactic body radiation therapy, high dose rate brachytherapy, and low dose rate brachytherapy: A multi-institutional analysis of 3502 patients. Radiother. Oncol. 2020, 151, 26–32. [Google Scholar] [CrossRef]
- Wong, M.C.S.; Goggins, W.B.; Wang, H.H.X.; Fung, F.D.H.; Leung, C.; Wong, S.Y.S.; Ng, C.F.; Sung, J.J.Y. Global Incidence and Mortality for Prostate Cancer: Analysis of Temporal Patterns and Trends in 36 Countries. Eur. Urol. 2016, 70, 862–874. [Google Scholar] [CrossRef] [PubMed] [Green Version]
- de Oliveira, C.; Weir, S.; Rangrej, J.; Krahn, M.D.; Mittmann, N.; Hoch, J.S.; Chan, K.K.W.; Peacock, S. The economic burden of cancer care in Canada: A population-based cost study. CMAJ Open 2018, 6, E1–E10. [Google Scholar] [CrossRef] [Green Version]
- de Oliveira, C.; Pataky, R.; Bremner, K.E.; Rangrej, J.; Chan, K.K.W.; Cheung, W.Y.; Hoch, J.S.; Peacock, S.; Krahn, M.D. Phase-specific and lifetime costs of cancer care in Ontario, Canada. BMC Cancer 2016, 16, 1–12. [Google Scholar] [CrossRef] [PubMed] [Green Version]
- Cooperberg, M.R.; Ramakrishna, N.R.; Duff, S.B.; Hughes, K.E.; Sadownik, S.; Smith, J.A.; Tewari, A.K. Primary treatments for clinically localized prostate cancer: A comprehensive lifetime cost-utility analysis. BJU Int. 2013, 111, 437–450. [Google Scholar] [CrossRef] [Green Version]
- Hayes, J.H.; Ollendorf, D.A.; Pearson, S.D.; Barry, M.J.; Kantoff, P.W.; Lee, P.A.; McMahon, P.M. Observation Versus Initial Treatment for Men with Localized, Low-Risk Prostate Cancer A Cost-Effectiveness Analysis. Ann. Intern. Med. 2013, 158, 853–860. [Google Scholar] [CrossRef]
- Schroeck, F.R.; Jacobs, B.L.; Bhayani, S.B.; Nguyen, P.L.; Penson, D.; Hu, J. Cost of New Technologies in Prostate Cancer Treatment: Systematic Review of Costs and Cost Effectiveness of Robotic-assisted Laparoscopic Prostatectomy, Intensity-modulated Radiotherapy, and Proton Beam Therapy. Eur. Urol. 2017, 72, 712–735. [Google Scholar] [CrossRef]
- Helou, J.; Torres, S.; Musunuru, H.B.; Raphael, J.; Cheung, P.; Vesprini, D.; Chung, H.T.; D’Alimonte, L.; Krahn, M.; Morton, G.; et al. Stereotactic Body Radiotherapy versus Low Dose Rate Brachytherapy for Localised Prostate Cancer: A Cost–Utility Analysis. Clin. Oncol. 2017, 29, 718–731. [Google Scholar] [CrossRef] [PubMed]
- Sanda, M.G.; Cadeddu, J.A.; Kirkby, E.; Chen, R.C.; Crispino, T.; Fontanarosa, J.; Freedland, S.J.; Greene, K.; Klotz, L.H.; Makarov, D.V.; et al. Clinically Localized Prostate Cancer: AUA/ASTRO/SUO Guideline. Part I: Risk Stratification, Shared Decision Making, and Care Options. J. Urol. 2018, 199, 683–690. [Google Scholar] [CrossRef]
- Peeters, S.T.H.; Heemsbergen, W.D.; Van Putten, W.L.J.; Slot, A.; Tabak, H.; Mens, J.W.; Lebesque, J.V.; Koper, P.C.M. Acute and late complications after radiotherapy for prostate cancer: Results of a multicenter randomized trial comparing 68 Gy to 78 Gy. Int. J. Radiat. Oncol. Biol. Phys. 2005, 61, 1019–1034. [Google Scholar] [CrossRef]
- Catton, C.N.; Lukka, H.; Gu, C.S.; Martin, J.M.; Supiot, S.; Chung, P.W.M.; Bauman, G.S.; Bahary, J.-P.; Ahmed, S.; Cheung, P.; et al. Randomized trial of a hypofractionated radiation regimen for the treatment of localized prostate cancer. J. Clin. Oncol. 2017, 35, 1884–1890. [Google Scholar] [CrossRef] [PubMed]
- Morton, G.C.; Loblaw, D.A.; Sankreacha, R.; Deabreu, A.; Zhang, L.; Mamedov, A.; Cheung, P.; Keller, B.; Dajoux, C.; Szumacher, E.; et al. Single-Fraction High-Dose-Rate Brachytherapy and Hypofractionated External Beam Radiotherapy for Men With Intermediate-Risk Prostate Cancer: Analysis of Short- and Medium-Term Toxicity and Quality of Life. Int. J. Radiat. Oncol. Biol. Phys. 2010, 77, 811–817. [Google Scholar] [CrossRef] [PubMed]
- Hoskin, P.; Rojas, A.; Lowe, G.; Bryant, L.; Ostler, P.; Hughes, R.; Milner, J.; Cladd, H. High-dose-rate brachytherapy alone for localized prostate cancer in patients at moderate or high risk of biochemical recurrence. Int. J. Radiat. Oncol. Biol. Phys. 2012, 82, 1376–1384. [Google Scholar] [CrossRef] [PubMed]
- Morton, G.; Chung, H.T.; McGuffin, M.; Helou, J.; D’Alimonte, L.; Ravi, A.; Cheung, P.; Szumacher, E.; Liu, S.; Al-Hanaqta, M.; et al. Prostate high dose-rate brachytherapy as monotherapy for low and intermediate risk prostate cancer: Early toxicity and quality-of life results from a randomized phase II clinical trial of one fraction of 19 Gy or two fractions of 13.5 Gy. Radiother. Oncol. 2017, 122, 87–92. [Google Scholar] [CrossRef] [Green Version]
- Hoskin, P.; Rojas, A.; Ostler, P.; Hughes, R.; Alonzi, R.; Lowe, G.; Bryant, L. High-dose-rate brachytherapy alone given as two or one fraction to patients for locally advanced prostate cancer: Acute toxicity. Radiother. Oncol. 2014, 110, 268–271. [Google Scholar] [CrossRef]
- Morris, W.J.; Keyes, M.; Palma, D.; Spadinger, I.; McKenzie, M.R.; Agranovich, A.; Pickles, T.; Liu, M.; Kwan, W.; Wu, J.; et al. Population-based Study of Biochemical and Survival Outcomes After Permanent 125I Brachytherapy for Low- and Intermediate-risk Prostate Cancer. Urology 2009, 73, 860–865. [Google Scholar] [CrossRef]
- Keyes, M.; Miller, S.; Moravan, V.; Pickles, T.; McKenzie, M.; Pai, H.; Liu, M.; Kwan, W.; Agranovich, A.; Spadinger, I.; et al. Predictive Factors for Acute and Late Urinary Toxicity after Permanent Prostate Brachytherapy: Long-Term Outcome in 712 Consecutive Patients. Int. J. Radiat. Oncol. Biol. Phys. 2009, 73, 1023–1032. [Google Scholar] [CrossRef] [PubMed]
- Katz, A.J.; Kang, J. Stereotactic body radiotherapy as treatment for organ confined low- and intermediate-risk prostate carcinoma, a seven year study. Front. Oncol. 2014, 4, 1–6. [Google Scholar] [CrossRef] [Green Version]
- Jackson, W.C.; Dess, R.T.; Litzenberg, D.W.; Li, P.; Schipper, M.; Rosenthal, S.A.; Chang, G.C.; Horwitz, E.M.; Price, R.A.; Michalski, J.M.; et al. A multi-institutional phase 2 trial of prostate stereotactic body radiation therapy (SBRT) using continuous real-time evaluation of prostate motion with patient-reported quality of life. Pr. Radiat. Oncol. 2018, 8, 40–47. [Google Scholar] [CrossRef] [PubMed]
- Zaorsky, N.G.; Shaikh, T.; Murphy, C.T.; Hallman, M.A.; Hayes, S.B.; Sobczak, M.L.; Horwitz, E.M. Comparison of outcomes and toxicities among radiation therapy treatment options for prostate cancer. Cancer Treat. Rev. 2016, 48, 50–60. [Google Scholar] [CrossRef] [PubMed]
- Abramowitz, M.C.; Li, T.; Buyyounouski, M.K.; Ross, E.; Uzzo, R.G.; Pollack, A.; Horwitz, E.M. The phoenix definition of biochemical failure predicts for overall survival in patients with prostate cancer. Cancer 2008, 112, 55–60. [Google Scholar] [CrossRef] [PubMed]
- Ploquin, N.P.; Dunscombe, P.B. The cost of radiation therapy. Radiother. Oncol. 2008, 86, 217–223. [Google Scholar] [CrossRef]
- Atun, R.; Jaffray, D.A.; Barton, M.B.; Bray, F.; Baumann, M.; Vikram, B.; Hanna, T.P.; Knaul, F.M.; Lievens, Y.; Lue, T.Y.M.; et al. Expanding global access to radiotherapy. Lancet Oncol. 2015, 16, 1153–1186. [Google Scholar] [CrossRef]
- Glicksman, R.M.; Wong, A.; Wang, J.; Favell, L.; Matheson, G.; Brundage, M.; Renaud, J.; Malkoske, K.; MacPhail, J.; Finnerty, D.; et al. The Capital Investment Strategy for Radiation therapy in Ontario: A Framework to Ensure Access to Radiation Therapy. Adv. Radiat. Oncol. 2020, 5, 318–324. [Google Scholar] [CrossRef] [PubMed] [Green Version]
- International Atomic Energy Agency. Staffing in Radiotherapy: An Activity Based Approach; Human Health Reports (CD-ROM) No. 13; IAEA: Vienna, Austria, 2015. [Google Scholar]
- Battista, J.J.; Clark, B.G.; Patterson, M.S.; Beaulieu, L.; Sharpe, M.B.; Schreiner, L.J.; MacPherson, M.S.; Van Dyk, J. Medical physics staffing for radiation oncology: A decade of experience in Ontario, Canada. J. Appl. Clin. Med. Phys. 2012, 13, 93–110. [Google Scholar] [CrossRef]
- Smoke, M.; Ho, P.H.E. Staffing Model for Radiation Therapists in Ontario. J. Med. Imaging Radiat. Sci. 2015, 46, 388–395. [Google Scholar] [CrossRef]
- Schedule of Benefits. Physician Services Under the Health Insurance Act. Ministry of Health. Ontario; 11 February 2021. Available online: https://www.health.gov.on.ca/en/pro/programs/ohip/sob/physserv/sob_master20210314.pdf (accessed on 3 April 2021).
- Larsen, D. Medical billing Physician remuneration. CMA 2015, 35–42. [Google Scholar]
- Krahn, M.D.; Bremner, K.E.; Zagorski, B.; Alibhai, S.M.H.; Chen, W.; Tomlinson, G.; Mitsakakis, N.; Naglie, G. Health care costs for state transition models in prostate cancer. Med. Decis. Mak. 2014, 34, 366–378. [Google Scholar] [CrossRef] [PubMed]
- Guidelines for the Economic Evaluation of Health Technologies: Canada. Canadian Agency for Drugs and Technologies in Health (CADTH) Methods and Guidelines, 4th ed. 2017. Available online: https://www.cadth.ca/about-cadth/how-we-do-it/methods-and-guidelines/guidelines-for-the-economic-evaluation-of-health-technologies-canada (accessed on 3 April 2021).
- Husereau, D.; Drummond, M.; Petrou, S.; Carswell, C.; Moher, D.; Greenberg, D.; Augustovski, F.; Briggs, A.H.; Mauskopf, J.; Loder, E. Consolidated Health Economic Evaluation Reporting Standards (CHEERS)-Explanation and Elaboration: A Report of the ISPOR Health Economic Evaluation Publication Guidelines Good Reporting Practices Task Force. Value Health 2013, 16, 231–250. [Google Scholar] [CrossRef] [PubMed] [Green Version]



| Description | Probabilistic Averages | Incremental § | Sequential Analysis | ||
|---|---|---|---|---|---|
| Total Cost ($) | QALYs | Cost ($) | QALYs | ICUR ($ per QALY Gained) | |
| LDR-b | 8940 | 11.00 | n/a | n/a | Reference |
| SBRT | 10,048 | 11.38 | 1109 | 0.37 | $2985 * |
| (Dominated treatment modalities) | |||||
| HDR-b | 9187 | 10.63 | n/a | n/a | (Dominated by LDR-b **) |
| hfIMRT | 14,332 | 10.86 | n/a | n/a | (Dominated by LDR-b **) |
| HDR-IMRT | 16,939 | 9.95 | n/a | n/a | (Dominated by HDR-b †) |
| cfIMRT | 19,903 | 10.59 | n/a | n/a | (Dominated by HDR-b †) |
Publisher’s Note: MDPI stays neutral with regard to jurisdictional claims in published maps and institutional affiliations. |
© 2021 by the authors. Licensee MDPI, Basel, Switzerland. This article is an open access article distributed under the terms and conditions of the Creative Commons Attribution (CC BY) license (https://creativecommons.org/licenses/by/4.0/).
Share and Cite
Alyamani, N.; Song, J.; van Katwyk, S.; Thavorn, K.; Renaud, J.; Haddad, A.; MacPherson, M.; Gaudet, M. Cost–Utility Analysis of Radiation Treatment Modalities for Intermediate-Risk Prostate Cancer. Curr. Oncol. 2021, 28, 2385-2398. https://doi.org/10.3390/curroncol28040219
Alyamani N, Song J, van Katwyk S, Thavorn K, Renaud J, Haddad A, MacPherson M, Gaudet M. Cost–Utility Analysis of Radiation Treatment Modalities for Intermediate-Risk Prostate Cancer. Current Oncology. 2021; 28(4):2385-2398. https://doi.org/10.3390/curroncol28040219
Chicago/Turabian StyleAlyamani, Najlaa, Jiheon Song, Sasha van Katwyk, Kednapa Thavorn, Julie Renaud, Alain Haddad, Miller MacPherson, and Marc Gaudet. 2021. "Cost–Utility Analysis of Radiation Treatment Modalities for Intermediate-Risk Prostate Cancer" Current Oncology 28, no. 4: 2385-2398. https://doi.org/10.3390/curroncol28040219
APA StyleAlyamani, N., Song, J., van Katwyk, S., Thavorn, K., Renaud, J., Haddad, A., MacPherson, M., & Gaudet, M. (2021). Cost–Utility Analysis of Radiation Treatment Modalities for Intermediate-Risk Prostate Cancer. Current Oncology, 28(4), 2385-2398. https://doi.org/10.3390/curroncol28040219

