In Vitro Insights on a Gut–Testis Axis Model by a Nutraceutical Combination of Ceratonia siliqua, Ribonucleotides and Bifidobacterium longum
Abstract
1. Introduction
2. Materials and Methods
2.1. Preparation of Substances
2.2. Cell Cultures
2.3. Experimental Protocol
2.4. MTT Viability
2.5. In Vitro Model of the Intestinal Barrier
2.6. ROS Production
2.7. TJ ELISA Kit
2.8. Butyric Acid Quantification
2.9. Probiotic Surface Hydrophobicity
2.10. Nrf2 Production
2.11. SOD Production
2.12. In Vitro Gut–Testis Axis Model
2.13. ATP Production
2.14. Nitric Oxide Production
2.15. BAX ELISA KIT
2.16. Caspase 3 ELISA Kit
2.17. Cytochrome C (Cyto-C) ELISA Kit
2.18. TNF-α ELISA Kit
2.19. IL-6 ELISA Kit
2.20. Androgen Receptor (AR) ELISA Kit
2.21. P27 ELISA Kit
2.22. SGP2 ELISA Kit
2.23. Testosterone ELISA Kit
2.24. FSHR ELISA Kit
2.25. Western Blot
2.26. Statistical Analysis
3. Results
3.1. Safety Assessment of Various Concentrations of Carob, B. longum GA24, and Ribomix on Caco-2 Cells
3.2. Evaluation of Integrity Condition and Absorption Kinetics in an In Vitro Intestinal Barrier Model
3.3. Analysis of the Biological Effects of Formulation on a Gut-Testicle Axis
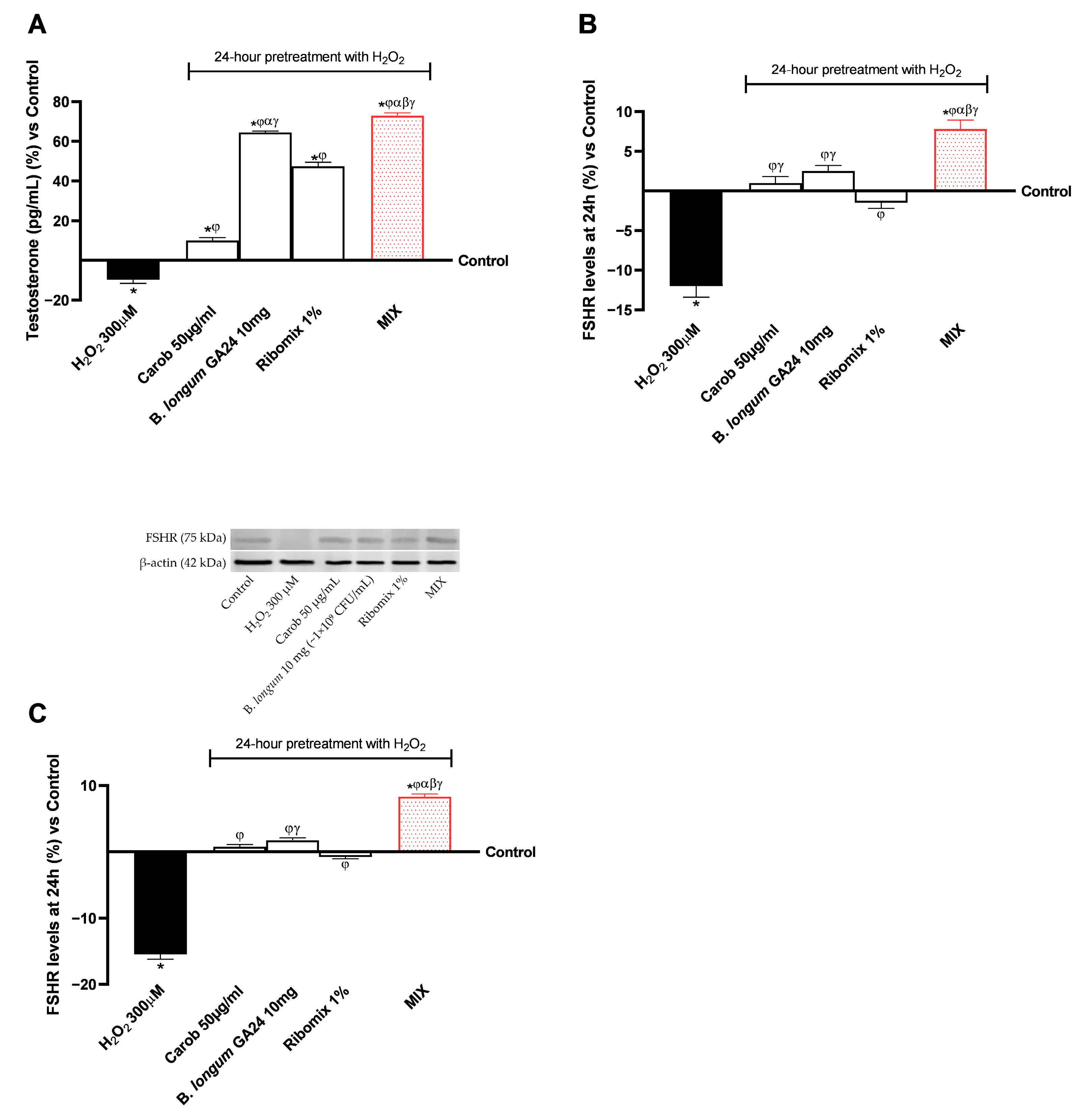
3.4. Analysis of the Combination on Sertoli Cell Maturation and Gametogenic Hormone Production in a Gut–Testis Axis Model
4. Discussion
5. Conclusions
Author Contributions
Funding
Institutional Review Board Statement
Informed Consent Statement
Data Availability Statement
Acknowledgments
Conflicts of Interest
Abbreviations
| ATP | Adenosine Triphosphate |
| AR | Androgen Receptor |
| BAX | Bcl-2-associated X protein |
| B. longum | Bifidumbacterium longum |
| CFU | Colony-Forming Units |
| Cyto-C | Cytochrome C |
| DMEM | Dulbecco’s Modified Eagle Medium |
| ELISA | Enzyme-Linked Immunosorbent Assay |
| EMA | European Medicines Agency |
| FBS | Foetal bovine serum |
| FDA | Food and Drug Administration |
| FSHR | Follicle-Stimulating Hormone Receptor |
| H2O2 | Hydrogen Peroxide |
| HSerC | Human Sertoli Cells |
| IL-1β | Interleukin 1β |
| IL-6 | Interleukin 6 |
| MCT | Monocarboxylate transporters |
| MTT | 3-(4,5-dimethylthiazol-2-yl)-2,5-diphenyltetrazolium bromide |
| NF-κB | Nuclear Factor kappa-light-chain-enhancer of activated B cells |
| NO | Nitric Oxide |
| PBS | Phosphate-Buffered Saline |
| PVDF | Polyvinylidene fluoride |
| ROS | Reactive Oxygen Species |
| SCFA | Short Chain Fatty Acids |
| SGP-2 | Sulfated Glycoprotein-2 (Clusterin) |
| SDS-PAGE | Sodium dodecyl sulfate–polyacrylamide gel electrophoresis |
| TEER | Transepithelial/Transendothelial Electrical Resistance |
| TJ | Tight Junction |
| TNFα | Tumour Necrosis Factor α |
| Zo-1 | Zonula Occludens-1 |
Appendix A



References
- Ko, E.Y.; Sabanegh, E.S. The Role of Nutraceuticals in Male Fertility. Urol. Clin. N. Am. 2014, 41, 181–193. [Google Scholar] [CrossRef] [PubMed]
- Feyzi Dehkhargani, S.; Malekinejad, H.; Shahrooz, R.; Sarkhanloo, R.A. Detrimental Effect of Atrazine on Testicular Tissue and Sperm quality: Implication for Oxidative stress and Hormonal Alterations. Iran. J. Toxicol. 2011, 5, 426–435. [Google Scholar]
- Kuchakulla, M.; Soni, Y.; Patel, P.; Parekh, N.; Ramasamy, R. A Systematic Review and Evidence-based Analysis of Ingredients in Popular Male Fertility Supplements. Urology 2020, 136, 133–141. [Google Scholar] [CrossRef] [PubMed]
- Kaltsas, A.; Giannakodimos, I.; Markou, E.; Stavropoulos, M.; Deligiannis, D.; Kratiras, Z.; Chrisofos, M. The Androbactome and the Gut Microbiota-Testis Axis: A Narrative Review of Emerging Insights into Male Fertility. Int. J. Mol. Sci. 2025, 26, 6211. [Google Scholar] [CrossRef]
- Lv, S.; Huang, J.; Luo, Y.; Wen, Y.; Chen, B.; Qiu, H.; Chen, H.; Yue, T.; He, L.; Feng, B.; et al. Gut Microbiota Is Involved in Male Reproductive Function: A Review. Front. Microbiol. 2024, 15, 1371667. [Google Scholar] [CrossRef]
- Leelani, N.; Bajic, P.; Parekh, N.; Vij, S.C.; Lundy, S.D. The emerging role of the gut-testis axis in male reproductive health and infertility. F&S Rev. 2023, 4, 131–141. [Google Scholar] [CrossRef]
- Duru, N.K.; Morshedi, M.; Oehninger, S. Effects of hydrogen peroxide on DNA and plasma membrane integrity of human spermatozoa. Fertil. Steril. 2000, 74, 1200–1207. [Google Scholar] [CrossRef]
- Takeshima, T.; Usui, K.; Mori, K.; Asai, T.; Yasuda, K.; Kuroda, S.; Yumura, Y. Oxidative stress and male infertility. Reprod. Med. Biol. 2020, 20, 41–52. [Google Scholar] [CrossRef]
- Elhija, M.A.; Potashnik, H.; Lunenfeld, E.; Potashnik, G.; Schlatt, S.; Nieschlag, E.; Huleihel, M. Testicular interleukin-6 response to systemic inflammation. Eur. Cytokine Netw. 2005, 16, 167–172. [Google Scholar]
- Santacroce, L.; Imbimbo, C.; Ballini, A.; Crocetto, F.; Scacco, S.; Cantore, S.; Di Zazzo, E.; Colella, M.; Jirillo, E. Testicular Immunity and Its Connection with the Microbiota. Physiological and Clinical Implications in the Light of Personalized Medicine. J. Pers. Med. 2022, 12, 1335. [Google Scholar] [CrossRef]
- Matzkin, M.E.; Calandra, R.S.; Rossi, S.P.; Bartke, A.; Frungieri, M.B. Hallmarks of Testicular Aging: The Challenge of Anti-Inflammatory and Antioxidant Therapies Using Natural and/or Pharmacological Compounds to Improve the Physiopathological Status of the Aged Male Gonad. Cells 2021, 10, 3114. [Google Scholar] [CrossRef]
- O’Donnell, L.; Dagley, L.F.; Curley, M.; Darbey, A.; O’Shaughnessy, P.J.; Diemer, T.; Pilatz, A.; Fietz, D.; Stanton, P.G.; Smith, L.B.; et al. Sertoli Cell-Enriched Proteins in Mouse and Human Testicular Interstitial Fluid. PLoS ONE 2023, 18, e0290846. [Google Scholar] [CrossRef]
- Corpuz-Hilsabeck, M.; Culty, M. Impact of endocrine disrupting chemicals and pharmaceuticals on Sertoli cell development and functions. Front. Endocrinol. 2023, 14, 1095894. [Google Scholar] [CrossRef]
- Potiris, A.; Moustakli, E.; Trismpioti, E.; Drakaki, E.; Mavrogianni, D.; Matsas, A.; Zikopoulos, A.; Sfakianakis, A.; Tsakiridis, I.; Dagklis, T.; et al. From Inflammation to Infertility: How Oxidative Stress and Infections Disrupt Male Reproductive Health. Metabolites 2025, 15, 267. [Google Scholar] [CrossRef] [PubMed]
- Arato, I.; Grande, G.; Barrachina, F.; Bellucci, C.; Lilli, C.; Jodar, M.; Aglietti, M.C.; Mancini, F.; Vincenzoni, F.; Pontecorvi, A.; et al. “In Vitro” Effect of Different Follicle–Stimulating Hormone Preparations on Sertoli Cells: Toward a Personalized Treatment for Male Infertility. Front. Endocrinol. 2020, 11, 401. [Google Scholar] [CrossRef] [PubMed]
- Mahdian, E.; Khadem Haghighian, H.; Javadi, M.; Karami, A.A.; Kavianpour, M. Effect of Carob (Ceratonia siliqua L.) oral supplementation on changes of semen parameters, oxidative stress, inflammatory biomarkers and reproductive hormones in infertile men. Sci. J. Kurd. Univ. Med. Sci. 2018, 56, 66–75. [Google Scholar]
- Mokhtari, M.; Sharifi, E. The effects of hydro alcoholic extract of Ceratonia siliqua L. seeds on pituitary—Testis hormones and spermatogenesis in rat. Adv. Environ. Biol. 2012, 6, 2778–2784. [Google Scholar]
- Soleimanzadeh, A.; Kian, M.; Moradi, S.; Mahmoudi, S. Carob (Ceratonia siliqua L.) fruit hydro-alcoholic extract alleviates reproductive toxicity of lead in male mice: Evidence on sperm parameters, sex hormones, oxidative stress biomarkers and expression of Nrf2 and iNOS. Avicenna J. Phytomed. 2020, 10, 35–49. [Google Scholar]
- Kour, J.; Chopra, H.; Bukhari, S.; Sharma, R.; Bansal, R.; Hans, M.; Saxena, D.C. Nutraceutical—A deep and profound concept. In Nutraceuticals and Health Care; Elsevier: Amsterdam, The Netherlands, 2022; pp. 1–28. [Google Scholar]
- Thakur, N.; Rokana, N.; Panwar, H. Probiotics: Selection criteria, safety and role in health and disease. J. Innov. Biol. 2016, 3, 259–270. [Google Scholar]
- Caramia, G.; Silvi, S. Probiotics: From the Ancient Wisdom to the Actual Therapeutical and Nutraceutical Perspective. In Probiotic Bacteria and Enteric Infections: Cytoprotection by Probiotic Bacteria; Springer: Berlin/Heidelberg, Germany, 2011; pp. 3–37. [Google Scholar]
- Alfano, M.; Ferrarese, R.; Locatelli, I.; Ventimiglia, E.; Ippolito, S.; Gallina, P.; Cesana, D.; Canducci, F.; Pagliardini, L.; Viganò, P. Testicular microbiome in azoospermic men-first evidence of the impact of an altered microenvironment. Hum. Reprod. 2018, 33, 1212–1217. [Google Scholar] [CrossRef]
- Feng, T.; Liu, Y. Microorganisms in the reproductive system and probiotic’s regulatory effects on reproductive health. Comput. Struct. Biotechnol. J. 2022, 20, 1541–1553. [Google Scholar] [CrossRef]
- Zhang, Y.; Hou, B.; Liu, T.; Wu, Y.; Wang, Z. Probiotics improve polystyrene microplastics-induced male reproductive toxicity in mice by alleviating inflammatory response. Ecotoxicol. Environ. Saf. 2023, 263, 115248. [Google Scholar] [CrossRef] [PubMed]
- Uberti, F.; Ruga, S.; Morsanuto, V.; Galla, R.; Farghali, M.; Molinari, C. Role of Ribonucleotides in Improving Muscle Cell Function. J. Food Sci. Nutr. Res. 2020, 3, 4. [Google Scholar] [CrossRef]
- Verkerk, R. Nucleotides: Speculation on lifestyle-induced essentiality. NHD Clin. 2011, 64, 29–32. [Google Scholar]
- Kodinova, S.; Dushkova, M.; Miteva-Petrova, M.; Yanakieva, V.; Petrov, S.; Denkova, Z. Production of probiotic Bulgarian yoghurts obtained from an ultrafiltered cow’s milk. Ir. J. Agric. Food Res. 2020, 59, 1–11. [Google Scholar] [CrossRef]
- International Organization for Standardization (ISO) 4833-1:2013; Microbiology of the Food Chain—Horizontal Method for the Enumeration of Microorganisms—Part 1: Colony Count at 30 °C by the Pour Plate Technique. International Organization for Standardization: Geneva, Switzerland, 2013.
- Faramarzi, A.; Aghaz, F.; Bakhtiari, M.; Roshankhah, S.; Rashidi, Z.; Khazaei, M. Ceratonia siliqua (Carob) extract improved in vitro development of vitrified-warmed mouse germinal vesicle oocytes: Assessment of possible mechanism. Cell Tissue Bank. 2021, 22, 137–144. [Google Scholar] [CrossRef]
- Ferrari, S.; Galla, R.; Mulè, S.; Uberti, F. Analysis of the Beneficial Effects of Probiotics on the Gut–Prostate Axis Using Prostatic Co-Culture Model. Foods 2024, 13, 3647. [Google Scholar] [CrossRef]
- DiMarco, R.L.; Hunt, D.R.; Dewi, R.E.; Heilshorn, S.C. Improvement of paracellular transport in the Caco-2 drug screening model using protein-engineered substrates. Biomaterials 2017, 129, 152–162. [Google Scholar] [CrossRef]
- Uberti, F.; Morsanuto, V.; Ruga, S.; Galla, R.; Farghali, M.; Notte, F.; Bozzo, C.; Magnani, C.; Nardone, A.; Molinari, C. Study of Magnesium Formulations on Intestinal Cells to Influence Myometrium Cell Relaxation. Nutrients 2020, 12, 573. [Google Scholar] [CrossRef]
- Ceriotti, L.; Meloni, M. La valutazione dell’assorbimento intestinale in vitro. L’integratore Nutr. 2014, 17, 62–65. [Google Scholar]
- Rodríguez Gutiérrez, D.; Eid, W.; Biason-Lauber, A. A Human Gonadal Cell Model From Induced Pluripotent Stem Cells. Front. Genet. 2018, 9, 624. [Google Scholar] [CrossRef]
- Zhang, D.C.; Chen, R.; Cai, Y.H.; Wang, J.J.; Yin, C.; Zou, K. Hyperactive reactive oxygen species impair function of porcine Sertoli cells via suppression of surface protein ITGB1 and connexin-43. Zool. Res. 2020, 41, 203–207. [Google Scholar] [CrossRef] [PubMed]
- Tang, Y.; Wang, Z.; Chen, Y.; Wang, J.; Wang, H.; Li, B.; Liu, B.; Zheng, P. Melatonin Improves H2O2-Induced Oxidative Stress in Sertoli Cells Through Nrf2-Keap1 Signaling Pathway. Genes 2024, 15, 1544. [Google Scholar] [CrossRef] [PubMed]
- Almansa-Ordonez, A.; Bellido, R.; Vassena, R.; Barragan, M.; Zambelli, F. Oxidative Stress in Reproduction: A Mitochondrial Perspective. Biology 2020, 9, 269. [Google Scholar] [CrossRef] [PubMed]
- Ruga, S.; Galla, R.; Penna, C.; Molinari, C.; Uberti, F. The Activity of Ten Natural Extracts Combined in a Unique Blend to Maintain Cholesterol Homeostasis—In Vitro Model. Int. J. Mol. Sci. 2022, 23, 3805. [Google Scholar] [CrossRef]
- Molinari, C.; Ruga, S.; Farghali, M.; Galla, R.; Fernandez-Godino, R.; Clemente, N.; Uberti, F. Effects of a New Combination of Natural Extracts on Glaucoma-Related Retinal Degeneration. Foods 2021, 10, 1885. [Google Scholar] [CrossRef]
- Uberti, F.; Morsanuto, V.; Ghirlanda, S.; Molinari, C. Iron Absorption from Three Commercially Available Supplements in Gastrointestinal Cell Lines. Nutrients 2017, 9, 1008. [Google Scholar] [CrossRef]
- U.S. Food and Drug Administration (FDA). M9 BIOPHARMACEUTICS CLASSIFICATION SYSTEM-BASED BIOWAIVERS. 2025. Available online: https://www.fda.gov/media/117974/download (accessed on 10 October 2025).
- European Medicines Agency (EMA). ICH M9 Biopharmaceutics Classification System-Based Biowaivers: Scientific Guideline. 2025. Available online: https://www.ema.europa.eu/en/ich-m9-biopharmaceutics-classification-system-based-biowaivers-scientific-guideline (accessed on 10 October 2025).
- Guha, S.; Alvarez, S.; Majumder, K. Transport of Dietary Anti-Inflammatory Peptide, γ-Glutamyl Valine (γ-EV), across the Intestinal Caco-2 Monolayer. Nutrients 2021, 13, 1448. [Google Scholar] [CrossRef]
- Konishi, Y.; Hagiwara, K.; Shimizu, M. Transepithelial Transport of Fluorescein in Caco-2 Cell Monolayers and Use of Such Transport in In Vitro Evaluation of Phenolic Acid Availability. Biosci. Biotechnol. Biochem. 2002, 66, 2449–2457. [Google Scholar] [CrossRef]
- Allers, K.; Stahl-Hennig, C.; Fiedler, T.; Wibberg, D.; Hofmann, J.; Kunkel, D.; Moos, V.; Kreikemeyer, B.; Kalinowski, J.; Schneider, T. The Colonic Mucosa-Associated Microbiome in SIV Infection: Shift towards Bacteroidetes Coincides with Mucosal CD4+ T Cell Depletion and Enterocyte Damage. Sci. Rep. 2020, 10, 10887. [Google Scholar] [CrossRef]
- Guan, C.; Chen, X.; Jiang, X.; Zhao, R.; Yuan, Y.; Chen, D.; Zhang, C.C.; Lu, M.; Lu, Z.; Gu, R. In vitro studies of adhesion properties of six lactic acid bacteria isolated from the longevous population of China. RSC Adv. 2020, 10, 24234–24240. [Google Scholar] [CrossRef] [PubMed]
- Molinari, C.G.; Morsanuto, V.; Ruga, S.; Stoppa, I.; Notte, F.; Farghali, M.; Bozzo, C. Role of vitamin D3 and alginates in prevention of NSAID-dependent cellular injury. EC Gastroenterol. Dig. Syst. 2019, 6, 211–223. [Google Scholar]
- Uberti, F.; Morsanuto, V.; Bardelli, C.; Molinari, C. Protective effects of 1α,25-Dihydroxyvitamin D3 on cultured neural cells exposed to catalytic iron. Physiol. Rep. 2016, 4, e12769. [Google Scholar] [CrossRef] [PubMed]
- Chaaban, I.; Hafez, H.; AlZaim, I.; Tannous, C.; Ragab, H.; Hazzaa, A.; Ketat, S.; Ghoneim, A.; Katary, M.; Abd-Alhaseeb, M.M.; et al. Transforming Iodoquinol into Broad-Spectrum Antitumor Leads: Repurposing to Modulate Redox Homeostasis. Bioorg. Chem. 2021, 113, 105035. [Google Scholar] [CrossRef]
- Paik, E.S.; Kim, T.H.; Cho, Y.J.; Ryu, J.; Choi, J.J.; Lee, Y.Y.; Choi, C.H.; Kim, W.Y.; Sa, J.K.; Lee, J.W. Preclinical Assessment of the VEGFR Inhibitor Axitinib as a Therapeutic Agent for Epithelial Ovarian Cancer. Sci. Rep. 2020, 10, 4904. [Google Scholar] [CrossRef]
- Chiu, C.C.; Yeh, T.H.; Lu, C.S.; Huang, Y.C.; Cheng, Y.C.; Huang, Y.Z.; Weng, Y.-H.; Liu, Y.-C.; Lai, S.-C.; Chen, Y.-L.; et al. PARK14 PLA2G6 Mutants Are Defective in Preventing Rotenone-Induced Mitochondrial Dysfunction, ROS Generation and Activation of Mitochondrial Apoptotic Pathway. Oncotarget 2017, 8, 79046–79060. [Google Scholar] [CrossRef]
- Molinari, C.; Ruga, S.; Farghali, M.; Galla, R.; Bassiouny, A.; Uberti, F. Preventing c2c12 muscular cells damage combining magnesium and potassium with vitamin D3 and curcumin. J. Tradit. Complement. Med. 2021, 11, 532–544. [Google Scholar] [CrossRef]
- Muzaail, H.H.; El-Assmy, A.; Harraz, A.M.; Awadalla, A.; Shokeir, A.A.; Abdel-Aziz, A.F. Prediction of recurrence of non-muscle invasive bladder cancer: The role of androgen receptor and miRNA-2909. Urol. Oncol. 2022, 40, 197.e25–197.e35. [Google Scholar] [CrossRef]
- Kim, Y.E.; Choi, H.C.; Nam, G.; Choi, B.Y. Costunolide promotes the proliferation of human hair follicle dermal papilla cells and induces hair growth in C57BL/6 mice. J. Cosmet. Dermatol. 2019, 18, 414–421. [Google Scholar] [CrossRef]
- Moss, S.C.; Lightell, D.J.; Marx, S.O.; Marks, A.R.; Woods, T.C. Rapamycin Regulates Endothelial Cell Migration through Regulation of the Cyclin-dependent Kinase Inhibitor p27Kip1. J. Biol. Chem. 2010, 285, 11991–11997. [Google Scholar] [CrossRef]
- Anjo, S.I.; dos Santos, P.V.; Rosado, L.; Baltazar, G.; Baldeiras, I.; Pires, D.; Januário, C.; Castelo-Branco, M.; Grãos, M.; Manadas, B. A Different Vision of Translational Research in Biomarker Discovery: A Pilot Study on Circulatory Mitochondrial Proteins as Parkinson’s Disease Potential Biomarkers. Transl. Neurodegener. 2020, 9, 11. [Google Scholar] [CrossRef] [PubMed]
- Faisal, I.; Cisneros-Montalvo, S.; Hamer, G.; Tuominen, M.M.; Laurila, P.P.; Tumiati, M.; Jauhiainen, M.; Kotaja, N.; Toppari, J.; Mäkelä, J.-A.; et al. Transcription Factor USF1 Is Required for Maintenance of Germline Stem Cells in Male Mice. Endocrinology 2019, 160, 1119–1136. [Google Scholar] [CrossRef] [PubMed]
- Kayode, O.; Ohanaka, N.J.; Kolawole, I.O.; Afolabi, O.A.; Iyobhebhe, M.E. Reproductive health-promoting effects of functional foods. Funct. Foods Health Dis. 2023, 13, 448–458. [Google Scholar] [CrossRef]
- Mu, K.; Kitts, D.D. Gallic Acid Mitigates Intestinal Inflammation and Loss of Tight Junction Protein Expression Using a 2D-Caco-2 and RAW 264.7 Co-Culture Model. Arch. Biochem. Biophys. 2024, 756, 109978. [Google Scholar] [CrossRef]
- Zhao, L.; Xie, Q.; Evivie, S.E.; Yue, Y.; Yang, H.; Lv, X.; Zhang, H.; Huo, G. Bifidobacterium longum subsp. longum K5 Alleviates Inflammatory Response and Prevents Intestinal Barrier Injury Induced by LPS In Vitro Based on Comparative Genomics. J. Funct. Foods 2022, 92, 105030. [Google Scholar] [CrossRef]
- Ahmadi, S.; Wang, S.; Nagpal, R.; Wang, B.; Jain, S.; Razazan, A.; Mishra, S.P.; Zhu, X.; Wang, Z.; Kavanagh, K.; et al. A Human-Origin Probiotic Cocktail Ameliorates Aging-Related Leaky Gut and Inflammation via Modulating the Microbiota/Taurine/Tight Junction Axis. JCI Insight 2020, 5, e132055. [Google Scholar] [CrossRef]
- Persidis, S.; Moshos, M.; Katramadou, M.; Tyligada, K.; Carageorgiou, H. Histopathologic Modifications of Rabbit Conjunctiva after the Administration of Latanoprost, Travoprost, Vimato-prost and Combinations with Timolol: Preliminary Report. Rev. Clin. Pharmacol. Pharmacokinet. 2009, 26, 200. [Google Scholar]
- Yu, X.; Wang, Y.; Xu, Y.; Li, X.; Zhang, J.; Su, Y.; Guo, L. Resveratrol Attenuates Intestinal Epithelial Barrier Dysfunction via Nrf2/HO-1 Pathway in Dextran Sulfate Sodium-Induced Caco-2 Cells. Immun. Inflamm. Dis. 2024, 12, e1193. [Google Scholar] [CrossRef]
- Tang, L.; Deng, J.; Shi, P.; Zou, S.; Ran, H.; Yin, F.; Liu, J. Rosmarinic Acid Improves Intestinal Barrier Integrity through PI3K/AKT/Nrf2-Mediated Regulation of Tight Junction Protein Expression. Int. Immunopharmacol. 2025, 164, 115380. [Google Scholar] [CrossRef]
- Laaraj, S.; Tikent, A.; El-Rhouttais, C.; Farihi, A.; Ed-Dra, A.; Bouhrim, M.; Elfazazi, K. Nutritional value, HPLC-DAD analysis and biological activities of Ceratonia siliqua L. pulp based on in vitro and in silico studies. Sci. Rep. 2024, 14, 31115. [Google Scholar] [CrossRef]
- Aitken, R.J. Impact of oxidative stress on male and female germ cells: Implications for fertility. Reproduction 2020, 159, R189–R201. [Google Scholar] [CrossRef] [PubMed]
- Gasaly, N.; Hermoso, M.A.; Gotteland, M. Butyrate and the Fine-Tuning of Colonic Homeostasis: Implication for Inflammatory Bowel Diseases. Int. J. Mol. Sci. 2021, 22, 3061. [Google Scholar] [CrossRef] [PubMed]
- Daneshpour, N. Bifidobacterium and the Immune System: A Key Player Against Gastrointestinal Cancers. J. Microbiota 2024, 1, 3. [Google Scholar] [CrossRef]
- Cai, H.; Cao, X.; Qin, D.; Liu, Y.; Liu, Y.; Hua, J.; Peng, S. Gut microbiota supports male reproduction via nutrition, immunity, and signaling. Front. Microbiol. 2022, 13, 977574. [Google Scholar] [CrossRef]
- Yan, X.; Feng, Y.; Hao, Y.; Zhong, R.; Jiang, Y.; Tang, X.; Lu, D.; Fang, H.; Agarwal, M.; Chen, L.; et al. Gut-Testis Axis: Microbiota Prime Metabolome to Increase Sperm Quality in Young Type 2 Diabetes. Microbiol. Spectr. 2022, 10, e01423-22. [Google Scholar] [CrossRef]
- Liu, T.; Han, S.; Yao, Y.; Zhang, G. Role of Human Monocarboxylate Transporter 1 (hMCT1) and 4 (hMCT4) in Tumor Cells and the Tumor Microenvironment. Cancer Manag. Res. 2023, 15, 957–975. [Google Scholar] [CrossRef]
- Ogawa, T.; Kita, K.; Kubota, Y. Proliferation of spermatogonial stem cells and spermatogenesis in vitro. Reprod. Med. Biol. 2006, 5, 169–174. [Google Scholar] [CrossRef]
- Węgłowska, E.; Koziołkiewicz, M.; Kamińska, D.; Grobelski, B.; Pawełczak, D.; Kołodziejczyk, M.; Bielecki, S.; Gendaszewska-Darmach, E. Extracellular Nucleotides Affect the Proangiogenic Behavior of Fibroblasts, Keratinocytes, and Endothelial Cells. Int. J. Mol. Sci. 2022, 23, 238. [Google Scholar] [CrossRef]
- Wang, C.; Zhao, A.; Fan, L.; Ma, B.; Shang, X.J.; Zhang, Q. H2O2 alters metabolism in TM4 Sertoli cells in the mouse. Zhonghua Nan Ke Xue = Natl. J. Androl. 2017, 23, 497–502. [Google Scholar]
- Guo, H.; Liu, T.; Li, J.; Li, E.; Wen, X.; Chen, F.; Zhu, Q. Compound probiotics regulate the NRF2 antioxidant pathway to inhibit aflatoxin B1-induced autophagy in mouse Sertoli TM4 cells. Ecotoxicol. Environ. Saf. 2024, 281, 116619. [Google Scholar] [CrossRef]
- Boufadia, Y.M.; Elaoufi, M.; Tabet, F.; Benali, M.; Riazi, A. Chemical composition and antioxidant activity of Carob pulp (Ceratonia siliqua L.) extracts. J. Food Sci. 2015, 5, 76–83. [Google Scholar] [CrossRef]
- Elaoufi, M.M.; Bouterfas, K.; Djebbar, A.A.; Meziani, S.; Rezki, H.; Kermas, F.; Yasmina, B.M. Chemical composition, anti-ulcer and anti-inflammatory effects of carob pods (Ceratonia siliqua L.) polyphenols from Ain Temouchent. J. Microbiol. Biotechnol. Food Sci. 2022, 12, 2. [Google Scholar] [CrossRef]
- Liang, N.; Kitts, D.D. Amelioration of Oxidative Stress in Caco-2 Cells Treated with Pro-inflammatory Proteins by Chlorogenic Acid Isomers via Activation of the Nrf2-Keap1-ARE-Signaling Pathway. J. Agric. Food Chem. 2018, 66, 11008–11017. [Google Scholar] [CrossRef] [PubMed]
- Moradi, M.; Ghanbari, E.; Rashidi, Z.; Moradi, S.; Shakeri, A.; Faramarzi, A. Carob extract restores testicular function and sperm quality in cadmium-exposed mice: An experimental study. Int. J. Reprod. Biomed. 2025, 23, 545–558. [Google Scholar] [CrossRef]
- Park, Y.J.; Pang, M.G. Mitochondrial Functionality in Male Fertility: From Spermatogenesis to Fertilization. Antioxidants 2021, 10, 98. [Google Scholar] [CrossRef]
- Costa, J.; Braga, P.C.; Rebelo, I.; Oliveira, P.F.; Alves, M.G. Mitochondria Quality Control and Male Fertility. Biology 2023, 12, 827. [Google Scholar] [CrossRef]
- Ansari, Z.; Maleki, M.H.; Roohy, F.; Ebrahimi, Z.; Shams, M.; Mokaram, P.; Zamanzadeh, Z.; Hosseinzadeh, Z.; Koohpeyma, F.; Dastghaib, S. Protective effects of artichoke extract and Bifidobacterium longum on male infertility in diabetic rats. Biochem. Biophys. Rep. 2024, 40, 101834. [Google Scholar] [CrossRef]
- Desler, C.; Munch-Petersen, B.; Stevnsner, T.; Matsui, S.; Kulawiec, M.; Singh, K.K.; Rasmussen, L.J. Mitochondria as determinant of nucleotide pools and chromosomal stability. Mutat. Res. 2007, 625, 112–124. [Google Scholar] [CrossRef]
- Grotehans, N.; McGarry, L.; Nolte, H.; Xavier, V.; Kroker, M.; Narbona-Pérez, Á.J.; MacVicar, T. Ribonucleotide synthesis by NME6 fuels mitochondrial gene expression. EMBO J. 2023, 42, e113256. [Google Scholar] [CrossRef]
- Dong, H.; Rowland, I.; Yaqoob, P. Comparative effects of six probiotic strains on immune function in vitro. Br. J. Nutr. 2012, 108, 459–470. [Google Scholar] [CrossRef]
- El-Zeftawy, M.; Ghareeb, D. Pharmacological bioactivity of Ceratonia siliqua pulp extract: In vitro screening and molecular docking analysis, implication of Keap-1/Nrf2/NF-ĸB pathway. Sci. Rep. 2023, 13, 12209. [Google Scholar] [CrossRef] [PubMed]
- Zhang, W.; Zhuang, S.; Guan, H.; Li, F.; Zou, H.; Li, D. New insights into the anti-apoptotic mechanism of natural polyphenols in complex with Bax protein. J. Biomol. Struct. Dyn. 2024, 42, 3081–3093. [Google Scholar] [CrossRef] [PubMed]
- Holsberger, D.R.; Buchold, G.M.; Leal, M.C.; Kiesewetter, S.E.; O’Brien, D.A.; Hess, R.A.; Cooke, P.S. Cell-cycle inhibitors p27Kip1 and p21Cip1 regulate murine Sertoli cell proliferation. Biol. Reprod. 2005, 72, 1429–1436. [Google Scholar] [CrossRef]
- Meroni, S.B.; Galardo, M.N.; Rindone, G.; Gorga, A.; Riera, M.F.; Cigorraga, S.B. Molecular mechanisms and signaling pathways involved in Sertoli cell proliferation. Front. Endocrinol. 2019, 10, 224. [Google Scholar] [CrossRef] [PubMed]
- Ni, F.D.; Hao, S.L.; Yang, W.X. Multiple signaling pathways in Sertoli cells: Recent findings in spermatogenesis. Cell Death Dis. 2019, 10, 541. [Google Scholar] [CrossRef]
- Galardo, M.N.; Riera, M.F.; Pellizzari, E.H.; Sobarzo, C.; Scarcelli, R.; Denduchis, B.; Meroni, S.B. Adenosine regulates Sertoli cell function by activating AMPK. Mol. Cell. Endocrinol. 2010, 330, 49–58. [Google Scholar] [CrossRef]
- Vafaei, A.; Mohammadi, S.; Fazel, A.; Soukhtanloo, M.; Mohammadipour, A.; Beheshti, F. Effects of carob (Ceratonia siliqua) on sperm quality, testicular structure, testosterone level and oxidative stress in busulfan-induced infertile mice. Pharm. Sci. 2018, 24, 104–111. [Google Scholar] [CrossRef]
- Ashonibare, V.J.; Akorede, B.A.; Ashonibare, P.J.; Akhigbe, T.M.; Akhigbe, R.E. Gut Microbiota–Gonadal Axis: The Impact of Gut Microbiota on Reproductive Functions. Front. Immunol. 2024, 15, 1346035. [Google Scholar] [CrossRef]
- Kurhaluk, N.; Kamiński, P.; Tkaczenko, H. Oxidative Stress, Antioxidants, Gut Microbiota and Male Fertility. Cell. Physiol. Biochem. 2025, 59, 82–123. [Google Scholar] [CrossRef]
- Petricca, S.; Carnicelli, V.; Luzi, C.; Cinque, B.; Celenza, G.; Iorio, R. Oxidative Stress, Cytotoxic and Inflammatory Effects of Azoles Combinatorial Mixtures in Sertoli TM4 Cells. Antioxidants 2023, 12, 1142. [Google Scholar] [CrossRef]
- Wang, J.M.; Li, Z.F.; Yang, W.X.; Tan, F.Q. Follicle-Stimulating Hormone Signaling in Sertoli Cells: A Licence to the Early Stages of Spermatogenesis. Reprod. Biol. Endocrinol. 2022, 20, 97. [Google Scholar] [CrossRef]







| Extract | Extract Solvent | Composition | % g/100 g of Content | Method | Origin |
|---|---|---|---|---|---|
| Ceratonia siliqua | Water–Ethanol | Total polyphenols | 19.8% | Folin–Ciocalteu | Seeds |
| Gallotannins | 9.6% | Folin–Denis | |||
| Total flavonoids | 3.5% | AlCl3 colorimetric | |||
| Flavan-3-ols | 2.0% | HPLC-DAD | |||
| Gallic acid derivatives | 2.4% | HPLC-DAD | |||
| Procyanidins | 1.3% | HPLC-MS |
Disclaimer/Publisher’s Note: The statements, opinions and data contained in all publications are solely those of the individual author(s) and contributor(s) and not of MDPI and/or the editor(s). MDPI and/or the editor(s) disclaim responsibility for any injury to people or property resulting from any ideas, methods, instructions or products referred to in the content. |
© 2026 by the authors. Licensee MDPI, Basel, Switzerland. This article is an open access article distributed under the terms and conditions of the Creative Commons Attribution (CC BY) license.
Share and Cite
Mulè, S.; Galla, R.; Parini, F.; Musu, M.; Uberti, F. In Vitro Insights on a Gut–Testis Axis Model by a Nutraceutical Combination of Ceratonia siliqua, Ribonucleotides and Bifidobacterium longum. Nutraceuticals 2026, 6, 19. https://doi.org/10.3390/nutraceuticals6010019
Mulè S, Galla R, Parini F, Musu M, Uberti F. In Vitro Insights on a Gut–Testis Axis Model by a Nutraceutical Combination of Ceratonia siliqua, Ribonucleotides and Bifidobacterium longum. Nutraceuticals. 2026; 6(1):19. https://doi.org/10.3390/nutraceuticals6010019
Chicago/Turabian StyleMulè, Simone, Rebecca Galla, Francesca Parini, Matteo Musu, and Francesca Uberti. 2026. "In Vitro Insights on a Gut–Testis Axis Model by a Nutraceutical Combination of Ceratonia siliqua, Ribonucleotides and Bifidobacterium longum" Nutraceuticals 6, no. 1: 19. https://doi.org/10.3390/nutraceuticals6010019
APA StyleMulè, S., Galla, R., Parini, F., Musu, M., & Uberti, F. (2026). In Vitro Insights on a Gut–Testis Axis Model by a Nutraceutical Combination of Ceratonia siliqua, Ribonucleotides and Bifidobacterium longum. Nutraceuticals, 6(1), 19. https://doi.org/10.3390/nutraceuticals6010019

