Scenario Simulation-Based Assessment of Trip Difficulty for Urban Residents under Rainstorm Waterlogging
Abstract
:1. Introduction
2. General Description of the Study Area

3. Data Treatments and Methodology
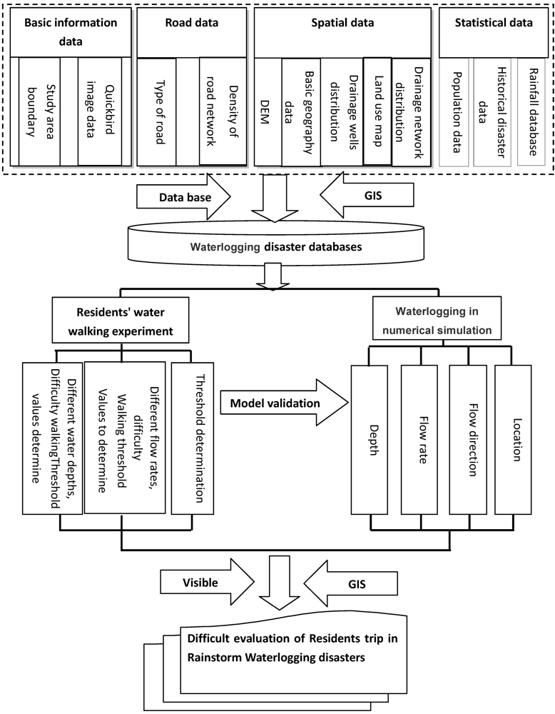
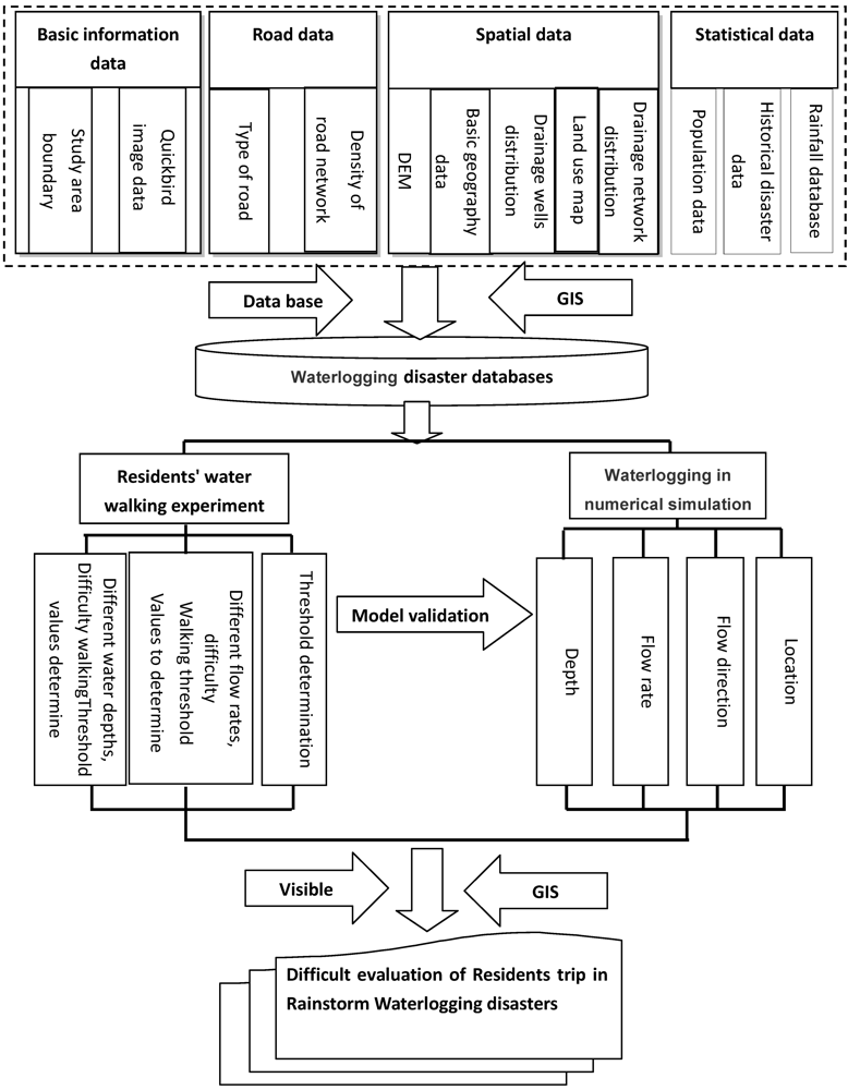
3.1. Data Processing
3.1.1. The Generalization of the Topology and Terrains
3.1.2. Generalization from Basic Information on Urbanization Process
3.1.3. Generalization of the Water Discharge Systems
3.2. Methodology

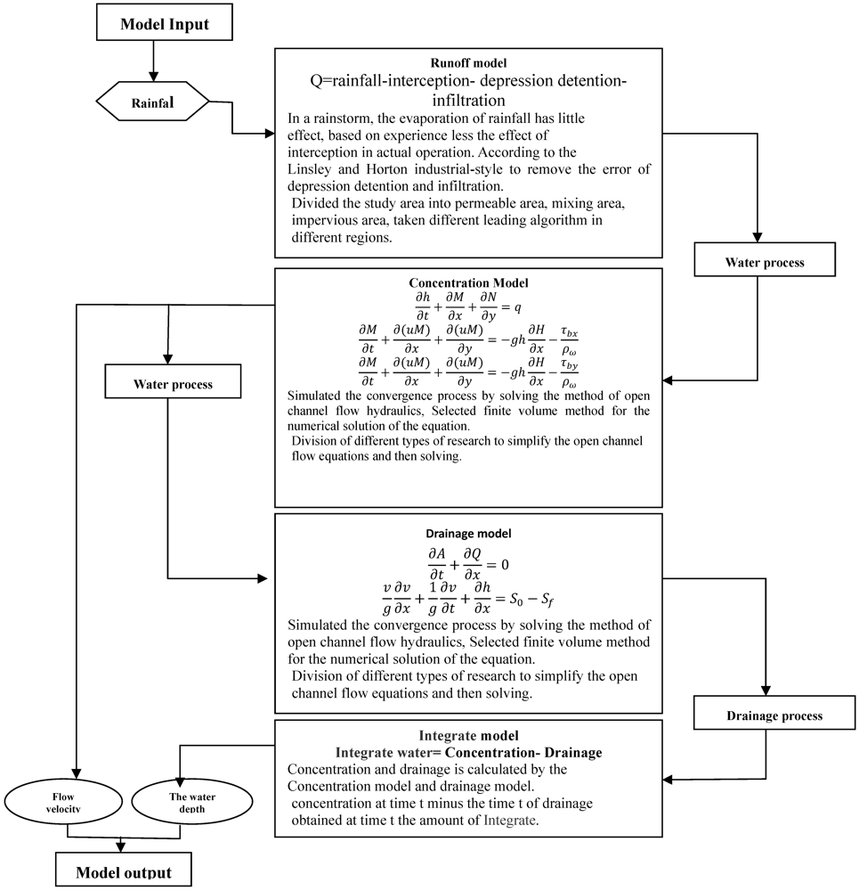
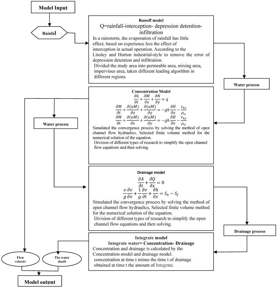
3.2.1. Construction of the Mathematical Models of Urban Rainstorm Waterlogging







3.2.2. Extraction of the Directions of Waterlogging on Urban Streets
3.2.3. Generation of Irregular Grid Cells

3.2.4. Establishing the Topology Relationship for Grids and Passages
3.3. Experimental Test of Trip Difficulty Thresholds for Acrossing Waterlogged Area
3.3.1. Experimental Methodology
| Identity | Age | Weight (Kg) | Height (cm) | No of residents | Walking distance (m) | Toad type | Walking direction |
|---|---|---|---|---|---|---|---|
| Pupil | 8–12 | 30–45 | 125–155 | 10 | 15 | Asphalt | Downstream, upstream |
| Youth | 18–24 | 55–75 | 168–175 | 10 | 15 | Asphalt | Downstream, upstream |
3.3.2. Experimental Results
| Pupil | Youth | ||||||||
|---|---|---|---|---|---|---|---|---|---|
| Number | Velocity m/s | Depth m | Distance m | Speed m/s | Number | Velocity m/s | Depth m | Distance m | Speed m/s |
| A1 | 0.00 | 0.35 | 4.50 | 0.91 | C1 | 0.48 | 0.30 | 15 | 0.84 |
| A2 | 0.35 | 0.35 | 4.50 | 0.73 | C2 | 0.78 | 0.20 | 15 | 0.90 |
| A3 | 0.48 | 0.35 | 3.00 | 0.85 | C3 | 0.78 | 0.30 | 15 | 0.88 |
| A4 | 0.25 | 0.42 | 4.50 | 0.66 | C4 | 0.50 | 0.50 | 15 | 0.58 |
| A5 | 0.50 | 0.20 | 4.50 | 0.56 | C5 | 0.50 | 0.70 | 15 | 0.56 |
| A6 | 0.50 | 0.20 | 4.50 | 1.00 | C6 | 1.00 | 0.40 | 15 | 0.68 |
| A7 | 0.77 | 0.20 | 4.50 | 0.98 | C7 | 1.30 | 0.30 | 15 | 0.78 |
| A8 | 0.48 | 0.20 | 4.50 | 0.87 | C8 | 1.20 | 0.60 | 15 | 0.48 |
| A9 | 0.48 | 0.57 | 4.50 | 0.56 | C9 | 0.95 | 1.00 | 15 | 0.34 |
| A10 | 0.48 | 0.60 | 0.30 | 0.58 | C10 | 0.95 | 0.50 | 15 | 0.53 |
| B1 | 0.48 | 0.35 | 7.50 | 1.02 | D1 | 1.10 | 0.20 | 15 | 0.90 |
| B2 | 0.77 | 0.35 | 7.50 | 0.90 | D2 | 1.20 | 0.30 | 15 | 0.81 |
| B3 | 0.48 | 0.35 | 7.50 | 0.84 | D3 | 1.30 | 0.40 | 15 | 0.88 |
| B4 | 0.48 | 0.40 | 7.50 | 0.70 | D4 | 1.10 | 0.30 | 15 | 0.85 |
| B5 | 0.77 | 0.35 | 7.50 | 1.20 | D5 | 1.20 | 0.40 | 15 | 0.88 |
| B6 | 0.48 | 0.30 | 7.50 | 0.85 | D6 | 1.30 | 0.50 | 15 | 0.78 |
| B7 | 0.36 | 0.35 | 7.50 | 1.23 | D7 | 0.95 | 0.70 | 15 | 0.30 |
| B8 | 0.36 | 0.25 | 7.50 | 1.10 | D8 | 0.60 | 0.40 | 15 | 1.00 |
| B9 | 0.77 | 0.25 | 7.50 | 0.88 | D9 | 1.41 | 0.80 | 15 | 0.53 |
| B10 | 0.48 | 0.50 | 7.50 | 0.76 | D10 | 0.57 | 0.60 | 15 | 0.68 |


4. Results and Discussion
4.1. Simulation and Visualization of Urban Waterlogging Scenarios


4.2. The Relationship between Trip Difficulty and the Depth and Flow Velocity of Waterlogging
![]() | h < 0.5 m | 0.5 m < h < 1 m | h > 1 m |
|---|---|---|---|
| v < 0.5 m/s | Passable | Passable | Difficult |
| 0.5 m/s < v < 1.5 m/s | Passable | Difficult | Impassable |
| v > 1.5 m/s | Difficult | Impassable | Impassable |
4.3. Assessment of the Resident Trip Difficulty and the Visualization Results

4.4. Discussion
Acknowledgements
References
- Wang, Y.C.; Zheng, D.W.; Li, Q.C. Meteorological Hazards in the Urban Area; China Meteorological Press: Beijing, China, 2009. [Google Scholar]
- Osuch-Pajdzińska, E.; Zawilski, M. Model for storm sewer discharge II: Calibration and verification. J. Environ. Eng. 1998, 124, 600–611. [Google Scholar] [CrossRef]
- Theo, G.S.; Martin, T. Norm an E Analysis and modeling of flooding in urban drainage systems. J. Hydrol. 2004, 299, 300–311. [Google Scholar]
- Zhai, G.F. Progress in Japanese flood risk management research. Prog. Geogr. 2010, 29, 3–9. [Google Scholar]
- Nakayama, D.; Morinaga, D.; Matsuyama, H. Evaluation of the evacuation route availability based on an inundation flow simulation. J. Geogr. 2008, 117, 424–438. [Google Scholar] [CrossRef]
- Ishigaki, T.; Toda, K.; Baba, Y.; Inoue, K.; Nakagawa, H.; Yoshida, Y.; Tagawa, H. Experimental study on evacuation from underground space by using real size models. Annu. Dis. Prev. Res. Inst. 2006, 48, 583–588. [Google Scholar]
- Baba, Y.; Ishigaki, T. Difficulty of evacuation behavior from a submerged vehicle. Bull. Dis. Prev. Res. Inst. 2010, 53, 553–558. [Google Scholar]
- Suga, K.; Uesaka, T.; Sirai, S. An experimental study on underwater walking in flood disaster evacuation. Annu. J. Hydraul. Eng. 1994, 38, 829–832. [Google Scholar]
- Black, J.; Endreny, T.A. Increasing stormwater outfall duration, magnitude, and volume through combined sewer separation. J. Hydrol. Eng. 2006, 11, 472–481. [Google Scholar] [CrossRef]
- Zaghloul, N.A. Flow simulation in circular pipes with variable roughness using SWMM 2EXTRAN model. J. Hydrol. Eng. 1998, 124, 73–76. [Google Scholar] [CrossRef]
- Inoue, K. Development of urban flood model due to heavy rainfall and its application to flood control planning. J. Hydrosci. Hydraul. Eng. 2001, 5, 20–25. [Google Scholar]
- Shao, Y.M.; Shao, D. Calculation method of urban storm waterlogging. China Water Wastewater 2008, 24, 54–55. [Google Scholar]
- Jing, Y.N.; Yin, Z.; Yin, J. GIS-based analysis on rainstorm waterlogging hazards in Pudong new area in Shanghai. J. Catastrophol. 2010, 25, 58–63. [Google Scholar]
- Zhou, C.H.; Ou, Y.; Ma, T. Progresses of geographical grid systems researches. Prog. Geogr. 2009, 28, 657–662. [Google Scholar]
- Cheng, X.T.; Yang, L.; Chen, X.J. Numerical simulation of flood evolution in flood diversion and detention area. J. Nat. Dis. 1996, 5, 34–40. [Google Scholar]
- Li, N.; Qiu, J.W.; Cheng, X.T. The simulation system for heavy rainfall in Tianjin City. J. Nat. Dis. 2002, 11, 113–118. [Google Scholar]
- Xie, Y.Y.; Li, D.M.; Shen, S.G. Mathematical simulation of rainstorm waterlogging on “030704” in Nanjing City. J. Yangtze River Sci. Res. Inst. 2004, 21, 73–76. [Google Scholar]
- Yin, Z.; Xu, S.Y.; Yin, J. Small-scale based scenario modeling and disaster risk assessment of urban rainstorm water-logging. Acta Geogr. Sinica 2010, 65, 554–557. [Google Scholar]
- Chen, P.; Zhang, J.Q.; Yan, D.H. Numerical Simulation and visualization of urban rainstorm waterlogging based on GIS—A case study of Daoli District in Haerbin City. J. Catastrophol. 2011, 26, 70–72. [Google Scholar]
- Inoue, K. Development of urban flood model due to heavy rainfall and its application to flood control planning. J. Hydrosci. Hydraul. Eng. 2001, 6, 5–10. [Google Scholar]
- Xie, Y.Y.; Han, S.Q.; You, L.H. Risk analysis of urban rainfall waterlogging in Tianjin city. Sci. Meteorol. Sinica 2004, 24, 342–349. [Google Scholar]
- Jiang, X.Y.; Fan, J.B.; Zhang, J.Q.; Tong, Z.J.; Liu, X.P. GIS-based risk assessment on rain and flood disasters of Songhua River. J. Catastrophol. 2009, 24, 52–55. [Google Scholar]
- Iida, S.; Tachi, K.; Takedomi, K.; Kawamoto, K.; Kaneki, M.; Hirakawa, R.; Tanioka, Y. Development of evacuation analysis system for flood events and verification of applicability to emergency management. Adv. River Eng. 2002, 8, 18–23. [Google Scholar]
- Katada, T.; Makoto, K.; Kazunori, O. Risk image of flood disaster and its effect on evacuation behavior. Adv. River Eng. 2000, 6, 261–266. [Google Scholar]
- Guo, X.M.; Ren, G.Y.; Guo, Y.X.; Zhao, C.P. Influential factors of city water logging and the meteorological service. J. Catastrophpl. 2008, 2, 47–49. [Google Scholar]
- Iida, S.; Tachi, K.; Takedomi, K.; Kawamoto, K.; Kaneki, M.; Hirakawa, R.; Tanioka, Y. Development of evacuation analysis system for flood events and verification of applicability to emergency management. J. Hydrosci. Hydraul. Eng. 2002, 8, 6–10. [Google Scholar]
- Makinodan, K.; Ohara, M.; Meguro, K.; Sumi, T. Study on risks and human evacuation plan in Koto Delta, Tokyo during large flood. Seisan Kenkyu 2010, 62, 149–152. [Google Scholar]
© 2012 by the authors; licensee MDPI, Basel, Switzerland. This article is an open-access article distributed under the terms and conditions of the Creative Commons Attribution license (http://creativecommons.org/licenses/by/3.0/).
Share and Cite
Chen, P.; Zhang, J.; Jiang, X.; Liu, X.; Bao, Y.; Sun, Y. Scenario Simulation-Based Assessment of Trip Difficulty for Urban Residents under Rainstorm Waterlogging. Int. J. Environ. Res. Public Health 2012, 9, 2057-2074. https://doi.org/10.3390/ijerph9062057
Chen P, Zhang J, Jiang X, Liu X, Bao Y, Sun Y. Scenario Simulation-Based Assessment of Trip Difficulty for Urban Residents under Rainstorm Waterlogging. International Journal of Environmental Research and Public Health. 2012; 9(6):2057-2074. https://doi.org/10.3390/ijerph9062057
Chicago/Turabian StyleChen, Peng, Jiquan Zhang, Xinyu Jiang, Xingpeng Liu, Yulong Bao, and Yingyue Sun. 2012. "Scenario Simulation-Based Assessment of Trip Difficulty for Urban Residents under Rainstorm Waterlogging" International Journal of Environmental Research and Public Health 9, no. 6: 2057-2074. https://doi.org/10.3390/ijerph9062057
APA StyleChen, P., Zhang, J., Jiang, X., Liu, X., Bao, Y., & Sun, Y. (2012). Scenario Simulation-Based Assessment of Trip Difficulty for Urban Residents under Rainstorm Waterlogging. International Journal of Environmental Research and Public Health, 9(6), 2057-2074. https://doi.org/10.3390/ijerph9062057


