System Models for Synchronous Strategies in Operational Healthcare Forecasting
Abstract
1. Introduction
2. Literature Review
2.1. Defining Healthcare
2.2. Need for Tailored Healthcare Models for LMICs
2.3. Role of Digital Technologies in Healthcare Optimization
2.4. Role of Modeling and Forecasting in Healthcare Optimization
2.5. Best Practices for Healthcare Services: Digital Technologies, Modeling and Forecasting
2.6. Research Grounding Theories and Models
2.6.1. Systems Thinking
- Complexity Theory recognizes the unpredictable nature of healthcare systems, where AI can manage complexity by detecting patterns and predicting outcomes from vast datasets [60]. By leveraging machine learning algorithms, AI tools can adapt to changing conditions in LMICs, providing insights that support proactive healthcare management [37].
- Diffusion of Innovations Theory, developed by Everett Rogers in 1962, explains how new technologies spread within a society [61]. In the context of LMICs, strategies for successful implementation and AI adoption are influenced by factors such as perceived benefits, compatibility with existing practices and supportive policies [62].
- Health Systems Strengthening Frameworks focus on improving the performance of health system components, including service delivery, health workforce, information systems and governance [63]. AI can support these components by providing data-driven insights, tailored to LMIC contexts, that help to improve service delivery efficiency and resource allocation [64]. The emphasis on context-specific solutions within these frameworks makes them particularly relevant to LMICs [64].
- Behavioral Economics can assist in examining how psychological, cognitive, emotional, cultural and social factors influence decision-making in healthcare [65]. Understanding these factors can help in the design of AI tools that align with the behaviors and preferences of healthcare providers and patients in LMICs [66].
2.6.2. Beveridge Model
2.6.3. Bismarck Model
2.6.4. Out-of-Pocket
2.6.5. Hybrid Models
2.7. Summation and Review of Research Opportunities
3. Methodology
3.1. Theoretical Frameworks Guiding Methodological Procedures
3.2. Strategic Modeling
- Data sources from literature review
- Data extraction
- Data Analysis
3.3. Operational Modeling
4. Results
4.1. Strategic Model Analysis
4.2. Beveridge System Analysis
4.3. Bismarck System Analysis
4.4. Out-of-Pocket Analysis
5. Discussion
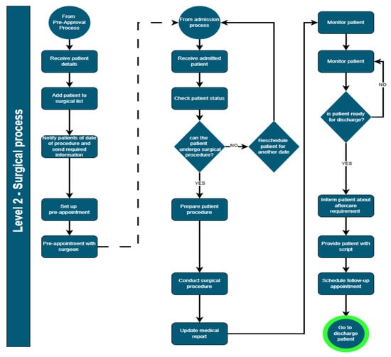
5.1. Operational Layer: Analysis and Results
- It can be used in defining the optimum financial model for a healthcare sector.
- It would enable the user to quantifiably define the opportunities and challenges of the current financing model. It can thus be used to optimize the healthcare sector, within boundaries, based on the current financial approach.
5.2. Ecosystem Modeling
- Legislative tracking
- Capacity tracking
- Global best practice
- Skills tracking
- A best practice optimizer
- A comprehensive process model
- A data-aligned AI decision engine
- Real-time data collection
6. Conclusions
7. Current Work
Author Contributions
Funding
Data Availability Statement
Conflicts of Interest
References
- Subramanian, L. Effective demand forecasting in health supply chains: Emerging trend, enablers, and blockers. Logistics 2021, 5, 12. [Google Scholar] [CrossRef]
- World Health Organization. Global Health Observatory (GHO) Data; World Health Organization: Geneva, Switzerland, 2019; Available online: https://www.who.int/gho/en/ (accessed on 13 December 2024).
- Horton, R.; Lauer, J.A.; Jha, P. Quality of Care and the Global Burden of Disease. Lancet 2016, 388, 2057–2058. [Google Scholar]
- Joshi, S.; Sharma, M.; Das, R.P.; Rosak-Szyrocka, J.; Żywiołek, J.; Muduli, K.; Prasad, M. Modeling conceptual framework for implementing barriers of AI in public healthcare for improving operational excellence: Experiences from developing countries. Sustainability 2022, 14, 11698. [Google Scholar] [CrossRef]
- World Bank. World Development Report 2020: Data for Better Lives; World Bank Publications: Washington, DC, USA, 2020. [Google Scholar]
- Chengathir Selvi, M.; Chandra Priya, J.; Prasha Meena, M.; Jaya Swathika, R. Real-time data acquisition and analysis for predictive modelling of mental healthcare in Indian women with menstrual disorders: Unveiling insights and implications from extensive surveys. Automatika 2024, 65, 866–880. [Google Scholar] [CrossRef]
- Bates, D.W.; Cohen, M.; Leape, L.L.; Gallivan, J. Reducing the Frequency of Errors in Medicine Using Information Technology. J. Am. Med. Inform. Assoc. 2019, 26, 123–132. [Google Scholar] [CrossRef]
- Bvuchete, M.; Grobbelaar, S.S.; Van Eeden, J. Best practices for demand-driven supply chain management in public healthcare sector: A systematic literature review. S. Afr. J. Ind. Eng. 2020, 31, 11–27. [Google Scholar] [CrossRef]
- World Health Organization. Preamble to the Constitution of the World Health Organization; World Health Organization: Geneva, Switzerland, 1946. [Google Scholar]
- McKee, M.; Healy, J. Hospitals in a Changing Europe; European Observatory on Health Systems and Policies: London, UK, 2002. [Google Scholar]
- Kodali, P.B. Achieving Universal Health Coverage in Low- and Middle-Income Countries: Challenges for Policy Post-Pandemic and Beyond. Risk Manag. Healthc. Policy 2023, 16, 607–621. [Google Scholar] [CrossRef]
- Active Operating Model Serves the Future of Healthcare. Forvis Mazars. Available online: https://www.forvismazars.us/forsights/2024/01/active-operating-model-serves-the-future-of-healthcare (accessed on 26 August 2024).
- Winter, A.; Ammenwerth, E.; Haux, R.; Marschollek, M.; Steiner, B.; Jahn, F. Management Perspective: Scopes and Tasks of Managing Health Information Systems. In Health Information Systems: Technological and Management Perspectives; Winter, A., Ammenwerth, E., Haux, R., Marschollek, M., Steiner, B., Jahn, F., Eds.; Springer International Publishing: Berlin/Heidelberg, Germany, 2023; pp. 153–188. [Google Scholar] [CrossRef]
- Bloom, D.E.; Canning, D.; Kotschy, R.; Prettner, K.; Schünemann, J. Health and economic growth: Reconciling the micro and macro evidence. World Dev. 2024, 178, 106575. [Google Scholar] [CrossRef]
- Berwick, D.M.; Kelley, E.; Kruk, M.E.; Nishtar, S.; Pate, M.A. Three global health-care quality reports in 2018. Lancet 2018, 392, 194–195. [Google Scholar] [CrossRef]
- Sullivan, R.; O’Sullivan, T.; Ratanawijitrasin, S. The Role of Health Systems in Improving Health Outcomes. Health Policy Plan. 2019, 34, 573–584. [Google Scholar]
- Mills, A. Health Care Systems in Low- and Middle-Income Countries. N. Engl. J. Med. 2014, 370, 552–557. [Google Scholar] [CrossRef] [PubMed]
- Kruk, M.E.; Gage, A.D.; Arsenault, C.; Jordan, K.; Leslie, H.H.; Roder-DeWan, S.; Adeyi, O.; Barker, P.; Daelmans, B.; Doubova, S.V.; et al. High-quality health systems in the Sustainable Development Goals era: Time for a revolution. Lancet Glob. Health 2018, 6, e1196–e1252. [Google Scholar] [CrossRef] [PubMed]
- López, D.M.; Rico-Olarte, C.; Blobel, B.; Hullin, C. Challenges and solutions for transforming health ecosystems in low- and middle-income countries through artificial intelligence. Front. Med. 2022, 9, 958097. [Google Scholar] [CrossRef]
- Yanful, B.; Kirubarajan, A.; Bhatia, D.; Mishra, S.; Allin, S.; Di Ruggiero, E. Quality of care in the context of universal health coverage: A scoping review. Health Res. Policy Syst. 2023, 21, 21. [Google Scholar] [CrossRef]
- Strategic Operational Planning: Why Healthcare Organizations Need to Adopt this Dual Approach Under Population Health Management. American Association for Physician Leadership—Inspiring Change. Together. Available online: https://www.physicianleaders.org/articles/strategic-operational-planning-why-healthcare-organizations-need-to-adopt-this-dual-approach-population-health-management (accessed on 26 August 2024).
- Topol, E.J. Deep Medicine: How Artificial Intelligence Can Make Healthcare Human Again; Basic Books; Hachette: London, UK, 2019. [Google Scholar]
- Esteva, A.; Kuprel, B.; Novoa, R.A.; Ko, J.; Swetter, S.M.; Blau, H.M.; Thrun, S. Dermatologist-level classification of skin cancer with deep neural networks. Nature 2017, 542, 115–118. [Google Scholar] [CrossRef]
- Zuhair, V.; Babar, A.; Ali, R.; Oduoye, M.O.; Noor, Z.; Chris, K.; Okon, I.I.; Rehman, L.U. Exploring the Impact of Artificial Intelligence on Global Health and Enhancing Healthcare in Developing Nations. J. Prim. Care Community Health 2024, 15, 21501319241245847. [Google Scholar] [CrossRef]
- Bajwa, J.; Munir, U.; Nori, A.; Williams, B. Artificial intelligence in healthcare: Transforming the practice of medicine. Future Healthc. J. 2021, 8, e188–e194. [Google Scholar] [CrossRef]
- Dumas, M.; La Rosa, M.; Mendling, J.; Reijers, H.A. Fundamentals of Business Process Management; Springer: Berlin/Heidelberg, Germany, 2013. [Google Scholar] [CrossRef]
- How BPM Can Improve Healthcare Processes|CleverDev Software. Available online: https://www.cleverdevsoftware.com/blog/bpm-transform-healthcare (accessed on 26 August 2024).
- Healthcare and Business Process Modeling|BPM+ Health. Available online: https://www.bpm-plus.org/healthcare-and-bpmn.htm (accessed on 26 August 2024).
- Kassim, S.A.; Gartner, J.-B.; Labbé, L.; Landa, P.; Paquet, C.; Bergeron, F.; Lemaire, C.; Côté, A. Benefits and limitations of business process model notation in modelling patient healthcare trajectory: A scoping review protocol. BMJ Open 2022, 12, e060357. [Google Scholar] [CrossRef]
- Limited, I. BPM for Advanced Diagnostics in Healthcare|Infosys BPM. Available online: https://www.infosysbpm.com/blogs/healthcare/advanced-diagnostics-in-healthcare.html (accessed on 26 August 2024).
- Fuller, A.; Fan, Z.; Day, C.; Barlow, C. Digital Twin: Enabling Technologies, Challenges and Open Research. IEEE Access 2020, 8, 108952–108971. [Google Scholar] [CrossRef]
- Lu, Y.; Liu, C.; Wang, K.I.-K.; Huang, H.; Xu, X. Digital Twin-driven smart manufacturing: Connotation, reference model, applications and research issues. Robot. Comput.-Integr. Manuf. 2020, 61, 101837. [Google Scholar] [CrossRef]
- Ramalingam, S.; Subramanian, M.; Sreevallabha Reddy, A.; Tarakaramu, N.; Ijaz Khan, M.; Abdullaev, S.; Dhahbi, S. Exploring business intelligence applications in the healthcare industry: A comprehensive analysis. Egypt. Inform. J. 2024, 25, 100438. [Google Scholar] [CrossRef]
- Saibene, A.; Assale, M.; Giltri, M. Expert systems: Definitions, advantages and issues in medical field applications. Expert Syst. Appl. 2021, 177, 114900. [Google Scholar] [CrossRef]
- Salem, H.; Soria, D.; Lund, J.N.; Awwad, A. A systematic review of the applications of Expert Systems (ES) and machine learning (ML) in clinical urology. BMC Med. Inform. Decis. Mak. 2021, 21, 223. [Google Scholar] [CrossRef] [PubMed]
- Al Kuwaiti, A.; Nazer, K.; Al-Reedy, A.; Al-Shehri, S.; Al-Muhanna, A.; Subbarayalu, A.V.; Al Muhanna, D.; Al-Muhanna, F.A. A Review of the Role of Artificial Intelligence in Healthcare. J. Pers. Med. 2023, 13, 951. [Google Scholar] [CrossRef]
- Alowais, S.A.; Alghamdi, S.S.; Alsuhebany, N.; Alqahtani, T.; Alshaya, A.I.; Almohareb, S.N.; Aldairem, A.; Alrashed, M.; Bin Saleh, K.; Badreldin, H.A.; et al. Revolutionizing healthcare: The role of artificial intelligence in clinical practice. BMC Med. Educ. 2023, 23, 689. [Google Scholar] [CrossRef]
- Moghadas, S.M.; Shoukat, A.; Fitzpatrick, M.C.; Wells, C.R.; Sah, P.; Pandey, A.; Sachs, J.D.; Wang, Z.; Meyers, L.A.; Singer, B.H.; et al. Projecting hospital utilization during the COVID-19 outbreaks in the United States. Proc. Natl. Acad. Sci. USA 2020, 117, 9122–9126. [Google Scholar] [CrossRef]
- Currie, C.S.M.; Fowler, J.W.; Kotiadis, K.; Monks, T.; Onggo, B.S.; Robertson, D.A.; Tako, A.A. How simulation modelling can help reduce the impact of COVID-19. J. Simul. 2020, 14, 83–97. [Google Scholar] [CrossRef]
- Barasa, E.; Mbau, R.; Gilson, L. What Is Resilience and How Can It Be Nurtured? A Systematic Review of Empirical Literature on Organizational Resilience. Int. J. Health Policy Manag. 2018, 7, 491–503. [Google Scholar] [CrossRef]
- le Roux, K.W.; Almirol, E.; Rezvan, P.H.; le Roux, I.M.; Mbewu, N.; Dippenaar, E.; Stansert-Katzen, L.; Baker, V.; Tomlinson, M.; Rotheram-Borus, M.J. Community health workers impact on maternal and child health outcomes in rural South Africa—A non-randomized two-group comparison study. BMC Public Health 2020, 20, 1404. [Google Scholar] [CrossRef]
- Coales, K.; Jennings, H.; Afaq, S.; Arsh, A.; Bhatti, M.; Siddiqui, F.; Siddiqi, N. Perspectives of health workers engaging in task shifting to deliver health care in low-and-middle-income countries: A qualitative evidence synthesis. Glob. Health Action 2023, 16, 2228112. [Google Scholar] [CrossRef]
- Mehl, G.; Labrique, A. Prioritizing integrated mHealth strategies for universal health coverage. Science 2014, 345, 1284–1287. [Google Scholar] [CrossRef] [PubMed]
- Challender, S. Systems Thinking, Systems Practice. By Peter B. Checkland. Published by John Wiley, Chichester, UK, 1981, 330 pp., ISBN 0 471 27911 0 (republished 1999 in paperback, with a 30-year retrospective). From a practitioner perspective. Syst. Res. Behav. Sci. 2000, 17, S78–S80. [Google Scholar] [CrossRef]
- Agyepong, I.A.; Sewankambo, N.; Binagwaho, A.; Coll-Seck, A.M.; Corrah, T.; Ezeh, A.; Fekadu, A.; Kilonzo, N.; Lamptey, P.; Masiye, F.; et al. The path to longer and healthier lives for all Africans by 2030: The Lancet Commission on the future of health in sub-Saharan Africa. Lancet 2017, 390, 2803–2859. [Google Scholar] [CrossRef]
- Escoffery, C.; Lebow-Skelley, E.; Haardoerfer, R.; Boing, E.; Udelson, H.; Wood, R.; Hartman, M.; Fernandez, M.E.; Mullen, P.D. A systematic review of adaptations of evidence-based public health interventions globally. Implement. Sci. 2018, 13, 125. [Google Scholar] [CrossRef]
- Sterman, J.D. Learning from Evidence in a Complex World. Am. J. Public Health 2006, 96, 505–514. [Google Scholar] [CrossRef]
- Peters, D.H. The application of systems thinking in health: Why use systems thinking? Health Res. Policy Syst. 2014, 12, 51. [Google Scholar] [CrossRef]
- How AI Is Radically Changing Business Process Management. CIO. Available online: https://www.techtarget.com/searchcio/tip/How-AI-is-radically-changing-business-process-management (accessed on 26 August 2024).
- Lipsitz, L.A. Understanding Health Care as a Complex System: The Foundation for Unintended Consequences. JAMA 2012, 308, 243–244. [Google Scholar] [CrossRef]
- Lessons for Health Care from Behavioral Economics. NBER. Available online: https://www.nber.org/bah/2008no4/lessons-health-care-behavioral-economics (accessed on 28 August 2024).
- Most Low and Middle-Income Countries Still Contend with High Out-of-Pocket Healthcare Payments and Low Insurance Coverage Within Volume-Based Care Systems. #sdim23. 18 September 2023. World Economic Forum. Available online: https://www.weforum.org/agenda/2023/09/universal-health-coverage-lmics/ (accessed on 13 December 2024).
- Wiltsey Stirman, S.; Baumann, A.A.; Miller, C.J. The FRAME: An expanded framework for reporting adaptations and modifications to evidence-based interventions. Implement. Sci. 2019, 14, 58. [Google Scholar] [CrossRef]
- Trbovich, P. Five Ways to Incorporate Systems Thinking into Healthcare Organizations. Biomed. Instrum. Technol. 2014, 48, 31–36. [Google Scholar] [CrossRef]
- Countdown to 2030 Collaboration. Countdown to 2030: Tracking progress towards universal coverage for reproductive, maternal, newborn, and child health. Lancet 2018, 391, 1538–1548. [Google Scholar] [CrossRef]
- Semwanga, A.R.; Nakubulwa, S.; Adam, T. Applying a system dynamics modelling approach to explore policy options for improving neonatal health in Uganda. Health Res. Policy Syst. 2016, 14, 35. [Google Scholar] [CrossRef] [PubMed]
- Ramani-Chander, A.; Joshi, R.; van Olmen, J.; Wouters, E.; Delobelle, P.; Vedanthan, R.; Miranda, J.J.; Oldenburg, B.; Sherwood, S.; Rawal, L.B.; et al. Applying systems thinking to identify enablers and challenges to scale-up interventions for hypertension and diabetes in low-income and middle-income countries: Protocol for a longitudinal mixed-methods study. BMJ Open 2022, 12, e053122. [Google Scholar] [CrossRef] [PubMed]
- Swanson, R.; Atun, R.; Best, A.; Betigeri, A.; Campos, F.; Chunharas, S.; Collins, T.; Currie, G.; Jan, S.; McCoy, D.; et al. Strengthening health systems in low-income countries by enhancing organizational capacities and improving institutions. Glob. Health 2015, 11, 5. [Google Scholar] [CrossRef] [PubMed]
- Vallières, F.; Mannan, H.; Kodate, N.; Larkan, F.; McGlacken-Byrne, D.; Jha, S.; Abu-Agla, A.; Badr, E.; Coyle, C.; Chikaphupha, K.; et al. Systems Thinking for Global Health: How Can Systems-Thinking Contribute to Solving Key Challenges in Global Health? Oxford University Press: Oxford, UK, 2022. [Google Scholar] [CrossRef]
- Kannampallil, T.G.; Schauer, G.F.; Cohen, T.; Patel, V.L. Considering complexity in healthcare systems. J. Biomed. Inform. 2011, 44, 943–947. [Google Scholar] [CrossRef]
- García-Avilés, J.A. Diffusion of Innovation. In The International Encyclopedia of Media Psychology; John Wiley & Sons, Ltd.: Hoboken, NJ, USA, 2020; pp. 1–8. [Google Scholar] [CrossRef]
- Alami, H.; Rivard, L.; Lehoux, P.; Hoffman, S.J.; Cadeddu, S.B.M.; Savoldelli, M.; Samri, M.A.; Ag Ahmed, M.A.; Fleet, R.; Fortin, J.-P. Artificial intelligence in health care: Laying the Foundation for Responsible, sustainable, and inclusive innovation in low- and middle-income countries. Glob. Health 2020, 16, 52. [Google Scholar] [CrossRef]
- Witter, S.; Palmer, N.; Balabanova, D.; Mounier-Jack, S.; Martineau, T.; Klicpera, A.; Jensen, C.; Pugliese-Garcia, M.; Gilson, L. Health system strengthening—Reflections on its meaning, assessment, and our state of knowledge. Int. J. Health Plan. Manag. 2019, 34, e1980–e1989. [Google Scholar] [CrossRef]
- Ciecierski-Holmes, T.; Singh, R.; Axt, M.; Brenner, S.; Barteit, S. Artificial intelligence for strengthening healthcare systems in low- and middle-income countries: A systematic scoping review. npj Digit. Med. 2022, 5, 162. [Google Scholar] [CrossRef]
- Reed, D.D.; Strickland, J.C.; Gelino, B.W.; Hursh, S.R.; Jarmolowicz, D.P.; Kaplan, B.A.; Amlung, M. Applied behavioral economics and public health policies: Historical precedence and translational promise. Behav. Process. 2022, 198, 104640. [Google Scholar] [CrossRef]
- Trujillo, A.J.; Glassman, A.; Fleisher, L.K.; Nair, D.; Duran, D. Applying behavioural economics to health systems of low- and middle-income countries: What are policymakers’ and practitioners’ views? Health Policy Plan. 2015, 30, 747–758. [Google Scholar] [CrossRef]
- Adlassnig, K.-P. Fuzzy Set Theory in Medical Diagnosis. IEEE Trans. Syst. Man Cybern. 1986, 16, 260–265. [Google Scholar] [CrossRef]
- Universal Health Coverage (UHC). Available online: https://www.who.int/news-room/fact-sheets/detail/universal-health-coverage-(uhc) (accessed on 26 August 2024).
- Munsamy, M.M.; Telukdarie, A.; Igusa, T.; Squire, M.M. Hospital Energy Demand Forecasting for Prioritisation During Periods of Constrained Supply. J. Ind. Eng. Manag. 2023, 16, 131–149. [Google Scholar] [CrossRef]
- Squire, M.M.; Munsamy, M.; Lin, G.; Telukdarie, A.; Igusa, T. Modeling hospital energy and economic costs for COVID-19 infection control interventions. Energy Build. 2021, 242, 110948. [Google Scholar] [CrossRef]
- Telukdarie, A.; Makoni, L. Digital Systems Analysis of the Food and Beverage (FoodBev) Architecture in South Africa. In Digital Transformation in Engineering Management: Case Studies of Digital Transformation in Africa; Emerald Publishing Limited: Bingley, UK, 2025; pp. 119–129. [Google Scholar]















| Business Enterprise Function | Business Area (Level 1) | Business Process (Level 2) | Business Process Step (Level 3) | Resource Requirement | Resource Energy Demand (kW) | Resource Utilization Time (h) |
|---|---|---|---|---|---|---|
| Clinical | Patient Intake | In-patient or Out-patient or surgery | Create the order requisition for blood testing | Laptop | 0.03 | 0.17 |
| Clinical | Patient Intake | In-patient or Out-patient or surgery | Collect blood samples | Laptop | 0.03 | 0.25 |
| Clinical | Patient Intake | In-patient or Out-patient | Transfer blood samples for clinical testing | Manual | 0 | |
| Clinical | Patient Diagnosis | Blood analysis/clinical lab | Schedule testing | Laptop | 0.03 | 0.07 |
| Clinical | Patient Diagnosis | Blood analysis/clinical lab | Conduct testing | Blood analyzer | 1.5 | 1 |
| Clinical | Patient Diagnosis | Blood analysis/clinical lab | Capture results | Laptop | 0.03 | 0.08 |
| Clinical | Patient Diagnosis | Blood analysis/clinical lab | Approve results | Laptop | 0.03 | 0.17 |
| Clinical | Patient Diagnosis | Blood analysis/clinical lab | Send results to physician | Laptop | 0.03 | 0.17 |
Disclaimer/Publisher’s Note: The statements, opinions and data contained in all publications are solely those of the individual author(s) and contributor(s) and not of MDPI and/or the editor(s). MDPI and/or the editor(s) disclaim responsibility for any injury to people or property resulting from any ideas, methods, instructions or products referred to in the content. |
© 2025 by the authors. Licensee MDPI, Basel, Switzerland. This article is an open access article distributed under the terms and conditions of the Creative Commons Attribution (CC BY) license (https://creativecommons.org/licenses/by/4.0/).
Share and Cite
Telukdarie, A.; Makoni, L.; Sarma, R.R.; Munsamy, M.; Kumar, S. System Models for Synchronous Strategies in Operational Healthcare Forecasting. Int. J. Environ. Res. Public Health 2025, 22, 265. https://doi.org/10.3390/ijerph22020265
Telukdarie A, Makoni L, Sarma RR, Munsamy M, Kumar S. System Models for Synchronous Strategies in Operational Healthcare Forecasting. International Journal of Environmental Research and Public Health. 2025; 22(2):265. https://doi.org/10.3390/ijerph22020265
Chicago/Turabian StyleTelukdarie, Arnesh, Logistic Makoni, R. Raghunatha Sarma, Megashnee Munsamy, and Sunil Kumar. 2025. "System Models for Synchronous Strategies in Operational Healthcare Forecasting" International Journal of Environmental Research and Public Health 22, no. 2: 265. https://doi.org/10.3390/ijerph22020265
APA StyleTelukdarie, A., Makoni, L., Sarma, R. R., Munsamy, M., & Kumar, S. (2025). System Models for Synchronous Strategies in Operational Healthcare Forecasting. International Journal of Environmental Research and Public Health, 22(2), 265. https://doi.org/10.3390/ijerph22020265

