Validating the Black Identity, Hair Product Use, and Breast Cancer Scale (BHBS) Among Black Breast Cancer Survivors
Abstract
1. Introduction
2. Methods
3. Results
4. Discussion
5. Conclusions
Author Contributions
Funding
Institutional Review Board Statement
Informed Consent Statement
Data Availability Statement
Acknowledgments
Conflicts of Interest
Appendix A
| Questions | Mean (SD) | Skewness (Kurtosis) | |
| Q1 | Hair has a special role in Black culture. | 3.25 (0.797) | −0.693 (−0.424) |
| Q2 | Black men do not like Black women to wear their hair natural. | 2.39 (0.826) | 0.324 (−0.362) |
| Q3 | In order to be successful in business, it is a necessary for Black women to have their hair straight. | 2.32 (0.886) | 0.343 (−0.526) |
| Q4 | In order for Black women to attract Black men, they need to straighten their hair. | 2.21 (0.936) | 0.489 (−0.549) |
| Q5 | If I had a daughter, I would want them to straighten their hair. | 2.04 (0.827) | 0.420 (−0.401) |
| Q6 | Black women feel pressure from their female friends to straighten their hair. | 2.29 (0.838) | 0.416 (−0.274) |
| Q7 | Black women feel pressure from their partners to straighten their hair. | 2.33 (0.889) | 0.211 (−0.646) |
| Q8 | White people are intimidated when they see Black hair in its natural state. | 2.68 (0.893) | −0.168 (−0.697) |
| Q9 | Keeping up with current hairstyles is important in Black culture. | 2.70 (0.890) | −0.240 (−0.637) |
| Q10 | My hair is a cultural reflection of who I am. | 2.87 (0.777) | −0.349 (−0.153) |
| Q11 | Older members of my family would disapprove if I wore my hair natural. | 2.26 (0.945) | 0.376 (−0.702) |
| Q12 | I believe natural hair can be professional as well as straightened hair. | 3.11 (0.924) | −0.565(−0.859) |
| Q13 | Black women should not be concerned about their hair in professional settings. | 2.60 (0.864) | −0.054 (−0.634) |
| Q14 | In the work setting, I get treated differently based on how my hair is styled. | 2.50 (0.808) | 0.226 (−0.440) |
| Q15 | I do not care how much I spend on hair products. | 2.28 (0.819) | 0.549 (−0.041) |
| Q16 | I do not think chemically altered (relaxer, perm, texturizer, color) hair is harmful. | 2.17 (0.943) | 0.445 (.650) |
| Q17 | I am completely satisfied with my current hairstyle. | 2.83 (0.909) | −0.314 (−0.724) |
| Q18 | I believe natural hair is healthier than chemically altered. | 3.11 (0.912) | −0.663 (−0.550) |
| Q19 | Black women spend too much money on hair products. | 2.67 (0.864) | 0.015 (−0.742) |
| Q20 | I believe there is enough information about breast cancer risk and hair products for Black women. | 2.10 (0.935) | 0.404 (−0.774) |
| Q21 | I would be interested in education regarding the potential risk between hair products and breast cancer. | 3.14 (0.769) | −0.614 (−0.008) |
| Q22 | I am concerned that the labels of hair care products do NOT list all the ingredients. | 2.98 (0.795) | −0.182 (−0.873) |
| Q23 | Because I am concerned about breast cancer, I plan to go natural (style my hair without chemicals). | 2.79 (0.857) | −0.094 (−0.792) |
| Q24 | Because I am concerned about breast cancer, I intend to watch the ingredients of the products I will use. | 2.96 (0.808) | −0.345(−0.490) |
| Q25 | All Black women should worry about the ingredients in hair products. | 3.05 (0.804) | −0.405 (−0.564) |
| Q26 | Because I am concerned about breast cancer, I plan to adjust how I use hair care products. | 2.93 (0.835) | −0.328 (−0.572) |
| Q27 | I want to learn more about the risk hair products can cause to my health. | 3.15 (0.819) | −0.671 (−0.178) |
| Note: 11-item Black identity, hair product use and breast cancer scale questions are bolded. Subscale 1: Sociocultural perspective about hair and identity [Questions: 2–4, 6, 7]. Subscale 2: Perceived breast cancer risk related to hair product use [Questions: 22–27]. | |||
References
- Johnson, T.A.; Bankhead, T. Hair it is: Examining the experiences of Black women with natural hair. Open J. Soc. Sci. 2014, 2, 86–100. [Google Scholar] [CrossRef]
- Willis, H.A.; Sosoo, E.E.; Bernard, D.L.; Neal, A.; Neblett, E.W. The associations between internalized racism, racial identity, and psychological distress. Emerg. Adulthood 2021, 9, 384–400. [Google Scholar] [CrossRef] [PubMed]
- Mbilishaka, A.M.; Hudlin, M. “I Remember My First Relaxer”: Black Women Voicing Psychologically Engrained Practices of Chemical Hair Straightening. J. Black Psychol. 2023, 49, 716–741. [Google Scholar] [CrossRef]
- The CROWN Coalition. The Official Campaign of the CROWN Act. Available online: https://www.thecrownact.com/about (accessed on 13 November 2023).
- Koval, C.Z.; Rosette, A.S. The natural hair bias in job recruitment. Soc. Psychol. Personal. Sci. 2021, 12, 741–750. [Google Scholar] [CrossRef]
- Rao, R.; McDonald, J.A.; Barrett, E.S.; Greenberg, P.; Teteh, D.K.; Montgomery, S.B.; Qin, B.; Lin, Y.; Hong, C.C.; Ambrosone, C.B.; et al. Associations of hair dye and relaxer use with breast tumor clinicopathologic features: Findings from the Women’s circle of Health Study. Environ. Res 2022, 203, 111863. [Google Scholar] [CrossRef]
- Llanos, A.A.M.; McDonald, J.A.; Teteh, D.K.; Bethea, T.N. Chemical Relaxers and Hair-Straightening Products: Potential Targets for Hormone-Related Cancer Prevention and Control. JNCI J. Natl. Cancer Inst. 2022, 114, 1567–1569. [Google Scholar] [CrossRef]
- Brinton, L.A.; Figueroa, J.D.; Ansong, D.; Nyarko, K.M.; Wiafe, S.; Yarney, J.; Biritwum, R.; Brotzman, M.; Thistle, J.E.; Adjei, E.; et al. Skin lighteners and hair relaxers as risk factors for breast cancer: Results from the Ghana breast health study. Carcinogenesis 2018, 39, 571–579. [Google Scholar] [CrossRef] [PubMed]
- Wise, L.A.; Wang, T.R.; Ncube, C.N.; Lovett, S.M.; Abrams, J.; Boynton-Jarrett, R.; Koenig, M.R.; Geller, R.J.; Wesselink, A.K.; Coleman, C.M.; et al. Use of Chemical Hair Straighteners and Fecundability in a North American Preconception Cohort. Am. J. Epidemiol. 2023, 192, 1066–1080. [Google Scholar] [CrossRef] [PubMed]
- Bariani, M.V.; Rangaswamy, R.; Siblini, H.; Yang, Q.; Al-Hendy, A.; Zota, A.R. The role of endocrine-disrupting chemicals in uterine fibroid pathogenesis. Curr. Opin. Endocrinol. Diabetes Obes. 2020, 27, 380–387. [Google Scholar] [CrossRef]
- Santaliz Casiano, A.; Lee, A.; Teteh, D.K.; Madak Erdogan, Z.; Trevino, L. Endocrine-disrupting chemicals and breast cancer: Disparities in exposure and importance of research inclusivity. Endocrinology 2022, 163, bqac034. [Google Scholar] [CrossRef] [PubMed]
- Tapia, J.; McDonough, J.; Cauble, E.; Gonzalez, C.; Teteh, D.K.; Treviño, L.S. Parabens Promote Pro-Tumorigenic Effects in Luminal Breast Cancer Cell Lines with Diverse Genetic Ancestry. Endocr. Soc. 2023, 7, bvad080. [Google Scholar] [CrossRef] [PubMed]
- American Association for Cancer Research. AACR Cancer Disparities Progress Report. 2024. Available online: www.cancerdisparitiesprogressreport.org. (accessed on 16 January 2025).
- Stiel, L.; Adkins-Jackson, P.B.; Clark, P.; Mitchell, E.; Montgomery, S. A review of hair product use on breast cancer risk in African American women. Cancer Med. 2016, 5, 597–604. [Google Scholar] [CrossRef]
- McDonald, J.A.; Llanos, A.A.M.; Morton, T.; Zota, A.R. The Environmental Injustice of Beauty Products: Toward Clean and Equitable Beauty. Am. J. Public Health 2022, 112, 50–53. [Google Scholar] [CrossRef]
- Llanos, A.A.M.; Rockson, A.; Getz, K.; Greenberg, P.; Portillo, E.; McDonald, J.A.; Teteh, D.K.; Villasenor, J.; Lozada, C.; Franklin, J. Assessment of personal care product use and perceptions of use in a sample of US adults affiliated with a university in the Northeast. Environ. Res. 2023, 236, 116719. [Google Scholar] [CrossRef]
- Dodson, R.E.; Cardona, B.; Zota, A.R.; Robinson Flint, J.; Navarro, S.; Shamasunder, B. Personal care product use among diverse women in California: Taking Stock Study. J. Expo. Sci. Environ. Epidemiol. 2021, 31, 487–502. [Google Scholar] [CrossRef]
- Collins, H.N.; Johnson, P.I.; Calderon, N.M.; Clark, P.Y.; Gillis, A.D.; Le, A.M.; Nguyen, D.; Nguyen, C.; Fu, L.; O’Dwyer, T.; et al. Differences in personal care product use by race/ethnicity among women in California: Implications for chemical exposures. J. Expo. Sci. Environ. Epidemiol. 2021, 33, 292–300. [Google Scholar] [CrossRef] [PubMed]
- Schildroth, S.; Bethea, T.N.; Wesselink, A.K.; Friedman, A.; Fruh, V.; Calafat, A.M.; Wegienka, G.; Gaston, S.; Baird, D.D.; Wise, L.A. Personal Care Products, Socioeconomic Status, and Endocrine-Disrupting Chemical Mixtures in Black Women. Environ. Sci. Technol. 2024, 58, 3641–3653. [Google Scholar] [CrossRef]
- Gaston, S.A.; James-Todd, T.; Harmon, Q.; Taylor, K.W.; Baird, D.; Jackson, C.L. Chemical/straightening and other hair product usage during childhood, adolescence, and adulthood among African-American women: Potential implications for health. J. Expo. Sci. Environ. Epidemiol. 2020, 30, 86–96. [Google Scholar] [CrossRef]
- Teteh, D.K.; Ericson, M.; Monice, S.; Dawkins-Moultin, L.; Bahadorani, N.; Clark, P.; Mitchell, E.; Treviño, L.S.; Llanos, A.; Kittles, R.; et al. The Black identity, hair product use, and breast cancer scale. PLoS ONE 2019, 14, e0225305. [Google Scholar] [CrossRef] [PubMed]
- Wilson, K.B. And It’ll Come Back Real Baby Fine: Black Women’s Experiences with Hair Loss and Regrowth After Chemotherapy for Breast Cancer Treatment. Qual. Health Res. 2022, 32, 1071–1085. [Google Scholar] [CrossRef] [PubMed]
- Tran, T.X.M.; Jung, S.Y.; Lee, E.G.; Cho, H.; Kim, N.Y.; Shim, S.; Kim, H.Y.; Kang, D.; Cho, J.; Lee, E.; et al. Fear of Cancer Recurrence and Its Negative Impact on Health-Related Quality of Life in Long-term Breast Cancer Survivors. Cancer Res. Treat. 2022, 54, 1065–1073. [Google Scholar] [CrossRef]
- Zota, A.R.; Shamasunder, B. The environmental injustice of beauty: Framing chemical exposures from beauty products as a health disparities concern. Am. J. Obs. Gynecol. 2017, 217, 418.e1–418.e6. [Google Scholar] [CrossRef] [PubMed]
- Tapia, J.L.; Lopez, A.; Turner, D.B.; Fairley, T.; Tomlin-Harris, T.; Hawkins, M.; Holbert, P.R.; Treviño, L.S.; Teteh-Brooks, D.K. The bench to community initiative: Community-based participatory research model for translating research discoveries into community solutions. Front. Public Health 2024, 12, 1394069. [Google Scholar] [CrossRef] [PubMed]
- BLK + GRN. Our Story. Available online: https://blkgrn.com/pages/about-us (accessed on 30 May 2023).
- IBM Statistical Package for Social Sciences. 2019. Available online: https://www.ibm.com/products/spss-statistics (accessed on 16 January 2025).
- Cattell, R.B. The scree test for the number of factors. Multivar. Behav. Res. 1966, 1, 245–276. [Google Scholar] [CrossRef]
- Kaiser, H.F. The application of electronic computers to factor analysis. Educ. Psychol. Meas. 1960, 20, 141–151. [Google Scholar]
- Osborne, J.W.; Costello, A.B.; Kellow, J.T. Best practices in exploratory factor analysis. Best Pract. Quant. Methods 2008, 86–99. [Google Scholar] [CrossRef]
- Watkins, M.W. Exploratory factor analysis: A guide to best practice. J. Black Psychol. 2018, 44, 219–246. [Google Scholar]
- Cronbach, L.J. Coefficient alpha and the internal structure of tests. Psychometrika 1951, 16, 297–334. [Google Scholar]
- Muthen, L.; Muthen, B. Mplus User’s Guide; Muthen & Muthen: Los Angeles, CA, USA, 2003. [Google Scholar]
- MacCallum, R.C.; Browne, M.W.; Sugawara, H.M. Power analysis and determination of sample size for covariance structure modeling. Psychol. Methods 1996, 1, 130. [Google Scholar] [CrossRef]
- Akaike, H. Factor analysis and AIC. In Selected Papers of Hirotugu Akaike; Springer: Berlin/Heidelberg, Germany, 1987; pp. 371–386. [Google Scholar]
- Ellington, T.D.; Miller, J.W.; Henley, S.J.; Wilson, R.J.; Wu, M.; Richardson, L.C. Trends in breast cancer incidence, by race, ethnicity, and age among women aged ≥ 20 years—United States, 1999–2018. MMWR. Morb. Mortal. Wkly. Rep. 2022, 71, 43–47. [Google Scholar] [CrossRef]
- United States Census Bureau. QuickFacts. Available online: https://www.census.gov/quickfacts/fact/table/US/PST045223 (accessed on 3 April 2024).
- Felder, T.M.; Estrada, R.D.; Quinn, J.C.; Phelps, K.W.; Parker, P.D.; Heiney, S.P. Expectations and reality: Perceptions of support among African American breast cancer survivors. Ethn. Health 2019, 24, 737–753. [Google Scholar] [CrossRef]
- Husain, M.; Nolan, T.S.; Foy, K.; Reinbolt, R.; Grenade, C.; Lustberg, M. An overview of the unique challenges facing African-American breast cancer survivors. Support. Care Cancer 2019, 27, 729–743. [Google Scholar] [CrossRef] [PubMed]
- Nolan, T.S.; Ivankova, N.; Carson, T.L.; Spaulding, A.; Davies, S.; Enah, C.; Meneses, K. Perceptions of a Breast Cancer Survivorship Intervention: Pearls of Wisdom from Young African American Women. J. Adolesc. Young Adult Oncol. 2019, 8, 165–171. [Google Scholar] [CrossRef]
- Burse, N.R.; Cuffee, Y.L.; Wray, L.A.; Chinchilli, V.M.; Lengerich, E.J.; Schmitz, K.H. Exploring Quality of Life Experiences and Concerns of Black Breast Cancer Survivors: A Narrative Approach. J. Cancer Educ. 2024, 39, 96–102. [Google Scholar] [CrossRef] [PubMed]
- Teteh, D.K.; Montgomery, S.B.; Monice, S.; Stiel, L.; Clark, P.Y.; Mitchell, E. My crown and glory: Community, identity, culture, and Black women’s concerns of hair product-related breast cancer risk. Cogent Arts Humanit. 2017, 4, 1345297. [Google Scholar] [CrossRef]
- Teteh, D.K.; Chan, M.; Turner, B.; Hedgeman, B.; Ericson, M.; Clark, P.; Mitchell, E.; Barrett, E.; Llanos, A.; Kittles, R. Heavy is the Head That Wears the Crown: Black Men’s Perspective on Harmful Effects of Black Women’s Hair Product Use and Breast Cancer Risk. Am. J. Men’s Health 2020, 14, 1557988320970073. [Google Scholar] [CrossRef] [PubMed]
- Teteh, D.K.; Dawkins-Moultin, L.; Hooker, S.; Hernandez, W.; Bonilla, C.; Galloway, D.; LaGroon, V.; Santos, E.R.; Shriver, M.; Royal, C.D.M.; et al. Genetic ancestry, skin color and social attainment: The four cities study. PLoS ONE 2020, 15, e0237041. [Google Scholar] [CrossRef]
- Chan, M.; Parikh, S.; Shyr, D.; Shamasunder, B.; Adamkiewicz, G.; James-Todd, T. Evaluating Neighborhood-Level Differences in Hair Product Safety by Environmental Working Group Ratings among Retailers in Boston, Massachusetts. Environ. Health Perspect. 2023, 131, 097002. [Google Scholar] [CrossRef]
- Vilfranc, C.L.; Houghton, L.C.; Tsui, F.; Barrett, E.; Llanos, A.A.M.; Pennell, K.; Walker, D.A.H.; Martinez, M.; Morton, B.; Shepard, P.; et al. The hair tales of women of color in Northern Manhattan: A qualitative analysis. Front. Reprod. Health 2024, 6, 1298615. [Google Scholar] [CrossRef] [PubMed]
- Coogan, P.F.; Rosenberg, L.; Palmer, J.R.; Cozier, Y.C.; Lenzy, Y.M.; Bertrand, K.A. Hair product use and breast cancer incidence in the Black Women’s Health Study. Carcinogenesis 2021, 42, 924–930. [Google Scholar] [CrossRef]

| Sociodemographic Variables | Breast Cancer Survivors n (%) * |
|---|---|
| Race and ethnicity | |
| African American | 162 (97%) |
| African or Caribbean | 5 (3%) |
| Age, years | |
| ≤29 | 19 (11%) |
| 30–39 | 43 (26%) |
| 40–49 | 59 (35%) |
| 50–59 | 27 (16%) |
| >60 | 19 (11%) |
| Age at breast cancer diagnosis, years | |
| ≤39 | 83 (52%) |
| ≥40 | 77 (48%) |
| Stage at diagnosis | |
| Stage 0 | 19 (26%) |
| Stage 1 | 32 (45%) |
| Stage 2 | 17 (24%) |
| Stage 3 | 3 (4%) |
| Family history of breast cancer | |
| Yes | 58 (35%) |
| No | 109 (65%) |
| Education | |
| ≤Some college | 69 (41%) |
| College degree | 52 (31%) |
| Graduate Degree | 35 (21%) |
| Professional Certification | 11 (7%) |
| Household income | |
| <USD 25,000 | 14 (9%) |
| USD 26,000–50,000 | 57 (35%) |
| USD 51,000-75,000 | 49 (30%) |
| USD 76,000–100,000 | 18 (11%) |
| USD 100,000–150,000 | 14 (9%) |
| >USD 151,000 | 12 (7%) |
| Insurance status | |
| Yes | 155 (93%) |
| No | 11 (7%) |
| Birthplace | |
| U.S. | 150 (93%) |
| Not in the U.S. | 12 (7%) |
| Question No. | BHBS Scale Items | Mean (SD) | Skewness (Kurtosis) |
|---|---|---|---|
| Q2 | Black men do not like Black women to wear their hair natural. | 2.39 (0.826) | 0.324 (−0.362) |
| Q3 | In order to be successful in business, it is a necessary for Black women to have their hair straight. | 2.32 (0.886) | 0.343 (−0.526) |
| Q4 | In order for Black women to attract Black men, they need to straighten their hair. | 2.21 (0.936) | 0.489 (−0.549) |
| Q6 | Black women feel pressure from their female friends to straighten their hair. | 2.29 (0.838) | 0.416 (−0.274) |
| Q7 | Black women feel pressure from their partners to straighten their hair. | 2.33 (0.889) | 0.211 (−0.646) |
| Q22 | I am concerned that the labels of hair care products do NOT list all the ingredients. | 2.98 (0.795) | −0.182 (−0.873) |
| Q23 | Because I am concerned about breast cancer, I plan to go natural (style my hair without chemicals). | 2.79 (0.857) | −0.094 (−0.792) |
| Q24 | Because I am concerned about breast cancer, I intend to watch the ingredients of the products I will use. | 2.96 (0.808) | −0.345(−0.490) |
| Q25 | All Black women should worry about the ingredients in hair products. | 3.05 (0.804) | −0.405 (−0.564) |
| Q26 | Because I am concerned about breast cancer, I plan to adjust how I use hair care products. | 2.93 (0.835) | −0.328 (−0.572) |
| Q27 | I want to learn more about the risk hair products can cause to my health. | 3.15 (0.819) | −0.671 (−0.178) |
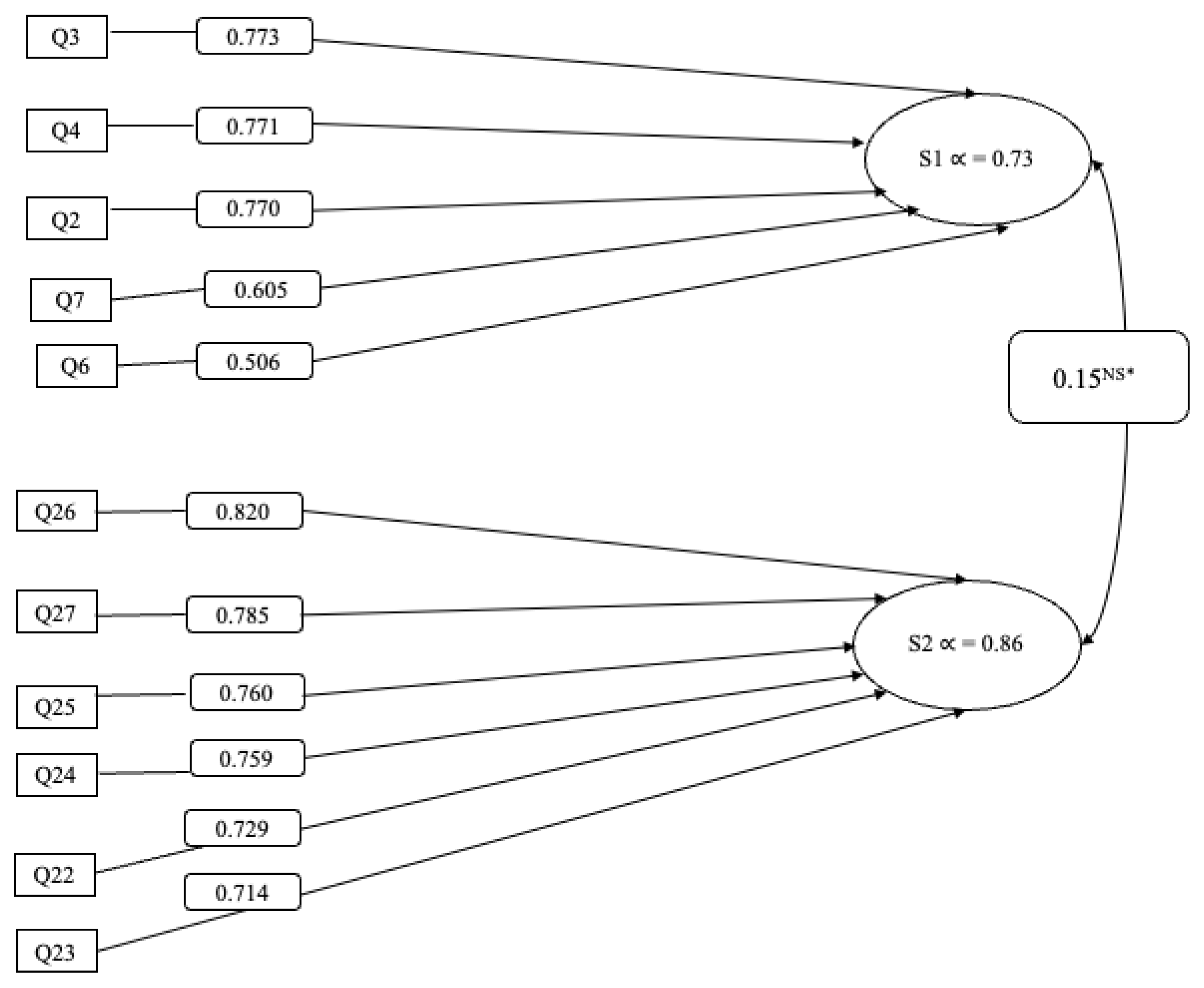
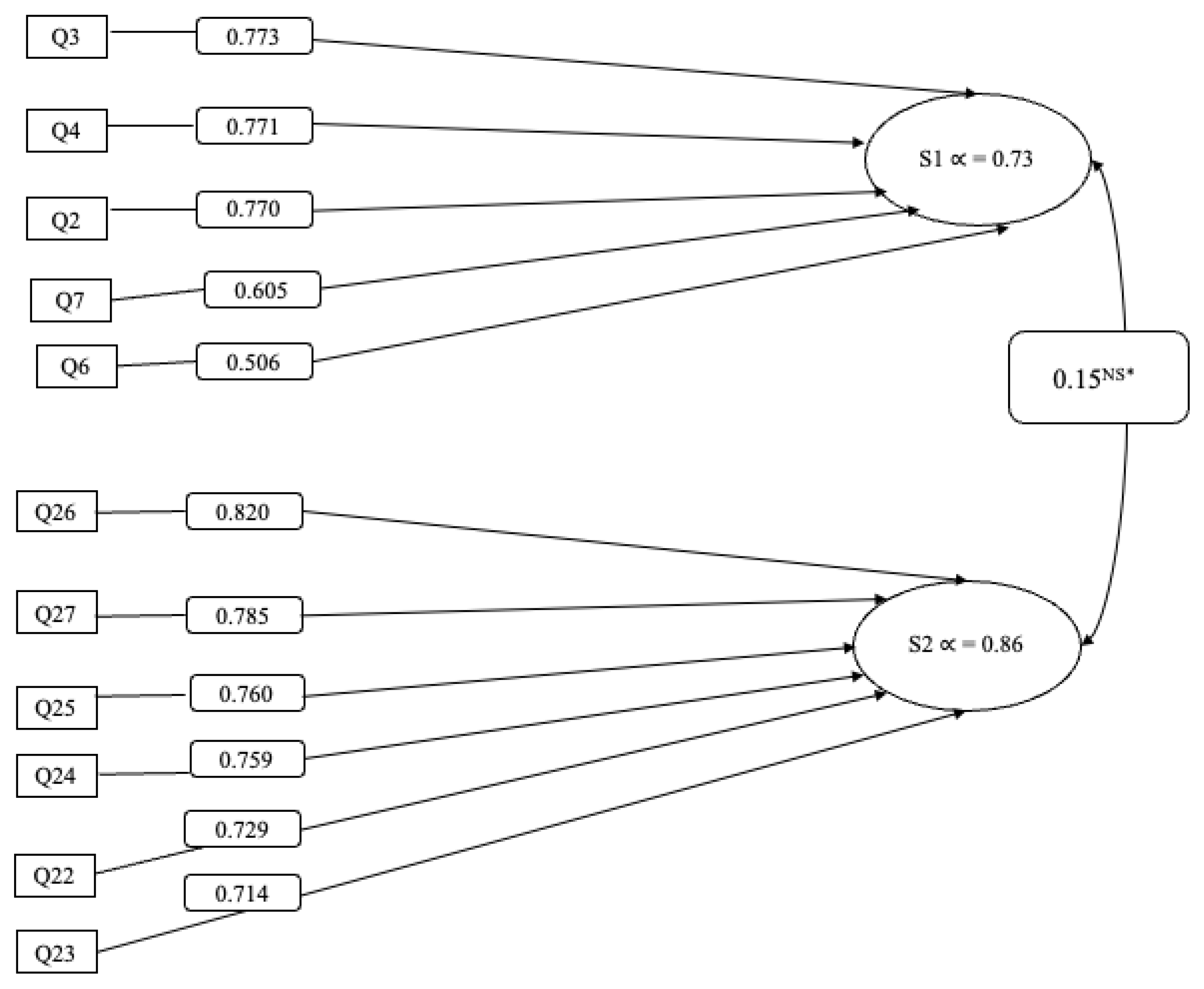
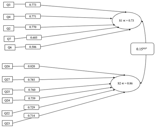
| Question No. | BHBS Scale Items | S1 | S2 |
|---|---|---|---|
| Q2 | Black men do not like Black women to wear their hair natural. | 0.770 | −0.067 |
| Q3 | In order to be successful in business, it is a necessary for Black women to have their hair straight. | 0.773 | −0.083 |
| Q4 | In order for Black women to attract Black men, they need to straighten their hair. | 0.771 | −0.060 |
| Q6 | Black women feel pressure from their female friends to straighten their hair. | 0.506 | 0.014 |
| Q7 | Black women feel pressure from their partners to straighten their hair. | 0.605 | −0.198 |
| Q22 | I am concerned that the labels of hair care products do NOT list all the ingredients. | −0.154 | 0.729 |
| Q23 | Because I am concerned about breast cancer, I plan to go natural (style my hair without chemicals). | 0.167 | 0.714 |
| Q24 | Because I am concerned about breast cancer, I intend to watch the ingredients of the products I will use. | −0.128 | 0.759 |
| Q25 | All Black women should worry about the ingredients in hair products. | −0.157 | 0.760 |
| Q26 | Because I am concerned about breast cancer, I plan to adjust how I use hair care products. | −0.034 | 0.820 |
| Q27 | I want to learn more about the risk hair products can cause to my health. | −0.181 | 0.785 |
Disclaimer/Publisher’s Note: The statements, opinions and data contained in all publications are solely those of the individual author(s) and contributor(s) and not of MDPI and/or the editor(s). MDPI and/or the editor(s) disclaim responsibility for any injury to people or property resulting from any ideas, methods, instructions or products referred to in the content. |
© 2025 by the authors. Licensee MDPI, Basel, Switzerland. This article is an open access article distributed under the terms and conditions of the Creative Commons Attribution (CC BY) license (https://creativecommons.org/licenses/by/4.0/).
Share and Cite
Teteh-Brooks, D.K.; Ericson, M.; Bethea, T.N.; Dawkins-Moultin, L.; Sarkaria, N.; Bailey, J.; Llanos, A.A.M.; Montgomery, S. Validating the Black Identity, Hair Product Use, and Breast Cancer Scale (BHBS) Among Black Breast Cancer Survivors. Int. J. Environ. Res. Public Health 2025, 22, 174. https://doi.org/10.3390/ijerph22020174
Teteh-Brooks DK, Ericson M, Bethea TN, Dawkins-Moultin L, Sarkaria N, Bailey J, Llanos AAM, Montgomery S. Validating the Black Identity, Hair Product Use, and Breast Cancer Scale (BHBS) Among Black Breast Cancer Survivors. International Journal of Environmental Research and Public Health. 2025; 22(2):174. https://doi.org/10.3390/ijerph22020174
Chicago/Turabian StyleTeteh-Brooks, Dede K., Marissa Ericson, Traci N. Bethea, Lenna Dawkins-Moultin, Nicole Sarkaria, Jared Bailey, Adana A. M. Llanos, and Susanne Montgomery. 2025. "Validating the Black Identity, Hair Product Use, and Breast Cancer Scale (BHBS) Among Black Breast Cancer Survivors" International Journal of Environmental Research and Public Health 22, no. 2: 174. https://doi.org/10.3390/ijerph22020174
APA StyleTeteh-Brooks, D. K., Ericson, M., Bethea, T. N., Dawkins-Moultin, L., Sarkaria, N., Bailey, J., Llanos, A. A. M., & Montgomery, S. (2025). Validating the Black Identity, Hair Product Use, and Breast Cancer Scale (BHBS) Among Black Breast Cancer Survivors. International Journal of Environmental Research and Public Health, 22(2), 174. https://doi.org/10.3390/ijerph22020174

