‘Care Beyond Co-Residence’: A Qualitative Exploration of Emotional and Instrumental Care Gaps Among Older Adults in Migrant Households of Kerala
Abstract
1. Background
2. Materials and Methods
2.1. Study Design
2.2. Study Setting
2.3. Participants and Sampling
2.4. Data Collection
2.5. Data Analysis
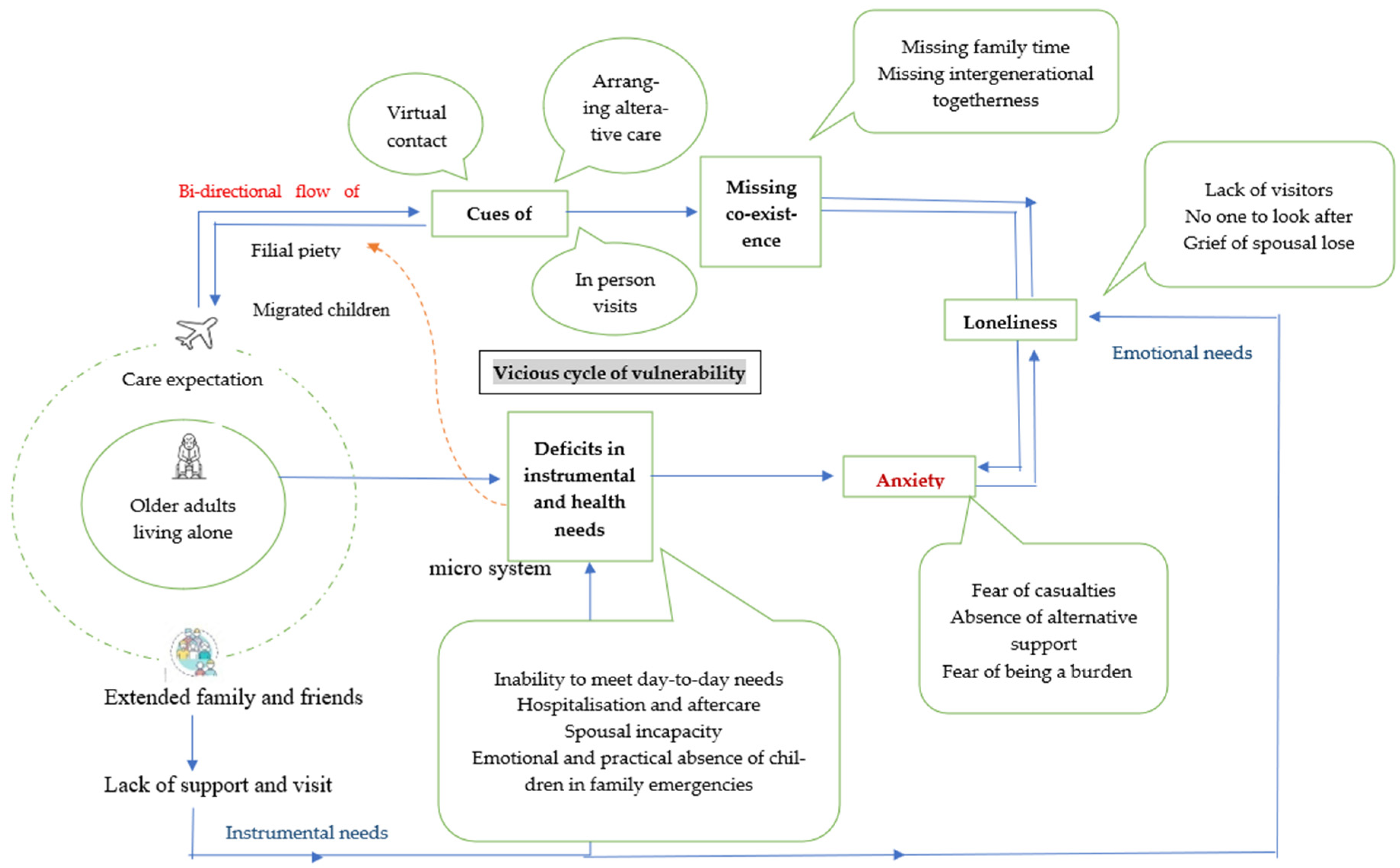
3. Findings
3.1. Cues of Care from Afar
“My son always calls me before leaving for duty. Because his time is different, it is early morning there. My daughter lives in a time zone five and a half hours behind, so she calls in the evening. She always makes sure to call before I go to bed. She cannot pass a day without enquiring about me”(OA-2)
“Their call pattern itself makes me feel they are bothered. They do video calls now and then. Keeps on asking me “if everything is all right”. Even at our slightest discomfort, they tend to be more anxious than me. When it is time for a hospital consultation, they keep a check on dates, arrange vehicles if they are not around, speak to a doctor, and keep checking their health status virtually. Even if they are apart, they try to do whatever they can do, and hence, I feel distance is not a very big crisis for us.”(OA-7)
“I had to undergo surgery due to goiter, and for that, my son extended his leave. Also Additionally, my daughter-in-law stayed back to look after me, as I could not carry out things by myself. Therefore, I know they always care. My children keep on asking, “How do you feel now?” My daughter is very much concerned about my health status and keeps checking on me even though she is busy with her research and labs.”(OA-8)
3.2. Missing the Coexistence of Multigenerational Families
“When they are around, we feel more alive. Like all others, we also wish to live by their side, sharing love with the grandchildren. However, I must wait years to see my grandchildren who are abroad. I missed watching them growing up, learning, and playing. I know not having them is always a loss that can never be replaced.”(OA-1)
“It is been a very long time since we sat together, discussing family matters, or even playing cards. This used to happen regularly during their childhood when they were around. Now each one went busy with their lives. Coexistence or sharing ended with their resettlement. The occasions when everyone gets together in our home are very rare. A solid gathering became very limited, except for a day or two when they both came on leave once or twice a year. I miss togetherness, and I am not sure how long I have to wait again to feel the rejoice of a family get together.”(OA-13)
“I accompanied my daughter to all the paperwork for migrating to Ireland and prepared all the documents. However, still, she is not here with me and is always a pain, no matter how much I hide. I never opposed her decision to migrate, but I did not realize that her absence would be felt deeply. If I had known living apart would be this hard, I might have asked her to stay back.”(OA-2)
3.3. Feeling Lonely, Neglected and Stagnant
“There is no one to look after me. Food for me has been arranged at the next house. The boy will come and give food every day. …There is no one. I am alone. As the next house has been told to provide food, the food will be brought on time. There is no one to look forward to except the boy who brings the food. Then, my sister and brother-in-law will come up very rarely. Apart from that, no one else will come to see me. There is no one to make time for me. Why bother others when you know there is no one to care for me?”(OA-3)
“I wish some relatives or friends could visit me often. However, no one comes. I hardly remember having visitors here in the recent past. I feel so lonely at times. Sitting still, doing the same things every day, feels stagnant.”(OA-5)
“The loss of a partner is incomparable, no matter who else is there to support you. With his death, it felt like I lost almost everything I had. He is the one who used to take care of the whole family and business matters. Neither I nor my children ever knew anything about these affairs. Now, suddenly, all these have become my responsibility. …With his departure, I’m now learning many things I never knew, and it is never easy to do everything all alone at this age.”(OA-18)
3.4. Feeling Anxious While Living Alone
“Every time my husband falls sick, I wish my children were close by so that they do not have to rush overnight. I feel anxious until they come home and things get better. On a normal day when things are not worse, I am not worried much about the distance. If things go wrong, I am a little helpless to do things alone.”(OA-17)
“Having no one turn to in case something happens to us makes me anxious very often. I will try to calm myself by thinking that since our son is from Bangalore. He can reach here overnight. However, he is also trying to leave the country. … The most important challenge for me is the anxiety that comes with being alone. The feeling of being left alone creates a threat, and I always tend to imagine all the worst scenarios that can happen to us. I fully understand that they will have to step aside for work-related purposes. However, their absence is haunting me horribly.”(OA-15)
“What bothers me is not to trouble them when they are busy with their lives. It is our duty to move on with our lives when we already know they cannot do much from a distance.”(OA-17)
“Even when I get older, I have the desire not to trouble anyone, especially my children abroad. I have been a blood cancer patient for the last 17 years, and I am still under medication…Watching someone suffer because of my needs is my worst fear.”(OA-8)
3.5. Difficulties in Accessing Emotional and Instrumental Care Needs
“Now, today itself, I went alone for my mother’s pension. It was raining heavily. The office was on the third floor, and it was difficult to climb the steps, but there was no other way. If there were any children with me, it would be enough to give me an authorization letter to get things done. It is difficult to go out and climb the steps alone. However, no one else is there to do it on my behalf. No matter who is there around, certain emergencies are too difficult to handle alone.”(OA-13)
“The most important crisis I have ever had is having to go to the hospital and visit. …Having no one to take you to the hospital is a real crisis. If my children were here, they would have taken me whenever I was due for my regular consultation. My biggest concern is about the hospitalizations that can pop up at any time.”(OA-4)
“Although they have been gone for many years, our way of life has changed significantly. Not having children around can be difficult, especially when there are family problems. The pressure of problems at home and not having them around to share is an enormous hardship.”(OA-13)
“My husband is very active and healthy enough to look after things. We support each other if there is anything like any hospitalizations or travel requirements. Hence, life feels manageable. Therefore, I have not felt the need for someone else to look after us.”(OA-17)
“The support of my partner is very important… Even when children are apart, things feel manageable thus far because she does everything I want. We take care of each other, accompany when there is a hospital check-up, and travel together if there is anything outside the home.”(OA-13)
“If I need something, neither my wife nor my brother can come to help me. Because both are already sick. If I had a heart attack at night, I would probably die at home. If I am not in a condition to make a phone call by myself, no one will take me to the hospital for sure. … I am aware of the kind of care deficit I might encounter with the deterioration of physical capabilities.”(OA-20)
“What I found to be the greatest difficulty was the emergencies that came up when the children were away from home. Recently, a relative who is very close to us passed away. As it is a faraway place, we cannot go there alone, but if we do not go there, the relationship will break. It creates enormous emotional difficulty. If we have children, we can at least send them as our representatives. Or at least I can ask them to accompany me. Technology cannot replace people, even if there are so many advancements around.”(OA-13)
4. Discussion
5. Strengths and Limitations of the Study
6. Conclusions
Author Contributions
Funding
Institutional Review Board Statement
Informed Consent Statement
Data Availability Statement
Acknowledgments
Conflicts of Interest
References
- Debroy, B. What Is Behind Indians’ Life Expectancy Going Up? Hindustan Times. 2019. Available online: https://www.mendeley.com/reference-manager/library/collections/26f4fc40-df75-483b-8e5b-57f871cca13a/all-references/ (accessed on 26 June 2025).
- Rajan, I.; Rakesh, K.R. India’s Great Student Out-Migration [Internet]. World Bank Blogs. 2023. Available online: https://blogs.worldbank.org/en/peoplemove/indias-great-student-out-migration-0 (accessed on 26 June 2025).
- Sarkar, M.; Kasemi, N.; Majumder, M.; Sk, M.A.; Sarkar, P.; Chowdhury, S.; Roy, D.; Halder, M. Physical and mental health among older parents: Does offspring migration and living arrangement matter? Findings from Longitudinal Aging Survey in India (2017–18). SSM—Popul. Health 2023, 24, 101503. [Google Scholar] [CrossRef]
- Mandal, S.; Paul, M. Physical and Mental Well-being of the Elderly: Examining the Impact of Financial Support from Migrant Children on Indian Left-behind Parents. Arch. Public Health 2024, 82, 214. [Google Scholar] [CrossRef]
- Editorial Policy Tweaks Needed for an Ageing Kerala. New Indian Express. 2023. Available online: https://www.newindianexpress.com/opinions/editorials/2023/Oct/24/policy-tweaks-needed-for-anageing-kerala-2626691.html (accessed on 25 August 2023).
- Sanitha, V.P.; Noushad, A.P. Migration impact on left-behind Elderly’s labour participation in Kerala. Indian J. Econ. Dev. 2018, 6, 1–6. Available online: www.iseeadyar.org (accessed on 7 February 2025).
- Ugargol, A.P.; Bailey, A. Reciprocity between older adults and their care-givers in emigrant households of Kerala, India. Ageing Soc. 2021, 41, 1699–1725. [Google Scholar] [CrossRef]
- Pérez Sánchez, L. Stories and experiences of long-distance care, the case: Israel and Mexico. Res. Ageing Soc. Policy 2022, 10, 21–47. [Google Scholar] [CrossRef]
- Scheffel, J.; Zhang, Y. How does internal migration affect the emotional health of elderly parents left-behind? J. Popul. Econ. 2019, 32, 953–980. [Google Scholar] [CrossRef]
- Iamtrakul, P.; Chayphong, S. Exploring the Influencing Factors on Living Alone and Social Isolation among Older Adults in Rural Areas of Thailand. Int. J. Environ. Res. Public Health 2022, 19, 14572. [Google Scholar] [CrossRef]
- Ugargol, A. Ageing and Exchange of Care in Emigrant Households: Case Studies from Kerala and Goa, India. Ph.D. Thesis, University of Groningen, Groningen, The Netherlands, 2020. [Google Scholar] [CrossRef]
- Zhang, S. Functional Limitations, Living Arrangement, Daily Social Contacts, And Loneliness In Late Life. Innov. Aging 2023, 7, 81–82. [Google Scholar] [CrossRef]
- Muhammad, T.; Sulaiman, M.K.; Srivastava, S. Migration of adult male children and associated depression among community-dwelling older parents: A cross-sectional gender analysis from Longitudinal Ageing Study in India, 2017–2018. Int. J. Geriatr. Psychiatry 2022, 37. [Google Scholar] [CrossRef]
- Thapa, D.K.; Visentin, D.; Kornhaber, R.; Cleary, M. Migration of adult children and mental health of older parents “left behind”: An integrative review. PLoS ONE 2018, 13, 1–30. [Google Scholar] [CrossRef]
- WHO. From loneliness to social connection: Charting a path to healthier societies. Report of the WHO Commission on Social Connection; WHO: Geneva, Switzerland, 2025; pp. 28–56. [Google Scholar]
- Haroz, E.E.; Ritchey, M.; Bass, J.K.; Kohrt, B.A.; Augustinavicius, J.; Michalopoulos, L.; Burkey, M.D.; Bolton, P. How is depression experienced around the world? A systematic review of qualitative literature. Soc. Sci. Med. 2017, 183, 151–162. [Google Scholar] [CrossRef]
- Puyané, M.; Chabrera, C.; Camón, E.; Cabrera, E. Uncovering the impact of loneliness in ageing populations: A comprehensive scoping review. BMC Geriatr. 2025, 25, 244. [Google Scholar] [CrossRef]
- Nakou, A.; Dragioti, E.; Bastas, N.S.; Zagorianakou, N.; Kakaidi, V.; Tsartsalis, D.; Mantzoukas, S.; Tatsis, F.; Veronese, N.; Solmi, M.; et al. Loneliness, social isolation, and living alone: A comprehensive systematic review, meta-analysis, and meta-regression of mortality risks in older adults. Aging Clin. Exp. Res. 2025, 37, 1–21. [Google Scholar] [CrossRef] [PubMed]
- Nowicka, M. (Dis)connecting migration: Transnationalism and nationalism beyond connectivity. Comp. Migr. Stud. 2020, 8, 20. [Google Scholar] [CrossRef]
- Bryceson, D.F. Transnational families negotiating migration and care life cycles across nation-state borders. J. Ethn. Migr. Stud. 2019, 45, 3042–3064. [Google Scholar] [CrossRef]
- Baldassar, L. Transnational families and aged care: The mobility of care and the migrancy of ageing. J. Ethn. Migr. Stud. 2007, 33, 275–297. [Google Scholar] [CrossRef]
- Wong, A.; Bhyat, R.; Srivastava, S.; Lomax, L.B.; Appireddy, R. Patient Care during the COVID-19 Pandemic: Use of Virtual Care. J. Med. Internet Res. 2021, 23, 1–9. [Google Scholar] [CrossRef]
- Hossain, M.S.; Pope, N.D.; Benner, K.; Choi, Y.J. Nature and Challenges of Transnational Family Caregiving: A Scoping Review. J. Evid.-Based Soc. Work 2025, 22, 273–291. [Google Scholar] [CrossRef]
- Akhter-Khan, S.C.; Aein, N.M.P.; Wongfu, C.; Prina, M.; Wai, K.M.; Mayston, R.; Suwannaporn, S. Social relationship expectations, care, and loneliness in later life: Perspectives from Thai and Myanmar adults in northern Thailand. SSM—Ment. Health 2023, 4, 100279. [Google Scholar] [CrossRef]
- Wu, H.; Margolis, R.; Verdery, A.; Patterson, S.E. Changes in Family Structure and Increasing Care Gaps in the United States, 2015–2050. Demography 2024, 61, 1403–1426. [Google Scholar] [CrossRef]
- Bergh, M.; Raval, A.; Jasmine, T. SUPPORTING OLDER ADULTS WHOLIVEALONE: UNDERSTANDING THEIR UNMET NEEDS USING NHATS SURVEY DATA. Innov. Aging 2023, 7 (Suppl. 1), 693–694. [Google Scholar] [CrossRef]
- Karlsen, C.; Ludvigsen, M.S.; Moe, C.E.; Haraldstad, K.; Thygesen, E. Experiences of community-dwelling older adults with the use of telecare in home care services: A qualitative systematic review. JBI Database Syst. Rev. Implement Rep. 2017, 15, 2913–2980. [Google Scholar] [CrossRef]
- Cesari, M.; Canevelli, M.; Amuthavalli Thiyagarajan, J.; Choi, S.E.; Grushevska, P.; Kumar, S.; Chen, M.; Jang, H.; Sumi, Y.; Banerjee, A. Identification of research gaps to improve care for healthy ageing: A scoping review. Fam. Med. Community Health 2024, 12, e003116. [Google Scholar] [CrossRef] [PubMed]
- Jędrzejczyk, M.; Foryś, W.; Czapla, M.; Uchmanowicz, I. Relationship between Multimorbidity and Disability in Elderly Patients with Coexisting Frailty Syndrome. Int. J. Environ. Res. Public Health 2022, 19, 3461. [Google Scholar] [CrossRef]
- Paine, N.; Lowe, M.; Young, C.; Turrell, G. Engaging under-represented oldest old in research: An approach for inclusive recruitment. Australas J. Ageing 2024, 43, 844–851. [Google Scholar] [CrossRef]
- Cresswell, J.W. Qualitative, Quantitative, and Mixed-Methods Research. Microbe Mag. 2009, 4, 485. [Google Scholar] [CrossRef]
- Rajan, S.I. Migration and Development: New Evidence from the Kerala Migration Survey 2023. Migr. Dev. 2024, 13, 139–175. [Google Scholar] [CrossRef]
- International Institute of Migration and Developemnt. Kerala Migration Survey. 2023. Available online: https://iimad.org/wp-content/uploads/2024/06/KMS-2023-Report.pdf (accessed on 12 June 2025).
- Braun, V.; Clarke, V. Using thematic analysis in psychology. Qual. Res. Psychol. 2006, 3, 77–101. [Google Scholar] [CrossRef]
- Braun, V.; Clarke, V. (Mis)conceptualising themes, thematic analysis, and other problems with Fugard and Potts’ (2015) sample-size tool for thematic analysis. Int. J. Soc. Res. Methodol. 2016, 19, 739–743. [Google Scholar] [CrossRef]
- Braun, V.; Clarke, V. Reflecting on reflexive thematic analysis. Qual. Res. Sport Exerc. Health 2019, 11, 589–597. [Google Scholar] [CrossRef]
- Falkingham, J.; Qin, M.; Vlachantoni, A.; Evandrou, M. Children’s migration and lifestyle-related chronic disease among older parents ‘left behind’ in india. SSM—Popul. Health 2017, 3, 352–357. [Google Scholar] [CrossRef]
- Jothikaran, T.A.J.; Meershoek, A.; Ashok, L.; Krumeich, A. Views and experiences of adult children concerning intergenerational relationships with their older kin: A qualitative study from South India. Ageing Soc. 2023, 43, 373–392. [Google Scholar] [CrossRef]
- Balki, E.; Hayes, N.; Holland, C. Effectiveness of Technology Interventions in Addressing Social Isolation, Connectedness, and Loneliness in Older Adults: Systematic Umbrella Review. JMIR Aging 2022, 5, e40125. [Google Scholar] [CrossRef]
- Ibarra, F.; Baez, M.; Cernuzzi, L.; Casati, F. A Systematic Review on Technology-Supported Interventions to Improve Old-Age Social Wellbeing: Loneliness, Social Isolation, and Connectedness. J. Healthc. Eng. 2020, 2020, 2036842. [Google Scholar] [CrossRef] [PubMed]
- Macdonald, B.; Hülür, G. Internet Adoption in Older Adults: Findings from the Health and Retirement Study. Cyberpsychol. Behav. Soc. Netw. 2020, 24, 101–107. [Google Scholar] [CrossRef] [PubMed]
- Quashie, N.; Zimmer, Z. Residential Proximity of Nearest Child and Older Adults’ Receipts of Informal Support Transfers in Barbados. Ageing Soc. 2013, 33, 320–341. Available online: https://www.cambridge.org/core/product/C8067A820291B18E072D0F1AD4CB6013 (accessed on 27 June 2025). [CrossRef]
- Braimah, J.A.; Rosenberg, M.W.; Kuuire, V.Z. ‘We are left behind to suffer’: Examining the lived experiences of left-behind older adults in the Upper West Region of Ghana. Af. Geogr. Rev. 2024, 43, 80–93. [Google Scholar] [CrossRef]
- Dakua, M.; Karmakar, R.; Lhungdim, H. Social capital and well-being of the elderly “left-behind” by their migrant children in India. BMC Public Health 2023, 23, 2212. [Google Scholar] [CrossRef]
- Akhter-Khan, S.C.; Prina, M.; Wong, G.H.Y.; Mayston, R.; Li, L. Understanding and Addressing Older Adults’ Loneliness: The Social Relationship Expectations Framework. Perspect. Psychol. Sci. 2023, 18, 762–777. [Google Scholar] [CrossRef]
- Burton, E.; Horgan, N.F.; Cummins, V.; Warters, A.; Swan, L.; O’sullivan, M.; Skelton, D.A.; Townley, B.; Doyle, F.; Jabakhanji, S.B.; et al. A Qualitative Study of Older Adults’ Experiences of Embedding Physical Activity Within Their Home Care Services in Ireland. J. Multidiscip. Healthc. 2022, 15, 1163–1173. [Google Scholar] [CrossRef]
- Harber-Aschan, L.; Darin-Mattsson, A.; Fratiglioni, L.; Calderón-Larrañaga, A.; Dekhtyar, S. Socioeconomic differences in older adults’ unplanned hospital admissions: The role of health status and social network. Age Ageing 2023, 52, 1–9. [Google Scholar] [CrossRef]
- Lamidi, E.O. Educational Differences in Self-Rated Health Trends Among Middle-Aged and Older Adults Living Alone, 1972–2018. J. Aging Health 2022, 34, 626–639. [Google Scholar] [CrossRef] [PubMed]
- Zhang, C.; Lyu, K.; Cheng, X. The impact of adult children rural—Urban migration on left-behind parents’ health: Evidence from China. Front. Public Health 2020, 10, 951124. [Google Scholar] [CrossRef] [PubMed]
- Pan, Y.; Chen, R.; Yang, D. The relationship between filial piety and caregiver burden among adult children: A systematic review and meta-analysis. Geriatr. Nurs. 2022, 43, 113–123. [Google Scholar] [CrossRef] [PubMed]

| Participant | Age Group (in Years) | Religion | Employment Status | Marital Status | Medical Conditions | Health Status | Living Arrangement | Number of Children | Type of Migration | Availability of Paid Caregiver |
|---|---|---|---|---|---|---|---|---|---|---|
| OA-1 | 70–75 | Christian | Returned from Abroad (Private sector) | Widower | Yes | Healthy and mobile | Living alone | 2 | Both internal and international | No |
| OA-2 | 80–85 | Christian | Retired private sector employee | Widower | No | Healthy and partially mobile | Living alone | 2 | International | Yes (full-time caretaker) |
| OA-3 | 80–85 | Christian | Retired Public sector employee | Widower | Yes | Partially mobility | Living alone | 4 | Internal | No |
| OA-4 | 75–79 | Christian | Homemaker | Widow | Yes | Healthy and Mobile | Living alone | 1 | International | Yes (full-time caretaker) |
| OA-5 | 80–85 | Christian | Retired private sector employee | Widow | No | Healthy and partially mobile | Living alone | 2 | Both | Yes (full-time caretaker) |
| OA-6 | 80–85 | Christian | Returned from abroad (Private) | Widow | Yes | Healthy and Mobile | Living alone | 2 | Internal | No |
| OA-7 | 65–69 | Hindu | Retired Private sector employee | Married | No | Healthy and mobile | Living with spouse | 2 | Both | No |
| OA-8 | 65–69 | Hindu | Homemaker | Married | No | Healthy and mobile | Living with spouse | 2 | Both | No |
| OA-9 | 75–79 | Christian | Retired Public sector employee | Married | Yes | Healthy and mobile | Living with spouse | 2 | both | No |
| OA-10 | 70–75 | Hindu | Retired private sector employee | Married | Yes | Partially mobile | Living with spouse | 2 | Both | No |
| OA-11 | 70–75 | Hindu | Retired Public sector employee | Married | Yes | Healthy and Mobile | Living with spouse | 2 | Both | No |
| OA-12 | 80–85 | Hindu | Retired private sector employee | Widower | Yes | Partially mobile | Living alone | 3 | Internal | Yes (Part-time) |
| OA-13 | 65–69 | Christian | Retired Public sector employee | Married | No | Healthy and mobile | Living with spouse | 2 | Internal | No |
| OA-14 | 65–69 | Hindu | Retired Public sector employee | Married | No | Healthy and Mobile | Living with spouse | 2 | Both | No |
| OA-15 | 65–69 | Hindu | Independent practitioner | Married | No | Healthy and Mobile | Living with spouse | 2 | Both | No |
| OA-16 | 70–75 | Hindu | Retired public sector employee | Married | No | Healthy and Mobile | Living with spouse | 3 | internal | No |
| OA-17 | 65–69 | Hindu | Home maker | Married | No | Healthy and Mobile | Living with spouse | 2 | Internal | No |
| OA-18 | 65–69 | Christian | Homemaker | Widower | Yes | Healthy and Mobile | Living alone | 2 | International | No |
| OA-19 | 70–75 | Hindu | Retired public sector employee | Married | No | healthy and Mobile | Living alone | 2 | Both | No |
| OA-20 | 70–75 | Christian | Returned from Abroad (Private sector) | Married | No | Healthy and mobile | Living with a spouse | 2 | Both | No |
| Theme | Codes |
|---|---|
| Cues of care from afar | Maintaining virtual contact, alternative care provisions arranged by children, in person, during contingencies |
| Missing coexistence with multi-generational families | Missing the physical presence of children and grandchildren, losing intergenerational togetherness, |
| Feeling lonely, neglected, and stagnant | Lack of visitors, no one to look after, enduring spousal loss, and its aftermath |
| Feeling anxious while living alone | Anxiety about managing contingencies, absence of alternative support to rush at need, fear of being a burden |
| Difficulties in accessing emotional and instrumental care needs | Challenges in fulfilling day-to-day chores, inability to handle contingencies, and hassles in maintaining extended family ties, deriving mutual support in later years |
Disclaimer/Publisher’s Note: The statements, opinions and data contained in all publications are solely those of the individual author(s) and contributor(s) and not of MDPI and/or the editor(s). MDPI and/or the editor(s) disclaim responsibility for any injury to people or property resulting from any ideas, methods, instructions or products referred to in the content. |
© 2025 by the authors. Licensee MDPI, Basel, Switzerland. This article is an open access article distributed under the terms and conditions of the Creative Commons Attribution (CC BY) license (https://creativecommons.org/licenses/by/4.0/).
Share and Cite
Mohan, A.; Jaihind Jothikaran, T.A.; Patil, D.S.; Ashok, L. ‘Care Beyond Co-Residence’: A Qualitative Exploration of Emotional and Instrumental Care Gaps Among Older Adults in Migrant Households of Kerala. Int. J. Environ. Res. Public Health 2025, 22, 1745. https://doi.org/10.3390/ijerph22111745
Mohan A, Jaihind Jothikaran TA, Patil DS, Ashok L. ‘Care Beyond Co-Residence’: A Qualitative Exploration of Emotional and Instrumental Care Gaps Among Older Adults in Migrant Households of Kerala. International Journal of Environmental Research and Public Health. 2025; 22(11):1745. https://doi.org/10.3390/ijerph22111745
Chicago/Turabian StyleMohan, Anu, Teddy Andrews Jaihind Jothikaran, Divya Sussana Patil, and Lena Ashok. 2025. "‘Care Beyond Co-Residence’: A Qualitative Exploration of Emotional and Instrumental Care Gaps Among Older Adults in Migrant Households of Kerala" International Journal of Environmental Research and Public Health 22, no. 11: 1745. https://doi.org/10.3390/ijerph22111745
APA StyleMohan, A., Jaihind Jothikaran, T. A., Patil, D. S., & Ashok, L. (2025). ‘Care Beyond Co-Residence’: A Qualitative Exploration of Emotional and Instrumental Care Gaps Among Older Adults in Migrant Households of Kerala. International Journal of Environmental Research and Public Health, 22(11), 1745. https://doi.org/10.3390/ijerph22111745

