A Multi- Mediation Analysis on the Impact of Social Media and Internet Addiction on University and High School Students’ Mental Health Through Social Capital and Mindfulness
Abstract
1. Introduction
2. Literature Findings of Social Media Addiction, Internet Addiction and Its Several Associations
2.1. The Relation Between Social Media Addiction and Mental Health
2.2. The Relation Between Social Media Addiction, Mindfulness, and Social Capital
2.3. Internet Addiction and Mental Health
2.4. Internet Addiction, Social Capital, and Mindfulness
2.5. Social Capital, Mindfulness, and Mental Health
2.6. Theoretical Foundations and Research Hypothesis
3. Materials and Methods
3.1. Research Design
3.2. Study Setting
3.3. Sample and Sampling
3.4. Instruments
3.4.1. Demographics Questionnaire and Data Quality Controlling
3.4.2. Bergen Social Media Addiction Scale (BSMAS)
3.4.3. Internet Addiction Scale (IAS)
3.4.4. Personal Social Capital Scale-8 (PSCS-8)
3.4.5. The Five Facet Mindfulness Questionnaire Short Form (FFMQ-SF)
3.4.6. Mental Health Continuum-Short Form [MHC-SF]
3.4.7. The Scales over All Evaluation
3.5. Data Analysis
3.6. Procedures of the Studies
3.6.1. Data Collection System
3.6.2. Adaptation, Translation, and Validation of the Measures
3.6.3. Ethics of the Research
4. Results
4.1. Demographic Data, Descriptive Statistics, Kurtosis, and Skewness
4.1.1. Multi-Collinearity Diagnostics
4.1.2. Pearson Correlation Among the Study Constructs
4.2. Group Differences
4.2.1. Measurement and Structural Model
| Models | Fitness of Indices | Confirmatory Factorial Analysis of the Variables | |||||||||
| University Students | High School Students | ||||||||||
| χ2(df) | χ2/df | TLI | CFI | RMSEA | χ2(df) | χ2/df | TLI | CFI | RMSEA | ||
| Social media addiction | 780 (9) * | 6.70 | 0.911 | 0.912 | 0.085 | 888 (19) * | 4.7 | 0.904 | 0.920 | 0.088 | |
| Internet addiction | 482 (113) * | 4.27 | 0.973 | 0.978 | 0.053 | 658 (113) * | 4.53 | 0.968 | 0.973 | 0.061 | |
| Social Capital | 318 (19) * | 4.78 | 0.949 | 0.965 | 0.067 | 426 (20) * | 4.43 | 0.946 | 0.963 | 0.061 | |
| Mindfulness | 701 (160) * | 4.38 | 0.973 | 0.977 | 0.054 | 988(160) * | 4.47 | 0.965 | 0.971 | 0.059 | |
| Mental health | 341 (74) * | 4.61 | 0.987 | 0.989 | 0.041 | 422 (74) * | 3.70 | 0.985 | 0.988 | 0.043 | |
| Model 1-SMA | Measurement Model | 6686 (1025) * | 5.01 | 0.912 | 0.920 | 0.069 | 10,836 (1065) * | 5.17 | 0.901 | 0.908 | 0.079 |
| Structural model | 7679 (111) * | 5.21 | 0.901 | 0.907 | 0.073 | 10,836 (1065) * | 5.17 | 0.901 | 0.908 | 0.079 | |
| Model 2-SMA | Measurement Model | 1798 (342) * | 5.30 | 0.963 | 0.968 | 0.060 | 2252 (342) * | 4.58 | 0.959 | 0.963 | 0.062 |
| Structural model | 1798 (342) * | 5.30 | 0.962 | 0.968 | 0.061 | 2252 (342) * | 4.58 | 0.959 | 0.963 | 0.062 | |
| Model 3-SMA | Measurement Model | 5970 (729) * | 4.94 | 0.927 | 0.931 | 0.058 | 7382 (729) * | 4.83 | 0.903 | 0.909 | 0.079 |
| Structural model | 5970 (729) * | 4.94 | 0.927 | 0.931 | 0.058 | 7382 (729) * | 4.83 | 0.903 | 0.909 | 0.079 | |
| Model 4-SMA | Measurement Model | 7315 (1561) * | 4.08 | 0.920 | 0.927 | 0.056 | 10,423 (1561) * | 5.67 | 0.900 | 0.909 | 0.062 |
| Structural model | 8408 (1633) * | 5.15 | 0.911 | 0.915 | 0.059 | 11,910 (690) * | 5.29 | 0.901 | 0.908 | 0.065 | |
| Model 5-IA | Measurement Model | 2200 (1160) * | 3.19 | 0.968 | 0.970 | 0.043 | 2749 (656) * | 4.13 | 0.962 | 0.966 | 0.046 |
| Structural model | 2200 (1160) * | 3.19 | 0.968 | 0.970 | 0.043 | 2877 (690) * | 3.17 | 0.962 | 0.964 | 0.046 | |
| Model 6-IA | Measurement Model | 5970 (1209) * | 4.94 | 0.925 | 0.929 | 0.061 | 7143 (1158) * | 4.16 | 0.921 | 0.928 | 0.059 |
| Structural model | 5970 (1209) * | 4.94 | 0.927 | 0.931 | 0.058 | 8058 (1209) * | 4.64 | 0.913 | 0.918 | 0.063 | |
| Model 7-MA and IA | Measurement Model | 8708 (1910) * | 4.56 | 0.916 | 0.923 | 0.055 | 12,211 (1910) * | 5.39 | 0.901 | 0.906 | 0.061 |
| Structural model | 9885 (1992) * | 4.96 | 0.907 | 0.911 | 0.058 | 13,840 (1992) * | 5.94 | 0.903 | 0.908 | 0.064 | |
| Rule of Thumb | ≤5 | ≥0.90 | ≥0.08 | ≤5 | ≥0.90 | ≥0.08 | |||||






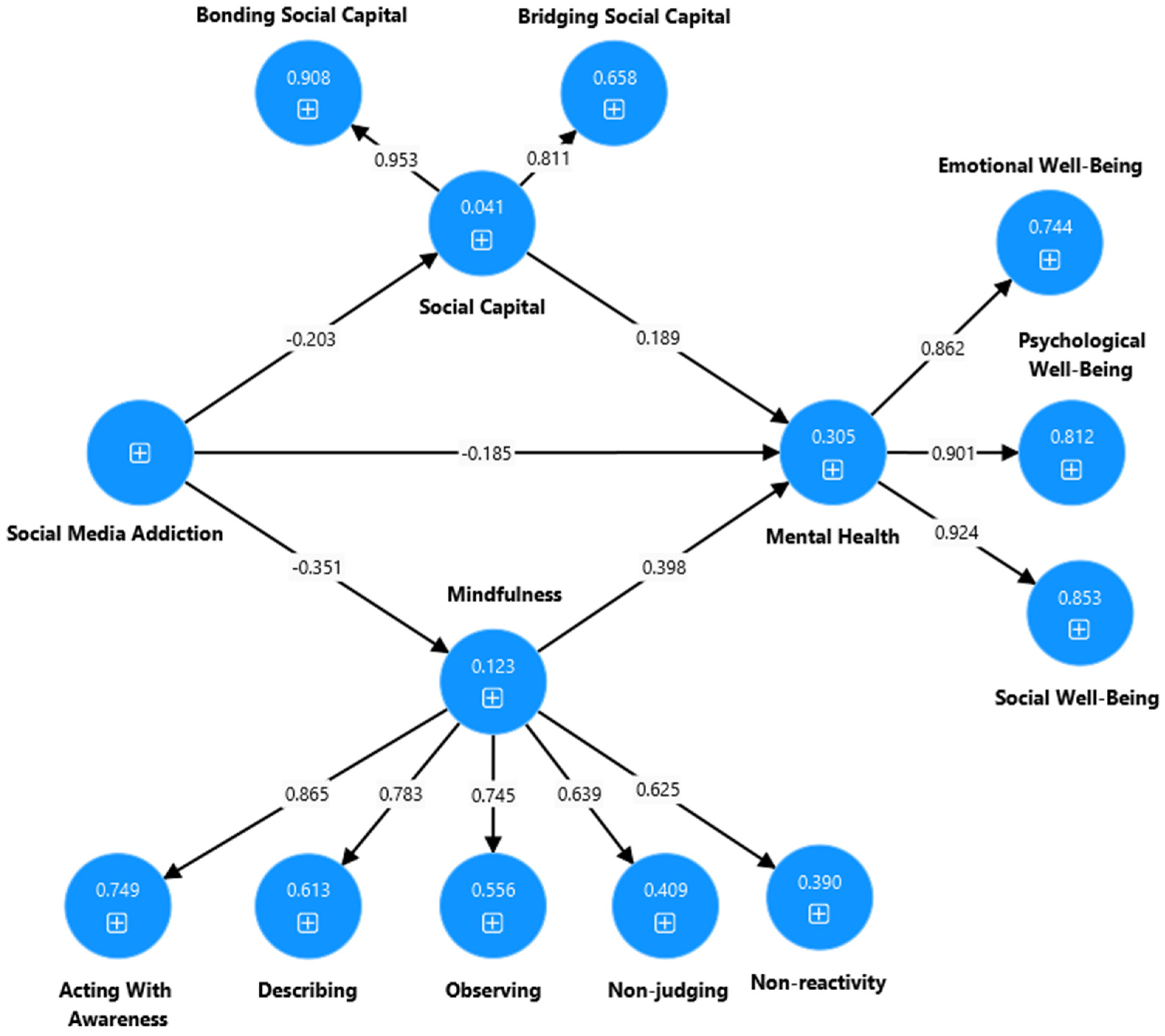
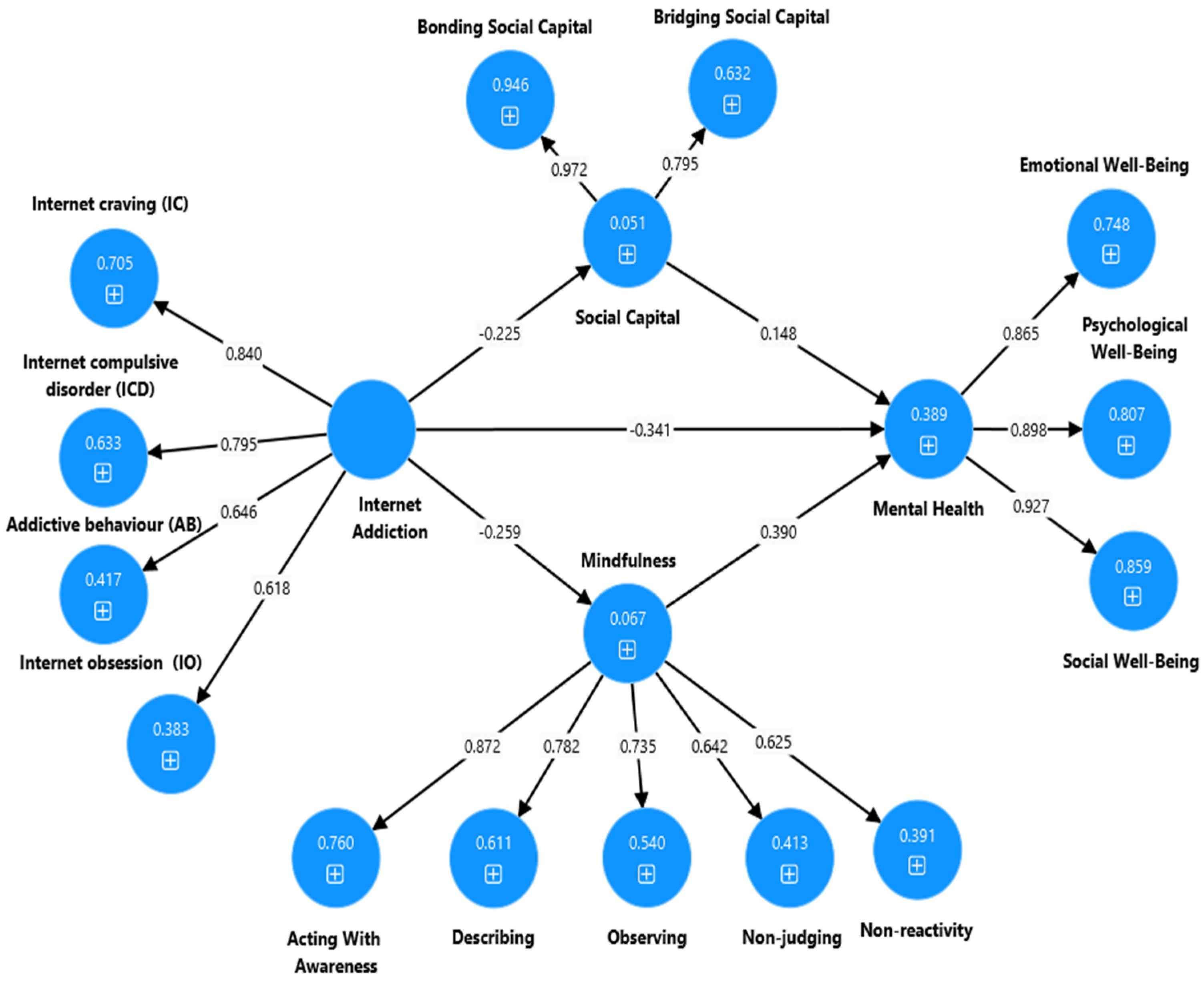
4.2.2. Partial (Single) Mediation Analysis
4.2.3. Multi-Mediation Models
5. Discussion
- Conduct longitudinal studies to evaluate the long-term efficacy of mindfulness and social capital interventions in reducing social media and internet addiction.
- Incorporate mindfulness practices into the curriculum to enhance attention control, emotional regulation, and stress management skills [19].
- Design training programs for educators to address digital addiction and mental health issues in educational settings [177].
- Enhance digital literacy through programs encouraging appropriate internet and social media usage.
- Introduce school-based interventions focusing on resilience, coping strategies, and social skills to counteract negative effects of social media and internet addiction.
6. Conclusions
7. Limitation and Future Research Direction
Supplementary Materials
Author Contributions
Funding
Institutional Review Board Statement
Informed Consent Statement
Data Availability Statement
Conflicts of Interest
Appendix A. Structural Models for University Students
Appendix A.1. Partial Mediation of SMA on MH Through Social Capital of University Students

Appendix A.2. Partial Mediation of SMA on MH Through Mindfulness of University Students

Appendix A.3. Partial Mediation of IA on MH Through Social Capital of University Students

Appendix A.4. Partial Mediation of IA on MH Through Mindfulness of University Students

Appendix B. Structural Models for High School Students
Appendix B.1. Partial Mediation of SMA on MH Through Social Capital of High School Students

Appendix B.2. Partial Mediation of SMA on MH Through Mindfulness of High School Students

Appendix B.3. Partial Mediation of IA on MH Through Social Capital of High School Students

Appendix B.4. Partial Mediation of IA on MH Through Mindfulness of High School Students

References
- Jin, Y.; Austin, L.L. Social Media and Crisis Communication; Routledge: New York, NY, USA, 2022. [Google Scholar] [CrossRef]
- Carr, C.T.; Hayes, R.A. Social media: Defining, developing, and divining. Atl. J. Commun. 2015, 23, 46–65. [Google Scholar] [CrossRef]
- Fathi, A.; Sadeghi, S.; Maleki Rad, A.A.; Sharifi Rahnmo, S.; Rostami, H.; Abdolmohammadi, K. The role of cyberspace uses on lifestyle promoting health and coronary anxiety in young people. Iran. J. Psychiatry Clin. Psychol. 2020, 26, 332–347. [Google Scholar] [CrossRef]
- Tsang, E.W.; Yuen, C.C.Y.; Lau, J.C.M.; Ma, V.W.K.; Wat, M.T.H.; Yu, J.Y.Y.; Privitera, A.J.; Chung, R.C.K.; Chan, C.C.H. Influences of Lifestyle Profiles and Problematic Internet Use on Mental Distress in University Students. Psychol. Studies. 2024, 69, 81–91. [Google Scholar] [CrossRef]
- Zhao, L. Social Media Addiction and Its Impact on College Students’ Academic Performance: The Mediating Role of Stress. Asia-Pac. Educ. Res. 2023, 32, 81–90. [Google Scholar] [CrossRef]
- Zewude, G.T.; Bereded, D.G.; Abera, E.; Tegegne, G.; Goraw, S.; Segon, T. The Impact of Internet Addiction on Mental Health: Exploring the Mediating Effects of Positive Psychological Capital in University Students. Adolescents 2024, 4, 200–221. [Google Scholar] [CrossRef]
- Fumero, A.; Marrero, R.J.; Voltes, D.; Peñate, W. Personal and social factors involved in internet addiction among adolescents: A meta-analysis. Comput. Hum. Behav. 2018, 86, 387–400. [Google Scholar] [CrossRef]
- Jelenchick, L.A.; Becker, T.; Moreno, M.A. Assessing the psychometric properties of the Internet Addiction Test (IAT) in US college students. Psychiatry Res. 2012, 196, 296–301. [Google Scholar] [CrossRef] [PubMed]
- Yang, T.; Yu, L.; Oliffe, J.L.; Jiang, S.; Si, Q. Regional contextual determinants of internet addiction among college students: A representative nationwide study of China. Eur. J. Public Health 2017, 27, 1032–1037. [Google Scholar] [CrossRef] [PubMed]
- Lin, M.-P.; Ko, H.-C.; Wu, J.Y.-W. Prevalence and psychosocial risk factors associated with internet addiction in a nationally representative sample of college students in Taiwan. Cyberpsychol. Behav. Soc. Netw. 2011, 14, 741–746. [Google Scholar] [CrossRef] [PubMed]
- Ching, S.M.; Hamidin, A.; Vasudevan, R.; Sazlyna, M.; Wan Aliaa, W.; Foo, Y.L.; Yee, A.; Hoo, F. Prevalence and factors associated with internet addiction among medical students-A cross-sectional study in Malaysia. Med. J. Malays. 2017, 72, 7–11. [Google Scholar] [PubMed]
- Bahrainian, S.A.; Alizadeh, K.H.; Raeisoon, M.; Gorji, O.H.; Khazaee, A. Relationship of Internet addiction with self-esteem and depression in university students. J. Prev. Med. Hyg. 2014, 55, 86. [Google Scholar] [PubMed] [PubMed Central]
- Kitazawa, M.; Yoshimura, M.; Murata, M.; Sato-Fujimoto, Y.; Hitokoto, H.; Mimura, M.; Tsubota, K.; Kishimoto, T. Associations between problematic Internet use and psychiatric symptoms among university students in Japan. Psychiatry Clin. Neurosci. 2018, 72, 531–539. [Google Scholar] [CrossRef]
- Younes, F.; Halawi, G.; Jabbour, H.; El Osta, N.; Karam, L.; Hajj, A.; Rabbaa Khabbaz, L. Internet addiction and relationships with insomnia, anxiety, depression, stress and self-esteem in university students: A cross-sectional designed study. PLoS ONE 2016, 11, e0161126. [Google Scholar] [CrossRef] [PubMed]
- Bhandari, P.M.; Neupane, D.; Rijal, S.; Thapa, K.; Mishra, S.R.; Poudyal, A.K. Sleep quality, internet addiction and depressive symptoms among undergraduate students in Nepal. BMC Psychiatry 2017, 17, 106. [Google Scholar] [CrossRef] [PubMed]
- Al-Gamal, E.; Alzayyat, A.; Ahmad, M.M. Prevalence of Internet addiction and its association with psychological distress and coping strategies among university students in J ordan. Perspect. Psychiatr. Care 2016, 52, 49–61. [Google Scholar] [CrossRef]
- Seyrek, S.; Cop, E.; Sinir, H.; Ugurlu, M.; Şenel, S. Factors associated with Internet addiction: Cross-sectional study of Turkish adolescents. Pediatr. Int. 2017, 59, 218–222. [Google Scholar] [CrossRef]
- Amano, A.; Ahmed, G.; Nigussie, K.; Asfaw, H.; Fekadu, G.; Hiko, A.; Abdeta, T.; Soboka, M. Internet addiction and associated factors among undergraduate students of Jimma University; Jimma, South West Ethiopia, institutional based cross-sectional study. BMC Psychiatry 2023, 23, 721. [Google Scholar] [CrossRef] [PubMed]
- Zewude, G.T.; Oo, T.Z.; Gabriella, J.; Józsa, K. The Relationship among Internet Addiction, Moral Potency, Mindfulness, and Psychological Capital. Eur. J. Investig. Health Psychol. Educ. 2024, 14, 1735–1756. [Google Scholar] [CrossRef]
- Cunningham, S.; Hudson, C.C.; Harkness, K. Social media and depression symptoms: A meta-analysis. Res. Child Adolesc. Psychopathol. 2021, 49, 241–253. [Google Scholar] [CrossRef] [PubMed]
- Hou, Y.; Xiong, D.; Jiang, T.; Song, L.; Wang, Q. Social media addiction: Its impact, mediation, and intervention. Cyberpsychol. J. Psychosoc. Res. Cyberspace 2019, 13, 4. [Google Scholar] [CrossRef]
- Riehm, K.E.; Feder, K.A.; Tormohlen, K.N.; Crum, R.M.; Young, A.S.; Green, K.M.; Pacek, L.R.; La Flair, L.N.; Mojtabai, R. Associations between time spent using social media and internalizing and externalizing problems among US youth. JAMA Psychiatry 2019, 76, 1266–1273. [Google Scholar] [CrossRef]
- Hunt, M.G.; Marx, R.; Lipson, C.; Young, J. No more FOMO: Limiting social media decreases loneliness and depression. J. Soc. Clin. Psychol. 2018, 37, 751–768. [Google Scholar] [CrossRef]
- Allcott, H.; Braghieri, L.; Eichmeyer, S.; Gentzkow, M. The welfare effects of social media. Am. Econ. Rev. 2020, 110, 629–676. [Google Scholar] [CrossRef]
- Bányai, F.; Zsila, Á.; Király, O.; Maraz, A.; Elekes, Z.; Griffiths, M.D.; Andreassen, C.S.; Demetrovics, Z. Problematic social media use: Results from a large-scale nationally representative adolescent sample. PLoS ONE 2017, 12, e0169839. [Google Scholar] [CrossRef] [PubMed]
- De Cock, R.; Vangeel, J.; Klein, A.; Minotte, P.; Rosas, O.; Meerkerk, G.-J. Compulsive use of social networking sites in Belgium: Prevalence, profile, and the role of attitude toward work and school. Cyberpsychol. Behav. Soc. Netw. 2014, 17, 166–171. [Google Scholar] [CrossRef] [PubMed]
- World Health Organization. Promoting Mental Health: Concepts, Emerging Evidence, Practice: Summary Report; World Health Organization: Geneva, Switzerland, 2004. [Google Scholar]
- Shek, D.T.L.; Chai, W.; Zhou, K. Risk Factors and Protective Factors of Internet Addiction in University Students during the Pandemic: Implications for Prevention and Treatment. Int. J. Environ. Res. Public Health 2023, 20, 5952. [Google Scholar] [CrossRef]
- Dai, X.; Gu, N. The impact of social capital on mental health: Evidence from the China family panel survey. Int. J. Environ. Res. Public Health 2021, 19, 190. [Google Scholar] [CrossRef]
- Lashgarara, B.; Taghavi Shahri, M.; Maheri, A.B.; Sadeghi, R. Internet addiction and general health of dormitory students of TehranUniversity of Medical Sciences in 2010. J. Sch. Public Health Inst. Public Health Res. 2012, 10, 67–76. [Google Scholar]
- Reilly, M.O.; Levine, D.; Donoso, V.; Voice, L.; Hughes, J.; Dogra, N. Exploring the potentially positive interaction between social media and mental health; the perspectives of adolescents. Clin. Child Psychol. 2023, 28, 668–682. [Google Scholar] [CrossRef]
- Wu, X.S.; Zhang, Z.H.; Zhao, F.; Wang, W.J.; Li, Y.F.; Bi, L.; Qian, Z.Z.; Lu, S.S.; Feng, F.; Hu, C.Y.; et al. Prevalence of Internet addiction and its association with social support and other related factors among adolescents in China. J. Adolesc. 2016, 52, 103–111. [Google Scholar] [CrossRef] [PubMed]
- Ergün, N.; Özkan, Z.; Griffiths, M.D. Social Media Addiction and Poor Mental Health: Examining the Mediating Roles of Internet Addiction and Phubbing. Psychol. Rep. 2023, 0, 1–21. [Google Scholar] [CrossRef] [PubMed]
- Dhir, A.; Chen, S.; Nieminen, M. Predicting adolescent Internet addiction: The roles of demographics, technology accessibility, unwillingness to communicate and sought Internet gratifications. Comput. Hum. Behav. 2015, 51, 24–33. [Google Scholar] [CrossRef]
- Young, K.S. Internet addiction: The emergence of a new clinical disorder. Cyberpsychol. Behav. 1998, 1, 237–244. [Google Scholar] [CrossRef]
- Rizzo, A.; Alparone, D. Surfing Alone: From Internet Addiction to the Era of Smartphone Dependence. Int. J. Environ. Res. Public Health 2024, 21, 436. [Google Scholar] [CrossRef] [PubMed]
- Ricciardelli, L.A.; Nackerud, L.; Quinn, A.E.; Sewell, M.; Casiano, B. Social media use, attitudes, and knowledge among social work students: Ethical implications for the social work profession. Soc. Sci. Humanit. Open 2020, 2, 100008. [Google Scholar] [CrossRef]
- Ismail, A.; Alamri, O.; Hassan, A.A.; Hafiz, A.; Othman, M.; Atallah, D.; Dewan, M.F. Internet addiction among school adolescents in Jeddah-Saudi Arabia. J. Egypt. Public Health Assoc. 2024, 99, 11. [Google Scholar] [CrossRef]
- Yang, X.; Jiang, X.; Mo, P.K.H.; Cai, Y.; Ma, L.; Lau, J.T.F. Prevalence and interpersonal correlates of internet gaming disorders among chinese adolescents. Int. J. Environ. Res. Public Health 2020, 17, 579. [Google Scholar] [CrossRef] [PubMed]
- Lee, J.Y.; Kim, S.Y.; Bae, K.Y.; Kim, J.M.; Shin, I.S.; Yoon, J.S.; Kim, S.W. Prevalence and risk factors for problematic Internet use among rural adolescents in Korea. Asia-Pac. Psychiatry 2018, 10, 12310. [Google Scholar] [CrossRef] [PubMed]
- Odaci, H.; Deǧerli, F.I.; Cikrikci, N. Internet addiction in high school and university students: An evaluation in terms of various psychological, social and personal variables. J. Psychol. Couns. Sch. 2021, 31, 3–14. [Google Scholar] [CrossRef]
- Deng, A.P.; Wang, C.; Cai, J.; Deng, Z.Y.; Mu, Y.F.; Song, H.J.; Meng, Y.J.; Meng, X.D.; Huang, X.H.; Zhang, L.; et al. Effects of internet addiction and academic satisfaction on mental health among college students after the lifting of COVID-19 restrictions in China. Front. Psychiatry 2023, 14, 1243619. [Google Scholar] [CrossRef]
- Lebni, J.Y.; Toghroli, R.; Abbas, J.; NeJhaddadgar, N.; Mohammad Reza Salahshoor, M.M.; Gilan, H.D.; Kianipour, N.; Fakhreddin Chaboksava, S.A.A.; Ziapour, A. A study of internet addiction and its based on Iranian University Students. J. Educ. Health Promot. 2020, 9, 205. [Google Scholar] [CrossRef]
- Valkenburg, P.M.; Meier, A.; Beyens, I. Social media use and its impact on adolescent mental health: An umbrella review of the evidence. Curr. Opin. Psychol. 2022, 44, 58–68. [Google Scholar] [CrossRef] [PubMed]
- Baturay, M.H.; Toker, S. Internet addiction among college students: Some causes and effects. Educ. Inf. Technol. 2019, 24, 2863–2885. [Google Scholar] [CrossRef]
- Chau, C.; Chan, R.S.W.; Liang, J.; Poon, K.T. The relationship of sexual objectification with internet addiction and its implications for mental health. Comput. Hum. Behav. 2024, 155, 108179. [Google Scholar] [CrossRef]
- Perez-Oyola, J.C.; Walter-Chavez, D.M.; Zila-Velasque, J.P.; Pereira-Victorio, C.J.; Failoc-Rojas, V.E.; Vera-Ponce, V.J.; Valladares-Garrido, D.; Valladares-Garrido, M.J. Internet addiction and mental health disorders in high school students in a Peruvian region: A cross-sectional study. BMC Psychiatry 2023, 23, 408. [Google Scholar] [CrossRef]
- Mou, Q.; Zhuang, J.; Wu, Q.; Zhong, Y.; Dai, Q.; Cao, X.; Gao, Y.; Lu, Q. Social media addiction and academic engagement as serial mediators between social anxiety and academic performance among college students. BMC Psychol. 2024, 12, 190. [Google Scholar] [CrossRef] [PubMed]
- Reilly, M.O.; Dogra, N.; Whiteman, N.; Hughes, J.; Eruyar, S.; Reilly, P. Is social media bad for mental health and wellbeing? Exploring the perspectives of adolescents. Clin. Child Psychol. 2018, 23, 601–613. [Google Scholar] [CrossRef]
- Soh, F.; Smith, K.; Dhillon, G. The Relationship between Social Capital and Social Media Addiction: The Role of Privacy Self-Efficacy. Australas. J. Inf. Syst. 2022, 26, 1–16. [Google Scholar] [CrossRef]
- Shahzad, M.F.; Xu, S.; Lim, W.M.; Yang, X.; Khan, Q.R. Artificial intelligence and social media on academic performance and mental well-being: Student perceptions of positive impact in the age of smart learning. Heliyon 2024, 10, e29523. [Google Scholar] [CrossRef] [PubMed]
- Kircaburun, K.; Alhabash, S.; Tosuntaş, Ş.B.; Griffiths, M.D. Uses and Gratifications of Problematic Social Media Use Among University Students: A Simultaneous Examination of the Big Five of Personality Traits, Social Media Platforms, and Social Media Use Motives. Int. J. Ment. Health Addict. 2020, 18, 525–547. [Google Scholar] [CrossRef]
- Mazman, S.G.; Usluel, Y.K. Modeling educational usage of Facebook. Comput. Educ. 2010, 55, 444–453. [Google Scholar] [CrossRef]
- Gong, J.; Chen, X.; Zeng, J.; Li, F.; Zhou, D.; Wang, Z. Adolescent addictive Internet use and drug abuse in Wuhan, China. Addict. Res. Theory 2009, 17, 291–305. [Google Scholar] [CrossRef]
- Lenhart, A. Teens, Social Media & Technology Overview. Teens, social media & technology overview 2015. Available online: https://www.pewresearch.org/internet/2015/04/09/teens-social-media-technology-2015/ (accessed on 12 November 2023).
- Kim, K.; Lee, H.; Hong, J.P.; Cho, M.J.; Fava, M.; Mischoulon, D.; Kim, D.J.; Jeon, H.J. Poor sleep quality and suicide attempt among adults with internet addiction: A nationwide community sample of Korea. PLoS ONE 2017, 12, e0174619. [Google Scholar] [CrossRef] [PubMed]
- Bilgiz, S.; Peker, A. The Mediating Role of Mindfulness in the Relationship Between School Burnout and Problematic Smartphone and Social Media Use. Int. J. Progress. Educ. 2021, 17, 2021. [Google Scholar] [CrossRef]
- Song, W.J.; Park, J.W. The Influence of Stress on Internet Addiction: Mediating Effects of Self-Control and Mindfulness. Int. J. Ment. Health Addict. 2019, 17, 1063–1075. [Google Scholar] [CrossRef]
- Dane, E.; Brummel, B.J. Examining workplace mindfulness and its relations to job performance and turnover intention. Hum. Relat. 2013, 67, 105–128. [Google Scholar] [CrossRef]
- Massari, L. Analysis of MySpace user profiles. Inf. Syst. Front. 2010, 12, 361–367. [Google Scholar] [CrossRef]
- Hilty, D.M.; Snowdy, C.S.; Shoemaker, E.Z.; Gutierrez, Y.S.; Carli, V. Social media, e-health and clinical practice: Tips for clinicians, guidelines, and exploring pathological internet use. Med. Res. Arch. 2016, 3, 1–23. [Google Scholar]
- Kim, B.-S.; Chang, S.M.; Park, J.E.; Seong, S.J.; Won, S.H.; Cho, M.J. Prevalence, correlates, psychiatric comorbidities, and suicidality in a community population with problematic Internet use. Psychiatry Res. 2016, 244, 249–256. [Google Scholar] [CrossRef]
- Turel, O.; Serenko, A.; Giles, P. Integrating technology addiction and use: An empirical investigation of online auction users. MIS Q. 2011, 35, 1043–1061. [Google Scholar] [CrossRef]
- Xanidis, N.; Brignell, C.M. The association between the use of social network sites, sleep quality and cognitive function during the day. Comput. Hum. Behav. 2016, 55, 121–126. [Google Scholar] [CrossRef]
- Błachnio, A.; Przepiorka, A.; Pantic, I. Association between Facebook addiction, self-esteem and life satisfaction: A cross-sectional study. Comput. Hum. Behav. 2016, 55, 701–705. [Google Scholar] [CrossRef]
- Thomée, S.; Eklöf, M.; Gustafsson, E.; Nilsson, R.; Hagberg, M. Prevalence of perceived stress, symptoms of depression and sleep disturbances in relation to information and communication technology (ICT) use among young adults-an explorative prospective study. Comput. Hum. Behav. 2007, 23, 1300–1321. [Google Scholar] [CrossRef]
- Zhang, Q.; Ran, G.; Ren, J. Parental Psychological Control and Addiction Behaviors in Smartphone and Internet: The Mediating Role of Shyness among Adolescents. Int. J. Environ. Res. Public Health 2022, 19, 16702. [Google Scholar] [CrossRef] [PubMed]
- Widyanto, L.; Griffiths, M. ‘Internet addiction’: A critical review. Int. J. Ment. Health Addict. 2006, 4, 31–51. [Google Scholar] [CrossRef]
- Thomas, L.; Orme, E.; Kerrigan, F. Student loneliness: The role of social media through life transitions. Comput. Educ. 2020, 146, 103754. [Google Scholar] [CrossRef]
- Li, W.; O’Brien, J.E.; Snyder, S.M.; Howard, M.O. Characteristics of internet addiction/pathological internet use in US university students: A qualitative-method investigation. PLoS ONE 2015, 10, e0117372. [Google Scholar] [CrossRef]
- Oulasvirta, A.; Saariluoma, P. Surviving task interruptions: Investigating the implications of long-term working memory theory. Int. J. Hum.-Comput. Stud. 2006, 64, 941–961. [Google Scholar] [CrossRef]
- An, J.; Sun, Y.; Wan, Y.; Chen, J.; Wang, X.; Tao, F. Associations between problematic internet use and adolescents’ physical and psychological symptoms: Possible role of sleep quality. J. Addict. Med. 2014, 8, 282–287. [Google Scholar] [CrossRef]
- Eliacik, K.; Bolat, N.; Koçyiğit, C.; Kanik, A.; Selkie, E.; Yilmaz, H.; Catli, G.; Dundar, N.O.; Dundar, B.N. Internet addiction, sleep and health-related life quality among obese individuals: A comparison study of the growing problems in adolescent health. Eat. Weight. Disord.-Stud. Anorex. Bulim. Obes. 2016, 21, 709. [Google Scholar] [CrossRef] [PubMed]
- Yang, S.-J.; Stewart, R.; Lee, J.-Y.; Kim, J.-M.; Kim, S.-W.; Shin, I.-S.; Yoon, J.S. Prevalence and correlates of problematic internet experiences and computer-using time: A two-year longitudinal study in Korean school children. Psychiatry Investig. 2014, 11, 24. [Google Scholar] [CrossRef] [PubMed][Green Version]
- Choi, S.-W.; Kim, D.-J.; Choi, J.-S.; Ahn, H.; Choi, E.-J.; Song, W.-Y.; Kim, S.; Youn, H. Comparison of risk and protective factors associated with smartphone addiction and Internet addiction. J. Behav. Addict. 2015, 4, 308–314. [Google Scholar] [CrossRef]
- Liu, C.; Liao, M.; Smith, D.C. An empirical review of internet addiction outcome studies in China. Res. Soc. Work Pract. 2012, 22, 282–292. [Google Scholar] [CrossRef]
- Raina, G.; Bhatt, S. Effect of internet addiction on mental health of adolescent boys and girls. Indian J. Ment. Health 2021, 8, 218–230. [Google Scholar] [CrossRef]
- Germani, A.; Lopez, A.; Martini, E.; Cicchella, S.; De Fortuna, A.M.; Dragone, M.; Pizzini, B.; Troisi, G.; De Luca Picione, R. The Relationships between Compulsive Internet Use, Alexithymia, and Dissociation: Gender Differences among Italian Adolescents. Int. J. Environ. Res. Public Health 2023, 20, 6431. [Google Scholar] [CrossRef] [PubMed]
- Shao, Y.-J.; Zheng, T.; Wang, Y.-Q.; Liu, L.; Chen, Y.; Yao, Y.-S. Internet addiction detection rate among college students in the People’s Republic of China: A meta-analysis. Child Adolesc. Psychiatry Ment. Health 2018, 12, 25. [Google Scholar] [CrossRef]
- Gámez-Guadix, M.; Calvete, E. Assessing the relationship between mindful awareness and problematic Internet use among adolescents. Mindfulness 2016, 7, 1281–1288. [Google Scholar] [CrossRef]
- Huang, H. Social Media Generation in Urban China: A Study of Social Media Use and Addiction Among Adolescents; Springer: Berlin/Heidelberg, Germany, 2014. [Google Scholar] [CrossRef]
- Bozzola, E.; Spina, G.; Agostiniani, R.; Barni, S.; Russo, R.; Scarpato, E.; Di Mauro, A.; Di Stefano, A.V.; Caruso, C.; Corsello, G.; et al. The Use of Social Media in Children and Adolescents: Scoping Review on the Potential Risks. Int. J. Environ. Res. Public Health 2022, 19, 9960. [Google Scholar] [CrossRef] [PubMed]
- Rostila, M.; Nygård, M.; Nyqvist, F. Social Capital and Mental Health Promotion among Older Adults: The Psychosocial Approach. In Social Capital as a Health Resource in Later Life: The Relevance of Context. International Perspective on Aging; Nyqvist, F., Forsman, A., Eds.; Springer: Dordrecht, The Netherlands, 2015; Volume 11, pp. 207–229. [Google Scholar] [CrossRef]
- Musai, M.; Darkesh, M. The Effects of Internet Addiction on Social Capital among the Youth in Tehran. Int. J. Acad. Res. Econ. Manag. Sci. 2014, 3, 186–203. [Google Scholar] [CrossRef]
- Baer, R.A.; Smith, G.T.; Lykins, E.; Button, D.; Krietemeyer, J.; Sauer, S.; Walsh, E.; Williams, J.M.G.; Baer, R.A.; Smith, G.T.; et al. Construct Validity of the Five Facet Mindfulness Questionnaire in Meditating and Nonmeditating Samples. Assessment 2008, 15, 329–342. [Google Scholar] [CrossRef]
- Glaser, P.; Liu, J.H.; Hakim, M.A.; Vilar, R.; Zhang, R. Is Social Media Use for Networking Positive or Negative? Offline Social Capital and Internet Addiction as Mediators for the Relationship between Social Media Use and Mental Health. N. Z. J. Psychol. 2018, 47, 12–37. [Google Scholar]
- Watson-singleton, N.N.; Walker, J.H.; Loparo, D.; Mack, S.A.; Kaslow, N.J. Psychometric Evaluation of the Five Facet Mindfulness Questionnaire in a Clinical Sample of African Americans. Mindfulness 2018, 9, 312–324. [Google Scholar] [CrossRef]
- Chang, H.; Meng, X.; Li, Y.; Liu, J.; Yuan, W.; Ni, J.; Li, C. The effect of mindfulness on social media addiction among Chinese college students: A serial mediation model. Front. Psychiatry 2023, 14, 1087909. [Google Scholar] [CrossRef] [PubMed]
- Yue, Z.; Rich, M. Social Media and Adolescent Mental Health. Curr. Pediatr. Rep. 2023, 11, 157–166. [Google Scholar] [CrossRef]
- Tomlinson, E.R.; Yousaf, O.; Vittersø, A.D.; Jones, L. Dispositional mindfulness and psychological health: A systematic review. Mindfulness 2018, 9, 23–43. [Google Scholar] [CrossRef] [PubMed]
- Rönnlund, M.; Koudriavtseva, A.; Germundsjö, L.; Eriksson, T.; Åström, E.; Carelli, M.G. Mindfulness promotes a more balanced time perspective: Correlational and intervention-based evidence. Mindfulness 2019, 10, 1579–1591. [Google Scholar] [CrossRef]
- Meynadier, J.; Malouff, J.M.; Loi, N.M.; Schutte, N.S. Lower Mindfulness is Associated with Problematic Social Media Use: A Meta-Analysis. Curr. Psychol. 2024, 43, 3395–3404. [Google Scholar] [CrossRef]
- Woodlief, D.; Taylor, S.G.; Fuller, M.; Malone, P.S.; Zarrett, N. Smartphone Use and Mindfulness: Empirical Tests of a Hypothesized Connection. Mindfulness 2024, 15, 1119–1135. [Google Scholar] [CrossRef]
- Goldberg, S.B.; Riordan, K.M.; Sun, S.; Davidson, R.J. The empirical status of mindfulness-based interventions: A systematic review of 44 meta-analyses of randomized controlled trials. Perspect. Psychol. Sci. 2022, 17, 108–130. [Google Scholar] [CrossRef]
- Du, J.; Kerkhof, P.; van Koningsbruggen, G.M. The reciprocal relationships between social media self-control failure, mindfulness and wellbeing: A longitudinal study. PLoS ONE 2021, 16, e0255648. [Google Scholar] [CrossRef]
- Throuvala, M.A.; Griffiths, M.D.; Rennoldson, M.; Kuss, D.J. Mind over matter: Testing the efficacy of an online randomized controlled trial to reduce distraction from smartphone use. Int. J. Environ. Res. Public Health 2020, 17, 4842. [Google Scholar] [CrossRef] [PubMed]
- Weaver, J.L.; Swank, J.M. An examination of college students’ social media use, fear of missing out, and mindful attention. J. Coll. Couns. 2021, 24, 132–145. [Google Scholar] [CrossRef]
- Corthorn, C.; Paredes, P. Mindfulness, teacher mental health, and well-being in early education: A correlational study. Res. Sq. 2024, 12, 428. [Google Scholar] [CrossRef]
- Yang, S.; Liu, Y.; Wei, J. Social capital on mobile SNS addiction: A perspective from online and offline channel integrations. Internet Res. 2016, 26, 982–1000. [Google Scholar] [CrossRef]
- Wong, A.S.Y.; Kohler, J.C. Social capital and public health: Responding to the COVID-19 pandemic. Glob. Health 2020, 16, 88. [Google Scholar] [CrossRef]
- Wang, P.; Chen, X.; Gong, J.; Jacques-Tiura, A.J. Reliability and Validity of the Personal Social Capital Scale 16 and Personal Social Capital Scale 8: Two Short Instruments for Survey Studies. Soc. Indic. Res. 2014, 119, 1133–1148. [Google Scholar] [CrossRef]
- Richards, D.; Caldwell, P.H.; Go, H. Impact of social media on the health of children and young people. J. Paediatr. Child Health 2015, 51, 1152–1157. [Google Scholar] [CrossRef] [PubMed]
- Cai, Z.; Mao, P.; Wang, Z.; Wang, D.; He, J.; Fan, X. Associations Between Problematic Internet Use and Mental Health Outcomes of Students: A Meta-analytic Review. Adolesc. Res. Rev. 2023, 8, 45–62. [Google Scholar] [CrossRef]
- Sharma, A.; Sharma, R. Internet addiction and psychological well-being among college students: A cross-sectional study from Central India. J. Fam. Med. Prim. Care 2018, 7, 147–151. Available online: https://journals.lww.com/jfmpc/fulltext/2018/07010/internet_addiction_and_psychological_well_being.26.aspx (accessed on 12 November 2023).
- Severo, R.B.; Soares, J.M.; Affonso, J.P.; Giusti, D.A.; de Souza, A.A.; de Figueiredo, V.L.; Pinheiro, K.A.; Pontes, H.M. Prevalence and risk factors for internet gaming disorder. Braz. J. Psychiatry 2020, 42, 532–535. [Google Scholar] [CrossRef] [PubMed]
- Cardak, M. Psychological well-being and Internet addiction among university students. Turk. Online J. Educ. Technol.-TOJET 2013, 12, 134–141. [Google Scholar]
- Weiser, E.B. Gender differences in Internet use patterns and Internet application preferences: A two-sample comparison. Cyberpsychol. Behav. 2000, 3, 167–178. [Google Scholar] [CrossRef]
- Kuss, D.J.; Shorter, G.W.; van Rooij, A.J.; van de Mheen, D.; Griffiths, M.D. The Internet addiction components model and personality: Establishing construct validity via a nomological network. Comput. Hum. Behav. 2014, 39, 312–321. [Google Scholar] [CrossRef]
- Elhai, J.D.; Yang, H.; Fang, J.; Bai, X.; Hall, B.J. Depression and anxiety symptoms are related to problematic smartphone use severity in Chinese young adults: Fear of missing out as a mediator. Addict. Behav. 2020, 101, 105962. [Google Scholar] [CrossRef] [PubMed]
- Ko, C.-H.; Yen, J.-Y.; Yen, C.-F.; Chen, C.-S.; Chen, C.-C. The association between Internet addiction and psychiatric disorder: A review of the literature. Eur. Psychiatry 2012, 27, 1–8. [Google Scholar] [CrossRef] [PubMed]
- van Den Eijnden, R.J.; Spijkerman, R.; Vermulst, A.A.; van Rooij, T.J.; Engels, R.C. Compulsive Internet use among adolescents: Bidirectional parent-child relationships. J. Abnorm. Child Psychol. 2010, 38, 77–89. [Google Scholar] [CrossRef]
- Mak, K.-K.; Nam, J.K.; Kim, D.; Aum, N.; Choi, J.-S.; Cheng, C.; Ko, H.-C.; Watanabe, H. Cross-cultural adaptation and psychometric properties of the Korean Scale for Internet Addiction (K-Scale) in Japanese high school students. Psychiatry Res. 2017, 249, 343–348. [Google Scholar] [CrossRef]
- Griffiths, M. Internet addiction-time to be taken seriously? Addict. Res. 2000, 8, 413–418. [Google Scholar] [CrossRef]
- Baer, R.A. Self-focused attention and mechanisms of change in mindfulness-based treatment. Cogn. Behav. Ther. 2009, 38 (Suppl. S1), 15–20. [Google Scholar] [CrossRef] [PubMed]
- Apaolaza, V.; Hartmann, P.; D’Souza, C.; Gilsanz, A. Mindfulness, compulsive mobile social media use, and derived stress: The mediating roles of self-esteem and social anxiety. Cyberpsychol. Behav. Soc. Netw. 2019, 22, 388–396. [Google Scholar] [CrossRef]
- Chi, X.; Liu, X.; Guo, T.; Wu, M.; Chen, X. Internet addiction and depression in Chinese adolescents: A moderated mediation model. Front. Psychiatry 2019, 10, 816. [Google Scholar] [CrossRef] [PubMed]
- Liu, F.; Zhang, Z.; Liu, S.; Feng, Z. Effectiveness of brief mindfulness intervention for college students’ problematic smartphone use: The mediating role of self-control. PLoS ONE 2022, 17, e0279621. [Google Scholar] [CrossRef]
- Arslan, G. Psychological maltreatment, forgiveness, mindfulness, and internet addiction among young adults: A study of mediation effect. Comput. Hum. Behav. 2017, 72, 57–66. [Google Scholar] [CrossRef]
- Yang, X.; Zhou, Z.; Liu, Q.; Fan, C. Mobile phone addiction and adolescents’ anxiety and depression: The moderating role of mindfulness. J. Child Fam. Stud. 2019, 28, 822–830. [Google Scholar] [CrossRef]
- Haines, V.A.; Beggs, J.J.; Hurlbert, J.S. Neighborhood disadvantage, network social capital, and depressive symptoms. J. Health Soc. Behav. 2011, 52, 58–73. [Google Scholar] [CrossRef]
- Fujiwara, T.; Kawachi, I. A prospective study of individual-level social capital and major depression in the United States. J. Epidemiol. Community Health 2008, 62, 627–633. [Google Scholar] [CrossRef]
- Webber, M.; Huxley, P.; Harris, T. Social capital and the course of depression: Six-month prospective cohort study. J. Affect. Disord. 2011, 129, 149–157. [Google Scholar] [CrossRef] [PubMed]
- Bitar, Z.; Rogoza, R.; Hallit, S.; Obeid, S. Mindfulness among Lebanese university students and its indirect effect between mental health and wellbeing. BMC Psychol. 2023, 11, 114. [Google Scholar] [CrossRef]
- Snodgrass, J.G.; Lacy, M.G.; Cole, S.W. Internet gaming, embodied distress, and psychosocial well-being: A syndemic-syndaimonic continuum. Soc. Sci. Med. 2022, 295, 112728. [Google Scholar] [CrossRef] [PubMed]
- Bi, X.; Jin, J. Psychological Capital, College Adaptation, and Internet Addiction: An Analysis Based on Moderated Mediation Model. Front. Psychiatry 2021, 12, 1–10. [Google Scholar] [CrossRef]
- Baer, R.A.; Smith, G.T.; Hopkins, J.; Krietemeyer, J.; Toney, L. Using Self-Report Assessment Methods to Explore Facets of Mindfulness. Assessment 2006, 13, 27–45. [Google Scholar] [CrossRef]
- Hou, J.; Wong, S.Y.; Lo, H.H.; Mak, W.W.; Ma, H.S. Validation of a Chinese Version of the Five Facet Mindfulness Questionnaire in Hong Kong and Development of a Short Form. Assessment 2014, 21, 363–371. [Google Scholar] [CrossRef] [PubMed]
- Sheykhangafshe, F.B.; Niri, V.S.; Branch, A. The role of internet addiction, mindfulness and resilience in predicting students’ mental health during the coronavirus 2019 pandemic. Q. J. Child Ment. Health 2021, 8, 1–15. [Google Scholar] [CrossRef]
- Zhu, T.; Chen, C.; Chen, S. Validation of a Chinese version of the five facet mindfulness questionnaire and development of a short form based on item response theory. Curr. Psychol. 2023, 42, 4212–4224. [Google Scholar] [CrossRef]
- Smith-Frigerio, S. Coping, community and fighting stereotypes: An exploration of multidimensional social capital in personal blogs discussing mental illness. Health Commun. 2019, 35, 410–418. [Google Scholar] [CrossRef] [PubMed]
- Kilian, R.; Müller-Stierlin, A.; Lamp, N.; von Gottberg, C.; Becker, T. Criminal victimization, cognitive social capital and mental health in an urban region in Germany: A path analysis. Soc. Psychiatry Psychiatr. Epidemiol. 2021, 56, 1565–1574. [Google Scholar] [CrossRef] [PubMed]
- Berkman, L.F. The role of social relations in health promotion. Psychosom. Med. 1995, 57, 245–254. [Google Scholar] [CrossRef] [PubMed]
- Walters, K.; Breeze, E.; Wilkinson, P.; Price, G.M.; Bulpitt, C.J.; Fletcher, A. Local area deprivation and urban-rural differences in anxiety and depression among people older than 75 years in Britain. Am. J. Public Health. 2004, 94, 1768–1774. [Google Scholar] [CrossRef] [PubMed]
- Poon, K.T.; Jiang, Y. Getting Less Likes on Social Media: Mindfulness Ameliorates the Detrimental Effects of Feeling Left Out Online. Mindfulness 2020, 11, 1038–1048. [Google Scholar] [CrossRef]
- Brown, K.W.; Ryan, R.M. The Benefits of Being Present: Mindfulness and Its Role in Psychological Well-Being. J. Personal. Soc. Psychol. 2003, 84, 822–848. [Google Scholar] [CrossRef]
- Siisiainen, M. Two concepts of social capital: Bourdieu vs. Putnam. Int. J. Contemp. Sociol. 2003, 40, 183–204. [Google Scholar]
- Kawachi, I.; Kennedy, B.P.; Glass, R. Social capital and self-rated health: A contextual analysis. Am. J. Public Health 1999, 89, 1187–1193. [Google Scholar] [CrossRef]
- Nakhaie, R.; Arnold, R. A four year (1996–2000) analysis of social capital and health status of Canadians: The difference that love makes. Soc. Sci. Med. 2010, 71, 1037–1044. [Google Scholar] [CrossRef]
- Seligman, M.E.P. Flourish: A Visionary New Understanding of Happiness and Well-Being; Free Press: Washington, DC, USA, 2011. [Google Scholar]
- Bandura, A. Social cognitive theory. In Annals of Child Development. Six Theories of Child Development; Vasta, R., Ed.; JAI Press: Greenwich, CT, USA, 1989; Volume 6, pp. 1–60. [Google Scholar] [CrossRef]
- Davis, R.A. A cognitive-behavioral model of pathological Internet use. Comput. Hum. Behav. 2001, 17, 187–195. [Google Scholar] [CrossRef]
- Lazarus, R.S.; Folkman, S. Transactional theory and research on emotions and coping. Eur. J. Personal. 1987, 1, 141–169. [Google Scholar] [CrossRef]
- Zewude, G.T.; Gosim, D.; Dawed, S.; Nega, T.; Tessema, G.W.; Eshetu, A.A. Investigating the mediating role of emotional intelligence in the relationship between internet addiction and mental health among university students. PLoS Digit. Health 2024, 3, e0000639. [Google Scholar] [CrossRef]
- Allen, J.G.; Romate, J.; Rajkumar, E. Mindfulness—based positive psychology interventions: A systematic review. BMC Psychol. 2021, 9, 116. [Google Scholar] [CrossRef]
- Ivtzan, I.; Lomas, T. Mindfulness in Positive Psychology: The Science of Meditation and Wellbeing; Routledge/Taylor & Francis Group: Oxfordshire, UK, 2016. [Google Scholar] [CrossRef]
- Strang, K.D. The Palgrave Handbook of Research Design in Business and Management; Palgrave Macmillan: London, UK, 2015. [Google Scholar] [CrossRef]
- Meade, A.W.; Craig, S.B. Identifying careless responses in survey data. Psychol. Methods 2012, 17, 437–455. [Google Scholar] [CrossRef] [PubMed]
- Verigin, B.L.; Meijer, E.H.; Bogaard, G.; Vrij, A. Lie prevalence, lie characteristics and strategies of self-reported good liars. PLoS ONE 2019, 14, e0225566. [Google Scholar] [CrossRef] [PubMed]
- Wang, B.; Jia, L.; Wang, Y. The serial mediation model of sense of community and subjective well-being among Chinese older adults: The role of prosocial behavior and meaning in life. Curr. Psychol. 2024, 43, 17310–17319. [Google Scholar] [CrossRef]
- Andreassen, C.S.; Griffiths, M.D.; Kuss, D.J.; Mazzoni, E.; Billieux, J.; Demetrovics, Z.; Pallesen, S. The Relationship Between Addictive Use of Social Media and Video Games and Symptoms of Psychiatric Disorders: A Large-Scale Cross-Sectional Study. Psychol. Addict. Behav. 2016, 30, 252–262. [Google Scholar] [CrossRef] [PubMed]
- Griffiths, M. A “components” model of addiction within a biopsychosocial framework. J. Subst. Use 2005, 10, 191–197. [Google Scholar] [CrossRef]
- Çiçek, I.; Şanli, M.E.; Arslan, G.; Yildirim, M. Problematic Social Media Use, Satisfaction with Life, and Levels of Depressive Symptoms in University Students during the COVID-19 Pandemic: Mediation Role of Social Support. Psihologija 2024, 57, 177–197. [Google Scholar] [CrossRef]
- Sondhi, N.; Joshi, H. Multidimensional Assessment of Internet Addiction: Scale Development and Validation. Glob. Bus. Rev. 2021, 85–98. [Google Scholar] [CrossRef]
- Yagil, D.; Medler-liraz, H.; Bichachi, R. Mindfulness and self-efficacy enhance employee performance by reducing stress. Personal. Individ. Differ. 2023, 207, 112150. [Google Scholar] [CrossRef]
- Chen, X.; Stanton, B.; Gong, J.; Fang, X.; Li, X. Personal Social Capital Scale: An instrument for health and behavioral research. Health Educ. Res. 2009, 24, 306–317. [Google Scholar] [CrossRef]
- Hu, L.; Bentler, P.M. Cutoff criteria for fit indexes in covariance structure analysis: Conventional criteria versus new alternatives. Struct. Equ. Model. 1999, 6, 1–55. [Google Scholar] [CrossRef]
- Keyes, C.L.M. The Mental Health Continuum: From Languishing to Flourishing in Life. J. Health Soc. Behav. 2002, 43, 207–222. [Google Scholar] [CrossRef]
- Joshanloo, M.; Wissing, M.P.; Khumalo, I.P.; Lamers, S.M.A. Measurement invariance of the Mental Health Continuum-Short Form (MHC-SF) across three cultural groups. Personal. Individ. Differ. 2013, 55, 755–759. [Google Scholar] [CrossRef]
- Fornell, C.; Larcker, D.F. Structural Equation Models with Unobservable Variables and Measurement Error: Algebra and Statistics. J. Mark. Res. 1981, 18, 382–388. [Google Scholar] [CrossRef]
- Pallant, J. SPSS Survival Manual: A Step by Step Guide to Data Analysis Using SPSS, 7th ed.; Taylor & Francis Group: Oxfordshire, UK, 2020. [Google Scholar] [CrossRef]
- Hair, J.; Black, W.; Babin, B.; Anderson, R. Multivariate Data Analysis, 8th ed.; Annabel Ainscow: Southampton, UK, 2019. [Google Scholar]
- Podsakoff, P.M.; MacKenzie, S.B.; Lee, J.Y.; Podsakoff, N.P. Common method biases in behavioral research: A critical review of the literature and recommended remedies. J. Appl. Psychol. 2003, 88, 879–903. [Google Scholar] [CrossRef]
- Kim, H.-Y. Statistical notes for clinical researchers: Assessing normal distribution (2) using skewness and kurtosis. Restor. Dent. Endod. 2013, 38, 52. [Google Scholar] [CrossRef] [PubMed]
- Kline, R.B. Principles and Practice of Structural Equation Modeling; The Guilford Press: New York, NY, USA; London, UK, 2016; Volume 4. [Google Scholar]
- Tabachnick, B.G.; Fidell, L.S. Using Multivariate Statistics, 7th ed.; Pearson Education Limited: London, UK, 2018. [Google Scholar]
- Byrne, B.M. Structural Equation Modeling with AMOS: Basic Concepts, Applications, and Programming, 3rd ed; Taylor & Francis Group: Oxfordshire, UK, 2016. [Google Scholar] [CrossRef]
- Davidov, E.; Schmidt, P.; Billiet, J.; Meuleman, B. Cross-Cultural Analysis: Methods and Application, 2nd ed.; Taylor & Francis Group: Oxfordshire, UK, 2018. [Google Scholar]
- Beaton, D.E.; Bombardier, C.; Guillemin, F.; Ferraz, M.B. Guidelines for the Process of Cross-Cultural Adaptation of Self-Report Measures. Spine 2000, 25, 3186–3191. [Google Scholar] [CrossRef] [PubMed]
- Agler, R.; De Boeck, P. On the interpretation and use of mediation: Multiple perspectives on mediation analysis. Front. Psychol. 2017, 8, 01984. [Google Scholar] [CrossRef] [PubMed]
- Hong, Y.; Lee, T.; Kim, J.S. Serial multiple mediation analyses: How to enhance individual public health emergency preparedness and response to environmental disasters. Int. J. Environ. Res. Public Health 2019, 16, 223. [Google Scholar] [CrossRef]
- Zewude, G.T.; Mesfin, Y.; Sadouki, F.; Ayele, A.G.; Goraw, S.; Segon, T.; Hercz, M. A serial mediation model of Big 5 personality traits, emotional intelligence, and psychological capital as predictors of teachers’ professional well-being. Acta Psychol. 2024, 250, 104500. [Google Scholar] [CrossRef] [PubMed]
- Ringle, C.M.; Wende, S.; Becker, J.-M. SmartPLS 4. Oststeinbek: SmartPLS GmbH. 2024. Available online: http://www.smartpls.com (accessed on 7 May 2024).
- Joseph, F.; Hair, J.; Hult, G.T.M.; Ringle, C.M.; Sarstedt, M. A Primer on Partial Least Squares Structural Equation Modeling (PLS-SEM); SAGE Publications: London, UK, 2017; Volume 2. [Google Scholar]
- Sarstedt, M.; Adler, S.J.; Ringle, C.M.; Cho, G.; Diamantopoulos, A.; Hwang, H.; Liengaard, B.D. Same model, same data, but different outcomes: Evaluating the impact of method choices in structural equation modeling. J. Prod. Innov. Manag. 2024, 41, 1100–1117. [Google Scholar] [CrossRef]
- Throuvala, M.A.; Griffiths, M.D.; Rennoldson, M.; Kuss, D.J. Policy recommendations for preventing problematic internet use in schools: A qualitative study of parental perspectives. Int. J. Environ. Res. Public Health 2021, 18, 4522. [Google Scholar] [CrossRef]
- Lindenberg, K.; Kindt, S.; Szász-Janocha, C. Internet Addiction in Adolescents: The PROTECT Program for Evidence-Based Prevention and Treatment; Springer Nature: Cham, Switzerland, 2020. [Google Scholar] [CrossRef]
- Stein, D.J.; Hartford, A. Health-policy approaches for problematic Internet use: Lessons from substance use disorders. Curr. Opin. Behav. Sci. 2022, 46, 101151. [Google Scholar] [CrossRef]
- Lee, S.Y.; Kim, M.S.; Lee, H.K. Prevention Strategies and Interventions for Internet Use Disorders Due to Addictive Behaviors Based on an Integrative Conceptual Model. Curr. Addict. Rep. 2019, 6, 303–312. [Google Scholar] [CrossRef]
- Xu, L.X.; Wu, L.L.; Geng, X.M.; Wang, Z.L.; Guo, X.Y.; Song, K.R.; Liu, G.Q.; Deng, L.Y.; Zhang, J.T.; Potenza, M.N. A review of psychological interventions for internet addiction. Psychiatry Res. 2021, 302, 114016. [Google Scholar] [CrossRef] [PubMed]

| Variables | Min | Max | Mean | Std. Dev | Skewness | Kurtosis | ||||||
|---|---|---|---|---|---|---|---|---|---|---|---|---|
| Univ. | High sc. | Univ. | High sc. | Univ. | High sc. | Univ. | High sc. | Univ. | High sc. | Univ. | High sc. | |
| Interent caraving | 5.00 | 5.00 | 28.00 | 28.00 | 20.00 | 20.01 | 5.06 | 4.98 | −1.09 | −1.07 | 0.60 | 0.58 |
| Internet compulsive disorder | 4.00 | 4.00 | 22.00 | 22.00 | 14.75 | 14.81 | 4.27 | 4.20 | −0.76 | −0.78 | −0.18 | −0.11 |
| Addictive behaviour | 4.00 | 4.00 | 20.00 | 20.00 | 15.29 | 15.07 | 4.07 | 4.04 | −0.88 | −0.82 | 0.07 | 0.02 |
| Internet obsession | 4.00 | 4.00 | 20.00 | 20.00 | 14.85 | 15.03 | 4.65 | 4.42 | −0.77 | −0.88 | −0.47 | −0.14 |
| Acting with awareness | 4.00 | 4.00 | 24.00 | 24.00 | 15.88 | 16.07 | 5.47 | 5.32 | −0.79 | −0.84 | −0.13 | 0.04 |
| Describing | 4.00 | 4.00 | 24.00 | 24.00 | 15.91 | 16.05 | 5.54 | 5.33 | −0.80 | −0.83 | −0.18 | −0.01 |
| Observing | 4.00 | 4.00 | 24.00 | 24.00 | 13.89 | 14.13 | 5.41 | 5.33 | −0.26 | −0.29 | −0.79 | −0.73 |
| Non-judging | 4.00 | 4.00 | 24.00 | 24.00 | 12.68 | 12.77 | 4.99 | 4.81 | −0.16 | −0.22 | −0.75 | −0.67 |
| Non-reactivity | 4.00 | 4.00 | 25.00 | 25.00 | 15.37 | 15.18 | 5.37 | 5.18 | −0.61 | −0.59 | −0.26 | −0.17 |
| Emotional well-being | 3.00 | 3.00 | 21.00 | 21.00 | 11.04 | 11.00 | 4.57 | 4.38 | −0.23 | −0.25 | −0.71 | −0.62 |
| Psyhological well-being | 6.00 | 6.00 | 42.00 | 42.00 | 23.41 | 23.43 | 8.96 | 8.54 | −0.49 | −0.53 | −0.43 | −0.26 |
| Social well-being | 5.00 | 5.00 | 35.00 | 35.00 | 19.96 | 20.02 | 7.62 | 7.27 | −0.60 | −0.66 | −0.44 | −0.27 |
| Bonding | 4.00 | 4.00 | 24.00 | 24.00 | 15.88 | 15.66 | 5.08 | 5.37 | −0.83 | −0.77 | −0.03 | −0.30 |
| Brdging | 4.00 | 4.00 | 24.00 | 24.00 | 14.81 | 14.69 | 5.42 | 5.37 | −0.41 | −0.35 | −0.65 | −0.68 |
| Social media addiction | 3.00 | 6.00 | 36.00 | 36.00 | 16.35 | 16.62 | 8.020 | 7.87 | 0.19 | 0.09 | −1.19 | −1.22 |
| SocialCapital | 8.00 | 8.00 | 48.00 | 48.00 | 30.70 | 30.36 | 9.63 | 9.95 | −0.65 | −0.60 | −0.02 | −0.25 |
| Mindfulness | 20.00 | 20.00 | 120.00 | 120.00 | 73.75 | 74.20 | 21.41 | 20.37 | −0.98 | −1.08 | 0.81 | 1.15 |
| Mental health | 14.00 | 14.00 | 98.00 | 98.00 | 54.42 | 54.46 | 19.85 | 18.76 | −0.60 | −0.67 | −0.053 | 0.23 |
| Intrerent Addiction | 17.00 | 17.00 | 90.00 | 90.00 | 64.90 | 64.91 | 14.23 | 13.87 | −1.06 | −1.12 | 1.41 | 1.68 |
| Demographic Data of the participants | ||||||||||||
| High School | University | |||||||||||
| Sex | Male | 873 | 59.3% | Sex | Male | 689 | 59.4% | |||||
| Female | 600 | 40.7% | Female | 471 | 40.6% | |||||||
| Name of high schools | Hotie | 471 | 32% | Batch | Freshman | 635 | 54.7 | |||||
| Memihir Akalewold | 375 | 25.5% | Sophomre | 403 | 34.7 | |||||||
| Kidame Gebeya | 275 | 18.7% | Senior | 122 | 10.5 | |||||||
| Nigus M. | 199 | 13.5% | ||||||||||
| Tita | 153 | 10.4% | ||||||||||
| Grade Level | 9 | 507 | 34.4% | |||||||||
| 10 | 502 | 4.1% | ||||||||||
| 11 | 464 | 31.4 | ||||||||||
| Model | Standardized Coefficients | t | Sig. | Collinearity Statistics | ||
|---|---|---|---|---|---|---|
| Beta | VIF | Tolerance | ||||
| University students | Internet Addiction | −0.30 | −12.29 | 0.000 | 1.08 | 0.92 |
| Social Meda Addiction | −0.15 | −5.93 | 0.000 | 1.15 | 0.87 | |
| Social Capital | 0.10 | 3.86 | 0.000 | 1.23 | 0.81 | |
| Mindfulness | 0.31 | 11.53 | 0.000 | 1.35 | 0.74 | |
| High school students | Internet Addiction | −0.28 | −12.79 | 0.000 | 1.08 | 0.92 |
| Social Media Addiction | −0.14 | −6.47 | 0.000 | 1.15 | 0.87 | |
| Social Capital | 0.12 | 5.10 | 0.000 | 1.24 | 0.81 | |
| Mindfulness | 0.33 | 13.71 | 0.000 | 1.34 | 0.74 | |
| Variables | University Students (n = 1160) | ||||||
|---|---|---|---|---|---|---|---|
| 1 | 2 | 3 | 4 | 5 | 6 | 7 | |
| 1. Gender | 1 | ||||||
| 2. Batch | 0.04 | 1 | |||||
| 3. Internet Addiction | −0.04 | −0.01 | 1 | ||||
| 4. Social Meda Addiction | −0.02 | −0.06 | 0.20 ** | 1 | |||
| 5. Social Capital | −0.03 | 0.01 | −0.17 ** | −0.20 ** | 1 | ||
| 6. Mindfulness | −0.01 | 0.02 | −0.23 ** | −0.33 ** | 0.43 ** | 1 | |
| 7. Mental health | 0.06 | 0.05 | −0.42 ** | −0.33 ** | 0.32 ** | 0.48 ** | 1 |
| High school students (n = 1473) | |||||||
| Variables | 1 | 2 | 3 | 4 | 5 | 6 | 7 |
| 1. Gender | 1 | ||||||
| 2. Grade level | 0.04 | 1 | |||||
| 3. Internet Addiction | −0.03 | −0.05 | 1 | ||||
| 4. Social Meda Addiction | −0.02 | −0.04 | 0.22 ** | 1 | |||
| 5. Social Capital | −0.04 | −0.03 | −0.20 ** | −0.18 ** | 1 | ||
| 6. Mindfulness | −0.03 | 0.06 | −0.33 ** | −0.22 ** | 0.43 ** | 1 | |
| 7. Mental health | 0.06 | 0.05 | −0.34 ** | −0.40 ** | 0.34 ** | 0.49 ** | 1 |
| Variables | Levene’s Test for Equality of Variances | F | Sig. | t | Sig. (2-Tailed) | University (N = 1160) | High School (N = 1473) | ||
|---|---|---|---|---|---|---|---|---|---|
| Mean | Std. | Mean | Std. | ||||||
| SMA | Equal variances assumed | 0.565 | 0.452 | −0.872 | 0.383 | 16.35 | 8.02 | 16.63 | 7.88 |
| Equal variances not assumed | −0.871 | 0.384 | |||||||
| SC | Equal variances assumed | 2.439 | 0.118 | 0.886 | 0.375 | 30.70 | 9.64 | 30.35 | 9.95 |
| Equal variances not assumed | 0.890 | 0.374 | |||||||
| Mind. | Equal variances assumed | 2.776 | 0.096 | −0.554 | 0.580 | 73.7517 | 21.41 | 20.37 | 20.37 |
| Equal variances not assumed | −0.551 | 0.582 | |||||||
| MH | Equal variances assumed | 5.059 | 0.025 | −0.059 | 0.953 | 54.42 | 19.85 | 54.46 | 18.76 |
| Equal variances not assumed | −0.058 | 0.954 | |||||||
| IA | Equal variances assumed | 0.792 | 0.374 | −0.028 | 0.977 | 64.90 | 14.23 | 64.91 | 13.87 |
| Equal variances not assumed | −0.028 | 0.977 | |||||||
| Standardized Direct Effect | |||||||||
|---|---|---|---|---|---|---|---|---|---|
| Predictors | Outcome Variables | Bootstrap 95% CI for University Students (N = 1160) | Bootstrap 95% CI for High School Students (N = 1473) | ||||||
| Beta | LBC | UBC | p-Value | Beta | LBC | UBC | p-Value | ||
| Social media addiction | Mindfulness | −0.303 | −0.354 | −0.247 | 0.002 | −0.310 | −0.358 | −0.261 | 0.003 |
| Social media addiction | Social Capital | −0.188 | −0.244 | −0.128 | 0.002 | −0.164 | −0.211 | −0.109 | 0.003 |
| Social media addiction | Mental health | −0.151 | −0.197 | −0.096 | 0.003 | −0.139 | −0.186 | −0.090 | 0.002 |
| Internet addiction | Mindfulness | −0.208 | −0.267 | −0.146 | 0.002 | −0.187 | −0.245 | −0.134 | 0.001 |
| Internet addiction | Social Capital | −0.184 | −0.258 | −0.108 | 0.002 | −0.189 | −0.254 | −0.132 | 0.001 |
| Internet addiction | Mental health | −0.318 | −0.253 | −0.394 | 0.001 | −0.319 | −0.375 | −0.266 | 0.002 |
| Mindfulness | Mental health | 0.318 | 0.253 | 0.394 | 0.001 | 0.349 | 0.289 | 0.419 | 0.001 |
| Social Capital | Mental health | 0.129 | 0.059 | 0.193 | 0.004 | 0.143 | 0.086 | 0.195 | 0.002 |
| Partial Mediation: Direct Effect of SMA on MH through Mindfulness and Social Capital | |||||||||
| Social media addiction | Mindfulness | −0.346 | −0.396 | −0.290 | 0.002 | −0.351 | −0.391 | −0.301 | 0.004 |
| Social media addiction | Social Capital | −0.224 | −0.283 | −0.162 | 0.002 | −0.203 | −0.253 | −0.143 | 0.003 |
| Social media addiction | Mental health | −0.191 | −0.243 | −0.136 | 0.003 | −0.185 | −0.232 | −0.137 | 0.001 |
| Mindfulness | Mental health | 0.381 | 0.310 | 0.455 | 0.002 | 0.398 | 0.335 | 0.469 | 0.001 |
| Social Capital | Mental health | 0.169 | 0.101 | 0.232 | 0.002 | 0.189 | 0.136 | 0.251 | 0.002 |
| Partial Mediation: Direct Effect of SMA on MH through Mindfulness | |||||||||
| Social media addiction | Mindfulness | −0.342 | −0.392 | −0.286 | 0.002 | −0.348 | −0.388 | −0.298 | 0.004 |
| Social media addiction | Mental health | −0.199 | −0.249 | −0.143 | 0.002 | −0.190 | −0.236 | −0.140 | 0.002 |
| Mindfulness | Mental health | 0.447 | 0.387 | 0.505 | 0.002 | 0.469 | 0.418 | 0.529 | 0.001 |
| Partial Mediation: Direct Effect of SMA on MH through Social Capital | |||||||||
| Social media addiction | Social Capital | −0.208 | −0.268 | −0.148 | 0.002 | −0.190 | −0.241 | −0.131 | 0.003 |
| Social media addiction | Mental health | −0.287 | −0.342 | −0.233 | 0.002 | −0.292 | −0.340 | −0.245 | 0.001 |
| Social Capital | Mental health | −0.312 | −0.259 | −0.371 | 0.001 | 0.325 | 0.274 | 0.377 | 0.002 |
| Partial Mediation: Direct Effect of IA on MH through Mindfulness and Social Capital | |||||||||
| Internet addiction | Mindfulness | −0.275 | −0.338 | −0.209 | 0.002 | −0.259 | −0.320 | −0.203 | 0.001 |
| Internet addiction | Social Capital | −0.224 | −0.310 | −0.144 | 0.001 | −0.225 | −0.292 | −0.160 | 0.001 |
| Internet addiction | Mental health | −0.358 | −0.411 | −0.304 | 0.002 | −0.341 | −0.395 | −0.3292 | 0.002 |
| Mindfulness | Mental health | 0.361 | 0.287 | 0.429 | 0.002 | 0.390 | 0.332 | 0.460 | 0.001 |
| Social Capital | Mental health | 0.138 | 0.073 | 0.204 | 0.002 | 0.148 | 0.092 | 0.204 | 0.002 |
| Partial Mediation: Direct Effect of IA on MH through Mindfulness | |||||||||
| Internet addiction | Mindfulness | −0.254 | −0.311 | −0.190 | 0.002 | −0.238 | −0.296 | −0.183 | 0.001 |
| Internet addiction | Mental health | −0.362 | −0.412 | −0.307 | 0.002 | −0.348 | −0.401 | −0.300 | 0.002 |
| Mindfulness | Mental health | 0.423 | 0.362 | 0.478 | 0.002 | 0.452 | 0.405 | 0.515 | 0.001 |
| Partial Mediation: Direct Effect of IA on MH through Social Capital | |||||||||
| Internet addiction | Social Capital | −0.188 | −0.265 | −0.116 | 0.002 | −0.197 | −0.259 | −0.141 | 0.001 |
| Internet addiction | Mental health | −0.415 | −0.465 | −0.362 | 0.002 | −0.397 | −0.445 | −0.351 | 0.001 |
| Social Capital | Mental health | 0.290 | 0.233 | 0.350 | 0.002 | 0.300 | 0.247 | 0.350 | 0.002 |
| Standardized Indirect Effect | |||||||||
|---|---|---|---|---|---|---|---|---|---|
| Models | Bootstrap 95% CI for University Students (N = 1160) | Bootstrap 95% CI for High School Students (N = 1473) | |||||||
| Beta | LBC | UBC | p-Value | Beta | LBC | UBC | p-Value | ||
| Model 1-SMA | −0.170 | −0.206 | −0.133 | 0.002 | −0.178 | −0.213 | −0.143 | 0.002 | |
| Model 2-SMA | −0.065 | −0.095 | −0.044 | 0.001 | −0.062 | −0.085 | −0.041 | 0.002 | |
| Model 3-SMA | −0.153 | −0.187 | −0.117 | 0.002 | −0.163 | −0.195 | −0.130 | 0.002 | |
| Model 4-IA | −0.0130 | −0.166 | −0.096 | 0.002 | −0.134 | −0.173 | −0.105 | 0.001 | |
| Model 5-IA | −0.055 | −0.082 | −0.033 | 0.001 | −0.059 | −0.084 | −0.039 | 0.001 | |
| Model 6-IA | −0.107 | −0.140 | −0.077 | 0.002 | −0.108 | −0.140 | −0.080 | 0.001 | |
| Model 7-SMA and IA | SMA | −0.121 | −0.149 | −0.091 | 0.002 | −0.132 | −0.162 | −0.104 | 0.002 |
| IA | −0.090 | −0.119 | −0.063 | 0.002 | −0.092 | −0.121 | −0.068 | 0.001 | |
Disclaimer/Publisher’s Note: The statements, opinions and data contained in all publications are solely those of the individual author(s) and contributor(s) and not of MDPI and/or the editor(s). MDPI and/or the editor(s) disclaim responsibility for any injury to people or property resulting from any ideas, methods, instructions or products referred to in the content. |
© 2025 by the authors. Licensee MDPI, Basel, Switzerland. This article is an open access article distributed under the terms and conditions of the Creative Commons Attribution (CC BY) license (https://creativecommons.org/licenses/by/4.0/).
Share and Cite
Zewude, G.T.; Natnael, T.; Woreta, G.T.; Bezie, A.E. A Multi- Mediation Analysis on the Impact of Social Media and Internet Addiction on University and High School Students’ Mental Health Through Social Capital and Mindfulness. Int. J. Environ. Res. Public Health 2025, 22, 57. https://doi.org/10.3390/ijerph22010057
Zewude GT, Natnael T, Woreta GT, Bezie AE. A Multi- Mediation Analysis on the Impact of Social Media and Internet Addiction on University and High School Students’ Mental Health Through Social Capital and Mindfulness. International Journal of Environmental Research and Public Health. 2025; 22(1):57. https://doi.org/10.3390/ijerph22010057
Chicago/Turabian StyleZewude, Girum Tareke, Tarikuwa Natnael, Getachew Tassew Woreta, and Anmut Endalkachew Bezie. 2025. "A Multi- Mediation Analysis on the Impact of Social Media and Internet Addiction on University and High School Students’ Mental Health Through Social Capital and Mindfulness" International Journal of Environmental Research and Public Health 22, no. 1: 57. https://doi.org/10.3390/ijerph22010057
APA StyleZewude, G. T., Natnael, T., Woreta, G. T., & Bezie, A. E. (2025). A Multi- Mediation Analysis on the Impact of Social Media and Internet Addiction on University and High School Students’ Mental Health Through Social Capital and Mindfulness. International Journal of Environmental Research and Public Health, 22(1), 57. https://doi.org/10.3390/ijerph22010057

