The Impact of Environmental Volunteering on Employees, Companies, and Local Communities: A Case Study on Romanian Companies
Abstract
1. Introduction
2. Literature Review
2.1. The Management Support for Organizational Volunteering
2.2. Organizational Environmental Volunteering
2.3. Employees’ Well-Being
2.4. Employees’ Productivity
3. Research Methodology
4. Results
5. Discussion
6. Conclusions
6.1. Theoretical and Practical Implications
6.2. Limitations of the Research and Future Research Directions
Author Contributions
Funding
Institutional Review Board Statement
Informed Consent Statement
Data Availability Statement
Conflicts of Interest
References
- Jeong, E.; Jang, S.S.; Day, J.; Ha, S. The impact of eco-friendly practices on green image and customer attitudes: An investigation in a café setting. Int. J. Hosp. Manag. 2014, 41, 10–20. [Google Scholar] [CrossRef]
- Chan, E.S.W. Green marketing: Hotel customers’ perspective. J. Travel Tour. Mark. 2014, 31, 915–936. [Google Scholar] [CrossRef]
- Peattie, K. Towards sustainability: The third age of green marketing. Mark. Rev. 2001, 2, 129–146. [Google Scholar] [CrossRef]
- Plewa, C.; Conduit, J.; Quester, P.G.; Johnson, C. The impact of corporate volunteering on C.S.R. image: A consumer perspective. J. Bus. Ethics 2015, 127, 643–659. [Google Scholar] [CrossRef]
- Peterson, D.K. Benefits of participation in corporate volunteer programs: Employees’ perceptions. Pers. Rev. 2004, 33, 615–627. [Google Scholar] [CrossRef]
- Nave, A.C.; do Paço, A. Corporate volunteering–an analysis of volunteers’ motivations and demographics. J. Glob. Responsib. 2013, 4, 31–43. [Google Scholar] [CrossRef]
- Rodell, J.B.; Booth, J.E.; Lynch, J.W.; Zipay, K.P. Corporate volunteering climate: Mobilising employee passion for societal causes and inspiring future charitable action. Acad. Manag. J. 2017, 60, 1662–1681. [Google Scholar] [CrossRef]
- Spatarelu, E.-M. The educative value of volunteering from the perspective of young people’s occupancy. J. Plus Educ. 2016, XIV, 338–347. [Google Scholar]
- Zhang, Z.; Wang, J.; Jia, M. Integrating the bright and dark sides of corporate volunteering climate: Is corporate volunteering climate a burden or boost to employees? Br. J. Manag. 2021, 32, 494–511. [Google Scholar] [CrossRef]
- Pekdogan, T.; Udriștioiu, M.T.; Yildizhan, H.; Ameen, A. From Local Issues to Global Impacts: Evidence of Air Pollution for Romania and Turkey. Sensors 2024, 24, 1320. [Google Scholar] [CrossRef]
- Abhijith, K.V.; Kumar, P.; Omidvarborna, H.; Emygdio, A.P.M.; McCallan, B.; Carpenter-Lomax, D. Improving air pollution awareness of the general public through citizen science approach. Sustain. Horiz. 2024, 10, 100086. [Google Scholar] [CrossRef]
- Rodrigues, V.; Gama, C.; Ascenso, A.; Oliveira, K.; Coelho, S.; Monteiro, A.; Hayes, E.; Lopes, M. Assessing air pollution in European cities to support a citizen centered approach to air quality management. Sci. Total Environ. 2021, 799, 149311. [Google Scholar] [CrossRef] [PubMed]
- Polonsky, M.J.; Rosenberger III, P.J. Reevaluating green marketing: A strategic approach. Bus. Horiz. 2001, 44, 21. [Google Scholar] [CrossRef]
- MacPhail, F.; Bowles, P. Corporate Social Responsibility as Support for Employee Volunteers: Impacts, Gender Puzzles and Policy Implications in Canada. J. Bus. Ethics 2009, 84, 405–416. [Google Scholar] [CrossRef]
- Peloza, J.; Hudson, S.; Hassay, D.N. The Marketing of Employee Volunteerism. J. Bus. Ethics 2009, 85, 371–386. [Google Scholar] [CrossRef]
- Gatignon-Turnau, A.L.; Mignonac, K. (Mis) Using employee volunteering for public relations: Implications for corporate volunteers’ organisational commitment. J. Bus. Res. 2015, 68, 7–18. [Google Scholar] [CrossRef]
- Zappala, G.; McLaren, J. A functional approach to employee volunteering: An exploratory study. Aust. J. Volunt. 2004, 9, 41–54. [Google Scholar]
- Peterson, D.K. Recruitment strategies for encouraging participation in corporate volunteer programs. J. Bus. Ethics 2004, 49, 371–386. [Google Scholar] [CrossRef]
- Sanchez-Hernandez, M.I.; Gallardo-Vázquez, D. Approaching corporate volunteering in Spain. Corp. Gov. 2013, 13, 397–411. [Google Scholar] [CrossRef]
- Boštjančič, E.; Antolović, S.; Erčulj, V. Corporate volunteering: Relationship to job resources and work engagement. Front. Psychol. 2018, 9, 402531. [Google Scholar] [CrossRef]
- Herzig, C. Corporate volunteering in Germany: Survey and empirical evidence. Int. J. Bus. Environ. 2006, 1, 51–69. [Google Scholar] [CrossRef]
- Page, K.M.; Vella-Brodrick, D.A. The ‘what’,‘why’ and ‘how’of employee well-being: A new model. Soc. Indic. Res. 2009, 90, 441–458. [Google Scholar] [CrossRef]
- Harter, J.K.; Schmidt, F.L.; Keyes, C.L.M. Well-being in the workplace and its relationship to business outcomes: A review of the Gallup studies. In Flourishing: Positive Psychology and the Life Well-Lived; Keyes, C.L.M., Haidt, J., Eds.; American Psychological Association: Washington, DC, USA, 2003; pp. 205–224. [Google Scholar] [CrossRef]
- Pawar, B.S. Workplace spirituality and employee well-being: An empirical examination. Empl. Relat. 2016, 38, 975–994. [Google Scholar] [CrossRef]
- Garg, N. Workplace spirituality and employee well-being: An empirical exploration. J. Hum. Values 2017, 23, 129–147. [Google Scholar] [CrossRef]
- Wright, T.A.; Huang, C.C. The many benefits of employee well-being in organisational research. J. Organ. Behav. 2012, 33, 1188–1192. [Google Scholar] [CrossRef]
- Guest, D.E. Human resource management and employee well-being: Towards a new analytic framework. Hum. Resour. Manag. J. 2017, 27, 22–38. [Google Scholar] [CrossRef]
- Ter Hoeven, C.L.; Van Zoonen, W. Flexible work designs and employee well-being: Examining the effects of resources and demands. New Technol. Work Employ. 2015, 30, 237–255. [Google Scholar] [CrossRef]
- Nda, M.M.; Fard, R.Y. The impact of employee training and development on employee productivity. Glob. J. Commer. Manag. Perspect. 2013, 2, 91–93. [Google Scholar]
- Singh, R.; Mohanty, M. Impact of training practices on employee productivity: A comparative study. Intersci. Manag. Rev. 2010, 3, 51–56. [Google Scholar] [CrossRef]
- Bhatti, K.K.; Qureshi, T.M. Impact of employee participation on job satisfaction, employee commitment and employee productivity. Int. Rev. Bus. Res. Pap. 2007, 3, 54–68. [Google Scholar]
- Mitchell, R.J.; Ozminkowski, R.J.; Serxner, S. Improving Employee Productivity Through Improved Health. J. Occup. Environ. Med. 2013, 55, 1142–1148. [Google Scholar] [CrossRef] [PubMed]
- Holzer, H.J. The determinants of employee productivity and earnings. Ind. Relat. A J. Econ. Soc. 1990, 29, 403–422. [Google Scholar] [CrossRef]
- Joo, S.H.; Grable, J.E. Improving employee productivity: The role of financial counseling and education. J. Employ. Couns. 2000, 37, 2–15. [Google Scholar] [CrossRef]
- Ringle, C.M.; Wende, S.; Becker, J.M. SmartPLS 4; SmartPLS GmbH: Oststeinbek, Germany; Available online: http://www.smartpls.com (accessed on 24 April 2024).
- Hair, J.F., Jr.; Hult, G.T.M.; Ringle, C.M.; Sarstedt, M. A Primer on Partial Least Squares Structural Equation Modeling (PLS-SEM), 2nd ed.; Sage Publications: Thousand Oaks, CA, USA, 2016. [Google Scholar]
- Henseler, J.; Ringle, C.M.; Sinkovics, R.R. The use of partial least squares path modeling in international marketing. In New Challenges to International Marketing; Emerald Group Publishing Limited: Bingley, UK, 2009. [Google Scholar]
- Hair, J.F.; William, C.B.; Barry, J.B.; Anderson, R.E. Multivariate Data Analysis; Prentice Hall: Hoboken, NJ, USA, 2010. [Google Scholar]
- Daud, K.A.M.; Khidzir, N.Z.; Ismail, A.R.; Abdullah, F.A. Validity and reliability of instrument to measure social media skills among small and medium entrepreneurs at Pengkalan Datu River. Int. J. Dev. Sustain. 2018, 7, 1026–1037. [Google Scholar]
- Al Kerdawy, M.M.A. The role of corporate support for employee volunteering in strengthening the impact of green human resource management practices on corporate social responsibility in the Egyptian firms. Eur. Manag. Rev. 2019, 16, 1079–1095. [Google Scholar] [CrossRef]
- Geroy, G.D.; Wright, P.C.; Jacoby, L. Toward a conceptual framework of employee volunteerism: An aid for the human resource manager. Manag. Decis. 2000, 38, 280–287. [Google Scholar] [CrossRef]
- Cycyota, C.S.; Ferrante, C.J.; Schroeder, J.M. Corporate social responsibility and employee volunteerism: What do the best companies do? Bus. Horiz. 2016, 59, 321–329. [Google Scholar] [CrossRef]
- Basil, D.; Runte, M.; Basil, M.; Usher, J. Company support for employee volunteerism: Does size matter? J. Bus. Res. 2011, 64, 61–66. [Google Scholar] [CrossRef]
- Basil, D.Z.; Runte, M.S.; Easwaramoorthy, M.; Barr, C. Company support for employee volunteering: A national survey of companies in Canada. J. Bus. Ethics 2009, 85, 387–398. [Google Scholar] [CrossRef]
- Binder, M.; Freytag, A. Volunteering, subjective well-being and public policy. J. Econ. Psychol. 2013, 34, 97–119. [Google Scholar] [CrossRef]
- Piliavin, J.A.; Siegl, E. Health Benefits of Volunteering in the Wisconsin Longitudinal Study. J. Health Soc. Behav. 2007, 48, 450–464. [Google Scholar] [CrossRef] [PubMed]
- Brown, K.M.; Hoye, R.; Nicholson, M. Self-esteem, self-efficacy, and social connectedness as mediators of the relationship between volunteering and well-being. J. Soc. Serv. Res. 2012, 38, 468–483. [Google Scholar] [CrossRef]
- Zhang, B.; Yang, L.; Cheng, X.; Chen, F. How Does Employee Green Behavior Impact Employee Well-Being? An Empirical Analysis. Int. J. Environ. Res. Public Health 2021, 18, 1669. [Google Scholar] [CrossRef] [PubMed]
- Son, J.; Wilson, J. Volunteer work and hedonic, eudemonic, and social well-being. Sociol. Forum 2012, 27, 658–681. [Google Scholar] [CrossRef]
- Knox, B.D. Employee Volunteer Programs are Associated with Firm-Level Benefits and C.E.O. Incentives: Data on the Ethical Dilemma of Corporate Social Responsibility Activities. J. Bus. Ethics 2020, 162, 449–472. [Google Scholar] [CrossRef]
- Brenner, B.K. Instituting Employee Volunteer Programs as Part of Employee Benefit Plans Yields Tangible Business Benefits. J. Financ. Serv. Prof. 2010, 64, 32–35. [Google Scholar]
- Haddon, J. The impact of employees’ well-being on performance in the workplace. Strateg. HR Rev. 2018, 17, 72–75. [Google Scholar] [CrossRef]
- Hancock, C.; Cooper, K. The case for linking employee well-being and productivity. Occup. Health Well-Being 2017, 69, 14–15. [Google Scholar]
- Ernst Kossek, E.; Kalliath, T.; Kalliath, P. Achieving employee well-being in a changing work environment: An expert commentary on current scholarship. Int. J. Manpow. 2012, 33, 738–753. [Google Scholar] [CrossRef]
- European Commission. Study of Volunteering in the European Union: Country Report Romania. Available online: https://ec.europa.eu/citizenship/pdf/national_report_ro_en.pdf (accessed on 30 September 2023).
- Romanian Parliament. Law no. 78/2014 on Volunteering. Available online: https://legislatie.just.ro/Public/DetaliiDocument/159292 (accessed on 2 October 2023).


| Variables | Items | Codes |
|---|---|---|
| Management support for environmental volunteering (MGS) [14,15,16,17] | The organization’s managers encourage employees’ involvement in volunteering activities. | MGS1 |
| The organization provides training for its employees related to environmental volunteering. | MGS2 | |
| The managers in the organization praise the employees who are engaged in volunteering. | MGS3 | |
| Organizational Environmental Volunteering (ORGVOL) [5,19,21] | I engage in volunteering activities because my family and friends motivate me. | ORGVOL1 |
| I engage in volunteering activities because my manager also volunteers. | ORGVOL2 | |
| I engage in volunteering activities because my colleagues also volunteer. | ORGVOL3 | |
| I engage in volunteering activities because it allows me to learn new things. | ORGVOL4 | |
| I engage in volunteering activities because I can help someone. | ORGVOL5 | |
| I engage in volunteering activities because they impact the local communities. | ORGVOL6 | |
| I engage in volunteering activities because they have an impact at the national level. | ORGVOL7 | |
| Employees’ well-being (WB) [22,24,25,26] | My workplace is a source of satisfaction for me. | WB1 |
| I enjoy what I do at my workplace. | WB2 | |
| I feel happy at my workplace. | WB3 | |
| I like to interact with people. | WB4 | |
| I am proud to have worked for this organization. | WB5 | |
| I believe in my organization’s mission. | WB6 | |
| The quality of the relationships I have with my colleagues is high. | WB7 | |
| The quality of the relationships I have with my supervisors is high. | WB8 | |
| I have the opportunity to develop myself in the organization where I work. | WB9 | |
| Employees’ productivity (PROD) [31,32] | My productivity at work is high. | PROD1 |
| I always try to do more than the minimum required at work. | PROD2 | |
| I gained new abilities at my workplace. | PROD3 |
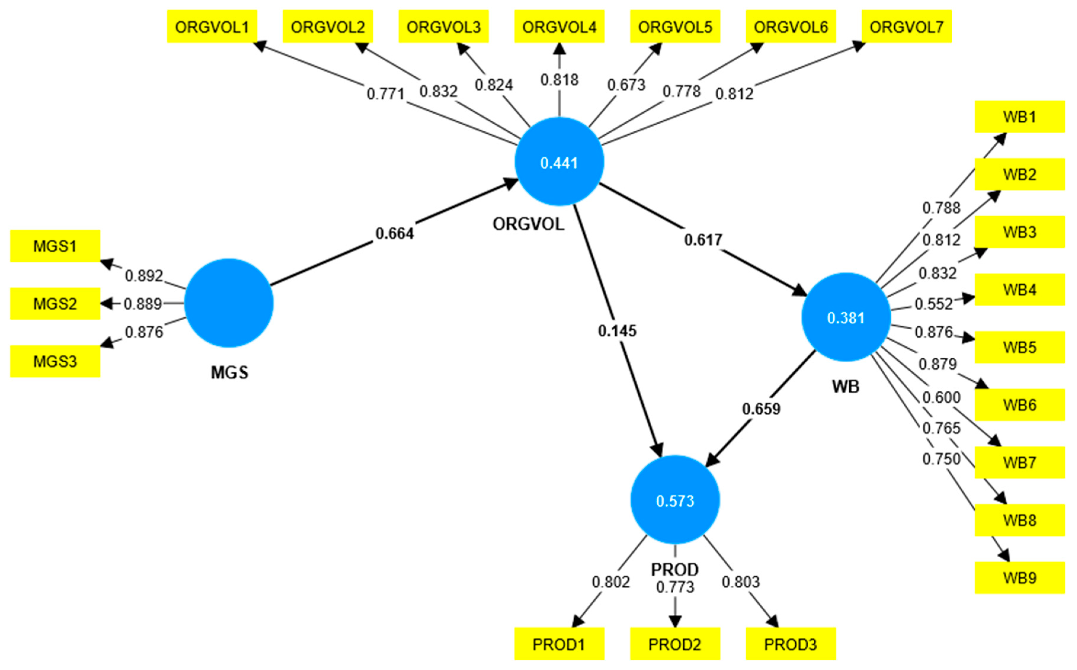
| Items | Outer Loadings | VIF |
|---|---|---|
| MGS1 | 0.892 | 2.046 |
| MGS2 | 0.889 | 2.380 |
| MGS3 | 0.876 | 2.293 |
| ORGVOL1 | 0.771 | 1.935 |
| ORGVOL2 | 0.832 | 3.789 |
| ORGVOL3 | 0.824 | 3.657 |
| ORGVOL4 | 0.818 | 2.450 |
| ORGVOL5 | 0.673 | 1.657 |
| ORGVOL6 | 0.778 | 2.695 |
| ORGVOL7 | 0.812 | 3.034 |
| WB1 | 0.788 | 2.989 |
| WB2 | 0.812 | 3.395 |
| WB3 | 0.832 | 3.781 |
| WB4 | 0.552 | 1.355 |
| WB5 | 0.876 | 3.932 |
| WB6 | 0.879 | 3.706 |
| WB7 | 0.600 | 1.882 |
| WB8 | 0.765 | 2.385 |
| WB9 | 0.750 | 2.151 |
| PROD1 | 0.802 | 1.585 |
| PROD2 | 0.773 | 1.562 |
| PROD3 | 0.803 | 1.237 |
| Constructs | Cronbach’s Alpha | Composite Reliability (rho_a) | Composite Reliability (rho_c) | Average Variance Extracted (AVE) |
|---|---|---|---|---|
| MGS | 0.863 | 0.876 | 0.916 | 0.784 |
| ORGVOL | 0.898 | 0.906 | 0.920 | 0.622 |
| PROD | 0.711 | 0.726 | 0.835 | 0.628 |
| WB | 0.910 | 0.918 | 0.928 | 0.592 |
| Constructs | MGS | ORGVOL | PROD | WB |
|---|---|---|---|---|
| MGS | 0.886 | |||
| ORGVOL | 0.664 | 0.789 | ||
| PROD | 0.384 | 0.552 | 0.793 | |
| WB | 0.576 | 0.617 | 0.748 | 0.769 |
| Constructs | T Statistics | p Values | Confidence Intervals Bias Corrected | Hypotheses Validation |
|---|---|---|---|---|
| MGS → ORGVOL | 16.858 | 0.000 | (0.575, 0.733) | H1 validated |
| ORGVOL → WB | 11.678 | 0.000 | (0.494, 0.708) | H2 validated |
| ORGVOL → PROD | 2.467 | 0.014 | (0.027, 0.256) | H3 validated |
| WB → PROD | 11.022 | 0.000 | (0.523, 0.760) | H4 validated |
| Items | Mean | Standard Deviation |
|---|---|---|
| MGS1 | 3.718 | 1.338 |
| MGS2 | 3.023 | 1.533 |
| MGS3 | 3.178 | 1.449 |
| ORGVOL1 | 3.728 | 1.271 |
| ORGVOL2 | 3.521 | 1.416 |
| ORGVOL3 | 3.737 | 1.324 |
| ORGVOL4 | 4.230 | 1.074 |
| ORGVOL5 | 4.479 | 0.864 |
| ORGVOL6 | 4.009 | 1.088 |
| ORGVOL7 | 3.878 | 1.132 |
| WB1 | 3.991 | 1.057 |
| WB2 | 4.362 | 0.896 |
| WB3 | 4.056 | 0.987 |
| WB4 | 4.638 | 0.689 |
| WB5 | 4.254 | 0.994 |
| WB6 | 4.225 | 1.042 |
| WB7 | 4.385 | 0.800 |
| WB8 | 4.164 | 0.953 |
| WB9 | 3.977 | 1.265 |
| PROD1 | 4.333 | 0.797 |
| PROD2 | 4.545 | 0.759 |
| PROD3 | 4.362 | 0.912 |
Disclaimer/Publisher’s Note: The statements, opinions and data contained in all publications are solely those of the individual author(s) and contributor(s) and not of MDPI and/or the editor(s). MDPI and/or the editor(s) disclaim responsibility for any injury to people or property resulting from any ideas, methods, instructions or products referred to in the content. |
© 2024 by the authors. Licensee MDPI, Basel, Switzerland. This article is an open access article distributed under the terms and conditions of the Creative Commons Attribution (CC BY) license (https://creativecommons.org/licenses/by/4.0/).
Share and Cite
Puiu, S.; Udriștioiu, M.T. The Impact of Environmental Volunteering on Employees, Companies, and Local Communities: A Case Study on Romanian Companies. Int. J. Environ. Res. Public Health 2024, 21, 631. https://doi.org/10.3390/ijerph21050631
Puiu S, Udriștioiu MT. The Impact of Environmental Volunteering on Employees, Companies, and Local Communities: A Case Study on Romanian Companies. International Journal of Environmental Research and Public Health. 2024; 21(5):631. https://doi.org/10.3390/ijerph21050631
Chicago/Turabian StylePuiu, Silvia, and Mihaela Tinca Udriștioiu. 2024. "The Impact of Environmental Volunteering on Employees, Companies, and Local Communities: A Case Study on Romanian Companies" International Journal of Environmental Research and Public Health 21, no. 5: 631. https://doi.org/10.3390/ijerph21050631
APA StylePuiu, S., & Udriștioiu, M. T. (2024). The Impact of Environmental Volunteering on Employees, Companies, and Local Communities: A Case Study on Romanian Companies. International Journal of Environmental Research and Public Health, 21(5), 631. https://doi.org/10.3390/ijerph21050631

