Investigation of Psychometric Properties and Correlation with Psychological Distress after Hurricane Hazards in Puerto Rico
Abstract
1. Introduction
2. Methods
2.1. Study Design and Participant Recruitment
2.2. Data Collection
2.3. Statistical Analysis
3. Results
3.1. Exploratory Factor Analysis
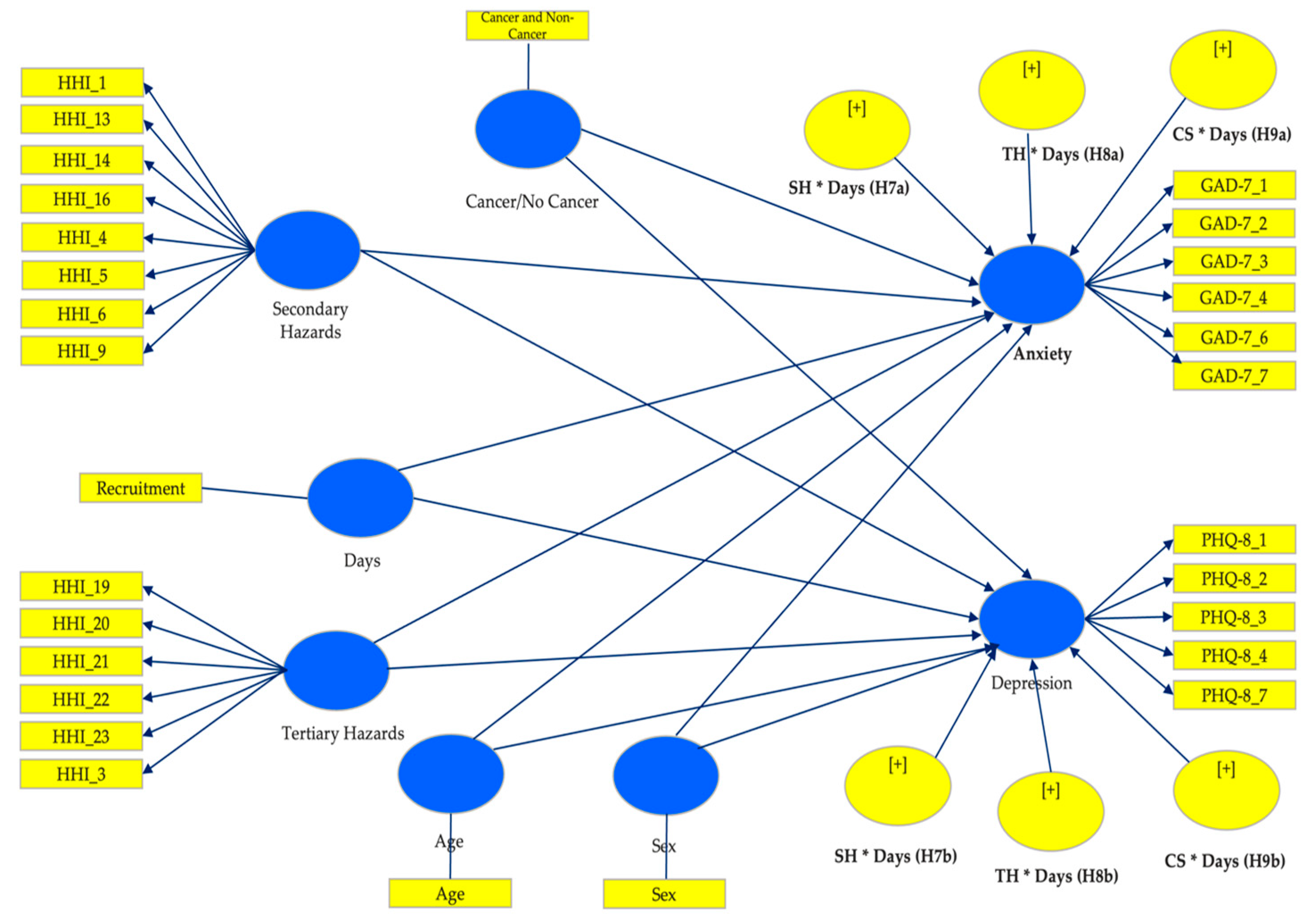
3.2. Direct Effects of Hurricane Hazards on Psychological Distress
3.2.1. Measurement Model
3.2.2. Discriminant Validity Assessment of Constructs Using the Fornell–Larcker Criterion
3.2.3. Discriminant Validity Evaluation Using the Heterotrait-Monotrait Ratio (HTMT)
3.2.4. Results of Structural Model: Explained Variance, Effect Sizes, Predictive Relevance, and Multicollinearity Assessment
3.2.5. Direct Effects of Predictor Variables on Anxiety and Depression
4. Discussion
5. Conclusions
6. Limitations
Author Contributions
Funding
Institutional Review Board Statement
Informed Consent Statement
Data Availability Statement
Acknowledgments
Conflicts of Interest
Appendix A. Hurricane Hazards Inventory
| In the Past Three Months, How Much Were You Bothered by | Not at All | A Little Bit | Moderately | Quite a Bit | Extremely |
| 1. No electricity | 0 | 1 | 2 | 3 | 4 |
| 2. No water | 0 | 1 | 2 | 3 | 4 |
| 3. Lack of food | 0 | 1 | 2 | 3 | 4 |
| 4. Lack of food security | 0 | 1 | 2 | 3 | 4 |
| 5. Difficulty accessing roads | 0 | 1 | 2 | 3 | 4 |
| 6. Long lines at gas stations | 0 | 1 | 2 | 3 | 4 |
| 7. Traffic jam | 0 | 1 | 2 | 3 | 4 |
| 8. Difficulties in communications | 0 | 1 | 2 | 3 | 4 |
| 9. Loss of a loved one | 0 | 1 | 2 | 3 | 4 |
| 10. Employment lay-off or reduction in labor hours | 0 | 1 | 2 | 3 | 4 |
| 11. Lack of personal space | 0 | 1 | 2 | 3 | 4 |
| 12. Lack of social support | 0 | 1 | 2 | 3 | 4 |
| 13. Family separation | 0 | 1 | 2 | 3 | 4 |
| 14. Loss of vehicle | 0 | 1 | 2 | 3 | 4 |
| 15. Loss of security for my children and family | 0 | 1 | 2 | 3 | 4 |
| 16. Cost of generator maintenance (gas or diesel, oil) | 0 | 1 | 2 | 3 | 4 |
| 17. Cost of generators acquisition | 0 | 1 | 2 | 3 | 4 |
References
- Rudner, N. Disaster care and socioeconomic vulnerability in Puerto Rico. J. Health Care Poor Underserved 2019, 30, 495–501. [Google Scholar] [CrossRef] [PubMed]
- Santos, J.M. Vulnerability to disasters in Puerto Rico: Incorporating the social, physical and built environment to radar scanning srategies. In Proceedings of the 16th Conference on Applied Climatology, San Antonio, TX, USA, 15–17 January 2007. [Google Scholar]
- Woodward, A.J.; Samet, J.M. Climate change, hurricanes, and health. Am. J. Public Health 2018, 108, 33–35. [Google Scholar] [CrossRef] [PubMed]
- Singh, P.; Mehdi, M.M.; Hassan, S.; Biswas, K.; Kumar, V.R. Climate Change and Health. In Preserving Health, Preserving Earth: The Path to Sustainable Healthcare; Springer: Berlin/Heidelberg, Germany, 2024; pp. 35–61. [Google Scholar]
- Font-Guzmán, J.N. Puerto Ricans are hardly US citizens. They are colonial subjects. The Washington Post, 13 December 2017. [Google Scholar]
- Lloréns, H.; Stanchich, M. Water is life, but the colony is a necropolis: Environmental terrains of struggle in Puerto Rico. Cult. Dyn. 2019, 31, 81–101. [Google Scholar] [CrossRef]
- Velázquez, G.R.G. Hurricane María and public health in Puerto Rico: Lessons learned to increase resiliency and prepare for future disasters. Ann. Glob. Health 2022, 88, 82. [Google Scholar] [CrossRef]
- Dobson, J.; Johnson, I.; Rhodes, K.; Lussier, B.; Byler, K. Puerto Rico Coastal Resilience Assessment; National Fish and Wildlife Foundation: Washington, DC, USA, 2020. [Google Scholar]
- Méndez-Tejeda, R. An analysis of the deaths reported by Hurricane Maria: A mini review. J. Sci. Res. Rep. (JSRR) 2019, 24, 1–6. [Google Scholar] [CrossRef]
- Cruz-Cano, R.; Mead, E.L. Causes of excess deaths in Puerto Rico after Hurricane Maria: A time-series estimation. Am. J. Public Health 2019, 109, 1050–1052. [Google Scholar] [CrossRef]
- Kishore, N.; Marqués, D.; Mahmud, A.; Kiang, M.V.; Rodriguez, I.; Fuller, A.; Ebner, P.; Sorensen, C.; Racy, F.; Lemery, J. Mortality in puerto rico after hurricane maria. N. Engl. J. Med. 2018, 379, 162–170. [Google Scholar] [CrossRef]
- Andrade, E.L.; Cordova, A.; Schagen, C.R.-v.; Jula, M.; Rodriguez-Diaz, C.E.; Rivera, M.I.; Santos-Burgoa, C. The impact of Hurricane Maria on individuals living with non-communicable disease in Puerto Rico: The experience of 10 communities. BMC Public Health 2022, 22, 2083. [Google Scholar] [CrossRef]
- Gorji, H.A.; Jafari, H.; Heidari, M.; Seifi, B. Cancer patients during and after natural and man-made disasters: A systematic review. Asian Pac. J. Cancer Prev. APJCP 2018, 19, 2695. [Google Scholar]
- Man, R.; Lack, D.; Wyatt, C.E.; Murray, V. The Effect of Natural Disasters on Cancer Care: A Systematic Review. Prehospital Disaster Med. 2019, 34, s48. [Google Scholar] [CrossRef]
- Lynch, K.A.; Merdjanoff, A.A. Impact of disasters on older adult cancer outcomes: A scoping review. JCO Glob. Oncol. 2023, 9, e2200374. [Google Scholar] [CrossRef]
- Ishiwatari, M. Disaster risk reduction. In Handbook of Climate Change Mitigation and Adaptation; Springer: Berlin/Heidelberg, Germany, 2022; pp. 3019–3045. [Google Scholar]
- Shi, P.; Ye, T.; Wang, Y.; Zhou, T.; Xu, W.; Du, J.; Wang, J.a.; Li, N.; Huang, C.; Liu, L. Disaster risk science: A geographical perspective and a research framework. Int. J. Disaster Risk Sci. 2020, 11, 426–440. [Google Scholar] [CrossRef]
- Mizutori, M. Reflections on the Sendai Framework for disaster risk reduction: Five years since its adoption. Int. J. Disaster Risk Sci. 2020, 11, 147–151. [Google Scholar] [CrossRef]
- Hyndman, D.; Hyndman, D. Natural Hazards and Disasters; Blue Kingfisher: Hong Kong, China, 2024. [Google Scholar]
- Collins, J.M.; Walsh, K. Hurricane Risk; Springer: Berlin/Heidelberg, Germany, 2019. [Google Scholar]
- Kruczkiewicz, A.; Klopp, J.; Fisher, J.; Mason, S.; McClain, S.; Sheekh, N.M.; Moss, R.; Parks, R.; Braneon, C. Compound risks and complex emergencies require new approaches to preparedness. Proc. Natl. Acad. Sci. USA 2021, 118, e2106795118. [Google Scholar] [CrossRef] [PubMed]
- Chaudhary, M.T.; Piracha, A. Natural disasters—Origins, impacts, management. Encyclopedia 2021, 1, 1101–1131. [Google Scholar] [CrossRef]
- Pimentel, J.; Dutra, T.; Ribeiro, R.S.; dos Santos Pfaltzgraff, P.A.; Brenny, M.E.R.; Peixoto, D.; da Silva, D.R.; Iwanami, H.; Nishimura, T. Risk assessment and hazard mapping technique in the project for strengthening national strategy of integrated natural disaster risk management. Int. J. Eros. Control Eng. 2020, 13, 35–47. [Google Scholar] [CrossRef]
- Carl, Y.; Ortiz, E.R.; Cintrón, M.; Vega, A.; Font, C.; Stukova, M.; Blundell, A.; Gutierréz, A.N.; Burgos, R.F. Post-Hurricane Distress Scale (PHDS): A novel tool for first responders and disaster researchers. Disaster Med. Public Health Prep. 2019, 13, 82–89. [Google Scholar] [CrossRef] [PubMed]
- Roy, T.; Matsagar, V. Multi-hazard analysis and design of structures: Status and research trends. Struct. Infrastruct. Eng. 2023, 19, 845–874. [Google Scholar] [CrossRef]
- Becker, P. Sustainability Science: Managing Risk and Resilience for Sustainable Development; Elsevier: Amsterdam, The Netherlands, 2023. [Google Scholar]
- Gallina, V.; Torresan, S.; Critto, A.; Sperotto, A.; Glade, T.; Marcomini, A. A review of multi-risk methodologies for natural hazards: Consequences and challenges for a climate change impact assessment. J. Environ. Manag. 2016, 168, 123–132. [Google Scholar] [CrossRef]
- Terzi, S.; Torresan, S.; Schneiderbauer, S.; Critto, A.; Zebisch, M.; Marcomini, A. Multi-risk assessment in mountain regions: A review of modelling approaches for climate change adaptation. J. Environ. Manag. 2019, 232, 759–777. [Google Scholar] [CrossRef]
- Gallina, V.; Torresan, S.; Zabeo, A.; Critto, A.; Glade, T.; Marcomini, A. A multi-risk methodology for the assessment of climate change impacts in coastal zones. Sustainability 2020, 12, 3697. [Google Scholar] [CrossRef]
- Goss, K.C. Guide for All-Hazard Emergency Operations Planning; DIANE Publishing: Collingdale, PA, USA, 1998. [Google Scholar]
- Williams, R.; Ntontis, E.; Alfadhli, K.; Drury, J.; Amlôt, R. A social model of secondary stressors in relation to disasters, major incidents and conflict: Implications for practice. Int. J. Disaster Risk Reduct. 2021, 63, 102436. [Google Scholar] [CrossRef]
- Ward, P.J.; Blauhut, V.; Bloemendaal, N.; Daniell, J.E.; de Ruiter, M.C.; Duncan, M.J.; Emberson, R.; Jenkins, S.F.; Kirschbaum, D.; Kunz, M. Natural hazard risk assessments at the global scale. Nat. Hazards Earth Syst. Sci. 2020, 20, 1069–1096. [Google Scholar] [CrossRef]
- Usman, R.A.; Olorunfemi, F.; Awotayo, G.; Tunde, A.; Usman, B. Disaster risk management and social impact assessment: Understanding preparedness, response and recovery in community projects. In Environmental Change and Sustainability; IntechOpen: London, UK, 2013; pp. 259–274. [Google Scholar]
- Aznar-Crespo, P.; Aledo, A.; Melgarejo-Moreno, J.; Vallejos-Romero, A. Adapting Social Impact Assessment to Flood Risk Management. Sustainability 2021, 13, 3410. [Google Scholar] [CrossRef]
- Walinski, A.; Sander, J.; Gerlinger, G.; Clemens, V.; Meyer-Lindenberg, A.; Heinz, A. The effects of climate change on mental health. Dtsch. Ärzteblatt Int. 2023, 120, 117. [Google Scholar] [CrossRef]
- Morganstein, J.C.; Ursano, R.J. Ecological disasters and mental health: Causes, consequences, and interventions. Front. Psychiatry 2020, 11, 1. [Google Scholar] [CrossRef] [PubMed]
- Kaniasty, K. Social support, interpersonal, and community dynamics following disasters caused by natural hazards. Curr. Opin. Psychol. 2020, 32, 105–109. [Google Scholar] [CrossRef]
- Nogueira, L.M.; Crane, T.E.; Ortiz, A.P.; D’Angelo, H.; Neta, G. Climate change and cancer. Cancer Epidemiol. Biomark. Prev. 2023, 32, 869–875. [Google Scholar] [CrossRef]
- Colón-López, V.; Sánchez-Cabrera, Y.; Soto-Salgado, M.; Ortiz-Ortiz, K.J.; Quast, T.; Fernández, M.E. ‘More stressful than cancer’: Treatment experiences lived during hurricane Maria among breast and colorectal cancer patients in Puerto Rico. Res. Sq. 2023. [Google Scholar] [CrossRef]
- Rodriguez-Rabassa, M.; Hernandez, R.; Rodriguez, Z.; Colon-Echevarria, C.B.; Maldonado, L.; Tollinchi, N.; Torres-Marrero, E.; Mulero, A.; Albors, D.; Perez-Morales, J. Impact of a natural disaster on access to care and biopsychosocial outcomes among Hispanic/Latino cancer survivors. Sci. Rep. 2020, 10, 10376. [Google Scholar] [CrossRef]
- Jones, R.L.; Kharb, A.; Tubeuf, S. The untold story of missing data in disaster research: A systematic review of the empirical literature utilizing the Emergency Events Database (EM-DAT). Environ. Res. Lett. 2023, 18, 103006. [Google Scholar] [CrossRef]
- Osofsky, H.J.; Osofsky, J.D.; Kronenberg, M.; Brennan, A.; Hansel, T.C. Posttraumatic stress symptoms in children after Hurricane Katrina: Predicting the need for mental health services. Am. J. Orthopsychiatry 2009, 79, 212–220. [Google Scholar] [CrossRef] [PubMed]
- Cohen, G.H.; Tamrakar, S.; Lowe, S.; Sampson, L.; Ettman, C.; Kilpatrick, D.; Linas, B.; Ruggiero, K.; Galea, S. Improved social services and the burden of post-traumatic stress disorder among economically vulnerable people after a natural disaster: A modelling study. Lancet. Planet. Health 2019, 3, e93–e101. [Google Scholar] [CrossRef] [PubMed]
- Figueroa, N. Puerto Rico battered by Hurricane Maria: Devastation-it’s everywhere. The Guardian, 21 September 2017. [Google Scholar]
- Rodriguez, E. Hurricane Maria Updates: In Puerto Rico, the storm “destroyed us”. The New York Times, 21 September 2017. [Google Scholar]
- Kroenke, K.; Spitzer, R.L.; Williams, J.B.; Löwe, B. The patient health questionnaire somatic, anxiety, and depressive symptom scales: A systematic review. Gen. Hosp. Psychiatry 2010, 32, 345–359. [Google Scholar] [CrossRef]
- Pagán-Torres, O.M.; Rosario-Hernández, E.; González-Rivera, J.A.; Martínez-Taboas, A. The mediating role of religious coping in perceived stress, psychological symptoms and psychological well-being in a sample of Puerto Rican adults. Spirit. Psychol. Couns. 2021, 6, 29–46. [Google Scholar] [CrossRef]
- Spitzer, R.L.; Kroenke, K.; Williams, J.B.; Löwe, B. A brief measure for assessing generalized anxiety disorder: The GAD-7. Arch. Intern. Med. 2006, 166, 1092–1097. [Google Scholar] [CrossRef]
- Pagán-Torres, O.M.; González-Rivera, J.A.; Rosario-Hernández, E. Reviewing the psychometric properties and factor structure of the Generalized Anxiety Disorder-7 (GAD-7) in a sample of Puerto Rican adults. Int. J. Recent Sci. Res. 2020, 11, 36885–36888. [Google Scholar]
- Cureton, E.E.; D’Agostino, R.B. Factor Analysis: An Applied Approach; Psychology Press: Hove, UK, 2013. [Google Scholar]
- Rönkkö, M.; McIntosh, C.N.; Antonakis, J.; Edwards, J.R. Partial least squares path modeling: Time for some serious second thoughts. J. Oper. Manag. 2016, 47, 9–27. [Google Scholar] [CrossRef]
- Richter, N.F.; Cepeda-Carrion, G.; Roldán Salgueiro, J.L.; Ringle, C.M. European management research using partial least squares structural equation modeling (PLS-SEM). Eur. Manag. J. 2016, 34, 589–597. [Google Scholar] [CrossRef]
- Hair, J.F., Jr.; Matthews, L.M.; Matthews, R.L.; Sarstedt, M. PLS-SEM or CB-SEM: Updated guidelines on which method to use. Int. J. Multivar. Data Anal. 2017, 1, 107–123. [Google Scholar] [CrossRef]
- Scaramutti, C.; Salas-Wright, C.P.; Vos, S.R.; Schwartz, S.J. The mental health impact of hurricane Maria on Puerto Ricans in Puerto Rico and Florida. Disaster Med. Public Health Prep. 2019, 13, 24–27. [Google Scholar] [CrossRef] [PubMed]
- Prohaska, T.R.; Peters, K.E. Impact of natural disasters on health outcomes and cancer among older adults. Gerontologist 2019, 59, S50–S56. [Google Scholar] [CrossRef] [PubMed]
- Guilaran, J.; de Terte, I.; Kaniasty, K.; Stephens, C. Psychological outcomes in disaster responders: A systematic review and meta-analysis on the effect of social support. Int. J. Disaster Risk Sci. 2018, 9, 344–358. [Google Scholar] [CrossRef]
- Cherry, K.E.; Sampson, L.; Nezat, P.F.; Cacamo, A.; Marks, L.D.; Galea, S. Long-term psychological outcomes in older adults after disaster: Relationships to religiosity and social support. Aging Ment. Health 2015, 19, 430–443. [Google Scholar] [CrossRef]
- Hassan, M.; Butt, Z.A. Applying the syndemic framework to cancer research for effective cancer control in low- and middle-income countries. Ecancermedicalscience 2023, 17, 1532. [Google Scholar] [CrossRef]
- Gallo, J.J.; Joo, J.H.; Visvanathan, K.; McGinty, E.E.; Thrul, J.; Holingue, C. An idea whose time has come: Promoting health equity by preventing the syndemic of depression and medical comorbidity. Am. J. Geriatr. Psychiatry 2021, 29, 12–14. [Google Scholar] [CrossRef]
- Mendenhall, E.; Kohrt, B.A.; Logie, C.H.; Tsai, A.C. Syndemics and clinical science. Nat. Med. 2022, 28, 1359–1362. [Google Scholar] [CrossRef]
- Sharifi, Y.; Ebrahimpur, M.; Payab, M.; Larijani, B. The Syndemic Theory, the COVID-19 Pandemic, and The Epidemics of Non-Communicable Diseases (NCDs). Med. J. Islam. Repub. Iran 2022, 36, 177. [Google Scholar] [CrossRef]
- Kerr, S.E. Post-Hurricane Recovery in the United States: A Multi-Scale Approach. Ph.D. Thesis, University of Maryland, College Park, MD, USA, 2019. [Google Scholar] [CrossRef]
- Scott, B.L.; Thomas, N.; Kirby, R.S.; Reader, S.; Merlo, K.L.; Marshall, J. Employment impacts and industry workforce shifts in the Florida Panhandle post-Hurricane Michael. Int. J. Mass Emergencies Disasters 2023, 41, 85–93. [Google Scholar] [CrossRef]
- Petkov, I. The Economic Impact of Hurricanes in the US: Does Local Finance Matter? SSRN: Atlanta, GA, USA, 2019. [Google Scholar] [CrossRef]
- Rosas, E.; Roberts, P.; Lauland, A.; Gutierrez, I.A.; Nuñez-Neto, B. Assessing the impact of municipal government capacity on recovery from Hurricane Maria in Puerto Rico. Int. J. Disaster Risk Reduct. 2021, 61, 102340. [Google Scholar] [CrossRef]
- Rodriguez, E.; Duclos, C.; Joiner, J.; Jordan, M.; Reid, K.; Kintziger, K. Community Assessment for Public Health Emergency Response (CASPER) Following Hurricane Michael, Bay and Gulf Counties, Florida, 2019. J. Public Health Manag. Pract. 2022, 28, E542–E551. [Google Scholar] [CrossRef] [PubMed]


| Variables | f (%), |
|---|---|
| Gender Female Male | 199 (78.7) 54 (21.3) |
| Age, median (interquartile range) Education Level Less than High School High School or higher Marital Status Married/Consensual Union Not Married Employment Status Employed Unemployed Retired/Disabled Other Cancer Diagnosis Yes No | 58.0 (50.0–66.0) 21 (9.3) 197 (90.7) 125 (55.8) 99 (44.2) 61 (23.5) 43 (16.5) 100 (38.5) 17 (6.5) 130 (50.0) 130 (50.0) |
| Items | Factor Loadings | ||
|---|---|---|---|
| 1 | 2 | 3 | |
| 1. No electricity | 0.802 | ||
| 2. No water | 0.842 | ||
| 3. Lack of food | 0.707 | ||
| 4. Lack of food security | 0.814 | ||
| 5. Difficulty accessing roads | 0.682 | ||
| 6. Long lines at gas stations | 0.788 | ||
| 7. Traffic jam | 0.620 | ||
| 8. Difficulties with communication | 0.787 | ||
| 9. Loss of a loved one | 0.475 | ||
| 10. Employment lay-off or reduction in labor hours | 0.497 | ||
| 11. Lack of personal space | 0.394 | ||
| 12. Lack of social support | 0.812 | ||
| 13. Family separation | 0.755 | ||
| 14. Loss of vehicle | 0.634 | ||
| 15. Loss of security for children and family | 0.608 | ||
| 16. Cost of generator maintenance (gas or diesel, oil) | 0.707 | ||
| 17. Cost of generators acquisition | 0.658 | ||
| Scale | Item | Outer Loading | AVE | Cronbach’s Alpha | Composite Reliability |
|---|---|---|---|---|---|
| Secondary Hazards | HHI_1 | 0.753 | 0.651 | 0.924 | 0.937 |
| HHI_4 | 0.847 | ||||
| HHI_5 | 0.818 | ||||
| HHI_6 | 0.844 | ||||
| HHI_9 | 0.811 | ||||
| HHI_13 | 0.810 | ||||
| HHI_14 | 0.775 | ||||
| HHI_16 | 0.790 | ||||
| Tertiary Hazards | HHI_3 | 0.589 | 0.537 | 0.823 | 0.873 |
| HHI_19 | 0.659 | ||||
| HHI_20 | 0.846 | ||||
| HHI_21 | 0.803 | ||||
| HHI_22 | 0.686 | ||||
| HHI_23 | 0.782 | ||||
| Anxiety | GAD-7_1 | 0.854 | 0.694 | 0.912 | 0.932 |
| GAD-7_2 | 0.846 | ||||
| GAD-7_3 | 0.829 | ||||
| GAD-7_4 | 0.856 | ||||
| GAD-7_5 | 0.815 | ||||
| GAD-7_7 | 0.797 | ||||
| Depression | PHQ-8_1 | 0.824 | 0.641 | 0.859 | 0.899 |
| PHQ-8_2 | 0.868 | ||||
| PHQ-8_3 | 0.740 | ||||
| PHQ-8_4 | 0.818 | ||||
| PHQ-8_7 | 0.743 |
| Scale | 1 | 2 | 3 | 4 | |
|---|---|---|---|---|---|
| 1. | Secondary Hazards | (0.81) | |||
| 2. | Tertiary Hazards | 0.563 | (0.73) | ||
| 3. | Anxiety | 0.312 | 0.471 | (0.83) | |
| 4. | Depression | 0.209 | 0.397 | 0.209 | (0.80) |
| Scale | 1 | 2 | 3 | 4 | |
|---|---|---|---|---|---|
| 1 | Secondary Hazards | ||||
| 2 | Tertiary Hazards | 0.64 [0.526; 0.733] | |||
| 3 | Anxiety | 0.33 [0.193; 0.452] | 0.54 [0.408; 0.656] | ||
| 4 | Depression | 0.21 [0.124; 0.356] | 0.47 [0.329; 0.605] | 0.89 [0.841; 0.947] |
| Latent Variable | R2 | R2 Adj. | Effect Size (f2) | Q2 | VIF | |
|---|---|---|---|---|---|---|
| Anx | Dep | |||||
| Sex | 0.019 | 0.010 | 1.042 | |||
| Age | 0.003 | 0.012 | 1.095 | |||
| Cancer Status | 0.050 | 0.060 | 1.098 | |||
| Secondary Hazard | 0.009 | 0.002 | 1.203 | |||
| Tertiary Hazard | 0.141 | 0.098 | 1.617 | |||
| SH * Days | 0.000 | 0.001 | 1.675 | |||
| TH * Days | 0.000 | 0.001 | 1.664 | |||
| CS * Days | 0.002 | 0.009 | 1.042 | |||
| Anxiety | 0.281 | 0.254 | 0.181 | |||
| Depression | 0.229 | 0.201 | 0.134 | |||
| Hypothesis | Beta | SE | t-Value | p-Value | CIBC | Decision | ||
|---|---|---|---|---|---|---|---|---|
| 2.5% | 97.5% | |||||||
| H1a: | Sex→Anx | −0.121 * | 0.051 | 2.346 | 0.019 | −0.220 | −0.017 | Supported |
| H1b: | Sex→Dep | −0.089 | 0.059 | 1.499 | 0.134 | −0.200 | 0.032 | Not Supported |
| H2a: | Age→Anx | −0.05 | 0.057 | 0.873 | 0.383 | −0.162 | 0.059 | Not Supported |
| H2b: | Age→Dep | −0.100 | 0.057 | 1.756 | 0.079 | −0.212 | 0.010 | Not Supported |
| H3a: | CS→Anx | 0.198 * | 0.057 | 3.485 | <0.001 | 0.086 | 0.310 | Supported |
| H3b: | CS→Dep | 0.226 * | 0.059 | 3.86 | <0.001 | 0.110 | 0.335 | Supported |
| H4a: | Days→Anx | 0.021 | 0.056 | 0.378 | 0.706 | −0.090 | 0.126 | Not Supported |
| H4b: | Days→Dep | 0.074 | 0.060 | 1.239 | 0.215 | −0.047 | 0.188 | Not Supported |
| H5a: | SH→Anx | 0.103 | 0.076 | 1.35 | 0.177 | −0.048 | 0.251 | Not Supported |
| H5b: | SH→Dep | 0.052 | 0.084 | 0.619 | 0.536 | −0.114 | 0.213 | Not Supported |
| H6a: | TH→Anx | 0.405 * | 0.079 | 5.139 | <0.001 | 0.244 | 0.554 | Supported |
| H6b: | TH→Dep | 0.349 * | 0.083 | 4.191 | <0.001 | 0.173 | 0.501 | Supported |
Disclaimer/Publisher’s Note: The statements, opinions and data contained in all publications are solely those of the individual author(s) and contributor(s) and not of MDPI and/or the editor(s). MDPI and/or the editor(s) disclaim responsibility for any injury to people or property resulting from any ideas, methods, instructions or products referred to in the content. |
© 2024 by the authors. Licensee MDPI, Basel, Switzerland. This article is an open access article distributed under the terms and conditions of the Creative Commons Attribution (CC BY) license (https://creativecommons.org/licenses/by/4.0/).
Share and Cite
Hernández-Torres, R.; Rodríguez-Rabassa, M.; Rosario, L.P.; Peña-Vargas, C.; Rodríguez-Castro, Z.; Flores, I.; Cartujano-Barrera, F.; Costas-Muñíz, R.; Tollinchi-Natali, N.; Torres-Marrero, E.; et al. Investigation of Psychometric Properties and Correlation with Psychological Distress after Hurricane Hazards in Puerto Rico. Int. J. Environ. Res. Public Health 2024, 21, 1267. https://doi.org/10.3390/ijerph21101267
Hernández-Torres R, Rodríguez-Rabassa M, Rosario LP, Peña-Vargas C, Rodríguez-Castro Z, Flores I, Cartujano-Barrera F, Costas-Muñíz R, Tollinchi-Natali N, Torres-Marrero E, et al. Investigation of Psychometric Properties and Correlation with Psychological Distress after Hurricane Hazards in Puerto Rico. International Journal of Environmental Research and Public Health. 2024; 21(10):1267. https://doi.org/10.3390/ijerph21101267
Chicago/Turabian StyleHernández-Torres, Ruthmarie, Mary Rodríguez-Rabassa, Lianel P. Rosario, Cristina Peña-Vargas, Zindie Rodríguez-Castro, Idhaliz Flores, Francisco Cartujano-Barrera, Rosario Costas-Muñíz, Nelmit Tollinchi-Natali, Estefania Torres-Marrero, and et al. 2024. "Investigation of Psychometric Properties and Correlation with Psychological Distress after Hurricane Hazards in Puerto Rico" International Journal of Environmental Research and Public Health 21, no. 10: 1267. https://doi.org/10.3390/ijerph21101267
APA StyleHernández-Torres, R., Rodríguez-Rabassa, M., Rosario, L. P., Peña-Vargas, C., Rodríguez-Castro, Z., Flores, I., Cartujano-Barrera, F., Costas-Muñíz, R., Tollinchi-Natali, N., Torres-Marrero, E., Rosario-Hernández, E., Jim, H., Armaiz-Pena, G. N., & Castro-Figueroa, E. M. (2024). Investigation of Psychometric Properties and Correlation with Psychological Distress after Hurricane Hazards in Puerto Rico. International Journal of Environmental Research and Public Health, 21(10), 1267. https://doi.org/10.3390/ijerph21101267

