Profiling Particles of Sahara Dust Settled on the Ground by a Simplified Dynamic Light Scattering Procedure and Sedimentation
Abstract
1. Introduction
2. Materials and Methods
2.1. Saharan Dust
2.2. Dynamic Light Scattering
2.3. Error Calculation for the DLS Diameters
2.4. Particle Size Separation by Sedimentation
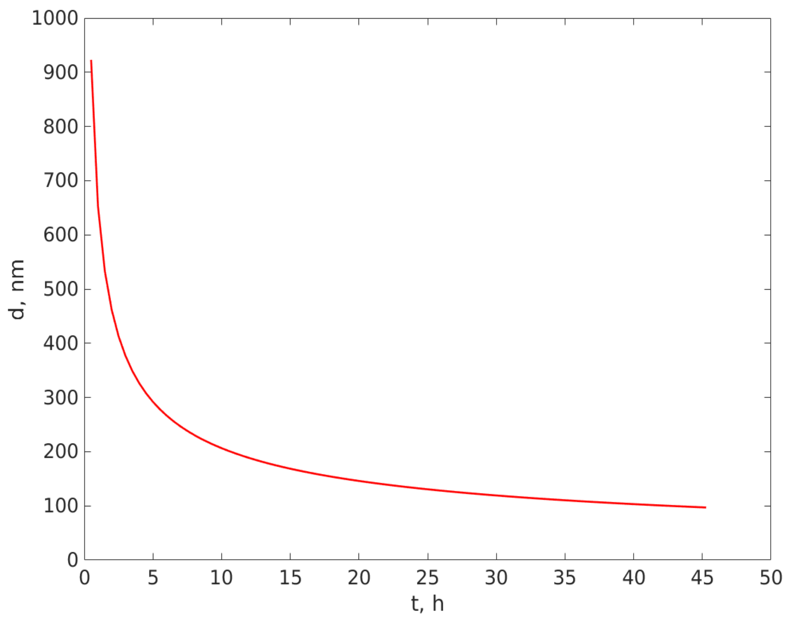
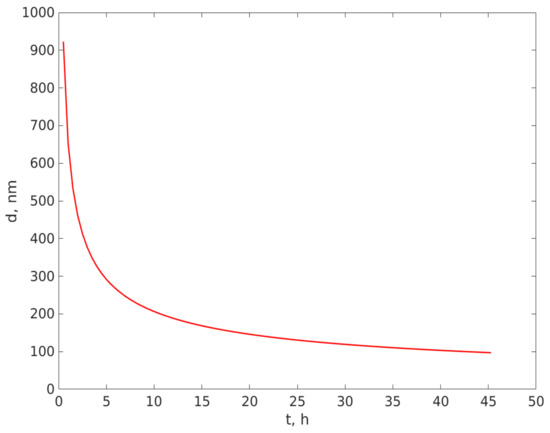
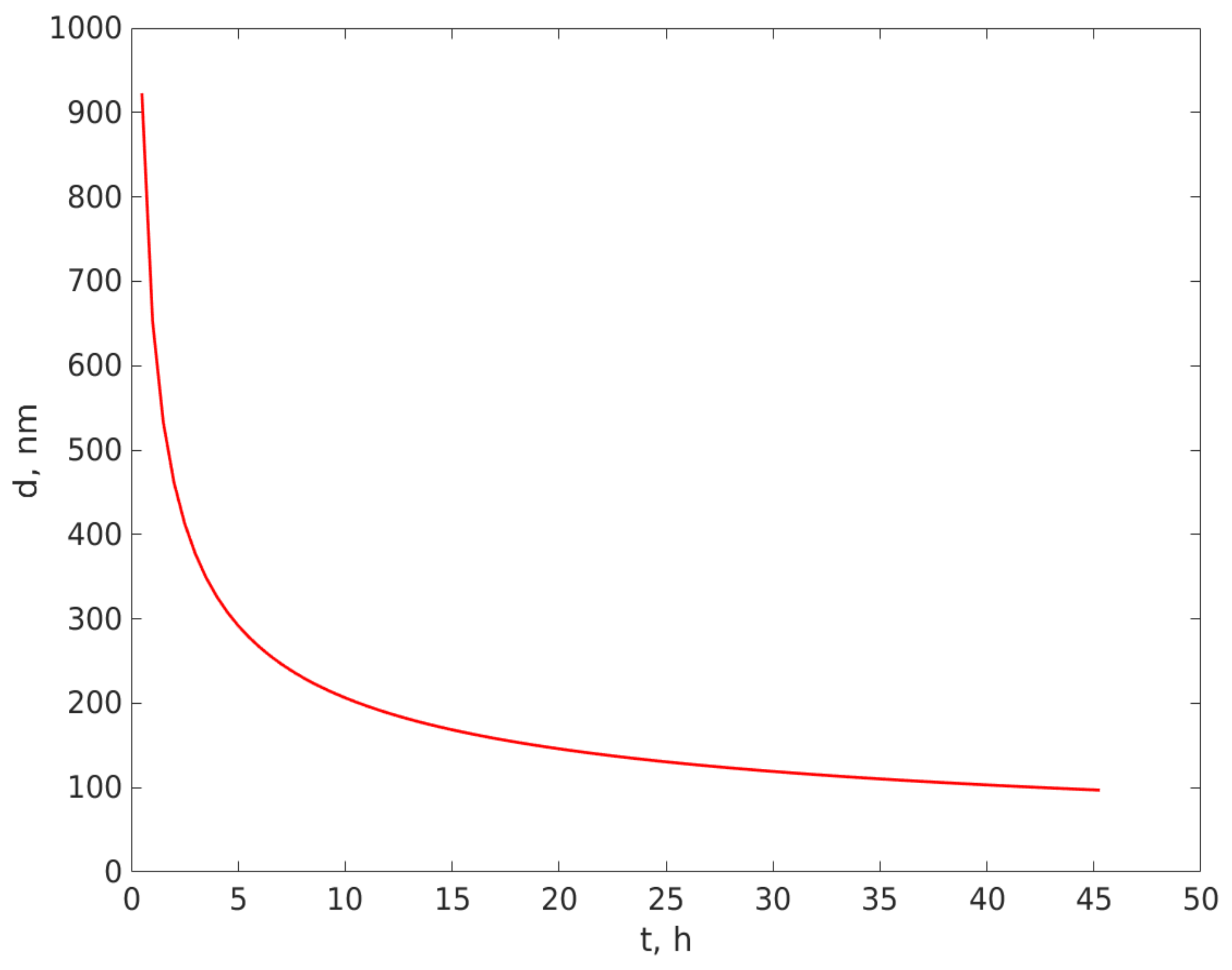
3. Results and Discussion
4. Conclusions
Author Contributions
Funding
Institutional Review Board Statement
Informed Consent Statement
Data Availability Statement
Conflicts of Interest
References
- A Cloud of Saharan Dust Reaches Romania. Available online: https://www.romania-actualitati.ro/news-in-english/a-cloud-of-saharan-dust-reaches-romania-id147218.html (accessed on 12 December 2022).
- Huneeus, N.; Schulz, M.; Balkanski, Y.; Griesfeller, J.; Prospero, J.; Kinne, S.; Bauer, S.; Boucher, O.; Chin, M.; Dentener, F.; et al. Global dust model intercomparison in AeroCom phase I. Atmos. Chem. Phys. 2011, 11, 7781–7816. [Google Scholar] [CrossRef]
- IPCC. Climate Change 2013: The Physical Science Basis; IPCC: Geneva, Switzerland, 2013. [Google Scholar]
- Balkanski, Y.; Schulz, M.; Claquin, T.; Guibert, S. Reevaluation of Mineral aerosol radiative forcings suggests a better agreement with satellite and Aeronet data. Atmos. Chem. Phys. 2007, 7, 81–95. [Google Scholar] [CrossRef]
- Milford, C.; Cuevas, E.; Marrero, C.L.; Bustos, J.; Gallo, V.; RodrÃguez, S.; Romero-Campos, P.M.; Torres, C. Impacts of Desert Dust Outbreaks on Air Quality in Urban Areas. Atmosphere 2020, 11, 23. [Google Scholar] [CrossRef]
- Neophytou, A.M.; Yiallouros, P.; Coull, B.A.; Kleanthous, S.; Pavlou, P.; Pashiardis, S.; Dockery, D.W.; Koutrakis, P.; Laden, F. Particulate matter concentrations during desert dust outbreaks and daily mortality in Nicosia, Cyprus. J. Expo. Sci. Environ. Epidemiol. 2013, 23, 275–280. [Google Scholar] [CrossRef]
- Mallone, S.; Stafoggia, M.; Faustini, A.; Gobbi, G.P.; Marconi, A.; Forastiere, F. Saharan Dust and Associations between Particulate Matter and Daily Mortality in Rome, Italy. Environ. Health Perspect. 2011, 119, 1409–1414. [Google Scholar] [CrossRef] [PubMed]
- Sand, W.; Advisory, D.S.W. WMO Airborne Dust Bulletin; WMO: Geneva, Switzerland, 2018. [Google Scholar]
- Carlson, T.N.; Prospero, J.M. The Large-Scale Movement of Saharan Air Outbreaks over the Northern Equatorial Atlantic. J. Appl. Meteorol. Climatol. 1972, 11, 283–297. [Google Scholar] [CrossRef]
- Ben-Ami, Y.; Koren, I.; Rudich, Y.; Artaxo, P.; Martin, S.T.; Andreae, M.O. Transport of North African dust from the Bodélé depression to the Amazon Basin: A case study. Atmos. Chem. Phys. 2010, 10, 7533–7544. [Google Scholar] [CrossRef]
- Barkan, J.; Kutiel, H.; Alpert, P.; Kishcha, P. Synoptics of dust intrusion days from the African continent into the Atlantic Ocean. J. Geophys. Res. Atmos. 2004, 109. [Google Scholar] [CrossRef]
- Tchorbadjieff, A.; Angelov, C.; Arsov, T.; Nikolova, N.; Kalapov, I.; Boyadjieva, A. Sahara dust events over south-western Bulgaria during the late spring of 2013. Comptes Rend. l’Acad. Bulg. Sci. 2015, 68, 1229. [Google Scholar]
- Reiff, J.; Forbes, G.S.; Spieksma, F.T.M.; Reynders, J.J. African Dust Reaching Northwestern Europe: A Case Study to Verify Trajectory Calculations. J. Clim. Appl. Meteorol. 1986, 25, 1543–1567. [Google Scholar] [CrossRef]
- Hamonou, E.; Chazette, P.; Balis, D.; Dulac, F.; Schneider, X.; Galani, E.; Ancellet, G.; Papayannis, A. Characterization of the vertical structure of Saharan dust export to the Mediterranean basin. J. Geophys. Res. Atmos. 1999, 104, 22257–22270. [Google Scholar] [CrossRef]
- Papayannis, A.; Amiridis, V.; Mona, L.; Tsaknakis, G.; Balis, D.; Bosenberg, J.; Begue, N.; Tulet, P.; Pelon, J.; Aouizerats, B.; et al. Aerosol processing and CCN formation of an intense Saharan dust plume during the EUCAARI 2008 campaign. Atmos. Chem. Phys. 2015, 15, 3497–3516. [Google Scholar]
- Ansmann, A.; Bösenberg, J.; Chaikovsky, A.; Comerón, A.; Eckhardt, S.; Eixmann, R.; Freudenthaler, V.; Ginoux, P.; Komguem, L.; Linné, H.; et al. Long-range transport of Saharan dust to northern Europe: The 11–16 October 2001 outbreak observed with EARLINET. J. Geophys. Res. Atmos. 2003, 108. [Google Scholar] [CrossRef]
- Franzen, L.G.; Hjelmroos, M.; Kallberg, P.; Brorstrom-Lunden, E.; Juntto, S.; Savolainen, A.L. The ‘yellow snow episode’ of northern Fennoscandia, March 1991—A case study of long-distance transport of soil, pollen and stable organic compounds. Atmos. Environ. 1994, 28, 3587–3604. [Google Scholar] [CrossRef]
- Bencherif, H.; Bounhir, A.; Bègue, N.; Millet, T.; Benkhaldoun, Z.; Lamy, K.; Portafaix, T.; Gadouali, F. Aerosol Distributions and Sahara Dust Transport in Southern Morocco, from Ground-Based and Satellite Observations. Remote Sens. 2022, 14, 2454. [Google Scholar] [CrossRef]
- Haywood, J.; Francis, P.; Dubovik, O.; Glew, M.; Holben, B. Comparison of aerosol size distributions, radiative properties, and optical depths determined by aircraft observations and Sun photometers during SAFARI 2000. J. Geophys. Res. Atmos. 2003, 108, 8471. [Google Scholar] [CrossRef]
- Venzac, H.; Sellegri, K.; Villani, P.; Picard, D.; Laj, P. Seasonal variation of aerosol size distributions in the free troposphere and residual layer at the puy de Dôme station, France. Atmos. Chem. Phys. 2009, 9, 1465–1478. [Google Scholar] [CrossRef]
- Chauvigné, A.; Sellegri, K.; Hervo, M.; Montoux, N.; Freville, P.; Goloub, P. Comparison of the aerosol optical properties and size distribution retrieved by sun photometer with in situ measurements at midlatitude. Atmos. Meas. Tech. 2009, 9, 4569–4585. [Google Scholar] [CrossRef]
- Mahowald, N.; Albani, S.; Kok, J.F.; Engelstaeder, S.; Scanza, R.; Ward, D.S.; Flanner, M.G. The size distribution of desert dust aerosols and its impact on the Earth system. Aeolian Res. 2014, 15, 53–71. [Google Scholar] [CrossRef]
- Hinds, W.C. Aerosol Technology: Properties, Behavior, and Measurement of Airborne Particles, 2nd ed.; John Wiley & Sons: New York, NY, USA, 1999. [Google Scholar]
- Gillette, D.A.; Blifford, I.H.; Fenster, C.R. Measurements of aerosol size distributions and vertical fluxes of aerosols on land subject to wind erosion. J. Appl. Meteorol. 1972, 11, 977–987. [Google Scholar] [CrossRef]
- Reid, E.A.; Reid, J.S.; Meier, M.M.; Dunlap, M.R.; Cliff, S.S.; Broumas, A.; Perry, K.; Maring, H. Characterization of African dust transported to Puerto Rico by individual particle and size segregated bulk analysis. J. Geophys. Res. Atmos. 2003, 108, 8591. [Google Scholar] [CrossRef]
- Wishard, A.; Gibb, B.C. Dynamic Light Scattering—An all-purpose guide for the supramolecular chemist. Supramol. Chem. 2019, 31, 608–615. [Google Scholar] [CrossRef]
- Pecora, R. Doppler Shifts in Light Scattering from Pure Liquids and Polymer Solutions. J. Chem. Phys. 1964, 40, 1604–1614. [Google Scholar] [CrossRef]
- Cummins, H.Z.; Knable, N.; Yeh, Y. Observation of Diffusion Broadening of Rayleigh Scattered Light. Phys. Rev. Lett. 1964, 12, 150–153. [Google Scholar] [CrossRef]
- Dubin, S.B.; Lunacek, J.H.; Benedek, G.B. Observation of the spectrum of light scattered by solutions of biological macromolecules. Proc. Natl. Acad. Sci. USA 1967, 57, 1164–1171. [Google Scholar] [CrossRef]
- Clark, N.A.; Lunacek, J.H.; Benedek, G.B. A study of Brownian motion using light scattering. Am. J. Phys. 1970, 38, 575–585. [Google Scholar] [CrossRef]
- Goodman, J.W. Statistical Optics; Wiley Classics Library Edition; John Wiley & Sons, Inc.: Hoboken, NJ, USA, 2000. [Google Scholar]
- Hecht, E. Optics; Addison-Wesley: New York, NY, USA, 2001. [Google Scholar]
- Berne, B.J.; Pecora, R. Dynamic Light Scattering: With Applications to Chemistry, Biology, and Physics; Dover Publications: Mineola, NY, USA, 2000; pp. 164–206. [Google Scholar]
- Koppel, D.E. Analysis of Macromolecular Polydispersity in Intensity Correlation Spectroscopy: The Method of Cumulants. J. Chem. Phys. 1972, 57, 4814–4820. [Google Scholar] [CrossRef]
- Morrison, I.D.; Grabowski, E.F.; Herb, C.A. Improved techniques for particle size determination by quasi-elastic light scattering. Langmuir 1985, 1, 496–501. [Google Scholar] [CrossRef]
- Provencher, S.W. Contin: A general purpose constrained regularization program for inverting noisy linear algebraic and integral equations. Comput. Phys. Commun. 1982, 27, 229–242. [Google Scholar] [CrossRef]
- Provencher, S.W. A constrained regularization method for inverting data represented by linear algebraic or integral equations. Comput. Phys. Commun. 1982, 27, 213–227. [Google Scholar] [CrossRef]
- Langowski, J.; Bryan, R. Maximum entropy analysis of photon correlation spectroscopy data using a Bayesian estimate for the regularization parameter. Macromolecules 1991, 24, 6346–6348. [Google Scholar] [CrossRef]
- Jaynes, E.T. Information Theory and Statistical Mechanics. Phys. Rev. 1957, 106, 620–630. [Google Scholar] [CrossRef]
- Davies, B.; Martin, B. Numerical Inversion of the Laplace Transform: A Survey and Comparison of Methods. J. Comput. Phys. 1979, 33, 1–32. [Google Scholar] [CrossRef]
- Craig, I.J.D.; Thompson, A.M.; Thompson, W.J. Practical Numerical Algorithms Why Laplace Transforms Are Difficult to Invert Numerically. Comput. Phys. 1994, 8, 648. [Google Scholar] [CrossRef]
- Gurney, K. An Introduction to Neural Networks; Taylor & Francis e-Library: London, UK, 2004. [Google Scholar]
- Haykin, S. Neural Networks and Learning Machines Third Edition—University Hamilton; Prentice Hall: Hoboken, NJ, USA, 2008. [Google Scholar]
- Chicea, D. Using neural networks for dynamic light scattering time series processing. Meas. Sci. Technol. 2017, 28, 055206. [Google Scholar] [CrossRef]
- Chicea, D.; Rei, S.M. A fast artificial neural network approach for dynamic light scattering time series processing. Meas. Sci. Technol. 2018, 29, 105201. [Google Scholar] [CrossRef]
- Chicea, D. An Artificial Neural Network Assisted Dynamic Light Scattering Procedure for Assessing Living Cells Size in Suspension. Sensors 2020, 20, 3425. [Google Scholar] [CrossRef]
- Chicea, D.; Leca, C.; Olaru, S.; Chicea, L.M. An Advanced Sensor for Particles in Gases Using Dynamic Light Scattering in Air as Solvent. Sensors 2021, 21, 5115. [Google Scholar] [CrossRef] [PubMed]
- Saqib, F.; Aslam, M.A.; Mujahid, K.; Marceanu, L.; Moga, M.; Ahmedah, H.T.; Chicea, L. Studies to Elucidate the Mechanism of Cardio Protective and Hypotensive Activities of Anogeissus acuminata (Roxb. ex DC.) in Rodents. Molecules 2020, 25, 3471. [Google Scholar] [CrossRef]
- Cooley, J.W.; Tukey, J.W. An Algorithm for the Machine Computation of the Complex Fourier Series. Math. Comput. 1965, 19, 297–301. [Google Scholar] [CrossRef]
- Duhamel, P.; Vetterli, M. Fast Fourier Transforms: A Tutorial Review and a State of the Art. Signal Process. 1990, 19, 259–299. [Google Scholar] [CrossRef]
- Chicea, D. Revealing Fe3O4 nanoparticles aggregation dynamics using dynamic light scattering. Optoelectron. Adv. Mater. Rapid Commun. 2009, 3, 1299–1305. [Google Scholar]
- Chicea, D.; Chicea, L.M. Results of light scattering dynamics analysis of biological fluids. J. Optoelectron. Adv. Mater. 2007, 9, 694–697. [Google Scholar]
- Chicea, D.; Chicea, R.; Chicea, L.M.; Bunoiu, M.; Malaescu, I. Using DLS for Fast Urine Sample Analysis. AIP Conf. Proc. 2010, 1262, 150–154. [Google Scholar]
- Chicea, D. Coherent light scattering on nanofluids: Computer simulation results. Appl. Opt. 2008, 47, 1434–1442. [Google Scholar] [CrossRef]
- Chicea, D.; Indrea, E.; Cretu, C.M. Assessing Fe3O4 nanoparticle size by DLS, XRD and AFM. J. Optoelectron. Adv. Mater. 2012, 14, 460–466. [Google Scholar]
- Chen, G.; Ziemba, L.D.; Chu, D.A.; Thornhill, K.L.; Schuster, G.L.; Winstead, E.L.; Diskin, G.S.; Ferrare, R.A.; Burton, S.P.; Ismail, S.; et al. Anderson, Observations of Saharan dust microphysical and optical properties from the Eastern Atlantic during NAMMA airborne field campaign. Atmos. Chem. Phys. 2011, 11, 723–740. [Google Scholar] [CrossRef]
- Wagner, F.; Bortoli, D.; Pereira, S.; Costa, M.J.; Silva, A.M.; Weinzierl, B.; Esselborn, M.; Petzold, A.; Rasp, K.; Heinold, B.; et al. Properties of dust aerosol particles transported to Portugal from the Sahara desert. Tellus B Chem. Phys. Meteorol. 2009, 61, 297–306. [Google Scholar] [CrossRef]






Disclaimer/Publisher’s Note: The statements, opinions and data contained in all publications are solely those of the individual author(s) and contributor(s) and not of MDPI and/or the editor(s). MDPI and/or the editor(s) disclaim responsibility for any injury to people or property resulting from any ideas, methods, instructions or products referred to in the content. |
© 2023 by the authors. Licensee MDPI, Basel, Switzerland. This article is an open access article distributed under the terms and conditions of the Creative Commons Attribution (CC BY) license (https://creativecommons.org/licenses/by/4.0/).
Share and Cite
Chicea, D.; Olaru, S. Profiling Particles of Sahara Dust Settled on the Ground by a Simplified Dynamic Light Scattering Procedure and Sedimentation. Int. J. Environ. Res. Public Health 2023, 20, 4860. https://doi.org/10.3390/ijerph20064860
Chicea D, Olaru S. Profiling Particles of Sahara Dust Settled on the Ground by a Simplified Dynamic Light Scattering Procedure and Sedimentation. International Journal of Environmental Research and Public Health. 2023; 20(6):4860. https://doi.org/10.3390/ijerph20064860
Chicago/Turabian StyleChicea, Dan, and Sorin Olaru. 2023. "Profiling Particles of Sahara Dust Settled on the Ground by a Simplified Dynamic Light Scattering Procedure and Sedimentation" International Journal of Environmental Research and Public Health 20, no. 6: 4860. https://doi.org/10.3390/ijerph20064860
APA StyleChicea, D., & Olaru, S. (2023). Profiling Particles of Sahara Dust Settled on the Ground by a Simplified Dynamic Light Scattering Procedure and Sedimentation. International Journal of Environmental Research and Public Health, 20(6), 4860. https://doi.org/10.3390/ijerph20064860

