Health and Wellness Tourists’ Motivation and Behavior Intention: The Role of Perceived Value
Abstract
1. Introduction
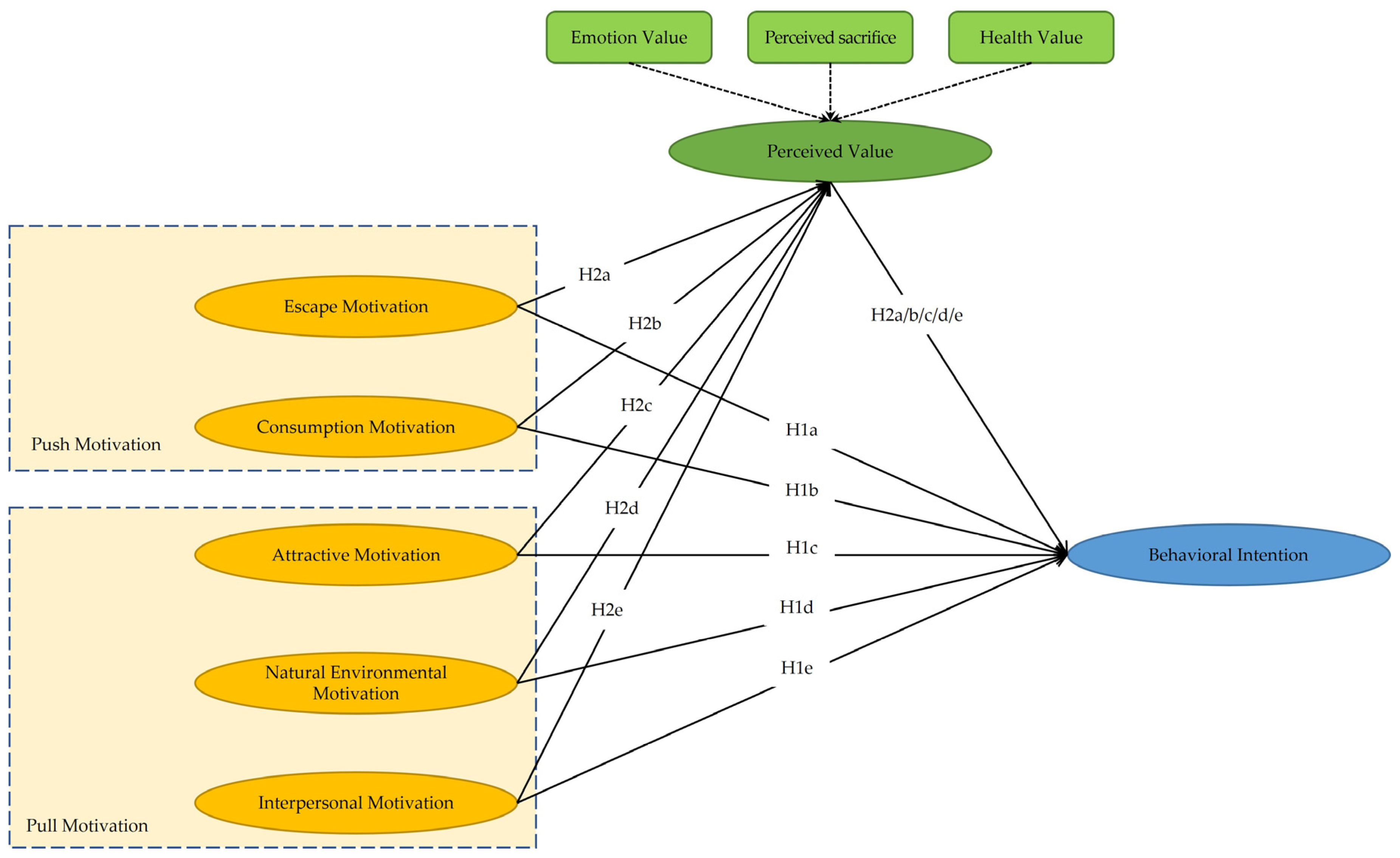
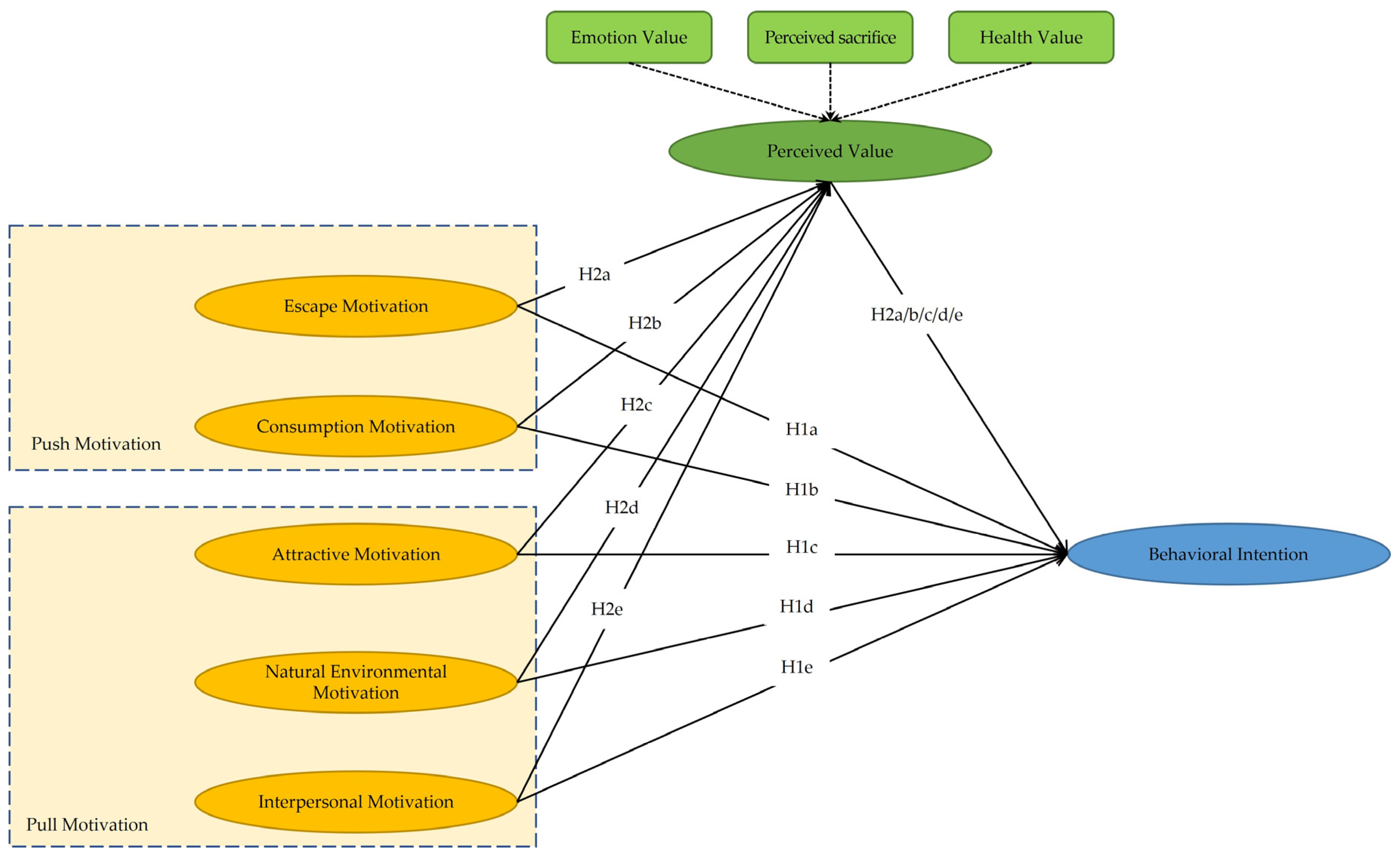
2. Literature Review and Hypotheses
2.1. Health and Wellness Tourism Motivation and Behavioral Intention
2.2. Perceived Value as a Mediator
3. Methodology
3.1. Data Source
3.2. Variables
4. Results
4.1. Descriptive Statistics
4.2. Analysis of Validity and Reliability
4.2.1. Exploratory Factor Analysis
4.2.2. Confirmatory Factor Analysis
- (1)
- Aggregation validity of the measurement model
- (2)
- Discriminant validity of the measurement model
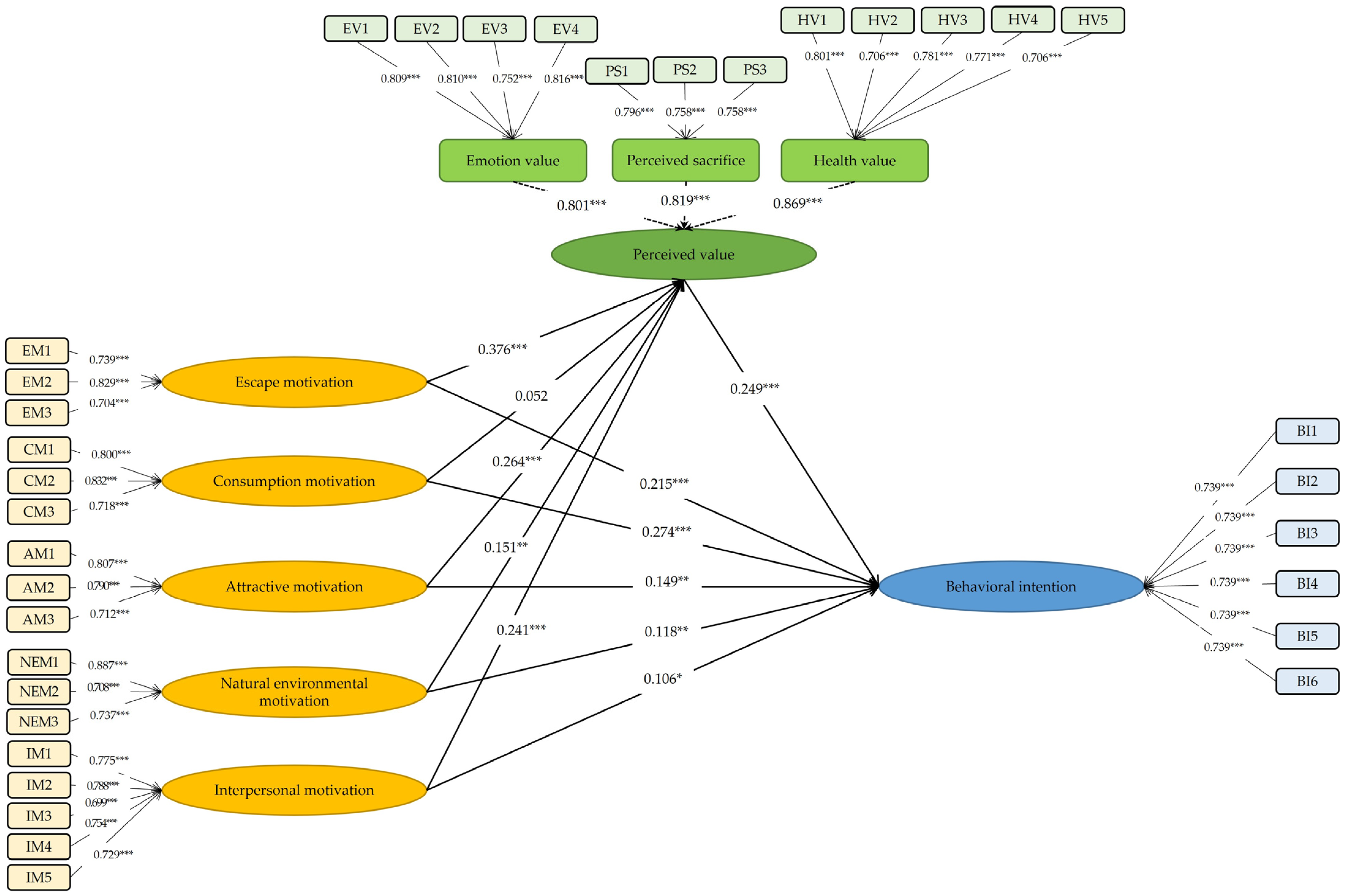
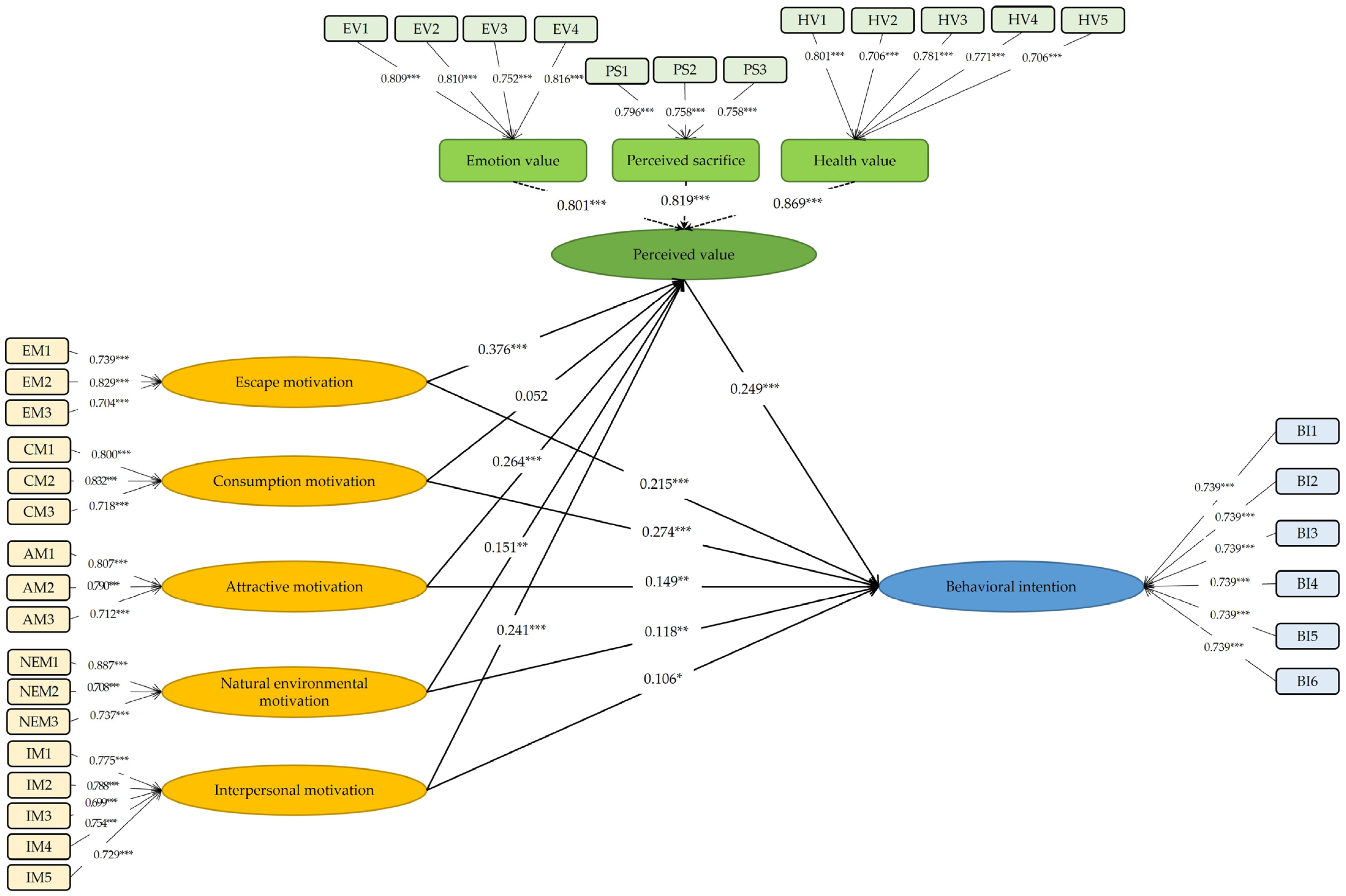
4.3. Results of Structural Equation Model
5. Conclusions, Discussion, and Implications
5.1. Conclusions
5.2. Discussion
5.3. Implications
6. Limitations
Author Contributions
Funding
Institutional Review Board Statement
Informed Consent Statement
Data Availability Statement
Conflicts of Interest
References
- Pu, B.; Du, F.; Zhang, L.; Qiu, Y. Subjective knowledge and health consciousness influences on health tourism intention after the COVID-19 pandemic: A prospective study. J. Psychol. Afr. 2021, 31, 131–139. [Google Scholar] [CrossRef]
- Lee, C.-C.; Chen, M.-P. The impact of COVID-19 on the travel and leisure industry returns: Some international evidence. Tour. Econ. 2022, 28, 451–472. [Google Scholar] [CrossRef]
- Ceron, M.; Palermo, C.M.; Grechi, D. COVID-19 Response Models and Divergences Within the EU: A Health Dis-Union. Stat. Politics Policy 2021, 12, 219–268. [Google Scholar] [CrossRef]
- Chica, M.; Hernández, J.M.; Bulchand-Gidumal, J. A collective risk dilemma for tourism restrictions under the COVID-19 context. Sci. Rep. 2021, 11, 5043. [Google Scholar] [CrossRef] [PubMed]
- Han, S.; Yoon, A.; Kim, M.J.; Yoon, J.-H. What influences tourist behaviors during and after the COVID-19 pandemic? Focusing on theories of risk, coping, and resilience. J. Hosp. Tour. Manag. 2022, 50, 355–365. [Google Scholar] [CrossRef]
- Kumudumali, S.H.T. Impact of COVID-19 on Tourism Industry: A Review. Munich Personal RePEc Archives Paper No.102834. 2020. Available online: https://mpra.ub.uni-muenchen.de/102834/1/MPRA_paper_102834.pdf (accessed on 8 February 2023).
- Sánchez-Cañizares, S.M.; Cabeza-Ramírez, L.J.; Muñoz-Fernández, G.; Fuentes-García, F.J. Impact of the perceived risk from COVID-19 on intention to travel. Curr. Issues Tour. 2021, 24, 970–984. [Google Scholar] [CrossRef]
- Mallapaty, S. China is relaxing its zero-COVID policy-here’s what scientists think. Nature 2022, 612, 383–384. [Google Scholar] [CrossRef]
- Li, L.; Chen, X. Empirical Research into the Development Mechanism of Industry Innovation of Health and Wellness Tourism in the Context of the Sharing Economy. Int. J. Environ. Res. Public Health 2022, 19, 12479. [Google Scholar] [CrossRef]
- Zhang, X. Characteristics of mountain climate change and optimization of agricultural tourism management based on satellite Internet of Things. Arab. J. Geosci. 2021, 14, 1625. [Google Scholar] [CrossRef]
- Wakefield, C. Development and Trends of Wellness Tourism in China. Available online: https://www.cushmanwakefield.com.cn/images/upload/3/96F52809991A4089AEA4D1CD6F2B54A0.pdf (accessed on 8 February 2023).
- WTO. Agenda 21 for the Travel and Tourism Industry. Towards Environmentally Sustainable Development; World Travel & Tourism Council: New York, NY, USA, 1995; pp. 1–78. [Google Scholar]
- Zhong, L.; Deng, B.; Morrison, A.M.; Coca-Stefaniak, J.A.; Yang, L. Medical, Health and Wellness Tourism Research—A Review of the Literature (1970–2020) and Research Agenda. Int. J. Environ. Res. Public Health 2021, 18, 10875. [Google Scholar] [CrossRef] [PubMed]
- Romanova, G.; Vetitnev, A.; Dimanche, F. Health and wellness tourism. In Tourism in Russia: A Management Handbook; Emerald: Bingley, UK, 2015; pp. 231–287. [Google Scholar]
- Jolliffe, L.; Cave, J. Health and Wellness tourism. In Tourism: The Key Concepts; Routledge: London, UK, 2012. [Google Scholar]
- Chen, K.-H.; Chang, F.-H.; Wu, C. Investigating the wellness tourism factors in hot spring hotel customer service. Int. J. Contemp. Hosp. Manag. 2013, 25, 1092–1114. [Google Scholar] [CrossRef]
- Lampropoulos, V.; Panagiotopoulou, M.; Stratigea, A. Assessing the Performance of Current Strategic Policy Directions towards Unfolding the Potential of the Culture–Tourism Nexus in the Greek Territory. Heritage 2021, 4, 3157–3185. [Google Scholar] [CrossRef]
- Pramod, S.; Nayak, J.K. Testing the role of tourists’ emotional experiences in predicting destination image, satisfaction, and behavioral intentions: A case of wellness tourism. Tour. Manag. Perspect. 2018, 28, 41–52. [Google Scholar]
- Kim, E.; Chiang, L.; Tang, L. Investigating wellness tourists’ motivation, engagement, and loyalty: In search of the missing link. J. Travel Tour. Mark. 2017, 34, 867–879. [Google Scholar] [CrossRef]
- Fishbein, M.; Manfredo, M.J. A theory of behavior change in influencing human behavior: Theory and applications in recreating. Tour. Nat. Resour. Manag. 1992, 24, 29–50. [Google Scholar]
- Sthapit, E.; Del Chiappa, G.; Coudounaris, D.N.; Björk, P. Tourism experiences, memorability and behavioural intentions: A study of tourists in Sardinia, Italy. Tour. Rev. 2019, 75, 533–558. [Google Scholar] [CrossRef]
- Su, Y.; Zhao, L. Research on online education consumer choice behavior path based on informatization. China Commun. 2021, 18, 233–252. [Google Scholar] [CrossRef]
- Fishbein, M.; Ajzen, I. Belief, attitude, intention, and behavior: An introduction to theory and research. Philos. Rhetor. 1977, 10, 177–187. [Google Scholar]
- Carvache-Franco, M.; Carrascosa-López, C.; Carvache-Franco, W. The Perceived Value and Future Behavioral Intentions in Ecotourism: A Study in the Mediterranean Natural Parks from Spain. Land 2021, 10, 1133. [Google Scholar] [CrossRef]
- Williams, P.; Soutar, G.N. Value, satisfaction and behavioral intentions in an adventure tourism context. Ann. Tour. Res. 2009, 36, 413–438. [Google Scholar] [CrossRef]
- Saiprasert, W.; Xu, B.; Tavitiyaman, P. The Relationships Among Perceived Medical Quality, Well-Being Perception, And Behavioral Intention: A Comparison Between Domestic And Overseas Medical Destinations. J. Qual. Assur. Hosp. Tour. 2022, 23, 1011–1036. [Google Scholar] [CrossRef]
- Li, Y.; Wen, T. Impact of Cognition and Social Trust on Forest-Based Health Tourism Intention during COVID-19. Sustainability 2023, 15, 714. [Google Scholar] [CrossRef]
- He, M.; Liu, B.; Li, Y. Recovery experience of wellness tourism and place attachment: Insights from feelings-as-information theory. Int. J. Contemp. Hosp. Manag. 2022, 34, 2934–2952. [Google Scholar] [CrossRef]
- Lee, J.; Kim, J.-J. A Study on Market Segmentation according to Wellness Tourism Motivation and Differences in Behavior between the Groups—Focusing on Satisfaction, Behavioral Intention, and Flow. Int. J. Environ. Res. Public Health 2023, 20, 1063. [Google Scholar] [CrossRef]
- Li, C.; Huang, X. How Does COVID-19 Risk Perception Affect Wellness Tourist Intention: Findings on Chinese Generation Z. Sustainability 2023, 15, 141. [Google Scholar] [CrossRef]
- Zopiatis, A.; Theocharous, A.L.; Constanti, P.; Tjiapouras, L. Quality, satisfaction and customers’ future intention: The case of hotels’ fitness centers in Cyprus. J. Qual. Assur. Hosp. Tour. 2017, 18, 1–24. [Google Scholar] [CrossRef]
- Alkhawaldeh, A.M. Religious tourism post-COVID-19 in the context of Muslim countries: Destination image, perceived value, intention to revisit Makkah and health risk as moderator. GeoJ. Tour. Geosites 2022, 43, 858–865. [Google Scholar] [CrossRef]
- Tuzunkan, D. Wellness tourism: What motivates tourists to participate. Int. J. Appl. Eng. Res. 2018, 13, 651–661. [Google Scholar]
- Bočkus, D.; Tammi, T.; Vento, E.; Komppula, R. Wellness tourism service preferences and their linkages to motivational factors: A multiple case study. Int. J. Spa Wellness 2022, 1–31. [Google Scholar] [CrossRef]
- Dean, D.; Suhartanto, D. The formation of visitor behavioral intention to creative tourism: The role of push–Pull motivation. Asia Pac. J. Tour. Res. 2019, 24, 393–403. [Google Scholar] [CrossRef]
- Katsikari, C.; Hatzithomas, L.; Fotiadis, T.; Folinas, D. Push and pull travel motivation: Segmentation of the greek market for social media marketing in tourism. Sustainability 2020, 12, 4770. [Google Scholar] [CrossRef]
- Uysal, M.; Hagan, L.A.R. Motivation of pleasure travel and tourism. Encycl. Hosp. Tour. 1993, 21, 798–810. [Google Scholar]
- Crompton, J.L. Motivations for pleasure vacation. Ann. Tour. Res. 1979, 6, 408–424. [Google Scholar] [CrossRef]
- Rocha, G.; Seabra, C.; Silva, C.; Abrantes, J.L. Holistic tourism: Motivations, self-image and satisfaction. J. Tour. Res. Hosp. 2016, 4, 1–9. [Google Scholar] [CrossRef]
- Duman, T.; Erkaya, Y.; Topaloglu, O. Vacation interests and vacation type preferences in Austrian domestic tourism. J. Travel Tour. Mark. 2020, 37, 217–245. [Google Scholar] [CrossRef]
- Wei, A. Research on Zhejiang Health Tourism Development under the Background of Rural Revitalization. Front. Bus. Econ. Manag. 2022, 5, 49–54. [Google Scholar] [CrossRef]
- Liu, B.; Li, Y.; Kralj, A.; Moyle, B.; He, M. Inspiration and wellness tourism: The role of cognitive appraisal. J. Travel Tour. Mark. 2022, 39, 173–187. [Google Scholar] [CrossRef]
- Dillette, A.K.; Douglas, A.C.; Andrzejewski, C. Dimensions of holistic wellness as a result of international wellness tourism experiences. Curr. Issues Tour. 2021, 24, 794–810. [Google Scholar] [CrossRef]
- Huang, L.; Xu, H. A cultural perspective of health and wellness tourism in China. J. China Tour. Res. 2014, 10, 493–510. [Google Scholar] [CrossRef]
- Smith, M.; Puczkó, L. Health and Wellness Tourism; Routledge: London, UK, 2008. [Google Scholar]
- Downward, P.; Lumsdon, L. Beyond the demand for day-visits: An analysis of visitor spending. Tour. Econ. 2003, 9, 67–76. [Google Scholar] [CrossRef]
- Marcussen, C.H. Determinants of tourist spending in cross-sectional studies and at Danish destinations. Tour. Econ. 2011, 17, 833–855. [Google Scholar] [CrossRef]
- Ghezelbash, A.H.; Seyed Abdollahi, S.M. Health Tourism Development; A Strategy to Deal with Sanctions (Case Study: Medical Tourism Development in Free Trade Zones of Iran). Int. J. Resist. Econ. 2014, 2, 13–30. [Google Scholar]
- Ateljevic, I.; Doorne, S. Tourism as an escape: Long-term travelers in New Zealand. Tour. Anal. 2000, 5, 131–136. [Google Scholar]
- Wong, B.K.M.; Musa, G.; Taha, A.Z. Malaysia my second home: The influence of push and pull motivations on satisfaction. Tour. Manag. 2017, 61, 394–410. [Google Scholar] [CrossRef]
- Heung, V.C.; Kucukusta, D. Wellness tourism in China: Resources, development and marketing. Int. J. Tour. Res. 2013, 15, 346–359. [Google Scholar] [CrossRef]
- Majeed, S.; Ramkissoon, H. Health, wellness, and place attachment during and post health pandemics. Front. Psychol. 2020, 11, 573220. [Google Scholar] [CrossRef]
- Lee, C.-W.; Li, C. The process of constructing a health tourism destination index. Int. J. Environ. Res. Public Health 2019, 16, 4579. [Google Scholar] [CrossRef]
- Elbaz, A.M.; Abou Kamar, M.S.; Onjewu, A.-K.E.; Soliman, M. Evaluating the antecedents of health destination loyalty: The moderating role of destination trust and tourists’ emotions. Int. J. Hosp. Tour. Adm. 2023, 24, 1–28. [Google Scholar] [CrossRef]
- Connell, J. Contemporary medical tourism: Conceptualisation, culture and commodification. Tour. Manag. 2013, 34, 1–13. [Google Scholar] [CrossRef]
- Wendri, I.G.M.; Nadra, N.M.; Armoni, N.L.E. Spa Products as Main Orientation in Wellness Tourism in Bali. Soshum J. Sos. Hum. 2018, 8, 9–22. [Google Scholar] [CrossRef]
- Duman, T.; Mattila, A.S. The role of affective factors on perceived cruise vacation value. Tour. Manag. 2005, 26, 311–323. [Google Scholar] [CrossRef]
- Dai, J.; Zhao, L.; Wang, Q.; Zeng, H. Research on the Impact of Outlets’ Experience Marketing and Customer Perceived Value on Tourism Consumption Satisfaction and Loyalty. Front. Psychol. 2022, 13, 944070. [Google Scholar] [CrossRef] [PubMed]
- Wang, X.; Leou, C.H. A study of tourism motivation, perceived value and destination loyalty for Macao cultural and heritage tourists. Int. J. Mark. Stud. 2015, 7, 83–91. [Google Scholar] [CrossRef]
- Chen, K.-H.; Chang, F.-H.; Liu, F.-Y. Wellness tourism among seniors in Taiwan: Previous experience, service encounter expectations, organizational characteristics, employee characteristics, and customer satisfaction. Sustainability 2015, 7, 10576–10601. [Google Scholar] [CrossRef]
- Shen, Y. Perceived Value in Tourism Experience. In TTRA 6th Annual Graduate Student Research Workshop; Travel and Tourism Research Association: Vail, CO, USA, 2016. [Google Scholar]
- Pandža Bajs, I. Tourist perceived value, relationship to satisfaction, and behavioral intentions: The example of the Croatian tourist destination Dubrovnik. J. Travel Res. 2015, 54, 122–134. [Google Scholar] [CrossRef]
- Habibi, A.; Ariffin, A.A.M.; Aziz, N.A. The influence of perceived benefits, perceived sacrifices and perceived value on behavioural intention in the context of medical tourism. Int. J. Serv. Econ. Manag. 2018, 9, 295–316. [Google Scholar] [CrossRef]
- Hallem, Y.; Barth, I. Customer-perceived value of medical tourism: An exploratory study—The case of cosmetic surgery in Tunisia. J. Hosp. Tour. Manag. 2011, 18, 121–129. [Google Scholar] [CrossRef]
- Choi, Y.; Kim, J.; Lee, C.-K.; Hickerson, B. The role of functional and wellness values in visitors’ evaluation of spa experiences. Asia Pac. J. Tour. Res. 2015, 20, 263–279. [Google Scholar] [CrossRef]
- Li, L.; Ragavan, N.A.; Patwary, A.K.; Baijun, W. Measuring patients’ satisfaction toward health tourism in Malaysia through hospital environment, nutritional advice, and perceived value: A study on Chinese exchange students. Front. Public Health 2022, 10, 893439. [Google Scholar] [CrossRef] [PubMed]
- Kim, S.; Bi, Y.; Kim, I. Travel Website Atmospheres Inducing Older Travelers’ Familiarity: The Moderating Role of Cognitive Age. Int. J. Environ. Res. Public Health 2021, 18, 4812. [Google Scholar] [CrossRef] [PubMed]
- Sijtsma, K. On the use, the misuse, and the very limited usefulness of Cronbach’s alpha. Psychometrika 2009, 74, 107–120. [Google Scholar] [CrossRef] [PubMed]
- Chao, M.-T.; Glaser, R.E. The Exact Distribution of Bartlett’s Test Statistic for Homogeneity of Variances with Unequal Sample Sizes. J. Am. Stat. Assoc. 1978, 73, 422–426. [Google Scholar] [CrossRef]
- Fabrigar, L.R.; Wegener, D.T.; MacCallum, R.C.; Strahan, E.J. Evaluating the use of exploratory factor analysis in psychological research. Psychol. Methods 1999, 4, 272–299. [Google Scholar] [CrossRef]
- Costello, A.B.; Osborne, J. Best practices in exploratory factor analysis: Four recommendations for getting the most from your analysis. Pract. Assess. Res. Eval. 2005, 10, 7. [Google Scholar]
- Kline, R.B. Structural Equation Modeling; American Psychological Association: Guilford, NY, USA, 1998. [Google Scholar]
- Groeneveld, R.A.; Meeden, G. Measuring skewness and kurtosis. J. R. Stat. Soc. Ser. D (Stat.) 1984, 33, 391–399. [Google Scholar] [CrossRef]
- Hoyle, R.H. Confirmatory factor analysis. In Handbook of Applied Multivariate Statistics and Mathematical Modeling; Elsevier: Amsterdam, The Netherlands, 2000; pp. 465–497. [Google Scholar]
- Fornell, C.; Larcker, D.F. Structural Equation Models with Unobservable Variables and Measurement Error: Algebra and Statistics. J. Mark. Res. 1981, 18, 382–388. [Google Scholar] [CrossRef]
- Byrne, B.M. Structural equation modeling with AMOS, EQS, and LISREL: Comparative approaches to testing for the factorial validity of a measuring instrument. Int. J. Test. 2001, 1, 55–86. [Google Scholar] [CrossRef]
- Yoo, I.Y.; Lee, T.J.; Lee, C.-K. Effect of health and wellness values on festival visit motivation. Asia Pac. J. Tour. Res. 2015, 20, 152–170. [Google Scholar] [CrossRef]
- Arowosafe, F.; Akinwotu, O.; Tunde-Ajayi, O.; Omosehin, O.; Osabuohien, E. Push and pull motivation factors: A panacea for tourism development challenges in Oluminrin waterfalls, Nigeria. J. Policy Res. Tour. Leis. Events 2022, 14, 63–74. [Google Scholar] [CrossRef]
- Traouda, V.; Mpogiatzidis, P. Dialysis and medical tourism. Investigating patients’ perceptions in Greece. Int. J. Hum. Rights Healthc. 2021, 14, 411–425. [Google Scholar] [CrossRef]
- Andreu, M.G.N.-l.; Font-Barnet, A.; Roca, M.E. Wellness tourism—New challenges and opportunities for tourism in Salou. Sustainability 2021, 13, 8246. [Google Scholar] [CrossRef]
- Habibi, A.; Rasoolimanesh, S.M. Experience and service quality on perceived value and behavioral intention: Moderating effect of perceived risk and fee. J. Qual. Assur. Hosp. Tour. 2021, 22, 711–737. [Google Scholar] [CrossRef]
- Muravska, T.; Dyomkin, D. Nations resort to a redistribution to rescue the western model for the post-pandemic world: An EU and Canadian approach. Stud. Eur.-Stud. Eur. Aff. 2020, 4, 45–74. [Google Scholar]
- Clark-Kennedy, J.; Cohen, M. Indulgence or therapy? Exploring the characteristics, motivations and experiences of hot springs bathers in Victoria, Australia. Asia Pac. J. Tour. Res. 2017, 22, 501–511. [Google Scholar] [CrossRef]
- Meng, B.; Cui, M. The role of co-creation experience in forming tourists’ revisit intention to home-based accommodation: Extending the theory of planned behavior. Tour. Manag. Perspect. 2020, 33, 100581. [Google Scholar] [CrossRef]
- Gardiner, S.; Kwek, A. Chinese participation in adventure tourism: A study of generation Y international students’ perceptions. J. Travel Res. 2017, 56, 496–506. [Google Scholar] [CrossRef]
- Pomfret, G. Family adventure tourism: Towards hedonic and eudaimonic wellbeing. Tour. Manag. Perspect. 2021, 39, 100852. [Google Scholar] [CrossRef]
- Gallarza, M.G.; Saura, I.G. Value dimensions, perceived value, satisfaction and loyalty: An investigation of university students’ travel behaviour. Tour. Manag. 2006, 27, 437–452. [Google Scholar] [CrossRef]


| Variables | Dimensions | Codes | Measurement Items | Mean | Std. Dev. | Skewness | Kurtosis | Factor Loading | AVE | CR | VIF |
|---|---|---|---|---|---|---|---|---|---|---|---|
| Behavioral Intention | - | BI1 | I will continue to participate in health and wellness tourism. | 3.860 | 0.999 | −0.840 | 0.436 | 0.802 | 0.661 | 0.900 | 2.075 |
| BI2 | Health and wellness will be my first choice for future trips. | 3.820 | 1.125 | −1.013 | 0.411 | 0.858 | 2.623 | ||||
| BI3 | I would choose health and wellness tourism even if the cost is going up. | 3.860 | 1.084 | −1.029 | 0.550 | 0.806 | 2.103 | ||||
| BI4 | I will actively promote health and wellness tourism to my family, friends, and colleagues. | 3.840 | 1.127 | −0.955 | 0.264 | 0.847 | 2.500 | ||||
| BI5 | I will actively recommend health and wellness tourism to people in the neighborhood. | 3.890 | 1.167 | −1.087 | 0.502 | 0.797 | 2.023 | ||||
| BI6 | When someone comes to me for travel advice, I recommend health and wellness tourism. | 3.800 | 1.085 | −0.988 | 0.505 | 0.763 | 1.809 | ||||
| Tourism Motivation | Escape motivation | EM1 | I am there to feel the slow pace of life. | 4.130 | 0.904 | −1.394 | 2.270 | 0.727 | 0.804 | 0.578 | 1.617 |
| EM2 | I am there to relieve stress. | 4.150 | 0.955 | −1.386 | 2.020 | 0.814 | 1.966 | ||||
| EM3 | I am trying to escape the worries of real life for a while. | 4.240 | 0.949 | −1.274 | 1.299 | 0.807 | 1.691 | ||||
| Consumption motivation | CM1 | It is easy to get around here. | 4.060 | 1.060 | −1.153 | 0.680 | 0.812 | 0.828 | 0.616 | 1.958 | |
| CM2 | The cost of transportation is within acceptable limits. | 3.970 | 0.978 | −0.842 | 0.008 | 0.877 | 2.223 | ||||
| CM3 | The local consumption level is appropriate. | 4.030 | 0.969 | −0.933 | 0.382 | 0.756 | 1.646 | ||||
| Attractive motivation | AM1 | I get word-of-mouth recommendations from friends and family. | 4.160 | 1.039 | −1.234 | 0.713 | 0.843 | 0.814 | 0.594 | 1.982 | |
| AM2 | I am attracted by the promotion of online travel platforms, advertisements, etc. | 4.050 | 0.938 | −1.225 | 1.438 | 0.773 | 1.811 | ||||
| AM3 | I am attracted by the sharing of other people’s tour experiences on social media platforms such as WeChat, Weibo, and short videos. | 4.090 | 0.958 | −1.176 | 0.930 | 0.808 | 1.656 | ||||
| Natural environmental motivation | NEM1 | The local climate is good and the temperature is comfortable. | 4.000 | 1.069 | −1.155 | 0.916 | 0.873 | 0.827 | 0.612 | 2.355 | |
| NEM2 | The air is fresh here. | 4.060 | 1.060 | −1.062 | 0.485 | 0.785 | 1.701 | ||||
| NEM3 | This place can be relaxing for the mind and body. | 4.070 | 0.951 | −0.871 | 0.118 | 0.784 | 1.792 | ||||
| Interpersonal motivation | IM1 | I am here to spend time with my family. | 3.890 | 1.158 | −0.871 | 0.019 | 0.752 | 0.824 | 0.562 | 1.996 | |
| IM2 | I am here to visit friends and family in the neighborhood. | 4.080 | 1.061 | −1.091 | 0.576 | 0.730 | 2.044 | ||||
| IM3 | I come here to improve my relationship with my companions. | 3.930 | 0.981 | −0.795 | 0.234 | 0.756 | 1.748 | ||||
| IM4 | I am here to share my travel experiences with others and gain social acceptance after my trip. | 3.980 | 1.070 | −1.137 | 0.935 | 0.777 | 1.998 | ||||
| IM5 | I am here to make new friends and expand my social circle. | 4.090 | 0.972 | −1.344 | 1.698 | 0.773 | 1.842 | ||||
| Perceived Value | Emotional value | EV1 | I felt the good recreational environment here. | 3.880 | 1.178 | −1.050 | 0.218 | 0.777 | 0.874 | 0.636 | 2.379 |
| EV2 | I obtained a relaxed mood. | 3.660 | 1.279 | −0.852 | −0.326 | 0.818 | 2.364 | ||||
| EV3 | I temporarily forgot the troubles of real life. | 3.890 | 1.224 | −0.995 | −0.012 | 0.758 | 2.002 | ||||
| EV4 | I experienced pleasurable feelings. | 3.780 | 1.189 | −0.936 | −0.146 | 0.800 | 2.442 | ||||
| Perceived sacrifice | PS1 | The travel time for this trip was acceptable. | 3.750 | 1.218 | −0.946 | −0.067 | 0.799 | 0.815 | 0.595 | 2.085 | |
| PS2 | The overall consumption level of this place was acceptable. | 3.850 | 1.247 | −1.015 | −0.022 | 0.820 | 1.902 | ||||
| PS3 | The accommodation, food, and shopping were convenient and cost-effective. | 3.960 | 1.163 | −0.910 | −0.311 | 0.746 | 1.891 | ||||
| Health value | HV1 | My body got a workout. | 3.970 | 1.049 | −1.070 | 0.759 | 0.741 | 0.859 | 0.551 | 2.318 | |
| HV2 | My physique was improved. | 3.880 | 1.057 | −0.996 | 0.593 | 0.751 | 1.901 | ||||
| HV3 | I recognized the importance of a healthy lifestyle. | 3.900 | 1.001 | −1.072 | 1.108 | 0.698 | 2.226 | ||||
| HV4 | I recognized the importance of good eating habits. | 3.970 | 1.017 | −0.926 | 0.309 | 0.733 | 1.885 | ||||
| HV5 | My overall personal state has been adjusted. | 3.910 | 1.058 | −0.988 | 0.530 | 0.697 | 1.882 |
| Indices | Items | Numbers | Percentage (%) |
|---|---|---|---|
| Gender | Female | 205 | 41.6 |
| Male | 288 | 58.4 | |
| Age | 18–30 | 173 | 35.1 |
| 31–45 | 172 | 34.9 | |
| 46–60 | 119 | 24.1 | |
| >60 | 29 | 5.9 | |
| Education level | High school and below | 45 | 9.1 |
| Junior college education | 110 | 22.3 | |
| Undergraduate | 274 | 55.6 | |
| Postgraduate | 64 | 13.0 | |
| Monthly income (RMB) | <3000 | 72 | 14.6 |
| 3001–5000 | 90 | 18.3 | |
| 5001–10,000 | 202 | 41.0 | |
| >10,000 | 129 | 26.2 | |
| Occupation | Student | 45 | 9.1 |
| Technician/academician | 43 | 8.7 | |
| Medical Staff | 16 | 3.2 | |
| Farmer | 16 | 3.2 | |
| Freelancer | 28 | 5.7 | |
| Worker | 33 | 6.7 | |
| Business/Company Staff | 271 | 55.0 | |
| Official from government | 18 | 3.7 | |
| Individual operators | 21 | 4.3 | |
| Other | 2 | 0.4 |
| Indicators | Reference Standards | Results |
|---|---|---|
| CMIN/df | 1–3 is excellent, | 1.473 |
| 3–5 is good | ||
| RMSEA | <0.05 is excellent, <0.08 is good | 0.031 |
| IFI | >0.9 is excellent, | 0.972 |
| >0.8 is good | ||
| TLI | >0.9 is excellent, | 0.969 |
| >0.8 is good | ||
| CFI | >0.9 is excellent, | 0.972 |
| >0.8 is good |
| Variables | 1 | 2 | 3 | 4 | 5 | 6 | 7 |
|---|---|---|---|---|---|---|---|
| 1. Behavioral intention | (0.813) | ||||||
| 2. Escape motivation | 0.598 *** | (0.897) | |||||
| 3. Consumption motivation | 0.572 *** | 0.368 *** | (0.910) | ||||
| 4. Attractive motivation | 0.546 *** | 0.407 *** | 0.388 *** | (0.902) | |||
| 5. Natural environmental motivation | 0.478 *** | 0.391 *** | 0.261 *** | 0.295 *** | (0.909) | ||
| 6. Interpersonal motivation | 0.570 *** | 0.469 *** | 0.409 *** | 0.386 *** | 0.420 *** | (0.908) | |
| 7. Perceived value | 0.665 *** | 0.597 *** | 0.420 *** | 0.523 *** | 0.468 *** | 0.558 *** | (0.710) |
| Influencing Pathways | Standardized Coefficients | S.E. | p |
|---|---|---|---|
| Escape motivation → Behavioral intention | 0.215 | 0.064 | <0.001 |
| Consumption motivation → Behavioral intention | 0.274 | 0.046 | <0.001 |
| Attractive motivation → Behavioral intention | 0.149 | 0.052 | 0.002 |
| Natural environmental motivation → Behavioral intention | 0.118 | 0.043 | 0.004 |
| Interpersonal motivation → Behavioral intention | 0.106 | 0.051 | 0.030 |
| Escape motivation → Perceived value | 0.376 | 0.069 | <0.001 |
| Consumption motivation → Perceived value | 0.052 | 0.052 | 0.273 |
| Attractive motivation → Perceived value | 0.264 | 0.059 | <0.001 |
| Natural environmental motivation → Perceived value | 0.151 | 0.051 | 0.001 |
| Interpersonal motivation → Perceived value | 0.241 | 0.060 | <0.001 |
| Perceived value → Behavioral intention | 0.249 | 0.076 | 0.002 |
| Mediation Paths | Category of Effect | Standard Estimate | S.E. | 95% Confidence Interval | |
|---|---|---|---|---|---|
| LLCI | ULCI | ||||
| EM→PV→BI | Direct effect | 0.238 | 0.060 | 0.132 | 0.371 |
| Indirect effect | 0.103 | 0.033 | 0.055 | 0.186 | |
| Total effect | 0.341 | 0.055 | 0.247 | 0.465 | |
| CM→PV→BI | Direct effect | 0.291 | 0.056 | 0.191 | 0.417 |
| Indirect effect | 0.014 | 0.014 | −0.008 | 0.047 | |
| Total effect | 0.305 | 0.057 | 0.204 | 0.427 | |
| AM→PV→BI | Direct effect | 0.162 | 0.043 | 0.790 | 0.249 |
| Indirect effect | 0.071 | 0.027 | 0.033 | 0.146 | |
| Total effect | 0.233 | 0.043 | 0.151 | 0.323 | |
| NEM→PV→BI | Direct effect | 0.125 | 0.034 | 0.054 | 0.187 |
| Indirect effect | 0.040 | 0.020 | 0.009 | 0.090 | |
| Total effect | 0.164 | 0.036 | 0.087 | 0.230 | |
| IM→PV→BI | Direct effect | 0.111 | 0.042 | 0.026 | 0.190 |
| Indirect effect | 0.063 | 0.029 | 0.023 | 0.146 | |
| Total effect | 0.173 | 0.041 | 0.093 | 0.253 | |
Disclaimer/Publisher’s Note: The statements, opinions and data contained in all publications are solely those of the individual author(s) and contributor(s) and not of MDPI and/or the editor(s). MDPI and/or the editor(s) disclaim responsibility for any injury to people or property resulting from any ideas, methods, instructions or products referred to in the content. |
© 2023 by the authors. Licensee MDPI, Basel, Switzerland. This article is an open access article distributed under the terms and conditions of the Creative Commons Attribution (CC BY) license (https://creativecommons.org/licenses/by/4.0/).
Share and Cite
Gan, T.; Zheng, J.; Li, W.; Li, J.; Shen, J. Health and Wellness Tourists’ Motivation and Behavior Intention: The Role of Perceived Value. Int. J. Environ. Res. Public Health 2023, 20, 4339. https://doi.org/10.3390/ijerph20054339
Gan T, Zheng J, Li W, Li J, Shen J. Health and Wellness Tourists’ Motivation and Behavior Intention: The Role of Perceived Value. International Journal of Environmental Research and Public Health. 2023; 20(5):4339. https://doi.org/10.3390/ijerph20054339
Chicago/Turabian StyleGan, Ting, Jiansong Zheng, Wei Li, Jiaxin Li, and Junxian Shen. 2023. "Health and Wellness Tourists’ Motivation and Behavior Intention: The Role of Perceived Value" International Journal of Environmental Research and Public Health 20, no. 5: 4339. https://doi.org/10.3390/ijerph20054339
APA StyleGan, T., Zheng, J., Li, W., Li, J., & Shen, J. (2023). Health and Wellness Tourists’ Motivation and Behavior Intention: The Role of Perceived Value. International Journal of Environmental Research and Public Health, 20(5), 4339. https://doi.org/10.3390/ijerph20054339

