How Does Organizational Toxicity Affect Depression? A Moderated Mediation Model
Abstract
1. Introduction
2. Materials and Methods
2.1. Research Design
2.2. Measures
2.3. Statistical Analysis
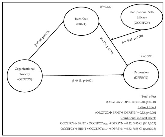
3. Results
3.1. Demographic Characteristics of Study Participants
3.2. Assessment of the Measurement Model
3.3. Testing the Hypotheses
4. Discussion
5. Conclusions
Author Contributions
Funding
Institutional Review Board Statement
Informed Consent Statement
Data Availability Statement
Conflicts of Interest
References
- Vermani, M. Tackling workplace toxicity. Empl. Benefits Wellness Excell. 2022, 9, 36–38. [Google Scholar]
- Schilpzand, P.; De Pater, I.E.; Erez, A. Workplace incivility: A review of the literature and agenda for future research. J. Organ. Behav. 2016, 37, 57–88. [Google Scholar] [CrossRef]
- Karwowski, W. Ergotoxicology: Toward an operational prevention of chemical risk in the working environment. In International Encyclopedia of Ergonomics and Human Factors-3 Volume Set; Healthcare, I., Karwowski, W., Eds.; CRC Press: Boca Raton, FL, USA, 2006; pp. 746–753. [Google Scholar]
- Seibert, H.; Gulden, M.; Voss, J.U. Comparative cell toxicology: The basis for in vitro toxicity testing. Altern. Lab. Anim. 1994, 22, 168–174. [Google Scholar] [CrossRef]
- Hodgson, E.; Levi, P.E. A Textbook of Modern Toxicology, 3rd ed.; Elsevier: New York, NY, USA, 1987; pp. 1–12. [Google Scholar]
- Scherr, M.A. Women as Outsiders within Organizations; ERIC: Berkeley, CA, USA, 1986; pp. 3–18.
- Frost, P.J. Toxic Emotions at Work: How Compassionate Managers Handle Pain and Conflict, 1st ed.; Harvard Business School Press: Boston, MA, USA, 2003; pp. 13–139. [Google Scholar]
- Gunderman, R.B.; Sechrist, E.M.Z. How neglect fosters workplace toxicity. J. Am. Coll. Radiol. 2019, 16, 252–254. [Google Scholar] [CrossRef]
- Chu, L.C. Mediating toxic emotions in the workplace—The impact of abusive supervision. J. Nurs. Manag. 2014, 22, 953–963. [Google Scholar] [CrossRef]
- Bailey, D.; Koeny, K.M.; McNish, M.E.; Powers, R.; Uhly, K. Sustaining Our Spirits: Women Leaders Thriving for Today and Tomorrow; NASW Press: Cary, NC, USA, 2008; pp. 14–37. [Google Scholar]
- Maslach, C.A. Multidimensional theory of burnout. In Theories of Organizational Stress, 1st ed.; Cooper, C.L., Ed.; Oxford University Press: Oxford, UK, 1998; pp. 68–87. [Google Scholar]
- Rasool, S.F.; Wang, M.; Tang, M.; Saeed, A.; Iqbal, J. How toxic workplace environment effects the employee engagement: The mediating role of organizational support and employee wellbeing. Int. J. Environ. Res. Public Health 2021, 18, 2294. [Google Scholar] [CrossRef]
- Wang, Z.; Zaman, S.; Rasool, S.F.; Zaman, Q.; Amin, A. Exploring the relationships between a toxic workplace environment, workplace stress, and project success with the moderating effect of organizational support: Empirical evidence from Pakistan. Risk Manag. Healthc. Policy 2020, 13, 1055–1067. [Google Scholar] [CrossRef]
- Freudenberger, H.J. Staff burn-out. J. Soc. Issues 1974, 30, 159–165. [Google Scholar] [CrossRef]
- Maslach, C.; Jackson, S.E. The measurement of experienced burnout. J. Occup. Behav. 1981, 2, 99–113. [Google Scholar] [CrossRef]
- Maslach, C. Job burnout: How people cope. Public Welf. 1978, 36, 56–58. [Google Scholar]
- Maslach, C. Maslach Burnout Inventory; Consulting Psychologist Press: Palo Alto, CA, USA, 1986; pp. 47–54. [Google Scholar]
- Schaufeli, W.B.; Buunk, B.P. Burnout: An overview of 25 years of research in theorizing. In The Handbook of Work & Health Psychology; Schabracq, M.J., Winnubst, J.A.M., Eds.; Wiley: Hoboken, NJ, USA, 2002; pp. 383–425. [Google Scholar]
- Colligan, T.W.; Higgins, E.M. Workplace stress: Etiology and consequences. J. Workplace Behav. Health 2006, 21, 89–97. [Google Scholar] [CrossRef]
- Maslach, C.; Schaufeli, W.B.; Leiter, M.P. Job burnout. Annu. Rev. Psychol. 2001, 52, 397–422. [Google Scholar] [CrossRef]
- Schaufeli, W.B.; Enzmann, D. The Burnout Companion to Study and Practice: A Critical Analysis; Taylor & Francis: Oxfordshire, UK, 1998; pp. 114–127. [Google Scholar]
- Anjum, A.; Ming, X.; Siddiqi, A.F.; Rasool, S.F. An empirical study analyzing job productivity in toxic workplace environments. Int. J. Environ. Res. Public Health 2018, 15, 1035. [Google Scholar] [CrossRef]
- Kennedy, T. The path on the road to burnout. J. Hosp. Libr. 2001, 1, 93–98. [Google Scholar] [CrossRef]
- Koropets, O.; Fedorova, A.; Dvorakova, Z. The Impact of Toxic Management on Staff Burnout; Atlantis Press: Paris, France, 2020; pp. 121–131. [Google Scholar]
- Moss, J. Rethinking burnout: When self care is not the cure. Am. J. Health Promot. 2020, 34, 565–568. [Google Scholar] [CrossRef]
- Srivastava, R.V.; Tang, T. The Matthew effect in talent management strategy: Reducing exhaustion, increasing satisfaction, and inspiring commission among boundary spanning employees. J. Bus. Ind. Mark. 2021, 37, 477–496. [Google Scholar] [CrossRef]
- Bauernhofer, K.; Bassa, D.; Canazei, M.; Jiménez, P.; Paechter, M.; Papousek, I.; Weiss, E.M. Subtypes in clinical burnout patients enrolled in an employee rehabilitation program: Differences in burnout profiles, depression, and recovery/resources-stress balance. BMC Psychiatry 2018, 18, 10. [Google Scholar] [CrossRef] [PubMed]
- Maslach, C.; Schaufeli, W.B. Historical and conceptual development of burnout. In Professional Burnout: Recent Developments in Theory and Research; Schaufeli, W., Maslach, C., Eds.; Taylor and Francis: Washington, DC, USA, 1993; pp. 1–18. [Google Scholar]
- Hallsten, L. Burning out: A framework. In Professional Burnout: Recent Developments in Theory and Research; Schaufeli, W., Maslach, C., Eds.; Taylor and Francis: Washington, DC, USA, 1993; pp. 95–113. [Google Scholar]
- Bianchi, R.; Laurent, E.; Schonfeld, I.S.; Bietti, L.M.; Mayor, E. Memory bias toward emotional information in burnout and depression. J. Health Psychol. 2018, 25, 1567–1575. [Google Scholar] [CrossRef]
- Bianchi, R.; Brisson, R. Burnout and depression: Causal attributions and construct overlap. J. Health Psychol. 2017, 24, 1–7. [Google Scholar] [CrossRef]
- Bianchi, R.; Boffy, C.; Hingray, C.; Truchot, D.; Laurent, E. Comparative symptomatology of burnout and depression. J. Health Psychol. 2013, 18, 782–787. [Google Scholar] [CrossRef]
- Martini, S.; Arfken, C.L.; Churchill, A.; Balon, R. Burnout comparison among residents in different medical specialties. Acad. Psychiatry 2004, 28, 240–242. [Google Scholar] [CrossRef]
- Glass, D.; McKnight, J. Perceived control, depressive symptomatology, and professional burnout: A review of the evidence. Psychol. Health 1996, 11, 23–48. [Google Scholar] [CrossRef]
- Demir, S. The role of leader-member exchange in teacher stress, burnout, and depression. Ege J. Educ. 2019, 20, 291–304. [Google Scholar] [CrossRef]
- APA. What Is Depression? 2022. Available online: https://www.psychiatry.org:443/patients-families/depression/what-is-depression (accessed on 29 October 2022).
- Gotlib, I.H.; Hammen, C.L. Handbook of Depression, 2nd ed.; Guilford Press: New York, NY, USA, 2009; pp. 67–89. [Google Scholar]
- Furlan, A.D.; Gnam, W.H.; Carnide, N.; Irvin, E.; Amick, B.C., III; DeRango, K.; McMaster, R.; Cullen, K.; Slack, T.; Brouwer, S.; et al. Systematic review of intervention practices for depression in the workplace. J. Occup. Rehabil. 2012, 22, 312–321. [Google Scholar] [CrossRef] [PubMed]
- Fereidouni, A.; Khiyali, Z.; Jafarzadeh, S.; Ghanavati, M.; Bahmani, T. The prevalence of depression and its relationship with demographic variables in the employees of Fasa University of Medical Sciences. J. Adv. Biomed. Sci. 2022, 11, 3757–3763. [Google Scholar] [CrossRef]
- Adler, D.A.; McLaughlin, T.J.; Rogers, W.H.; Chang, H.; Lapitsky, L.; Lerner, D. Job performance deficits due to depression. Am. J. Psychiatry 2006, 163, 1569–1576. [Google Scholar] [CrossRef] [PubMed]
- Kessler, R.C.; Barber, C.; Birnbaum, H.G.; Frank, R.G.; Greenberg, P.R.; Rose, R.M.; Simon, G.E.; Wang, P.E. Depression in the workplace: Effects on short-term disability. Health Aff. 1999, 18, 163–171. [Google Scholar] [CrossRef]
- Lerner, D.; Henke, R.M. What does research tell us about depression, job performance, and work productivity? J. Occup. Environ. Med. 2008, 50, 401–410. [Google Scholar] [CrossRef]
- World Health Organization. Mental Health in the Workplace. 2019. Available online: https://www.who.int/teams/mental-health-and-substance-use/promotion-prevention/mental-health-in-the-workplace (accessed on 30 October 2022).
- Schonfeld, I.S.; Bianchi, R. Burnout and depression: Two entities or one? J. Clin. Psychol. 2016, 72, 22–37. [Google Scholar] [CrossRef]
- Kuoppala, J. Job Satisfaction. Master’s Thesis, Satakunta University of Applied Scinences, Pori, Finland, 2013. [Google Scholar]
- Woo Kyeong, L. Self-compassion as a moderator of the relationship between academic burn-out and psychological health in Korean cyber university students. Pers. Individ. Differ. 2013, 54, 899–902. [Google Scholar] [CrossRef]
- Danaher, M. From the Cottage to the Cage—Exploring the Efficacy of Complexity Leadership Theory in Addressing 21st Century Workplace Toxicity. Preprints 2021. [Google Scholar] [CrossRef]
- Mohamed, H.A.; Nosier, H.M.; Berma, A.E.M. Organizational silence as a mediator factor between work place toxicity and thriving among nurses. Assiut. Sci. Nurs. J. 2021, 9, 85–96. [Google Scholar] [CrossRef]
- Rasool, S.F.; Maqbool, R.; Samma, M.; Zhao, Y.; Anjum, A. Positioning depression as a critical factor in creating a toxic workplace environment for diminishing worker productivity. Sustainability 2019, 11, 2589. [Google Scholar] [CrossRef]
- Appelbaum, S.H.; Roy-Girard, D. Toxins in the workplace: Affect on organizations and employees. Corp. Gov. 2007, 7, 17–28. [Google Scholar] [CrossRef]
- Bandura, A. Self-efficacy: Toward a unifying theory of behavioral change. Psychol. Rev. 1977, 84, 191–215. [Google Scholar] [CrossRef]
- Shoji, K.; Cieslak, R.; Smoktunowicz, E.; Rogala, A.; Benight, C.C.; Luszczynska, A. Associations between job burnout and self-efficacy: A meta-analysis. Anxiety Stress Coping 2016, 29, 367–386. [Google Scholar] [CrossRef]
- Aftab, N.; Shah, A.A.; Mehmood, R. Relationship of self efficacy and burnout among physicians. Acad. Res. Int. 2012, 2, 539–548. [Google Scholar]
- Alidosti, M.; Delaram, M.; Dehgani, L.; Maleki Moghadam, M. Relationship between self-efficacy and burnout among nurses in Behbahan City, Iran. Women’s Health Bull. 2016, 3, 1–5. [Google Scholar] [CrossRef]
- Friedman, I.A. Self-efficacy and burnout in teaching: The importance of interpersonal-relations efficacy. Soc. Psychol. Educ. 2003, 6, 191–215. [Google Scholar] [CrossRef]
- Gündüz, B. Self-efficacy and burnout in professional school counselors. Educ. Sci. Theory Pract. 2012, 12, 1761–1767. [Google Scholar]
- Gecas, V. The social psychology of self-efficacy. Annu. Rev. Sociol. 1989, 15, 291–316. [Google Scholar] [CrossRef]
- Manhas, C.; Bakhshi, A. Relating occupational self ffficacy to team effectiveness. Eur. J. Bus. Manag. 2011, 3, 165–172. [Google Scholar]
- Republic of Turkey Ministry of Culture and Tourism. Tourism Statistics. 2022. Available online: https://yigm.ktb.gov.tr/TR-201131/tesis-istatistikleri.html (accessed on 12 November 2022).
- Ringle, C.; da Silva, D.; Bido, D. Structural equation modeling with the SmartPLS. Braz. J. Mark. 2014, 13, 56–73. [Google Scholar] [CrossRef]
- Podsakoff, P.M.; MacKenzie, S.B.; Lee, J.Y.; Podsakoff, N.P. Common method biases in behavioral research: A critical review of the literature and recommended remedies. J. Appl. Psychol. 2003, 88, 879–903. [Google Scholar] [CrossRef]
- Conway, J.M.; Lance, C.E. What reviewers should expect from authors regarding common method bias in organizational research. J. Bus. Psychol. 2010, 25, 325–334. [Google Scholar] [CrossRef]
- Kasalak, G.; Aksu, M.B. Örgütler nasıl zehirlenir öğretim elemanlarının örgütsel toksisite algıları. Hacet. Univ. J. Educ. 2016, 31, 676–694. [Google Scholar] [CrossRef]
- Malach-Pines, A. The burnout measure, short version. Int. J. Stress Manag. 2005, 12, 78–88. [Google Scholar] [CrossRef]
- Capri, B. The Turkish adaptation of the burnout measure-short version (BMS) and couple burnout measure-short version (CBMS) and the relationship between career and couple burnout based on psychoanalytic-existential perspective. Educ. Sci. Theory Pract. 2013, 13, 1408–1417. [Google Scholar]
- Tümkaya, D.D.S.; Çam, Y.D.D.S.; Çavuşoğlu, İ. Tükenmişlik ölçeği kısa versiyonu’nun Türkçe’ye uyarlama, geçerlik ve güvenirlik çalışması. Çukurova Üniversitesi Sos Bilim Enstitüsü Derg. 2009, 18, 387–398. [Google Scholar]
- Rigotti, T.; Schyns, B.; Mohr, G. A short version of the occupational self-efficacy scale: Structural and construct validity across five countries. J. Career Assess. 2008, 16, 238–255. [Google Scholar] [CrossRef]
- Üngüren, E.; Tekin, Ö.A. The effect of openness to experience personality trait of kitchen staff on creativity potential: The mediating effect of food neophobia and the moderating effect of occupational self-efficacy. Int. J. Gastron. Food Sci. 2022, 28, 100530. [Google Scholar] [CrossRef]
- Joseph, S.; Linley, P.A.; Harwood, J.; Lewis, C.A.; McCollam, P. Rapid assessment of well-being: The short depression-happiness scale (SDHS). Psychol. Psychother. 2004, 77, 463–478. [Google Scholar] [CrossRef] [PubMed]
- Sapmaz, F.; Temizel, S. Turkish version of the short depression-happiness scale (SDHS): A validity and reliability study. Health J. Happiness Well-Being 2013, 1, 32–38. [Google Scholar]
- Yıldırım, M.; Belen, H. Evaluation of short depression-happiness scale: A reliability and validity study. In Proceedings Book of the 21st International Psychological Counseling and Guidance Congress, Antalya, Turkey; Hamarta, E., Ed.; TÜRK PDR Derneği Yayınları: Ankara, Türkiye, 2019; pp. 24–27. [Google Scholar]
- Hayes, A.F. An index and test of linear moderated mediation. Multivar. Behav. Res. 2015, 50, 1–22. [Google Scholar] [CrossRef]
- Bagozzi, R.P.; Yi, Y. On the evaluation of structural equation models. J. Acad. Mark Sci. 1988, 16, 74–94. [Google Scholar] [CrossRef]
- Hair, J.F., Jr.; Black, W.C.; Babin, B.J.; Anderson, R.E. Multivariate Data Analysis: A Global Perspective, 7th ed.; Pearson Publishing: New York, NY, USA, 2010; pp. 47–63. [Google Scholar]
- Kline, R.B. Principles and Practice of Structural Equation Modeling, 3rd ed.; Guilford Press: New York, NY, USA, 2011; pp. 27–38. [Google Scholar]
- Anderson, J.C.; Gerbing, D.W. Structural equation modeling in practice: A review and recommended two-step approach. Psychol. Bull. 1988, 103, 411–423. [Google Scholar] [CrossRef]
- Fornell, C.; Larcker, D.F. Evaluating structural equation models with unobservable variables and measurement error. J. Mark. Res. 1981, 18, 39–50. [Google Scholar] [CrossRef]
- Henseler, J.; Ringle, C.M.; Sarstedt, M. A new criterion for assessing discriminant validity in variance-based structural equation modeling. J. Acad. Mark Sci. 2015, 43, 115–135. [Google Scholar] [CrossRef]
- Podsakoff, P.M.; MacKenzie, S.B.; Podsakoff, N.P. Sources of method bias in social science research and recommendations on how to control it. Annu. Rev. Psychol. 2012, 63, 539–569. [Google Scholar] [CrossRef] [PubMed]
- Magotra, I. Exploring workplace negativity: An insight into determinants. In Changing Business Environment: Challenges Ahead; Dash, A.P., Ed.; Central University of Tamil Nadu: Tamil Nadu, India, 2017; pp. 122–129. [Google Scholar]
- Semu, B.N.; Goyal, S. Curtailing the reciprocal effect of coworkers’ incivility: Does psychological capital buffer the relationship? Int. J. Manag. Stud. 2019, 6, 1–12. [Google Scholar] [CrossRef]
- Hobfoll, S.E. Conservation of resources: A new attempt at conceptualizing stress. Am. Psychol. 1989, 44, 513–524. [Google Scholar] [CrossRef] [PubMed]
- Carlock, D.H. Beyond Bullying: A Holistic Exploration of the Organizational Toxicity Phenomenon. Ph.D. Thesis, Pepperdine University, Malibu, CA, USA, 2013. [Google Scholar]
- Glasø, L.; Vie, T.L. Toxic emotions at work. Scand. J. Organ. Psychol. 2009, 2, 13–16. [Google Scholar]
- Baum, A.; Fleming, I. Implications of psychological research on stress and technological accidents. Am. Psychol. 1993, 48, 665–672. [Google Scholar] [CrossRef]
- Jaime, M.M.M.; Gallo, L.A.; Caraveo, M.E.M. La integridad mental del personal clínico de un hospital psiquiátrico, asociada a una alta exigencia emocional y a la organización nociva del trabajo. Salud. Ment. 2012, 35, 297–304. [Google Scholar]
- Rusbasan, D.; Collisson, B.; Ham, E. Toxic coaching of collegiate student-athletes: Burnout mediates the relation between school/sport conflict and commitment. J. Issues Intercoll. Athl. 2021, 2021, 365–386. [Google Scholar]
- Ghanbari, S.; Mojooni, H. Investigating the relationship between toxic leadership and teacher burnout due to the mediating role of organizational obstruction and silence. Strateg Res. Soc. Probl. Iran Univ. Isfahan. 2022, 11, 55–80. [Google Scholar] [CrossRef]
- Koropets, O.; Polents, I. Features of Employees’ Perception of Toxic Factors of the Workplace Depending on the Degree of Their Emotional Burnout; IBIMA Publishing: King of Prussia, PN, USA, 2019; pp. 47–63. [Google Scholar]
- Bakan, İ.; Yılmaz, Y.S.; Olucak, H.İ. Çalışanların toksik liderlik boyutlarına ilişkin algılarının stres boyutları düzeylerine etkisi üzerine bir araştırma. Yönetim Ve Ekon Manisa Celal Bayar Üniversitesi İktisadi Ve İdari Bilim Fakültesi Derg. 2020, 27, 557–572. [Google Scholar] [CrossRef]
- Hadadian, Z.; Zarei, J. Relationship between toxic leadership and job stress of knowledge workers. Stud. Bus Econ. 2016, 11, 84–90. [Google Scholar] [CrossRef]
- Koutsimani, P.; Montgomery, A.; Georganta, K. The relationship between burnout, depression, and anxiety: A systematic review and meta-analysis. Front. Psychol. 2019, 10, 284. [Google Scholar] [CrossRef]
- Iacovides, A.; Fountoulakis, K.N.; Moysidou, C.; Ierodiakonou, C. Burnout in nursing staff: Is there a relationship between depression and burnout? Int. J. Psychiatry Med. 1999, 29, 421–433. [Google Scholar] [CrossRef]
- Ahola, K.; Hakanen, J.; Perhoniemi, R.; Mutanen, P. Relationship between burnout and depressive symptoms: A study using the person-centred approach. Burn. Res. 2014, 1, 29–37. [Google Scholar] [CrossRef]
- Bianchi, R.; Laurent, E. Emotional information processing in depression and burnout: An eye-tracking study. Eur. Arch. Psychiatry Clin. Neurosci. 2015, 265, 27–34. [Google Scholar] [CrossRef] [PubMed]
- Shirom, A.; Ezrachi, Y. On the discriminant validity of burnout, depression and anxiety: A re-examination of the burnout measure: Anxiety, stress, & coping. Anxiety Stress Coping Int. J. 2003, 16, 83–97. [Google Scholar] [CrossRef]
- Upadyaya, K.; Vartiainen, M.; Salmela-Aro, K. From job demands and resources to work engagement, burnout, life satisfaction, depressive symptoms, and occupational health. Burn. Res. 2016, 3, 101–108. [Google Scholar] [CrossRef]
- Meier, S.T.; Kim, S. Meta-regression analyses of relationships between burnout and depression with sampling and measurement methodological moderators. J. Occup. Health Psychol. 2022, 27, 195–206. [Google Scholar] [CrossRef] [PubMed]
- Anjum, A.; Ming, X. Combating toxic workplace environment: An empirical study in the context of Pakistan. J. Model. Manag. 2018, 13, 675–697. [Google Scholar] [CrossRef]
- Bakker, A.B.; Schaufeli, W.B.; Demerouti, E.; Janssen, P.P.M.; Van Der Hulst, R.; Brouwer, J. Using equity theory to examine the difference between burnout and depression. Anxiety Stress Coping. 2000, 13, 247–268. [Google Scholar] [CrossRef]
- Bender, A.; Farvolden, P. Depression and the workplace: A progress report. Curr. Psychiatry Rep. 2008, 10, 73–79. [Google Scholar] [CrossRef]
- Yang, Y.K. A study on burnout, emotional labor, and self-efficacy in nurses. J. Korean Acad. Nurs. Adm. 2011, 17, 423–431. [Google Scholar] [CrossRef]
- Abramson, L.Y.; Seligman, M.E.P. Learned helplessness in humans: Critique and reformulation. J. Abnorm. Psychol. 1978, 87, 49–74. [Google Scholar] [CrossRef]


| Variable | Category | n | % |
|---|---|---|---|
| Gender | Female | 260 | 36% |
| Male | 467 | 64% | |
| Marital status | Single | 452 | 62% |
| Married | 275 | 38% | |
| Education | Elementary | 230 | 32% |
| High school | 337 | 46% | |
| Bachelor’s degree | 160 | 22% | |
| Age | 18–27 | 222 | 31% |
| 28–37 | 290 | 40% | |
| 38–47 | 117 | 16% | |
| 48–57 | 63 | 9% | |
| 58 and over | 35 | 5% | |
| Tenure | 1–3 years | 267 | 37% |
| 4–6 years | 249 | 34% | |
| 7–9 years | 117 | 16% | |
| 10 years and over | 94 | 13% | |
| Department | Restaurant and bar | 234 | 32% |
| Kitchen | 77 | 11% | |
| Housekeeping | 148 | 20% | |
| Front office | 75 | 10% | |
| Accounting | 34 | 5% | |
| Sales and reservation | 28 | 4% | |
| Technical service (maintenance) | 87 | 12% | |
| Other | 44 | 6% |
| Variables | Items | Factor Loadings | T-Value | Skewness | Kurtosis | Cronbach’s α |
|---|---|---|---|---|---|---|
| Organizational Toxicity | ORGTOX1 | 0.804 | Fixed | 0.50 | −0.23 | 0.896 |
| ORGTOX2 | 0.706 | 19.71 *** | −0.29 | −0.94 | ||
| ORGTOX3 | 0.623 | 17.43 *** | −0.26 | −0.22 | ||
| ORGTOX4 | 0.694 | 19.71 *** | −0.19 | −0.44 | ||
| ORGTOX5 | 0.739 | 21.42 *** | 0.18 | −0.48 | ||
| ORGTOX6 | 0.798 | 23.56 *** | 0.23 | −0.43 | ||
| ORGTOX7 | 0.825 | 24.47 *** | 0.40 | −0.32 | ||
| Burnout | BRNT1 | 0.705 | Fixed | 0.44 | 0.26 | 0.913 |
| BRNT2 | 0.688 | 17.54 *** | −0.21 | −0.95 | ||
| BRNT3 | 0.675 | 17.37 *** | −0.26 | −0.22 | ||
| BRNT4 | 0.705 | 18.05 *** | −0.31 | −0.55 | ||
| BRNT5 | 0.676 | 17.50 *** | −0.17 | −0.25 | ||
| BRNT6 | 0.661 | 17.03 *** | −0.08 | −0.31 | ||
| BRNT7 | 0.724 | 18.59 *** | −0.09 | −0.54 | ||
| BRNT8 | 0.753 | 19.30 *** | −0.01 | −0.58 | ||
| BRNT9 | 0.788 | 20.29 *** | 0.19 | −0.36 | ||
| BRNT10 | 0.827 | 21.19 *** | 0.39 | −0.07 | ||
| Depression | DPRSYN1 | 0.779 | Fixed | 0.39 | −0.40 | 0.892 |
| DPRSYN2 | 0.712 | 17.93 *** | −0.21 | −0.71 | ||
| DPRSYN3 | 0.723 | 20.18 *** | −0.16 | −0.54 | ||
| DPRSYN4 | 0.760 | 21.62 *** | −0.21 | −0.38 | ||
| DPRSYN5 | 0.804 | 23.14 *** | −0.07 | −0.50 | ||
| DPRSYN6 | 0.842 | 24.42 *** | −0.03 | −0.25 | ||
| Occupational Self−Efficacy | OCCEFCY1 | 0.844 | Fixed | 0.03 | −0.37 | 0.908 |
| OCCEFCY2 | 0.823 | 27.60 *** | 0.22 | −0.50 | ||
| OCCEFCY3 | 0.802 | 26.31 *** | −0.19 | −0.83 | ||
| OCCEFCY4 | 0.782 | 25.40 *** | −0.15 | −0.85 | ||
| OCCEFCY5 | 0.663 | 19.48 *** | 0.01 | −0.79 | ||
| OCCEFCY6 | 0.872 | 29.31 *** | 0.10 | −0.83 |
| 1 | 2 | 3 | 4 | CR | AVE | MSV | ASV | HTMT Analysis | ||||
|---|---|---|---|---|---|---|---|---|---|---|---|---|
| 1 | 2 | 3 | 4 | |||||||||
| 1. ORGTOX | [0.74] | 0.90 | 0.55 | 0.42 | 0.18 | |||||||
| 2. BRNT | 0.59 ** | [0.72] | 0.92 | 0.52 | 0.42 | 0.22 | 0.66 | - | - | - | ||
| 3. DPRSYN | 0.44 ** | 0.55 ** | [0.77] | 0.90 | 0.60 | 0.37 | 0.25 | 0.50 | 0.62 | - | - | |
| 4.OCCEFCY | −0.07 | −0.03 | −0.50 ** | [0.80] | 0.91 | 0.64 | 0.29 | 0.09 | 0.08 | 0.03 | 0.55 | - |
| Models | X² | df | X²/df | CFI | SRMR | RMSEA | Model Comparison | ||
|---|---|---|---|---|---|---|---|---|---|
| ∆X² | ∆df | p (∆X²) | |||||||
| 1. Hypothesized model a | 798.38 | 367 | 2.175 | 0.966 | 0.031 | 0.04 | - | - | |
| 2. One-factor Model b | 6394.2 | 377 | 16.985 | 0.526 | 0.157 | 0.148 | 5595.83 | 10 | 0.000 |
| Hypothesis | Relation | β | SE | T Values | p | R2 | ||
|---|---|---|---|---|---|---|---|---|
| Hypothesis 1 | ORGTOX | → | DPRSYN | 0.48 | 0.036 | 11,557 | <0.001 | 0.230 |
| Hypothesis 2 | ORGTOX | → | BRNT | 0.65 | 0.035 | 14,536 | <0.001 | 0.422 |
| Hypothesis 3 | BRNT | → | DPRSYN | 0.51 | 0.056 | 9440 | <0.001 | 0.377 |
| ORGTOX | → | DPRSYN | 0.15 | 0.040 | 3323 | <0.001 | ||
| Hypothesis | Relation | Indirect Effect | Relation | Direct Effect | Total Effect | ||||
|---|---|---|---|---|---|---|---|---|---|
| β | LLCI | ULCI | β | p | β | p | |||
| Hypothesis 4 | ORGTOX → BRNT → DPRSYN | 0.33 | 0.26 | 0.40 | ORGTOX → DPRSYN | 0.15 | <0.001 | 0.48 | <0.001 |
| Hypothesis 5 | β | T Values | p | LLCI | ULCI |
|---|---|---|---|---|---|
| BRNT → DPRSYN | 0.57 | 21.01 | p < 0.001 | 0.51 | 0.62 |
| OCCEFCY → DPRSYN | −0.42 | −18.85 | p < 0.001 | −0.47 | −0.38 |
| OCCEFCY × BRNT → DPRSYN | −0.11 | −3.74 | p < 0.001 | −0.16 | −0.05 |
| OCCEFCY(High) × BRNT → DPRSYN | 0.68 | 10.85 | p < 0.001 | 0.37 | 0.54 |
| OCCEFCY(Low) × BRNT → DPRSYN | 0.46 | 17.33 | p < 0.001 | 0.61 | 0.76 |
| Hypothesis | Relations | Mediator | Moderator | Index of MM | SE | LLCI | ULCI |
|---|---|---|---|---|---|---|---|
| Hypothesis 6 | OCCEFCY → BRNT × OCCEFCY → DPRSYN | BRNT | OCCEFCY | −0.05 | 0.01 | −0.09 | −0.02 |
| OCCEFCY → BRNT × OCCEFCY(Low) → DPRSYN | BRNT | OCCEFCY | 0.32 | - | 0.26 | 0.38 | |
| OCCEFCY → BRNT × OCCEFCY(High) → DPRSYN | BRNT | OCCEFCY | 0.22 | - | 0.17 | 0.27 | |
Disclaimer/Publisher’s Note: The statements, opinions and data contained in all publications are solely those of the individual author(s) and contributor(s) and not of MDPI and/or the editor(s). MDPI and/or the editor(s) disclaim responsibility for any injury to people or property resulting from any ideas, methods, instructions or products referred to in the content. |
© 2023 by the authors. Licensee MDPI, Basel, Switzerland. This article is an open access article distributed under the terms and conditions of the Creative Commons Attribution (CC BY) license (https://creativecommons.org/licenses/by/4.0/).
Share and Cite
Tekin, Ö.A.; Üngüren, E.; Doğrucan, A.; Yıldız, S. How Does Organizational Toxicity Affect Depression? A Moderated Mediation Model. Int. J. Environ. Res. Public Health 2023, 20, 3834. https://doi.org/10.3390/ijerph20053834
Tekin ÖA, Üngüren E, Doğrucan A, Yıldız S. How Does Organizational Toxicity Affect Depression? A Moderated Mediation Model. International Journal of Environmental Research and Public Health. 2023; 20(5):3834. https://doi.org/10.3390/ijerph20053834
Chicago/Turabian StyleTekin, Ömer Akgün, Engin Üngüren, Ayşegül Doğrucan, and Sevcan Yıldız. 2023. "How Does Organizational Toxicity Affect Depression? A Moderated Mediation Model" International Journal of Environmental Research and Public Health 20, no. 5: 3834. https://doi.org/10.3390/ijerph20053834
APA StyleTekin, Ö. A., Üngüren, E., Doğrucan, A., & Yıldız, S. (2023). How Does Organizational Toxicity Affect Depression? A Moderated Mediation Model. International Journal of Environmental Research and Public Health, 20(5), 3834. https://doi.org/10.3390/ijerph20053834
