Abstract
The aim of the research is to examine the relationships between the following variables (a) Theory of Planned Behavior (TPB), composed of Attitudes (ATT), Subjective Norms (SN), and Perceived Behavioral Control (PBC); and (b) Consciousness (EC) on the dependent variable Environmentally Responsible Purchase Intention (ERPI) from the perspective of the Latin American consumer in a pandemic. Currently, the literature on the relationships proposed in the explanatory model is still scarce at a theoretical and practical level, without empirical evidence in Latin America. The data collection is from 1624 voluntary responses from consumers in Chile (n = 400), Colombia (n = 421), Mexico (n = 401), and Peru (n = 402) collected through online surveys. Using structural equation modeling (SEM) and multi-group to test invariance analysis and the moderating effects, we can determine the relationship between the variables in the proposed model, generating evidence from Latin American countries. The empirical analysis verified that Attitude (ATT), Perceived Behavioral Control (PBC), and Environmental Consciousness (CE) have a positive and significant effect on Environmentally Responsible Purchase Intention (ERPI). The results also show that the generation variable presents invariance. Therefore, the groups are not different at the model level for the generation variable, becoming relevant to the difference at the path level. Therefore, the results of this study become a relevant contribution, indicating a moderating effect on the generation variable. This research provides insights for understanding Latin American consumers, and managerial implications are also provided for developing strategies to promote sustainable consumption.
1. Introduction
Currently, society has shown a massive interest in Environmental Consciousness (CE), where industries are concerned with mitigating environmental damage resulting from their economic activities [1,2,3,4]. Since December 2019, the international health crisis related to COVID-19 allowed the evaluation of environmental impacts in different contexts. In this vein, COVID-19 has deeply affected economic structures, as well as social and commercial relations. Particularly, the pandemic has been a phenomenon that has generated positive and negative effects on the global environment [4,5,6,7,8,9]. Restrictions to the free movement between and through the region’s urban areas decreased economic activity as well as the use of cars, trucks, and other motorized vehicles. As a result, many cities in Latin America experienced a short-run air pollution reduction. For example, Bogotá showed the most significant decrease (−83%), and Guayaquil, Rio de Janeiro, and São Paulo were the cities with the lowest reduction of 30% [10], places that historically had problems with environmental pollution. In this sense, the pandemic and lockdown measures have temporarily reduced urban pollution in many Latin American cities. Additionally, COVID-19 has positively decreased water and noise pollution due to confinement in homes and travel restrictions [11], improving the efficiency of the consumption of a natural resource in permanent monitoring for its potential shortages in the coming years. An additional positive consequence of this pandemic is the generation of a collective awareness regarding protecting the environment and the need to conserve natural resources [12]. Indeed, negative environmental contexts positively affect the responsible environmental behavior of the population, which has been observed in the context of COVID-19 [13].
On the other side, we face a consumer society of manufactured products and services that negatively affect the environment [14,15]. This situation was aggravated with the arrival of COVID-19, where individuals around the world have adopted an excessive use of disinfectants and disposable materials such as face shields, masks, bags, and other products related to the prevention of the spread of the virus that caused a high amount of plastic and sanitary waste [16].
Environmentally responsible behavior can facilitate improving the environment and advancing a sustainable society [17,18,19]. In this context, emergent research findings have linked the effects of COVID-19 on consumers’ perceptions, environmental awareness, or/and purchase intention [20,21,22,23]. However, the literature on the relationships proposed in the explanatory model is still scarce at a theoretical and practical level, with no empirical evidence in Latin America.
Based on the above, the experience of this world crisis could lead to changes in behavior at the collective and individual levels. Therefore, there is a research gap to empirically evaluate if this is observed in different contexts, especially in Latin American consumers, since there is very little evidence exploring this phenomenon in this geographical area. The importance of a better understanding of the potential effects of COVID-19 on environmentally responsible behavior is the insights that new evidence can provide for designing behavior-based government and business policy instruments that focus on changing consumption and production patterns [24].
The Theory of Planned Behavior (TPB) is one of the most relevant social psychology theories; it explains individual behavioral intentions [25] and is the theoretical approach applied in this research. This theory was built based on the seminal work of Fishbein and Ajzen [26] and the Theory of Reasoned Action (TRA), which explains human actions as a consequence of behavioral intentions that are influenced by attitudes and perceived social pressure. Later, in 1985, Ajzen argued that in addition to the Theory of Reasoned Action, when it comes to human behavior, it is necessary to consider the perception of perceived control of internal or external factors that influence determined behavior (locus of control) [27]. According to Ajzen [28], three main factors in TPB influence individual behavior. First, attitudes refer to the degree to which a person values, positively or negatively, a behavior [27,29]. Second, Subjective Norms, are the social pressure or normative expectations of social groups to which individuals belong. Third, Perceived Behavioral Control (PBC) is a predictor that reflects the ease or difficulty of the individual’s perception of performing a particular behavior [28,30]. In this sense, this variable is analyzed from self-efficacy, which corresponds to the individual’s degree of effort to conduct a potential behavior [30,31]. Therefore, the three determinants of this theoretical approach can be observed at individual and social levels. While in 1992, it was argued that TPB is a better theoretical framework than TRA to predict human behavior [27], recent research suggests and recommends the application of TPB as a broader and more appropriate predictor to understand consumer behavior [32,33,34].
The main purpose of this study is to contribute to the theoretical and empirical gap about the effects of COVID-19 on environmentally responsible behavior in Latin American countries from a TPB perspective. Therefore, the main contributions of this article are (1) to understand and corroborate the effect of COVID-19 on Latin American consumers’ declaration of Environmentally Responsible Purchase Intention (ERPI); (2) to test the validity, reliability, and statistical significance of each hypothesis of the explanatory model by using structural equation modeling (SEM); (3) to examine the estimation performance of the extended TPB model for Latin American consumers; (4) to test moderating effect and test invariance for the hypothesis of the model by using multi-group of generations.
Thus, to fill this gap, this study responds to the lack of research to examine the relationship between the following dimensions a) Theory of Planned Behavior (TPB), composed of Attitudes (ATT), Subjective Norms (SN), and Perceived Behavioral Control (PBC); and b) Environmental Consciousness (CE), on the dependent variable of Environmentally Responsible Purchase Intention (ERPI) from the perspective of the Latin American consumer in a pandemic context. Building upon Severo et al. [4] and Xu et al. [23], this study presents a quantitative statistical analysis employing Structure Equation Modelling (SEM).
The rest of the article is structured as follows: Section 2 provides the conceptual background and hypotheses of this research. Section 3 details the research methodology. Section 4 presents the results. Section 5 offers a discussion of our evidence based on theoretical and managerial implications identified in the field. Finally, the article presents the main conclusions and identifies future research avenues.
2. Theoretical Background
Following the objectives of this research and the context in which it was carried out, the literature review is based on the formative model proposed by Kumar et al. [15] and the hypothesis proposed in the context of the COVID-19 pandemic (See Figure 1). Below is a theoretical framework that supports the constructs that are the basis of our hypotheses and theoretical model:
Figure 1.
Illustration of research model hypotheses.
2.1. COVID-19 and Environmentally Responsible Purchase Intention
The intention has to do with the willingness to adopt a particular behavior, and purchase intention is a prerequisite to stimulate and push consumers to buy products and services [35,36]. Consumers’ concern about the environment affects their purchasing decisions [35,37]. Nowadays, consumers deciding on the type of product to buy requires being informed about both the environmental situation and the benefits responsible consumption brings to its conservation [38]. That is, green purchase intention is directly and strongly influenced by perceived value, attitude, and trust [39], whereas perceived behavioral control, perceived consumer effectiveness, subjective norm, perceived green quality, and environmental concern are moderately related to green purchase intention [35]. In previous research, environmentally responsible purchase intention (ERPI) has been extensively studied, taking into account intention in the Theory of Planned Behavior (TPB), which is made up of three elements: attitude, subjective norm, and perceived behavioral control [40,41,42,43].
With the arrival of the COVID-19 pandemic, several studies have explored its influence on consumers’ sustainable consumption behavior [3,18,25,44,45,46]. For instance, Severo et al. [4] found that the COVID-19 pandemic is essential in changing people’s behavior, affecting environmental sustainability and social responsibility. Notably, the impact of the COVID-19 pandemic had a more significant impact on sustainable consumption fluency, followed by environmental awareness and, to a lesser extent, social responsibility. Valenzuela et al. [3] analyzed the impact of the COVID-19 pandemic on consumer behavior in four Latin American countries and found that consumers reported that their behavior had become more ecologically and socially responsible. In addition, these respondents indicated that they had increased their interest in sustainable consumption and purchasing environmentally friendly products to reduce waste and negative environmental impacts. For their part, Dayanto et al. [47] found that people’s beliefs that the pandemic was caused by humanity’s excessive intrusion into nature have a positive impact on their environmental awareness. This, in turn, demonstrates a positive behavioral change toward the environment. Another study by Dangelico et al. [45] found that COVID-19 generated relevant changes in consumer behavior. Those who have increased their purchase frequency and willingness to pay for sustainable products show increasing attention to environmental issues and behave more sustainably.
Furthermore, the extent of change is strongly affected by sociodemographic variables such as gender, age, income, and education. For example, women reported a greater shift towards sustainable consumption and behavior than men. Brzustewicz and Singh [44] found six relevant themes related to sustainable consumption: (1) organic food consumption, (2) food waste, (3) vegan food, (4) sustainable tourism, (5) sustainable transportation, and (6) sustainable energy consumption. They also identified four clusters: lifestyle and climate change, responsible consumption, energy consumption, and renewable energy.
The COVID-19 pandemic has not only impacted individual consumption behavior; some studies indicate that industrial consumption has also been affected. For instance, the study by Ruttis [46] highlights the positive impact of COVID-19 on the raw material production, raw material processing, and packaging manufacturing stages of the value chain, as well as the neutral impact in the product manufacturing stage and the negative impact in the retail stage. All this background suggests that the COVID-19 pandemic has impacted the consumers’ consumption decisions and, thus, purchase intent, making it more conscious and focused on sustainability.
2.2. Conceptual Model Development and Research Hypothesis in the Context of the COVID-19 Pandemic
The literature review is based on the formative model development of this research [48] and the proposed hypothesis in the context of the COVID-19 pandemic (See Figure 1). In the last decades, the Theory of Planned Behavior (TPB) has been considered one of the most reliable and accurate for analyzing environmental behavior in individuals [23,49]. Its importance can be observed in the broad range of disciplines and areas that have applied this theoretical approach, such as psychology, business and management, education, public health, and environmental sciences [50]. For example, this model has been applied in different contexts of green consumer or eco-friendly consumption [15,23,51,52]. In this sense, this theory argues that human behavior is guided by three main considerations: beliefs about the potential experiences and consequences related to behaviors (behavioral beliefs) that produce unfavorable and favorable attitudes toward specific behaviors, beliefs about the behaviors of significant others, and the normative expectations that its produce (normative beliefs), manifested as a perception of social pressure or a subjective norm, and beliefs related to the presence of factors that could facilitate or hinder the performance of the behavior (control beliefs), linked to the perceived behavioral control or self-efficacy on individuals [53].
In the area of consumption as a planned behavior, previous research has shown that it is possible to examine purchase intention through the dimensions of TPB [20,21,22,23]. However, Kumar et al. [15] have pointed out that it is possible to improve the predictability of behavior by including a new variable: Environmental Consciousness (EC). Based on the above, Figure 1 illustrates the conceptual framework applied in this research. Each element of the framework is discussed as follows:
2.2.1. Attitude and Environmentally Responsible Purchase Intention
In the emergence of attitudes, behavioral beliefs play a central role by linking outcomes and experiences with the behavior of interest. In this sense, these beliefs act as a subjective evaluation of the potential outcome’s experiences by specific behaviors, which are mixed with subjective values of the expected results, determining the attitude toward behavior. Therefore, when there is a more favorable attitude towards a specific performance, the intention to act is more probable [30,54]. According to Ajzen [29], intention indicates a person’s readiness to perform a given behavior. Therefore, it can be assumed as an immediate antecedent of behavior.
In this regard, evidence in the literature shows that individuals with a positive attitude toward the environment are more willing to perform pro-environmental activities and behaviors [55,56,57]. Furthermore, a positive relationship between becoming aware of the environment’s protection and manifesting an attitude toward its care has been reported [23,58,59]. A positive attitude generates a good feeling in people because they contribute to caring for the environment and protecting nature [20,23,60]. In other words, environmental impacts related to intentions to buy pro-environmental products are mediated by attitudes [61].
Scholars have argued that the COVID-19 pandemic has contributed to a positive attitude toward responsible purchasing [62]. For instance, Peluso et al. [63] suggested that the intention to consume sustainable products has increased. Meanwhile, Alexa et al. [64] have noted that consumers have maintained their attitude toward buying sustainable products from local brands. However, according to Wang and Li [65], if individuals have a favorable attitude toward consuming when they believe they will achieve their desires, they will act with a happy readiness to consume. Accordingly, to the previous discussion, the following hypothesis is suggested:
H1.
Attitude (ATT) determined the consumers’ environmentally responsible purchase intention (ERPI) during COVID-19.
2.2.2. Subjective Norms and Environmentally Responsible Purchase Intention
According to Chiu et al. [32], close people should influence an individual’s behavior, such as family, friends, neighbors, or co-workers [30,34,64]. Previous studies have argued that the Subjective Norm is a relevant factor in individuals’ efforts when purchasing environmentally friendly products or services [40,66,67].
Hence, the intention of sustainable purchases with the environment can decrease or increase depending on social pressure [56]. In the context of COVID-19, some authors have suggested that Subjective Norms have been affected by the social pressure of this global health crisis, increasing the intention of environmentally responsible behavior [62,68]. Furthermore, there is evidence that Subjective Norms affect purchasing intention during the COVID-19 pandemic through mobile apps [69]. For example, Zebardast and Radaei [20] reported that the pandemic had raised consumers’ knowledge of their environments, affecting individuals’ Subjective Norms an improving pro-environmental social behavior. Based on this discussion, we propose the following hypothesis:
H2.
Subjective Norms (SN) determined the consumers’ environmentally responsible purchase intention (ERPI) during COVID-19.
2.2.3. Perceived Behavioral Control and Environmentally Responsible Purchase Intention
PBC has been related to behavioral purchase intention [34,70] by influencing perceptions and control beliefs [33]. Xu et al. [23] have suggested that PBC considers consumers’ disposition concerning time, money, and ability in the context of green purchase intention. Recent evidence indicates that consumers define PBC as the ease or difficulty of behaving in an environmentally friendly approach [56]. Nonetheless, little research has empirically examined this dimension in the context of responsible purchase intention during COVID-19 [25]. In European countries, the relationship between the pandemic on Perceived Behavioral Control shows a positive behavior toward purchasing sustainable products [64]. Additionally, Zebardast and Radaei [20] state that Perceived Behavioral Control during the COVID-19 pandemic has positively influenced consumers since they have increased their relationship between intention and environmentally responsible behavior. In other words, people are concerned about environmental behavior, such as climate change, increasing their awareness regarding these issues during pandemic times [71]. Based on the above, the following hypothesis is proposed:
H3.
Perceived Behavioral Control (PBC) determined the consumers’ environmentally responsible purchase intention (ERPI) during COVID-19.
2.2.4. Environmental Consciousness and Environmentally Responsible Purchase Intention
Environmental Consciousness (EC) is commonly defined as the orientation toward consuming environmentally friendly goods, which causes people to think about more ecological decision-making [67,72,73,74]. According to Bamberg [75], the initial thoughts with emphasis on environmental concerns were the critical elements for individuals to perform environmentally friendly behaviors. As a result, people change their way of acting to contribute to resolving ecological problems [74,76,77]. In this vein, Kumar et al. [15] argued that consumers are concerned about making purchases to protect the environment. Moreover, when individuals manifest Environmental Consciousness, it increases their purchase intention of eco-friendly products [78]. It has also been argued the importance of making products and brands with a visible positive impact on the social challenges that society is facing affecting EC. In this sense, the Purchase may not be concluded if there is no clear stance reflecting responsibility to the environment [79,80].
Every day there is greater awareness of the damage to the planet and the environment, and the pandemic has accelerated community responsibility and EC [81]. Based on the recent evidence, we propose the following hypothesis:
H4.
Environmental Consciousness (EC) determined the consumers’ environmentally responsible purchase intention (ERPI) during COVID-19.
2.3. Moderating Effect
This study has included the moderation analysis to observe how the age of individuals could influence the effect of Attitude, Subjective Norms, Perceived Behavioral Control, and Environmental Consciousness with Environmentally Responsible Purchase Intention during COVID-19. According to Severo et al. [4], cultural and socioeconomic contexts must be assessed since these factors may influence the intensities of people. For this reason, the study presupposes the moderation effect was evaluated according to the respondents’ date of birth, grouped by generation. The cohort by years between one generation and another varies between authors. Still, we use the following order: Generation X from 1965 to 1977, Generation Y or Millennials from 1977 to 1994, and Generation Z or Centennials from 1995 to 2012 [4,82]. A study developed by Deloitte [83] found that the biggest concern of millennials was climate change, protecting the environment, and natural disasters, and the findings of the Naderi and Van Steenburg [84] study, in general, reveal that rational and self-oriented rather than emotional and other-oriented motives lead millennials to act pro-environment at work.
Furthermore, different studies have analyzed the relationship between some sociodemographic or personal characteristics and green consumption. For example, a study by Wong et al. [85] states that people over 50 years old tend to accept products with low carbon emissions. Likewise, the results indicate a significant interaction between ecological attractiveness and age groups. Therefore, by adding an environmental attraction, the growth in the declared preference is more intense in the older groups (over 40 years old) than in the younger ones (between 20 and 30 years old) [86].
On the other hand, some studies show differences between the age group regarding social norms, attitudes, and environmental awareness. For example, some results of the casual effect show that green defenders in the age group older than 50 tend to accept easily low-carbon products more than two other age groups. On the contrary, the influence of social norms on consumers in the 50s age group is comparatively less significant than in other younger groups.
These findings fit the TPB [29] and the results of the study by Trivedi et al. [87] in which social norms influence the development of environmental awareness in society.
Based on this argument, we present the following hypothesis:
H5a.
Generations moderate the relationship between Attitude (ATT) and Environmentally Responsible Purchase Intention (ERPI).
H5b.
Generations moderate the relationship between Subjective Norms (SN) and Environmentally Responsible Purchase Intention (ERPI).
H5c.
Generations moderate the relationship between Perceived Behavioral Control (PBC) and Environmentally Responsible Purchase Intention (ERPI).
H5d.
Generations moderate the relationship between Environmental Consciousness (EC) and Environmentally Responsible Purchase Intention (ERPI).
3. Methodology
3.1. Context and Method
This article aims to examine and understand the effects of COVID-19 on environmentally responsible purchase intention. More specifically, this research focused on how COVID-19 has influenced Attitudes, Subjective Norms, Perceived Behavioral Control, and Environmental Consciousness. This work was carried out from consumers’ perspectives in Latin American countries through a quantitative method. The sample data included consumers from Chile, Colombia, Mexico, and Peru.
For this study, the global explanatory model is composed of formative constructs and reflective indicators. That is, the independent variables are formative of the dependent variable, and the indicators representing each construct or variable are reflective. After defining the formative or reflective nature of the indicators of the constructs or variables established in the model, we evaluate the measurement model.
In this study, a cross-sectional research method was applied through a self-administered questionnaire [88]. The selected instrument was proposed through pre-established and validated scales [15]. The survey was applied in Spanish-speaking countries. Therefore, it was necessary to use the back-translation method proposed by Brislin [89].
3.2. Sample and Procedure
COVID-19 has caused different confinement and social distancing restrictions in Latin American countries [90]. For this reason, this research utilized an online survey method through the Google form platform. The survey was applied to local people in Chile, Colombia, Peru, and Mexico for three months (July to September 2021). In addition, the authors decided to share the questionnaire on the internet through social networks, such as Facebook, Instagram, LinkedIn, e-mail, and WhatsApp.
Since the literature on the relationships proposed in the explanatory model is still scarce at a theoretical and practical level, with no empirical evidence in Latin America, this study is exploratory [91]. A non-probabilistic and convenience data sampling method was applied to collect data [92]. Furthermore, the snowball sampling method was used through social networks. This technique makes it possible to expand the geographical location and reduce the respondents’ access barriers [93,94]. This research is ad hoc to apply this method to minimize respondents’ risk of COVID-19. Moreover, social networks and the internet contribute to the non-probabilistic aspect of random and diverse respondents [95].
Respondents were informed that the data collected would be used exclusively for academic purposes, and the data were analyzed anonymously. Consequently, sociodemographic information was analyzed to understand the study sample. This procedure resulted in a sample size of 1624 consumers who responded to the survey in four countries. The sample per country was 24.6% from Chile (n = 400), 25.9% from Colombia (n = 421), 24.7% from Mexico (n = 401), and 24.8% from Peru (n = 402). The sample is equitable between each country; therefore, the research sample size meets the required requirements [96].
The sample data showed most of the participants were women. There were 943 female participants (58.1%), followed by 670 male participants (41.3%), and 7 participants (0.6%) of the respondents decided not to reveal their gender. In terms of age, the sample was categorized by groups of age, generation X (11.7%, n = 190), generation Y (millennials) (42.9%, n = 697), and generation Z (45.4%, n = 737).
Since the present work is an exploratory study [91], consistent with the type of non-probability sampling [97], it is not possible to calculate sampling errors. However, being the smallest sample size of 197 and when analyzing the composite reliabilities of the whole sample, the values in all factors were high (>0.90). This indicates that the items adequately measure the intended factor, which is why the literature considers it appropriate to work with small samples [92].
After the study was carried out, to verify that the differences in the subsample sizes concerning the generation did not constitute a problem, the power analysis was performed using the independent samples t-test (given that they are different generations), using SPSS-27. This was determined using the smallest sample (197) and the most significant sample (737) because they are the most distant and to ensure greater reliability in these results. The power analysis shows a value of 0.980, which is above 0.80 of the minimums required, which allows us to affirm that there is no problem with distant sample size differences [98] (See Table 1).
Table 1.
Potency analysis.
The final sample collection was classified into five groups according to the total monthly income. First, the sample reveals a higher percentage of participating people who declare earning at least two minimum salaries in their country (36.8%, n = 598). Then, followed by three and four average minimum salaries (25.4%, n = 413), a third group that has declared between five and ten average minimum salaries (23.6%, n = 376), and then a group has from eleven to twenty minimum average salaries (9.5%, n = 155), and finally a small group over twenty minimum salaries (5.0%, n = 82).
3.3. Measures
To construct this model research, the items were adopted from previous studies. Eight academics from different areas, such as marketing, management, and sustainability, tested and evaluated the questionnaire to check the scales and items.
The final questionnaire was divided into two parts. The first section presented 18 questions related to the COVID-19 effects on environmentally responsible purchase intention. Specifically, this section was separated into six dimensions with three-item each.
The four independent variables used in our model were (i) Attitude (ATT) [9,17], (ii) Subjective Norm (SN) [9,67], (iii) Perceived Behavioral Control (PBC) [9,74], and (iv) Environmental Consciousness (EC) [9,75,76], and the dependent variable was (v) Environmental Responsibly Purchase Intention (ERPI) [9]. Finally, the moderating variable was age, using generations X, Y, and Z.
The second section was related to six questions about demographic data, such as country, age, gender, income, educational level, and civil status.
Every item was written as a statement to be evaluated (See Table 2), applying a five-point Likert scale ranging from 1 (totally disagree) to 5 (totally agree). In this sense, all the participants interviewed were explained every number and item to understand and respond adequately [99].
Table 2.
Constructs and items.
3.4. Statistical Analysis
To establish the identification of the proposed explanatory model, we verified that the two most basic heuristic rules are fulfilled. In this sense, all the constructs have at least three indicators, and it is a recursive model.
The first statistical process evaluated the reliability and validity model. Specifically, this study measured the reliability of latent variables and the internal consistency of the items using the Cronbach Alpha method. Then, a confirmatory factor analysis (CFA) was applied to verify the fit and measurement model. The research employed two statistical software. First, the IBM SPSS Statistics software was used to check the convergent and discriminant validity. Secondly, the AMOS Software was selected to test and propose the model and hypothesis through a multi-group Structure Equation Modelling (SEM).
SEM is considered a suitable method for this type of research. First, this method is highly recommended to evaluate cause–effect relations in descriptive models [92]. Secondly, SEM is a perfect method to test the hypothesis of dependence relationships, correlations, and effects of moderating variables [104]). Finally, recent studies applied SEM to analyze and demonstrate robustness in measures and structural assessment [15,105,106].
4. Results
In the following section, we present the results of Reliability analysis and convergent and discriminant validity, the SEM estimates of the general proposed hypotheses; therefore, for this, the calculations were performed for the entire sample jointly, that is, for the total sample of 1624; in addition, the analysis of invariance and moderating effects was performed, for which the subsamples by groups were used both by country and by generation.
4.1. Reliability and Validity Analysis
Cronbach’s alpha [107] is the most widely used reliability indicator in construct verification scales [48,108]. A level considered adequate is a value of the latent variables greater than 0.70 [92,108]. Our results are satisfactory since each indicator is more significant than 0.94 (See Table 3). Regarding Convergent validity, the mean extracted variance (AVE) and Composition Reliability (CR) are utilized. AVE indicator is considered acceptable with values equal to or greater than 0.5 [92,108]. CR should be greater than 0.6 [109]. In this research, each latent variable shows a good level, AVE with values greater than 0.766 and CR with values equal to or higher than 0.908. Additionally, it is corroborated by the Correlation Matrix (See Appendix A).
Table 3.
Scale items, factor loadings, composite reliabilities, and average variance extracted.
In the same vein, this study incorporates the Fornell Larcker criteria [110] and the heterotrait–monotrait ratio of correlations for discriminant validity [111]. Again, the results establish an adequate validity of the model proposed (See Table 4 and Table 5).
Table 4.
Fornell Larcker criteria for discriminant validity.
Table 5.
Heterotrait–Monotrait ratio for discriminant validity.
In addition, the questionnaire was also verified. This procedure is essential to exclude the possibility of common technique bias (CMB). Similarly, Common method variance (CMV), an approach utilizing valued marker variables, was used to examine the CMV. To employ this analysis on the environmental framework, a non-ideal marker (having indirect empirical related) was utilized as the marker variable. The analysis compares different CFA models with the marker variable. The method-C (constrained model) fits significantly better than the baseline model (evidence of shared CMV between the indicators of substantive variables and the latent marker variable). The method-U (unconstrained model) does not fit considerably better than Method-C; all indicators have the same CMV. In conclusion, the method-R model is not statistically significant (LR: 9.52, ρ = 0.484) when compared to the method-C model (LR: 184, ρ = 0.000000000) or method-U model (LR: 59.3, ρ = 0.00002834), demonstrating that the presence of CMV has to effect on the link between the substantive variables. Consequently, the data indicate that CMV is insufficient to cause a bias in the outcomes (See Table 6).
Table 6.
Model comparisons for CFA Models with marker variable.
4.2. SEM Estimations of the General Proposed Hypothesis
The results have indicated that the measurement model provided good model fit values. Specifically, with = 4.693 (375.444/80), an acceptable value is between 3 and 5 [96]. In the case of incremental values, to be considered a good fit with values: NFI (Normed Fit Index) > 0.90 [112], TLI (Tucker–Lewis Index) > 0.90 [113], and CFI (Comparative fit Index) > 0.95 [114]. The absolute index is acceptable when GFI (Goodness of Fit Index) is greater than 0.90 [113]. Finally, the parsimony indexes are good model fit whit values; RMSEA (Root Mean Square Error of Approximation) from ≤0.05 to 0.08 [114] and PGFI (Parsimony Goodness-of-Fit) > 0.5 [115]. The results have indicated a satisfactory Goodness of Fit, CFI = 0.958, NFI = 0.984; TLI = 0.983; RMSEA = 0.055; GFI = 0.958; PGFI = 0.639.
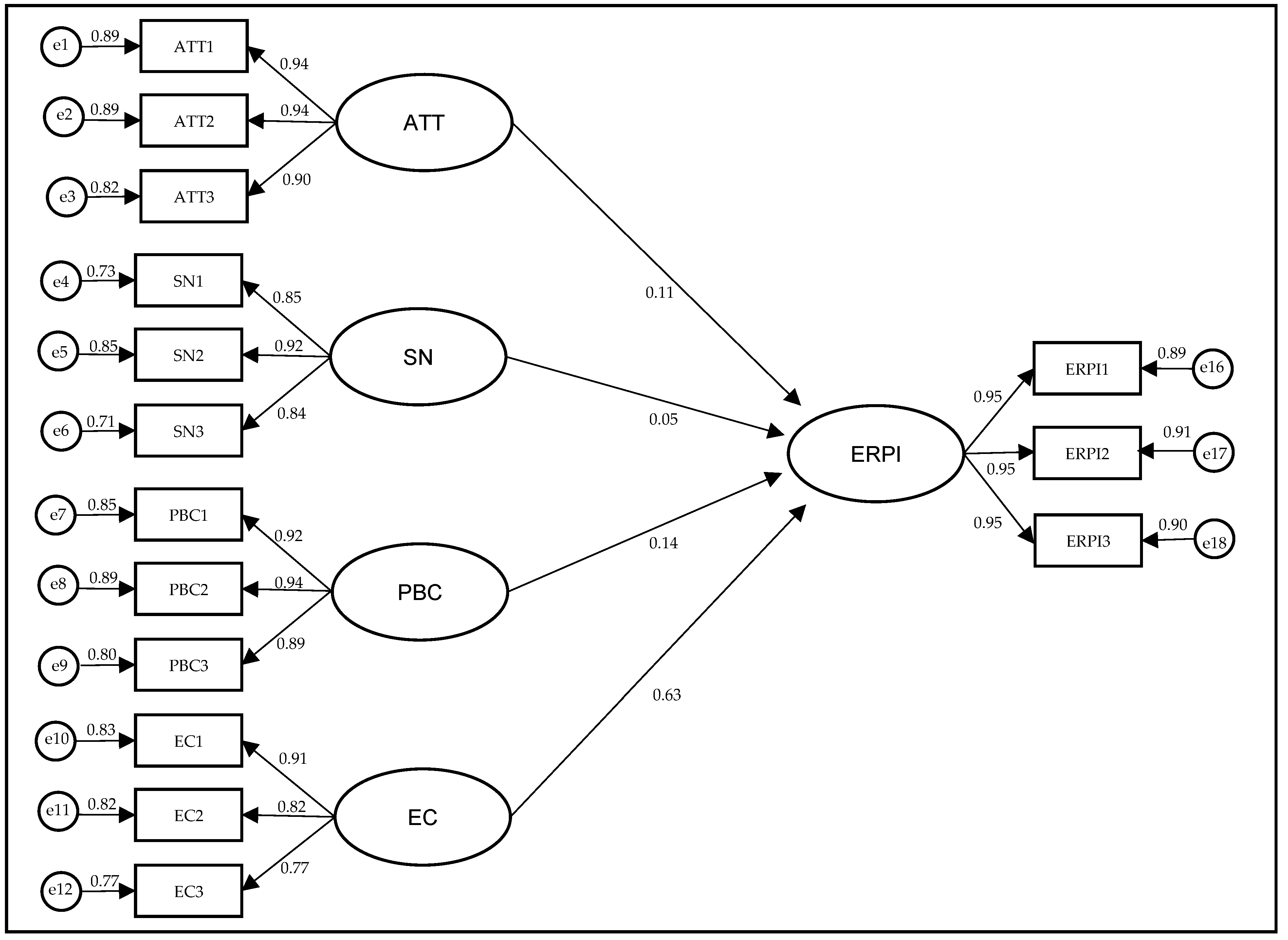
According to the influence of COVID-19 on environmentally responsible purchase intention (ERPI), the study reveals a positive and significant relationship in three dimensions. Attitude (ATT → ERPI; CR = 4.043 ***; SE = 0.029); Perceived Behavioral Control (PBC → ERPI; CR = 3.921 *** SE = 0.038), and Environmental Consciousness (EC → ERPI; CR = 20.099 *** SE = 0.033). However, the hypothesis related to Subjective Norms (SN → ERPI; CR = 1.708) SE = 0.034 is not significant. Consequently, hypotheses H1, H3, and H4 are supported in this research (See Table 7 and Figure 2).
Table 7.
SEM estimations on hypothesis tests.
Figure 2.
Structural model.
4.3. Invariance Analysis and Moderating Effects: Generation
An invariance analysis and moderation effects were carried out to observe differences in generational groups (See Table 8 and Table 9). Three groups are selected to analyze the role of age as a moderating variable for the measurement model generation X (11.7%, n = 190), generation Y (millennials) (42.9%, n = 697), and generation Z (45.4%, n = 737). SEM is applied using the maximum-likelihood method in consideration of the model structure. The invariance analysis of the measurement model is used to determine the difference at the model level or path level [116].
Table 8.
Moderator effect of the country and generations by multi-group analysis.
Table 9.
Invariance.
The results show that the groups are not different at the model level; these groups show differences at the path level (see Table 8). Age plays a moderator role, which exposes the relevance of Environmentally Responsible Purchase Intention (ERPI) in generation X, and Perceived Behavioral Control (PBC) influence in the younger group (generations Y and Z).
5. Discussion and Conclusions
This research was conducted to empirically evaluate different factors that can affect the Environmentally Responsible Purchase Intention of consumers in Colombia, Mexico, Chile, and Peru in the context of COVID-19. The global explanatory model is composed of formative constructs and reflective indicators. This explanatory model is composed of five independent variables that collectively explain a phenomenon related to the dependent variable, Environmental Responsibly Purchase intention [117,118,119,120]. The results show evidence that supports the hypothesis proposed in prior studies concerning COVID-19’s influence as a phenomenon that has affected the population regarding environmental issues in society [1,4]. In terms of research findings (see Table 7), our main theoretical contribution is that our evidence supports the idea that Attitude (ATT), Perceived Behavioral Control (PBC), and Environmental Consciousness (EC) would influence the Environmentally Responsible Purchase Intention (ERPI), which are discussed as follows.
First, Attitudes (ATT) determined Environmentally Responsible Purchase Intention (ERPI) during the COVID-19 pandemic. Our evidence is aligned with previous research indicating that behavioral attitudes are an essential factor in purchasing process when products are created based on eco-friendly methods that facilitate further recycling behavior [22]. Based on the above, this research is aligned with previous research by arguing that ERPI is influenced by Attitudes [55,56,57]. This is consistent with Shen et al. [25], who have argued that during COVID-19, the attitude toward the intention to purchase products has increased. One possible explanation for this outcome is that quarantines and voluntary self-isolation during the have had an emotional impact on consumers, which is in line with the perspective of Nguyen et al. [121] and the relation of ATT and consumer behavior, specifically in the youngest generations. For example, it has been highlighted in Colombia Attitude is one of the most critical aspects of decision-making from social and economic perspectives [122].
Second, our research also suggests that COVID-19 determined Perceived Behavioral Control (PBC). This conclusion is consistent with prior studies such as Xu et al. [23], Lucarelli et al. [71], and Vu et al. [56], who found that PBC affects purchasing intention related to pro-environmental behavior. Mexico and Chile support the hypothesis, both countries being Latin American members of the OECD. It last could partially explain political and economic conditions that are necessary to be part of this international organization and that directly influence how those countries promote economic development, but that consider elements of protection of the environment, which could be reflected in the behavior of consumers. In terms of age, this hypothesis was supported in generations Y and Z, reflecting that COVID-19 would contribute to the relationship between Perceived Behavioral Control (PBC) and Environmentally Responsible Purchase Intention (ERPI) in the younger generations.
Third, our evidence indicates that COVID-19 determined Environmental Consciousness (EC) in Latin American countries. In line with previous studies, our results show that Environmental Consciousness (EC) is an essential motivator for developing behavioral intention [1,41]. It is important to note that the results show that the pandemic scenario positively influenced the relationship between Environmental Consciousness (EC) and Environmentally Responsible Purchase Intention (ERPI) in all countries and all generations, demonstrating that this worldwide crisis has generated an effect on consumers, which could demonstrate the starting point towards a transition that establishes environmentally friendly behaviors [5,75]
On the opposite side, the current investigation rejects H2. In this sense, our results have shown that the COVID-19 pandemic has not positively contributed to the relationship between Subjective Norms (SN) and Environmentally Responsible Purchase Intention (ERPI). This can be explained because quarantines and social distancing have significantly reduced interaction between family, friends, and co-workers. Consequently, there were not enough social encounters for a social influence on behaviors toward an environmentally responsible purchase intention.
5.1. Practical and Managerial Implications
Different from the existing research in a context without a COVID-19 pandemic on the factors of Environmental Responsibly Purchase intention (ERPI) [15,23,51,52], our research proposes a research framework in Latin America focused on the effects of the COVID-19 pandemic, specifically on consumer behavior regarding Attitude (ATT), Subjective Norm (SN), Perceived Behavioral Control (PBC), and Environmental Consciousness (EC).
Regarding the practical implications of this research, there is a significant finding about the moderating effect on Environmentally Responsible Purchase Intention across generational groups. Our results indicate that age plays a moderator role in Environmentally Responsible Purchase Intention (ERPI) in generation X. Moreover, Perceived Behavioral Control (PBC) influences the younger groups (Y and Z). In this sense, young adults (Generation Z) and adults (Generation Y) are the ones who are susceptible to the potential impacts of COVID-19 in their intention to make an environmentally responsible purchase.
This could be explained due to younger groups manifesting greater environmental awareness [4] and online digitization [123], which has influenced the accessibility of information and environmental concerns during COVID-19. Building upon Nguyen [121], it is possible to argue that young consumers represent a powerful force in developing environmental awareness among the population, specifically within emerging markets such as the ones observed in Latin American countries. In this scenario, as a guideline for companies operating in this context, they should diversify their strategies to promote environmentally responsible purchase behavior by considering how different generations address the need for sustainability in purchasing processes, understanding that there is a different understanding and awareness of the environmental urgency on the planet.
This research offers suggestions and implications for managerial decision making. Our findings provide strong evidence of environmental developments in Latin American countries during the pandemic of COVID-19, allowing us to propose realistic prepositions for governments and companies. For example, Environmental Consciousness has increased significantly during the COVID-19 pandemic, manifested in consumers making efforts to prefer green products that are less harmful to the environment [4]. Therefore, companies should adopt sustainable and eco-friendly business practices to align with customers’ individual behavior. For example, businesses should promote the recycling and disposal of supplies in their packaging and stores to educate the population and facilitate the process [7]. In turn, advertising campaigns raise awareness of a brand that is friendly and close to its clients. In addition, business owners and executives must test new business models in response to the rise of online purchases and buy withdrawals at the collecting point. Since the quarantine and isolation during the COVID-19 pandemic, customers have temporarily or permanently altered their shopping habits.
Finally, local governments should evaluate this social context and support activities that positively influence our world from a national approach. The authorities should develop policies that help the transformation towards a more sustainable world—for example, proposing public programs to reduce pollution, recycling incentives, and promoting efficient water consumption.
5.2. Limitations and Future Research
This research has addressed the COVID-19 effects on environmentally responsible behavior, delivering theoretical and practical implications. However, some limitations should be considered for future research.
The first limitation refers to the sample; the sample is a non-probabilistic and simple cross-section. The participants responded voluntarily, giving their perception of the environmentally responsible purchase Intention. Additionally, this research only included participants from Chile, Colombia, Mexico, and Peru.
For this reason, it is recommended in future research to expand the sample to other Latin American countries, such as Argentina, Brazil, Bolivia, Uruguay, and Venezuela in South America; or Central American countries, such as Panama, Puerto Rico, the Dominican Republic, or Costa Rica [124,125]. As a result, a more extensive and diverse sample is expected to provide an opportunity to develop a cross-cultural study [126,127] or theoretical model based on human values in the context of geographical distances [128]. However, this limitation makes it difficult to generalize the results obtained in this scenario. Consequently, it is thus advised an expansion of this study employing a stratified random sample to compare generation consumers or cross-country consumer research [129]. In this context, the sample distribution should be extended for different age groups to analyze the possible effect size.
Secondly, this study only focused on the middle of the COVID-19 pandemic (between the third and fourth waves) in consumer behavior in the context of environmentally responsible purchase intention. For this reason, our results are not generalizable to the post-pandemic stage. Future studies may consider the environmental situation in a post-pandemic context to identify if the eco-friendly and pro-environmental behavior is maintained over time or was just a stationary effect.
Thirdly, another limitation is the method of collecting data. Our research carried out an online survey like most studies in times of COVID-19 due to quarantines, limited capacity, and social distancing. Therefore, consumer behavior has not been evaluated in real-time, so future post-pandemic research could use field surveys to immediately consult consumers about their purchase intention and behavior.
Finally, a fourth relevant limitation is people’s honesty when responding. As in other studies on pro-environmental behavior, it is possible that the respondents feel a social and ethical pressure to respond to show environmental interest. For this reason, the results must be evaluated and generalized with caution. Consequently, it is crucial to understand the gap between purchase intention and purchase experience. This occurs because a group of consumers provides a positive attitude toward society about a friendly purchase with the environment. However, these do not usually finalize the purchase. For this reason, future research should focus on filter questions to identify an effective and real purchase intention.
Author Contributions
L.V.-F.: Project administration; abstract, introduction, conceptualization, data collection and curation, methodology, analysis, results; validation, discussion, conclusions, review and editing. M.E.-F.: Conceptualization, data collection, writing original theoretical framework, review and editing, discussion, conclusions, and references. M.G.-V.: Conceptualization, data collection, discussion, conclusions, review, and editing. E.E.G.-S.: Data collection and survey. All authors have read and agreed to the published version of the manuscript.
Funding
There is no specific funding has been attributed to this research.
Institutional Review Board Statement
Ethical review and approval of this study was waived because express consent was obtained from the participants and approval was obtained from the collaborating universities in this study. Respondents are aware that the data are used exclusively for academic purposes. In turn, each participant had to read the reason for this research and then confirm their participation and consent.
Informed Consent Statement
Informed consent was obtained from all subjects involved in the study.
Data Availability Statement
Data availability can be requested by writing to the corresponding author of this publication.
Acknowledgments
The authors would like to thank the next group of researchers for their valuable database creation and survey contribution, Ledy Gómez Bayona, Universidad de San Buenaventura; Juan Carlos Niño de Guzmán Miranda, Universidad de Montemorelos; Gustavo Adolfo Moreno López, Institución Universitaria Marco Fidel Suarez; and Pedro Armengol Gonzáles Urbina, la Universidad de Montemorelos.
Conflicts of Interest
The authors declare that they have no known competing financial interests or personal relationships that could have influenced the work reported in this paper.
Appendix A
Table A1.
Correlation Matrix.
Table A1.
Correlation Matrix.
| Dimension | M | S.D. | ATT | SN | PBC | EC | WTP | ERPI |
|---|---|---|---|---|---|---|---|---|
| Attitude (ATT) | 3.23 | 1.22 | 1 | 0.807 ** | 0.848 ** | 0.807 ** | 0.796 ** | |
| Subjective Norm (SN) | 2.96 | 1.15 | 0.807 ** | 1 | 0.850 ** | 0.781 ** | 0.767 ** | |
| Perceived Behavioral Control (PBC) | 3.03 | 1.21 | 0.848 ** | 0.850 ** | 1 | 0.852 ** | 0.832 ** | |
| Environmental Consciousness (EC) | 2.97 | 1.21 | 0.807 ** | 0.781 ** | 0.852 ** | 1 | 0.895 ** | |
| Environmental Responsibly Purchase intention (ERPI) | 3.25 | 1.25 | 0.796 ** | 0.767 ** | 0.832 ** | 0.895 ** | 1 |
Source: Self-elaboration. Note: M = Mean; p-value = *** p < 0.01 ** p < 0.05.
References
- van Ootegem, L.; Verhofstadt, E.; Defloor, B.; Bleys, B. The Effect of COVID-19 on the Environmental Impact of Our Lifestyles and on Environmental Concern. Sustainability 2022, 14, 8437. [Google Scholar] [CrossRef]
- Valenzuela-Fernández, L.; Escobar-Farfán, M. Zero-Waste Management and Sustainable Consumption: A Comprehensive Bibliometric Mapping Analysis. Sustainability 2022, 14, 16269. [Google Scholar] [CrossRef]
- Valenzuela-Fernández, L.; Guerra-Velásquez, M.; Escobar-Farfán, M.; García-Salirrosas, E.E. Influence of COVID-19 on Environmental Awareness, Sustainable Consumption, and Social Responsibility in Latin American Countries. Sustainability 2022, 14, 12754. [Google Scholar] [CrossRef]
- Severo, E.A.; de Guimarães, J.C.F.; Dellarmelin, M.L. Impact of the COVID-19 Pandemic on Environmental Awareness, Sustainable Consumption and Social Responsibility: Evidence from Generations in Brazil and Portugal. J. Clean. Prod. 2021, 286, 124947. [Google Scholar] [CrossRef] [PubMed]
- Cohen, M.J. Does the COVID-19 Outbreak Mark the Onset of a Sustainable Consumption Transition? Sustain. Sci. Pract. Policy 2020, 16, 1–3. [Google Scholar] [CrossRef]
- Ali, Q.; Parveen, S.; Yaacob, H.; Zaini, Z.; Sarbini, N.A. COVID-19 and Dynamics of Environmental Awareness, Sustainable Consumption and Social Responsibility in Malaysia. Environ. Sci. Pollut. Res. 2021, 28, 56199–56218. [Google Scholar] [CrossRef] [PubMed]
- Zambrano-Monserrate, M.A.; Ruano, M.A.; Sanchez-Alcalde, L. Indirect Effects of COVID-19 on the Environment. Sci. Total Environ. 2020, 728, 138813. [Google Scholar] [CrossRef]
- Sarkis, J. Supply Chain Sustainability: Learning from the COVID-19 Pandemic. Int. J. Oper. Prod. Manag. 2020, 41, 63–73. [Google Scholar] [CrossRef]
- Mallick, S.K.; Pramanik, M.; Maity, B.; Das, P.; Sahana, M. Plastic Waste Footprint in the Context of COVID-19: Reduction Challenges and Policy Recommendations towards Sustainable Development Goals. Sci. Total Environ. 2021, 796, 148951. [Google Scholar] [CrossRef] [PubMed]
- IADB & IDB. IDB and IDB Invest Coronavirus Impact Dashboard; Inter-American Development Bank: Washington, DC, USA, 2022. [Google Scholar]
- Barcelo, D. An Environmental and Health Perspective for COVID-19 Outbreak: Meteorology and Air Quality Influence, Sewage Epidemiology Indicator, Hospitals Disinfection, Drug Therapies and Recommendations. J. Environ. Chem. Eng. 2020, 8, 104006. [Google Scholar] [CrossRef] [PubMed]
- Mi, L.; Zhao, J.; Xu, T.; Yang, H.; Lv, T.; Shang, K.; Qiao, Y.; Zhang, Z. How Does COVID-19 Emergency Cognition Influence Public pro-Environmental Behavioral Intentions? An Affective Event Perspective. Resour. Conserv. Recycl. 2021, 168, 105467. [Google Scholar] [CrossRef] [PubMed]
- Bronfman, N.C.; Repetto, P.B.; Cisternas, P.C.; Castañeda, J.V. Factors Influencing the Adoption of COVID-19 Preventive Behaviors in Chile. Sustainability 2021, 13, 5331. [Google Scholar] [CrossRef]
- Chekima, B.; Syed Khalid Wafa, S.A.W.; Igau, O.A.; Chekima, S.; Sondoh, S.L. Examining Green Consumerism Motivational Drivers: Does Premium Price and Demographics Matter to Green Purchasing? J. Clean. Prod. 2016, 112, 3436–3450. [Google Scholar] [CrossRef]
- Kumar, A.; Prakash, G.; Kumar, G. Does Environmentally Responsible Purchase Intention Matter for Consumers? A Predictive Sustainable Model Developed through an Empirical Study. J. Retail. Consum. Serv. 2021, 58, 102270. [Google Scholar] [CrossRef]
- Dharmaraj, S.; Ashokkumar, V.; Hariharan, S.; Manibharathi, A.; Show, P.L.; Chong, C.T.; Ngamcharussrivichai, C. The COVID-19 Pandemic Face Mask Waste: A Blooming Threat to the Marine Environment. Chemosphere 2021, 272, 129601. [Google Scholar] [CrossRef] [PubMed]
- Correia, E.; Sousa, S.; Viseu, C.; Larguinho, M. Analysing the Influence of Green Marketing Communication in Consumers’ Green Purchase Behaviour. Int. J. Environ. Res. Public Health 2023, 20, 1356. [Google Scholar] [CrossRef]
- Szlachciuk, J.; Kulykovets, O.; Dębski, M.; Krawczyk, A.; Górska-Warsewicz, H. The Shopping Behavior of International Students in Poland during COVID-19 Pandemic. Int. J. Environ. Res. Public Health 2022, 19, 11311. [Google Scholar] [CrossRef]
- Si, W.; Jiang, C.; Meng, L. The Relationship between Environmental Awareness, Habitat Quality, and Community Residents’ Pro-Environmental Behavior—Mediated Effects Model Analysis Based on Social Capital. Int. J. Environ. Res. Public Health 2022, 19, 13253. [Google Scholar] [CrossRef]
- Zebardast, L.; Radaei, M. The Influence of Global Crises on Reshaping Pro-Environmental Behavior, Case Study: The COVID-19 Pandemic. Sci. Total Environ. 2022, 811, 151436. [Google Scholar] [CrossRef]
- Yadav, R.; Pathak, G.S. Young Consumers’ Intention towards Buying Green Products in a Developing Nation: Extending the Theory of Planned Behavior. J. Clean. Prod. 2016, 135, 732–739. [Google Scholar] [CrossRef]
- Prakash, G.; Choudhary, S.; Kumar, A.; Garza-Reyes, J.A.; Khan, S.A.R.; Panda, T.K. Do Altruistic and Egoistic Values Influence Consumers’ Attitudes and Purchase Intentions towards Eco-Friendly Packaged Products? An Empirical Investigation. J. Retail. Consum. Serv. 2019, 50, 163–169. [Google Scholar] [CrossRef]
- Xu, X.; Wang, S.; Yu, Y. Consumer’s Intention to Purchase Green Furniture: Do Health Consciousness and Environmental Awareness Matter? Sci. Total Environ. 2020, 704, 135275. [Google Scholar] [CrossRef] [PubMed]
- López-Feldman, A.; Chávez, C.; Vélez, M.A.; Bejarano, H.; Chimeli, A.B.; Féres, J.; Robalino, J.; Salcedo, R.; Viteri, C. Environmental Impacts and Policy Responses to Covid-19: A View from Latin America. Environ. Resour. Econ. 2020. [Google Scholar] [CrossRef]
- Shen, X.; Cao, X.; Esfahani, S.S.; Saleem, T. Factors Influencing Consumers’ Purchase Intention on Cold Chain Aquatic Products under COVID-19: An Investigation in China. Int. J. Environ. Res. Public Health 2022, 19, 4903. [Google Scholar] [CrossRef] [PubMed]
- Fishbein, M.; Ajzen, I. Belief, Attitude, Intention, and Behavior: An Introduction to Theory and Research. Philos. Rhetor. 1977, 10, 130–132. [Google Scholar]
- Madden, T.J.; Ellen, P.S.; Ajzen, I. A Comparison of the Theory of Planned Behavior and the Theory of Reasoned Action. Personal. Soc. Psychol. Bull. 1992, 18, 3–9. [Google Scholar] [CrossRef]
- Ajzen, I. The Theory of Planned Behavior. Organ. Behav. Hum. Decis. Process. 1991, 50, 179–211. [Google Scholar] [CrossRef]
- Ajzen, I. The Theory of Planned Behaviour Is Alive and Well, and Not Ready to Retire: A Commentary on Sniehotta, Presseau, and Araújo-Soares. Health Psychol. Rev. 2015, 9, 131–137. [Google Scholar] [CrossRef]
- Ajzen, I. Perceived Behavioral Control, Self-Efficacy, Locus of Control, and the Theory of Planned Behavior. J. Appl. Soc. Psychol. 2002, 32, 665–683. [Google Scholar] [CrossRef]
- Hsu, M.-H.; Yen, C.-H.; Chiu, C.-M.; Chang, C.-M. A Longitudinal Investigation of Continued Online Shopping Behavior: An Extension of the Theory of Planned Behavior. Int. J. Hum. Comput. Stud. 2006, 64, 889–904. [Google Scholar] [CrossRef]
- Chiu, W.; Kim, T.; Won, D. Predicting Consumers’ Intention to Purchase Sporting Goods Online. Asia Pac. J. Mark. Logist. 2018, 30, 333–351. [Google Scholar] [CrossRef]
- Akar, E. Customers’ Online Purchase Intentions and Customer Segmentation During the Period of COVID-19 Pandemic. J. Internet Commer. 2021, 20, 371–401. [Google Scholar] [CrossRef]
- Rehman, S.U.; Bhatti, A.; Mohamed, R.; Ayoup, H. The Moderating Role of Trust and Commitment between Consumer Purchase Intention and Online Shopping Behavior in the Context of Pakistan. J. Glob. Entrep. Res. 2019, 9, 43. [Google Scholar] [CrossRef]
- Zhuang, W.; Luo, X.; Riaz, M.U. On the Factors Influencing Green Purchase Intention: A Meta-Analysis Approach. Front. Psychol. 2021, 12, 644020. [Google Scholar] [CrossRef] [PubMed]
- Barbaritano, M.; Savelli, E. How Consumer Environmental Responsibility Affects the Purchasing Intention of Design Furniture Products. Sustainability 2021, 13, 6140. [Google Scholar] [CrossRef]
- Moser, A.K. Thinking Green, Buying Green? Drivers of pro-Environmental Purchasing. J. Consum. Mark. 2015, 32, 167–175. [Google Scholar] [CrossRef]
- Migheli, M. Green Purchasing: The Effect of Parenthood and Gender. Environ. Dev. Sustain. 2021, 23, 10576–10600. [Google Scholar] [CrossRef]
- García-Salirrosas, E.E.; Rondon-Eusebio, R.F. Green Marketing Practices Related to Key Variables of Consumer Purchasing Behavior. Sustainability 2022, 14, 8499. [Google Scholar] [CrossRef]
- Paul, J.; Modi, A.; Patel, J. Predicting Green Product Consumption Using Theory of Planned Behavior and Reasoned Action. J. Retail. Consum. Serv. 2016, 29, 123–134. [Google Scholar] [CrossRef]
- Yang, S.; Su, Y.; Wang, W.; Hua, K. Research on Developers’ Green Procurement Behavior Based on the Theory of Planned Behavior. Sustainability 2019, 11, 2949. [Google Scholar] [CrossRef]
- Judge, M.; Warren-Myers, G.; Paladino, A. Using the Theory of Planned Behaviour to Predict Intentions to Purchase Housing. J. Clean. Prod. 2019, 215, 259–267. [Google Scholar] [CrossRef]
- Ramírez-castillo, N.A.; Müller-pérez, J.; Acevedo-duque, Á.; Müller-pérez, S.; González-díaz, R.R.; Campos, J.S.; Ovalles-toledo, L.V. Sustainable Moviegoer Intention to Attend Cinemas Based on the Theory of Planned Behavior. Sustainability 2021, 13, 8724. [Google Scholar] [CrossRef]
- Brzustewicz, P.; Singh, A. Sustainable Consumption in Consumer Behavior in the Time of COVID-19: Topic Modeling on Twitter Data Using LDA. Energies 2021, 14, 5787. [Google Scholar] [CrossRef]
- Dangelico, R.M.; Schiaroli, V.; Fraccascia, L. Is Covid-19 Changing Sustainable Consumer Behavior? A Survey of Italian Consumers. Sustain. Dev. 2022, 30, 1477–1496. [Google Scholar] [CrossRef]
- Rutitis, D.; Smoca, A.; Uvarova, I.; Brizga, J.; Atstaja, D.; Mavlutova, I. Sustainable Value Chain of Industrial Biocomposite Consumption: Influence of COVID-19 and Consumer Behavior. Energies 2022, 15, 466. [Google Scholar] [CrossRef]
- Daryanto, A.; Song, Z.; Soopramanien, D. The COVID-19 Pandemic as an Impetus for pro-Environmental Behaviours: The Role of Causal Attribution. Personal. Individ. Differ. 2022, 187, 111415. [Google Scholar] [CrossRef]
- Diamantopoulos, A.; Winklhofer, H.M. Index Construction with Formative Indicators: An Alternative to Scale Development. J. Mark. Res. 2001, 38, 269–277. [Google Scholar] [CrossRef]
- Verma, V.K.; Chandra, B. An Application of Theory of Planned Behavior to Predict Young Indian Consumers’ Green Hotel Visit Intention. J. Clean. Prod. 2018, 172, 1152–1162. [Google Scholar] [CrossRef]
- Bosnjak, M.; Ajzen, I.; Schmidt, P. The Theory of Planned Behavior: Selected Recent Advances and Applications. Eur. J. Psychol. 2020, 16, 352–356. [Google Scholar] [CrossRef]
- Yadav, R.; Pathak, G.S. Determinants of Consumers’ Green Purchase Behavior in a Developing Nation: Applying and Extending the Theory of Planned Behavior. Ecol. Econ. 2017, 134, 114–122. [Google Scholar] [CrossRef]
- Liobikiene, G.; Mandravickaite, J.; Bernatoniene, J. Theory of Planned Behavior Approach to Understand the Green Purchasing Behavior in the EU: A Cross-Cultural Study. Ecol. Econ. 2016, 125, 38–46. [Google Scholar] [CrossRef]
- Ajzen, I. TPB Questionnaire Construction; University of Massachusetts Amherst: Amherst, MA, USA, 2019; pp. 1–7. [Google Scholar]
- Armitage, C.J.; Conner, M. Efficacy of the Theory of Planned Behaviour: A Meta-Analytic Review. Br. J. Soc. Psychol. 2001, 40, 471–499. [Google Scholar] [CrossRef]
- Davison, L.; Littleford, C.; Ryley, T. Air Travel Attitudes and Behaviours: The Development of Environment-Based Segments. J. Air Transp. Manag. 2014, 36, 13–22. [Google Scholar] [CrossRef]
- Vu, D.M.; Ha, N.T.; Ngo, T.V.N.; Pham, H.T.; Duong, C.D. Environmental Corporate Social Responsibility Initiatives and Green Purchase Intention: An Application of the Extended Theory of Planned Behavior. Soc. Responsib. J. 2021, 18, 1627–1645. [Google Scholar] [CrossRef]
- Zsóka, Á.; Szerényi, Z.M.; Széchy, A.; Kocsis, T. Greening Due to Environmental Education? Environmental Knowledge, Attitudes, Consumer Behavior and Everyday pro-Environmental Activities of Hungarian High School and University Students. J. Clean. Prod. 2013, 48, 126–138. [Google Scholar] [CrossRef]
- Araghi, Y.; Kroesen, M.; Molin, E.; van Wee, B. Do Social Norms Regarding Carbon Offsetting Affect Individual Preferences towards This Policy? Results from a Stated Choice Experiment. Transp. Res. D Transp. Environ. 2014, 26, 42–46. [Google Scholar] [CrossRef]
- van Birgelen, M.; Semeijn, J.; Behrens, P. Explaining Pro-Environment Consumer Behavior in Air Travel. J. Air Transp. Manag. 2011, 17, 125–128. [Google Scholar] [CrossRef]
- Mitchener, C.P.; Jackson, W.M. Learning from Action Research About Science Teacher Preparation. J. Sci. Teach. Educ. 2012, 23, 45–64. [Google Scholar] [CrossRef]
- Shi, K.; de Vos, J.; Cheng, L.; Yang, Y.; Witlox, F. The Influence of the Built Environment on Online Purchases of Intangible Services: Examining the Mediating Role of Online Purchase Attitudes. Transp. Policy 2021, 114, 116–126. [Google Scholar] [CrossRef]
- Ong, A.K.S.; Cleofas, M.A.; Prasetyo, Y.T.; Chuenyindee, T.; Young, M.N.; Diaz, J.F.T.; Nadlifatin, R.; Redi, A.A.N.P. Consumer Behavior in Clothing Industry and Its Relationship with Open Innovation Dynamics during the Covid-19 Pandemic. J. Open Innov. Technol. Mark. Complex. 2021, 7, 211. [Google Scholar] [CrossRef]
- Peluso, A.M.; Pichierri, M.; Pino, G. Age-Related Effects on Environmentally Sustainable Purchases at the Time of COVID-19: Evidence from Italy. J. Retail. Consum. Serv. 2021, 60, 102443. [Google Scholar] [CrossRef]
- Alexa, L.; Apetrei, A.; Sapena, J. The Covid-19 Lockdown Effect on the Intention to Purchase Sustainable Brands. Sustainability 2021, 13, 3241. [Google Scholar] [CrossRef]
- Wang, B.; Li, Y. Consumers’ Intention to Bring a Reusable Bag for Shopping in China: Extending the Theory of Planned Behavior. Int. J. Environ. Res. Public Health 2022, 19, 3638. [Google Scholar] [CrossRef] [PubMed]
- Teng, Y.-M.; Wu, K.-S.; Liu, H.-H. Integrating Altruism and the Theory of Planned Behavior to Predict Patronage Intention of a Green Hotel. J. Hosp. Tour. Res. 2015, 39, 299–315. [Google Scholar] [CrossRef]
- Chen, M.-F.; Tung, P.-J. Developing an Extended Theory of Planned Behavior Model to Predict Consumers’ Intention to Visit Green Hotels. Int. J. Hosp. Manag. 2014, 36, 221–230. [Google Scholar] [CrossRef]
- Hidayat, S.; Wibowo, W.; Elisa GUNAWAN, Y.; Citra DEWI, G.; Wijayaningtyas, M. Factors Influencing Purchase Intention of Healthcare Products During the COVID-19 Pandemic: An Empirical Study in Indonesia. J. Asian Financ. 2021, 8, 337–0345. [Google Scholar] [CrossRef]
- Núñez-Fernández, M.; Pérez-Villarreal, H.H.; Mayett-Moreno, Y. Comparing Models with Positive Anticipated Emotions, Food Values, Attitudes and Subjective Norms as Influential Factors in Fast-Food Purchase Intention during the COVID-19 Pandemic in Two Channels: Restaurants and Mobile Apps. Sustainability 2021, 13, 12857. [Google Scholar] [CrossRef]
- Lee, M.J.; Back, K.J. Association Members’ Meeting Participation Behaviors: Development of Meeting Participation Model. J. Travel Tour. Mark. 2007, 22, 15–33. [Google Scholar] [CrossRef]
- Lucarelli, C.; Mazzoli, C.; Severini, S. Applying the Theory of Planned Behavior to Examine Pro-Environmental Behavior: The Moderating Effect of Covid-19 Beliefs. Sustainability 2020, 12, 556. [Google Scholar] [CrossRef]
- Hu, H.-H.; Parsa, H.G.; Self, J. The Dynamics of Green Restaurant Patronage. Cornell Hosp. Q. 2010, 51, 344–362. [Google Scholar] [CrossRef]
- Kilbourne, W.; Pickett, G. How Materialism Affects Environmental Beliefs, Concern, and Environmentally Responsible Behavior. J. Bus. Res. 2008, 61, 885–893. [Google Scholar] [CrossRef]
- Maichum, K.; Parichatnon, S.; Peng, K.-C. Application of the Extended Theory of Planned Behavior Model to Investigate Purchase Intention of Green Products among Thai Consumers. Sustainability 2016, 8, 1077. [Google Scholar] [CrossRef]
- Bamberg, S. How Does Environmental Concern Influence Specific Environmentally Related Behaviors? A New Answer to an Old Question. J. Environ. Psychol. 2003, 23, 21–32. [Google Scholar] [CrossRef]
- Atkinson, L.; Rosenthal, S. Signaling the Green Sell: The Influence of Eco-Label Source, Argument Specificity, and Product Involvement on Consumer Trust. J. Advert. 2014, 43, 33–45. [Google Scholar] [CrossRef]
- Bickart, B.A.; Ruth, J.A. Green Eco-Seals and Advertising Persuasion. J. Advert. 2012, 41, 51–67. [Google Scholar] [CrossRef]
- Pickett-Baker, J.; Ozaki, R. Pro-environmental Products: Marketing Influence on Consumer Purchase Decision. J. Consum. Mark. 2008, 25, 281–293. [Google Scholar] [CrossRef]
- Pires, A.; Martinho, G.; Ribeiro, R.; Mota, M.; Teixeira, L. Extended Producer Responsibility: A Differential Fee Model for Promoting Sustainable Packaging. J. Clean. Prod. 2015, 108, 343–353. [Google Scholar] [CrossRef]
- Magnier, L.; Schoormans, J. Consumer Reactions to Sustainable Packaging: The Interplay of Visual Appearance, Verbal Claim and Environmental Concern. J. Environ. Psychol. 2015, 44, 53–62. [Google Scholar] [CrossRef]
- Cachero-Martínez, S. Consumer Behaviour towards Organic Products: The Moderating Role of Environmental Concern. J. Risk Financ. Manag. 2020, 13, 330. [Google Scholar] [CrossRef]
- Chatzopoulou, E.; Kiewiet, A. Millennials’ Evaluation of Corporate Social Responsibility: The Wants and Needs of the Largest and Most Ethical Generation. J. Consum. Behav. 2021, 20, 521–534. [Google Scholar] [CrossRef]
- Hop, A.; Jagt, R.; van Onselen, L. The Conscious Consumer Connecting with Health and Sustainability Priorities; Deloitte: London, UK, 2021. [Google Scholar]
- Naderi, I.; van Steenburg, E. Me First, Then the Environment: Young Millennials as Green Consumers. Young Consum. 2018, 19, 280–295. [Google Scholar] [CrossRef]
- Wong, E.Y.C.; Chan, F.F.Y.; So, S. Consumer Perceptions on Product Carbon Footprints and Carbon Labels of Beverage Merchandise in Hong Kong. J. Clean. Prod. 2020, 242, 118404. [Google Scholar] [CrossRef]
- de Medeiros, J.F.; Ribeiro, J.L.D.; Cortimiglia, M.N. Influence of Perceived Value on Purchasing Decisions of Green Products in Brazil. J. Clean. Prod. 2016, 110, 158–169. [Google Scholar] [CrossRef]
- Trivedi, R.H.; Patel, J.D.; Savalia, J.R. Pro-Environmental Behaviour, Locus of Control and Willingness to Pay for Environmental Friendly Products. Mark. Intell. Plan. 2015, 33, 67–89. [Google Scholar] [CrossRef]
- Hair, J.F.; Page, M.; Brunsveld, N. Essentials of Business Research Methods, 4th ed.; Routledge: New York, NY, USA, 2019; ISBN 9780429203374. [Google Scholar]
- Brislin, R.W. Back-Translation for Cross-Cultural Research. J. Cross Cult. Psychol. 1970, 1, 185–216. [Google Scholar] [CrossRef]
- Benítez, M.A.; Velasco, C.; Sequeira, A.R.; Henríquez, J.; Menezes, F.M.; Paolucci, F. Responses to COVID-19 in Five Latin American Countries. Health Policy Technol. 2020, 9, 525–559. [Google Scholar] [CrossRef] [PubMed]
- Stebbins, R. Exploratory Research in the Social Sciences; SAGE Publications, Inc.: Thousand Oaks, CA, USA, 2001; ISBN 9780761923992. [Google Scholar]
- Hair, J.F.; Black, W.; Babin, B.; Anderson, E. Multivariate Data Analysis: A Global Perspective, 7th ed.; Prentice Hall: Upper Saddle River, NJ, USA, 2009. [Google Scholar]
- Baltar, F.; Brunet, I. Social Research 2.0: Virtual Snowball Sampling Method Using Facebook. Internet Res. 2012, 22, 57–74. [Google Scholar] [CrossRef]
- Etikan, I. Comparison of Convenience Sampling and Purposive Sampling. Am. J. Theor. Appl. Stat. 2016, 5, 1. [Google Scholar] [CrossRef]
- Naderifar, M.; Goli, H.; Ghaljaie, F. Snowball Sampling: A Purposeful Method of Sampling in Qualitative Research. Strides Dev. Med. Educ. 2017, 14. [Google Scholar] [CrossRef]
- Hair, J.F.; Black, W.C.; Babin, B.J.; Anderson, R.E. Multivariate Data Analysis; Pearson Education Limited: London, UK, 2013; ISBN1 129202190X. ISBN2 9781292021904. [Google Scholar]
- Malhotra, N.K.; Kahle, L.R. Marketing Research: An Applied Orientation. J. Mark. Res. 1994, 31, 137–139. [Google Scholar] [CrossRef]
- Button, K.S.; Ioannidis, J.P.A.; Mokrysz, C.; Nosek, B.A.; Flint, J.; Robinson, E.S.J.; Munafò, M.R. Power Failure: Why Small Sample Size Undermines the Reliability of Neuroscience. Nat. Rev. Neurosci. 2013, 14, 365–376. [Google Scholar] [CrossRef] [PubMed]
- Leung, S.O. A Comparison of Psychometric Properties and Normality in 4-, 5-, 6-, and 11-Point Likert Scales. J. Soc. Serv. Res. 2011, 37, 412–421. [Google Scholar] [CrossRef]
- Han, T.-I.; Chung, J.-E. Korean Consumers’ Motivations and Perceived Risks Toward the Purchase of Organic Cotton Apparel. Cloth. Text. Res. J. 2014, 32, 235–250. [Google Scholar] [CrossRef]
- Massey, M.; O’Cass, A.; Otahal, P. A Meta-Analytic Study of the Factors Driving the Purchase of Organic Food. Appetite 2018, 125, 418–427. [Google Scholar] [CrossRef] [PubMed]
- Mohd Suki, N. Consumer Environmental Concern and Green Product Purchase in Malaysia: Structural Effects of Consumption Values. J. Clean. Prod. 2016, 132, 204–214. [Google Scholar] [CrossRef]
- Lin, S.-T.; Niu, H.-J. Green Consumption: Environmental Knowledge, Environmental Consciousness, Social Norms, and Purchasing Behavior. Bus. Strategy Environ. 2018, 27, 1679–1688. [Google Scholar] [CrossRef]
- Cai, Y.; King, R.B.; Law, W.; McInerney, D.M. Which Comes First? Modeling the Relationships among Future Goals, Metacognitive Strategies and Academic Achievement Using Multilevel Cross-Lagged SEM. Learn. Individ. Differ. 2019, 74, 101750. [Google Scholar] [CrossRef]
- Sadiq, M.; Bharti, K.; Adil, M.; Singh, R. Why Do Consumers Buy Green Apparel? The Role of Dispositional Traits, Environmental Orientation, Environmental Knowledge, and Monetary Incentive. J. Retail. Consum. Serv. 2021, 62, 102643. [Google Scholar] [CrossRef]
- Lin, S.; Cai, S.; Sun, J.; Wang, S.; Zhao, D. Influencing Mechanism and Achievement of Manufacturing Transformation and Upgrading. J. Manuf. Technol. Manag. 2019, 30, 213–232. [Google Scholar] [CrossRef]
- Cronbach, L.J. Coefficient Alpha and the Internal Structure of Tests. Psychometrika 1951, 16, 297–334. [Google Scholar] [CrossRef]
- Hair, J.; Black, J.; Anderson, B.; Tatham, R. Multivariate Data Analysis, 6th ed.; Pearson New International Edition: London, UK, 2006. [Google Scholar]
- Bagozzi, R.P.; Yi, Y. On the Evaluation of Structural Equation Models. J. Acad. Mark. Sci. 1988, 16, 74–94. [Google Scholar] [CrossRef]
- Fornell, C.; Larcker, D.F. Evaluating Structural Equation Models with Unobservable Variables and Measurement Error. J. Mark. Res. 1981, 18, 39–50. [Google Scholar] [CrossRef]
- Henseler, J.; Ringle, C.M.; Sarstedt, M. A New Criterion for Assessing Discriminant Validity in Variance-Based Structural Equation Modeling. J. Acad. Mark. Sci. 2015, 43, 115–135. [Google Scholar] [CrossRef]
- Ullman, J.B.; Bentler, P.M. Structural Equation Modeling. In Handbook of Psychology, 2nd ed.; John Wiley & Sons, Inc.: Hoboken, NJ, USA, 2012. [Google Scholar]
- Schumacker, R.E.; Lomax, R.G. A Beginner’s Guide to Structural Equation Modeling; Psychology Press: London, UK, 2004; ISBN 9781135641924. [Google Scholar]
- Hu, L.; Bentler, P.M. Cutoff Criteria for Fit Indexes in Covariance Structure Analysis: Conventional Criteria versus New Alternatives. Struct. Equ. Model. A Multidiscip. J. 1999, 6, 1–55. [Google Scholar] [CrossRef]
- Mulaik, S.A.; James, L.R.; van Alstine, J.; Bennett, N.; Lind, S.; Stilwell, C.D. Evaluation of Goodness-of-Fit Indices for Structural Equation Models. Psychol. Bull. 1989, 105, 430–445. [Google Scholar] [CrossRef]
- Meredith, W. Measurement Invariance, Factor Analysis and Factorial Invariance. Psychometrika 1993, 58, 525–543. [Google Scholar] [CrossRef]
- Ellwart, T.; Konradt, U. Formative Versus Reflective Measurement: An Illustration Using Work–Family Balance. J. Psychol. 2011, 145, 391–417. [Google Scholar] [CrossRef]
- Mikulić, J.; Ryan, C. Reflective versus Formative Confusion in SEM Based Tourism Research: A Critical Comment. Tour. Manag. 2018, 68, 465–469. [Google Scholar] [CrossRef]
- Diamantopoulos, A.; Siguaw, J.A. Formative Versus Reflective Indicators in Organizational Measure Development: A Comparison and Empirical Illustration. Br. J. Manag. 2006, 17, 263–282. [Google Scholar] [CrossRef]
- Coltman, T.; Devinney, T.M.; Midgley, D.F.; Venaik, S. Formative versus Reflective Measurement Models: Two Applications of Formative Measurement. J. Bus. Res. 2008, 61, 1250–1262. [Google Scholar] [CrossRef]
- Nguyen, T.N.; Lobo, A.; Nguyen, B.K. Young Consumers’ Green Purchase Behaviour in an Emerging Market. J. Strateg. Mark. 2018, 26, 583–600. [Google Scholar] [CrossRef]
- Escandon-Barbosa, D.; Hurtado, A.; Gomez, A. Factors Affecting Voluntary Self-Isolation Behavior to Cope with a Pandemic: Empirical Evidence from Colombia vs. Spain in Times of COVID-19. Behav. Sci. 2021, 11, 35. [Google Scholar] [CrossRef]
- Bhat, S.A.; Islam, S.B.; Sheikh, A.H. Evaluating the Influence of Consumer Demographics on Online Purchase Intention: An E-Tail Perspective. Paradigm 2021, 25, 141–160. [Google Scholar] [CrossRef]
- Gómez-Suárez, M.; Quinones, M.; Yagüe, M.J. Targeting Smart Shoppers: A Cross-Country Model. J. Bus. Econ. Manag. 2020, 21, 679–705. [Google Scholar] [CrossRef]
- El-Manstrly, D.A. Cross-Cultural Validation of Switching Costs: A Four-Country Assessment. Int. Mark. Rev. 2014, 31, 413–437. [Google Scholar] [CrossRef]
- Milfont, T.L.; Fischer, R. Testing Measurement Invariance across Groups: Applications in Cross-Cultural Research. Int. J. Psychol. Res. 2010, 3, 111–130. [Google Scholar] [CrossRef]
- Quinones, M.; Gómez-Suárez, M.; Yagüe, M.J. The Thrill of a Smart Purchase: Does Country Matter? Int. J. Consum. Stud. 2022, 46, 295–308. [Google Scholar] [CrossRef]
- Schwartz, S.H. Universals in the Content and Structure of Values: Theoretical Advances and Empirical Tests in 20 Countries. In Advances in Experimental Social Psychology; Academic Press: Cambridge, MA, USA, 1992; Volume 25, pp. 1–65. [Google Scholar] [CrossRef]
- Steenkamp, J.E.M.; Baumgartner, H. Assessing Measurement Invariance in Cross-National Consumer Research. J. Consum. Res. 1998, 25, 78–107. [Google Scholar] [CrossRef]
Disclaimer/Publisher’s Note: The statements, opinions and data contained in all publications are solely those of the individual author(s) and contributor(s) and not of MDPI and/or the editor(s). MDPI and/or the editor(s) disclaim responsibility for any injury to people or property resulting from any ideas, methods, instructions or products referred to in the content. |
© 2023 by the authors. Licensee MDPI, Basel, Switzerland. This article is an open access article distributed under the terms and conditions of the Creative Commons Attribution (CC BY) license (https://creativecommons.org/licenses/by/4.0/).

