Motivating Individuals to Take Responsible Ocean Action: The Mediatory Effects of Attitude toward the Ocean
Abstract
1. Introduction
Purpose of the Study
2. Methodology
2.1. Participants
2.2. Evaluation of Scientific Literacy
2.3. Ocean Conception Instrument (OCI)
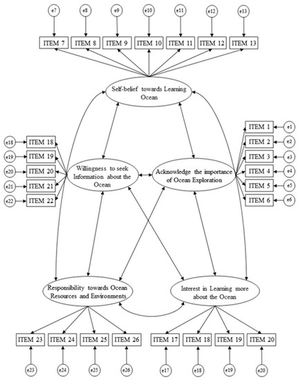
2.4. Attitudes towards the Ocean Inventory (AOI)
2.5. Intention to Take Responsible Marine Action Instrument (ITRMAI)
2.6. CFA
2.7. Tests for Mediation
3. Results
3.1. The Results of the OCI
3.2. Mediation Test via a Path Model
4. Discussion
4.1. Subjects’ Conceptions of Ocean Literacy
4.2. Mediation Effect of Attitude between Knowledge and Intention to Take Responsible Marine Action (ITRMA)
5. Conclusions
Author Contributions
Funding
Institutional Review Board Statement
Informed Consent Statement
Data Availability Statement
Acknowledgments
Conflicts of Interest
References
- OECD. Green Growth and Sustainable Development Forum: Greening the Ocean Economy; OECD: Paris, France, 2017. Available online: https://www.oecd.org/greengrowth/GGSD_2017_Summary%20Report_WEB.pdf (accessed on 20 December 2022).
 - Guest, H.; Lotze, H.K.; Wallace, D. Youth and the sea: Ocean literacy in Nova Scotia, Canada. Mar. Policy 2015, 58, 98–107. [Google Scholar] [CrossRef]
 - Lin, Y.-L.; Wu, L.-Y.; Tsai, L.-T.; Chang, C.-C. The Beginning of Marine Sustainability: Preliminary Results of Measuring Students’ Marine Knowledge and Ocean Literacy. Sustainability 2020, 12, 7115. [Google Scholar] [CrossRef]
 - American Association for the Advancement of Science. Benchmarks for Science Literacy; Oxford University Press: Oxford, UK, 1994; pp. 3–5. [Google Scholar]
 - American Association for the Advancement of Science. Flattening the World: Building a Global Knowledge Society; The American Association for the Advancement of Science Press: Vancouver, BC, Canada, 2012. [Google Scholar] [CrossRef]
 - National Research Council. National Science Education Standards; The National Academies Press: Washington, DC, USA, 1996. [Google Scholar] [CrossRef]
 - Cava, F.; Schoedinger, S.; Strang, C.; Tuddenham, P. Science Content and Standards for Ocean Literacy: A Report on Ocean Literacy. 2005. Available online: http://www.coexploration.org/oceanliteracy/documents/OLit2004-05_Final_Report.pdf (accessed on 20 December 2022).
 - DeBoer, G.E. Scientific literacy: Another look at its historical and contemporary meanings and its relationship to science education reform. J. Res. Sci. Teach. 2000, 37, 582–601. [Google Scholar] [CrossRef]
 - Ware, S.; Downie, A.-L. Challenges of habitat mapping to inform marine protected area (MPA) designation and monitoring: An operational perspective. Mar. Policy 2020, 111, 103717. [Google Scholar] [CrossRef]
 - Fauville, G.; Strang, C.; Cannady, M.A.; Chen, Y.-F. Development of the International Ocean Literacy Survey: Measuring knowledge across the world. Environ. Educ. Res. 2019, 25, 238–263. [Google Scholar] [CrossRef]
 - Steel, B.S.; Smith, C.; Opsommer, L.; Curiel, S.; Warner-Steel, R. Public ocean literacy in the United States. Ocean Coast. Manag. 2005, 48, 97–114. [Google Scholar] [CrossRef]
 - McKinley, E.; Fletcher, S. Individual responsibility for the oceans? An evaluation of marine citizenship by UK marine practitioners. Ocean Coast. Manag. 2010, 53, 379–384. [Google Scholar] [CrossRef]
 - Hines, J.M.; Hungerford, H.R.; Tomera, A.N. Analysis and Synthesis of Research on Responsible Environmental Behavior: A Meta-Analysis. J. Environ. Educ. 1987, 18, 1–8. [Google Scholar] [CrossRef]
 - Umuhire, M.L.; Fang, Q. Method and application of ocean environmental awareness measurement: Lessons learnt from university students of China. Mar. Pollut. Bull. 2016, 102, 289–294. [Google Scholar] [CrossRef]
 - Meinhold, J.L.; Malkus, A.J. Adolescent Environmental Behaviors. Environ. Behav. 2005, 37, 511–532. [Google Scholar] [CrossRef]
 - Pe’er, S.; Goldman, D.; Yavetz, B. Environmental literacy in teacher training: Attitudes, knowledge, and environmental behavior of beginning students. J. Environ. Educ. 2007, 39, 45–59. [Google Scholar] [CrossRef]
 - Charitou, A.; Aga-Spyridopoulou, R.N.; Mylona, Z.; Beck, R.; McLellan, F.; Addamo, A.M. Investigating the knowledge and attitude of the Greek public towards marine plastic pollution and the EU Single-Use Plastics Directive. Mar. Pollut. Bull. 2021, 166, 112182. [Google Scholar] [CrossRef] [PubMed]
 - Gkargkavouzi, A.; Halkos, G.; Matsiori, S. How do motives and knowledge relate to intention to perform environ-mental behavior? Assessing the mediating role of constraints. Ecol. Econ. 2019, 165, 106394. [Google Scholar] [CrossRef]
 - Lin, Y.-C.; Liu, G.-Y.; Chang, C.-Y.; Lin, C.-F.; Huang, C.-Y.; Chen, L.-W.; Yeh, T.-K. Perceived Behavioral Control as a Mediator between Attitudes and Intentions toward Marine Responsible Environmental Behavior. Water 2021, 13, 580. [Google Scholar] [CrossRef]
 - Ajzen, I. The theory of planned behavior. Organizational behavior and human decision processes. Ege Akad. Bakis 1991, 50, 179–211. [Google Scholar]
 - Ajzen, I.; Joyce, N.; Sheikh, S.; Cote, N.G. Knowledge and the Prediction of Behavior: The Role of Information Accuracy in the Theory of Planned Behavior. Basic Appl. Soc. Psychol. 2011, 33, 101–117. [Google Scholar] [CrossRef]
 - Ministry of Education. Marine Education Curriculum Guideline. 2008. Available online: https://www.k12ea.gov.tw/files/97_sid17/%E9%87%8D%E5%A4%A7%E8%AD%B0%E9%A1%8C(%E6%B5%B7%E6%B4%8B%E6%95%99%E8%82%B2)%E4%BF%AE%E8%A8%82%E8%AA%AA%E6%98%8E.pdf (accessed on 20 December 2022).
 - NOAA. The Essential Principles and Fundamental Concepts of Ocean Sciences for Learners of All Ages. 2013. Available online: https://www.coexploration.org/oceanliteracy/documents/OceanLitChart.pdf (accessed on 20 December 2022).
 - Breakwell, G.M.; Beardsell, S. Gender, parental and peer influences upon science attitudes and activities. Public Underst. Sci. 1992, 1, 183–197. [Google Scholar] [CrossRef]
 - Haladyna, T.; Olsen, R.; Shaughnessy, J. Correlates of class attitude toward science. J. Res. Sci. Teach. 1983, 20, 311–324. [Google Scholar] [CrossRef]
 - Keys, C.B.; Frank, S. Community psychology and the study of organizations: A reciprocal relationship. Am. J. Community Psychol. 1987, 15, 239–251. [Google Scholar] [CrossRef]
 - Oliver, J.S.; Simpson, R.D. Influences of attitude toward science, achievement motivation, and science self concept on achievement in science: A longitudinal study. Sci. Educ. 1988, 72, 143–155. [Google Scholar] [CrossRef]
 - Piburn, M.D.; Baker, D.R. If I were the teacher … qualitative study of attitude toward science. Sci. Educ. 1993, 77, 393–406. [Google Scholar] [CrossRef]
 - Bybee, R.; McCrae, B.; Laurie, R. PISA 2006: An assessment of scientific literacy. J. Res. Sci. Teach. Off. J. Natl. Assoc. Res. Sci. Teach. 2009, 46, 865–883. [Google Scholar] [CrossRef]
 - Cottrell, S.P. Influence of Sociodemographics and Environmental Attitudes on General Responsible Environmental Behavior among Recreational Boaters. Environ. Behav. 2003, 35, 347–375. [Google Scholar] [CrossRef]
 - Erdogan, M.; Ok, A.; Marcinkowski, T.J. Development and validation of Children’s Responsible Environmental Behavior Scale. Environ. Educ. Res. 2012, 18, 507–540. [Google Scholar] [CrossRef]
 - Hsu, S.; Roth, R.E. An Assessment of Environmental Literacy and Analysis of Predictors of Responsible Environmental Behaviour Held by Secondary Teachers in the Hualien Area of Taiwan. Environ. Educ. Res. 1998, 4, 229–249. [Google Scholar] [CrossRef]
 - Scott, D.; Willits, F.K. Environmental attitudes and behavior: A Pennsylvania survey. Environ. Behav. 1994, 26, 239–260. [Google Scholar] [CrossRef]
 - Kline, R.B. Principles and Practice of Structural Equation Modeling, 4th ed.; The Guilford Press: New York, NY, USA, 2015. [Google Scholar]
 - Bentler, P.M. Comparative Fit Indexes in Structural Models. Psychol. Bull. 1990, 107, 238–246. [Google Scholar] [CrossRef]
 - Steiger, J.H.; Lind, J.C. Statistically Based Tests for the Number of Common Factors. Paper Presented at the the Annual Meeting of the Psychometric Society, Iowa City, IA, USA, 1980. [Google Scholar]
 - Steiger, J.H. Notes on the Steiger–Lind (1980) Handout. Struct. Equ. Model. A Multidiscip. J. 2016, 23, 777–781. [Google Scholar] [CrossRef]
 - Baron, R.M.; Kenny, D.A. The moderator–mediator variable distinction in social psychological research: Conceptual, strategic, and statistical considerations. J. Personal. Soc. Psychol. 1986, 51, 1173–1182. [Google Scholar] [CrossRef]
 - Hayes, A.F. Beyond Baron and Kenny: Statistical Mediation Analysis in the New Millennium. Commun. Monogr. 2009, 76, 408–420. [Google Scholar] [CrossRef]
 - Hayes, A.F.; Preacher, K.J.; Myers, T.A. Mediation and the estimation of indirect effects in political communication research. In Sourcebook for Political Communication Research: Methods, Measures and An-Alytical Techniques; Bucy, E.P., Holbert, R.L., Eds.; Routledge: New York, NY, USA, 2011; pp. 434–465. [Google Scholar]
 - Preacher, K.J.; Hayes, A.F. SPSS and SAS procedures for estimating indirect effects in simple mediation models. Behav. Res. Methods Instrum. Comput. 2004, 36, 717–731. [Google Scholar] [CrossRef] [PubMed]
 - Hayes, A.F. Introduction to Mediation, Moderation, and Conditional Process Analysis: A Regression-Based Approach, 3rd ed.; The Guilford Press: New York, NY, USA, 2022; Available online: http://www.afhayes.com/public/process2012.pdf (accessed on 20 December 2022).
 - Arslan, H.O.; Cigdemoglu, C.; Moseley, C. A three-tier diagnostic test to assess pre-service teachers’ misconceptions about global warming, greenhouse effect, ozone layer depletion, and acid rain. Int. J. Sci. Educ. 2012, 34, 1667–1686. [Google Scholar] [CrossRef]
 - Dove, J. Alternative Conceptions about the Weather. Sch. Sci. Rev. 1998, 79, 65–69. Available online: https://eric.ed.gov/?id=EJ570960 (accessed on 20 December 2022).
 - Francek, M. A Compilation and Review of over 500 Geoscience Misconceptions. Int. J. Sci. Educ. 2013, 35, 31–64. [Google Scholar] [CrossRef]
 - Norgaard, K.M. “We don’t really want to know” environmental justice and socially organized denial of global warming in Norway. Organ. Environ. 2006, 19, 347–370. [Google Scholar] [CrossRef]
 - Gardner, G.T.; Stern, P.C. Environmental problems and human behavior: Allyn & Bacon. 1996. Available online: https://toc.library.ethz.ch/objects/pdf03/e06_978-0-536-68633-6_01.pdf (accessed on 20 December 2022).
 - Schultz, P. Environmental Attitudes and Behaviors Across Cultures. Online Read. Psychol. Cult. 2002, 8, 2307-0919.1070. [Google Scholar] [CrossRef]
 - Truelove, H.B.; Parks, C. Perceptions of behaviors that cause and mitigate global warming and intentions to perform these behaviors. J. Environ. Psychol. 2012, 32, 246–259. [Google Scholar] [CrossRef]
 - Bamberg, S.; Möser, G. Twenty years after Hines, Hungerford, and Tomera: A new meta-analysis of psycho-social determinants of pro-environmental behaviour. J. Environ. Psychol. 2007, 27, 14–25. [Google Scholar] [CrossRef]
 - Milfont, T.L. The Interplay Between Knowledge, Perceived Efficacy, and Concern About Global Warming and Climate Change: A One-Year Longitudinal Study. Risk Anal. 2012, 32, 1003–1020. [Google Scholar] [CrossRef]
 - Kim, M.; Dopico, E. Science education through informal education. Cult. Stud. Sci. Educ. 2016, 11, 439–445. Available online: https://link.springer.com/content/pdf/10.1007/s11422-014-9639-3.pdf?pdf=button%20sticky (accessed on 20 December 2022). [CrossRef]
 - Zaragoza, J.M.; Fraser, B.J. Field-study science classrooms as positive and enjoyable learning environments. Learn. Environ. Res. 2017, 20, 1–20. [Google Scholar] [CrossRef]
 - Lai, C.-S. A Study of the Learning Outcomes on Marine Education. Int. J. Soc. Educ. Sci. 2021, 3, 589–602. [Google Scholar] [CrossRef]
 - Pfattheicher, S.; Sassenrath, C.; Schindler, S. Feelings for the suffering of others and the environment: Compassion fosters proenvironmental tendencies. Environ. Behav. 2016, 48, 929–945. [Google Scholar] [CrossRef]
 - Schultz, P.W. New Environmental Theories: Empathizing With Nature: The Effects ofPerspective Taking on Concern for Environmental Issues. J. Soc. Issues 2000, 56, 391–406. [Google Scholar] [CrossRef]
 - Taylor, N.; Signal, T. Empathy and attitudes to animals. Anthrozoös 2005, 18, 18–27. [Google Scholar] [CrossRef]
 - Goldberg, M.H.; Gustafson, A.; van der Linden, S. Leveraging Social Science to Generate Lasting Engagement with Climate Change Solutions. One Earth 2020, 3, 314–324. [Google Scholar] [CrossRef]
 - Cook, J.; Lewandowsky, S.; Ecker, U.K.H. Neutralizing misinformation through inoculation: Exposing misleading argumentation techniques reduces their influence. PLoS ONE 2017, 12, e0175799. [Google Scholar] [CrossRef]
 - Mathewson, J.H. Visual-spatial thinking: An aspect of science overlooked by educators. Sci. Educ. 1999, 83, 33–54. [Google Scholar] [CrossRef]
 - Yang, C.; Jen, C.-H.; Chang, C.-Y.; Yeh, T.-K. Comparison of animation and static-picture based instruction: Effects on performance and cognitive load for learning genetics. J. Educ. Technol. Soc. 2018, 21, 1–11. [Google Scholar]
 


| Instruments | Constructs | Examples | 
|---|---|---|
| AOI | Acknowledge the Importance of Ocean Exploration (Values) | 
  | 
| Self-Confidence in Learning about the Ocean (Self-Belief) | 
  | |
| Interest in the Ocean (Interest) | 
  | |
| Willingness to Seek Information about the Ocean (Motivation) | 
  | |
| Responsibility toward Ocean Resources and Environments (Perception) | 
  | |
| ITRMAI | 
  | |
| OCI | Marine Physics | 
  | 
| Climate Change and Sustainable Development | 
  | 
| Constructs | Sub-Constructs | Items | 
|---|---|---|
| Marine Culture and Society | Marine Culture and Society | 8 | 
| Marine Science and Technology | Marine Physics | 12 | 
| Marine Chemistry | 11 | |
| Marine Geology and Geography | 13 | |
| Marine Meteorology | 17 | |
| Marine Resources and Sustainable Development | Marine Biology | 10 | 
| Climate Change and Sustainable Development | 9 | 
| Consequent | ||||||||
|---|---|---|---|---|---|---|---|---|
| Attitude | ITRMA | |||||||
| Antecedent | Path | Coeff. | SE | p | Path | Coeff. | SE | p | 
| Knowledge | a | 0.013 | 0.003 | <0.001 | c′ | −0.001 | 0.003 | 0.818 | 
| Attitude | b | 1.132 | 0.060 | <0.001 | ||||
| Constant | i1 | 2.973 | 0.136 | <0.001 | i2 | −0.646 | 0.222 | <0.01 | 
Disclaimer/Publisher’s Note: The statements, opinions and data contained in all publications are solely those of the individual author(s) and contributor(s) and not of MDPI and/or the editor(s). MDPI and/or the editor(s) disclaim responsibility for any injury to people or property resulting from any ideas, methods, instructions or products referred to in the content.  | 
© 2023 by the authors. Licensee MDPI, Basel, Switzerland. This article is an open access article distributed under the terms and conditions of the Creative Commons Attribution (CC BY) license (https://creativecommons.org/licenses/by/4.0/).
Share and Cite
Liu, G.-Y.; Lin, Y.-C.; Yeh, T.-K. Motivating Individuals to Take Responsible Ocean Action: The Mediatory Effects of Attitude toward the Ocean. Int. J. Environ. Res. Public Health 2023, 20, 2676. https://doi.org/10.3390/ijerph20032676
Liu G-Y, Lin Y-C, Yeh T-K. Motivating Individuals to Take Responsible Ocean Action: The Mediatory Effects of Attitude toward the Ocean. International Journal of Environmental Research and Public Health. 2023; 20(3):2676. https://doi.org/10.3390/ijerph20032676
Chicago/Turabian StyleLiu, Guang-Ying, Yi-Chen Lin, and Ting-Kuang Yeh. 2023. "Motivating Individuals to Take Responsible Ocean Action: The Mediatory Effects of Attitude toward the Ocean" International Journal of Environmental Research and Public Health 20, no. 3: 2676. https://doi.org/10.3390/ijerph20032676
APA StyleLiu, G.-Y., Lin, Y.-C., & Yeh, T.-K. (2023). Motivating Individuals to Take Responsible Ocean Action: The Mediatory Effects of Attitude toward the Ocean. International Journal of Environmental Research and Public Health, 20(3), 2676. https://doi.org/10.3390/ijerph20032676
        
