Enjoyment or Indulgence? Social Media Service Usage, Social Gratification, Self-Control Failure and Emotional Health
Abstract
1. Introduction
2. Literature Review
2.1. The Inputs-Mechanism-Outputs Model
2.2. SNS Usage Patterns and Social Gratification
2.3. SNS Usage Patterns and Social Media Self-Control Failure
3. Methods
3.1. Participants
3.2. Social-Networking Application Log Data
3.3. Survey Data
3.4. Statistical Analysis
4. Results
4.1. Descriptive Statistics
4.2. Measurement Model
| Variable | Mean | SD | Min | Max | N |
|---|---|---|---|---|---|
| SNS category use | |||||
| Time spent on friend networking SNS | 2.879 | 2.814 | 0.142 | 17.566 | 360 |
| Time spent on video SNS | 0.673 | 1.400 | 0.000 | 9.225 | 360 |
| Time spent on information SNS | 0.454 | 0.996 | 0.000 | 9.420 | 360 |
| Time spent on online discussion SNS | 0.143 | 0.397 | 0.000 | 4.039 | 360 |
| Frequency of friend networking SNS use | 68.993 | 63.218 | 3.286 | 415.571 | 360 |
| Frequency of video SNS use | 4.191 | 8.793 | 0.000 | 88.571 | 360 |
| Frequency of information SNS use | 5.814 | 11.732 | 0.000 | 121.143 | 360 |
| Frequency of online discussion SNS use | 2.125 | 6.239 | 0.000 | 63.429 | 360 |
| SNS use across a day | |||||
| Time spent on SNS from 0–6 a.m. | 0.287 | 0.502 | 0.000 | 3.076 | 360 |
| Time spent on SNS from 6–12 p.m. | 1.033 | 0.993 | 0.000 | 5.145 | 360 |
| Time spent on SNS from 12–18 p.m. | 1.379 | 1.305 | 0.005 | 6.853 | 360 |
| Time spent on SNS from 18–24 p.m. | 1.475 | 1.377 | 0.018 | 6.974 | 360 |
| Frequency of SNS use from 0–6 a.m. | 3.198 | 6.465 | 0.000 | 86.714 | 360 |
| Frequency of SNS use from 6–12 p.m. | 20.206 | 19.255 | 0.143 | 125.714 | 360 |
| Frequency of SNS use from 12–18 p.m. | 27.867 | 24.917 | 0.429 | 168.000 | 360 |
| Frequency of SNS use from 18–24 p.m. | 30.750 | 28.102 | 0.857 | 154.286 | 360 |
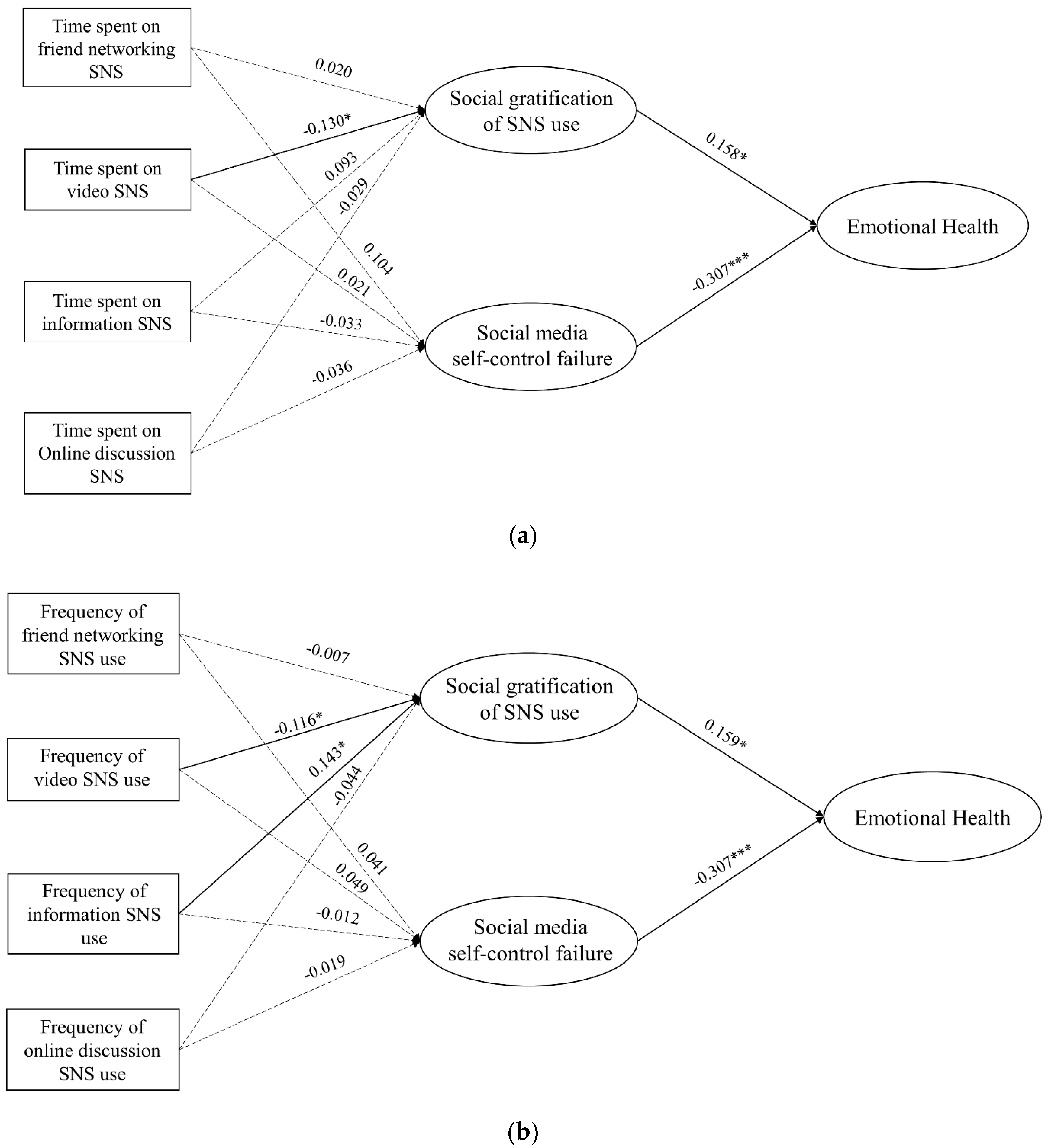
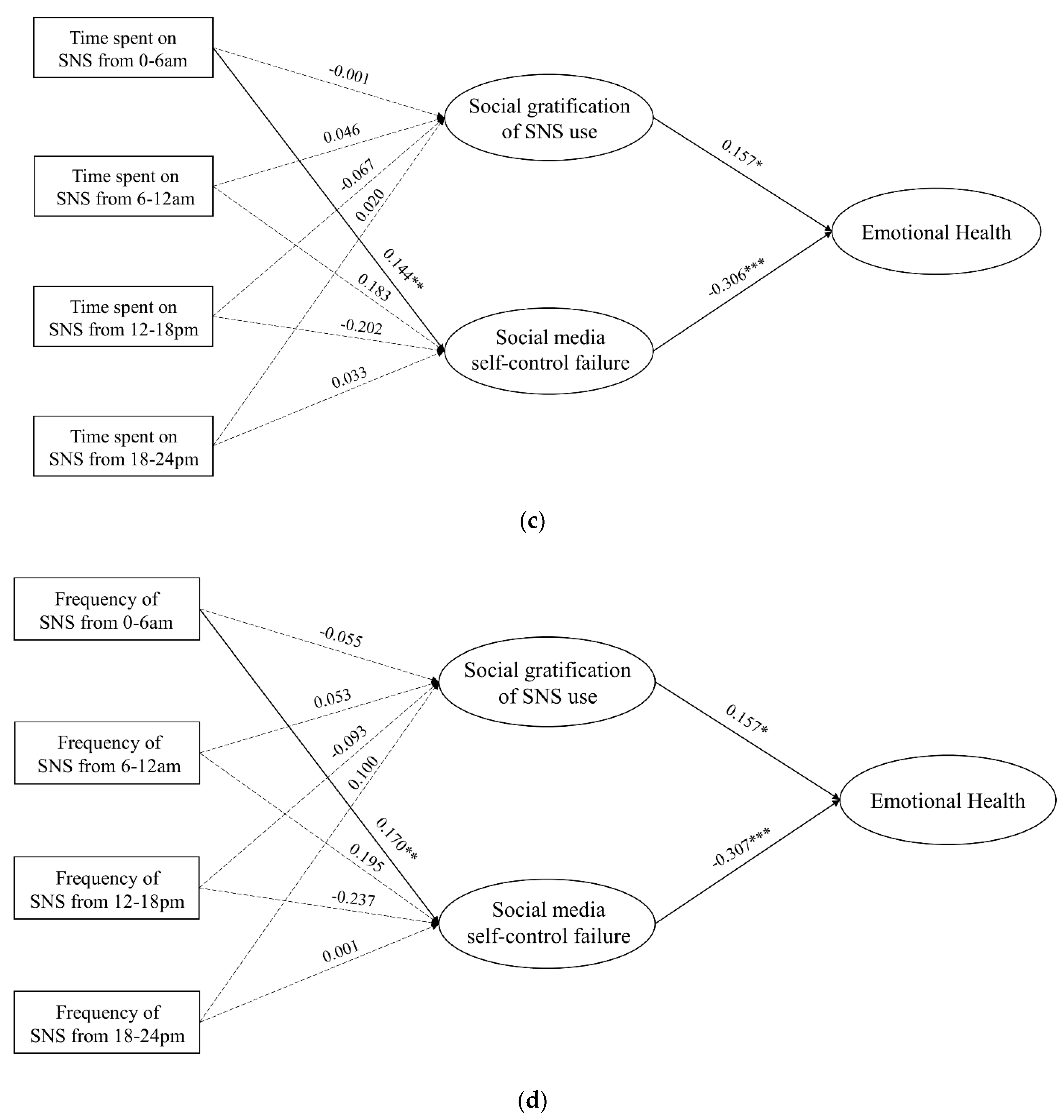
4.3. Research Model and Hypothesis Tests
4.4. Hypothesis Testing
5. Discussion
5.1. Summary of Major Findings
5.2. Theoretical Implications
5.3. Limitations and Future Directions
6. Conclusions
Author Contributions
Funding
Institutional Review Board Statement
Informed Consent Statement
Data Availability Statement
Acknowledgments
Conflicts of Interest
References
- CNNIC. The 45th China Statistical Report on Internet Development; CNNIC: Beijing, China, 2020. [Google Scholar]
- Bae, M. Understanding the effect of the discrepancy between sought and obtained gratification on social networking site users’ satisfaction and continuance intention. Comput. Hum. Behav. 2018, 79, 137–153. [Google Scholar] [CrossRef]
- Oh, H.J.; Ozkaya, E.; LaRose, R. How does online social networking enhance life satisfaction? The relationships among online supportive interaction, affect, perceived social support, sense of community, and life satisfaction. Comput. Hum. Behav. 2014, 30, 69–78. [Google Scholar]
- Lu, W.; Hampton, K.N. Beyond the power of networks: Differentiating network structure from social media affordances for perceived social support. New Media Soc. 2017, 19, 861–879. [Google Scholar] [CrossRef]
- Wang, J.L.; Wang, H.Z.; James, G.; Skyler, H. The Mediating Roles of Upward Social Comparison and Self-esteem and the Moderating Role of Social Comparison Orientation in the Association between Social Networking Site Usage and Subjective Well-Being. Front. Psychol. 2017, 8, 771. [Google Scholar] [CrossRef]
- Krasnova, H.; Widjaja, T.; Buxmann, P.; Wenninger, H.; Benbasat, I. Research Note—Why Following Friends Can Hurt You: An Exploratory Investigation of the Effects of Envy on Social Networking Sites among College-Age Users. Inf. Syst. Res. 2015, 26, 585–605. [Google Scholar] [CrossRef]
- Zheng, X.; Lee, M.K.O. Excessive use of mobile social networking sites: Negative consequences on individuals. Comput. Hum. Behav. 2016, 65, 65–76. [Google Scholar] [CrossRef]
- Karsay, K.; Schmuck, D.; Matthes, J.; Stevic, A. Longitudinal Effects of Excessive Smartphone Use on Stress and Loneliness: The Moderating Role of Self-Disclosure. Cyberpsychol. Behav. Soc. Netw. 2019, 22, 76–713. [Google Scholar] [CrossRef]
- Sewall, C.J.R.; Bear, T.M.; Merranko, J.; Rosen, D. How psychosocial well-being and usage amount predict inaccuracies in retrospective estimates of digital technology use. Mob. Media Commun. 2020, 8, 379–399. [Google Scholar] [CrossRef]
- Sewall, C.J.; Goldstein, T.R.; Wright, A.G.; Rosen, D. Does objectively-measured social media or smartphone use predict depression, anxiety, or social isolation among young adults? Health Med. Week 2022, 10, 1823. [Google Scholar] [CrossRef]
- Han, S.; Min, J.; Lee, H. Antecedents of social presence and gratification of social connection needs in SNS: A study of Twitter users and their mobile and non-mobile usage. Int. J. Inf. Manag. 2015, 35, 459–471. [Google Scholar] [CrossRef]
- Stuart, J.; O’Donnell, K.; O’Donnell, A.; Scott, R.; Barber, B. Online Social Connection as a Buffer of Health Anxiety and Isolation During COVID-19. Cyberpsychol. Behav. Soc. Netw. 2021, 24, 521–525. [Google Scholar] [CrossRef] [PubMed]
- Du, J.; Van Koningsbruggen, G.M.; Kerkhof, P. A Brief Measure of Social Media Self-Control Failure. Comput. Hum. Behav. 2018, 84, 68–75. [Google Scholar] [CrossRef]
- Masood 2021, A.; Feng, Y.; Rasheed, M.I.; Ali, A.; Gong, M. Smartphone-based social networking sites and intention to quit: Self-regulatory perspective. Behav. Inf. Technol. 2021, 40, 1055–1071. [Google Scholar] [CrossRef]
- Huang, C. Time Spent on Social Network Sites and Psychological Well-Being: A Meta-Analysis. Cyberpsychology Behav. Soc. Netw. 2017, 20, 346. [Google Scholar] [CrossRef]
- Geng, Y.; Gu, J.; Wang, J.; Zhang, R. Smartphone addiction and depression, anxiety: The role of bedtime procrastination and self-control. J. Affect. Disord. 2021, 293, 415–421. [Google Scholar] [CrossRef]
- Tao, D.; Kanthawala, S.; Meng, J.; Wei, P.; David, P. Measuring smartphone usage and task switching with log tracking and self-reports. Mob. Media Commun. 2018, 4, 205015791876149. [Google Scholar]
- Parry, D.A.; Davidson, B.I.; Sewall, C.J.R.; Fisher, J.T.; Mieczkowski, H.; Quintana, D.S. A systematic review and meta-analysis of discrepancies between logged and self-reported digital media use. Nat. Hum. Behav. 2021, 5, 1535–1547. [Google Scholar] [CrossRef]
- Li, X.; Fu, S.; Fu, Q.; Zhong, B. Youths’ Habitual Use of Smartphones Alters Sleep Quality and Memory: Insights from a National Sample of Chinese Students. Int. J. Environ. Res. Public Health 2021, 18, 2254. [Google Scholar] [CrossRef]
- Chib, A.; van Velthoven, M.H.; Car, J. mHealth Adoption in Low-Resource Environments: A Review of the Use of Mobile Healthcare in Developing Countries. J. Health Commun. 2015, 20, 4–34. [Google Scholar] [CrossRef]
- Chib, A.; Lin, S.H. Theoretical Advancements in mHealth: A Systematic Review of Mobile Apps. J. Health Commun. 2018, 23, 909–955. [Google Scholar] [CrossRef]
- Huang, G.; Sun, M.; Jiang, L.C. Core social network size is associated with physical activity participation for fitness app users: The role of social comparison and social support. Comput. Hum. Behav. 2022, 129, 107169. [Google Scholar] [CrossRef]
- Lin, J.-S.; Lee, Y.-I.; Jin, Y.; Gilbreath, B. Personality Traits, Motivations, and Emotional Consequences of Social Media Usage. Cyberpsychol. Behav. Soc. Netw. 2017, 20, 615–623. [Google Scholar] [CrossRef] [PubMed]
- Punyanunt-Carter, N.M.; De La Cruz, J.J.; Wrench, J.S. Investigating the relationships among college students’ satisfaction, addiction, needs, communication apprehension, motives, and uses & gratifications with Snapchat. Comput. Hum. Behav. 2017, 75, 870–875. [Google Scholar] [CrossRef]
- Sagioglou, C.; Greitemeyer, T. Facebook’s emotional consequences: Why Facebook causes a decrease in mood and why people still use it. Comput. Hum. Behav. 2014, 35, 359–363. [Google Scholar] [CrossRef]
- Hofmann, W.; Reinecke, L.; Meier, A. Of Sweet Temptations and Bitter Aftertaste: Self-Control as a Moderator of the Eects of Media Use on Well-Being. In The Routledge Handbook of Media Use and Well-Being: International Perspectives on Theory and Research on Positive Media Effects; Oliver, L.R.M.B., Ed.; Routledge: London, UK, 2017; pp. 229–240. [Google Scholar] [CrossRef]
- Du, J.; Kerkhof, P.; van Koningsbruggen, G.M. Predictors of Social Media Self-Control Failure: Immediate Gratifications, Habitual Checking, Ubiquity, and Notifications. Cyberpsychol. Behav. Soc. Netw. 2019, 22, 477–485. [Google Scholar] [CrossRef] [PubMed]
- Meier, A.; Reinecke, L.; Meltzer, C.E. “Facebocrastination”? Predictors of using Facebook for procrastination and its effects on students’ well-being. Comput. Hum. Behav. 2016, 64, 65–76. [Google Scholar] [CrossRef]
- Foroughi, B.; Iranmanesh, M.; Nikbin, D.; Hyun, S.S. Are depression and social anxiety the missing link between Facebook addiction and life satisfaction? The interactive effect of needs and self-regulation. Telemat. Inform. 2019, 43, 101247. [Google Scholar] [CrossRef]
- Lee, E.W.J.; Ho, S.S.; Lwin, M.O. Extending the social cognitive model—Examining the external and personal antecedents of social network sites use among Singaporean adolescents. Comput. Hum. Behav. 2017, 67, 240–251. [Google Scholar] [CrossRef]
- Saleem, S.; Feng, Y.; Luqman, A. Excessive SNS use at work, technological conflicts and employee performance: A social-cognitive-behavioral perspective. Technol. Soc. 2021, 65, 101584. [Google Scholar] [CrossRef]
- Reinecke, L.; Hofmann, W. Slacking Off or Winding Down? An Experience Sampling Study on the Drivers and Consequences of Media Use for Recovery Versus Procrastination: Slacking Off or Winding Down? Hum. Commun. Res. 2016, 42, 441–461. [Google Scholar] [CrossRef]
- Gan, C. Gratifications for using social media: A comparative analysis of Sina Weibo and WeChat in China. Inf. Dev. 2018, 34, 139–147. [Google Scholar] [CrossRef]
- Finn, S.; Gorr, M.B. Social Isolation and Social Support as Correlates of Television Viewing Motivations. Commun. Res. 1988, 15, 135–158. [Google Scholar] [CrossRef]
- Weisz, J.; Kiesler, S.; Zhang, H.; Ren, Y.; Kraut, R.; Konstan, J. Watching together: Integrating text chat with video. In Proceedings of the Conference on Human Factors in Computing Systems, San Jose, CA, USA, 28 April–3 May 2007. [Google Scholar]
- See-To, E.W.K.; Papagiannidis, S.; Cho, V. User experience on mobile video appreciation: How to engross users and to enhance their enjoyment in watching mobile video clips. Technol. Forecast. Soc. Change 2012, 79, 1484–1494. [Google Scholar] [CrossRef]
- Green, M.C.; Brock, T.C. The Role of Transportation in the Persuasiveness of Public Narratives. J. Personal. Soc. Psychol. 2000, 79, 701–721. [Google Scholar] [CrossRef] [PubMed]
- Gao, Q.; Feng, C. Branding with social media: User gratifications, usage patterns, and brand message content strategies. Comput. Hum. Behav. 2016, 63, 868–890. [Google Scholar] [CrossRef]
- Bucknell Bossen, C.; Kottasz, R. Uses and gratifications sought by pre-adolescent and adolescent TikTok consumers. Young Consum. 2020, 21, 463–478. [Google Scholar] [CrossRef]
- Omar, B.; Dequan, W. Watch, Share or Create: The Influence of Personality Traits and User Motivation on TikTok Mobile Video Usage. Int. J. Interact. Mob. Technol. 2020, 14, 121–137. [Google Scholar] [CrossRef]
- Scherr, S.; Wang, K. Explaining the success of social media with gratification niches: Motivations behind daytime, nighttime, and active use of TikTok in China. Comput. Hum. Behav. 2021, 124, 106893. [Google Scholar] [CrossRef]
- Gogan, I.; Zhang, Z.; Matemba, E. Impacts of Gratifications on Consumers’ Emotions and Continuance Use Intention: An Empirical Study of Weibo in China. Sustainability 2018, 10, 3162. [Google Scholar] [CrossRef]
- Liu, Y.; Huang, W.; Luo, D. The reception of support in peer-to-peer online networks: Network position, support solicitation, and support provision in an online asthma caregivers group. Health Inform. J. 2021, 27, 146045822110660. [Google Scholar] [CrossRef]
- Ma, A.T.H.; Ng, S.L.; Cheung, L.T.O.; Lam, T.W.L. How do uses of and gratifications from social media platforms drive responsible birdwatching behavior? Glob. Ecol. Conserv. 2021, 27, e01614. [Google Scholar] [CrossRef]
- Mika, P. Future Shock-Discussing the Changing Temporal Architecture of Daily Life. J. Futures Stud. 2010, 14, 1–22. [Google Scholar]
- Błachnio, A.; Przepiorka, A. Dysfunction of Self-Regulation and Self-Control in Facebook Addiction. Psychiatr. Q. 2015, 87, 493–500. [Google Scholar] [CrossRef]
- Cudo, A.; Torój, M.; Demczuk, M.; Francuz, P. Dysfunction of Self-Control in Facebook Addiction: Impulsivity Is the Key. Psychiatr. Q. 2019, 91, 91–101. [Google Scholar] [CrossRef] [PubMed]
- Iranmanesh, M.; Foroughi, B.; Nikbin, D.; Hyun, S.S. Shyness, self-esteem, and loneliness as causes of FA: The moderating effect of low self-control. Curr. Psychol. 2019, 40, 5358–5369. [Google Scholar] [CrossRef]
- Kim, Y.; Jeong, J.-E.; Cho, H.; Jung, D.-J.; Kwak, M.; Rho, M.J.; Yu, H.; Kim, D.-J.; Choi, I.Y. Personality Factors Predicting Smartphone Addiction Predisposition: Behavioral Inhibition and Activation Systems, Impulsivity, and Self-Control. PloS ONE 2016, 11, e0159788. [Google Scholar] [CrossRef]
- Jiang, Z.; Zhao, X. Self-control and problematic mobile phone use in Chinese college students: The mediating role of mobile phone use patterns. BMC Psychiatry 2016, 16, 416. [Google Scholar] [CrossRef]
- Luqman, A.; Masood, A.; Shahzad, F.; Shahbaz, M.; Feng, Y. Untangling the adverse effects of late-night usage of smartphone-based SNS among University students. Behav. Inf. Technol. 2020, 40, 1671–1687. [Google Scholar] [CrossRef]
- Diener, E.; Suh, E.M.; Lucas, R.E.; Smith, H.L. Subjective Well-Being: Three Decades of Progress. Psychol. Bull. 1999, 125, 276–302. [Google Scholar] [CrossRef]
- Whiting, A.; Williams, D.L. Why people use social media: A uses and gratifications approach. Qual. Mark. Res. 2013, 16, 362–369. [Google Scholar] [CrossRef]
- Brevers, D.; Turel, O. Strategies for self-controlling social media use: Classification and role in preventing social media addiction symptoms. J. Behav. Addict. 2019, 8, 554–563. [Google Scholar] [CrossRef] [PubMed]
- Brailovskaia, J.; Margraf, J. Relationship Between Depression Symptoms, Physical Activity, and Addictive Social Media Use. Cyberpsychol. Behav. Soc. Netw. 2020, 23, 818–822. [Google Scholar] [CrossRef] [PubMed]
- Niu, S.; Bartolome, A.; Mai, C.; Ha, N.B. #StayHome# WithMe: How Do YouTubers Help with COVID-19 Loneliness? In Proceedings of the 2021 CHI Conference on Human Factors in Computing Systems, Yokohama, Japan, 8–13 May 2021.
- Berard, A.A.; Smith, A.P. Post Your Journey: Instagram as a Support Community for People With Fibromyalgia. Qual. Health Res. 2019, 29, 237–247. [Google Scholar] [CrossRef] [PubMed]



| Characteristics | N (Percentage) or M (SD) |
|---|---|
| Gender | |
| Male | 167 (46.4%) |
| Female | 193 (53.6%) |
| Race | |
| Han | 309 (85.8%) |
| Minority | 51 (14.2%) |
| College year | |
| Freshman | 173 (48.1%) |
| Non-freshman | 187 (51.9%) |
| Monthly expenditure on food and non-essentials (unit: thousand RMB) | 1.29 (0.58) |
| Construct | Item | Standardized Factor Loading | Cronbach’s α | CR | AVE |
|---|---|---|---|---|---|
| Emotional health | EH1 | 0.645 | 0.789 | 0.796 | 0.571 |
| EH2 | 0.689 | ||||
| EH3 | 0.906 | ||||
| Social gratification of SNS use | SG1 | 0.548 | 0.821 | 0.826 | 0.556 |
| SG2 | 0.552 | ||||
| SG3 | 0.881 | ||||
| SG4 | 0.918 | ||||
| Social media self-control failure | SF1 | 0.416 | 0.759 | 0.796 | 0.588 |
| SF2 | 0.917 | ||||
| SF3 | 0.866 |
| Measurement Model | Measurement Model with CMB | Structural Models | ||||
|---|---|---|---|---|---|---|
| Model 1 | Model 2 | Model 3 | Model 4 | |||
| Chi-square/df | 3.255 | 3.536 | 2.594 | 2.602 | 2.645 | 2.526 |
| RMSEA | 0.095 | 0.099 | 0.067 | 0.067 | 0.068 | 0.065 |
| SRMR | 0.053 | 0.052 | 0.049 | 0.051 | 0.053 | 0.051 |
| CFI | 0.930 | 0.929 | 0.904 | 0.903 | 0.901 | 0.907 |
| TLI | 0.902 | 0.893 | 0.871 | 0.870 | 0.867 | 0.876 |
| Model | Path | Standardized Path Coefficients | ||
|---|---|---|---|---|
| Model 1 | Time spent on video SNS | → | Social gratification of SNS use | −0.130 * |
| Social gratification of SNS use | → | Emotional Health | 0.158 * | |
| Social media self-control failure | → | Emotional Health | −0.307 *** | |
| Model 2 | Frequency of video SNS use | → | Social gratification of SNS use | −0.116 * |
| Frequency of information SNS use | → | Social gratification of SNS use | 0.143 * | |
| Social gratification of SNS use | → | Emotional Health | 0.159 * | |
| Social media self-control failure | → | Emotional Health | −0.307 *** | |
| Model 3 | Time spent on SNS from 0–6 a.m. | → | Social media self-control failure | 0.144 ** |
| Social gratification of SNS use | → | Emotional Health | 0.157 * | |
| Social media self-control failure | → | Emotional Health | −0.306 *** | |
| Model 4 | Frequency of SNS from 0–6 a.m. | → | Social media self-control failure | 0.170 ** |
| Social gratification of SNS use | → | Emotional Health | 0.157 * | |
| Social media self-control failure | → | Emotional Health | −0.307 *** | |
Disclaimer/Publisher’s Note: The statements, opinions and data contained in all publications are solely those of the individual author(s) and contributor(s) and not of MDPI and/or the editor(s). MDPI and/or the editor(s) disclaim responsibility for any injury to people or property resulting from any ideas, methods, instructions or products referred to in the content. |
© 2023 by the authors. Licensee MDPI, Basel, Switzerland. This article is an open access article distributed under the terms and conditions of the Creative Commons Attribution (CC BY) license (https://creativecommons.org/licenses/by/4.0/).
Share and Cite
Liu, Y.; Yi, H.; Jiang, C. Enjoyment or Indulgence? Social Media Service Usage, Social Gratification, Self-Control Failure and Emotional Health. Int. J. Environ. Res. Public Health 2023, 20, 1002. https://doi.org/10.3390/ijerph20021002
Liu Y, Yi H, Jiang C. Enjoyment or Indulgence? Social Media Service Usage, Social Gratification, Self-Control Failure and Emotional Health. International Journal of Environmental Research and Public Health. 2023; 20(2):1002. https://doi.org/10.3390/ijerph20021002
Chicago/Turabian StyleLiu, Yan, Hongfa Yi, and Crystal Jiang. 2023. "Enjoyment or Indulgence? Social Media Service Usage, Social Gratification, Self-Control Failure and Emotional Health" International Journal of Environmental Research and Public Health 20, no. 2: 1002. https://doi.org/10.3390/ijerph20021002
APA StyleLiu, Y., Yi, H., & Jiang, C. (2023). Enjoyment or Indulgence? Social Media Service Usage, Social Gratification, Self-Control Failure and Emotional Health. International Journal of Environmental Research and Public Health, 20(2), 1002. https://doi.org/10.3390/ijerph20021002

