Examining Factors of Health Information Communicant Activeness of Chinese Residents in Outdoor Activities during Public Health Emergencies
Abstract
1. Introduction
2. Literature Review
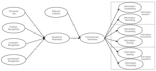
3. Theoretical Framework and Hypothesis
3.1. Perceived Risk
3.2. STOPS
4. Methodology
5. Data Analysis
5.1. Demographic Analysis
5.2. Reliability and Validity Analysis
5.3. Model Fitting Test
5.4. Hypothesis Test
6. Conclusions
7. Implications for Theories and Practitioners
8. Limitations and Future Research
Author Contributions
Funding
Institutional Review Board Statement
Informed Consent Statement
Data Availability Statement
Conflicts of Interest
References
- Li, M.Z. Analysis on perceived risk and information dissemination mechanism of public health emergencies. N. Knowl. 2012, 11, 30–32. [Google Scholar]
- Hur, K.; Kim, T.T.; Karatepe, O.M.; Lee, G. An Exploration of the Factors Influencing Social Media Continuance Usage and Information Sharing Intentions Among Korean Travelers. Tour. Manag. 2017, 63, 170–178. [Google Scholar] [CrossRef]
- Westerman, D.; Spence, P.; Van Der Heide, B. Social Media as Information Source: Recency of Updates and Credibility of Information. J. Comput. Commun. 2013, 19, 171–183. [Google Scholar] [CrossRef]
- Hou, X.R.; Huang, C.; Liu, Y.; Xie, J.Q. Research on Health Information Diffusion Model in We-media Based on Path Analysis. Inf. Sci. 2016, 34, 68–73. [Google Scholar]
- Li, Y.; Wang, X.; Lin, X.; Hajli, M. Seeking and sharing health information on social media: A net valence model and cross-cultural comparison. Technol. Forecast. Soc. Chang. 2018, 126, 28–40. [Google Scholar] [CrossRef]
- Deng, Z.; Liu, S. Understanding Consumer Health Information-seeking Behavior from the Perspective of the Perceived risk Attitude Framework and Social Support in Mobile Social Media Websites. Int. J. Med. Inform. 2017, 105, 98–109. [Google Scholar] [CrossRef]
- Sheldon, P.; Rauschnabel, P.A.; Antony, M.G.; Car, S. A cross-cultural comparison of Croatian and American social network sites: Exploring cultural differences in motives for Instagram use. Comput. Hum. Behav. 2017, 75, 643–651. [Google Scholar] [CrossRef]
- Jiang, Y.; Yan, Y.W. A Probe into the Influencing Factors of Social Media Information Dissemination Behavior: From the Perspective of Net Celebrity. Inf. Doc. Serv. 2017, 5, 70–75. [Google Scholar]
- Bansal, G.; Zahedi, F.M.; Gefen, D. The Impact of Personal Dispositions on Information Sensitivity, Privacy Concern, and Trust in Disclosing Health Information Online. Decis. Support Syst. 2010, 49, 138–150. [Google Scholar] [CrossRef]
- Jian, W.; Guomin, Z.; Jian, W.; Qian, L.; Yun, Q.; Shuai, W. Research Review in Cognition-oriented Information Needs. Libr. Inf. Serv. 2013, 57, 136–141. [Google Scholar]
- Slovic, P. Perception of risk. Science 1987, 236, 280–285. [Google Scholar] [CrossRef] [PubMed]
- Cunningham, M.S. The Major Dimensions of Perceived Risk. In Risk Taking and Information Handing in Consumer Behavior; Cox, D.F., Ed.; Harvard University Press: Boston, MA, USA, 1967. [Google Scholar]
- Rosenboim, M.; Benzion, U.; Shahrabani, S.; Shavit, T. Emotions, perceived risks, and Precautionary Behavior under the Threat of Terror Attacks: A Field Study among Israeli College Students. J. Behav. Decis. Mak. 2012, 25, 248–256. [Google Scholar] [CrossRef]
- Zhang, J. On Health Risk Information and Fear Appeals Theory. J. Wuhan Inst. Shipbuild. Technol. 2011, 10, 48–50. [Google Scholar]
- Brewer, N.; Weinstein, N.D.; Cuite, C.L.; Herrington, J.E. Perceived risks and Their Relation to Risk Behavior. Ann. Behav. Med. 2004, 27, 125–130. [Google Scholar] [CrossRef] [PubMed]
- Rimal, R.N.; Juon, H.S. Use of the Perceived risk Attitude Framework for Promoting Breast Cancer Prevention. J. Appl. Soc. Psychol. 2010, 40, 287–310. [Google Scholar] [CrossRef]
- Zhang, A.X.; Zhang, X.M.; Luo, W.D. Research on Integration of Information Seeking and Information Retrieval-Review on Integrated IS&R Framework. Libr. Inf. Serv. 2007, 51, 10–12. [Google Scholar]
- Hosono, K.; Yongli, Z. Knowledge Structure for Information Needs and Their Representation: Implication for Information System Design. Libr. Inf. Serv. 1999, 43, 2. [Google Scholar]
- Kim, J.-N.; Grunig, J.E. Problem Solving and Communicative Action: A Situational Theory of Problem Solving. J. Commun. 2011, 61, 120–149. [Google Scholar] [CrossRef]
- Lai, Z.D. The Situational Theory of Problem Solving: New Development of the Situational Theory of Publics. Chin. J. Journal. Commun. 2014, 36, 164–176. [Google Scholar]
- Hashim, N.; Kee, C.P.; Rahman, M.P.A. Attempt to Solving Situational Problem of Alumni Employability. Procedia Soc. Behav. Sci. 2014, 155, 380–385. [Google Scholar] [CrossRef]
- Dai, J. From the Public’s Perspective: Narrative Persuasion’s Mechanism, Usage, and Evaluation in Pap Smear Campaign among Chinese Women Living in the US. Ph.D. Thesis, Jack J. Valenti School of Communication, University of Houston, Houston, TX, USA, 2011. [Google Scholar]
- Li, Y.; Lin, G.C.; Chen, N. Information Communication of Sexually Transmitted Disease-related Issue among Migrant Workers: Applying the Situational Theory of Problem Solving. Popul Dev. 2016, 2, 82–90. [Google Scholar]
- Wilson, T.D. Human Information Behavior. Inf. Sci. 2000, 3, 49–56. [Google Scholar] [CrossRef] [PubMed]
- Chen, G.L. Involvement theory and its measurement. Commer. Times 2007, 3, 69–71. [Google Scholar]
- Thompson, R.; Barclay, D.; Higgins, C. The Partial Least Squares (PLS) Approach to Causal Modeling: Personal Computer Use as an Illustration. Technol. Stud. Spec. Issue Res. Methodol. 1995, 2, 284–324. [Google Scholar]
- Wang, L.-H.; Yeh, S.-S.; Chen, K.-Y.; Huan, T.-C. Tourists’ travel intention: Revisiting the TPB model with age and perceived risk as moderator and attitude as mediator. Tour. Rev. 2022, 77, 877–896. [Google Scholar] [CrossRef]
- Zhang, X.; Liu, S.; Deng, Z.; Chen, X. Knowledge sharing motivations in online health communities: A comparative study of health professionals and normal users. Comput. Hum. Behav. 2017, 75, 797–810. [Google Scholar] [CrossRef]
- Li, Z.F.; Fang, X.Z.; Liu, L. The situational factors influencing public communicative behavior: The perspective of situational theory of problem-solving. J. Bimon. 2017, 142, 73–82. [Google Scholar]
- Yang, Z.; Qian, R.; Xie, H. Application of risk cognition theory in health field. Mod. Med. Health 2017, 33, 1169–1172. [Google Scholar]
- Ramanadhan, S.; Viswanath, K. Health and the Information Nonseeker: A Profile. Health Commun. 2006, 20, 131–139. [Google Scholar] [CrossRef]
- Grunig, J.E. Communication and the Economic Decision-Making Processes of Colombian Peasants. Econ. Dev. Cult. Chang. 1971, 19, 580–597. [Google Scholar] [CrossRef]
- Grunig, J.E. Publics, audiences and market segments: Models of receivers of campaign messages. In Information Campaigns: Managing The Process of Social Change; Salmon, C.T., Ed.; Sage: Newbury Park, CA, USA, 1989; pp. 197–226. [Google Scholar]
- Liu, J.J. A review of motivation theory. J. Inn. Mong. Norm. Univ. Educ. Sci. Ed. 2004, 17, 68–70. [Google Scholar]
- Ben-Shakhar, G.; Bar-Hillel, M.; Bilu, Y.; Shefler, G. Seek and Ye Shall Find: A Confirmation Bias in Clinical Judgment; Hebrew University of Jerusalem: Jerusalem, Israel, 1996. [Google Scholar]


| Variables | Items | Literature Reference |
|---|---|---|
| Perceived risk | There is a likelihood of me contracting COVID-19 while traveling domestically. | Lan-Hsun [27] |
| I am concerned that I would spread COVID-19 if I contracted it during domestic travel. | ||
| There is a likelihood of me contracting COVID-19 while eating outside. | ||
| Problem recognition | I often get health information from outdoor activities. | Kim [19] |
| The health information I learned during outdoor activities meets my needs. | ||
| I lack knowledge of health. | ||
| Health information during outdoor activities will affect many people. | ||
| Involvement recognition | Health problems are closely related to my life. | Chen [25] |
| Health problems affect people around me to a large extent. | ||
| My health problems have affected me to a great extent. | ||
| I pay more attention to health issues than the people around me. | ||
| Constraint recognition | Health problems cannot be solved. | Deng [6] |
| I cannot take action to deal with my health problems. | ||
| As long as I am willing, my efforts can solve health problems. | ||
| The health information in the process of outdoor activities is different. I know how to avoid health problems. | ||
| Referent criterion | I already know enough about health. | Li et al. [23] |
| In public health emergencies, I have my own opinions and choices. | ||
| I know how to prevent disease transmission in public health emergencies. | ||
| I can rely on experience to treat diseases in public health emergencies. | ||
| Situational motivation | I want to learn more about health. | Zhang et al. [28], Li [29] |
| I will spend more time thinking about health. | ||
| I think it is helpful to understand health information. | ||
| Information selection | During outdoor activities, I can pick out correct and valuable health information. | Li [5], Deng [6] |
| I am willing to accept all kinds of health information from different sources. | ||
| Information transmission | I will actively transmit and share health information during outdoor activities. | |
| I am willing to participate in the discussion on health. | ||
| Information acquisition | During outdoor activities, I will actively seek health information. | |
| I will pay attention to the health information found during outdoor activities. |
| Items | Categories | N | Percent (%) |
|---|---|---|---|
| Gender | Male | 246 | 44.73% |
| Female | 304 | 55.27% | |
| Age | 20–25 | 72 | 13.09% |
| 26–30 | 288 | 52.36% | |
| 31–35 | 134 | 24.36% | |
| 36–40 | 56 | 10.18% | |
| Educational background | High school and below | 96 | 17.45% |
| College | 188 | 34.18% | |
| Graduate student and above | 266 | 48.36% | |
| Frequency of outdoor activities | Daily | 34 | 6.18% |
| Weekly | 160 | 29.09% | |
| Monthly | 356 | 64.73% | |
| Under RMB 500 | 28 | 5.09% | |
| Amount of travel purchase | RMB 501–1000 | 178 | 32.36% |
| RMB 1001–2000 | 224 | 40.73% | |
| RMB Above 2000 | 120 | 21.82% | |
| Total | 550 |
| Variables | Items | Cronbach’s α | AVE | C.R. |
|---|---|---|---|---|
| Perceived Risk | PRI1–PRI3 | 0.746 | 0.514 | 0.756 |
| Problem Recognition | PRE1–PRE4 | 0.852 | 0.592 | 0.853 |
| Constraint Recognition | CRE1–CRE4 | 0.833 | 0.559 | 0.835 |
| Involvement Recognition | IRE1–IRE4 | 0.897 | 0.694 | 0.901 |
| Referent Criterion | RCR1–RCR4 | 0.782 | 0.591 | 0.793 |
| Situational Motivation | SM1–SM3 | 0.845 | 0.647 | 0.846 |
| Communicant Activeness | CA1–CA6 | 0.899 | 0.642 | 0.914 |
| 1 | 2 | 3 | 4 | 5 | 6 | 7 | |
|---|---|---|---|---|---|---|---|
| (1) Perceived Risk | 0.717 | ||||||
| (2) Problem Recognition | 0.381 | 0.769 | |||||
| (3) Constraint Recognition | −0.361 | −0.564 | 0.747 | ||||
| (4) Involvement Recognition | 0.400 | 0.345 | −0.545 | 0.833 | |||
| (5) Referent Criterion | 0.363 | 0.577 | −0.524 | 0.435 | 0.700 | ||
| (6) Situational Motivation | 0.400 | 0.598 | −0.541 | 0.452 | 0.569 | 0.804 | |
| (7) Communicant Activeness | 0.394 | 0.616 | −0.643 | 0.518 | 0.648 | 0.641 | 0.801 |
| Index | Standard | Value |
|---|---|---|
| χ2/df | <5 | 3.622 |
| GFI | >0.8 | 0.866 |
| PGFI | >0.5 | 0.713 |
| IFI | >0.9 | 0.909 |
| CFI | >0.9 | 0.908 |
| PNFI | >0.5 | 0.776 |
| RMSEA | <0.08 | 0.069 |
| Hypothesis | Path Hypothesis | Path Coefficient | SE | z (C.R.) | p-Value | Test Results |
|---|---|---|---|---|---|---|
| H1 | Perceived risk → Situational Motivation | 0.099 | 0.034 | 2.040 | 0.041 * | Supported |
| H2 | Problem Recognition → Situational Motivation | 0.458 | 0.067 | 7.318 | 0.000 *** | Supported |
| H3 | Constraint Recognition → Situational Motivation | −0.212 | 0.065 | −3.050 | 0.002 ** | Supported |
| H4 | Involvement Recognition → Situational Motivation | 0.177 | 0.036 | 3.320 | 0.001 ** | Supported |
| H5 | Referent Criterion → Communicant Activeness | 0.452 | 0.048 | 8.210 | 0.000 *** | Supported |
| H6 | Situational Motivation → Communicant Activeness | 0.387 | 0.045 | 7.554 | 0.000 *** | Supported |
Disclaimer/Publisher’s Note: The statements, opinions and data contained in all publications are solely those of the individual author(s) and contributor(s) and not of MDPI and/or the editor(s). MDPI and/or the editor(s) disclaim responsibility for any injury to people or property resulting from any ideas, methods, instructions or products referred to in the content. |
© 2023 by the authors. Licensee MDPI, Basel, Switzerland. This article is an open access article distributed under the terms and conditions of the Creative Commons Attribution (CC BY) license (https://creativecommons.org/licenses/by/4.0/).
Share and Cite
Liu, J.; Zhang, J.; Hashim, N.B.; Zainudin, S.S.S.; Razi, S.A.B.H.M. Examining Factors of Health Information Communicant Activeness of Chinese Residents in Outdoor Activities during Public Health Emergencies. Int. J. Environ. Res. Public Health 2023, 20, 838. https://doi.org/10.3390/ijerph20010838
Liu J, Zhang J, Hashim NB, Zainudin SSS, Razi SABHM. Examining Factors of Health Information Communicant Activeness of Chinese Residents in Outdoor Activities during Public Health Emergencies. International Journal of Environmental Research and Public Health. 2023; 20(1):838. https://doi.org/10.3390/ijerph20010838
Chicago/Turabian StyleLiu, Jie, Jinhong Zhang, Norliana Binti Hashim, Sharifah Sofiah Syed Zainudin, and Siti Aishah Binti Hj Mohammad Razi. 2023. "Examining Factors of Health Information Communicant Activeness of Chinese Residents in Outdoor Activities during Public Health Emergencies" International Journal of Environmental Research and Public Health 20, no. 1: 838. https://doi.org/10.3390/ijerph20010838
APA StyleLiu, J., Zhang, J., Hashim, N. B., Zainudin, S. S. S., & Razi, S. A. B. H. M. (2023). Examining Factors of Health Information Communicant Activeness of Chinese Residents in Outdoor Activities during Public Health Emergencies. International Journal of Environmental Research and Public Health, 20(1), 838. https://doi.org/10.3390/ijerph20010838

