Environmental Justice in Greater Los Angeles: Impacts of Spatial and Ethnic Factors on Residents’ Socioeconomic and Health Status
Abstract
:1. Introduction
- Q1:
- Does the built environment influence EJ?
- Q1.1:
- Do spatial centrality and distance to green space directly influence EJ?
- Q1.2:
- Do spatial centrality and distance to green space indirectly influence EJ through the mediator of pollution distribution?
- Q2:
- Are there any ethnicities particularly (dis)advantaged in EJ in greater Los Angeles?
- Q3:
- Does the built environment influence EJ by shaping ethnicity distribution?
2. Literature Review and Conceptual Framework
2.1. Environmental Justice
2.1.1. Definition, Components, and Indicators
2.1.2. Environmental Justice in the United States and Other Countries
2.2. Conceptual Framework and Hypotheses
2.2.1. Distance to Green Space, Pollution Distribution, and Environmental Justice
2.2.2. Spatial Centrality, Pollution Distribution, and Environmental Justice
2.2.3. Spatial Centrality, Ethnicity, and Environmental Justice
2.2.4. Hypothesis Summary
3. Methods
3.1. Defining the Study Area
3.2. Data Collection and Measurement
3.2.1. Measuring Pollution Burden
3.2.2. Measuring Ethnicity Composition
3.2.3. Measuring Environmental Justice Problems
3.2.4. Measuring Spatial Centrality
3.2.5. Measuring Distance to Green Space
3.3. Analysis Approach
4. Results
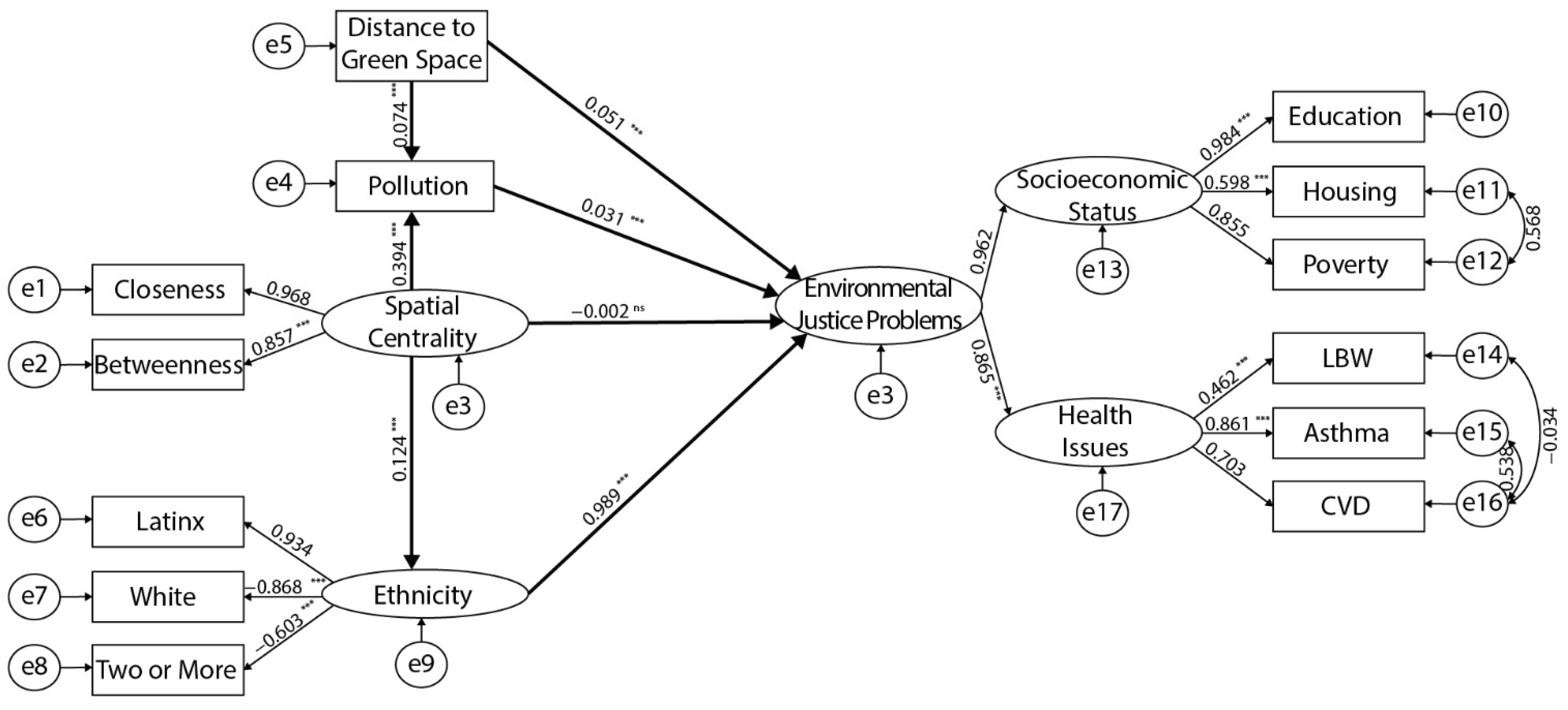
4.1. Reliability and Validity Testing
4.1.1. First-Order Measurement Model Evaluation
4.1.2. Second-Order Measurement Model Evaluation
| χ2/df | RMSEA | p-Value | SRMR | NFI | CFI 1 | |
|---|---|---|---|---|---|---|
| Criteria | 2.0–5.0 [107] | <0.08 [115] | >0.05 [115] | <0.09 [107] | >0.9 [117] | >0.9 [118] |
| First-Order Model | 2.148 | 0.069 | 0.000 | 0.023 | 0.996 | 0.996 |
| Second-Order Model | 2.399 | 0.077 | 0.000 | 0.062 | 0.917 | 0.928 |
| Variable Path | Factor Loadings | Squared Multiple Correlations (r2) | Average Variance Extracted (AVE) | Composite Reliability (CR) | ||
|---|---|---|---|---|---|---|
| First-Order Measurement | ||||||
| Socioeconomic Status | → | Education | 0.984 | 0.968 | 0.686 | 0.863 |
| Socioeconomic Status | → | Housing | 0.598 | 0.358 | ||
| Socioeconomic Status | → | Poverty | 0.855 | 0.731 | ||
| Health Issues | → | Low-Birth-Weight Infant | 0.464 | 0.215 | 0.479 | 0.723 |
| Health Issues | → | Asthma | 0.858 | 0.736 | ||
| Health Issues | → | Cardiovascular Disease | 0.696 | 0.484 | ||
| Second-Order Measurement | ||||||
| Environmental Justice Problems | → | Socioeconomic Status | 0.962 | 0.925 | 0.837 | 0.911 |
| Environmental Justice Problems | → | Health Issue | 0.865 | 0.748 | ||
| Spatial Centrality | → | Closeness | 0.968 | 0.937 | 0.836 | 0.910 |
| Spatial Centrality | → | Betweenness | 0.857 | 0.734 | ||
| Ethnicity | → | Latinx | 0.932 | 0.869 | 0.659 | 0.849 |
| Ethnicity | → | White | −0.866 | 0.750 | ||
| Ethnicity | → | Two or More Races | −0.600 | 0.360 | ||
4.2. Test of Hypotheses
5. Discussion
5.1. Direct Effect of Ethnicity on Environmental Justice (Hypothesis 9)
5.2. Direct Effect of Pollution on Environmental Justice (Hypothesis 3)
5.3. Direct Effect of Distance to Green Space on Pollution and Environmental Justice (Hypotheses 1 and 2)
5.4. Direct Effect of Spatial Centrality on Pollution, Ethnicity, and Environmental Justice (Hypotheses 7, 5, and 6)
5.5. Indirect Effect of Pollution and Ethnicity (Hypotheses 4, 8, and 10)
5.6. Limitations and Future Studies
6. Conclusions
Author Contributions
Funding
Institutional Review Board Statement
Informed Consent Statement
Data Availability Statement
Acknowledgments
Conflicts of Interest
References
- United Nations. The United Nations framework convention on climate change. In Proceedings of the United Nations Framework Convention on Climate Change, Rio de Janeiro, Brazil, 4 June 1992; pp. 1–351. [Google Scholar]
- Allen, S.; Fanucchi, M.V.; McCormick, L.C.; Zierold, K.M. The search for environmental justice: The story of north Birmingham. Int. J. Environ. Res. Public Health 2019, 16, 2117. [Google Scholar] [CrossRef] [PubMed] [Green Version]
- US EPA. Learn About Environmental Justice. Available online: https://www.epa.gov/environmentaljustice/learn-about-environmental-justice#:~:text=President%20Clinton%20signing%20the%20EJ,environmental%20laws%2C%20regulations%20and%20policies (accessed on 28 January 2022).
- Mohai, P.; Pellow, D.; Roberts, J.T. Environmental justice. Annu. Rev. Environ. Resour. 2009, 34, 405–430. [Google Scholar] [CrossRef]
- Walker, G. Environmental Justice: Concepts, Evidence and Politics; Routledge: London, UK, 2012. [Google Scholar]
- Skelton, R.; Miller, V. The Environmental Justice Movement. Available online: https://www.nrdc.org/stories/environmental-justice-movement (accessed on 16 November 2021).
- Redford, L. The intertwined history of class and race segregation in Los Angeles. J. Plan. Hist. 2016, 16, 305–322. [Google Scholar] [CrossRef]
- Kim, Y.; Chun, Y. Revisiting environmental inequity in southern California: Does environmental risk increase in ethnically homogeneous or mixed communities? Urban Stud. 2018, 56, 1748–1767. [Google Scholar] [CrossRef]
- Reichmuth, D. Inequitable Exposure to Air Pollution from Vehicles in California. Available online: https://www.ucsusa.org/resources/inequitable-exposure-air-pollution-vehicles-california-2019 (accessed on 19 October 2021).
- Sun, Y.; Wang, X.; Zhu, J.; Chen, L.; Jia, Y.; Lawrence, J.M.; Jiang, L.-H.; Xie, X.; Wu, J. Using machine learning to examine street green space types at a high spatial resolution: Application in Los Angeles County on socioeconomic disparities in exposure. Sci. Total Environ. 2021, 787, 147653. [Google Scholar] [CrossRef]
- Pincetl, S.; Gearin, E. The reinvention of public green space. Urban Geogr. 2005, 26, 365–384. [Google Scholar] [CrossRef]
- Newman, M.E.J. Networks an Introduction; Oxford University Press: Oxford, UK, 2018. [Google Scholar]
- Vaughan, L. Glossary of space syntax. In Suburban Urbanities: Suburbs and the Life of the High Street; UCL Press: London, UK, 2015; pp. 307–312. [Google Scholar]
- Hillier, B. Centrality as a process: Accounting for attraction inequalities in deformed grids. Urban Des. Int. 1999, 4, 107–127. [Google Scholar] [CrossRef]
- Pereira, R.H.; Nadalin, V.; Monasterio, L.; Albuquerque, P.H. Urban centrality: A simple index. Geogr. Anal. 2012, 45, 77–89. [Google Scholar] [CrossRef]
- Turner, R.S.; Rosentraub, M.S. Tourism, sports and the centrality of cities. J. Urban Aff. 2002, 24, 487–492. [Google Scholar] [CrossRef]
- Lorenzen, M.; Andersen, K.V. Centrality and creativity: Does Richard Florida’s creative class offer new insights into urban hierarchy? Econ. Geogr. 2009, 85, 363–390. [Google Scholar] [CrossRef]
- Krueger, S.G. Delimiting the Postmodern Urban Center: An analysis of Urban Amenity Clusters in Los Angeles. Master’s Thesis, University of Southern California, Los Angeles, CA, USA, 2012; pp. 1–169. [Google Scholar]
- Ravulaparthy, S.; Dalal, P.; Chen, Y.; Goulias, K.G. Exploratory analysis of spatial hierarchical clustering in Los Angeles County, California: Relationship of opportunity-based accessibility, reported land values, and resident characteristics. Transp. Res. Rec. J. Transp. Res. Board 2012, 2307, 132–140. [Google Scholar] [CrossRef]
- US Census Bureau. U.S. Census Bureau Quickfacts: United States. Available online: https://www.census.gov/quickfacts/fact/table/US/PST045219 (accessed on 19 October 2021).
- Office of Environmental Health Hazard Assessment. CalEnviroScreen 4.0 Report, October 2021. Available online: https://oehha.ca.gov/media/downloads/calenviroscreen/report/calenviroscreen40reportf2021.pdf (accessed on 16 February 2022).
- Schlosberg, D. Defining Environmental Justice: Theories, Movements, and Nature; Oxford University Press: Oxford, UK, 2009. [Google Scholar]
- Saunders, P.; Naidoo, Y.; Griffiths, M. Towards new indicators of disadvantage: Deprivation and social exclusion in Australia. Aust. J. Soc. Issues 2008, 43, 175–194. [Google Scholar] [CrossRef]
- Commission for Racial Justice, United Church of Christ. Toxic Wastes and Race in the United States: A National Report on the Racial and Socioeconomic Characteristics of Communities with Hazardous Waste Sites; Public Data Access, Inc.: New York, NT, USA, 1987; pp. 1–160. [Google Scholar]
- Billias, C. Environmental racism and hazardous facility siting decisions: Noble cause or political tool? Wash. Lee J. Civ. Rights Soc. Justice 1998, 4, 36–46. [Google Scholar]
- Payne, D.G.; Newman, R.S. United church of Christ commission for racial justice. In The Palgrave Environmental Reader; Palgrave Macmillan: New York, NY, USA, 2005; pp. 259–264. [Google Scholar]
- Cook, K.S.; Hegtvedt, K.A. Distributive justice, equity, and equality. Annu. Rev. Sociol. 1983, 9, 217–241. [Google Scholar] [CrossRef]
- Agyeman, J.; Bullard, R.D.; Evans, B. Just Sustainabilities: Development in an Unequal World; Earthscan: London, UK, 2006; pp. 19–34. [Google Scholar]
- Mitchell, G.; Walker, G. Sustainable Urban Development: The Environmental Assessment Methods; Routledge: London, UK, 2007; Volume 2, pp. 443–468. [Google Scholar]
- Lavelle, M.; Coyle, M. Unequal protection the racial divide in environmental law a special investigation. Natl. Law J. 1992, 15, S1–S12. [Google Scholar]
- Foreman, C.H. The Promise and Peril of Environmental Justice; Brookings Institution: Washington, DC, USA, 1998. [Google Scholar]
- Taylor, D.E. The rise of the environmental justice paradigm: Injustice framing and the social construction of environmental discourses. Am. Behav. Sci. 2000, 43, 508–580. [Google Scholar] [CrossRef]
- Holifield, R. Defining environmental justice and environmental racism. Urban Geogr. 2001, 22, 78–90. [Google Scholar] [CrossRef]
- Putnam, R.D. Bowling Alone: America’s declining social capital. In Culture and Politics; Palgrave Macmillan: New York, NY, USA, 2000; pp. 223–234. [Google Scholar]
- Winter, I.C. Social Capital and Public Policy in Australia; Australian Institute of Family Studies: Melbourne, Australia, 2000.
- Hayes, A.; Gray, M.; Edwards, B. Social Inclusion: Origins, Concepts and Key Themes; Social Inclusion Unit, Department of the Prime Minister and Cabinet: Canberra, Australia, 2008.
- Almeida, J.; Bécares, L.; Erbetta, K.; Bettegowda, V.R.; Ahluwalia, I.B. Racial/Ethnic inequities in low birth weight and preterm birth: The role of multiple forms of stress. Matern. Child Health J. 2018, 22, 1154–1163. [Google Scholar] [CrossRef]
- Ratnasiri, A.W.; Parry, S.S.; Arief, V.N.; DeLacy, I.H.; Halliday, L.A.; DiLibero, R.J.; Basford, K.E. Recent Trends, Risk Factors, and Disparities in Low Birth Weight in California, 2005–2014: A Retrospective Study. Matern. Health Neonatol. Perinatol. 2018, 4, 15. [Google Scholar] [CrossRef] [Green Version]
- Neuberger, J.S.; Mulhall, M.; Pomatto, M.C.; Sheverbush, J.; Hassanein, R.S. Health problems in galena, Kansas: A heavy metal mining superfund site. Sci. Total Environ. 1990, 94, 261–272. [Google Scholar] [CrossRef]
- Boberg, E.; Lessner, L.; Carpenter, D. The role of residence near hazardous waste sites containing benzene in the development of hematologic cancers in upstate New York. Int. J. Occup. Med. Environ. Health 2011, 24, 327–338. [Google Scholar] [CrossRef] [PubMed]
- Assari, S. Blacks’ diminished return of education attainment on subjective health; mediating effect of income. Brain Sci. 2018, 8, 176. [Google Scholar] [CrossRef] [Green Version]
- Bell, C.N.; Sacks, T.K.; Thomas Tobin, C.S.; Thorpe, R.J. Racial non-equivalence of socioeconomic status and self-rated health among African Americans and whites. SSM-Popul. Health 2020, 10, 100561. [Google Scholar] [CrossRef] [PubMed]
- Bullard, R.D.; Johnson, G.S. Environmentalism and public policy: Environmental justice: Grassroots activism and its impact on public policy decision making. J. Soc. Issues 2000, 56, 555–578. [Google Scholar] [CrossRef]
- Hayes, W.J. Sweden bans DDT. Arch. Environ. Health Int. J. 1969, 18, 872. [Google Scholar] [CrossRef]
- Browne, G.R.; Gunn, L.D.; Davern, M. A Framework for developing environmental justice indicators. Standards 2022, 2, 90–105. [Google Scholar] [CrossRef]
- Laurent, É. Issues in environmental justice within the European Union. Ecol. Econ. 2011, 70, 1846–1853. [Google Scholar] [CrossRef]
- Pasetto, R.; Mattioli, B.; Marsili, D. Environmental justice in industrially contaminated sites. a review of scientific evidence in the WHO European region. Int. J. Environ. Res. Public Health 2019, 16, 998. [Google Scholar] [CrossRef] [Green Version]
- Fairburn, J.; Maier, W.; Braubach, M. Incorporating environmental justice into second generation indices of multiple deprivation: Lessons from the UK and progress internationally. Int. J. Environ. Res. Public Health 2016, 13, 750. [Google Scholar] [CrossRef] [Green Version]
- de Vries, S.; Buijs, A.E.; Snep, R.P. Environmental justice in The Netherlands: Presence and quality of greenspace differ by socioeconomic status of Neighbourhoods. Sustainability 2020, 12, 5889. [Google Scholar] [CrossRef]
- Rekola, A.; Paloniemi, R. Researcher—Planner dialogue on environmental justice and its knowledges—A means to encourage social learning towards sustainability. Sustainability 2018, 10, 2601. [Google Scholar] [CrossRef] [Green Version]
- Morrison, S.; Fordyce, F.M.; Scott, E.M. An initial assessment of spatial relationships between respiratory cases, soil metal content, air quality and deprivation indicators in Glasgow, Scotland, UK: Relevance to the environmental justice agenda. Environ. Geochem. Health 2013, 36, 319–332. [Google Scholar] [CrossRef] [Green Version]
- Raddatz, L.; Mennis, J. Environmental justice in Hamburg, Germany. Prof. Geogr. 2013, 65, 495–511. [Google Scholar] [CrossRef]
- Laurian, L.; Funderburg, R. Environmental justice in France? A spatio-temporal analysis of incinerator location. J. Environ. Plan. Manag. 2013, 57, 424–446. [Google Scholar] [CrossRef]
- Frantál, B.; Nováková, E. A curse of coal? Exploring unintended regional consequences of coal energy in the Czech Republic. Morav. Geogr. Rep. 2014, 22, 55–65. [Google Scholar] [CrossRef] [Green Version]
- Marsh, C. The Beloved Community: How Faith Shapes Social Justice, from the Civil Rights Movement to Today; Basic Books: New York, NY, USA, 2006. [Google Scholar]
- López, H.I.F. Racism on Trial: The Chicano Fight for Justice; Belknap Press: Cambridge, MA, USA, 2004. [Google Scholar]
- Voss, K.; Bloemraad, I. Rallying for Immigrant Rights: The Fight for Inclusion in 21st Century America; University of California Press: Berkeley, CA, USA, 2011. [Google Scholar]
- Pulido, L. Environmentalism and Economic Justice: TWO Chicano Struggles in the Southwest; University of Arizona Press: Tucson, AZ, USA, 1996. [Google Scholar]
- Iceland, J.; Weinberg, D.H.; Steinmetz, E. Racial and Ethnic Residential Segregation in the United States: 1980–2000; US Census Bureau: Washington, DC, USA, 2002; pp. 1–151.
- Pulido, L. Rethinking environmental racism: White privilege and urban development in Southern California. Environment 2017, 90, 379–407. [Google Scholar]
- Massey, D.S.; Pren, K.A. Unintended consequences of US immigration policy: Explaining the post-1965 surge from Latin America. Popul. Dev. Rev. 2012, 38, 1–29. [Google Scholar] [CrossRef] [Green Version]
- Huante, A. A Lighter shade of brown? Racial formation and gentrification in Latino Los Angeles. Soc. Probl. 2019, 68, 63–79. [Google Scholar] [CrossRef]
- Rigolon, A.; Browning, M.; Jennings, V. Inequities in the quality of urban park systems: An environmental justice investigation of cities in the United States. Landsc. Urban Plan. 2018, 178, 156–169. [Google Scholar] [CrossRef]
- Hartig, T.; van den Berg, A.E.; Hagerhall, C.M.; Tomalak, M.; Bauer, N.; Hansmann, R.; Ojala, A.; Syngollitou, E.; Carrus, G.; van Herzele, A.; et al. Health benefits of nature experience: Psychological, social and cultural processes. In Forests, Trees and Human Health; Springer: Dordrecht, The Netherlands, 2010; pp. 127–168. [Google Scholar]
- Thompson, C.W. Linking landscape and health: The recurring theme. Landsc. Urban Plan. 2011, 99, 187–195. [Google Scholar] [CrossRef]
- Hartig, T.; Mitchell, R.; de Vries, S.; Frumkin, H. Nature and health. Annu. Rev. Public Health 2014, 35, 207–228. [Google Scholar] [CrossRef] [PubMed] [Green Version]
- Bratman, G.N.; Daily, G.C.; Levy, B.J.; Gross, J.J. The benefits of nature experience: Improved affect and cognition. Landsc. Urban Plan. 2015, 138, 41–50. [Google Scholar] [CrossRef]
- Hansen, M.M.; Jones, R.; Tocchini, K. Shinrin-yoku (forest bathing) and nature therapy: A state-of-the-art review. Int. J. Environ. Res. Public Health 2017, 14, 851. [Google Scholar] [CrossRef] [Green Version]
- Hunter, M.C.R.; Gillespie, B.W.; Chen, S.Y.-P. Urban nature experiences reduce stress in the context of daily life based on salivary biomarkers. Front. Psychol. 2019, 10, 722. [Google Scholar] [CrossRef]
- Abdul Aziz, N.A.; Shian, L.Y.; Mokhtar, M.D.; Raman, T.L.; Saikim, F.H.; Chen, W.; Nordin, N.M. Effectiveness of urban green space on undergraduates’ stress relief in tropical city: A field experiment in Kuala Lumpur. Urban For. Urban Green. 2021, 63, 127236. [Google Scholar] [CrossRef]
- Kim, H.-S.; Lee, G.-E.; Lee, J.-S.; Choi, Y. Understanding the local impact of urban park plans and park typology on housing price: A case study of the Busan metropolitan region, Korea. Landsc. Urban Plan. 2019, 184, 1–11. [Google Scholar] [CrossRef]
- Wu, C.; Ye, X.; Du, Q.; Luo, P. Spatial effects of accessibility to parks on housing prices in Shenzhen, China. Habitat Int. 2017, 63, 45–54. [Google Scholar] [CrossRef]
- Cohen, P.; Potchter, O.; Schnell, I. A methodological approach to the environmental quantitative assessment of urban parks. Appl. Geogr. 2014, 48, 87–101. [Google Scholar] [CrossRef]
- Liu, H.-L.; Shen, Y.-S. The impact of green space changes on air pollution and microclimates: A case study of the Taipei metropolitan area. Sustainability 2014, 6, 8827–8855. [Google Scholar] [CrossRef] [Green Version]
- Guarnieri, M.; Balmes, J.R. Outdoor air pollution and asthma. Lancet 2014, 383, 1581–1592. [Google Scholar] [CrossRef] [Green Version]
- Von Klot, S.; Gryparis, A.; Tonne, C.; Yanosky, J.; Coull, B.A.; Goldberg, R.J.; Lessard, D.; Melly, S.J.; Suh, H.H.; Schwartz, J. Elemental carbon exposure at residence and survival after acute myocardial infarction. Epidemiology 2009, 20, 547–554. [Google Scholar] [CrossRef]
- Brook, R.D.; Rajagopalan, S.; Pope, C.A.; Brook, J.R.; Bhatnagar, A.; Diez-Roux, A.V.; Holguin, F.; Hong, Y.; Luepker, R.V.; Mittleman, M.A.; et al. Particulate matter air pollution and cardiovascular disease. Circulation 2010, 121, 2331–2378. [Google Scholar] [CrossRef] [Green Version]
- Vaughan, L.; Arbaci, S. The challenges of understanding urban segregation. Built Environ. 2011, 37, 128–138. [Google Scholar] [CrossRef]
- Vaughan, L. The spatial syntax of urban segregation. Prog. Plan. 2007, 67, 205–294. [Google Scholar] [CrossRef] [Green Version]
- Rokem, J.; Vaughan, L. Segregation, mobility and encounters in Jerusalem: The role of public transport infrastructure in connecting the ‘divided city’. Urban Stud. 2017, 55, 3454–3473. [Google Scholar] [CrossRef] [Green Version]
- Heyman, A.V.; Chen, X.; Manum, B.; Nowell, M.; Barton, D.N. Attributes of Location and Housing Prices in Oslo: A Monetary Valuation with Spatial Configuration in Mind; Instituto Superior Técnico: Lisbon, Portugal, 2017; pp. 68.1–68.15. [Google Scholar]
- Fecht, D.; Hansell, A.L.; Morley, D.; Dajnak, D.; Vienneau, D.; Beevers, S.; Toledano, M.B.; Kelly, F.J.; Anderson, H.R.; Gulliver, J. Spatial and temporal associations of road traffic noise and air pollution in London: Implications for epidemiological studies. Environ. Int. 2016, 88, 235–242. [Google Scholar] [CrossRef] [Green Version]
- Gately, C.K.; Hutyra, L.R.; Peterson, S.; Sue Wing, I. Urban emissions hotspots: Quantifying vehicle congestion and air pollution using mobile phone GPS data. Environ. Pollut. 2017, 229, 496–504. [Google Scholar] [CrossRef]
- Laurent, O.; Hu, J.; Li, L.; Kleeman, M.J.; Bartell, S.M.; Cockburn, M.; Escobedo, L.; Wu, J. Low birth weight and air pollution in California: Which sources and components drive the risk? Environ. Int. 2016, 92–93, 471–477. [Google Scholar] [CrossRef]
- Spira-Cohen, A.; Chen, L.C.; Kendall, M.; Lall, R.; Thurston, G.D. Personal exposures to traffic-related air pollution and acute respiratory health among Bronx schoolchildren with asthma. Environ. Health Perspect. 2011, 119, 559–565. [Google Scholar] [CrossRef]
- Finkelstein, M.M. Mortality and indicators of traffic-related air pollution. Lancet 2003, 361, 430. [Google Scholar] [CrossRef]
- Vaughan, L.; Geddes, I. Urban form and deprivation: A contemporary proxy for Charles booth’s analysis of poverty. Radic. Stat. 2009, 99, 46–73. [Google Scholar]
- Bignal, K.L.; Ashmore, M.R.; Headley, A.D.; Stewart, K.; Weigert, K. Ecological impacts of air pollution from road transport on local vegetation. Appl. Geochem. 2007, 22, 1265–1271. [Google Scholar] [CrossRef]
- Boer, J.T.; Pastor, M.; Sadd, J.L.; Snyder, L.D. Is there environmental racism? The demographics of hazardous waste in Los Angeles county. Soc. Sci. Q. 1997, 78, 793–810. [Google Scholar]
- Byrne, J.; Wolch, J.; Zhang, J. Planning for environmental justice in an urban national park. J. Environ. Plan. Manag. 2009, 52, 365–392. [Google Scholar] [CrossRef]
- Wang, C.; Li, C.; Wang, M.; Yang, S.; Wang, L. Environmental justice and park accessibility in urban China: Evidence from Shanghai. Asia Pac. Viewp. 2021. [Google Scholar] [CrossRef]
- LPC Consulting Associates, Inc. Evaluating the California Complete Count Census 2020 Campaign: A Narrative Report, 14 April 2021. Available online: https://census.ca.gov/wp-content/uploads/sites/4/2021/04/EvaluatingTheCACompleteCountCensus2020Campaign_ANarrativeReport.pdf (accessed on 22 January 2022).
- Basu, R.; Wu, X.M.; Malig, B.J.; Broadwin, R.; Gold, E.B.; Qi, L.; Derby, C.; Jackson, E.A.; Green, R.S. Estimating the associations of apparent temperature and inflammatory, hemostatic, and lipid markers in a cohort of midlife women. Environ. Res. 2017, 152, 322–327. [Google Scholar] [CrossRef] [Green Version]
- Cooper, C.H.V.; Chiaradia, A.J.F. SDNA: 3-D spatial network analysis for GIS, CAD, command line & python. SoftwareX 2020, 12, 100525. [Google Scholar]
- Hillier, B.; Hanson, J. The Social Logic of Space; Cambridge University Press: Cambridge, UK, 1984. [Google Scholar]
- Zhang, L.; Ye, Y.; Zeng, W.; Chiaradia, A. A systematic measurement of street quality through multi-sourced urban data: A human-oriented analysis. Int. J. Environ. Res. Public Health 2019, 16, 1782. [Google Scholar] [CrossRef] [Green Version]
- Hillier, B. Studying cities to learn about minds: Some possible implications of space syntax for spatial cognition. Environ. Plan. B Plan. Des. 2012, 39, 12–32. [Google Scholar] [CrossRef]
- Sun, G.; Webster, C.; Chiaradia, A. Ungating the city: A permeability perspective. Urban Stud. 2017, 55, 2586–2602. [Google Scholar] [CrossRef]
- Law, S.; Chiaradia, A.; Schwander, C. Towards A Multi-Modal Space Syntax Analysis. A Case Study of the London Street and Underground Network; Pontificia Universidad Católica de Chile: Santiago de Chile, Chile, 2012; pp. 8021:1–8021:20. [Google Scholar]
- Hillier, B.; Burdett, R.; Peponis, J.; Penn, A. Creating life: Or, does architecture determine anything? Archit. Comport./Archit. Behav. 1986, 3, 233–250. [Google Scholar]
- Freeman, L.C. A set of measures of centrality based on betweenness. Sociometry 1977, 40, 35. [Google Scholar] [CrossRef]
- Newman, M.E.J. A measure of betweenness centrality based on random walks. Soc. Netw. 2005, 27, 39–54. [Google Scholar] [CrossRef] [Green Version]
- Cooper, C.H.V. Spatial localization of closeness and betweenness measures: A self-contradictory but useful form of network analysis. Int. J. Geogr. Inf. Sci. 2015, 29, 1293–1309. [Google Scholar] [CrossRef] [Green Version]
- Zhang, X.; Lu, H.; Holt, J.B. Modeling spatial accessibility to parks: A national study. Int. J. Health Geogr. 2011, 10, 31. [Google Scholar] [CrossRef] [Green Version]
- Yuan, K.-H.; Bentler, P.M. Robust procedures in structural equation modeling. In Handbook of Latent Variable and Related Models; Elsevier: Amsterdam, The Netherlands, 2007; pp. 367–397. [Google Scholar]
- Anderson, J.C.; Gerbing, D.W. Structural equation modeling in practice: A review and recommended two-step approach. Psychol. Bull. 1988, 103, 411–423. [Google Scholar] [CrossRef]
- Hair, J.F.; Ringle, C.M.; Sarstedt, M. PLS-SEM: Indeed a silver bullet. J. Mark. Theory Pract. 2011, 19, 139–152. [Google Scholar] [CrossRef]
- Grace, J.B.; Anderson, T.M.; Olff, H.; Scheiner, S.M. On the specification of structural equation models for ecological systems. Ecol. Monogr. 2010, 80, 67–87. [Google Scholar] [CrossRef] [Green Version]
- Hair, J.F.; Black, W.C.; Babin, B.J.; Anderson, R.E. Multivariate Data Analysis; Prentice Hall: Upper Saddle River, NJ, USA, 2014. [Google Scholar]
- Brown, T.A. Confirmatory Factor Analysis for Applied Research; The Guilford Press: New York, NY, USA, 2006. [Google Scholar]
- Abma, I.L.; Rovers, M.; van der Wees, P.J. Appraising convergent validity of patient-reported outcome measures in systematic reviews: Constructing hypotheses and interpreting outcomes. BMC Res. Notes 2016, 9, 226. [Google Scholar] [CrossRef] [Green Version]
- Cohen, D. Tests of the “Convergence Hypothesis”; CEPR: London, UK, 1992. [Google Scholar]
- Zhao, J. Collaborative Convergence and Virtual Teamwork for Organizational Transformation; IGI Global Publisher of Timely Knowledge: Hershey, PA, USA, 2020. [Google Scholar]
- Jöreskog, K.G. Statistical analysis of sets of congeneric tests. Psychometrika 1971, 36, 109–133. [Google Scholar] [CrossRef]
- Meyers, L.S.; Gamst, G.; Guarino, A.J. Applied Multivariate Research: Design and Interpretation; Sage Publ.: Thousand Oaks, CA, USA, 2017. [Google Scholar]
- Bergh, D. Sample size and chi-squared test of fit—A comparison between a random sample approach and a chi-square value adjustment method using Swedish adolescent data. In Pacific Rim Objective Measurement Symposium (PROMS) 2014 Conference Proceedings; Springer: Berlin/Heidelberg, Germany, 2015; pp. 197–211. [Google Scholar]
- Bentler, P.M.; Bonett, D.G. Significance tests and goodness of fit in the analysis of covariance structures. Psychol. Bull. 1980, 88, 588–606. [Google Scholar] [CrossRef]
- Hatcher, L. A Step-by-Step Approach to Using the SAS System for Factor Analysis and Structural Equation Modeling; SAS Institute: Cary, NC, USA, 2009. [Google Scholar]
- Preacher, K.J.; Hayes, A.F. SPSS and SAS procedures for estimating indirect effects in simple mediation models. Behav. Res. Methods Instrum. Comput. 2004, 36, 717–731. [Google Scholar] [CrossRef] [PubMed] [Green Version]
- Williams, D.R.; Lavizzo-Mourey, R.; Warren, R.C. The concept of race and health status in America. Public Health Rep. 1994, 109, 26–41. [Google Scholar] [PubMed]
- LaVeist, T.A. Disentangling race and socioeconomic status: A key to understanding health inequalities. J. Urban Health Bull. New York Acad. Med. 2005, 82, iii26–iii34. [Google Scholar] [CrossRef] [Green Version]
- Braveman, P. Health inequalities by class and race in the US: What can we learn from the patterns? Soc. Sci. Med. 2012, 74, 665–667. [Google Scholar] [CrossRef]
- Nuru-Jeter, A.M.; Michaels, E.K.; Thomas, M.D.; Reeves, A.N.; Thorpe, R.J.; LaVeist, T.A. Relative roles of race versus socioeconomic position in studies of health inequalities: A matter of interpretation. Annu. Rev. Public Health 2018, 39, 169–188. [Google Scholar] [CrossRef] [Green Version]
- LA County Public Health. Asthma Coalition of Los Angeles County (ACLAC). Available online: http://publichealth.lacounty.gov/mch/AsthmaCoalition/asthma1.htm (accessed on 6 January 2022).
- Gilbert, A.; Chakraborty, J. Using geographically weighted regression for environmental justice analysis: Cumulative cancer risks from air toxics in Florida. Soc. Sci. Res. 2011, 40, 273–286. [Google Scholar] [CrossRef]
- Verbeek, T. Unequal residential exposure to air pollution and noise: A geospatial environmental justice analysis for Ghent, Belgium. SSM-Popul. Health 2019, 7, 100340. [Google Scholar] [CrossRef]
- Su, J.G.; Larson, T.; Gould, T.; Cohen, M.; Buzzelli, M. Transboundary air pollution and environmental justice: Vancouver and Seattle compared. GeoJournal 2009, 75, 595–608. [Google Scholar] [CrossRef]
- Ying, Y.; Ma, Y.; Li, X.; Lin, X. Emission and migration of PCDD/Fs and major air pollutants from co-processing of sewage sludge in Brick Kiln. Chemosphere 2021, 265, 129120. [Google Scholar] [CrossRef]
- Croxford, B.; Penn, A.; Hillier, B. Spatial distribution of urban pollution: Civilizing urban traffic. Sci. Total Environ. 1996, 189-190, 3–9. [Google Scholar] [CrossRef]
- Inagami, S.; Cohen, D.A.; Finch, B.K.; Asch, S.M. You are where you shop. Am. J. Prev. Med. 2006, 31, 10–17. [Google Scholar] [CrossRef] [PubMed]
- Cochran, J.C.; Mears, D.P.; Bales, W.D.; Stewart, E.A. Spatial distance, community disadvantage, and racial and ethnic variation in prison inmate access to social ties. J. Res. Crime Delinq. 2015, 53, 220–254. [Google Scholar] [CrossRef]
- Wolch, J.; Wilson, J.P.; Fehrenbach, J. Parks and park funding in Los Angeles: An equity-mapping analysis. Urban Geogr. 2005, 26, 4–35. [Google Scholar] [CrossRef] [Green Version]
- Sister, C.; Wolch, J.; Wilson, J. Got green? Addressing environmental justice in park provision. GeoJournal 2009, 75, 229–248. [Google Scholar] [CrossRef]
- Ehrlich, P.R.; Ehrlich, A.H. Extinction: The Causes and Consequences of Disappearance of Species; Random House: New York, NY, USA, 1981. [Google Scholar]
- World Health Organization. Ecosystems and Human Well-Being: Health Synthesis: A Report of the Millennium Ecosystem Assessment; World Health Organization: Geneva, Switzerland, 2005; pp. 1–53. [Google Scholar]
- Chaudhary, S.; McGregor, A.; Houston, D.; Chettri, N. Environmental justice and ecosystem services: A disaggregated analysis of community access to forest benefits in Nepal. Ecosyst. Serv. 2018, 29, 99–115. [Google Scholar] [CrossRef]
- Zhou, S.; Lin, R. Spatial-temporal heterogeneity of air pollution: The relationship between built environment and on-road PM2.5 at micro scale. Transp. Res. Part D Transp. Environ. 2019, 76, 305–322. [Google Scholar] [CrossRef]
- Seaborn, C.; Attanucci, J.; Wilson, N.H. Analyzing multimodal public transport journeys in London with smart card fare payment data. Transp. Res. Rec. J. Transp. Res. Board 2009, 2121, 55–62. [Google Scholar] [CrossRef]
- Vaughan, L.; Clark, D.L.; Sahbaz, O.; Haklay, M.M. Space and exclusion: Does urban morphology play a part in social deprivation? Area 2005, 37, 402–412. [Google Scholar] [CrossRef] [Green Version]
- Hillier, B. Space Is the Machine: A Configurational Theory of Architecture; Cambridge University Press: Cambridge, UK, 1996. [Google Scholar]
- Burgess, J.; Harrison, C.M.; Limb, M. People, Parks and the urban green: A study of popular meanings and values for open spaces in the city. Urban Stud. 1988, 25, 455–473. [Google Scholar] [CrossRef]
- Bottles, S.L. Los Angeles and the Automobile: The Making of the Modern City; University of California Press: Berkeley, CA, USA, 1987. [Google Scholar]
- Richmond, J. Transport of Delight: The Mythical Conception of Rail Transit in Los Angeles; University of Akron Press: Akron, OH, USA, 2005. [Google Scholar]
- Kwan, M.-P.; Schwanen, T. Geographies of mobility. Ann. Am. Assoc. Geogr. 2016, 106, 243–256. [Google Scholar] [CrossRef]
- Nowak, D.J.; Heisler, G.M. Air Quality Effects of Urban Trees and Parks. Research Series Monograph; National Recreation and Park Association: Ashburn, VA, USA, 2010; pp. 1–44. [Google Scholar]
- Carter, E.D. Environmental justice 2.0: New Latino environmentalism in Los Angeles. Local Environ. 2014, 21, 3–23. [Google Scholar] [CrossRef]
- Hilmers, A.; Hilmers, D.C.; Dave, J. Neighborhood disparities in access to healthy foods and their effects on environmental justice. Am. J. Public Health 2012, 102, 1644–1654. [Google Scholar] [CrossRef] [PubMed]
- Lersch, K.M.; Hart, T.C. Environmental justice, lead, and crime: Exploring the spatial distribution and impact of industrial facilities in Hillsborough County, Florida. Sociol. Spectr. 2014, 34, 1–21. [Google Scholar] [CrossRef]
- Drescher, M. Urban heating and canopy cover need to be considered as matters of environmental justice. Proc. Natl. Acad. Sci. USA 2019, 116, 26153–26154. [Google Scholar] [CrossRef]









| Category | Elements | Mean | SD | Range |
|---|---|---|---|---|
| Environmental Attributes | Closeness Centrality 1 | 0.00047 | 0.00067 | 0.00001–0.01060 |
| Betweenness Centrality 1 | 1.488 | 4.016 | 0.00002–41.100 | |
| Distance to Green Space | 2947.429 | 1841.646 | 10.639–6146.646 | |
| Pollution | 68.532 | 22.422 | 1.730–100 | |
| Socioeconomic Attributes | Poverty | 52.826 | 29.120 | 0–99.987 |
| Housing Burden | 59.345 | 29.211 | 0–99.962 | |
| Educational Attainment | 54.815 | 30.900 | 0–99.962 | |
| Health Attributes | Cardiovascular Disease | 51.334 | 26.942 | 0–99.227 |
| Asthma | 48.330 | 27.920 | 0–98.779 | |
| Low Birth Weight | 51.914 | 29.319 | 0–99.949 | |
| Ethnic Attributes | Latinx | 45.912 | 28.823 | 0–100 2 |
| White | 29.345 | 25.578 | 0–98.043 | |
| Two or More Races | 2.556 | 2.267 | 0–25 |
| Hypothesis | Variable Path | Standardized Estimate | Critical Ratio | p-Value | ||
|---|---|---|---|---|---|---|
| H7 | Spatial Centrality | → | Pollution | 0.394 | 19.611 | *** |
| H2 | Distance to green space | → | Pollution | 0.074 | 4.289 | *** |
| H5 | Spatial Centrality | → | Ethnicity | 0.124 | 6.103 | *** |
| H6 | Spatial Centrality | → | Environmental Justice Problems | −0.002 | −0.222 | 0.852 |
| H3 | Pollution | → | Environmental Justice Problems | 0.031 | 3.396 | *** |
| H1 | Distance to green space | → | Environmental Justice Problems | 0.051 | 5.962 | *** |
| H9 | Ethnicity | → | Environmental Justice Problems | 0.989 | 60.797 | *** |
| Hypothesis | Variable Path | Direct Effect (a) | Indirect Effect (b) | Total Effect | |||
|---|---|---|---|---|---|---|---|
| β | p-Value | β | p-Value | β | p-Value | ||
| H6 (a) 1 | Spatial Centrality → Environmental Justice Problems | −0.002 | 0.825 | 0.135 | 0.001 *** | 0.133 | 0.001 *** |
| H8 (b) 2 | Spatial Centrality → Pollution → Environmental Justice Problems | – | – | 0.014 | 0.007 ** | – | – |
| H10 (b) | Spatial Centrality → Ethnicity → Environmental Justice Problems | – | – | 0.121 | 0.001 *** | – | – |
| H1 (a) | Distance to Green Space → Environmental Justice Problems | 0.051 | 0.001 *** | 0.002 | 0.003 ** | 0.053 | 0.001 *** |
| H4 (b) | Distance to Green Space→ Pollution → Environmental Justice Problems | – | – | 0.002 | 0.002 ** | – | – |
Publisher’s Note: MDPI stays neutral with regard to jurisdictional claims in published maps and institutional affiliations. |
© 2022 by the authors. Licensee MDPI, Basel, Switzerland. This article is an open access article distributed under the terms and conditions of the Creative Commons Attribution (CC BY) license (https://creativecommons.org/licenses/by/4.0/).
Share and Cite
Jiang, Y.; Yang, Y. Environmental Justice in Greater Los Angeles: Impacts of Spatial and Ethnic Factors on Residents’ Socioeconomic and Health Status. Int. J. Environ. Res. Public Health 2022, 19, 5311. https://doi.org/10.3390/ijerph19095311
Jiang Y, Yang Y. Environmental Justice in Greater Los Angeles: Impacts of Spatial and Ethnic Factors on Residents’ Socioeconomic and Health Status. International Journal of Environmental Research and Public Health. 2022; 19(9):5311. https://doi.org/10.3390/ijerph19095311
Chicago/Turabian StyleJiang, Yuliang, and Yufeng Yang. 2022. "Environmental Justice in Greater Los Angeles: Impacts of Spatial and Ethnic Factors on Residents’ Socioeconomic and Health Status" International Journal of Environmental Research and Public Health 19, no. 9: 5311. https://doi.org/10.3390/ijerph19095311
APA StyleJiang, Y., & Yang, Y. (2022). Environmental Justice in Greater Los Angeles: Impacts of Spatial and Ethnic Factors on Residents’ Socioeconomic and Health Status. International Journal of Environmental Research and Public Health, 19(9), 5311. https://doi.org/10.3390/ijerph19095311

