Couple’s Relationship and Depressive Symptoms during the Transition to Parenthood and Toddler’s Emotional and Behavioral Problems
Abstract
:1. Introduction
2. Materials and Methods
2.1. Participants and Procedures
2.2. Measures
2.2.1. Socio-Demographic Measures
2.2.2. Couple’s Positive and Negative Interactions
2.2.3. Depressive Symptoms
2.2.4. Emotional and Behavioral Problems
2.3. Statistical Analyses
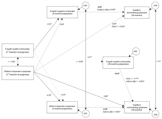
3. Results
3.1. Participant’s Sociodemographic Characteristics
3.2. Path Analyses Model: The Impact of Couple’s Positive and Negative Interactions and Depressive Symptoms during Pregnancy and the Postpartum Period on Toddler’s Emotional and Behavioral Problems
3.2.1. Initial Model
3.2.2. Final Model
3.2.3. Mediation Analysis
4. Discussion
4.1. Strengths and Limitations
4.2. Implications for Clinical Practice and Research
5. Conclusions
Author Contributions
Funding
Institutional Review Board Statement
Informed Consent Statement
Data Availability Statement
Conflicts of Interest
References
- Cowan, P.A.; Cowan, C.P. Normative family transitions, couple relationship quality, and healthy child development. In Normal Family Processes: Growing Diversity and Complexity; Walsh, F., Ed.; Guilford: New York, NY, USA, 2012; pp. 428–451. [Google Scholar]
- Figueiredo, B. Mother and father-to-infant emotional involvement. In Perinatal Psychiatry: The Legacy of Channi Kumar; Pariante, C.M., Conroy, S., Dazzan, P., Howard, L., Pawlby, S., Seneviratne, T., Eds.; Oxford University Press: London, UK, 2014; pp. 129–143. [Google Scholar]
- Cox, M.J.; Paley, B. Understanding Families as Systems. Curr. Dir. Psychol. Sci. 2003, 12, 193–196. [Google Scholar] [CrossRef]
- Feinberg, M.E.; Jones, D.E.; Hostetler, M.L.; Roettger, M.E.; Paul, I.M.; Ehrenthal, D.B. Couple-Focused Prevention at the Transition to Parenthood, a Randomized Trial: Effects on Coparenting, Parenting, Family Violence, and Parent and Child Adjustment. Prev. Sci. 2016, 17, 751–764. [Google Scholar] [CrossRef] [PubMed]
- Minuchin, S. Families and Family Therapy; Harvard University Press: Cambridge, MA, USA, 1974. [Google Scholar]
- Bornstein, M.H.; Sawyer, J. Family systems. In Blackwell Handbook of Early Childhood Development; McCartney, K., Philips, D., Eds.; Wiley-Blackwell: New York, NY, USA, 2006; pp. 380–398. [Google Scholar]
- Ramchandani, P.; Stein, A.; Evans, J.; O’Connor, T.G.; the ALSPAC Study Team. Paternal depression in the postnatal period and child development: A prospective population study. Lancet 2005, 365, 2201–2205. [Google Scholar] [CrossRef]
- Schoppe-Sullivan, S.J.; Schermerhorn, A.C.; Cummings, E.M. Marital Conflict and Children’s Adjustment: Evaluation of the Parenting Process Model. J. Marriage Fam. 2007, 69, 1118–1134. [Google Scholar] [CrossRef]
- Ivanova, M.Y.; Achenbach, T.M.; Rescorla, L.A.; Harder, V.S.; Ang, R.P.; Bilenberg, N.; Bjarnadottir, G.; Capron, C.; De Pauw, S.S.; Dias, P.; et al. Preschool Psychopathology Reported by Parents in 23 Societies: Testing the Seven-Syndrome Model of the Child Behavior Checklist for Ages 1.5–5. J. Am. Acad. Child Adolesc. Psychiatry 2010, 49, 1215–1224. [Google Scholar] [CrossRef] [PubMed]
- Figueiredo, B.; Canário, C.; Tendais, I.; Pinto, T.M.; Kenny, D.A.; Field, T. Couples’ relationship affects mothers’ and fathers’; anxiety and depression trajectories over the transition to parenthood. J. Affect. Disord. 2018, 238, 204–212. [Google Scholar] [CrossRef] [Green Version]
- Goldstein, L.H.; Harvey, E.A.; Friedman-Weieneth, J.L.; Pierce, C.; Tellert, A.; Sippel, J.C. Examining Subtypes of Behavior Problems among 3-Year-Old Children, Part II: Investigating Differences in Parent Psychopathology, Couple Conflict, and Other Family Stressors. J. Abnorm. Child Psychol. 2007, 35, 111–123. [Google Scholar] [CrossRef]
- Teubert, D.; Pinquart, M. The Association between Coparenting and Child Adjustment: A Meta-Analysis. Parent. Sci. Pract. 2010, 10, 286–307. [Google Scholar] [CrossRef]
- McCoy, K.; Cummings, E.M.; Davies, P.T. Constructive and destructive marital conflict, emotional security and children’s prosocial behavior. J. Child Psychol. Psychiatry 2009, 50, 270–279. [Google Scholar] [CrossRef] [Green Version]
- Schudlich, T.D.D.R.; Cummings, E.M. Parental Dysphoria and Children’s Adjustment: Marital Conflict Styles, Children’s Emotional Security, and Parenting as Mediators of Risk. J. Abnorm. Child Psychol. 2007, 35, 627–639. [Google Scholar] [CrossRef]
- de Bruijn, A.T.; van Bakel, H.J.; van Baar, A.L. Sex differences in the relation between prenatal maternal emotional complaints and child outcome. Early Hum. Dev. 2009, 85, 319–324. [Google Scholar] [CrossRef] [PubMed]
- Dietz, L.J.; Jennings, K.D.; Kelley, S.A.; Marshal, M. Maternal Depression, Paternal Psychopathology, and Toddlers’ Behavior Problems. J. Clin. Child Adolesc. Psychol. 2009, 38, 48–61. [Google Scholar] [CrossRef] [PubMed] [Green Version]
- Paulson, J.F.; Bazemore, S.D. Prenatal and Postpartum Depression in Fathers and Its Association with Maternal Depression: A Meta-analysis. JAMA J. Am. Med. Assoc. 2010, 303, 1961–1969. [Google Scholar] [CrossRef] [PubMed]
- Cummings, E.M.; Keller, P.S.; Davies, P.T. Towards a family process model of maternal and paternal depressive symptoms: Exploring multiple relations with child and family functioning. J. Child Psychol. Psychiatry 2005, 46, 479–489. [Google Scholar] [CrossRef] [PubMed]
- Shelton, K.H.; Harold, G.T. Interparental conflict, negative parenting, and children’s adjustment: Bridging links between parents’ depression and children’s psychological distress. J. Fam. Psychol. 2008, 22, 712–724. [Google Scholar] [CrossRef] [PubMed]
- Tendais, I.; Figueiredo, B. Parents’ anxiety and depression symptoms after successful infertility treatment and spontaneous conception: Does singleton/twin pregnancy matter? Hum. Reprod. 2016, 31, 2303–2312. [Google Scholar] [CrossRef]
- Figueiredo, B.; Field, T.; Diego, M.; Hernandez-Reif, M.; Deeds, O.; Ascencio, A. Partner relationships during the transition to parenthood. J. Reprod. Infant Psychol. 2008, 26, 99–107. [Google Scholar] [CrossRef] [Green Version]
- Cox, J.L.; Holden, J.M.; Sagovsky, R. Detection of postnatal depression: Development of the 10-item Edinburgh Postnatal Depression Scale. Br. J. Psychiatry 1987, 150, 782–786. [Google Scholar] [CrossRef] [Green Version]
- Figueiredo, B.; Pinto, T.M.; Pacheco, A.; Field, T. Fetal heart rate variability mediates prenatal depression effects on neonatal neurobehavioral maturity. Biol. Psychol. 2017, 123, 294–301. [Google Scholar] [CrossRef]
- Pinto, T.M.; Samorinha, C.; Tendais, I.; Silva, S.; Figueiredo, B. Antenatal paternal adjustment and paternal attitudes after infertility treatment. Hum. Reprod. 2017, 33, 109–115. [Google Scholar] [CrossRef]
- Achenbach, T.M.; Rescorla, L.A.; Dias, P.; Ramalho, V.; Lima, V.S.; Machado, B.C.; Gonçalves, M. Manual do Sistema de Avaliação Empiricamente Validado (ASEBA) para o Período Pré-Escolar e Escolar: Um Sistema Integrado de Avaliação com Múltiplos Informadores; Psiquilíbrios: Braga, Portugal, 2014. [Google Scholar]
- Cangur, S.; Ercan, I. Comparison of Model Fit Indices Used in Structural Equation Modeling Under Multivariate Normality. J. Mod. Appl. Stat. Methods 2015, 14, 152–167. [Google Scholar] [CrossRef]
- Baron, R.M.; Kenny, D.A. The moderator-mediator variable distinction in social psychological research: Conceptual, strategic, and statistical considerations. J. Pers. Soc. Psychol. 1986, 51, 1173–1182. [Google Scholar] [CrossRef] [PubMed]
- Lahti-Pulkkinen, M.; Cudmore, M.J.; Haeussner, E.; Schmitz, C.; Pesonen, A.-K.; Hamalainen, E.; Villa, P.M.; Mehtälä, S.; Kajantie, E.; Laivuori, H.; et al. Placental Morphology Is Associated with Maternal Depressive Symptoms during Pregnancy and Toddler Psychiatric Problems. Sci. Rep. 2018, 8, 791. [Google Scholar] [CrossRef] [PubMed] [Green Version]
- Bergh, B.R.V.D.; Mulder, E.; Mennes, M.; Glover, V. Antenatal maternal anxiety and stress and the neurobehavioural development of the fetus and child: Links and possible mechanisms. A review. Neurosci. Biobehav. Rev. 2005, 29, 237–258. [Google Scholar] [CrossRef] [PubMed]
- Bower, D.; Jia, R.; Schoppe-Sullivan, S.J.; Mangelsdorf, S.C.; Brown, G.L. Trajectories of couple relationship satisfaction in families with infants: The roles of parent gender, personality, and depression in first-time and experienced parents. J. Soc. Pers. Relatsh. 2013, 30, 389–409. [Google Scholar] [CrossRef]
- Grossmann, K.; Grossmann, K.E.; Fremmer-Bombik, E.; Kindler, H.; Scheuerer-Englisch, H.; Zimmermann, P. The Uniqueness of the Child-Father Attachment Relationship: Fathers’ Sensitive and Challenging Play as a Pivotal Variable in a 16-year Longitudinal Study. Soc. Dev. 2002, 11, 301–337. [Google Scholar] [CrossRef]
- Trautmann-Villalba, P.; Gschwendt, M.; Schmidt, M.H.; Laucht, M. Father–infant interaction patterns as precursors of children’s later externalizing behavior problems. Eur. Arch. Psychiatry Neurol. Sci. 2006, 256, 344–349. [Google Scholar] [CrossRef] [PubMed]
- Ramchandani, P.G.; Domoney, J.; Sethna, V.; Psychogiou, L.; Vlachos, H.; Murray, L. Do early father–infant interactions predict the onset of externalising behaviours in young children? Findings from a longitudinal cohort study. J. Child Psychol. Psychiatry 2013, 54, 56–64. [Google Scholar] [CrossRef] [Green Version]
- Davies, P.T.; Cummings, E.M. Exploring Children’s Emotional Security as a Mediator of the Link between Marital Relations and Child Adjustment. Child Dev. 1998, 69, 124–139. [Google Scholar] [CrossRef] [PubMed]
- Frosch, C.A.; Mangelsdorf, S.C. Marital behavior, parenting behavior, and multiple reports of preschoolers’ behavior problems: Mediation or moderation? Dev. Psychol. 2001, 37, 502–519. [Google Scholar] [CrossRef]
- Canário, C.; Figueiredo, B. Partner relationship from early pregnancy to 30 months postpartum: Gender and parity effects. Couple Fam. Psychol. Res. Pract. 2016, 5, 226–239. [Google Scholar] [CrossRef]
- Figueiredo, B.; Conde, A. First- and second-time parents’; couple relationship: From pregnancy to second year postpartum. Fam. Sci. 2015, 6, 346–355. [Google Scholar] [CrossRef] [Green Version]


| Steps | Parameters Suggested for Removal | Cumulative Increment | |
|---|---|---|---|
| χ2(df) | p | ||
| 1 | Couple’s negative interaction at 3 months postpartum– Toddler’s externalizing problems at 30 months postpartum | 0.001(1) | 0.97 |
| Mothers’ depression symptoms at the first trimester of pregnancy– Couple’s positive interaction at 30 months postpartum | 0.094(2) | 0.95 | |
| 2 | Couple’s positive interaction at the first trimester of pregnancy– Toddler’s internalizing problems at 30 months postpartum 2 | 0.471(1) | 0.49 |
| Couple’s negative interaction at 3 months postpartum– Couple’s positive interaction at 30 months postpartum | 1.676(2) | 0.43 | |
| Fathers’ depression symptoms at 3 months postpartum– Couple’s positive interaction at 30 months postpartum | 3.920(3) | 0.27 | |
| Fathers’ depression symptoms at 3 months postpartum– Toddler’s internalizing problems at 30 months postpartum | 6.175(4) | 0.19 | |
| 3 | Couple’s positive interaction at the first trimester of pregnancy– Mothers’ depression symptoms at the first trimester of pregnancy 3 | 3.722(1) | 0.04 |
Publisher’s Note: MDPI stays neutral with regard to jurisdictional claims in published maps and institutional affiliations. |
© 2022 by the authors. Licensee MDPI, Basel, Switzerland. This article is an open access article distributed under the terms and conditions of the Creative Commons Attribution (CC BY) license (https://creativecommons.org/licenses/by/4.0/).
Share and Cite
Pinto, T.M.; Figueiredo, B. Couple’s Relationship and Depressive Symptoms during the Transition to Parenthood and Toddler’s Emotional and Behavioral Problems. Int. J. Environ. Res. Public Health 2022, 19, 3610. https://doi.org/10.3390/ijerph19063610
Pinto TM, Figueiredo B. Couple’s Relationship and Depressive Symptoms during the Transition to Parenthood and Toddler’s Emotional and Behavioral Problems. International Journal of Environmental Research and Public Health. 2022; 19(6):3610. https://doi.org/10.3390/ijerph19063610
Chicago/Turabian StylePinto, Tiago Miguel, and Bárbara Figueiredo. 2022. "Couple’s Relationship and Depressive Symptoms during the Transition to Parenthood and Toddler’s Emotional and Behavioral Problems" International Journal of Environmental Research and Public Health 19, no. 6: 3610. https://doi.org/10.3390/ijerph19063610
APA StylePinto, T. M., & Figueiredo, B. (2022). Couple’s Relationship and Depressive Symptoms during the Transition to Parenthood and Toddler’s Emotional and Behavioral Problems. International Journal of Environmental Research and Public Health, 19(6), 3610. https://doi.org/10.3390/ijerph19063610

